一、功能简介
项目编号:mcupark-dz-091
项目名:基于单片机的跳绳计数器的设计
单片机:STC89C52
功能简介:
1、通过按键设置跳绳计时时间,当计时时间结束时,进行蜂鸣器响3s提醒
2、通过MPU6050检测跳绳次数
3、通过LCD1602显示倒计时时间、跳绳次数
4、通过按键可复位跳绳次数
二、系统框图设计
本设计以单片机为核心控制器,加上其他模块一起组成此次设计的整个系统,其中包括中控部分、输入部分和输出部分。中控部分采用了单片机控制器,其主要作用是获取输入部分的数据,经过内部处理,逻辑判断,最终控制输出部分。输入由三部分组成,第一部分是MPU6050模块,通过MPU6050检测跳绳次数;第二部分是按键模块,通过该模块可以切换界面、设置阈值、切换模式等;第三部分是供电模块,通过该模块可给整个系统进行供电。输出由两部分组成,第一部分是显示模块,通过LCD1602显示倒计时时间、跳绳次数;第二部分是蜂鸣器报警模块,通过按键设置跳绳计时时间,当计时时间结束时,进行蜂鸣器响3s提醒。具体系统框图如图3.1所示。

三、软件流程设计
四、51实物图
单片机型号:STC89C52
板子为绿色PCB板,两层板,厚度1.2,上下覆铜接地。元器件基本上为插针式,个别降压芯片会使用贴片式。
供电接口:TYPE-C
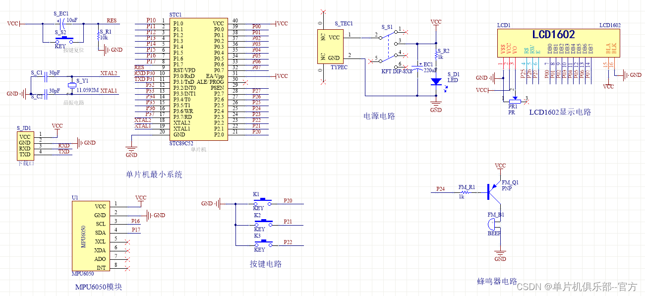
五、原理图
软件版本:AD2013
电路连线方式:网络标号连线方式
注意:原理图只是画出了模块的引脚图,而并不是模块的内部结构原理图
六、PCB图
由原理图导出,封装很大一部分都是作者自己绘制,不提供封装库,只提供连接好的源文件。中间有一个项目编号,隐藏在单片机底座下,插入单片机后不会看到。
两层板,上下覆铜接地。
七、部分程序展示
软件版本:keil5
逻辑程序和驱动程序分开,分布于main.c和其他.c文件
*******显示函数
*****/
void Display_function(void)
{
switch(flag_display) //根据不同的显示模式标志位,显示不同的界面
{
case 0: //界面0:显示
lcd1602_display_countdown(1,4,time_ts/3600,time_ts/60%60,time_ts%60);//显示倒计时
lcd1602_display_str(2,0,"Num:");
lcd1602_display_num(2,4,ts_num); //显示跳绳次数
break;
case 1: //界面1:显示设置跳绳时长时
lcd1602_display_str(1,2,"Set TS Time");
if(time_num % 20 == 0)
{
lcd1602_display_countdown(2,4,time_ts_h1,time_ts_m1,time_ts_s1);
}
if(time_num % 40 == 0)
{
lcd1602_display_str(2,4," ");
}
break;
case 2: //界面2:显示设置跳绳时长分
lcd1602_display_str(1,2,"Set TS Time");
if(time_num % 20 == 0)
{
lcd1602_display_countdown(2,4,time_ts_h1,time_ts_m1,time_ts_s1);
}
if(time_num % 40 == 0)
{
lcd1602_display_str(2,7," ");
}
break;
case 3: //界面3:显示设置跳绳时长秒
lcd1602_display_str(1,2,"Set TS Time");
if(time_num % 20 == 0)
{
lcd1602_display_countdown(2,4,time_ts_h1,time_ts_m1,time_ts_s1);
}
if(time_num % 40 == 0)
{
lcd1602_display_str(2,10," ");
}
break;
default:
break;
}
}
/****
*******处理函数
*****/
void Manage_function(void)
{
if(flag_display == 0) //测量界面
{
if(MPU6050_accel_x >50) //判断有无跳绳
{
if(flag_down == 1)
flag_up = 1;
}
else if(MPU6050_accel_x < -50)
{
flag_down = 1;
}
if(flag_up == 1 && flag_down == 1) //跳绳一圈次数+1
{
ts_num++;
flag_up = 0;
flag_down = 0;
}
if(flag_1s == 1) //1s到达,时长-1s
{
flag_1s = 0;
if(time_ts > 0) //时长>0
time_ts--; //时长-1
else //时长=0
{
flag_ts_end = 1;
flag_timer_begin = 0;
}
}
if(flag_ts_end == 1) //定时结束响3s
{
flag_timer_begin_3s = 1;
if(time_num % 20 == 0)
{
BEEP = ~BEEP;
}
}
else
{
BEEP = 1;
}
}
else //设置界面
{
BEEP = 1;
}
}
484

被折叠的 条评论
为什么被折叠?



