在涉及微波致热的设备和系统中,仿真可在设计阶段对结构、材料及参数进行评估与优化,同时助力研究人员深入理解微波与物质相互作用及热传递物理过程。如在微波炉设计过程中,仿真能确定最佳腔体尺寸、食物尺寸和微波馈入口位置,实现高效均匀加热;在相控阵天线设计中,可优化散热结构,确保天线性能稳定;在射频波导加热电介质仿真中,可观察电磁场分布及能量吸收转化过程,为改进工艺和材料提供理论依据。
微波致热耦合是一种涉及电磁场与热场相互作用的物理现象,在众多领域都有着重要的应用,本文将通过三个案例来深入探讨这一现象。
一、微波炉加热土豆的仿真分析
1. 微波炉热食原理
微波炉的磁控管产生2.45 GHz左右的微波,这些微波能穿透一些非金属材料和具有一定厚度的食物。食物中的各种分子在电磁波的作用下会发生极化,即分子的电荷中心随微波电场移动,导致食物分子随之摆动、振动。这一过程中,分子之间的摩擦增加,引起分子的动能增加,在宏观上就表现为食物的温度升高。随着这一过程的持续进行,食物就能实现均匀受热。

2. 仿真APP解决方案
通过伏图平台的电磁-热耦合分析功能,可以对微波加热食物过程中电磁场分布以及食物加热温升过程进行同步分析计算;并开发出微波炉多物理场分析APP,可实现:
1)评估不同食物大小和材料参数下炉内电磁场分布以及各个时间点下温升分布;
2)计算不同微波炉结构对加热效率的影响;
3)直观展示微波炉加热过程中的多物理场耦合过程。
3. 仿真流程搭建
1)新建高频电磁-热耦合多场仿真工程。

图2 新建多物理场工程界面
2)参数化建模。建立微波炉和食物模型,将其关键设计尺寸参数化。

图3 参数列表

图4 微波炉简化模型
3)材料参数设定。为空气、食物、托盘定义电磁参数和热参数。

图5 材料设置
4)网格划分。采用四面体网格,对食物处进行网格加密。

图6 网格剖分
5)边界条件和激励端口添加。在波导管输入口添加波导端口,馈入1kW TE10模式的微波功率源,采用理想电导体模拟微波炉腔体金属壁。

图7 边界条件及激励设置
6)输出变量设置。通过场监视器选项,选择输出电场强度、功率损耗密度,电场强度用于展示加热过程中的电场分布,功率损耗密度用于为热求解器提供热源。

图8 设置场监视器
7)求解设置。设置求解频率,对于微波炉,工作频率为2.45 GHz。

图9 分析频率设置
8)添加热场部件。对需要进行热分析的组件添加热场部件。

图10 热部件设置
9)添加瞬态分析。

图11 添加瞬态热场分析
10)设置瞬态分析求解参数。将子步周期绑定为参数t1。

图12 求解参数设置
11)设置初始温度为293.15K。

图13 初始温度设定
12)添加对流边界。

图14 对流边界设置
13)添加耦合设置项,添加需要进行耦合的区域。

图15 设置耦合区域
14)计算结果。分别查看XZ面和YZ面电场云图切面图以及XZ面温度云图切面图。

图16 XZ面电场切面图

图17 YZ面电场切面图
磁控管是产生微波的源头,电场强度较高。电场切面图展示了初始参数条件下2.45 GHz电场在腔体中的能量集中形式,食物中心处于电场强度较高区域,食物边缘可能会超出能量耦合区域。微波能量穿透食物,使得食物中心受热较快,边缘区域受热并不均匀。根据云图的变化,可以调整加热时间和功率等参数,以实现最佳的加热效果,同时避免食物过热或未充分加热。

图18 XZ面温升切面图
4. 仿真APP封装
基于伏图平台提供的仿真APP开发环境,通过选择和鼠标拖拽的方式搭建器件分析APP界面,将微波炉多物理场的分析过程进行封装,开发具有尺寸设计、材料设置、仿真环境调节、设计分析求解、结果查看完整过程的一体化仿真APP,如下图所示。

图19 仿真APP开发环境
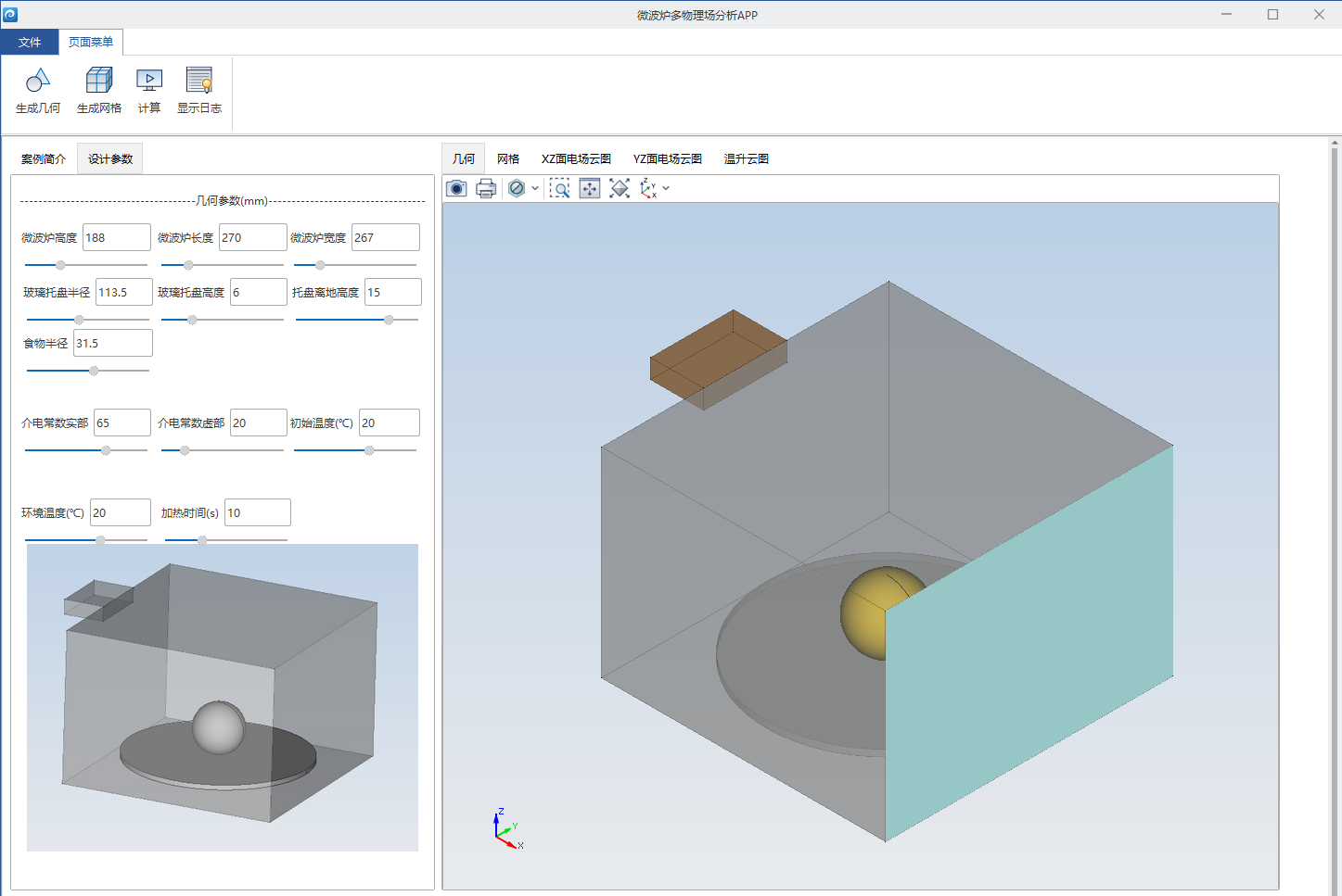
5. 仿真APP结果

图20 仿真APP界面


图21 仿真APP结果
二、射频波导加热电介质的仿真分析
与微波炉加热食物类似,BJ 58 矩形波导加热电介质也是利用电磁波与物质的相互作用来产生热量。相比于微波炉的应用场景,BJ 58 矩形波导加热电介质模型通常在工业、科研等领域发挥着重要作用。
1. 建模
在伏图中构建带电介质的BJ 58弯波导三维模型,波导内部蓝色部分为电介质。

图22 带电介质的BJ58弯曲波导三维模型
设置横截面为TE10模波导端口,从其中一个端口馈入1kW的电磁功率。BJ 58波导的主模截止频率为4.64 GHz,因此端口频率设置为20 GHz。采用默认方式进行网格剖分。

图23 网格剖分结果、边界条件设置和端口设置
2. 仿真结果
20 GHz时BJ 58波导的模式设定为TE10模,其在宽边方向上的电场分布呈现出半个驻波的周期性变化,在窄边方向上电场均匀分布。可以通过观察电场云图来直观地了解电场分布与加热区域的对应关系。

图24 电场云图

图25 电介质温升云图
通过比较不同位置的温度,可以确定加热的热点和冷点区域。热点可能是由于波导与电介质的特定位置关系导致能量集中,而冷点则可能需要进一步优化波导设计或加热参数来改善加热效果。
三、相控阵天线发热仿真
电磁场作用于材料时,通过感应电流、分子极化等机制促使材料吸收电磁能量并转化为热能,导致材料温度升高。材料温度的变化会引发其物理性质(如电导率、介电常数等)发生改变。这些物理性质的改变又会反过来影响电磁场在材料中的分布和传播,进而影响电磁能量的吸收和转化效率,形成一个相互耦合的循环过程。在某些情况下,微波致热会导致设备的性能下降。为优化射频设备的热管理和确保其可靠性,应当通过合理的仿真来提供必要的支持。接下来通过一个相控阵天线发热的例子来说明这一现象。

图26 相控阵天线三维模型
根据预定义参数构建相控阵天线参数模型,并设定合适的辐射边界和集总端口,在1.575 GHz下,将整个基板设置为热场部件。可以看到最终结果如下。
天线在工作过程中存在一定的温度分布不均匀和热点问题。通过对结果云图的分析,我们可以采取相应的优化措施,如改进散热设计、优化天线结构等,以提高天线的可靠性。

图27 相控阵天线的辐射边界和集总端口设置

图28 相控阵网格剖分结果

图29 相控阵电场云图

图30 相控阵温度云图
四、仿真APP赋能每一个工业品
相较于传统CAE仿真软件,基于伏图开发的仿真APP更加灵活易用,用户可以零门槛低成本、跨平台跨终端随时随地访问云平台进行仿真分析工作,提升产品研发效率。欢迎访问工业仿真APP商店Simapps,在线体验面向各种产品和场景的仿真APP。(以上三个案例封装的仿真APP,可登陆Simapps网站,通过关键词搜索查找,即可在线体验!)
五、关于伏图
伏图(Simdroid)具备固体力学、流体力学、电动力学、热力学等通用求解器,支持多物理场耦合仿真。在统一友好的环境中为仿真工作者提供前处理、求解分析和后处理工具。同时,作为仿真PaaS平台,其内置的APP开发器支持用户以无代码化的方式便捷封装参数化仿真模型及仿真流程,将仿真知识、专家经验转化为可复用的仿真APP。(可登陆Simapps网站,申请试用Simdroid)
7530

被折叠的 条评论
为什么被折叠?



