功能介绍:采用51单片机作为主控单片机,通过采集传感器BMP280的胎压和温度,显示到LCD1602上面,通过HC-05蓝牙模块将数据发送到手机APP,并且可以通过按键设置温度和压力的阈值,超过此值蜂鸣器进行报警,可以及时的提醒驾驶员胎压或者温度异常,程序采用keil编写,全部资料都经过实物验证,程序有中文注释,新手容易看懂,资料分享下载链接:设计资料合集
31-基于51单片机汽车胎压温度检测报警系统(程序+原理图+PCB+元件清单全套资料)


程序部分展示,有中文注释,新手容易看懂
extern long signed int xdata bmp280_ut,bmp280_up;
void timerconfig();
void delay10s();
void Uart_Init(void) //9600bps@11.0592MHz
{
SCON = 0x50; //8位数据,可变波特率
TMOD |= 0x20; //设定定时器1为8位自动重装方式
TL1 = 0xFD; //设定定时初值
TH1 = 0xFD; //设定定时器重装值
ET1 = 0; //禁止定时器1中断
TR1 = 1; //启动定时器1
TI=1;
ES = 1;
EA = 1;
}
void main()
{int tem=25,bmp=1150;
long signed int xdata tp;
long unsigned int xdata press;
uchar xdata n;
auxr&=0x01;
beep=1;
lcdinit();
writecom(0x40);
for(n=0;n<64;n++)
{
writedata(rom[n]);
}
bmpreset();
timerconfig();
delay10ms(1);
if((bmpid())==0x58)
{
readtrimming();
bmpconfig();
} Uart_Init();
while(1)
{
bmpreaddata();
tp=tempcal(bmp280_ut)-800;//校准温度
writecom(0x80);
if(tp<0)
{
writedata('-');
tp=tp-1;
tp=~tp;
}
else
{
writedata(' ');
}
writedata(table[tp/1000]); //显示温度
writedata(table[tp%1000/100]);
writedata('.');
writedata(table[tp%100/10]);
writedata(table[tp%10]);
writedata('C');
writedata(' ');
writedata(' ');writedata(' '); //显示温度阈值
writedata(table[tem%100/10]);
writedata(table[tem%10]);
writedata('C');
writecom(0xc0);
press=presscal(bmp280_up);
if((press/100000)!=0)
{
writedata(table[press/100000]);
}
else
{
writedata(' ');
}
writedata(table[press%100000/10000]);//显示胎压
writedata(table[press%10000/1000]);
writedata(table[press%1000/100]);
writedata('.');
writedata(table[press%100/10]);
writedata(table[press%10]);
writedata('P');
writedata('a');
writedata(' ');
writedata(table[bmp%10000/1000]); //显示胎压阈值
writedata(table[bmp%1000/100]);
writedata(table[bmp%100/10]);
writedata(table[bmp%10]);
writedata('P');
writedata('a');
if(K1==0)//设置温度阈值
{
tem++;
if(tem>99) tem=20;
}
if(K2==0)//设置压力阈值
{
bmp=bmp+10;
if(bmp>1200 ) bmp=1050;
}
if(tp>tem*100||(press/100)>bmp) beep=0;//温度或者胎压大于阈值 开始报警
else beep=1; //否则停止报警
printf("TMP:%ld",tp/100);
printf(".");
printf("%ld C\r\n",tp%100);
printf("BMP:%ld",press/100);
printf(".");
printf("%ld Pa\r\n",press%100);
}
}
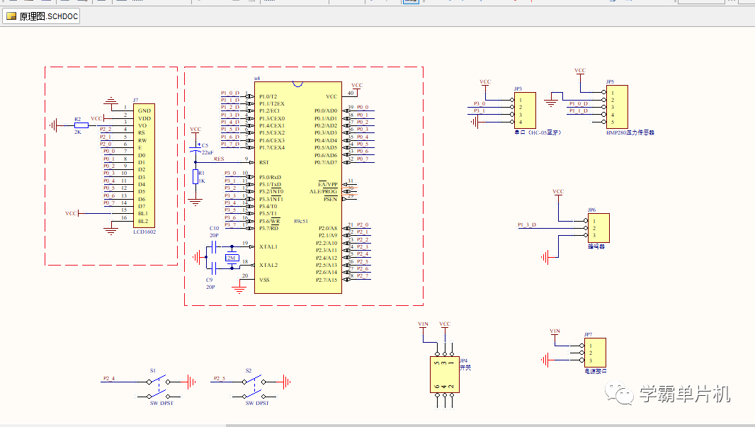
下面是原理图展示:

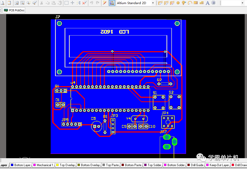
下面是PCB展示:



51单片机最小系统介绍
单片机(Microcontrollers)是一种集成电路芯片,是采用超大规模集成电路技术把具有数据处理能力的中央处理器CPU、随机存储器RAM、只读存储器ROM、多种I/O口和中断系统、定时器/计数器等功能(可能还包括显示驱动电路、脉宽调制电路、模拟多路转换器、A/D转换器等电路)集成到一块硅片上构成的一个小而完善的微型计算机系统,在工业控制领域广泛应用。从上世纪80年代,由当时的4位、8位单片机,发展到现在的300M的高速单片机。本文的单片机特指51单片机,具体芯片型号是 AT89C52。需注意STC89C51,STC89C52,AT89C51,AT89C52都是51单片机的一种具体芯片型号。
最小系统组成:
51单片机最小系统:单片机、复位电路、晶振(时钟)电路、电源
最小系统用到的引脚
1、主电源引脚(2根)
VCC:电源输入,接+5V电源
GND:接地线
2、外接晶振引脚(2根)
XTAL1:片内振荡电路的输入端
XTAL2:片内振荡电路的输出端
3、控制引脚(4根)
RST/VPP:复位引脚,引脚上
复位电路
一般来说,在电路图中,电容的的大小是10uf,电阻的大小是10k。(不特指本电路,具体参数看仿真图)
在5V正常工作的51单片机中小于1.5V的电压信号为低电平信号,而大于1.5V的电压信号为高电平信号。可以算出电容充电到电源电压的0.7倍,即电容两端电压为3.5V、电阻两端电压为1.5V时,需要的时间约为T=RC=10K*10UF=0.1S。
也就是说在单片机上电启动的0.1S内,电容两端的电压从0-3.5V不断增加,这个时候10K电阻两端的电压为从5-1.5V不断减少(串联电路各处电压之和为总电压),所以RST引脚所接收到的电压是5V-1.5V的过程,也就是高电平到低电平的过程。
单片机RST引脚是高电平有效,即复位;低电平无效,即单片机正常工作。所以在开机0.1S内,单片机系统RST引脚接收到了时间为0.1S左右的高电平信号,所以实现了自动复位。
在单片机启动0.1S后,电容C两端的电压持续充电为5V,这是时候10K电阻两端的电压接近于0V,RST处于低电平所以系统正常工作。当按键按下的时候,开关导通,这个时候电容两端形成了一个回路,电容被短路,所以在按键按下的这个过程中,电容开始释放之前充的电量。随着时间的推移,电容的电压在0.1S内,从5V释放到变为了1.5V,甚至更小。根据串联电路电压为各处之和,这个时候10K电阻两端的电压为3.5V,甚至更大,所以RST引脚又接收到高电平。单片机系统自动复位。
该系统利用51单片机和BMP280传感器采集胎压及温度数据,显示在LCD1602屏幕上并通过HC-05蓝牙模块发送至手机APP。用户可设置阈值,超限则触发蜂鸣器报警。程序包含详细中文注释,适用于新手学习。
2952

被折叠的 条评论
为什么被折叠?



