摘 要
校园环保行动已成为推动绿色发展和生态文明建设的重要途径。基于Python语言开发的平台,通过信息化手段整合环保活动管理、资讯传播、参与激励等多种功能,提升了环保行动的组织效率与参与热情。平台以简洁高效为设计理念,实现了环保活动发布、用户参与记录、环保积分管理以及互动交流等模块,促使学生在日常学习生活中积极践行环保理念。Python语言在数据处理与交互开发中展现了良好的灵活性与稳定性,使平台能够流畅运行并保持良好的可扩展性。通过平台运营,校园内环保意识得到显著提升,学生群体的环保行动变得更加常态化、制度化。平台建设不仅丰富了绿色校园文化内容,也为新时代生态文明教育注入了活力。以信息技术手段赋能环保实践,展现了环保行动在高校场景下的新模式和新方向,为后续推广与应用提供了良好的实践基础与参考价值。
关键词:校园环保;Python开发;绿色校园;Django
Abstract
Campus environmental protection actions have become an important way to promote green development and ecological civilization construction. A platform developed based on Python language integrates various functions such as environmental activity management, information dissemination, and participation incentives through information technology, improving the organizational efficiency and participation enthusiasm of environmental actions. The platform is designed with the concept of simplicity and efficiency, and has implemented modules such as publishing environmental activities, recording user participation, managing environmental points, and interactive communication, which encourage students to actively practice environmental protection concepts in their daily learning and life. Python language has demonstrated excellent flexibility and stability in data processing and interactive development, enabling the platform to run smoothly and maintain good scalability. Through platform operation, the environmental awareness on campus has been significantly improved, and the environmental actions of student groups have become more normalized and institutionalized. The platform construction not only enriches the content of green campus culture, but also injects vitality into ecological civilization education in the new era. Empowering environmental practices with information technology has demonstrated new models and directions of environmental action in the context of universities, providing a solid practical foundation and reference value for subsequent promotion and application.
Keywords: campus environmental protection; Python development; Green campus; Django
目 录
随着全球生态环境问题日益严峻,节能减排、绿色低碳已成为社会各界广泛关注的主题。高校作为知识传播与价值观引导的重要场所,承担着培养环保意识和可持续发展理念青年的重任。环保教育不仅体现在课堂教学中,更需要通过实践活动渗透到学生日常生活之中,形成人人参与、人人践行的校园文化氛围。因此,如何通过更高效、便捷的手段引导和组织学生参与环保行动,成为高校生态文明建设中亟待解决的重要课题。
信息技术的发展为环保行动的组织与管理提供了新的工具。通过数字化平台整合环保资讯、活动管理与互动交流,不仅能够提高学生参与环保项目的积极性,还能有效记录与量化环保成果,提升环保行动的透明度与持续性。Python语言凭借其简洁、易用、高效的特点,在教育和公益领域的应用日益广泛。依托于Python构建校园环保行动平台,不仅顺应了高校绿色发展需求,也为环保教育的深化与创新提供了有力支持。
构建基于Python的校园环保行动平台,有助于打破传统环保宣传模式的局限,使环保理念通过具体、可感知的活动在学生群体中广泛传播。平台的建设能够激励学生在学习之外自觉参与绿色行动,提升环保意识和实践能力,培养具有社会责任感与可持续发展观念的青年力量,为未来社会生态文明建设储备宝贵的人才资源。
通过信息化手段整合校园环保资源,优化活动组织流程,提升环保行动的系统性与规范性,不仅增强了校园绿色文化氛围,也提升了整体管理效率与影响力。平台在实践中所积累的经验和成果,为其他教育机构推广环保教育模式提供了可参考的范例,同时也为探索信息技术与环保实践深度融合的新路径奠定了坚实基础,对推动高校环保事业与生态文明建设具有重要的现实意义和长远价值。
国外在环保教育和行动方面的研究则较为成熟。美国一些高校,如斯坦福大学和哈佛大学,也积极开展绿色校园建设项目。斯坦福大学设有一个“绿色行动委员会”,专门负责策划和推动校园内的环保活动,涵盖了从节能减排到环境保护意识推广等多方面的内容。哈佛大学则通过设置环保积分系统,鼓励学生参与环保行动,参与者可以通过完成环保任务获得积分,并兑换成奖励。这一做法成功地将学生的环保行动与奖惩机制结合,提升了参与度和实际效果。许多国家的高校都已将绿色校园作为长期发展的战略目标,通过一系列科学和实践相结合的举措,致力于为学生提供更加环保和可持续发展的校园环境。
尽管国际间的具体做法和实施路径有所不同,但共同点在于通过信息化手段、活动管理和奖励机制等方式促进环保行动的落地。这些经验不仅对提升学生的环保意识起到了积极作用,也为校园绿色发展提供了有力的支持。随着信息技术的发展,越来越多的校园开始采用数字平台来推进环保教育和行动,通过在线平台进行环保活动的组织与管理,为学生提供更加便捷的参与途径和互动体验。在此基础上,数字化平台将成为未来绿色校园建设的重要组成部分,帮助学生和学校共同实现可持续发展目标。
B/S体系[1],即Browser/Server体系,是一种常见的网络应用程序架构。其工作原理基于客户端与服务器之间的请求-响应模型。用户通过浏览器向服务器发送请求,服务器接收到请求后进行处理,并生成相应的响应结果,最终将响应返回给客户端。浏览器接收到服务器返回的响应后,解析其中的标记语言(如HTML[2]),并根据CSS样式表和PythonScript脚本来渲染页面,呈现给用户。用户可以与页面进行交互,例如点击链接、填写表单等操作,这些操作会触发新的请求,循环执行上述过程。
Django是一个使用Python语言开发的Web应用程序框架[3]。它提供了一种简单而强大的方式来构建复杂的网站和应用程序。通过使用Django,开发人员可以更轻松地处理数据库、创建用户界面和处理用户请求。它还提供了一个自动生成管理界面的功能,使得管理后台数据变得更加简单。Django还具有强大的安全功能,可以保护网站免受常见的网络攻击[4]。总之,Django是一个非常实用和易于学习的框架,适用于各种规模的Web项目。无论你是初学者还是经验丰富的开发人员,都可以从Django的便利性和灵活性中受益。
MySQL是一种广泛使用的开源关系型数据库管理系统[5](RDBMS),其稳定性、可靠性和卓越性能使其成为众多应用程序的首选数据库。MySQL支持标准SQL语法,并提供丰富的功能和特性,如事务处理、触发器和存储过程等,以满足开发者对数据管理和操作的需求。MySQL具有良好的可扩展性,支持主从复制、分布式架构和集群部署,适用于各种规模和负载的应用场景。作为一个开源项目,MySQL拥有庞大的用户社区和活跃的开发者社区,为用户提供了丰富的文档、教程和支持资源。总之,MySQL是一款可靠、强大且灵活的关系型数据库管理系统[6],通过其卓越性能和可扩展性,帮助开发者高效地管理和操作数据,并得到了广大用户的认可和应用。
-
- Python语言
Python是一种简洁易读、跨平台且功能强大的编程语言[7]。它拥有庞大而活跃的社区,提供了丰富的第三方库和框架,如NumPy、Pandas和Django,使开发人员能够快速构建各种应用程序。Python在数据处理和科学计算方面表现出色,通过相关库和工具,可以进行数据分析、机器学习和科学计算等任务。此外,Python广泛应用于Web开发[8]、自动化脚本、网络爬虫等领域,其多样性使其成为一个全能的编程语言。无论你是初学者还是有经验的开发者,Python的简单语法、跨平台性以及强大的社区支持都能为你提供高效、优雅和可靠的编程体验。
在构建基于Python的校园环保行动平台时,进行可行性分析至关重要。通过对技术可行性、经济可行性和操作可行性等方面的评估,可以确保平台的实施能够顺利推进,并达到预期的效果。以下从几个方面进行具体分析:
Python作为一种成熟且广泛应用的编程语言,在开发过程中具备显著优势。其简洁、易学的特点使得开发团队能够高效地实现平台的功能需求。尤其在数据处理、信息交互和后台开发方面,Python能够提供强有力的支持。结合Flask等轻量级框架,平台能够在保证性能的同时,保持良好的可扩展性和灵活性。此外,Python社区庞大的开发资源和丰富的第三方库也为项目提供了充足的技术支持,降低了技术难度。
在经济方面,Python的开发成本相对较低,且能够高效使用现有的技术资源。在项目初期,开发团队能够利用开源框架和工具减少开发时间,从而降低了平台开发和维护的成本。此外,平台的设计与实现并不依赖于昂贵的硬件设备或复杂的技术架构,适合学校或相关组织在有限的预算内完成建设与推广。在项目运营后,平台也能够通过节约资源、减少人工管理成本等方式,进一步降低维护和运营费用,具备良好的经济效益。
随着环保理念的逐步深入人心,尤其是在校园内,学生的环保意识已逐渐提高。社会对环保问题的关注度日益增强,环保行动平台不仅能够帮助学生树立正确的环保观念,还能促进校园绿色文化的建设。通过信息化手段开展环保活动,有助于提高学生参与环保的积极性和主动性,进而形成全校范围内的环保氛围。因此,从社会接受度和需求来看,平台的建设具备良好的社会基础,能够得到广泛的支持与响应。
从操作角度来看,平台设计注重用户友好性,操作流程简洁明了,易于上手。针对学生用户,平台提供了直观的界面,能够让学生在日常学习生活中轻松参与到环保行动中。后台管理系统也进行简化处理,便于管理员高效地管理和监督平台上的各类活动。此外,平台具备较高的稳定性和容错性,即使在用户量逐渐增加的情况下,也能保证顺畅的操作体验。整体的操作设计符合用户需求,操作性强,具备实际推广的可能。
在法律和政策方面,近年来,国家对环保事业的重视程度不断提升,相关政策和法规为环保行动提供了政策保障。学校在开展环保教育和行动时,也能得到政策上的支持。此外,数字平台的建设符合政府对于环保教育数字化、信息化的支持方向。平台所涉及的数据保护和用户隐私等问题,在技术上可以采取加密等措施,确保平台的合规性,避免触及相关法律风险,
在开发基于Python的校园环保行动平台时,明确系统的功能需求对于确保平台的实际应用至关重要。平台的功能需求可根据用户的角色进行分类,主要分为普通用户和管理员两大类,下面将详细分析这两类用户的功能需求。
- 首页:首页是普通用户进入平台后的第一界面,展示平台的核心信息和导航功能。用户可以通过首页了解平台的基本信息,快速访问各个模块如交流论坛、环保资讯、通知公告等。
- 交流论坛:普通用户能够在论坛中浏览和参与讨论,分享自己在环保方面的经验和观点。通过搜索功能,用户可以快速找到自己感兴趣的话题或讨论。用户还可以发布新内容,与其他成员进行互动和交流,增强平台的互动性和参与感。
- 通知公告:用户可以查看学校和平台发布的最新通知和公告,包括环保活动安排、绿色政策宣传、节能减排等方面的信息。确保用户随时掌握最新的环保动态和活动安排。
- 环保资讯:环保资讯模块提供有关环保的新闻、政策、案例等信息,帮助用户提升环保意识,了解当前环保领域的热点问题和解决方案。
- 留言反馈:用户可以通过留言反馈模块向平台管理者提出问题、建议或意见,增强平台的互动性,并有助于平台持续优化与改进。留言内容可以包括对环保活动的反馈,平台功能的建议,或是其他相关问题。
- 环保知识:该功能模块提供关于环保的学习资源,如环保法律法规、节能减排方法、垃圾分类知识等。用户可以浏览和学习相关知识,提升环保意识与行为能力。
- 环保活动:用户可以查看当前正在进行的环保活动,并报名参与相关活动。平台通过活动管理功能,展示活动的详细信息,包括活动时间、地点、目标、参与方式等。
- 我的账户:用户可以在此模块查看和管理自己的账户信息,包括基本资料、活动报名情况、签到记录等。同时可以修改个人信息、查看活动参与历史等。
- 个人中心:个人中心包含多个子模块,用户可以通过此模块管理和查看个人的环保行为记录。具体包括:
- 个人首页: 显示用户的基本信息、环保成就和个人积分等。
- 报名记录: 查看用户参与的环保活动的历史记录。
- 提醒信息: 用户接收关于活动报名、环保新闻等的提醒。
- 签到记录: 记录用户参与环保活动的签到情况,便于用户查看自己在活动中的参与情况。
- 评价记录: 用户可以查看自己参与过的活动或论坛讨论的评价记录,便于自己复盘参与情况。
- 收藏: 用户可以收藏感兴趣的环保活动或资讯,以便日后查阅。
- 评论管理: 用户可以查看和管理自己在平台上的评论,进行删除或修改操作。
- 后台首页:后台首页展示管理员的工作概况和重要的系统信息,如平台活动统计、用户注册情况、留言反馈等,便于管理员快速了解平台的运行状态。
- 系统用户管理:管理员可以对平台的用户进行管理,包括新增、修改、删除用户,分配用户权限等。确保用户信息的完整性和平台的安全性。
- 环保知识管理:管理员可以在平台上发布和更新环保知识内容,包括文章、视频和图文资料。管理环保知识库,确保资料的时效性和准确性。
- 环保活动管理:管理员负责发布和管理平台上的环保活动信息,管理活动的发布、报名情况、参与人员等。确保活动信息准确发布,并跟踪活动进展。
- 报名记录管理:管理员可以查看和管理用户的活动报名记录,审核报名情况,并处理相关事务,如活动名额分配、报名信息核实等。
- 提醒信息管理:管理员可以向用户推送活动提醒、重要通知等信息。通过该功能,管理员可以确保用户及时收到重要信息和平台更新。
- 签到记录管理:管理员可以查看用户在活动中的签到记录,确保签到信息准确,并根据用户的参与情况进行数据统计和分析。
- 评价记录管理:管理员可以管理用户对活动的评价,包括查看、删除或修改用户的评价内容,确保评价信息的真实性和有效性。
- 系统管理:系统管理功能包括平台的设置与配置,如修改平台主题、界面布局、功能模块的启用与禁用等,确保平台的正常运行和用户体验。
- 留言管理:管理员可以查看和处理用户在留言反馈模块中提交的意见和建议,及时解决用户的问题,提高平台的服务质量。
- 通知公告管理:管理员负责发布和管理通知公告,确保学校和平台发布的信息能够及时传达给每一个用户。
- 资源管理:管理员可以管理平台上的资源信息,如环保文章、图片、活动资料等。确保资源的有效管理和分类。
- 交流管理:管理员可以对平台上的交流论坛进行管理,包括审核用户发布的内容、处理不当言论、删除垃圾信息等,确保平台讨论内容的健康与有序。
- 权限管理:管理员可以为不同类型的用户分配权限,设置不同角色的操作权限,确保平台的安全性和功能的合理划分。
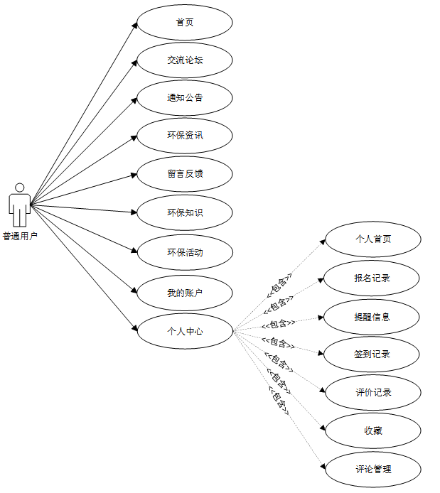
普通用户在平台上主要进行信息浏览、互动交流和参与环保活动等操作。用户可以通过平台查看环保资讯、参与论坛讨论、报名参加环保活动、查看个人账户和历史记录等。具体操作包括浏览和搜索环保活动与资讯、发布论坛内容、评论和点赞其他用户的帖子、以及通过个人中心管理个人信息和参与记录。此外,用户还可以在平台上查看通知公告、提供留言反馈,并参与签到活动,获取积分和奖励。用户通过这些功能实现与平台的互动,并积极参与到环保行动中。普通用户角色用例图如下所示。

图3-1 普通用户用例图
管理员在平台上主要负责用户管理、内容发布、活动管理和系统维护等多项任务。管理员可以通过后台管理系统,新增、修改和删除用户信息,管理用户权限,确保平台的正常运行。同时,管理员还负责发布环保知识、创建和管理环保活动、审核用户的活动报名及签到记录。管理员还需要处理用户的留言反馈,管理通知公告,审核论坛交流内容,确保平台信息的准确性和合规性。此外,管理员还负责资源管理和系统设置,优化平台的运行效率和用户体验。通过这些功能,管理员能够有效维护平台的日常运营和管理。管理员角色用例图如下所示。

图3-2 管理员用例图
非功能需求主要涉及系统的性能、可用性、安全性、可维护性等方面。系统应具备较高的处理效率,能够支持多用户同时在线操作,保证页面加载和功能响应的流畅性。平台需要具备良好的可用性,保持长期稳定运行,避免出现频繁的故障和中断。在安全性方面,应加强对用户信息和交易数据的保护,防止数据泄露和非法访问。平台还需具备良好的扩展能力,以便根据业务发展进行功能升级。同时,系统结构应清晰、模块化,便于后期的维护和管理,确保平台运行长期可靠。
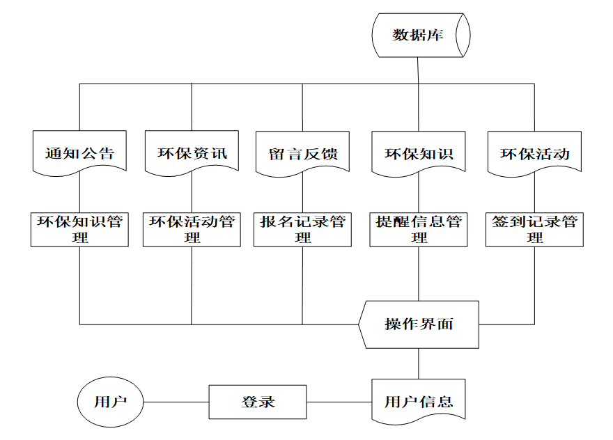
系统的业务流程涵盖了用户从注册、登录到参与环保活动的全过程。普通用户首先通过注册和登录进入平台,浏览环保资讯、论坛讨论,并选择报名参与各类环保活动。用户通过个人中心查看自己的活动记录、签到情况、积分奖励等。管理员则通过后台管理系统,对用户信息、活动内容、报名记录等进行管理和维护,确保平台信息的及时更新和有效运营。整个流程强调用户与管理员之间的互动,信息的流转与更新,确保平台的顺畅运作和用户参与体验。
基于Python的校园环保行动平台的业务流程如下图所示。
图3-3系统业务流程图
-
-
- 登录流程分析
-
用户输入账号和密码后,系统首先判断账号是否正确,若不正确则提示“账号错误”;如果账号正确,则继续判断密码是否正确,若密码错误则提示“密码错误”;若账号和密码均正确,则显示“登录成功”,最后结束流程。如图3-4所示。

图3-4程序登录流程图
-
-
- 信息添加流程分析
-
系统开始后自动生成编号,用户输入数据。系统判断输入的数据是否合法,若不合法则返回重新输入;若合法,则将数据写入数据库,最后结束流程。如图3-5所示。

图3-5信息添加流程图
-
-
- 信息删除流程分析
-
用户首先选择需要删除的记录,然后系统判断是否执行删除操作。如果用户选择不删除,则返回重新选择;如果选择删除,则更新数据库完成记录删除操作,最后结束流程。如图3-6所示。

图3-6信息删除流程图
从技术角度来看,基于Python的校园环保行动平台的架构设计至关重要。我们将采用MVC架构,包括表现层、业务逻辑层和数据访问层。表现层负责用户界面展示,业务逻辑层处理核心功能逻辑,数据访问层负责数据库交互。通过三层架构模式,确保系统的可靠性和可扩展性。
系统架构图如图4-1所示。

图4-1 系统架构图
通过整体功能模块设计,我们将根据需求分析的结果,将系统的功能划分为不同的模块。每个模块负责实现特定的功能,并与其他模块进行协作。我们将详细定义每个模块的输入、输出、处理逻辑和相互依赖关系。系统总体功能模块图如下图所示。
图4-2 系统功能模块图
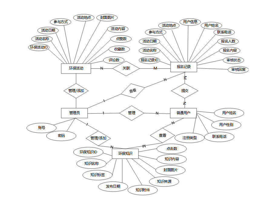
概念设计是指在系统开发初期,对数据和信息需求进行初步抽象与分析的阶段,明确系统中各类实体及其之间的关系。通过建立实体-联系模型(ER图),开发者可以清晰地表达业务流程中涉及的数据对象、它们的属性以及实体间的逻辑联系,为后续数据库逻辑设计和物理设计打下基础。该阶段不涉及具体的数据表结构,而是关注信息的本质和组织方式。基于Python的校园环保行动平台系统总体E-R图如下图所示。

图4-3 系统总体E-R图
所有系统的应用数据相互区分。一旦在相应的系统中实现,它们将与自己相应的网络和服务器通信。所以这个系统可以连接这些数据。当我们选择桥梁截面时,以下将简要介绍如何建立系统。在单击上一个按键的时候,就会自动在对话框中弹出数据源的名字,之后再单击下一个按键时,就在填写相对应的身份验证和登录信息。按照系统功能设计的特点与职能模块的分类,基于Python的校园环保行动平台的总体设计和实施过程一共涉及到了几个资料表格。
根据E-R图,建立各个实体的数据表。由于本系统数据库数据表数量较多,所以只选取部分表单作为案列,如下所示:
表 4-1-access_token(登陆访问时长)
| 编号 | 字段名 | 类型 | 长度 | 是否非空 | 是否主键 | 注释 |
| 1 | token_id | int | 是 | 是 | 临时访问牌ID | |
| 2 | token | varchar | 64 | 否 | 否 | 临时访问牌 |
| 3 | info | text | 65535 | 否 | 否 | 信息 |
| 4 | maxage | int | 是 | 否 | 最大寿命:默认2小时 | |
| 5 | create_time | timestamp | 是 | 否 | 创建时间 | |
| 6 | update_time | timestamp | 是 | 否 | 更新时间 | |
| 7 | user_id | int | 是 | 否 | 用户编号 |
表 4-2-article(文章)
| 编号 | 字段名 | 类型 | 长度 | 是否非空 | 是否主键 | 注释 |
| 1 | article_id | mediumint | 是 | 是 | 文章id | |
| 2 | title | varchar | 125 | 是 | 是 | 标题 |
| 3 | type | varchar | 64 | 是 | 否 | 文章分类 |
| 4 | hits | int | 是 | 否 | 点击数 | |
| 5 | praise_len | int | 是 | 否 | 点赞数 | |
| 6 | create_time | timestamp | 是 | 否 | 创建时间 | |
| 7 | update_time | timestamp | 是 | 否 | 更新时间 | |
| 8 | source | varchar | 255 | 否 | 否 | 来源 |
| 9 | url | varchar | 255 | 否 | 否 | 来源地址 |
| 10 | tag | varchar | 255 | 否 | 否 | 标签 |
| 11 | content | longtext | 4294967295 | 否 | 否 | 正文 |
| 12 | img | varchar | 255 | 否 | 否 | 封面图 |
| 13 | description | text | 65535 | 否 | 否 | 文章描述 |
表 4-3-article_type(文章分类)
| 编号 | 字段名 | 类型 | 长度 | 是否非空 | 是否主键 | 注释 |
| 1 | type_id | smallint | 是 | 是 | 分类ID | |
| 2 | display | smallint | 是 | 否 | 显示顺序 | |
| 3 | name | varchar | 16 | 是 | 否 | 分类名称 |
| 4 | father_id | smallint | 是 | 否 | 上级分类ID | |
| 5 | description | varchar | 255 | 否 | 否 | 描述 |
| 6 | icon | text | 65535 | 否 | 否 | 分类图标 |
| 7 | url | varchar | 255 | 否 | 否 | 外链地址 |
| 8 | create_time | timestamp | 是 | 否 | 创建时间 | |
| 9 | update_time | timestamp | 是 | 否 | 更新时间 |
表 4-4-auth(用户权限管理)
| 编号 | 字段名 | 类型 | 长度 | 是否非空 | 是否主键 | 注释 |
| 1 | auth_id | int | 是 | 是 | 授权ID | |
| 2 | user_group | varchar | 64 | 否 | 否 | 用户组 |
| 3 | mod_name | varchar | 64 | 否 | 否 | 模块名 |
| 4 | table_name | varchar | 64 | 否 | 否 | 表名 |
| 5 | page_title | varchar | 255 | 否 | 否 | 页面标题 |
| 6 | path | varchar | 255 | 否 | 否 | 路由路径 |
| 7 | parent | varchar | 64 | 否 | 否 | 父级菜单 |
| 8 | parent_sort | int | 是 | 否 | 父级菜单排序 | |
| 9 | position | varchar | 32 | 否 | 否 | 位置 |
| 10 | mode | varchar | 32 | 是 | 否 | 跳转方式 |
| 11 | add | tinyint | 是 | 否 | 是否可增加 | |
| 12 | del | tinyint | 是 | 否 | 是否可删除 | |
| 13 | set | tinyint | 是 | 否 | 是否可修改 | |
| 14 | get | tinyint | 是 | 否 | 是否可查看 | |
| 15 | field_add | text | 65535 | 否 | 否 | 添加字段 |
| 16 | field_set | text | 65535 | 否 | 否 | 修改字段 |
| 17 | field_get | text | 65535 | 否 | 否 | 查询字段 |
| 18 | table_nav_name | varchar | 500 | 否 | 否 | 跨表导航名称 |
| 19 | table_nav | varchar | 500 | 否 | 否 | 跨表导航 |
| 20 | option | text | 65535 | 否 | 否 | 配置 |
| 21 | create_time | timestamp | 是 | 否 | 创建时间 | |
| 22 | update_time | timestamp | 是 | 否 | 更新时间 |
表 4-5-code_token(验证码)
| 编号 | 字段名 | 类型 | 长度 | 是否非空 | 是否主键 | 注释 |
| 1 | code_token_id | int | 是 | 是 | 验证码ID | |
| 2 | token | varchar | 255 | 否 | 否 | 令牌 |
| 3 | code | varchar | 255 | 否 | 否 | 验证码 |
| 4 | expire_time | timestamp | 是 | 否 | 失效时间 | |
| 5 | create_time | timestamp | 是 | 否 | 创建时间 | |
| 6 | update_time | timestamp | 是 | 否 | 更新时间 |
表 4-6-collect(收藏)
| 编号 | 字段名 | 类型 | 长度 | 是否非空 | 是否主键 | 注释 |
| 1 | collect_id | int | 是 | 是 | 收藏ID | |
| 2 | user_id | int | 是 | 是 | 收藏人ID | |
| 3 | source_table | varchar | 255 | 否 | 否 | 来源表 |
| 4 | source_field | varchar | 255 | 否 | 否 | 来源字段 |
| 5 | source_id | int | 是 | 否 | 来源ID | |
| 6 | title | varchar | 255 | 否 | 否 | 标题 |
| 7 | img | varchar | 255 | 否 | 否 | 封面 |
| 8 | create_time | timestamp | 是 | 否 | 创建时间 | |
| 9 | update_time | timestamp | 是 | 否 | 更新时间 |
表 4-7-comment(评论)
| 编号 | 字段名 | 类型 | 长度 | 是否非空 | 是否主键 | 注释 |
| 1 | comment_id | int | 是 | 是 | 评论ID | |
| 2 | user_id | int | 是 | 是 | 评论人ID | |
| 3 | reply_to_id | int | 是 | 否 | 回复评论ID | |
| 4 | content | longtext | 4294967295 | 否 | 否 | 内容 |
| 5 | nickname | varchar | 255 | 否 | 否 | 昵称 |
| 6 | avatar | varchar | 255 | 否 | 否 | 头像地址 |
| 7 | create_time | timestamp | 是 | 否 | 创建时间 | |
| 8 | update_time | timestamp | 是 | 否 | 更新时间 | |
| 9 | source_table | varchar | 255 | 否 | 否 | 来源表 |
| 10 | source_field | varchar | 255 | 否 | 否 | 来源字段 |
| 11 | source_id | int | 是 | 否 | 来源ID |
表 4-8-environmental_protection_activities(环保活动)
| 编号 | 字段名 | 类型 | 长度 | 是否非空 | 是否主键 | 注释 |
| 1 | environmental_protection_activities_id | int | 是 | 是 | 环保活动ID | |
| 2 | activity_name | varchar | 64 | 否 | 否 | 活动名称 |
| 3 | activity_date | date | 否 | 否 | 活动日期 | |
| 4 | ways_of_participation | varchar | 64 | 否 | 否 | 参与方式 |
| 5 | activity_location | varchar | 64 | 否 | 否 | 活动地点 |
| 6 | cover_image | varchar | 255 | 否 | 否 | 封面图片 |
| 7 | activity_content | longtext | 4294967295 | 否 | 否 | 活动内容 |
| 8 | praise_len | int | 是 | 否 | 点赞数 | |
| 9 | collect_len | int | 是 | 否 | 收藏数 | |
| 10 | comment_len | int | 是 | 否 | 评论数 | |
| 11 | registration_record_limit_times | int | 是 | 否 | 报名限制次数 | |
| 12 | create_time | datetime | 是 | 否 | 创建时间 | |
| 13 | update_time | timestamp | 是 | 否 | 更新时间 |
表 4-9-environmental_protection_knowledge(环保知识)
| 编号 | 字段名 | 类型 | 长度 | 是否非空 | 是否主键 | 注释 |
| 1 | environmental_protection_knowledge_id | int | 是 | 是 | 环保知识ID | |
| 2 | name_of_knowledge | varchar | 64 | 否 | 否 | 知识名称 |
| 3 | knowledge_label | varchar | 64 | 否 | 否 | 知识标签 |
| 4 | release_date | date | 否 | 否 | 发布日期 | |
| 5 | knowledge_annex | varchar | 255 | 否 | 否 | 知识附件 |
| 6 | sources_of_knowledge | varchar | 64 | 否 | 否 | 知识来源 |
| 7 | cover_image | varchar | 255 | 否 | 否 | 封面图片 |
| 8 | knowledge_content | longtext | 4294967295 | 否 | 否 | 知识内容 |
| 9 | hits | int | 是 | 否 | 点击数 | |
| 10 | praise_len | int | 是 | 否 | 点赞数 | |
| 11 | collect_len | int | 是 | 否 | 收藏数 | |
| 12 | comment_len | int | 是 | 否 | 评论数 | |
| 13 | recommend | int | 是 | 否 | 智能推荐 | |
| 14 | create_time | datetime | 是 | 否 | 创建时间 | |
| 15 | update_time | timestamp | 是 | 否 | 更新时间 |
表 4-10-evaluation_record(评价记录)
| 编号 | 字段名 | 类型 | 长度 | 是否非空 | 是否主键 | 注释 |
| 1 | evaluation_record_id | int | 是 | 是 | 评价记录ID | |
| 2 | activity_name | varchar | 64 | 否 | 否 | 活动名称 |
| 3 | activity_date | date | 否 | 否 | 活动日期 | |
| 4 | activity_location | varchar | 64 | 否 | 否 | 活动地点 |
| 5 | user_information | int | 否 | 否 | 用户信息 | |
| 6 | user_name | varchar | 64 | 否 | 否 | 用户姓名 |
| 7 | contact_phone | varchar | 64 | 否 | 否 | 联系电话 |
| 8 | activity_rating | double | 否 | 否 | 活动评分 | |
| 9 | evaluation_content | text | 65535 | 否 | 否 | 评价内容 |
| 10 | create_time | datetime | 是 | 否 | 创建时间 | |
| 11 | update_time | timestamp | 是 | 否 | 更新时间 | |
| 12 | source_table | varchar | 255 | 否 | 否 | 来源表 |
| 13 | source_id | int | 否 | 否 | 来源ID | |
| 14 | source_user_id | int | 否 | 否 | 来源用户 |
表 4-11-forum(论坛)
| 编号 | 字段名 | 类型 | 长度 | 是否非空 | 是否主键 | 注释 |
| 1 | forum_id | mediumint | 是 | 是 | 论坛ID | |
| 2 | display | smallint | 是 | 否 | 排序 | |
| 3 | user_id | mediumint | 是 | 否 | 用户ID | |
| 4 | nickname | varchar | 16 | 否 | 否 | 昵称 |
| 5 | praise_len | int | 否 | 否 | 点赞数 | |
| 6 | hits | int | 是 | 否 | 访问数 | |
| 7 | title | varchar | 125 | 是 | 否 | 标题 |
| 8 | keywords | varchar | 125 | 否 | 否 | 关键词 |
| 9 | description | varchar | 255 | 否 | 否 | 描述 |
| 10 | url | varchar | 255 | 否 | 否 | 来源地址 |
| 11 | tag | varchar | 255 | 否 | 否 | 标签 |
| 12 | img | text | 65535 | 否 | 否 | 封面图 |
| 13 | content | longtext | 4294967295 | 否 | 否 | 正文 |
| 14 | create_time | timestamp | 是 | 否 | 创建时间 | |
| 15 | update_time | timestamp | 是 | 否 | 更新时间 | |
| 16 | avatar | varchar | 255 | 否 | 否 | 发帖人头像 |
| 17 | type | varchar | 64 | 是 | 否 | 论坛分类 |
| 18 | istop | int | 是 | 否 | 是否置顶 |
表 4-12-forum_type(论坛分类)
| 编号 | 字段名 | 类型 | 长度 | 是否非空 | 是否主键 | 注释 |
| 1 | type_id | smallint | 是 | 是 | 分类ID | |
| 2 | name | varchar | 16 | 是 | 否 | 分类名称 |
| 3 | description | varchar | 255 | 否 | 否 | 描述 |
| 4 | url | varchar | 255 | 否 | 否 | 外链地址 |
| 5 | father_id | smallint | 是 | 否 | 上级分类ID | |
| 6 | icon | varchar | 255 | 否 | 否 | 分类图标 |
| 7 | create_time | timestamp | 是 | 否 | 创建时间 | |
| 8 | update_time | timestamp | 是 | 否 | 更新时间 |
表 4-13-hits(用户点击)
| 编号 | 字段名 | 类型 | 长度 | 是否非空 | 是否主键 | 注释 |
| 1 | hits_id | int | 是 | 是 | 点赞ID | |
| 2 | user_id | int | 是 | 否 | 点赞人 | |
| 3 | create_time | timestamp | 是 | 否 | 创建时间 | |
| 4 | update_time | timestamp | 是 | 否 | 更新时间 | |
| 5 | source_table | varchar | 255 | 否 | 否 | 来源表 |
| 6 | source_field | varchar | 255 | 否 | 否 | 来源字段 |
| 7 | source_id | int | 是 | 否 | 来源ID |
表 4-14-message(留言板)
| 编号 | 字段名 | 类型 | 长度 | 是否非空 | 是否主键 | 注释 |
| 1 | message_id | int | 是 | 是 | 留言板ID | |
| 2 | user_id | int | 是 | 否 | 用户ID | |
| 3 | title | varchar | 64 | 否 | 否 | 标题 |
| 4 | content | longtext | 4294967295 | 是 | 否 | 内容 |
| 5 | nickname | varchar | 32 | 是 | 否 | 昵称 |
| 6 | avatar | varchar | 255 | 否 | 否 | 头像 |
| 7 | | varchar | 125 | 否 | 否 | 留言者邮箱 |
| 8 | phone | varchar | 11 | 否 | 否 | 留言者手机号码 |
| 9 | create_time | timestamp | 是 | 否 | 创建时间 | |
| 10 | update_time | timestamp | 是 | 否 | 更新时间 | |
| 11 | reply | longtext | 4294967295 | 否 | 否 | 回复 |
| 12 | reply_state | tinyint | 否 | 否 | 回复状态 |
表 4-15-notice(公告)
| 编号 | 字段名 | 类型 | 长度 | 是否非空 | 是否主键 | 注释 |
| 1 | notice_id | mediumint | 是 | 是 | 公告ID | |
| 2 | title | varchar | 125 | 是 | 否 | 标题 |
| 3 | content | longtext | 4294967295 | 否 | 否 | 正文 |
| 4 | create_time | timestamp | 是 | 否 | 创建时间 | |
| 5 | update_time | timestamp | 是 | 否 | 更新时间 |
表 4-16-ordinary_user(普通用户)
| 编号 | 字段名 | 类型 | 长度 | 是否非空 | 是否主键 | 注释 |
| 1 | ordinary_user_id | int | 是 | 是 | 普通用户ID | |
| 2 | user_name | varchar | 64 | 否 | 否 | 用户姓名 |
| 3 | user_gender | varchar | 64 | 否 | 否 | 用户性别 |
| 4 | contact_phone | varchar | 16 | 否 | 否 | 联系电话 |
| 5 | registration_type | varchar | 64 | 否 | 否 | 注册类型 |
| 6 | examine_state | varchar | 16 | 是 | 否 | 审核状态 |
| 7 | user_id | int | 是 | 否 | 用户ID | |
| 8 | create_time | datetime | 是 | 否 | 创建时间 | |
| 9 | update_time | timestamp | 是 | 否 | 更新时间 |
表 4-17-praise(点赞)
| 编号 | 字段名 | 类型 | 长度 | 是否非空 | 是否主键 | 注释 |
| 1 | praise_id | int | 是 | 是 | 点赞ID | |
| 2 | user_id | int | 是 | 是 | 点赞人 | |
| 3 | create_time | timestamp | 是 | 否 | 创建时间 | |
| 4 | update_time | timestamp | 是 | 否 | 更新时间 | |
| 5 | source_table | varchar | 255 | 否 | 否 | 来源表 |
| 6 | source_field | varchar | 255 | 否 | 否 | 来源字段 |
| 7 | source_id | int | 是 | 否 | 来源ID | |
| 8 | status | tinyint | 是 | 否 | 点赞状态:1为点赞,0已取消 |
表 4-18-registration_record(报名记录)
| 编号 | 字段名 | 类型 | 长度 | 是否非空 | 是否主键 | 注释 |
| 1 | registration_record_id | int | 是 | 是 | 报名记录ID | |
| 2 | activity_name | varchar | 64 | 否 | 否 | 活动名称 |
| 3 | activity_date | date | 否 | 否 | 活动日期 | |
| 4 | ways_of_participation | varchar | 64 | 否 | 否 | 参与方式 |
| 5 | activity_location | varchar | 64 | 否 | 否 | 活动地点 |
| 6 | user_information | int | 否 | 否 | 用户信息 | |
| 7 | user_name | varchar | 64 | 否 | 否 | 用户姓名 |
| 8 | contact_phone | varchar | 64 | 否 | 否 | 联系电话 |
| 9 | number_of_enrolment | varchar | 64 | 否 | 否 | 报名人数 |
| 10 | registration_content | text | 65535 | 否 | 否 | 报名内容 |
| 11 | examine_state | varchar | 16 | 是 | 否 | 审核状态 |
| 12 | examine_reply | varchar | 255 | 否 | 否 | 审核回复 |
| 13 | reminder_message_limit_times | int | 是 | 否 | 提醒限制次数 | |
| 14 | sign_in_record_limit_times | int | 是 | 否 | 签到限制次数 | |
| 15 | evaluation_record_limit_times | int | 是 | 否 | 评价限制次数 | |
| 16 | create_time | datetime | 是 | 否 | 创建时间 | |
| 17 | update_time | timestamp | 是 | 否 | 更新时间 | |
| 18 | source_table | varchar | 255 | 否 | 否 | 来源表 |
| 19 | source_id | int | 否 | 否 | 来源ID | |
| 20 | source_user_id | int | 否 | 否 | 来源用户 |
表 4-19-reminder_message(提醒信息)
| 编号 | 字段名 | 类型 | 长度 | 是否非空 | 是否主键 | 注释 |
| 1 | reminder_message_id | int | 是 | 是 | 提醒信息ID | |
| 2 | reminder_title | varchar | 64 | 否 | 否 | 提醒标题 |
| 3 | activity_name | varchar | 64 | 否 | 否 | 活动名称 |
| 4 | activity_date | date | 否 | 否 | 活动日期 | |
| 5 | user_information | int | 否 | 否 | 用户信息 | |
| 6 | user_name | varchar | 64 | 否 | 否 | 用户姓名 |
| 7 | reminder_content | text | 65535 | 否 | 否 | 提醒内容 |
| 8 | create_time | datetime | 是 | 否 | 创建时间 | |
| 9 | update_time | timestamp | 是 | 否 | 更新时间 | |
| 10 | source_table | varchar | 255 | 否 | 否 | 来源表 |
| 11 | source_id | int | 否 | 否 | 来源ID | |
| 12 | source_user_id | int | 否 | 否 | 来源用户 |
表 4-20-sign_in_record(签到记录)
| 编号 | 字段名 | 类型 | 长度 | 是否非空 | 是否主键 | 注释 |
| 1 | sign_in_record_id | int | 是 | 是 | 签到记录ID | |
| 2 | activity_name | varchar | 64 | 否 | 否 | 活动名称 |
| 3 | activity_date | date | 否 | 否 | 活动日期 | |
| 4 | activity_location | varchar | 64 | 否 | 否 | 活动地点 |
| 5 | user_information | int | 否 | 否 | 用户信息 | |
| 6 | user_name | varchar | 64 | 否 | 否 | 用户姓名 |
| 7 | contact_phone | varchar | 64 | 否 | 否 | 联系电话 |
| 8 | number_of_check_ins | varchar | 64 | 否 | 否 | 签到人数 |
| 9 | sign_in_remarks | text | 65535 | 否 | 否 | 签到备注 |
| 10 | create_time | datetime | 是 | 否 | 创建时间 | |
| 11 | update_time | timestamp | 是 | 否 | 更新时间 | |
| 12 | source_table | varchar | 255 | 否 | 否 | 来源表 |
| 13 | source_id | int | 否 | 否 | 来源ID | |
| 14 | source_user_id | int | 否 | 否 | 来源用户 |
表 4-21-slides(轮播图)
| 编号 | 字段名 | 类型 | 长度 | 是否非空 | 是否主键 | 注释 |
| 1 | slides_id | int | 是 | 是 | 轮播图ID | |
| 2 | title | varchar | 64 | 否 | 否 | 标题 |
| 3 | content | varchar | 255 | 否 | 否 | 内容 |
| 4 | url | varchar | 255 | 否 | 否 | 链接 |
| 5 | img | varchar | 255 | 否 | 否 | 轮播图 |
| 6 | hits | int | 是 | 否 | 点击量 | |
| 7 | create_time | timestamp | 是 | 否 | 创建时间 | |
| 8 | update_time | timestamp | 是 | 否 | 更新时间 |
表 4-22-upload(文件上传)
| 编号 | 字段名 | 类型 | 长度 | 是否非空 | 是否主键 | 注释 |
| 1 | upload_id | int | 是 | 是 | 上传ID | |
| 2 | name | varchar | 64 | 否 | 否 | 文件名 |
| 3 | path | varchar | 255 | 否 | 否 | 访问路径 |
| 4 | file | varchar | 255 | 否 | 否 | 文件路径 |
| 5 | display | varchar | 255 | 否 | 否 | 显示顺序 |
| 6 | father_id | int | 否 | 否 | 父级ID | |
| 7 | dir | varchar | 255 | 否 | 否 | 文件夹 |
| 8 | type | varchar | 32 | 否 | 否 | 文件类型 |
表 4-23-user(用户账户)
| 编号 | 字段名 | 类型 | 长度 | 是否非空 | 是否主键 | 注释 |
| 1 | user_id | int | 是 | 是 | 用户ID | |
| 2 | state | smallint | 是 | 否 | 账户状态:(1可用|2异常|3已冻结|4已注销) | |
| 3 | user_group | varchar | 32 | 否 | 否 | 所在用户组 |
| 4 | login_time | timestamp | 是 | 否 | 上次登录时间 | |
| 5 | phone | varchar | 11 | 否 | 否 | 手机号码 |
| 6 | phone_state | smallint | 是 | 否 | 手机认证:(0未认证|1审核中|2已认证) | |
| 7 | username | varchar | 16 | 是 | 否 | 用户名 |
| 8 | nickname | varchar | 16 | 否 | 否 | 昵称 |
| 9 | password | varchar | 64 | 是 | 否 | 密码 |
| 10 | | varchar | 64 | 否 | 否 | 邮箱 |
| 11 | email_state | smallint | 是 | 否 | 邮箱认证:(0未认证|1审核中|2已认证) | |
| 12 | avatar | varchar | 255 | 否 | 否 | 头像地址 |
| 13 | open_id | varchar | 255 | 否 | 否 | 针对获取用户信息字段 |
| 14 | create_time | timestamp | 是 | 否 | 创建时间 |
表 4-24-user_group(用户组)
| 编号 | 字段名 | 类型 | 长度 | 是否非空 | 是否主键 | 注释 |
| 1 | group_id | mediumint | 是 | 是 | 用户组ID | |
| 2 | display | smallint | 是 | 否 | 显示顺序 | |
| 3 | name | varchar | 16 | 是 | 否 | 名称 |
| 4 | description | varchar | 255 | 否 | 否 | 描述 |
| 5 | source_table | varchar | 255 | 否 | 否 | 来源表 |
| 6 | source_field | varchar | 255 | 否 | 否 | 来源字段 |
| 7 | source_id | int | 是 | 否 | 来源ID | |
| 8 | register | smallint | 否 | 否 | 注册位置 | |
| 9 | create_time | timestamp | 是 | 否 | 创建时间 | |
| 10 | update_time | timestamp | 是 | 否 | 更新时间 |
注册界面。用户需要填写基本信息,包括账号、密码、确认密码、昵称、邮箱、身份、用户名、性别以及联系电话。页面设计简洁,信息输入框排列清晰,便于用户逐项填写。右侧设有“注册”和“找回密码”两个功能按钮,方便用户完成注册流程或找回已遗忘的密码。顶部导航栏提供了多个栏目入口,如首页、交流论坛、通知公告、环保资讯等,体现了该平台以环保教育和交流为主要内容。用户注册界面如下图所示。

图5-1 用户注册界面
用户需要输入已经注册的用户名和密码,并且完成验证码的验证。验证码是通过图形验证码的形式展示,用户需要根据图中的字符输入相应内容。输入完成后,用户可以点击“登录”按钮进行登录。如果忘记密码,也可以选择“找回密码”链接进行密码恢复。用户登录界面如下图所示。
图5-2 用户登录界面
普通用户的首页界面设计简洁直观,顶部导航栏汇集了多个功能模块,包括首页、交流论坛、通知公告、环保资讯、留言反馈、环保知识、环保活动、我的账户和个人中心,方便用户快速访问不同板块获取所需信息。界面整体布局合理,内容分类清晰,用户可以浏览平台发布的环保相关动态、参与论坛讨论、查看公告信息,或进入个人中心管理个人资料和活动记录。首页界面如下图所示。

图5-3首页界面
环保知识主页面展示环保知识列表,用户可以通过“搜索”功能快速查找感兴趣的知识点,也可以使用“排序”功能按照时间或热度等方式对内容进行整理,提升查找效率。进入具体内容的详情页后,用户可以对文章进行“点赞”表示认可,也可以“收藏”保存感兴趣的内容以便日后查看。同时,如果文章附带有相关的“知识附件”,用户可以直接点击下载进行学习或参考。页面还支持“发表评论”。界面如下图所示。

图5-4 环保知识界面

图5-5 内容详情界面
环保活动界面展示了丰富的环保活动信息,用户可以通过“搜索”功能快速找到感兴趣的活动,也可以使用“排序”功能根据时间、地点或活动类型等对活动进行筛选,使得信息获取更加高效。在活动的内容详情页中,用户可以对活动内容进行“点赞”以表示支持,也可以选择“收藏”功能将活动保存以便日后查看或参与。若用户感兴趣并希望参与某项活动,还可以通过“报名”功能进行报名操作,便捷地参与到实际活动中。此外,页面还提供了“发表评论”功能,界面如下图所示。

图5-6环保活动列表界面

图5-7 内容详情界面
图5-8 报名详情界面
个人中心界面集中展示了用户的个人信息和活动记录。用户可以查看报名记录、提醒信息、签到记录、评价记录等,方便管理自己的活动与互动。页面还提供了收藏功能,帮助用户保存感兴趣的内容,以及评论管理功能,便于查看和管理已发布的评论。界面如下图所示。
图5-9 个人中心界面

图5-10 报名记录界面

图5-11 签到记录界面

图5-12 评价记录界面
后台首页提供了一个全面的视图,方便管理员快速访问各个管理模块。通过“系统用户”管理,管理员可以查看和管理平台用户的信息;“环保知识管理”与“环保活动管理”则帮助管理员维护和更新平台上的环保知识与活动内容。管理员还可以通过“报名记录管理”查看用户的报名情况,利用“提醒信息管理”发布和管理平台通知,以及通过“签到记录管理”和“评价记录管理”跟踪用户的参与和评价。其他模块如“留言管理”、“通知公告管理”和“资源管理”也提供了相应的管理功能,确保平台内容的及时更新和维护。同时,管理员还可以通过“权限管理”进行权限分配,确保不同角色的操作权限。界面如下图所示。

环保知识管理界面允许管理员查询、重置、删除和查看环保知识内容。管理员可以查看每条知识的详细信息和评论,并通过“环保知识添加”功能上传新知识,保持平台内容的更新与管理。界面如下图所示。

图5-14 环保知识列表界面

图5-15 环保知识添加界面
环保活动管理界面允许管理员查询、重置筛选条件、删除不必要的活动信息,并查看每个活动的详细内容和用户评论。管理员还可以通过“环保活动添加”功能发布新的环保活动,确保平台内容的及时更新和丰富。界面如下图所示。
图5-16 环保活动列表界面

图5-17 环保活动添加界面
报名记录管理界面允许管理员查询、重置筛选条件并删除不需要的报名记录。管理员可以查看每条记录的详细信息,进行提醒、签到、评价等操作。此外,管理员还可以审核报名记录,确保报名信息的准确性和合规性。界面如下图所示。

图5-18 报名记录管理界面
资源管理界面允许管理员查询、重置、删除和添加环保资讯及其分类,并查看每条资讯的详情和评论。界面如下图所示。
图5-19 环保资讯界面
图5-20 添加环保资讯界面
本次测试的目的是确保平台上不同用户角色(普通用户与管理员)所涉及的各项功能能够按预期正常工作。通过测试各项功能模块,验证系统的稳定性、可靠性和完整性。测试包括但不限于用户界面、功能实现、数据处理等方面,确保用户体验良好,系统运行流畅,能够满足实际使用需求。同时,测试将帮助识别系统中的潜在问题或缺陷,以便在正式发布前进行修复和优化。
测试方法用于评估系统、应用程序或平台的功能性与性能,确保其按预期工作。首先,功能测试验证系统的各项功能是否正常,如用户注册、登录、搜索等功能是否能够顺利执行。其次,界面测试关注界面的设计与用户体验,检查布局、按钮、表单和链接的可用性以及响应性。此外,兼容性测试确保系统能在不同设备、浏览器和操作系统上正常运行。性能测试则评估系统在高负载情况下的响应时间、处理能力和资源消耗,保证其稳定性。
安全测试用于发现系统中的安全漏洞,确保数据保护和用户隐私不被泄露。用户验收测试(UAT)由实际用户进行,检查系统是否符合他们的需求与期望。最后,回归测试在系统更新或修改后,确保原有功能不受影响,依然能够正常运行。通过这些综合的测试方法,可以确保系统的稳定性、安全性与用户满意度。
以下是针对普通用户和管理员角色的功能测试用例表格。每个功能包含了测试用例描述、预期结果和实际测试结果。这些测试用例可以帮助验证系统各项功能是否按预期工作,确保平台的稳定性和完整性。
表6-1 系统功能测试用例表
| 用户类型 | 功能 | 测试用例描述 | 预期结果 | 测试结果 |
| 普通用户 | 首页 | 测试普通用户是否能顺利进入首页并查看所有模块 | 首页加载成功,显示所有功能模块 | 测试通过,首页加载成功 |
| 普通用户 | 交流论坛 | 测试普通用户能否访问交流论坛并参与讨论 | 成功访问论坛,可以查看和回复帖子 | 测试通过,论坛访问及互动正常 |
| 普通用户 | 通知公告 | 测试普通用户能否查看网站的通知公告 | 公告列表显示正常,可以点击查看详细内容 | 测试通过,公告查看正常 |
| 普通用户 | 环保资讯 | 测试普通用户能否浏览环保资讯页面 | 资讯列表加载成功,可以点击查看具体文章 | 测试通过,资讯浏览正常 |
| 普通用户 | 我的账户 | 测试普通用户是否可以访问我的账户页面并查看个人信息 | 成功进入我的账户页面,信息显示准确无误 | 测试通过,账户信息查看正常 |
| 普通用户 | 个人中心 | 测试普通用户是否能在个人中心查看报名记录、签到记录等 | 个人中心加载成功,信息展示正确 | 测试通过,个人中心功能正常 |
| 管理员 | 后台首页 | 测试管理员是否能顺利进入后台首页并查看系统概览 | 后台首页加载成功,系统概览信息完整 | 测试通过,后台首页加载成功 |
| 管理员 | 系统用户 | 测试管理员是否能够查看、修改或删除用户信息 | 用户信息管理成功 | 测试通过,用户信息管理正常 |
| 管理员 | 环保知识管理 | 测试管理员是否能够添加、编辑和删除环保知识 | 成功添加/编辑/删除环保知识 | 测试通过,环保知识管理正常 |
| 管理员 | 报名记录管理 | 测试管理员是否能够查看和管理用户的报名记录 | 报名记录列表加载成功,信息准确 | 测试通过,报名记录管理正常 |
| 管理员 | 提醒信息管理 | 测试管理员是否能够设置和管理提醒信息 | 设置和管理提醒信息成功 | 测试通过,提醒信息管理正常 |
| 管理员 | 系统管理 | 测试管理员是否能够进行系统级别的设置和管理 | 系统设置和管理操作成功 | 测试通过,系统管理正常 |
| 管理员 | 权限管理 | 测试管理员是否能够分配和管理不同用户的权限 | 权限分配和管理操作成功 | 测试通过,权限管理正常 |
根据以上测试用例的执行情况,系统的各项功能均表现良好,测试通过率较高。对于普通用户来说,首页、交流论坛、通知公告、环保资讯、我的账户和个人中心等模块都能够正常加载和使用,用户能够顺利浏览信息、参与互动,查看公告和资讯,并且在个人中心成功查看自己的账户信息和记录。管理员方面,后台首页、系统用户管理、环保知识管理、报名记录管理、提醒信息管理等功能也都能够正常访问和操作,确保了管理员可以顺利管理平台内容和用户信息,进行权限分配和系统设置。总体来看,系统的各项功能均已通过测试,运行稳定,能够满足普通用户和管理员的操作需求,系统的整体性能和交互设计良好,具备了较高的用户体验。
结 论
在当今倡导可持续发展的背景下,环保行动成为校园建设的重要组成部分。利用Python语言构建的校园环保行动平台,通过信息化手段促进环保理念的传播与实际行动的开展。平台通过简洁高效的程序设计,实现了环保活动的发布、参与、记录与激励等核心功能,便于学生群体了解环保知识、参与绿色行动,并实时掌握个人及集体环保成效。
平台界面设计注重用户体验,模块划分合理,涵盖环保资讯浏览、活动报名、个人贡献统计以及积分兑换等功能板块。环保资讯模块以图文结合的方式推送最新动态,使环保信息更具吸引力与传播力;活动报名模块则简化流程,提升了学生参与环保项目的便捷性与积极性;个人贡献统计模块通过量化每一位用户的环保行为,使环保成就可视化,从而激发持续参与的动力;积分兑换模块为活跃用户提供奖励机制,强化了平台的吸引力与粘性。
技术实现层面,充分发挥Python语言在数据处理与界面开发方面的优势,借助Flask等轻量级框架搭建后端,结合前端页面,实现数据交互与功能展示的有机统一。数据库采用稳定高效的结构,保障信息存储的安全与查询的高效。整体设计注重简洁、稳定、易维护,既满足了功能性需求,也为后续的扩展与优化提供了良好基础。
在用户管理与互动机制方面,平台设置了合理的身份认证流程与权限管理体系,保障了信息的安全性与互动的规范性。同时,通过留言、点赞等互动功能,增强了用户间的交流,营造了良好的环保社区氛围。通过持续运营,不仅提升了校园内环保意识,还为绿色校园建设注入了新的活力。
总结而言,Python语言在平台建设中展现了强大的实用性与灵活性。通过信息平台与环保理念的深度融合,校园环保行动变得更加系统化、规范化与持续化。平台的建设与推广,不仅丰富了校园文化生活,也为培养新时代绿色人才提供了有力支撑。
参考文献
- 黄维.基于B/S模式的虚拟网络实验室安全管理体系分析[J].信息系统工程,2024,(05):4-7.
- 张宇薇.HTML5在Web前端开发中的应用[J].集成电路应用,2024,41(04):274-276.
- 邱红丽,张舒雅.基于Django框架的web项目开发研究[J].科学技术创新,2021,(27):97-98.
- 段艺,涂伟忠.Django开发从入门到实践[M].机械工业出版社:202211.635.
- 李艳杰.MySQL数据库下存储过程的综合运用研究[J].现代信息科技,2023,7(11):80-82+88.
- 肖睿,李鲲程,范效亮,等.MySQL数据库应用技术及实践[M].人民邮电出版社:202206.228.
- 明日科技.快速上手Python[M].化学工业出版社:202211.337.
- 明日科技.Python Web开发手册[M].化学工业出版社:202201.411.
- Dubinsky M J .Book Review: Technical Communication for Environmental Action by Williams, Sean D. (Ed.).[J].Journal of Business and Technical Communication,2025,39(2):266-273.
- Smith P S .#Nature is trending: Social media, viral landscapes, and digital environmental activism in Oman[J].International Journal of Cultural Studies,2025,28(2):442-461.
- Composto W J .Virtuous cycles of organizational climate action: a multilevel view of pro-environmental behavior in the workplace[J].Current Opinion in Behavioral Sciences,2025,61101468-101468.
- Kim S H ,Sherman K D .The most difficult thing in the world: a sociocultural perspective on putting pro-environmental thoughts into action[J].Current Opinion in Behavioral Sciences,2025,61101465-101465.
- 季金忠.地球守护者:环保行动从我们开始[J].科学之友,2025,(01):142-143.
- 王波.环保公益,你我同行——广东小额资助环保公益项目行动十年成效显著[J].环境教育,2024,(09):12-15.
- 十年绿色约定万众绿色出行一份生态环保志愿行动的样本[J].中国生态文明,2024,(03):38-39.
- 薛梅,王静雯,邵杰.做好生态环保“小卫士”大文章,让青少年成为最强“行动派”[J].环境教育,2024,(05):4-9.
- 钟昊熹.低碳环保,我是行动者[J].环境教育,2024,(04):73.
- 武慧.环保行动创未来,“无废”理念润心间——内蒙古鄂尔多斯市杭锦旗龙子心小学“无废校园”建设纪实[J].环境教育,2024,(04):117.
- 龙思帆.法国:通过竞赛鼓励学生开展环保行动[J].人民教育,2022,(17):21.
- 周奕莹,于新兰.环保行动助力生态校园——江苏省铜山区黄集镇小合子小学扎根乡土环境教育[J].环境教育,2018,(05):40-42.
致 谢
在此,我衷心感谢所有在本项目中给予支持和帮助的人。首先,感谢指导老师在整个项目过程中给予的宝贵意见和悉心指导,您在技术和思路上的启发让我受益匪浅,您的耐心帮助和专业知识为我提供了坚定的方向。感谢您对我工作的细致审阅与悉心建议,使我能够不断完善和提高项目质量。
此外,感谢所有参与项目测试和反馈的同学和朋友,你们的积极参与为项目的完善提供了宝贵的意见和建议。你们在测试过程中提出的宝贵问题和建议,帮助我发现了许多潜在问题,并及时改进,确保了平台的高质量和稳定性。
感谢家人的支持与理解,在我进行项目开发的过程中,给予我无私的鼓励和关心。是你们的默默付出和支持让我能够在忙碌的学习与开发中保持动力。
最后,感谢所有在项目中提供资源与帮助的人员,正是你们的支持,才使得本项目得以顺利完成。这些支持与帮助对我的成长和学习起到了至关重要的作用,我将永远铭记在心。
再次感谢所有给予我帮助的人!
登录代码如下:
def Login(self, ctx):
print("===================登录=====================")
ret = {
"error": {
"code": 70000,
"message": "账户不存在",
}
}
body = ctx.body
password = md5hash(body["password"]) or ""
obj = service_select("user").Get_obj(
{"username": body["username"]}, {"like": False}
)
if obj:
user_group = service_select("user_group").Get_obj({'name': obj['user_group']}, {"like": False})
if user_group and user_group['source_table'] != '':
user_obj = service_select(user_group['source_table']).Get_obj({"user_id": obj['user_id']}, {"like": False})
if user_obj['examine_state'] == '未通过':
ret = {
"error": {
"code": 70000,
"message": "账户未通过审核",
}
}
return ret
if user_obj['examine_state'] == '未审核':
ret = {
"error": {
"code": 70000,
"message": "账户未审核",
}
}
return ret
if obj["state"] == 1:
if obj["password"] == password:
timeout = timezone.now()
timestamp = int(time.mktime(timeout.timetuple())) * 1000
token = md5hash(str(obj["user_id"]) + "_" + str(timestamp))
ctx.request.session[token] = obj["user_id"]
service_select("access_token").Add(
{"token": token, "user_id": obj["user_id"]}
)
obj["token"] = token
ret = {
"result": {"obj": obj}
}
else:
ret = {
"error": {
"code": 70000,
"message": "密码错误",
}
}
else:
ret = {
"error": {
"code": 70000,
"message": "用户账户不可用,请联系管理员",
}
}
return ctx.response(json.dumps(ret, ensure_ascii=False))
注册代码如下:
def Register(self, ctx):
print("===================注册=====================")
userService = service_select("user")
body = ctx.body
if "username" not in body and body["username"] == '':
return ctx.response(json.dumps({
"error": {
"code": 70000,
"message": "用户名不能为空",
}
}, ensure_ascii=False))
if "user_group" not in body and body["user_group"] == '':
return ctx.response(json.dumps({
"error": {
"code": 70000,
"message": "用户组不能为空",
}
}, ensure_ascii=False))
if "password" not in body and body["password"] == '':
return ctx.response(json.dumps({
"error": {
"code": 70000,
"message": "密码不能为空",
}
}, ensure_ascii=False))
post_param = body
post_param['nickname'] = body["nickname"] or ""
post_param['password'] = md5hash(body["password"])
obj = userService.Get_obj({"username": post_param['username']}, {"like": False})
if obj:
return ctx.response(json.dumps({
"error": {
"code": 70000,
"message": "用户名已存在",
}
}, ensure_ascii=False))
ret = {
"error": {
"code": 70000,
"message": "注册失败",
}
}
bl = userService.Add(post_param)
if bl:
ret = {
"result": {
"bl": True,
"message": "注册成功"
}
}
return ctx.response(json.dumps(ret, ensure_ascii=False))
找回密码代码如下:
def Forget_password(self, ctx):
print("===================修改密码=====================")
ret = {
"error": {
"code": 70000,
"message": "用户信息不能没有"
}
}
body = ctx.body
if not body["code"]:
return {
"error": {
"code": 70000,
"message": "验证码不存在或者错误"
}
}
obj = service_select("user").Get_obj(
{"username": body["username"]}, {"like": False}
)
if not obj:
return {
"error": {
"code": 70000,
"message": "用户名不存在或者错误"
}
}
password = md5hash(body["password"])
if not password:
return {
"error": {
"code": 70000,
"message": "密码不存在或者错误"
}
}
bl = service_select("user").Set({"user_id": obj["user_id"]}, {"password": password})
if bl:
ret = {"result": {"bl": True, "message": "修改成功"}}
else:
ret = {
"error": {
"code": 70000,
"message": "修改失败",
}
}
return ctx.response(json.dumps(ret, ensure_ascii=False))
修改密码代码如下:
def Change_password(self, ctx):
print("===================修改密码=====================")
ret = {
"error": {
"code": 70000,
"message": "账号未登录",
}
}
request = ctx.request
headers = request.headers
if ("x-auth-token" in headers) and headers["x-auth-token"]:
token = headers["x-auth-token"]
user_id = tokenGetUserId(token, request)
userService = service_select("user")
body = ctx.body
password = md5hash(body["o_password"])
obj = userService.Get_obj({"user_id": user_id, "password": password}, {"like": False})
if obj:
password = md5hash(body["password"])
bl = userService.Set({"user_id": user_id}, {"password": password})
if bl:
ret = {"result": {"bl": True, "message": "修改成功"}}
else:
ret = {
"error": {
"code": 70000,
"message": "修改失败",
}
}
else:
ret = {
"error": {
"code": 70000,
"message": "密码错误",
}
}
else:
ret = {
"error": {
"code": 70000,
"message": "账户未登录",
}
}
return ctx.response(json.dumps(ret, ensure_ascii=False))
增删查改代码如下:
增
def Add(self, ctx):
body = ctx.body
unique = self.config.get("unique")
obj = None
if unique:
qy = {}
for i in range(len(unique)):
key = unique[i]
qy[key] = body.get(key)
obj = self.service.Get_obj(qy)
if not obj:
error = self.Add_before(ctx)
if error["code"]:
return {"error": error}
error = self.Events("add_before", ctx, None)
if error["code"]:
return {"error": error}
result = self.service.Add(body, self.config)
if self.service.error:
return {"error": self.service.error}
res = self.Add_after(ctx, result)
if res:
result = res
res = self.Events("add_after", ctx, result)
if res:
result = res
return {"result": result}
else:
return {"error": {"code": 10000, "message": "已存在"}}
删
def Del(self, ctx):
if len(ctx.query) == 0:
errorMsg = {"code": 30000, "message": "删除条件不能为空!"}
return errorMsg
result = self.service.Del(ctx.query, self.config)
if self.service.error:
return {"error": self.service.error}
return {"result": result}
改
def Set(self, ctx):
error = self.Set_before(ctx)
if error["code"]:
return {"error": error}
error = self.Events("set_before", ctx, None)
if error["code"]:
return {"error": error}
query = ctx.query
if 'page' in query.keys():
del ctx.query['page']
if 'size' in query.keys():
del ctx.query['size']
if 'orderby' in query.keys():
del ctx.query['orderby']
result = self.service.Set(ctx.query, ctx.body, self.config)
if self.service.error:
return {"error": self.service.error}
res = self.Set_after(ctx, result)
if res:
result = res
res = self.Events("set_after", ctx, result)
if res:
result = res
return {"result": result}
查多条数据:
def Get_list(self, ctx):
query = dict(ctx.query)
config_plus = {}
if "field" in query:
field = query.pop("field")
config_plus["field"] = field
if "page" in query:
config_plus["page"] = query.pop("page")
if "size" in query:
config_plus["size"] = query.pop("size")
if "orderby" in query:
config_plus["orderby"] = query.pop("orderby")
if "like" in query:
config_plus["like"] = query.pop("like")
if "groupby" in query:
config_plus["groupby"] = query.pop("groupby")
count = self.service.Count(query)
lst = []
if self.service.error:
return {"error": self.service.error}
elif count:
lst = self.service.Get_list(query,
obj_update(self.config, config_plus))
if self.service.error:
return {"error": self.service.error}
self.interact_list(ctx, lst)
return {"result": {"list": lst, "count": count}}
查一条数据:
def Get_obj(self, ctx):
query = dict(ctx.query)
config_plus = {}
本科毕业设计(论文)
| 题 目: | 基于Python的校园环保行动平台 | ||
| 学 院: | |||
| 专业班级: | |||
| 学生姓名: | 学号: | ||
| 指导教师: | 职称: | ||
2025年 月 日
本科毕业论文(设计)原创性声明
本人郑重声明:所呈交的毕业论文(设计),是本人在导师的指导下,独立进行研究工作所取得的成果。除文中已经注明引用的内容外,本论文不含任何其他个人或集体已经发表或撰写过的作品或成果。对本文的研究做出重要贡献的个人和集体,均已在文中以明确方式标明。本声明的法律结果由本人承担。
作者签名: 日期: 年 月 日
本科毕业论文(设计)版权使用授权书
本论文(设计)作者完全了解学校有关保留、使用毕业论文(设计)的规定,同意学校保留并向国家有关部门或机构送交论文(设计)的复印件和电子版,允许论文(设计)被查阅和借阅。本人授权广州商学院可以将本论文(设计)的全部或部分内容编入有关数据库进行检索,可以采用影印、缩印或扫描等复制手段保存和汇编本论文(设计)。
本论文(设计)属于
1.保密□,在______年解密后适用本授权书。
2.不保密R。
(请在以上相应方框内打“√”)
作者签名: 日期: 年 月 日
指导老师签名: 日期: 年 月 日
摘 要
校园环保行动已成为推动绿色发展和生态文明建设的重要途径。基于Python语言开发的平台,通过信息化手段整合环保活动管理、资讯传播、参与激励等多种功能,提升了环保行动的组织效率与参与热情。平台以简洁高效为设计理念,实现了环保活动发布、用户参与记录、环保积分管理以及互动交流等模块,促使学生在日常学习生活中积极践行环保理念。Python语言在数据处理与交互开发中展现了良好的灵活性与稳定性,使平台能够流畅运行并保持良好的可扩展性。通过平台运营,校园内环保意识得到显著提升,学生群体的环保行动变得更加常态化、制度化。平台建设不仅丰富了绿色校园文化内容,也为新时代生态文明教育注入了活力。以信息技术手段赋能环保实践,展现了环保行动在高校场景下的新模式和新方向,为后续推广与应用提供了良好的实践基础与参考价值。
关键词:校园环保;Python开发;绿色校园;Django
Abstract
Campus environmental protection actions have become an important way to promote green development and ecological civilization construction. A platform developed based on Python language integrates various functions such as environmental activity management, information dissemination, and participation incentives through information technology, improving the organizational efficiency and participation enthusiasm of environmental actions. The platform is designed with the concept of simplicity and efficiency, and has implemented modules such as publishing environmental activities, recording user participation, managing environmental points, and interactive communication, which encourage students to actively practice environmental protection concepts in their daily learning and life. Python language has demonstrated excellent flexibility and stability in data processing and interactive development, enabling the platform to run smoothly and maintain good scalability. Through platform operation, the environmental awareness on campus has been significantly improved, and the environmental actions of student groups have become more normalized and institutionalized. The platform construction not only enriches the content of green campus culture, but also injects vitality into ecological civilization education in the new era. Empowering environmental practices with information technology has demonstrated new models and directions of environmental action in the context of universities, providing a solid practical foundation and reference value for subsequent promotion and application.
Keywords: campus environmental protection; Python development; Green campus; Django
目 录
随着全球生态环境问题日益严峻,节能减排、绿色低碳已成为社会各界广泛关注的主题。高校作为知识传播与价值观引导的重要场所,承担着培养环保意识和可持续发展理念青年的重任。环保教育不仅体现在课堂教学中,更需要通过实践活动渗透到学生日常生活之中,形成人人参与、人人践行的校园文化氛围。因此,如何通过更高效、便捷的手段引导和组织学生参与环保行动,成为高校生态文明建设中亟待解决的重要课题。
信息技术的发展为环保行动的组织与管理提供了新的工具。通过数字化平台整合环保资讯、活动管理与互动交流,不仅能够提高学生参与环保项目的积极性,还能有效记录与量化环保成果,提升环保行动的透明度与持续性。Python语言凭借其简洁、易用、高效的特点,在教育和公益领域的应用日益广泛。依托于Python构建校园环保行动平台,不仅顺应了高校绿色发展需求,也为环保教育的深化与创新提供了有力支持。
构建基于Python的校园环保行动平台,有助于打破传统环保宣传模式的局限,使环保理念通过具体、可感知的活动在学生群体中广泛传播。平台的建设能够激励学生在学习之外自觉参与绿色行动,提升环保意识和实践能力,培养具有社会责任感与可持续发展观念的青年力量,为未来社会生态文明建设储备宝贵的人才资源。
通过信息化手段整合校园环保资源,优化活动组织流程,提升环保行动的系统性与规范性,不仅增强了校园绿色文化氛围,也提升了整体管理效率与影响力。平台在实践中所积累的经验和成果,为其他教育机构推广环保教育模式提供了可参考的范例,同时也为探索信息技术与环保实践深度融合的新路径奠定了坚实基础,对推动高校环保事业与生态文明建设具有重要的现实意义和长远价值。
国外在环保教育和行动方面的研究则较为成熟。美国一些高校,如斯坦福大学和哈佛大学,也积极开展绿色校园建设项目。斯坦福大学设有一个“绿色行动委员会”,专门负责策划和推动校园内的环保活动,涵盖了从节能减排到环境保护意识推广等多方面的内容。哈佛大学则通过设置环保积分系统,鼓励学生参与环保行动,参与者可以通过完成环保任务获得积分,并兑换成奖励。这一做法成功地将学生的环保行动与奖惩机制结合,提升了参与度和实际效果。许多国家的高校都已将绿色校园作为长期发展的战略目标,通过一系列科学和实践相结合的举措,致力于为学生提供更加环保和可持续发展的校园环境。
尽管国际间的具体做法和实施路径有所不同,但共同点在于通过信息化手段、活动管理和奖励机制等方式促进环保行动的落地。这些经验不仅对提升学生的环保意识起到了积极作用,也为校园绿色发展提供了有力的支持。随着信息技术的发展,越来越多的校园开始采用数字平台来推进环保教育和行动,通过在线平台进行环保活动的组织与管理,为学生提供更加便捷的参与途径和互动体验。在此基础上,数字化平台将成为未来绿色校园建设的重要组成部分,帮助学生和学校共同实现可持续发展目标。
B/S体系[1],即Browser/Server体系,是一种常见的网络应用程序架构。其工作原理基于客户端与服务器之间的请求-响应模型。用户通过浏览器向服务器发送请求,服务器接收到请求后进行处理,并生成相应的响应结果,最终将响应返回给客户端。浏览器接收到服务器返回的响应后,解析其中的标记语言(如HTML[2]),并根据CSS样式表和PythonScript脚本来渲染页面,呈现给用户。用户可以与页面进行交互,例如点击链接、填写表单等操作,这些操作会触发新的请求,循环执行上述过程。
Django是一个使用Python语言开发的Web应用程序框架[3]。它提供了一种简单而强大的方式来构建复杂的网站和应用程序。通过使用Django,开发人员可以更轻松地处理数据库、创建用户界面和处理用户请求。它还提供了一个自动生成管理界面的功能,使得管理后台数据变得更加简单。Django还具有强大的安全功能,可以保护网站免受常见的网络攻击[4]。总之,Django是一个非常实用和易于学习的框架,适用于各种规模的Web项目。无论你是初学者还是经验丰富的开发人员,都可以从Django的便利性和灵活性中受益。
MySQL是一种广泛使用的开源关系型数据库管理系统[5](RDBMS),其稳定性、可靠性和卓越性能使其成为众多应用程序的首选数据库。MySQL支持标准SQL语法,并提供丰富的功能和特性,如事务处理、触发器和存储过程等,以满足开发者对数据管理和操作的需求。MySQL具有良好的可扩展性,支持主从复制、分布式架构和集群部署,适用于各种规模和负载的应用场景。作为一个开源项目,MySQL拥有庞大的用户社区和活跃的开发者社区,为用户提供了丰富的文档、教程和支持资源。总之,MySQL是一款可靠、强大且灵活的关系型数据库管理系统[6],通过其卓越性能和可扩展性,帮助开发者高效地管理和操作数据,并得到了广大用户的认可和应用。
-
- Python语言
Python是一种简洁易读、跨平台且功能强大的编程语言[7]。它拥有庞大而活跃的社区,提供了丰富的第三方库和框架,如NumPy、Pandas和Django,使开发人员能够快速构建各种应用程序。Python在数据处理和科学计算方面表现出色,通过相关库和工具,可以进行数据分析、机器学习和科学计算等任务。此外,Python广泛应用于Web开发[8]、自动化脚本、网络爬虫等领域,其多样性使其成为一个全能的编程语言。无论你是初学者还是有经验的开发者,Python的简单语法、跨平台性以及强大的社区支持都能为你提供高效、优雅和可靠的编程体验。
在构建基于Python的校园环保行动平台时,进行可行性分析至关重要。通过对技术可行性、经济可行性和操作可行性等方面的评估,可以确保平台的实施能够顺利推进,并达到预期的效果。以下从几个方面进行具体分析:
Python作为一种成熟且广泛应用的编程语言,在开发过程中具备显著优势。其简洁、易学的特点使得开发团队能够高效地实现平台的功能需求。尤其在数据处理、信息交互和后台开发方面,Python能够提供强有力的支持。结合Flask等轻量级框架,平台能够在保证性能的同时,保持良好的可扩展性和灵活性。此外,Python社区庞大的开发资源和丰富的第三方库也为项目提供了充足的技术支持,降低了技术难度。
在经济方面,Python的开发成本相对较低,且能够高效使用现有的技术资源。在项目初期,开发团队能够利用开源框架和工具减少开发时间,从而降低了平台开发和维护的成本。此外,平台的设计与实现并不依赖于昂贵的硬件设备或复杂的技术架构,适合学校或相关组织在有限的预算内完成建设与推广。在项目运营后,平台也能够通过节约资源、减少人工管理成本等方式,进一步降低维护和运营费用,具备良好的经济效益。
随着环保理念的逐步深入人心,尤其是在校园内,学生的环保意识已逐渐提高。社会对环保问题的关注度日益增强,环保行动平台不仅能够帮助学生树立正确的环保观念,还能促进校园绿色文化的建设。通过信息化手段开展环保活动,有助于提高学生参与环保的积极性和主动性,进而形成全校范围内的环保氛围。因此,从社会接受度和需求来看,平台的建设具备良好的社会基础,能够得到广泛的支持与响应。
从操作角度来看,平台设计注重用户友好性,操作流程简洁明了,易于上手。针对学生用户,平台提供了直观的界面,能够让学生在日常学习生活中轻松参与到环保行动中。后台管理系统也进行简化处理,便于管理员高效地管理和监督平台上的各类活动。此外,平台具备较高的稳定性和容错性,即使在用户量逐渐增加的情况下,也能保证顺畅的操作体验。整体的操作设计符合用户需求,操作性强,具备实际推广的可能。
在法律和政策方面,近年来,国家对环保事业的重视程度不断提升,相关政策和法规为环保行动提供了政策保障。学校在开展环保教育和行动时,也能得到政策上的支持。此外,数字平台的建设符合政府对于环保教育数字化、信息化的支持方向。平台所涉及的数据保护和用户隐私等问题,在技术上可以采取加密等措施,确保平台的合规性,避免触及相关法律风险,
在开发基于Python的校园环保行动平台时,明确系统的功能需求对于确保平台的实际应用至关重要。平台的功能需求可根据用户的角色进行分类,主要分为普通用户和管理员两大类,下面将详细分析这两类用户的功能需求。
- 首页:首页是普通用户进入平台后的第一界面,展示平台的核心信息和导航功能。用户可以通过首页了解平台的基本信息,快速访问各个模块如交流论坛、环保资讯、通知公告等。
- 交流论坛:普通用户能够在论坛中浏览和参与讨论,分享自己在环保方面的经验和观点。通过搜索功能,用户可以快速找到自己感兴趣的话题或讨论。用户还可以发布新内容,与其他成员进行互动和交流,增强平台的互动性和参与感。
- 通知公告:用户可以查看学校和平台发布的最新通知和公告,包括环保活动安排、绿色政策宣传、节能减排等方面的信息。确保用户随时掌握最新的环保动态和活动安排。
- 环保资讯:环保资讯模块提供有关环保的新闻、政策、案例等信息,帮助用户提升环保意识,了解当前环保领域的热点问题和解决方案。
- 留言反馈:用户可以通过留言反馈模块向平台管理者提出问题、建议或意见,增强平台的互动性,并有助于平台持续优化与改进。留言内容可以包括对环保活动的反馈,平台功能的建议,或是其他相关问题。
- 环保知识:该功能模块提供关于环保的学习资源,如环保法律法规、节能减排方法、垃圾分类知识等。用户可以浏览和学习相关知识,提升环保意识与行为能力。
- 环保活动:用户可以查看当前正在进行的环保活动,并报名参与相关活动。平台通过活动管理功能,展示活动的详细信息,包括活动时间、地点、目标、参与方式等。
- 我的账户:用户可以在此模块查看和管理自己的账户信息,包括基本资料、活动报名情况、签到记录等。同时可以修改个人信息、查看活动参与历史等。
- 个人中心:个人中心包含多个子模块,用户可以通过此模块管理和查看个人的环保行为记录。具体包括:
- 个人首页: 显示用户的基本信息、环保成就和个人积分等。
- 报名记录: 查看用户参与的环保活动的历史记录。
- 提醒信息: 用户接收关于活动报名、环保新闻等的提醒。
- 签到记录: 记录用户参与环保活动的签到情况,便于用户查看自己在活动中的参与情况。
- 评价记录: 用户可以查看自己参与过的活动或论坛讨论的评价记录,便于自己复盘参与情况。
- 收藏: 用户可以收藏感兴趣的环保活动或资讯,以便日后查阅。
- 评论管理: 用户可以查看和管理自己在平台上的评论,进行删除或修改操作。
- 后台首页:后台首页展示管理员的工作概况和重要的系统信息,如平台活动统计、用户注册情况、留言反馈等,便于管理员快速了解平台的运行状态。
- 系统用户管理:管理员可以对平台的用户进行管理,包括新增、修改、删除用户,分配用户权限等。确保用户信息的完整性和平台的安全性。
- 环保知识管理:管理员可以在平台上发布和更新环保知识内容,包括文章、视频和图文资料。管理环保知识库,确保资料的时效性和准确性。
- 环保活动管理:管理员负责发布和管理平台上的环保活动信息,管理活动的发布、报名情况、参与人员等。确保活动信息准确发布,并跟踪活动进展。
- 报名记录管理:管理员可以查看和管理用户的活动报名记录,审核报名情况,并处理相关事务,如活动名额分配、报名信息核实等。
- 提醒信息管理:管理员可以向用户推送活动提醒、重要通知等信息。通过该功能,管理员可以确保用户及时收到重要信息和平台更新。
- 签到记录管理:管理员可以查看用户在活动中的签到记录,确保签到信息准确,并根据用户的参与情况进行数据统计和分析。
- 评价记录管理:管理员可以管理用户对活动的评价,包括查看、删除或修改用户的评价内容,确保评价信息的真实性和有效性。
- 系统管理:系统管理功能包括平台的设置与配置,如修改平台主题、界面布局、功能模块的启用与禁用等,确保平台的正常运行和用户体验。
- 留言管理:管理员可以查看和处理用户在留言反馈模块中提交的意见和建议,及时解决用户的问题,提高平台的服务质量。
- 通知公告管理:管理员负责发布和管理通知公告,确保学校和平台发布的信息能够及时传达给每一个用户。
- 资源管理:管理员可以管理平台上的资源信息,如环保文章、图片、活动资料等。确保资源的有效管理和分类。
- 交流管理:管理员可以对平台上的交流论坛进行管理,包括审核用户发布的内容、处理不当言论、删除垃圾信息等,确保平台讨论内容的健康与有序。
- 权限管理:管理员可以为不同类型的用户分配权限,设置不同角色的操作权限,确保平台的安全性和功能的合理划分。
普通用户在平台上主要进行信息浏览、互动交流和参与环保活动等操作。用户可以通过平台查看环保资讯、参与论坛讨论、报名参加环保活动、查看个人账户和历史记录等。具体操作包括浏览和搜索环保活动与资讯、发布论坛内容、评论和点赞其他用户的帖子、以及通过个人中心管理个人信息和参与记录。此外,用户还可以在平台上查看通知公告、提供留言反馈,并参与签到活动,获取积分和奖励。用户通过这些功能实现与平台的互动,并积极参与到环保行动中。普通用户角色用例图如下所示。

图3-1 普通用户用例图
管理员在平台上主要负责用户管理、内容发布、活动管理和系统维护等多项任务。管理员可以通过后台管理系统,新增、修改和删除用户信息,管理用户权限,确保平台的正常运行。同时,管理员还负责发布环保知识、创建和管理环保活动、审核用户的活动报名及签到记录。管理员还需要处理用户的留言反馈,管理通知公告,审核论坛交流内容,确保平台信息的准确性和合规性。此外,管理员还负责资源管理和系统设置,优化平台的运行效率和用户体验。通过这些功能,管理员能够有效维护平台的日常运营和管理。管理员角色用例图如下所示。

图3-2 管理员用例图
非功能需求主要涉及系统的性能、可用性、安全性、可维护性等方面。系统应具备较高的处理效率,能够支持多用户同时在线操作,保证页面加载和功能响应的流畅性。平台需要具备良好的可用性,保持长期稳定运行,避免出现频繁的故障和中断。在安全性方面,应加强对用户信息和交易数据的保护,防止数据泄露和非法访问。平台还需具备良好的扩展能力,以便根据业务发展进行功能升级。同时,系统结构应清晰、模块化,便于后期的维护和管理,确保平台运行长期可靠。
系统的业务流程涵盖了用户从注册、登录到参与环保活动的全过程。普通用户首先通过注册和登录进入平台,浏览环保资讯、论坛讨论,并选择报名参与各类环保活动。用户通过个人中心查看自己的活动记录、签到情况、积分奖励等。管理员则通过后台管理系统,对用户信息、活动内容、报名记录等进行管理和维护,确保平台信息的及时更新和有效运营。整个流程强调用户与管理员之间的互动,信息的流转与更新,确保平台的顺畅运作和用户参与体验。
基于Python的校园环保行动平台的业务流程如下图所示。

图3-3系统业务流程图
-
-
- 登录流程分析
-
用户输入账号和密码后,系统首先判断账号是否正确,若不正确则提示“账号错误”;如果账号正确,则继续判断密码是否正确,若密码错误则提示“密码错误”;若账号和密码均正确,则显示“登录成功”,最后结束流程。如图3-4所示。

图3-4程序登录流程图
-
-
- 信息添加流程分析
-
系统开始后自动生成编号,用户输入数据。系统判断输入的数据是否合法,若不合法则返回重新输入;若合法,则将数据写入数据库,最后结束流程。如图3-5所示。

图3-5信息添加流程图
-
-
- 信息删除流程分析
-
用户首先选择需要删除的记录,然后系统判断是否执行删除操作。如果用户选择不删除,则返回重新选择;如果选择删除,则更新数据库完成记录删除操作,最后结束流程。如图3-6所示。

图3-6信息删除流程图
从技术角度来看,基于Python的校园环保行动平台的架构设计至关重要。我们将采用MVC架构,包括表现层、业务逻辑层和数据访问层。表现层负责用户界面展示,业务逻辑层处理核心功能逻辑,数据访问层负责数据库交互。通过三层架构模式,确保系统的可靠性和可扩展性。
系统架构图如图4-1所示。

图4-1 系统架构图
通过整体功能模块设计,我们将根据需求分析的结果,将系统的功能划分为不同的模块。每个模块负责实现特定的功能,并与其他模块进行协作。我们将详细定义每个模块的输入、输出、处理逻辑和相互依赖关系。系统总体功能模块图如下图所示。

图4-2 系统功能模块图
概念设计是指在系统开发初期,对数据和信息需求进行初步抽象与分析的阶段,明确系统中各类实体及其之间的关系。通过建立实体-联系模型(ER图),开发者可以清晰地表达业务流程中涉及的数据对象、它们的属性以及实体间的逻辑联系,为后续数据库逻辑设计和物理设计打下基础。该阶段不涉及具体的数据表结构,而是关注信息的本质和组织方式。基于Python的校园环保行动平台系统总体E-R图如下图所示。

图4-3 系统总体E-R图
所有系统的应用数据相互区分。一旦在相应的系统中实现,它们将与自己相应的网络和服务器通信。所以这个系统可以连接这些数据。当我们选择桥梁截面时,以下将简要介绍如何建立系统。在单击上一个按键的时候,就会自动在对话框中弹出数据源的名字,之后再单击下一个按键时,就在填写相对应的身份验证和登录信息。按照系统功能设计的特点与职能模块的分类,基于Python的校园环保行动平台的总体设计和实施过程一共涉及到了几个资料表格。
根据E-R图,建立各个实体的数据表。由于本系统数据库数据表数量较多,所以只选取部分表单作为案列,如下所示:
表 4-1-access_token(登陆访问时长)
| 编号 | 字段名 | 类型 | 长度 | 是否非空 | 是否主键 | 注释 |
| 1 | token_id | int | 是 | 是 | 临时访问牌ID | |
| 2 | token | varchar | 64 | 否 | 否 | 临时访问牌 |
| 3 | info | text | 65535 | 否 | 否 | 信息 |
| 4 | maxage | int | 是 | 否 | 最大寿命:默认2小时 | |
| 5 | create_time | timestamp | 是 | 否 | 创建时间 | |
| 6 | update_time | timestamp | 是 | 否 | 更新时间 | |
| 7 | user_id | int | 是 | 否 | 用户编号 |
表 4-2-article(文章)
| 编号 | 字段名 | 类型 | 长度 | 是否非空 | 是否主键 | 注释 |
| 1 | article_id | mediumint | 是 | 是 | 文章id | |
| 2 | title | varchar | 125 | 是 | 是 | 标题 |
| 3 | type | varchar | 64 | 是 | 否 | 文章分类 |
| 4 | hits | int | 是 | 否 | 点击数 | |
| 5 | praise_len | int | 是 | 否 | 点赞数 | |
| 6 | create_time | timestamp | 是 | 否 | 创建时间 | |
| 7 | update_time | timestamp | 是 | 否 | 更新时间 | |
| 8 | source | varchar | 255 | 否 | 否 | 来源 |
| 9 | url | varchar | 255 | 否 | 否 | 来源地址 |
| 10 | tag | varchar | 255 | 否 | 否 | 标签 |
| 11 | content | longtext | 4294967295 | 否 | 否 | 正文 |
| 12 | img | varchar | 255 | 否 | 否 | 封面图 |
| 13 | description | text | 65535 | 否 | 否 | 文章描述 |
表 4-3-article_type(文章分类)
| 编号 | 字段名 | 类型 | 长度 | 是否非空 | 是否主键 | 注释 |
| 1 | type_id | smallint | 是 | 是 | 分类ID | |
| 2 | display | smallint | 是 | 否 | 显示顺序 | |
| 3 | name | varchar | 16 | 是 | 否 | 分类名称 |
| 4 | father_id | smallint | 是 | 否 | 上级分类ID | |
| 5 | description | varchar | 255 | 否 | 否 | 描述 |
| 6 | icon | text | 65535 | 否 | 否 | 分类图标 |
| 7 | url | varchar | 255 | 否 | 否 | 外链地址 |
| 8 | create_time | timestamp | 是 | 否 | 创建时间 | |
| 9 | update_time | timestamp | 是 | 否 | 更新时间 |
表 4-4-auth(用户权限管理)
| 编号 | 字段名 | 类型 | 长度 | 是否非空 | 是否主键 | 注释 |
| 1 | auth_id | int | 是 | 是 | 授权ID | |
| 2 | user_group | varchar | 64 | 否 | 否 | 用户组 |
| 3 | mod_name | varchar | 64 | 否 | 否 | 模块名 |
| 4 | table_name | varchar | 64 | 否 | 否 | 表名 |
| 5 | page_title | varchar | 255 | 否 | 否 | 页面标题 |
| 6 | path | varchar | 255 | 否 | 否 | 路由路径 |
| 7 | parent | varchar | 64 | 否 | 否 | 父级菜单 |
| 8 | parent_sort | int | 是 | 否 | 父级菜单排序 | |
| 9 | position | varchar | 32 | 否 | 否 | 位置 |
| 10 | mode | varchar | 32 | 是 | 否 | 跳转方式 |
| 11 | add | tinyint | 是 | 否 | 是否可增加 | |
| 12 | del | tinyint | 是 | 否 | 是否可删除 | |
| 13 | set | tinyint | 是 | 否 | 是否可修改 | |
| 14 | get | tinyint | 是 | 否 | 是否可查看 | |
| 15 | field_add | text | 65535 | 否 | 否 | 添加字段 |
| 16 | field_set | text | 65535 | 否 | 否 | 修改字段 |
| 17 | field_get | text | 65535 | 否 | 否 | 查询字段 |
| 18 | table_nav_name | varchar | 500 | 否 | 否 | 跨表导航名称 |
| 19 | table_nav | varchar | 500 | 否 | 否 | 跨表导航 |
| 20 | option | text | 65535 | 否 | 否 | 配置 |
| 21 | create_time | timestamp | 是 | 否 | 创建时间 | |
| 22 | update_time | timestamp | 是 | 否 | 更新时间 |
表 4-5-code_token(验证码)
| 编号 | 字段名 | 类型 | 长度 | 是否非空 | 是否主键 | 注释 |
| 1 | code_token_id | int | 是 | 是 | 验证码ID | |
| 2 | token | varchar | 255 | 否 | 否 | 令牌 |
| 3 | code | varchar | 255 | 否 | 否 | 验证码 |
| 4 | expire_time | timestamp | 是 | 否 | 失效时间 | |
| 5 | create_time | timestamp | 是 | 否 | 创建时间 | |
| 6 | update_time | timestamp | 是 | 否 | 更新时间 |
表 4-6-collect(收藏)
| 编号 | 字段名 | 类型 | 长度 | 是否非空 | 是否主键 | 注释 |
| 1 | collect_id | int | 是 | 是 | 收藏ID | |
| 2 | user_id | int | 是 | 是 | 收藏人ID | |
| 3 | source_table | varchar | 255 | 否 | 否 | 来源表 |
| 4 | source_field | varchar | 255 | 否 | 否 | 来源字段 |
| 5 | source_id | int | 是 | 否 | 来源ID | |
| 6 | title | varchar | 255 | 否 | 否 | 标题 |
| 7 | img | varchar | 255 | 否 | 否 | 封面 |
| 8 | create_time | timestamp | 是 | 否 | 创建时间 | |
| 9 | update_time | timestamp | 是 | 否 | 更新时间 |
表 4-7-comment(评论)
| 编号 | 字段名 | 类型 | 长度 | 是否非空 | 是否主键 | 注释 |
| 1 | comment_id | int | 是 | 是 | 评论ID | |
| 2 | user_id | int | 是 | 是 | 评论人ID | |
| 3 | reply_to_id | int | 是 | 否 | 回复评论ID | |
| 4 | content | longtext | 4294967295 | 否 | 否 | 内容 |
| 5 | nickname | varchar | 255 | 否 | 否 | 昵称 |
| 6 | avatar | varchar | 255 | 否 | 否 | 头像地址 |
| 7 | create_time | timestamp | 是 | 否 | 创建时间 | |
| 8 | update_time | timestamp | 是 | 否 | 更新时间 | |
| 9 | source_table | varchar | 255 | 否 | 否 | 来源表 |
| 10 | source_field | varchar | 255 | 否 | 否 | 来源字段 |
| 11 | source_id | int | 是 | 否 | 来源ID |
表 4-8-environmental_protection_activities(环保活动)
| 编号 | 字段名 | 类型 | 长度 | 是否非空 | 是否主键 | 注释 |
| 1 | environmental_protection_activities_id | int | 是 | 是 | 环保活动ID | |
| 2 | activity_name | varchar | 64 | 否 | 否 | 活动名称 |
| 3 | activity_date | date | 否 | 否 | 活动日期 | |
| 4 | ways_of_participation | varchar | 64 | 否 | 否 | 参与方式 |
| 5 | activity_location | varchar | 64 | 否 | 否 | 活动地点 |
| 6 | cover_image | varchar | 255 | 否 | 否 | 封面图片 |
| 7 | activity_content | longtext | 4294967295 | 否 | 否 | 活动内容 |
| 8 | praise_len | int | 是 | 否 | 点赞数 | |
| 9 | collect_len | int | 是 | 否 | 收藏数 | |
| 10 | comment_len | int | 是 | 否 | 评论数 | |
| 11 | registration_record_limit_times | int | 是 | 否 | 报名限制次数 | |
| 12 | create_time | datetime | 是 | 否 | 创建时间 | |
| 13 | update_time | timestamp | 是 | 否 | 更新时间 |
表 4-9-environmental_protection_knowledge(环保知识)
| 编号 | 字段名 | 类型 | 长度 | 是否非空 | 是否主键 | 注释 |
| 1 | environmental_protection_knowledge_id | int | 是 | 是 | 环保知识ID | |
| 2 | name_of_knowledge | varchar | 64 | 否 | 否 | 知识名称 |
| 3 | knowledge_label | varchar | 64 | 否 | 否 | 知识标签 |
| 4 | release_date | date | 否 | 否 | 发布日期 | |
| 5 | knowledge_annex | varchar | 255 | 否 | 否 | 知识附件 |
| 6 | sources_of_knowledge | varchar | 64 | 否 | 否 | 知识来源 |
| 7 | cover_image | varchar | 255 | 否 | 否 | 封面图片 |
| 8 | knowledge_content | longtext | 4294967295 | 否 | 否 | 知识内容 |
| 9 | hits | int | 是 | 否 | 点击数 | |
| 10 | praise_len | int | 是 | 否 | 点赞数 | |
| 11 | collect_len | int | 是 | 否 | 收藏数 | |
| 12 | comment_len | int | 是 | 否 | 评论数 | |
| 13 | recommend | int | 是 | 否 | 智能推荐 | |
| 14 | create_time | datetime | 是 | 否 | 创建时间 | |
| 15 | update_time | timestamp | 是 | 否 | 更新时间 |
表 4-10-evaluation_record(评价记录)
| 编号 | 字段名 | 类型 | 长度 | 是否非空 | 是否主键 | 注释 |
| 1 | evaluation_record_id | int | 是 | 是 | 评价记录ID | |
| 2 | activity_name | varchar | 64 | 否 | 否 | 活动名称 |
| 3 | activity_date | date | 否 | 否 | 活动日期 | |
| 4 | activity_location | varchar | 64 | 否 | 否 | 活动地点 |
| 5 | user_information | int | 否 | 否 | 用户信息 | |
| 6 | user_name | varchar | 64 | 否 | 否 | 用户姓名 |
| 7 | contact_phone | varchar | 64 | 否 | 否 | 联系电话 |
| 8 | activity_rating | double | 否 | 否 | 活动评分 | |
| 9 | evaluation_content | text | 65535 | 否 | 否 | 评价内容 |
| 10 | create_time | datetime | 是 | 否 | 创建时间 | |
| 11 | update_time | timestamp | 是 | 否 | 更新时间 | |
| 12 | source_table | varchar | 255 | 否 | 否 | 来源表 |
| 13 | source_id | int | 否 | 否 | 来源ID | |
| 14 | source_user_id | int | 否 | 否 | 来源用户 |
表 4-11-forum(论坛)
| 编号 | 字段名 | 类型 | 长度 | 是否非空 | 是否主键 | 注释 |
| 1 | forum_id | mediumint | 是 | 是 | 论坛ID | |
| 2 | display | smallint | 是 | 否 | 排序 | |
| 3 | user_id | mediumint | 是 | 否 | 用户ID | |
| 4 | nickname | varchar | 16 | 否 | 否 | 昵称 |
| 5 | praise_len | int | 否 | 否 | 点赞数 | |
| 6 | hits | int | 是 | 否 | 访问数 | |
| 7 | title | varchar | 125 | 是 | 否 | 标题 |
| 8 | keywords | varchar | 125 | 否 | 否 | 关键词 |
| 9 | description | varchar | 255 | 否 | 否 | 描述 |
| 10 | url | varchar | 255 | 否 | 否 | 来源地址 |
| 11 | tag | varchar | 255 | 否 | 否 | 标签 |
| 12 | img | text | 65535 | 否 | 否 | 封面图 |
| 13 | content | longtext | 4294967295 | 否 | 否 | 正文 |
| 14 | create_time | timestamp | 是 | 否 | 创建时间 | |
| 15 | update_time | timestamp | 是 | 否 | 更新时间 | |
| 16 | avatar | varchar | 255 | 否 | 否 | 发帖人头像 |
| 17 | type | varchar | 64 | 是 | 否 | 论坛分类 |
| 18 | istop | int | 是 | 否 | 是否置顶 |
表 4-12-forum_type(论坛分类)
| 编号 | 字段名 | 类型 | 长度 | 是否非空 | 是否主键 | 注释 |
| 1 | type_id | smallint | 是 | 是 | 分类ID | |
| 2 | name | varchar | 16 | 是 | 否 | 分类名称 |
| 3 | description | varchar | 255 | 否 | 否 | 描述 |
| 4 | url | varchar | 255 | 否 | 否 | 外链地址 |
| 5 | father_id | smallint | 是 | 否 | 上级分类ID | |
| 6 | icon | varchar | 255 | 否 | 否 | 分类图标 |
| 7 | create_time | timestamp | 是 | 否 | 创建时间 | |
| 8 | update_time | timestamp | 是 | 否 | 更新时间 |
表 4-13-hits(用户点击)
| 编号 | 字段名 | 类型 | 长度 | 是否非空 | 是否主键 | 注释 |
| 1 | hits_id | int | 是 | 是 | 点赞ID | |
| 2 | user_id | int | 是 | 否 | 点赞人 | |
| 3 | create_time | timestamp | 是 | 否 | 创建时间 | |
| 4 | update_time | timestamp | 是 | 否 | 更新时间 | |
| 5 | source_table | varchar | 255 | 否 | 否 | 来源表 |
| 6 | source_field | varchar | 255 | 否 | 否 | 来源字段 |
| 7 | source_id | int | 是 | 否 | 来源ID |
表 4-14-message(留言板)
| 编号 | 字段名 | 类型 | 长度 | 是否非空 | 是否主键 | 注释 |
| 1 | message_id | int | 是 | 是 | 留言板ID | |
| 2 | user_id | int | 是 | 否 | 用户ID | |
| 3 | title | varchar | 64 | 否 | 否 | 标题 |
| 4 | content | longtext | 4294967295 | 是 | 否 | 内容 |
| 5 | nickname | varchar | 32 | 是 | 否 | 昵称 |
| 6 | avatar | varchar | 255 | 否 | 否 | 头像 |
| 7 | | varchar | 125 | 否 | 否 | 留言者邮箱 |
| 8 | phone | varchar | 11 | 否 | 否 | 留言者手机号码 |
| 9 | create_time | timestamp | 是 | 否 | 创建时间 | |
| 10 | update_time | timestamp | 是 | 否 | 更新时间 | |
| 11 | reply | longtext | 4294967295 | 否 | 否 | 回复 |
| 12 | reply_state | tinyint | 否 | 否 | 回复状态 |
表 4-15-notice(公告)
| 编号 | 字段名 | 类型 | 长度 | 是否非空 | 是否主键 | 注释 |
| 1 | notice_id | mediumint | 是 | 是 | 公告ID | |
| 2 | title | varchar | 125 | 是 | 否 | 标题 |
| 3 | content | longtext | 4294967295 | 否 | 否 | 正文 |
| 4 | create_time | timestamp | 是 | 否 | 创建时间 | |
| 5 | update_time | timestamp | 是 | 否 | 更新时间 |
表 4-16-ordinary_user(普通用户)
| 编号 | 字段名 | 类型 | 长度 | 是否非空 | 是否主键 | 注释 |
| 1 | ordinary_user_id | int | 是 | 是 | 普通用户ID | |
| 2 | user_name | varchar | 64 | 否 | 否 | 用户姓名 |
| 3 | user_gender | varchar | 64 | 否 | 否 | 用户性别 |
| 4 | contact_phone | varchar | 16 | 否 | 否 | 联系电话 |
| 5 | registration_type | varchar | 64 | 否 | 否 | 注册类型 |
| 6 | examine_state | varchar | 16 | 是 | 否 | 审核状态 |
| 7 | user_id | int | 是 | 否 | 用户ID | |
| 8 | create_time | datetime | 是 | 否 | 创建时间 | |
| 9 | update_time | timestamp | 是 | 否 | 更新时间 |
表 4-17-praise(点赞)
| 编号 | 字段名 | 类型 | 长度 | 是否非空 | 是否主键 | 注释 |
| 1 | praise_id | int | 是 | 是 | 点赞ID | |
| 2 | user_id | int | 是 | 是 | 点赞人 | |
| 3 | create_time | timestamp | 是 | 否 | 创建时间 | |
| 4 | update_time | timestamp | 是 | 否 | 更新时间 | |
| 5 | source_table | varchar | 255 | 否 | 否 | 来源表 |
| 6 | source_field | varchar | 255 | 否 | 否 | 来源字段 |
| 7 | source_id | int | 是 | 否 | 来源ID | |
| 8 | status | tinyint | 是 | 否 | 点赞状态:1为点赞,0已取消 |
表 4-18-registration_record(报名记录)
| 编号 | 字段名 | 类型 | 长度 | 是否非空 | 是否主键 | 注释 |
| 1 | registration_record_id | int | 是 | 是 | 报名记录ID | |
| 2 | activity_name | varchar | 64 | 否 | 否 | 活动名称 |
| 3 | activity_date | date | 否 | 否 | 活动日期 | |
| 4 | ways_of_participation | varchar | 64 | 否 | 否 | 参与方式 |
| 5 | activity_location | varchar | 64 | 否 | 否 | 活动地点 |
| 6 | user_information | int | 否 | 否 | 用户信息 | |
| 7 | user_name | varchar | 64 | 否 | 否 | 用户姓名 |
| 8 | contact_phone | varchar | 64 | 否 | 否 | 联系电话 |
| 9 | number_of_enrolment | varchar | 64 | 否 | 否 | 报名人数 |
| 10 | registration_content | text | 65535 | 否 | 否 | 报名内容 |
| 11 | examine_state | varchar | 16 | 是 | 否 | 审核状态 |
| 12 | examine_reply | varchar | 255 | 否 | 否 | 审核回复 |
| 13 | reminder_message_limit_times | int | 是 | 否 | 提醒限制次数 | |
| 14 | sign_in_record_limit_times | int | 是 | 否 | 签到限制次数 | |
| 15 | evaluation_record_limit_times | int | 是 | 否 | 评价限制次数 | |
| 16 | create_time | datetime | 是 | 否 | 创建时间 | |
| 17 | update_time | timestamp | 是 | 否 | 更新时间 | |
| 18 | source_table | varchar | 255 | 否 | 否 | 来源表 |
| 19 | source_id | int | 否 | 否 | 来源ID | |
| 20 | source_user_id | int | 否 | 否 | 来源用户 |
表 4-19-reminder_message(提醒信息)
| 编号 | 字段名 | 类型 | 长度 | 是否非空 | 是否主键 | 注释 |
| 1 | reminder_message_id | int | 是 | 是 | 提醒信息ID | |
| 2 | reminder_title | varchar | 64 | 否 | 否 | 提醒标题 |
| 3 | activity_name | varchar | 64 | 否 | 否 | 活动名称 |
| 4 | activity_date | date | 否 | 否 | 活动日期 | |
| 5 | user_information | int | 否 | 否 | 用户信息 | |
| 6 | user_name | varchar | 64 | 否 | 否 | 用户姓名 |
| 7 | reminder_content | text | 65535 | 否 | 否 | 提醒内容 |
| 8 | create_time | datetime | 是 | 否 | 创建时间 | |
| 9 | update_time | timestamp | 是 | 否 | 更新时间 | |
| 10 | source_table | varchar | 255 | 否 | 否 | 来源表 |
| 11 | source_id | int | 否 | 否 | 来源ID | |
| 12 | source_user_id | int | 否 | 否 | 来源用户 |
表 4-20-sign_in_record(签到记录)
| 编号 | 字段名 | 类型 | 长度 | 是否非空 | 是否主键 | 注释 |
| 1 | sign_in_record_id | int | 是 | 是 | 签到记录ID | |
| 2 | activity_name | varchar | 64 | 否 | 否 | 活动名称 |
| 3 | activity_date | date | 否 | 否 | 活动日期 | |
| 4 | activity_location | varchar | 64 | 否 | 否 | 活动地点 |
| 5 | user_information | int | 否 | 否 | 用户信息 | |
| 6 | user_name | varchar | 64 | 否 | 否 | 用户姓名 |
| 7 | contact_phone | varchar | 64 | 否 | 否 | 联系电话 |
| 8 | number_of_check_ins | varchar | 64 | 否 | 否 | 签到人数 |
| 9 | sign_in_remarks | text | 65535 | 否 | 否 | 签到备注 |
| 10 | create_time | datetime | 是 | 否 | 创建时间 | |
| 11 | update_time | timestamp | 是 | 否 | 更新时间 | |
| 12 | source_table | varchar | 255 | 否 | 否 | 来源表 |
| 13 | source_id | int | 否 | 否 | 来源ID | |
| 14 | source_user_id | int | 否 | 否 | 来源用户 |
表 4-21-slides(轮播图)
| 编号 | 字段名 | 类型 | 长度 | 是否非空 | 是否主键 | 注释 |
| 1 | slides_id | int | 是 | 是 | 轮播图ID | |
| 2 | title | varchar | 64 | 否 | 否 | 标题 |
| 3 | content | varchar | 255 | 否 | 否 | 内容 |
| 4 | url | varchar | 255 | 否 | 否 | 链接 |
| 5 | img | varchar | 255 | 否 | 否 | 轮播图 |
| 6 | hits | int | 是 | 否 | 点击量 | |
| 7 | create_time | timestamp | 是 | 否 | 创建时间 | |
| 8 | update_time | timestamp | 是 | 否 | 更新时间 |
表 4-22-upload(文件上传)
| 编号 | 字段名 | 类型 | 长度 | 是否非空 | 是否主键 | 注释 |
| 1 | upload_id | int | 是 | 是 | 上传ID | |
| 2 | name | varchar | 64 | 否 | 否 | 文件名 |
| 3 | path | varchar | 255 | 否 | 否 | 访问路径 |
| 4 | file | varchar | 255 | 否 | 否 | 文件路径 |
| 5 | display | varchar | 255 | 否 | 否 | 显示顺序 |
| 6 | father_id | int | 否 | 否 | 父级ID | |
| 7 | dir | varchar | 255 | 否 | 否 | 文件夹 |
| 8 | type | varchar | 32 | 否 | 否 | 文件类型 |
表 4-23-user(用户账户)
| 编号 | 字段名 | 类型 | 长度 | 是否非空 | 是否主键 | 注释 |
| 1 | user_id | int | 是 | 是 | 用户ID | |
| 2 | state | smallint | 是 | 否 | 账户状态:(1可用|2异常|3已冻结|4已注销) | |
| 3 | user_group | varchar | 32 | 否 | 否 | 所在用户组 |
| 4 | login_time | timestamp | 是 | 否 | 上次登录时间 | |
| 5 | phone | varchar | 11 | 否 | 否 | 手机号码 |
| 6 | phone_state | smallint | 是 | 否 | 手机认证:(0未认证|1审核中|2已认证) | |
| 7 | username | varchar | 16 | 是 | 否 | 用户名 |
| 8 | nickname | varchar | 16 | 否 | 否 | 昵称 |
| 9 | password | varchar | 64 | 是 | 否 | 密码 |
| 10 | | varchar | 64 | 否 | 否 | 邮箱 |
| 11 | email_state | smallint | 是 | 否 | 邮箱认证:(0未认证|1审核中|2已认证) | |
| 12 | avatar | varchar | 255 | 否 | 否 | 头像地址 |
| 13 | open_id | varchar | 255 | 否 | 否 | 针对获取用户信息字段 |
| 14 | create_time | timestamp | 是 | 否 | 创建时间 |
表 4-24-user_group(用户组)
| 编号 | 字段名 | 类型 | 长度 | 是否非空 | 是否主键 | 注释 |
| 1 | group_id | mediumint | 是 | 是 | 用户组ID | |
| 2 | display | smallint | 是 | 否 | 显示顺序 | |
| 3 | name | varchar | 16 | 是 | 否 | 名称 |
| 4 | description | varchar | 255 | 否 | 否 | 描述 |
| 5 | source_table | varchar | 255 | 否 | 否 | 来源表 |
| 6 | source_field | varchar | 255 | 否 | 否 | 来源字段 |
| 7 | source_id | int | 是 | 否 | 来源ID | |
| 8 | register | smallint | 否 | 否 | 注册位置 | |
| 9 | create_time | timestamp | 是 | 否 | 创建时间 | |
| 10 | update_time | timestamp | 是 | 否 | 更新时间 |
注册界面。用户需要填写基本信息,包括账号、密码、确认密码、昵称、邮箱、身份、用户名、性别以及联系电话。页面设计简洁,信息输入框排列清晰,便于用户逐项填写。右侧设有“注册”和“找回密码”两个功能按钮,方便用户完成注册流程或找回已遗忘的密码。顶部导航栏提供了多个栏目入口,如首页、交流论坛、通知公告、环保资讯等,体现了该平台以环保教育和交流为主要内容。用户注册界面如下图所示。

图5-1 用户注册界面
用户需要输入已经注册的用户名和密码,并且完成验证码的验证。验证码是通过图形验证码的形式展示,用户需要根据图中的字符输入相应内容。输入完成后,用户可以点击“登录”按钮进行登录。如果忘记密码,也可以选择“找回密码”链接进行密码恢复。用户登录界面如下图所示。

图5-2 用户登录界面
普通用户的首页界面设计简洁直观,顶部导航栏汇集了多个功能模块,包括首页、交流论坛、通知公告、环保资讯、留言反馈、环保知识、环保活动、我的账户和个人中心,方便用户快速访问不同板块获取所需信息。界面整体布局合理,内容分类清晰,用户可以浏览平台发布的环保相关动态、参与论坛讨论、查看公告信息,或进入个人中心管理个人资料和活动记录。首页界面如下图所示。

图5-3首页界面
环保知识主页面展示环保知识列表,用户可以通过“搜索”功能快速查找感兴趣的知识点,也可以使用“排序”功能按照时间或热度等方式对内容进行整理,提升查找效率。进入具体内容的详情页后,用户可以对文章进行“点赞”表示认可,也可以“收藏”保存感兴趣的内容以便日后查看。同时,如果文章附带有相关的“知识附件”,用户可以直接点击下载进行学习或参考。页面还支持“发表评论”。界面如下图所示。

图5-4 环保知识界面

图5-5 内容详情界面
环保活动界面展示了丰富的环保活动信息,用户可以通过“搜索”功能快速找到感兴趣的活动,也可以使用“排序”功能根据时间、地点或活动类型等对活动进行筛选,使得信息获取更加高效。在活动的内容详情页中,用户可以对活动内容进行“点赞”以表示支持,也可以选择“收藏”功能将活动保存以便日后查看或参与。若用户感兴趣并希望参与某项活动,还可以通过“报名”功能进行报名操作,便捷地参与到实际活动中。此外,页面还提供了“发表评论”功能,界面如下图所示。

图5-6环保活动列表界面

图5-7 内容详情界面

图5-8 报名详情界面
个人中心界面集中展示了用户的个人信息和活动记录。用户可以查看报名记录、提醒信息、签到记录、评价记录等,方便管理自己的活动与互动。页面还提供了收藏功能,帮助用户保存感兴趣的内容,以及评论管理功能,便于查看和管理已发布的评论。界面如下图所示。

图5-9 个人中心界面

图5-10 报名记录界面

图5-11 签到记录界面

图5-12 评价记录界面
后台首页提供了一个全面的视图,方便管理员快速访问各个管理模块。通过“系统用户”管理,管理员可以查看和管理平台用户的信息;“环保知识管理”与“环保活动管理”则帮助管理员维护和更新平台上的环保知识与活动内容。管理员还可以通过“报名记录管理”查看用户的报名情况,利用“提醒信息管理”发布和管理平台通知,以及通过“签到记录管理”和“评价记录管理”跟踪用户的参与和评价。其他模块如“留言管理”、“通知公告管理”和“资源管理”也提供了相应的管理功能,确保平台内容的及时更新和维护。同时,管理员还可以通过“权限管理”进行权限分配,确保不同角色的操作权限。界面如下图所示。

环保知识管理界面允许管理员查询、重置、删除和查看环保知识内容。管理员可以查看每条知识的详细信息和评论,并通过“环保知识添加”功能上传新知识,保持平台内容的更新与管理。界面如下图所示。

图5-14 环保知识列表界面

图5-15 环保知识添加界面
环保活动管理界面允许管理员查询、重置筛选条件、删除不必要的活动信息,并查看每个活动的详细内容和用户评论。管理员还可以通过“环保活动添加”功能发布新的环保活动,确保平台内容的及时更新和丰富。界面如下图所示。

图5-16 环保活动列表界面

图5-17 环保活动添加界面
报名记录管理界面允许管理员查询、重置筛选条件并删除不需要的报名记录。管理员可以查看每条记录的详细信息,进行提醒、签到、评价等操作。此外,管理员还可以审核报名记录,确保报名信息的准确性和合规性。界面如下图所示。

图5-18 报名记录管理界面
资源管理界面允许管理员查询、重置、删除和添加环保资讯及其分类,并查看每条资讯的详情和评论。界面如下图所示。

图5-19 环保资讯界面

图5-20 添加环保资讯界面
本次测试的目的是确保平台上不同用户角色(普通用户与管理员)所涉及的各项功能能够按预期正常工作。通过测试各项功能模块,验证系统的稳定性、可靠性和完整性。测试包括但不限于用户界面、功能实现、数据处理等方面,确保用户体验良好,系统运行流畅,能够满足实际使用需求。同时,测试将帮助识别系统中的潜在问题或缺陷,以便在正式发布前进行修复和优化。
测试方法用于评估系统、应用程序或平台的功能性与性能,确保其按预期工作。首先,功能测试验证系统的各项功能是否正常,如用户注册、登录、搜索等功能是否能够顺利执行。其次,界面测试关注界面的设计与用户体验,检查布局、按钮、表单和链接的可用性以及响应性。此外,兼容性测试确保系统能在不同设备、浏览器和操作系统上正常运行。性能测试则评估系统在高负载情况下的响应时间、处理能力和资源消耗,保证其稳定性。
安全测试用于发现系统中的安全漏洞,确保数据保护和用户隐私不被泄露。用户验收测试(UAT)由实际用户进行,检查系统是否符合他们的需求与期望。最后,回归测试在系统更新或修改后,确保原有功能不受影响,依然能够正常运行。通过这些综合的测试方法,可以确保系统的稳定性、安全性与用户满意度。
以下是针对普通用户和管理员角色的功能测试用例表格。每个功能包含了测试用例描述、预期结果和实际测试结果。这些测试用例可以帮助验证系统各项功能是否按预期工作,确保平台的稳定性和完整性。
表6-1 系统功能测试用例表
| 用户类型 | 功能 | 测试用例描述 | 预期结果 | 测试结果 |
| 普通用户 | 首页 | 测试普通用户是否能顺利进入首页并查看所有模块 | 首页加载成功,显示所有功能模块 | 测试通过,首页加载成功 |
| 普通用户 | 交流论坛 | 测试普通用户能否访问交流论坛并参与讨论 | 成功访问论坛,可以查看和回复帖子 | 测试通过,论坛访问及互动正常 |
| 普通用户 | 通知公告 | 测试普通用户能否查看网站的通知公告 | 公告列表显示正常,可以点击查看详细内容 | 测试通过,公告查看正常 |
| 普通用户 | 环保资讯 | 测试普通用户能否浏览环保资讯页面 | 资讯列表加载成功,可以点击查看具体文章 | 测试通过,资讯浏览正常 |
| 普通用户 | 我的账户 | 测试普通用户是否可以访问我的账户页面并查看个人信息 | 成功进入我的账户页面,信息显示准确无误 | 测试通过,账户信息查看正常 |
| 普通用户 | 个人中心 | 测试普通用户是否能在个人中心查看报名记录、签到记录等 | 个人中心加载成功,信息展示正确 | 测试通过,个人中心功能正常 |
| 管理员 | 后台首页 | 测试管理员是否能顺利进入后台首页并查看系统概览 | 后台首页加载成功,系统概览信息完整 | 测试通过,后台首页加载成功 |
| 管理员 | 系统用户 | 测试管理员是否能够查看、修改或删除用户信息 | 用户信息管理成功 | 测试通过,用户信息管理正常 |
| 管理员 | 环保知识管理 | 测试管理员是否能够添加、编辑和删除环保知识 | 成功添加/编辑/删除环保知识 | 测试通过,环保知识管理正常 |
| 管理员 | 报名记录管理 | 测试管理员是否能够查看和管理用户的报名记录 | 报名记录列表加载成功,信息准确 | 测试通过,报名记录管理正常 |
| 管理员 | 提醒信息管理 | 测试管理员是否能够设置和管理提醒信息 | 设置和管理提醒信息成功 | 测试通过,提醒信息管理正常 |
| 管理员 | 系统管理 | 测试管理员是否能够进行系统级别的设置和管理 | 系统设置和管理操作成功 | 测试通过,系统管理正常 |
| 管理员 | 权限管理 | 测试管理员是否能够分配和管理不同用户的权限 | 权限分配和管理操作成功 | 测试通过,权限管理正常 |
根据以上测试用例的执行情况,系统的各项功能均表现良好,测试通过率较高。对于普通用户来说,首页、交流论坛、通知公告、环保资讯、我的账户和个人中心等模块都能够正常加载和使用,用户能够顺利浏览信息、参与互动,查看公告和资讯,并且在个人中心成功查看自己的账户信息和记录。管理员方面,后台首页、系统用户管理、环保知识管理、报名记录管理、提醒信息管理等功能也都能够正常访问和操作,确保了管理员可以顺利管理平台内容和用户信息,进行权限分配和系统设置。总体来看,系统的各项功能均已通过测试,运行稳定,能够满足普通用户和管理员的操作需求,系统的整体性能和交互设计良好,具备了较高的用户体验。
结 论
在当今倡导可持续发展的背景下,环保行动成为校园建设的重要组成部分。利用Python语言构建的校园环保行动平台,通过信息化手段促进环保理念的传播与实际行动的开展。平台通过简洁高效的程序设计,实现了环保活动的发布、参与、记录与激励等核心功能,便于学生群体了解环保知识、参与绿色行动,并实时掌握个人及集体环保成效。
平台界面设计注重用户体验,模块划分合理,涵盖环保资讯浏览、活动报名、个人贡献统计以及积分兑换等功能板块。环保资讯模块以图文结合的方式推送最新动态,使环保信息更具吸引力与传播力;活动报名模块则简化流程,提升了学生参与环保项目的便捷性与积极性;个人贡献统计模块通过量化每一位用户的环保行为,使环保成就可视化,从而激发持续参与的动力;积分兑换模块为活跃用户提供奖励机制,强化了平台的吸引力与粘性。
技术实现层面,充分发挥Python语言在数据处理与界面开发方面的优势,借助Flask等轻量级框架搭建后端,结合前端页面,实现数据交互与功能展示的有机统一。数据库采用稳定高效的结构,保障信息存储的安全与查询的高效。整体设计注重简洁、稳定、易维护,既满足了功能性需求,也为后续的扩展与优化提供了良好基础。
在用户管理与互动机制方面,平台设置了合理的身份认证流程与权限管理体系,保障了信息的安全性与互动的规范性。同时,通过留言、点赞等互动功能,增强了用户间的交流,营造了良好的环保社区氛围。通过持续运营,不仅提升了校园内环保意识,还为绿色校园建设注入了新的活力。
总结而言,Python语言在平台建设中展现了强大的实用性与灵活性。通过信息平台与环保理念的深度融合,校园环保行动变得更加系统化、规范化与持续化。平台的建设与推广,不仅丰富了校园文化生活,也为培养新时代绿色人才提供了有力支撑。
参考文献
- 黄维.基于B/S模式的虚拟网络实验室安全管理体系分析[J].信息系统工程,2024,(05):4-7.
- 张宇薇.HTML5在Web前端开发中的应用[J].集成电路应用,2024,41(04):274-276.
- 邱红丽,张舒雅.基于Django框架的web项目开发研究[J].科学技术创新,2021,(27):97-98.
- 段艺,涂伟忠.Django开发从入门到实践[M].机械工业出版社:202211.635.
- 李艳杰.MySQL数据库下存储过程的综合运用研究[J].现代信息科技,2023,7(11):80-82+88.
- 肖睿,李鲲程,范效亮,等.MySQL数据库应用技术及实践[M].人民邮电出版社:202206.228.
- 明日科技.快速上手Python[M].化学工业出版社:202211.337.
- 明日科技.Python Web开发手册[M].化学工业出版社:202201.411.
- Dubinsky M J .Book Review: Technical Communication for Environmental Action by Williams, Sean D. (Ed.).[J].Journal of Business and Technical Communication,2025,39(2):266-273.
- Smith P S .#Nature is trending: Social media, viral landscapes, and digital environmental activism in Oman[J].International Journal of Cultural Studies,2025,28(2):442-461.
- Composto W J .Virtuous cycles of organizational climate action: a multilevel view of pro-environmental behavior in the workplace[J].Current Opinion in Behavioral Sciences,2025,61101468-101468.
- Kim S H ,Sherman K D .The most difficult thing in the world: a sociocultural perspective on putting pro-environmental thoughts into action[J].Current Opinion in Behavioral Sciences,2025,61101465-101465.
- 季金忠.地球守护者:环保行动从我们开始[J].科学之友,2025,(01):142-143.
- 王波.环保公益,你我同行——广东小额资助环保公益项目行动十年成效显著[J].环境教育,2024,(09):12-15.
- 十年绿色约定万众绿色出行一份生态环保志愿行动的样本[J].中国生态文明,2024,(03):38-39.
- 薛梅,王静雯,邵杰.做好生态环保“小卫士”大文章,让青少年成为最强“行动派”[J].环境教育,2024,(05):4-9.
- 钟昊熹.低碳环保,我是行动者[J].环境教育,2024,(04):73.
- 武慧.环保行动创未来,“无废”理念润心间——内蒙古鄂尔多斯市杭锦旗龙子心小学“无废校园”建设纪实[J].环境教育,2024,(04):117.
- 龙思帆.法国:通过竞赛鼓励学生开展环保行动[J].人民教育,2022,(17):21.
- 周奕莹,于新兰.环保行动助力生态校园——江苏省铜山区黄集镇小合子小学扎根乡土环境教育[J].环境教育,2018,(05):40-42.
致 谢
在此,我衷心感谢所有在本项目中给予支持和帮助的人。首先,感谢指导老师在整个项目过程中给予的宝贵意见和悉心指导,您在技术和思路上的启发让我受益匪浅,您的耐心帮助和专业知识为我提供了坚定的方向。感谢您对我工作的细致审阅与悉心建议,使我能够不断完善和提高项目质量。
此外,感谢所有参与项目测试和反馈的同学和朋友,你们的积极参与为项目的完善提供了宝贵的意见和建议。你们在测试过程中提出的宝贵问题和建议,帮助我发现了许多潜在问题,并及时改进,确保了平台的高质量和稳定性。
感谢家人的支持与理解,在我进行项目开发的过程中,给予我无私的鼓励和关心。是你们的默默付出和支持让我能够在忙碌的学习与开发中保持动力。
最后,感谢所有在项目中提供资源与帮助的人员,正是你们的支持,才使得本项目得以顺利完成。这些支持与帮助对我的成长和学习起到了至关重要的作用,我将永远铭记在心。
再次感谢所有给予我帮助的人!
登录代码如下:
def Login(self, ctx):
print("===================登录=====================")
ret = {
"error": {
"code": 70000,
"message": "账户不存在",
}
}
body = ctx.body
password = md5hash(body["password"]) or ""
obj = service_select("user").Get_obj(
{"username": body["username"]}, {"like": False}
)
if obj:
user_group = service_select("user_group").Get_obj({'name': obj['user_group']}, {"like": False})
if user_group and user_group['source_table'] != '':
user_obj = service_select(user_group['source_table']).Get_obj({"user_id": obj['user_id']}, {"like": False})
if user_obj['examine_state'] == '未通过':
ret = {
"error": {
"code": 70000,
"message": "账户未通过审核",
}
}
return ret
if user_obj['examine_state'] == '未审核':
ret = {
"error": {
"code": 70000,
"message": "账户未审核",
}
}
return ret
if obj["state"] == 1:
if obj["password"] == password:
timeout = timezone.now()
timestamp = int(time.mktime(timeout.timetuple())) * 1000
token = md5hash(str(obj["user_id"]) + "_" + str(timestamp))
ctx.request.session[token] = obj["user_id"]
service_select("access_token").Add(
{"token": token, "user_id": obj["user_id"]}
)
obj["token"] = token
ret = {
"result": {"obj": obj}
}
else:
ret = {
"error": {
"code": 70000,
"message": "密码错误",
}
}
else:
ret = {
"error": {
"code": 70000,
"message": "用户账户不可用,请联系管理员",
}
}
return ctx.response(json.dumps(ret, ensure_ascii=False))
注册代码如下:
def Register(self, ctx):
print("===================注册=====================")
userService = service_select("user")
body = ctx.body
if "username" not in body and body["username"] == '':
return ctx.response(json.dumps({
"error": {
"code": 70000,
"message": "用户名不能为空",
}
}, ensure_ascii=False))
if "user_group" not in body and body["user_group"] == '':
return ctx.response(json.dumps({
"error": {
"code": 70000,
"message": "用户组不能为空",
}
}, ensure_ascii=False))
if "password" not in body and body["password"] == '':
return ctx.response(json.dumps({
"error": {
"code": 70000,
"message": "密码不能为空",
}
}, ensure_ascii=False))
post_param = body
post_param['nickname'] = body["nickname"] or ""
post_param['password'] = md5hash(body["password"])
obj = userService.Get_obj({"username": post_param['username']}, {"like": False})
if obj:
return ctx.response(json.dumps({
"error": {
"code": 70000,
"message": "用户名已存在",
}
}, ensure_ascii=False))
ret = {
"error": {
"code": 70000,
"message": "注册失败",
}
}
bl = userService.Add(post_param)
if bl:
ret = {
"result": {
"bl": True,
"message": "注册成功"
}
}
return ctx.response(json.dumps(ret, ensure_ascii=False))
找回密码代码如下:
def Forget_password(self, ctx):
print("===================修改密码=====================")
ret = {
"error": {
"code": 70000,
"message": "用户信息不能没有"
}
}
body = ctx.body
if not body["code"]:
return {
"error": {
"code": 70000,
"message": "验证码不存在或者错误"
}
}
obj = service_select("user").Get_obj(
{"username": body["username"]}, {"like": False}
)
if not obj:
return {
"error": {
"code": 70000,
"message": "用户名不存在或者错误"
}
}
password = md5hash(body["password"])
if not password:
return {
"error": {
"code": 70000,
"message": "密码不存在或者错误"
}
}
bl = service_select("user").Set({"user_id": obj["user_id"]}, {"password": password})
if bl:
ret = {"result": {"bl": True, "message": "修改成功"}}
else:
ret = {
"error": {
"code": 70000,
"message": "修改失败",
}
}
return ctx.response(json.dumps(ret, ensure_ascii=False))
修改密码代码如下:
def Change_password(self, ctx):
print("===================修改密码=====================")
ret = {
"error": {
"code": 70000,
"message": "账号未登录",
}
}
request = ctx.request
headers = request.headers
if ("x-auth-token" in headers) and headers["x-auth-token"]:
token = headers["x-auth-token"]
user_id = tokenGetUserId(token, request)
userService = service_select("user")
body = ctx.body
password = md5hash(body["o_password"])
obj = userService.Get_obj({"user_id": user_id, "password": password}, {"like": False})
if obj:
password = md5hash(body["password"])
bl = userService.Set({"user_id": user_id}, {"password": password})
if bl:
ret = {"result": {"bl": True, "message": "修改成功"}}
else:
ret = {
"error": {
"code": 70000,
"message": "修改失败",
}
}
else:
ret = {
"error": {
"code": 70000,
"message": "密码错误",
}
}
else:
ret = {
"error": {
"code": 70000,
"message": "账户未登录",
}
}
return ctx.response(json.dumps(ret, ensure_ascii=False))
增删查改代码如下:
增
def Add(self, ctx):
body = ctx.body
unique = self.config.get("unique")
obj = None
if unique:
qy = {}
for i in range(len(unique)):
key = unique[i]
qy[key] = body.get(key)
obj = self.service.Get_obj(qy)
if not obj:
error = self.Add_before(ctx)
if error["code"]:
return {"error": error}
error = self.Events("add_before", ctx, None)
if error["code"]:
return {"error": error}
result = self.service.Add(body, self.config)
if self.service.error:
return {"error": self.service.error}
res = self.Add_after(ctx, result)
if res:
result = res
res = self.Events("add_after", ctx, result)
if res:
result = res
return {"result": result}
else:
return {"error": {"code": 10000, "message": "已存在"}}
删
def Del(self, ctx):
if len(ctx.query) == 0:
errorMsg = {"code": 30000, "message": "删除条件不能为空!"}
return errorMsg
result = self.service.Del(ctx.query, self.config)
if self.service.error:
return {"error": self.service.error}
return {"result": result}
改
def Set(self, ctx):
error = self.Set_before(ctx)
if error["code"]:
return {"error": error}
error = self.Events("set_before", ctx, None)
if error["code"]:
return {"error": error}
query = ctx.query
if 'page' in query.keys():
del ctx.query['page']
if 'size' in query.keys():
del ctx.query['size']
if 'orderby' in query.keys():
del ctx.query['orderby']
result = self.service.Set(ctx.query, ctx.body, self.config)
if self.service.error:
return {"error": self.service.error}
res = self.Set_after(ctx, result)
if res:
result = res
res = self.Events("set_after", ctx, result)
if res:
result = res
return {"result": result}
查多条数据:
def Get_list(self, ctx):
query = dict(ctx.query)
config_plus = {}
if "field" in query:
field = query.pop("field")
config_plus["field"] = field
if "page" in query:
config_plus["page"] = query.pop("page")
if "size" in query:
config_plus["size"] = query.pop("size")
if "orderby" in query:
config_plus["orderby"] = query.pop("orderby")
if "like" in query:
config_plus["like"] = query.pop("like")
if "groupby" in query:
config_plus["groupby"] = query.pop("groupby")
count = self.service.Count(query)
lst = []
if self.service.error:
return {"error": self.service.error}
elif count:
lst = self.service.Get_list(query,
obj_update(self.config, config_plus))
if self.service.error:
return {"error": self.service.error}
self.interact_list(ctx, lst)
return {"result": {"list": lst, "count": count}}
查一条数据:
def Get_obj(self, ctx):
query = dict(ctx.query)
config_plus = {}
if "field" in query:
field = query.pop("field")
config_plus["field"] = field
obj = self.service.Get_obj(query, obj_update(self.config, config_plus))
if self.service.error:
return {"error": self.service.error}
if obj:
self.interact_obj(ctx, obj)
return {"result": {"obj": obj}}
if "field" in query:
field = query.pop("field")
config_plus["field"] = field
obj = self.service.Get_obj(query, obj_update(self.config, config_plus))
if self.service.error:
return {"error": self.service.error}
if obj:
self.interact_obj(ctx, obj)
return {"result": {"obj": obj}}
免费领取项目源码,请关注❥点赞收藏并私信博主,谢谢~

被折叠的 条评论
为什么被折叠?



