摘 要
随着文化和艺术的多元化发展,诗词作为中国传统文化的重要组成部分,其鉴赏与交流逐渐成为学术研究和公众兴趣的重要领域。然而,传统的诗词学习和分享方式往往受到时间和空间的限制,且缺乏系统化的管理平台。为此,本研究旨在设计并实现一个基于Spring Boot的诗词鉴赏与交流系统,为用户提供一个便捷的诗词投稿、展示、管理和交流平台,以便更好地促进诗词爱好者之间的互动,提升诗词的传播与学习效率。
本诗词鉴赏与交流系统的构建通过需求分析明确功能模块,使用Java开发语言,基于Spring Boot框架进行后端开发,结合MySQL数据库,实现了高效的请求处理和数据管理,涵盖注册、登录、诗词类型管理、标签管理、诗人作者管理、诗词投稿、作品展示、诗词交流以及举报建议等核心功能,基本完成了整个诗词鉴赏与交流管理流程。同时,经过多轮的测试和优化,系统实现了良好的用户体验与安全性,满足了用户的基本需求。
此诗词鉴赏与交流系统的部署与实施,不仅能够为用户提供一个丰富的诗词学习鉴赏与交流平台,同时也为诗词研究和文化传播提供了一种新的方式,为未来诗词文化的信息化、数字化发展探索了可能的路径。
关键词:诗词鉴赏与交流系统;Spring Boot框架;Java语言;诗词学习;教育信息化
Abstract
With the diversified development of culture and art, poetry, as an important component of traditional Chinese culture, has gradually become an important field of academic research and public interest for its appreciation and exchange. However, traditional ways of learning and sharing poetry are often limited by time and space, and lack a systematic management platform. Therefore, this study aims to design and implement a poetry appreciation and communication system based on Spring Boot, providing users with a convenient platform for poetry submission, display, management, and communication, in order to better promote interaction among poetry enthusiasts and improve the efficiency of poetry dissemination and learning.
The construction of this poetry appreciation and communication system is based on requirement analysis to clarify functional modules, using Java development language and Spring Boot framework for backend development. Combined with MySQL database, efficient request processing and data management are achieved, covering core functions such as registration, login, poetry type management, tag management, poet author management, poetry submission, work display, poetry communication, and reporting suggestions. The entire poetry appreciation and communication management process is basically completed. Meanwhile, after multiple rounds of testing and optimization, the system has achieved a good user experience and security, meeting the basic needs of users.
The deployment and implementation of this poetry appreciation and communication system not only provides users with a rich platform for poetry learning, appreciation, and communication, but also offers a new way for poetry research and cultural dissemination, exploring possible paths for the future informationization and digital development of poetry culture.
Keywords: Poetry Appreciation and Communication System; Spring Boot framework; Java language; Poetry learning; Educational informatization
1 前 言
1.1 研究背景
1.2 研究意义
1.3 国内外研究现状
1.3.1 国内研究现状
1.3.2 国外研究现状
1.4 论文结构与章节安排
2 关键技术
2.1 Java语言
2.2 MySQL数据库
2.3 Spring Boot框架
2.4 B/S模式
3 系统分析
3.1 可行性分析
3.1.1 技术可行性
3.1.2 经济可行性
3.1.3 操作可行性
3.1.4 运行可行性
3.2 功能需求分析
3.3 系统性能分析
3.4 系统流程分析
3.4.1 程序操作流程
3.4.2 登录流程
3.4.3 注册流程
4 系统设计
4.1 总体设计
4.1.1 系统架构设计
4.1.2 功能模块设计
4.2 数据库设计
4.2.1 数据库E-R图设计
4.2.1 数据库表结构设计
5 系统实现
5.1 系统环境分析
5.2 系统前台功能模块实现
5.2.1 用户登录模块
5.2.2 用户注册模块
5.2.3 首页模块
5.2.4 交流论坛模块
5.2.5 诗词投稿模块
5.2.6 诗词展示模块
5.2.7 个人中心模块
5.3 后台管理功能模块实现
5.3.1 后台首页模块
5.3.2 系统用户模块
5.3.3 诗词投稿管理模块
5.3.4 诗词展示管理模块
5.3.5 举报意见管理模块
5.3.6 系统管理模块
5.3.7 资源管理模块
6 系统测试
6.1 测试意义
6.2 测试用例
6.3 测试分析
7 总结
参考文献
致 谢
在全球文化频繁交流的背景下,传统的诗词文化面临着挑战与机遇。诗词作为中华文化的重要载体之一,承载着丰富的历史、情感以及哲学思考。近年来,随着互联网的迅猛发展,许多文化形式逐渐向数字化过渡,提供了更广泛而便利的分享与交流平台。然而,在诗词领域,现有的数字平台往往无法满足用户多样化的需求,尤其是在互动性、系统性和管理方面存在不足。此外,诗词的创作与鉴赏需要相互交流与讨论,诗词爱好者多为分散的个体,没有一个统一的平台来分享和交流创作与欣赏的经验和观点。目前的交流渠道和平台较为局限,缺乏一个集中性的管理系统来整合和调动用户的积极性。基于以上背景,使用Spring Boot构建RESTful API,结合MySQL数据库进行数据存储,设计与实现一个高效、便捷且友好的诗词鉴赏与交流系统显得尤为重要。
本项目的主要目的在于设计并实现一个基于Spring Boot框架的诗词鉴赏与交流系统,以满足诗词爱好者在创作、投稿、交流和学习过程中的需求,提升诗词鉴赏与交流效率,推动诗词文化的传播。
本诗词鉴赏与交流系统的研究与开发,可以构建一个诗词文化传播与交流渠道,为诗词爱好者提供一个易于使用的综合性数字平台,以便于分享、交流、投稿和展示个人作品,从而推动传统文化的传播。通过系统的设计和功能,鼓励用户之间的互动,提高用户的交互,形成诗词创作与欣赏的良性循环,提升用户的参与感和归属感。同时,本系统能够优化诗词鉴赏与交流的管理模式,为诗词的管理提供了系统化的解决方案,包括用户管理、诗词投稿及展示,举报反馈和交流管理等功能,使得诗词的管理变得更加高效和规范。此外,通过数据的收集与分析,为文化研究提供可靠的数据支持,帮助学者或研究人员探究当前诗词创作与欣赏的趋势和相关问题。本系统的实施将推动诗词传播与交流的信息化建设,并为类似系统和相关领域提供了借鉴和参考。综上所述,本研究不仅在技术上实现了诗词交流的信息数字化,还在文化层面推动了中华传统文化的进一步传播与发展,具有重要的现实意义与理论价值。
在国内,关于诗词的研究和数字化平台的建设逐渐增多。许多学者从诗词的历史、艺术、教育等角度对其进行研究。例如,近年来的研究涉及到诗词创作技巧、诗词文化的传承、以及诗词在现代生活中的应用等。同时,一些数字平台已经开始立足于诗词的传播,如“诗词大会”节目带动了诗词热潮,促进了公众对传统文化的重视。以“诗词三百首”为例,这是一个将经典诗词结合现代青少年教育的数字平台,通过音频、视频等多媒体手段增强诗词的吸引力,得到广泛的关注和应用。此外,也出现了一些基于社交网络的诗词交流平台,如“诗词分享”等,用户可以在平台上发布自己的作品,参与互动与评论。
国外方面,关于诗词及其数字化的研究相对较少,但也逐渐出现了一些相关的探索。许多西方学者对中国诗词及其影响进行了研究,探索其在东西方文化交流中的角色。例如,关注中国古典诗词在英语翻译中的艺术性和文化传播效果。同时,随着数字技术的发展,国外也出现了一些与诗歌相关的数字平台,如“Poetry Foundation”网站聚焦于现代诗歌的传播,提供丰富的诗歌作品和分析。尽管这些平台大多偏向于现代诗歌,但它们所展现出的数字化策略和文化传播方式对传统诗歌的传播也有一定的借鉴意义。
综上所述,虽然国内外在诗词研究和传播上的作法有所不同,但都显示出信息化、数字化与传统文化结合的重要性。基于这些研究现状,本项目将结合现有的信息技术经验,设计一个以用户为中心的诗词鉴赏与交流平台,进一步推动传统诗词在现代社会的传播与发展。
本文共分为七章,章节内容安排如下:
第一章:引言,主要介绍诗词鉴赏与交流系统领域研究的背景和意义,概述研究的现状和系统特点。
第二章:关键技术,主要探讨和说明实现诗词鉴赏与交流系统的关键技术。
第三章:系统分析,主要从诗词鉴赏与交流系统的可行性、功能、性能等方面进行分析,为后续系统设计提供理论支持。
第四章:系统设计,主要对诗词鉴赏与交流系统功能模块、数据库进行功能设计。
第五章:系统实现,主要介绍了诗词鉴赏与交流系统各个用户的功能、系统界面的实现。
第六章:系统测试,主要对诗词鉴赏与交流系统进行测试,验证功能完整性、稳定性和安全性,评估系统在实际运行中的性能表现。
第七章:总结。总结全文研究内容,提出对诗词鉴赏与交流系统领域未来发展的展望和建议,指出研究的不足和可优化之处,为相关领域的进一步探索提供参考。
Java是一种跨平台的编程语言,广泛用于开发各种类型的应用程序,包括Web应用、移动应用和大型软件系统。在诗词鉴赏与交流系统中,Java通常用于后端开发,提供强大的处理能力和稳定性。同时Java是一种面向对象的编程语言,支持封装、继承和多态等特性,使代码更易于维护和重用。还拥有丰富的标准库和第三方框架,如Spring、Hibernate等,可以大大提高开发效率。
MySQL是一种流行的开源关系型数据库管理系统,用于存储和管理数据。在诗词鉴赏与交流系统中,MySQL可以用于数据存储、数据查询和数据管理等方面,用户可以免费使用和修改源代码,为平台提供可靠和高性能的数据库支持。MySQL支持多种存储引擎,如InnoDB和MyISAM,可以根据不同的应用场景选择合适的存储引擎,以提高性能;提供了多种数据安全机制,如用户权限管理、数据加密和备份恢复等,确保数据的安全性。
Spring Boot是一个用于构建微服务的Java框架,简化了Spring应用程序的开发和部署过程。Spring Boot通过自动配置和约定优于配置的理念,简化了Spring应用程序的开发过程,使开发者可以更快地构建和部署应用程序;拥有丰富的生态系统,如Spring Cloud、Spring Security等,可以满足各种企业级应用的需求。在诗词鉴赏与交流系统中,Spring Boot可以帮助开发团队快速搭建后端服务,并实现各种功能模块的集成和管理。
B/S模式(Browser/Server模式)是一种网络应用架构,其中浏览器(Browser)作为客户端与服务器(Server)进行通信。这种模式使用户可以通过普通的Web浏览器访问应用程序,而无需安装额外的客户端软件。用户通过浏览器发送请求,服务器接收并处理这些请求,然后将结果返回给浏览器显示给用户。在诗词鉴赏与交流系统中,Spring Boot结合B/S模式的优势包括跨平台的兼容性,用户可以在不同操作系统和设备上访问应用程序。此外,维护和部署也更为简便,并且能够实现较高的安全性,因为服务器端控制了应用程序和数据的访问权限。
从技术角度来看,Spring Boot作为一种轻量级、快速构建的Java框架,能够提高开发效率,降低系统的复杂程度,易于维护和升级。同时,MySQL作为关系型数据库,能够支持平台数据的存储与管理,保障系统的稳定性和高效性。因此,本系统具有技术可行性。
从经济角度来看,基于Spring Boot搭建诗词鉴赏与交流系统的投入成本相对较低,因为Spring Boot本身是一个免费、开源的框架,可以节省开发成本。同时,使用MySQL作为数据库也具有成本效益高的优势。因此,本系统具有经济可行性。
从操作角度来看,Spring Boot的简洁性和高度集成的特点使得系统的部署和运行相对简单,容易维护和管理的同时,能够提供一个界面直观友好和操作简单高效的系统,能满足用户的各项要求,方便用户快速上手使用。因此,本系统具有操作可行性。
从运行角度来看,正因为本系统是在服务器的基础上开发的,系统开发成功以后,用户无需导航指导便可自己上手进行操作。系统一经开发测试后,在计算机移动客户端能上网的情况下,只需在浏览器里完成所有可用操作,也无需配置复杂的使用和运行环境,只需一个网址便可进入系统。因此,本系统具有运行可行性。
本诗词鉴赏与交流系统设计分为两个主要用户角色:普通用户和管理员。以下是对每个角色的功能需求的详细描述。
普通用户角色用例如下图所示。

-
-
-
-
-
- 普通用户用例图
-
-
-
-
系统前台普通用户具体功能说明如下所示。
- 注册登录:提供注册和登录系统的功能,普通用户可以通过注册拥有系统账户,注册成功后可使用账号+密码登录系统前台。
- 首页:提供系统搜索功能和系统功能导航栏,展示平台的轮播图、最新动态、热门信息、推荐信息等内容。
- 诗词交流:提供诗词交流功能,普通用户可以浏览和发布交流帖子,分享内容、提出问题进行交流,支持点赞、收藏、评论交流贴。
- 网站公告:提供系统相关的网站公告信息,保证普通用户及时了解平台动态。
- 诗词鉴赏:提供诗词鉴赏的相关新闻、文章展示和热门资讯推荐,让普通用户快速获取最新资讯,支持点赞、收藏、评论诗词鉴赏。
- 诗词投稿:提供诗词投稿信息功能,普通用户可以输入诗词投稿信息并提交,提交的诗词投稿可在自己的个人中心进行管理。
- 诗词展示:提供诗词展示功能,支持关键字、排序搜索,普通用户可以浏览诗词展示,并点赞、收藏和评论诗词展示信息。
- 我的账户:提供管理个人资料功能,普通用户可修改自己的账户信息和密码信息。
- 个人中心:提供个人首页、诗人作者、诗词投稿、举报意见、收藏、评论管理等子菜单功能链接,普通用户可根据需求对其进行管理。
管理员角色用例如下图所示。

-
-
-
-
-
- 管理员用例图
-
-
-
-
系统后台管理管理员具体功能说明如下所示。
- 登录:管理员可直接使用账号密码登录系统后台,进行管理,可对自己的个人信息和密码信息进行修改。
- 后台首页:管理员登录后台的起始界面,该界面主要展示系统重要信息概览,以及数据统计分析图表(包括诗词类型、诗词标签、诗词投稿及诗词展示等统计图)。
- 系统用户:管理员可管理系统的所有系统用户信息,包括普通用和管理员等用户,支持用户权限管理和角色设置,可增改删查系统用户信息。
- 诗词类型管理:管理员可管理诗词类型信息,包括新增、编辑、删除和查询诗词类型。
- 诗词标签管理:管理员可管理诗词标签信息,包括新增、编辑、删除和查询诗词标签。
- 诗人作者管理:管理员可管理所有诗人作者信息,包括添加、删除、更新等操作,提供搜索功能。
- 诗词投稿管理:管理员可管理所有诗词投稿信息的添加、更新和删除等操作,提供搜索功能,支持发布展示和审核操作,负责审核诗词投稿信息,及发布展示诗词投稿,对诗词进行添加标签。
- 诗词展示管理:管理员可管理所有诗词展示信息的发布、下架、更新等操作,提供搜索功能,支持查看和管控其评论内容。
- 举报意见管理:管理员可管理所有举报意见信息,包括查询、审核、删除举报意见,支持更新审核状态和编辑审核回复。
- 系统管理:管理员可管理轮播图和敏感词等系统信息,包括新增、编辑、删除轮播图,支持图片附带链接;可设置和添加系统敏感词汇,规避屏蔽相关敏感词信息,维护系统良好氛围。
- 网站公告管理:管理员可管理平台发布的网站公告信息,包括新增、编辑、删除网站公告,提供搜索功能。
- 资源管理:管理员可管理诗词鉴赏和鉴赏分类的新增、编辑、删除等操作,提供搜索功能,支持对诗词鉴赏的评论管控和查看。
- 交流管理:管理员可管理诗词交流和交流分类的新增、编辑、删除等操作,提供搜索功能,支持对诗词交流的评论管控和查看。
性能需求分析是系统设计的重要组成部分,其目标是确保系统在各种负载条件下的高效、稳定和可靠。对于诗词鉴赏与交流系统的设计与实现,下面是系统性能分析表:
-
-
-
-
- 性能需求表
-
-
-
|
项目 |
内容 |
|
响应时间 |
系统对用户请求的响应时间需在500ms以内 |
|
并发用户数 |
系统需要支持多个并发用户同时访问 |
|
吞吐量 |
系统每秒需要处理大量请求 |
|
可用性 |
系统需要保证一定的可用性 |
|
数据安全 |
用户敏感数据需要加密存储,并支持数据库备份和恢复 |
|
数据一致性 |
系统中的数据操作需保证ACID特性,确保数据一致性 |
|
扩展性 |
系统需要支持水平扩展,能够方便地添加服务器节点以应对高请求量 |
|
可维护性 |
系统代码需要清晰易懂、结构良好,方便团队成员维护和修改 |
|
日志记录 |
系统需要记录用户操作日志、异常日志以及系统运行日志 |
|
监控报警 |
系统需要实时监控运行状态,当系统异常时能够及时发送警报通知相关人员 |
|
缓存设置 |
针对频繁使用的数据,系统需要进行合适的缓存 |
用户访问平台网站,可以选择进行注册或登录操作。注册成功后,用户可以使用注册的账号登录平台。登录后的用户可以进入系统功能界面,使用自己权限内的功能操作。程序操作流程图如下图所示。

用户访问平台的网站,进入登录页面页面,入其用户名和密码,后端服务接收登录请求,验证用户提供的用户名和密码是否匹配数据库中存储的信息,验证通过即可登录成功。登录流程图如下图所示。

未有账号的用户可进入注册界面进行注册操作,填写注册表格,包括用户名、密码、电子邮件等必要信息。后台系统验证并保存用户提交的信息。分配唯一用户标识符。注册成功后,用户可以使用账号密码进行登录。用户注册流程图如下图所示。

B/S架构,即浏览器/服务器架构,是一种基于Web的分布式计算范式。在此架构中,应用程序的逻辑被巧妙地区分为客户端和服务器两部分。具体而言,客户端借助广泛使用的浏览器界面,进行应用访问与操作;而服务器端则肩负起业务逻辑处理、数据存储及管理的核心职责。值得一提的是,客户端无需安装特定的软件,用户仅需通过浏览器输入相应的URL地址,即可轻松访问应用程序,这一特性极大地提升了用户的使用便捷性和系统的维护效率。服务器端通常采用高性能的计算机和数据库系统,能够处理大量并发请求和复杂的业务逻辑。B/S架构的优势在于其跨平台性和易于维护性,开发者可以通过更新服务器端的代码来实现整个系统的升级和维护,而无需逐一更新客户端。

功能模块设计是系统开发过程中的重要阶段,它旨在将系统划分为不同的模块,每个模块负责完成特定的功能或任务。诗词鉴赏与交流系统由多个功能模块组成,每个模块下又包含具体的功能操作。根据前文功能需求分析,可以得出功能模块图如下图所示。

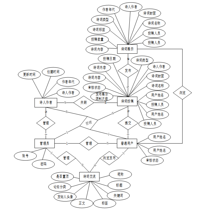
E-R图有助于理清系统中的数据结构和关系,为后续的数据库表结构设计提供指导。在进行数据库设计之前,首先需要先绘制实体-关系(E-R)图。E-R图将帮助理清业务中的实体(Entity)及它们之间的关系(Relationship),从而为后续的数据库表设计提供基础。根据前文可以得出本诗词鉴赏与交流系统拥有多个实体,在此列举主要实体,各个实体之间联系总E-R图如下图所示。

在E-R图确定后,接下来可以根据实体和关系的属性设计数据库表结构。在E-R图明确了实体和它们之间的关系后,接下来可以开始设计数据库表结构。每个实体对应一个数据库表,每个属性对应表中的字段。如下列表格所示,在此列举主要数据表。
表access_token (登陆访问时长)
|
编号 |
名称 |
数据类型 |
长度 |
小数位 |
允许空值 |
主键 |
默认值 |
说明 |
|
1 |
token_id |
int |
10 |
0 |
N |
Y |
临时访问牌ID | |
|
2 |
token |
varchar |
64 |
0 |
Y |
N |
临时访问牌 | |
|
3 |
info |
text |
65535 |
0 |
Y |
N | ||
|
4 |
maxage |
int |
10 |
0 |
N |
N |
2 |
最大寿命:默认2小时 |
|
5 |
create_time |
timestamp |
19 |
0 |
N |
N |
CURRENT_TIMESTAMP |
创建时间: |
|
6 |
update_time |
timestamp |
19 |
0 |
N |
N |
CURRENT_TIMESTAMP |
更新时间: |
|
7 |
user_id |
int |
10 |
0 |
N |
N |
0 |
用户编号: |
|
编号 |
名称 |
数据类型 |
长度 |
小数位 |
允许空值 |
主键 |
默认值 |
说明 |
|
1 |
article_id |
mediumint |
8 |
0 |
N |
Y |
文章id:[0,8388607] | |
|
2 |
title |
varchar |
125 |
0 |
N |
Y |
标题:[0,125]用于文章和html的title标签中 | |
|
3 |
type |
varchar |
64 |
0 |
N |
N |
0 |
文章分类:[0,1000]用来搜索指定类型的文章 |
|
4 |
hits |
int |
10 |
0 |
N |
N |
0 |
点击数:[0,1000000000]访问这篇文章的人次 |
|
5 |
praise_len |
int |
10 |
0 |
N |
N |
0 |
点赞数 |
|
6 |
create_time |
timestamp |
19 |
0 |
N |
N |
CURRENT_TIMESTAMP |
创建时间: |
|
7 |
update_time |
timestamp |
19 |
0 |
N |
N |
CURRENT_TIMESTAMP |
更新时间: |
|
8 |
source |
varchar |
255 |
0 |
Y |
N |
来源:[0,255]文章的出处 | |
|
9 |
url |
varchar |
255 |
0 |
Y |
N |
来源地址:[0,255]用于跳转到发布该文章的网站 | |
|
10 |
tag |
varchar |
255 |
0 |
Y |
N |
标签:[0,255]用于标注文章所属相关内容,多个标签用空格隔开 | |
|
11 |
content |
longtext |
2147483647 |
0 |
Y |
N |
正文:文章的主体内容 | |
|
12 |
img |
varchar |
255 |
0 |
Y |
N |
封面图 | |
|
13 |
description |
text |
65535 |
0 |
Y |
N |
文章描述 |
|
编号 |
名称 |
数据类型 |
长度 |
小数位 |
允许空值 |
主键 |
默认值 |
说明 |
|
1 |
type_id |
smallint |
5 |
0 |
N |
Y |
分类ID:[0,10000] | |
|
2 |
display |
smallint |
5 |
0 |
N |
N |
100 |
显示顺序:[0,1000]决定分类显示的先后顺序 |
|
3 |
name |
varchar |
16 |
0 |
N |
N |
分类名称:[2,16] | |
|
4 |
father_id |
smallint |
5 |
0 |
N |
N |
0 |
上级分类ID:[0,32767] |
|
5 |
description |
varchar |
255 |
0 |
Y |
N |
描述:[0,255]描述该分类的作用 | |
|
6 |
icon |
text |
65535 |
0 |
Y |
N |
分类图标: | |
|
7 |
url |
varchar |
255 |
0 |
Y |
N |
外链地址:[0,255]如果该分类是跳转到其他网站的情况下,就在该URL上设置 | |
|
8 |
create_time |
timestamp |
19 |
0 |
N |
N |
CURRENT_TIMESTAMP |
创建时间: |
|
9 |
update_time |
timestamp |
19 |
0 |
N |
N |
CURRENT_TIMESTAMP |
更新时间: |
|
编号 |
名称 |
数据类型 |
长度 |
小数位 |
允许空值 |
主键 |
默认值 |
说明 |
|
1 |
auth_id |
int |
10 |
0 |
N |
Y |
授权ID: | |
|
2 |
user_group |
varchar |
64 |
0 |
Y |
N |
用户组: | |
|
3 |
mod_name |
varchar |
64 |
0 |
Y |
N |
模块名: | |
|
4 |
table_name |
varchar |
64 |
0 |
Y |
N |
表名: | |
|
5 |
page_title |
varchar |
255 |
0 |
Y |
N |
页面标题: | |
|
6 |
path |
varchar |
255 |
0 |
Y |
N |
路由路径: | |
|
7 |
parent |
varchar |
64 |
0 |
Y |
N |
父级菜单 | |
|
8 |
parent_sort |
int |
10 |
0 |
N |
N |
0 |
父级菜单排序 |
|
9 |
position |
varchar |
32 |
0 |
Y |
N |
位置: | |
|
10 |
mode |
varchar |
32 |
0 |
N |
N |
_blank |
跳转方式: |
|
11 |
add |
tinyint |
3 |
0 |
N |
N |
1 |
是否可添加: |
|
12 |
del |
tinyint |
3 |
0 |
N |
N |
1 |
是否可删除: |
|
13 |
set |
tinyint |
3 |
0 |
N |
N |
1 |
是否可修改: |
|
14 |
get |
tinyint |
3 |
0 |
N |
N |
1 |
是否可查看: |
|
15 |
field_add |
text |
65535 |
0 |
Y |
N |
添加字段: | |
|
16 |
field_set |
text |
65535 |
0 |
Y |
N |
修改字段: | |
|
17 |
field_get |
text |
65535 |
0 |
Y |
N |
查询字段: | |
|
18 |
table_nav_name |
varchar |
500 |
0 |
Y |
N |
跨表导航名称: | |
|
19 |
table_nav |
varchar |
500 |
0 |
Y |
N |
跨表导航: | |
|
20 |
option |
text |
65535 |
0 |
Y |
N |
配置: | |
|
21 |
create_time |
timestamp |
19 |
0 |
N |
N |
CURRENT_TIMESTAMP |
创建时间: |
|
22 |
update_time |
timestamp |
19 |
0 |
N |
N |
CURRENT_TIMESTAMP |
更新时间: |
|
编号 |
名称 |
数据类型 |
长度 |
小数位 |
允许空值 |
主键 |
默认值 |
说明 |
|
1 |
code_token_id |
int |
10 |
0 |
N |
Y | ||
|
2 |
token |
varchar |
255 |
0 |
Y |
N | ||
|
3 |
code |
varchar |
255 |
0 |
Y |
N |
验证码 | |
|
4 |
expire_time |
timestamp |
19 |
0 |
N |
N |
CURRENT_TIMESTAMP |
失效时间 |
|
5 |
create_time |
timestamp |
19 |
0 |
N |
N |
CURRENT_TIMESTAMP |
创建时间 |
|
6 |
update_time |
timestamp |
19 |
0 |
N |
N |
CURRENT_TIMESTAMP |
更新时间: |
|
编号 |
名称 |
数据类型 |
长度 |
小数位 |
允许空值 |
主键 |
默认值 |
说明 |
|
1 |
collect_id |
int |
10 |
0 |
N |
Y |
收藏ID: | |
|
2 |
user_id |
int |
10 |
0 |
N |
N |
0 |
收藏人ID: |
|
3 |
source_table |
varchar |
255 |
0 |
Y |
N |
来源表: | |
|
4 |
source_field |
varchar |
255 |
0 |
Y |
N |
来源字段: | |
|
5 |
source_id |
int |
10 |
0 |
N |
N |
0 |
来源ID: |
|
6 |
title |
varchar |
255 |
0 |
Y |
N |
标题: | |
|
7 |
img |
varchar |
255 |
0 |
Y |
N |
封面: | |
|
8 |
create_time |
timestamp |
19 |
0 |
N |
N |
CURRENT_TIMESTAMP |
创建时间: |
|
9 |
update_time |
timestamp |
19 |
0 |
N |
N |
CURRENT_TIMESTAMP |
更新时间: |
|
编号 |
名称 |
数据类型 |
长度 |
小数位 |
允许空值 |
主键 |
默认值 |
说明 |
|
1 |
comment_id |
int |
10 |
0 |
N |
Y |
评论ID: | |
|
2 |
user_id |
int |
10 |
0 |
N |
N |
0 |
评论人ID: |
|
3 |
reply_to_id |
int |
10 |
0 |
N |
N |
0 |
回复评论ID:空为0 |
|
4 |
content |
longtext |
2147483647 |
0 |
Y |
N |
内容: | |
|
5 |
nickname |
varchar |
255 |
0 |
Y |
N |
昵称: | |
|
6 |
avatar |
varchar |
255 |
0 |
Y |
N |
头像地址:[0,255] | |
|
7 |
create_time |
timestamp |
19 |
0 |
N |
N |
CURRENT_TIMESTAMP |
创建时间: |
|
8 |
update_time |
timestamp |
19 |
0 |
N |
N |
CURRENT_TIMESTAMP |
更新时间: |
|
9 |
source_table |
varchar |
255 |
0 |
Y |
N |
来源表: | |
|
10 |
source_field |
varchar |
255 |
0 |
Y |
N |
来源字段: | |
|
11 |
source_id |
int |
10 |
0 |
N |
N |
0 |
来源ID: |
|
编号 |
名称 |
数据类型 |
长度 |
小数位 |
允许空值 |
主键 |
默认值 |
说明 |
|
1 |
forum_id |
mediumint |
8 |
0 |
N |
Y |
论坛id | |
|
2 |
display |
smallint |
5 |
0 |
N |
N |
100 |
排序 |
|
3 |
user_id |
mediumint |
8 |
0 |
N |
N |
0 |
用户ID |
|
4 |
nickname |
varchar |
16 |
0 |
Y |
N |
昵称:[0,16] | |
|
5 |
praise_len |
int |
10 |
0 |
Y |
N |
0 |
点赞数 |
|
6 |
hits |
int |
10 |
0 |
N |
N |
0 |
访问数 |
|
7 |
title |
varchar |
125 |
0 |
N |
N |
标题 | |
|
8 |
keywords |
varchar |
125 |
0 |
Y |
N |
关键词 | |
|
9 |
description |
varchar |
255 |
0 |
Y |
N |
描述 | |
|
10 |
url |
varchar |
255 |
0 |
Y |
N |
来源地址 | |
|
11 |
tag |
varchar |
255 |
0 |
Y |
N |
标签 | |
|
12 |
img |
text |
65535 |
0 |
Y |
N |
封面图 | |
|
13 |
content |
longtext |
2147483647 |
0 |
Y |
N |
正文 | |
|
14 |
create_time |
timestamp |
19 |
0 |
N |
N |
CURRENT_TIMESTAMP |
创建时间: |
|
15 |
update_time |
timestamp |
19 |
0 |
N |
N |
CURRENT_TIMESTAMP |
更新时间: |
|
16 |
avatar |
varchar |
255 |
0 |
Y |
N |
发帖人头像: | |
|
17 |
type |
varchar |
64 |
0 |
N |
N |
0 |
论坛分类:[0,1000]用来搜索指定类型的论坛帖 |
|
18 |
istop |
int |
10 |
0 |
N |
N |
0 |
是否置顶 |
|
编号 |
名称 |
数据类型 |
长度 |
小数位 |
允许空值 |
主键 |
默认值 |
说明 |
|
1 |
type_id |
smallint |
5 |
0 |
N |
Y |
分类ID:[0,10000] | |
|
2 |
name |
varchar |
16 |
0 |
N |
N |
分类名称:[2,16] | |
|
3 |
description |
varchar |
255 |
0 |
Y |
N |
描述:[0,255]描述该分类的作用 | |
|
4 |
url |
varchar |
255 |
0 |
Y |
N |
外链地址:[0,255]如果该分类是跳转到其他网站的情况下,就在该URL上设置 | |
|
5 |
father_id |
smallint |
5 |
0 |
N |
N |
0 |
上级分类ID:[0,32767] |
|
6 |
icon |
varchar |
255 |
0 |
Y |
N |
分类图标: | |
|
7 |
create_time |
timestamp |
19 |
0 |
N |
N |
CURRENT_TIMESTAMP |
创建时间: |
|
8 |
update_time |
timestamp |
19 |
0 |
N |
N |
CURRENT_TIMESTAMP |
更新时间: |
|
编号 |
名称 |
数据类型 |
长度 |
小数位 |
允许空值 |
主键 |
默认值 |
说明 |
|
1 |
hits_id |
int |
10 |
0 |
N |
Y |
点赞ID: | |
|
2 |
user_id |
int |
10 |
0 |
N |
N |
0 |
点赞人: |
|
3 |
create_time |
timestamp |
19 |
0 |
N |
N |
CURRENT_TIMESTAMP |
创建时间: |
|
4 |
update_time |
timestamp |
19 |
0 |
N |
N |
CURRENT_TIMESTAMP |
更新时间: |
|
5 |
source_table |
varchar |
255 |
0 |
Y |
N |
来源表: | |
|
6 |
source_field |
varchar |
255 |
0 |
Y |
N |
来源字段: | |
|
7 |
source_id |
int |
10 |
0 |
N |
N |
0 |
来源ID: |
|
编号 |
名称 |
数据类型 |
长度 |
小数位 |
允许空值 |
主键 |
默认值 |
说明 |
|
1 |
notice_id |
mediumint |
8 |
0 |
N |
Y |
公告id: | |
|
2 |
title |
varchar |
125 |
0 |
N |
N |
标题: | |
|
3 |
content |
longtext |
2147483647 |
0 |
Y |
N |
正文: | |
|
4 |
create_time |
timestamp |
19 |
0 |
N |
N |
CURRENT_TIMESTAMP |
创建时间: |
|
5 |
update_time |
timestamp |
19 |
0 |
N |
N |
CURRENT_TIMESTAMP |
更新时间: |
|
编号 |
名称 |
数据类型 |
长度 |
小数位 |
允许空值 |
主键 |
默认值 |
说明 |
|
1 |
ordinary_users_id |
int |
10 |
0 |
N |
Y |
普通用户ID | |
|
2 |
user_name |
varchar |
64 |
0 |
Y |
N |
用户姓名 | |
|
3 |
users_mobile_phone |
varchar |
16 |
0 |
N |
N |
用户手机 | |
|
4 |
examine_state |
varchar |
16 |
0 |
N |
N |
已通过 |
审核状态 |
|
5 |
user_id |
int |
10 |
0 |
N |
N |
0 |
用户ID |
|
6 |
create_time |
datetime |
19 |
0 |
N |
N |
CURRENT_TIMESTAMP |
创建时间 |
|
7 |
update_time |
timestamp |
19 |
0 |
N |
N |
CURRENT_TIMESTAMP |
更新时间 |
|
编号 |
名称 |
数据类型 |
长度 |
小数位 |
允许空值 |
主键 |
默认值 |
说明 |
|
1 |
poetry_display_id |
int |
10 |
0 |
N |
Y |
诗词展示ID | |
|
2 |
submission_personnel |
int |
10 |
0 |
Y |
N |
0 |
投稿人员 |
|
3 |
user_name |
varchar |
64 |
0 |
Y |
N |
用户姓名 | |
|
4 |
poetry_name |
varchar |
64 |
0 |
Y |
N |
诗词名称 | |
|
5 |
poetry_cover |
varchar |
255 |
0 |
Y |
N |
诗词封面 | |
|
6 |
poet_author |
varchar |
64 |
0 |
Y |
N |
诗人作者 | |
|
7 |
authors_era |
varchar |
64 |
0 |
Y |
N |
作者年代 | |
|
8 |
poetry_type |
varchar |
64 |
0 |
Y |
N |
诗词类型 | |
|
9 |
poetry_tags |
varchar |
64 |
0 |
Y |
N |
诗词标签 | |
|
10 |
number_of_submissions |
varchar |
64 |
0 |
Y |
N |
投稿数量 | |
|
11 |
poetry_content |
longtext |
2147483647 |
0 |
Y |
N |
诗词内容 | |
|
12 |
hits |
int |
10 |
0 |
N |
N |
0 |
点击数 |
|
13 |
praise_len |
int |
10 |
0 |
N |
N |
0 |
点赞数 |
|
14 |
collect_len |
int |
10 |
0 |
N |
N |
0 |
收藏数 |
|
15 |
comment_len |
int |
10 |
0 |
N |
N |
0 |
评论数 |
|
16 |
create_time |
datetime |
19 |
0 |
N |
N |
CURRENT_TIMESTAMP |
创建时间 |
|
17 |
update_time |
timestamp |
19 |
0 |
N |
N |
CURRENT_TIMESTAMP |
更新时间 |
|
18 |
source_table |
varchar |
255 |
0 |
Y |
N |
来源表 | |
|
19 |
source_id |
int |
10 |
0 |
Y |
N |
来源ID | |
|
20 |
source_user_id |
int |
10 |
0 |
Y |
N |
来源用户 |
|
编号 |
名称 |
数据类型 |
长度 |
小数位 |
允许空值 |
主键 |
默认值 |
说明 |
|
1 |
poetry_submission_id |
int |
10 |
0 |
N |
Y |
诗词投稿ID | |
|
2 |
submission_personnel |
int |
10 |
0 |
Y |
N |
0 |
投稿人员 |
|
3 |
user_name |
varchar |
64 |
0 |
Y |
N |
用户姓名 | |
|
4 |
poetry_name |
varchar |
64 |
0 |
Y |
N |
诗词名称 | |
|
5 |
poetry_cover |
varchar |
255 |
0 |
Y |
N |
诗词封面 | |
|
6 |
poet_author |
varchar |
64 |
0 |
Y |
N |
诗人作者 | |
|
7 |
authors_era |
varchar |
64 |
0 |
Y |
N |
作者年代 | |
|
8 |
poetry_type |
varchar |
64 |
0 |
Y |
N |
诗词类型 | |
|
9 |
submission_date |
date |
10 |
0 |
Y |
N |
投稿日期 | |
|
10 |
number_of_submissions |
varchar |
64 |
0 |
Y |
N |
投稿数量 | |
|
11 |
poetry_content |
longtext |
2147483647 |
0 |
Y |
N |
诗词内容 | |
|
12 |
examine_state |
varchar |
16 |
0 |
N |
N |
未审核 |
审核状态 |
|
13 |
examine_reply |
varchar |
16 |
0 |
Y |
N |
审核回复 | |
|
14 |
poetry_display_limit_times |
int |
10 |
0 |
N |
N |
1 |
发布展示限制次数 |
|
15 |
create_time |
datetime |
19 |
0 |
N |
N |
CURRENT_TIMESTAMP |
创建时间 |
|
16 |
update_time |
timestamp |
19 |
0 |
N |
N |
CURRENT_TIMESTAMP |
更新时间 |
|
编号 |
名称 |
数据类型 |
长度 |
小数位 |
允许空值 |
主键 |
默认值 |
说明 |
|
1 |
poetry_tags_id |
int |
10 |
0 |
N |
Y |
诗词标签ID | |
|
2 |
poetry_tags |
varchar |
64 |
0 |
Y |
N |
诗词标签 | |
|
3 |
create_time |
datetime |
19 |
0 |
N |
N |
CURRENT_TIMESTAMP |
创建时间 |
|
4 |
update_time |
timestamp |
19 |
0 |
N |
N |
CURRENT_TIMESTAMP |
更新时间 |
|
编号 |
名称 |
数据类型 |
长度 |
小数位 |
允许空值 |
主键 |
默认值 |
说明 |
|
1 |
poetry_type_id |
int |
10 |
0 |
N |
Y |
诗词类型ID | |
|
2 |
poetry_type |
varchar |
64 |
0 |
Y |
N |
诗词类型 | |
|
3 |
create_time |
datetime |
19 |
0 |
N |
N |
CURRENT_TIMESTAMP |
创建时间 |
|
4 |
update_time |
timestamp |
19 |
0 |
N |
N |
CURRENT_TIMESTAMP |
更新时间 |
|
编号 |
名称 |
数据类型 |
长度 |
小数位 |
允许空值 |
主键 |
默认值 |
说明 |
|
1 |
poet_author_id |
int |
10 |
0 |
N |
Y |
诗人作者ID | |
|
2 |
poet_author |
varchar |
64 |
0 |
Y |
N |
诗人作者 | |
|
3 |
authors_era |
varchar |
64 |
0 |
Y |
N |
作者年代 | |
|
4 |
create_time |
datetime |
19 |
0 |
N |
N |
CURRENT_TIMESTAMP |
创建时间 |
|
5 |
update_time |
timestamp |
19 |
0 |
N |
N |
CURRENT_TIMESTAMP |
更新时间 |
|
编号 |
名称 |
数据类型 |
长度 |
小数位 |
允许空值 |
主键 |
默认值 |
说明 |
|
1 |
praise_id |
int |
10 |
0 |
N |
Y |
点赞ID: | |
|
2 |
user_id |
int |
10 |
0 |
N |
N |
0 |
点赞人: |
|
3 |
create_time |
timestamp |
19 |
0 |
N |
N |
CURRENT_TIMESTAMP |
创建时间: |
|
4 |
update_time |
timestamp |
19 |
0 |
N |
N |
CURRENT_TIMESTAMP |
更新时间: |
|
5 |
source_table |
varchar |
255 |
0 |
Y |
N |
来源表: | |
|
6 |
source_field |
varchar |
255 |
0 |
Y |
N |
来源字段: | |
|
7 |
source_id |
int |
10 |
0 |
N |
N |
0 |
来源ID: |
|
8 |
status |
bit |
1 |
0 |
N |
N |
1 |
点赞状态:1为点赞,0已取消 |
|
编号 |
名称 |
数据类型 |
长度 |
小数位 |
允许空值 |
主键 |
默认值 |
说明 |
|
1 |
report_opinions_id |
int |
10 |
0 |
N |
Y |
举报意见ID | |
|
2 |
reporting_personnel |
int |
10 |
0 |
Y |
N |
0 |
举报人员 |
|
3 |
user_name |
varchar |
64 |
0 |
Y |
N |
用户姓名 | |
|
4 |
report_title |
varchar |
64 |
0 |
Y |
N |
举报标题 | |
|
5 |
report_screenshot |
varchar |
255 |
0 |
Y |
N |
举报截图 | |
|
6 |
report_date |
date |
10 |
0 |
Y |
N |
举报日期 | |
|
7 |
report_content |
text |
65535 |
0 |
Y |
N |
举报内容 | |
|
8 |
examine_state |
varchar |
16 |
0 |
N |
N |
未审核 |
审核状态 |
|
9 |
examine_reply |
varchar |
16 |
0 |
Y |
N |
审核回复 | |
|
10 |
create_time |
datetime |
19 |
0 |
N |
N |
CURRENT_TIMESTAMP |
创建时间 |
|
11 |
update_time |
timestamp |
19 |
0 |
N |
N |
CURRENT_TIMESTAMP |
更新时间 |
|
编号 |
名称 |
数据类型 |
长度 |
小数位 |
允许空值 |
主键 |
默认值 |
说明 |
|
1 |
schedule_id |
smallint |
5 |
0 |
N |
Y |
日程ID:[0,32767] | |
|
2 |
content |
varchar |
255 |
0 |
Y |
N |
日程内容 | |
|
3 |
scheduled_time |
datetime |
19 |
0 |
Y |
N |
计划时间 | |
|
4 |
user_id |
int |
10 |
0 |
N |
N |
用户id | |
|
5 |
create_time |
datetime |
19 |
0 |
Y |
N |
创建时间 | |
|
6 |
update_time |
datetime |
19 |
0 |
Y |
N |
更新时间 |
|
编号 |
名称 |
数据类型 |
长度 |
小数位 |
允许空值 |
主键 |
默认值 |
说明 |
|
1 |
score_id |
int |
10 |
0 |
N |
Y |
评分ID: | |
|
2 |
user_id |
int |
10 |
0 |
N |
N |
0 |
评分人: |
|
3 |
nickname |
varchar |
64 |
0 |
Y |
N |
昵称: | |
|
4 |
score_num |
double |
5 |
2 |
N |
N |
0.00 |
评分: |
|
5 |
create_time |
timestamp |
19 |
0 |
N |
N |
CURRENT_TIMESTAMP |
创建时间: |
|
6 |
update_time |
timestamp |
19 |
0 |
N |
N |
CURRENT_TIMESTAMP |
更新时间: |
|
7 |
source_table |
varchar |
255 |
0 |
Y |
N |
来源表: | |
|
8 |
source_field |
varchar |
255 |
0 |
Y |
N |
来源字段: | |
|
9 |
source_id |
int |
10 |
0 |
N |
N |
0 |
来源ID: |
|
编号 |
名称 |
数据类型 |
长度 |
小数位 |
允许空值 |
主键 |
默认值 |
说明 |
|
1 |
sensitive_vocabulary_id |
int |
10 |
0 |
N |
Y |
敏感词汇ID | |
|
2 |
sensitive_vocabulary |
varchar |
64 |
0 |
Y |
N |
敏感词汇 | |
|
3 |
create_time |
datetime |
19 |
0 |
N |
N |
CURRENT_TIMESTAMP |
创建时间 |
|
4 |
update_time |
timestamp |
19 |
0 |
N |
N |
CURRENT_TIMESTAMP |
更新时间 |
|
编号 |
名称 |
数据类型 |
长度 |
小数位 |
允许空值 |
主键 |
默认值 |
说明 |
|
1 |
slides_id |
int |
10 |
0 |
N |
Y |
轮播图ID: | |
|
2 |
title |
varchar |
64 |
0 |
Y |
N |
标题: | |
|
3 |
content |
varchar |
255 |
0 |
Y |
N |
内容: | |
|
4 |
url |
varchar |
255 |
0 |
Y |
N |
链接: | |
|
5 |
img |
varchar |
255 |
0 |
Y |
N |
轮播图: | |
|
6 |
hits |
int |
10 |
0 |
N |
N |
0 |
点击量: |
|
7 |
create_time |
timestamp |
19 |
0 |
N |
N |
CURRENT_TIMESTAMP |
创建时间: |
|
8 |
update_time |
timestamp |
19 |
0 |
N |
N |
CURRENT_TIMESTAMP |
更新时间: |
|
编号 |
名称 |
数据类型 |
长度 |
小数位 |
允许空值 |
主键 |
默认值 |
说明 |
|
1 |
upload_id |
int |
10 |
0 |
N |
Y |
上传ID | |
|
2 |
name |
varchar |
64 |
0 |
Y |
N |
文件名 | |
|
3 |
path |
varchar |
255 |
0 |
Y |
N |
访问路径 | |
|
4 |
file |
varchar |
255 |
0 |
Y |
N |
文件路径 | |
|
5 |
display |
varchar |
255 |
0 |
Y |
N |
显示顺序 | |
|
6 |
father_id |
int |
10 |
0 |
Y |
N |
0 |
父级ID |
|
7 |
dir |
varchar |
255 |
0 |
Y |
N |
文件夹 | |
|
8 |
type |
varchar |
32 |
0 |
Y |
N |
文件类型 |
|
编号 |
名称 |
数据类型 |
长度 |
小数位 |
允许空值 |
主键 |
默认值 |
说明 |
|
1 |
user_id |
int |
10 |
0 |
N |
Y |
用户ID:[0,8388607]用户获取其他与用户相关的数据 | |
|
2 |
state |
smallint |
5 |
0 |
N |
N |
1 |
账户状态:[0,10](1可用|2异常|3已冻结|4已注销) |
|
3 |
user_group |
varchar |
32 |
0 |
Y |
N |
所在用户组:[0,32767]决定用户身份和权限 | |
|
4 |
login_time |
timestamp |
19 |
0 |
N |
N |
CURRENT_TIMESTAMP |
上次登录时间: |
|
5 |
phone |
varchar |
11 |
0 |
Y |
N |
手机号码:[0,11]用户的手机号码,用于找回密码时或登录时 | |
|
6 |
phone_state |
smallint |
5 |
0 |
N |
N |
0 |
手机认证:[0,1](0未认证|1审核中|2已认证) |
|
7 |
username |
varchar |
16 |
0 |
N |
N |
用户名:[0,16]用户登录时所用的账户名称 | |
|
8 |
nickname |
varchar |
16 |
0 |
Y |
N |
昵称:[0,16] | |
|
9 |
password |
varchar |
64 |
0 |
N |
N |
密码:[0,32]用户登录所需的密码,由6-16位数字或英文组成 | |
|
10 |
|
varchar |
64 |
0 |
Y |
N |
邮箱:[0,64]用户的邮箱,用于找回密码时或登录时 | |
|
11 |
email_state |
smallint |
5 |
0 |
N |
N |
0 |
邮箱认证:[0,1](0未认证|1审核中|2已认证) |
|
12 |
avatar |
varchar |
255 |
0 |
Y |
N |
头像地址:[0,255] | |
|
13 |
open_id |
varchar |
255 |
0 |
Y |
N |
针对获取用户信息字段 | |
|
14 |
create_time |
timestamp |
19 |
0 |
N |
N |
CURRENT_TIMESTAMP |
创建时间: |
|
编号 |
名称 |
数据类型 |
长度 |
小数位 |
允许空值 |
主键 |
默认值 |
说明 |
|
1 |
group_id |
mediumint |
8 |
0 |
N |
Y |
用户组ID:[0,8388607] | |
|
2 |
display |
smallint |
5 |
0 |
N |
N |
100 |
显示顺序:[0,1000] |
|
3 |
name |
varchar |
16 |
0 |
N |
N |
名称:[0,16] | |
|
4 |
description |
varchar |
255 |
0 |
Y |
N |
描述:[0,255]描述该用户组的特点或权限范围 | |
|
5 |
source_table |
varchar |
255 |
0 |
Y |
N |
来源表: | |
|
6 |
source_field |
varchar |
255 |
0 |
Y |
N |
来源字段: | |
|
7 |
source_id |
int |
10 |
0 |
N |
N |
0 |
来源ID: |
|
8 |
register |
smallint |
5 |
0 |
Y |
N |
0 |
注册位置: |
|
9 |
create_time |
timestamp |
19 |
0 |
N |
N |
CURRENT_TIMESTAMP |
创建时间: |
|
10 |
update_time |
timestamp |
19 |
0 |
N |
N |
CURRENT_TIMESTAMP |
更新时间: |
考虑到诗词鉴赏与交流系统主要面对部分人群,网站的访问量不大。系统处理、统计分析工作简单,Tomcat服务器能够满足中小型网络用户的数据处理,通过互联网Internet 接入及MySQL 5.6以上的数据库应用的需求点。系统具体开发环境如下表所示:
-
-
-
-
- 系统环境表
-
-
-
|
项目 |
开发环境 |
|
操作系统 |
Windows 11、Windows 10、Windows 8、Windows 7 |
|
开发语言 |
Java |
|
使用框架 |
Spring Boot |
|
体系结构 |
三层B/S体系结构 |
|
开发工具 |
IDEA(2020版)/MyEclipse(2017)/Eclipse、Vs Code |
|
数据库 |
MySQL 5.6以上 |
|
数据库管理工具 |
Navicat |
|
JDK版本 |
Java 1.8 |
|
Maven |
apache-maven 3.6.1-bin |
|
Tomcat |
apache-tomcat-7.0.88 |
用户输入用户名和密码后,系统首先对这些输入进行基本的格式验证,确保用户名和密码符合系统设定的格式要求(如长度、特殊字符要求等)。系统接收到用户输入后,会根据用户名查找系统中存储的用户信息数据库或者其他持久化存储方式。系统需要验证密码的正确性,验证成功即可成功登录。界面设计如下图所示。

-
-
-
-
-
- 用户登录界面设计
-
-
-
-
登录关键代码如下:
/**
* 登录
* @param data
* @param httpServletRequest
* @return
*/
@PostMapping("login")
public Map<String, Object> login(@RequestBody Map<String, String> data, HttpServletRequest httpServletRequest) {
log.info("[执行登录接口]");
String username = data.get("username");
String email = data.get("email");
String phone = data.get("phone");
String password = data.get("password");
List resultList = null;
Map<String, String> map = new HashMap<>();
if(username != null && "".equals(username) == false){
map.put("username", username);
resultList = service.selectBaseList(service.select(map, new HashMap<>()));
}
else if(email != null && "".equals(email) == false){
map.put("email", email);
resultList = service.selectBaseList(service.select(map, new HashMap<>()));
}
else if(phone != null && "".equals(phone) == false){
map.put("phone", phone);
resultList = service.selectBaseList(service.select(map, new HashMap<>()));
}else{
return error(30000, "账号或密码不能为空");
}
if (resultList == null || password == null) {
return error(30000, "账号或密码不能为空");
}
//判断是否有这个用户
if (resultList.size()<=0){
return error(30000,"用户不存在");
}
User byUsername = (User) resultList.get(0);
Map<String, String> groupMap = new HashMap<>();
groupMap.put("name",byUsername.getUserGroup());
List groupList = userGroupService.selectBaseList(userGroupService.select(groupMap, new HashMap<>()));
if (groupList.size()<1){
return error(30000,"用户组不存在");
}
UserGroup userGroup = (UserGroup) groupList.get(0);
//查询用户审核状态
if (!StringUtils.isEmpty(userGroup.getSourceTable())){
String res = service.selectExamineState(userGroup.getSourceTable(),byUsername.getUserId());
if (res==null){
return error(30000,"用户不存在");
}
if (!res.equals("已通过")){
return error(30000,"该用户审核未通过");
}
}
//查询用户状态
if (byUsername.getState()!=1){
return error(30000,"用户非可用状态,不能登录");
}
String md5password = service.encryption(password);
if (byUsername.getPassword().equals(md5password)) {
// 存储Token到数据库
AccessToken accessToken = new AccessToken();
accessToken.setToken(UUID.randomUUID().toString().replaceAll("-", ""));
accessToken.setUser_id(byUsername.getUserId());
Duration duration = Duration.ofSeconds(7200L);
redisTemplate.opsForValue().set(accessToken.getToken(), accessToken,duration);
// 返回用户信息
JSONObject user = JSONObject.parseObject(JSONObject.toJSONString(byUsername));
user.put("token", accessToken.getToken());
JSONObject ret = new JSONObject();
ret.put("obj",user);
return success(ret);
} else {
return error(30000, "账号或密码不正确");
}
}
用户注册时,系统要求用户提供必要的信息,例如用户名、密码、电子邮件地址等。这些信息通常由用户在注册表单中输入,并通过前端验证确保格式的正确性。注册过程完成后,系统会为新用户创建一个账户。这包括分配一个唯一的用户ID和设置初始的权限或者角色。界面设计如下图所示。

-
-
-
-
-
- 用户注册界面设计
-
-
-
-
注册关键代码如下:
/**
* 注册
* @param user
* @return
*/
@PostMapping("register")
public Map<String, Object> signUp(@RequestBody User user) {
// 查询用户
Map<String, String> query = new HashMap<>();
Map<String,Object> map = JSON.parseObject(JSON.toJSONString(user));
query.put("username",user.getUsername());
List list = service.selectBaseList(service.select(query, new HashMap<>()));
if (list.size()>0){
return error(30000, "用户已存在");
}
map.put("password",service.encryption(String.valueOf(map.get("password"))));
service.insert(map);
return success(1);
}
普通用户登录系统前台后,首先进入前台首页界面,该界面主要展示网站的主要信息和功能入口,包括系统导航栏、轮播图、热门信息推荐等。界面设计如下图所示。

提供诗词交流功能,普通用户可以浏览和发布交流帖子,分享内容、提出问题进行交流,支持点赞、收藏、评论交流贴。界面设计如下图所示。

提供诗词投稿信息功能,普通用户可以输入诗词投稿信息并提交,提交的诗词投稿可在自己的个人中心进行管理。界面设计如下图所示。

-
-
-
-
-
- 诗词投稿界面设计
-
-
-
-
诗词投稿管理关键代码:
@PostMapping("/add")
@Transactional
public Map<String, Object> add(HttpServletRequest request) throws IOException {
service.insert(service.readBody(request.getReader()));
return success(1);
}
public Map<String, Object> addMap(Map<String,Object> map){
service.insert(map);
return success(1);
}
提供诗词展示功能,支持关键字、排序搜索,普通用户可以浏览诗词展示,并点赞、收藏和评论诗词展示信息。界面设计如下图所示。

个人中心主要为用户提供个人首页、诗人作者、诗词投稿、举报意见、收藏、评论管理等子菜单功能链接,普通用户可根据需求对其进行管理,包括可增改删查自己的诗人作者信息;可查询和删除已提交的诗词投稿信息,确认投稿审核情况(审核通过的诗词投稿将展示在系统前台);可提交举报意见,查看处理回复情况;可查看和删除已收藏的系统信息;可跟踪和管控已发送的评论内容。界面设计如下图所示。

管理员登录后台的起始界面,该界面主要提供系统重要信息概览,展示数据统计分析图表(包括诗词类型、诗词标签、诗词投稿及诗词展示等统计图)等内容。界面设计如下图所示。

管理员可管理系统的所有系统用户信息,包括普通用和管理员等用户,支持用户权限管理和角色设置,可增改删查系统用户信息。界面设计如下图所示。

-
-
-
-
-
- 系统用户界面设计
-
-
-
-
系统用户管理关键代码:
@RequestMapping("/get_list")
public Map<String, Object> getList(HttpServletRequest request) {
Map<String, Object> map = service.selectToPage(service.readQuery(request), service.readConfig(request));
return success(map);
}
@PostMapping("/add")
@Transactional
public Map<String, Object> add(HttpServletRequest request) throws IOException {
service.insert(service.readBody(request.getReader()));
return success(1);
}
public Map<String, Object> addMap(Map<String,Object> map){
service.insert(map);
return success(1);
}
管理员可管理所有诗词投稿信息的添加、更新和删除等操作,提供搜索功能,支持发布展示和审核操作,负责审核诗词投稿信息,及发布展示诗词投稿,对诗词进行添加标签。界面设计如下图所示。

-
-
-
-
-
- 诗词投稿管理界面设计
-
-
-
-
审核发布诗词投稿信息关键代码如下:
@PostMapping("/set")
@Transactional
public Map<String, Object> set(HttpServletRequest request) throws IOException {
service.update(service.readQuery(request), service.readConfig(request), service.readBody(request.getReader()));
return success(1);
}
发布展示诗词信息关键代码如下:
@PostMapping("/add")
@Transactional
public Map<String, Object> add(HttpServletRequest request) throws IOException {
service.insert(service.readBody(request.getReader()));
return success(1);
}
public Map<String, Object> addMap(Map<String,Object> map){
service.insert(map);
return success(1);
}
管理员可管理所有诗词展示信息的发布、下架、更新等操作,提供搜索功能,支持查看和管控其评论内容。界面设计如下图所示。

-
-
-
-
-
- 诗词展示管理界面设计
-
-
-
-
诗词展示管理关键代码如下:
@PostMapping("/add")
@Transactional
public Map<String, Object> add(HttpServletRequest request) throws IOException {
service.insert(service.readBody(request.getReader()));
return success(1);
}
public Map<String, Object> addMap(Map<String,Object> map){
service.insert(map);
return success(1);
}
@RequestMapping(value = "/del")
@Transactional
public Map<String, Object> del(HttpServletRequest request) {
service.delete(service.readQuery(request), service.readConfig(request));
return success(1);
}
public void delete(Map<String,String> query,Map<String,String> config){
QueryWrapper wrapper = new QueryWrapper<E>();
toWhereWrapper(query, "0".equals(config.get(FindConfig.GROUP_BY)),wrapper);
baseMapper.delete(wrapper);
log.info("[{}] - 删除操作:{}",wrapper.getSqlSelect());
}
管理员可管理新闻资讯和资讯分类的新增、编辑、删除等操作,提供搜索功能,支持对新闻资讯的评论管控和查看。界面设计如下图所示。

-
-
-
-
-
- 举报意见管理界面设计
-
-
-
-
审核回复举报意见信息关键代码如下:
@PostMapping("/set")
@Transactional
public Map<String, Object> set(HttpServletRequest request) throws IOException {
service.update(service.readQuery(request), service.readConfig(request), service.readBody(request.getReader()));
return success(1);
}
管理员可管理轮播图和敏感词等系统信息,包括新增、编辑、删除轮播图,支持图片附带链接;可设置和添加系统敏感词汇,规避屏蔽相关敏感词信息,维护系统良好氛围。界面设计如下图所示。

-
-
-
-
-
- 系统管理界面设计
-
-
-
-
上传轮播图关键代码如下:
@PostMapping("/upload")
public Map<String, Object> upload(@RequestParam("file") MultipartFile file) {
log.info("进入方法");
if (file.isEmpty()) {
return error(30000, "没有选择文件");
}
try {
//判断有没路径,没有则创建
String filePath = System.getProperty("user.dir") + "/src/main/resources/static/";
File targetDir = new File(filePath);
if (!targetDir.exists() && !targetDir.isDirectory()) {
if (targetDir.mkdirs()) {
log.info("创建目录成功");
} else {
log.error("创建目录失败");
}
}
String fileName = file.getOriginalFilename();
File dest = new File(filePath + fileName);
log.info("文件路径:{}", dest.getPath());
log.info("文件名:{}", dest.getName());
file.transferTo(dest);
JSONObject jsonObject = new JSONObject();
jsonObject.put("url", "/api/upload/" + fileName);
return success(jsonObject);
} catch (IOException e) {
log.info("上传失败:{}", e.getMessage());
}
return error(30000, "上传失败");
}
设置敏感词关键代码如下:
@PostMapping("/add")
@Transactional
public Map<String, Object> add(HttpServletRequest request) throws IOException {
service.insert(service.readBody(request.getReader()));
return success(1);
}
public Map<String, Object> addMap(Map<String,Object> map){
service.insert(map);
return success(1);
}
@RequestMapping(value = "/del")
@Transactional
public Map<String, Object> del(HttpServletRequest request) {
service.delete(service.readQuery(request), service.readConfig(request));
return success(1);
}
public void delete(Map<String,String> query,Map<String,String> config){
QueryWrapper wrapper = new QueryWrapper<E>();
toWhereWrapper(query, "0".equals(config.get(FindConfig.GROUP_BY)),wrapper);
baseMapper.delete(wrapper);
log.info("[{}] - 删除操作:{}",wrapper.getSqlSelect());
}
管理员可管理诗词鉴赏和鉴赏分类的新增、编辑、删除等操作,提供搜索功能,支持对诗词鉴赏的评论管控和查看。界面设计如下图所示。

-
-
-
-
-
- 资源管理界面设计
-
-
-
-
资源管理关键代码如下:
@RequestMapping("/get_list")
public Map<String, Object> getList(HttpServletRequest request) {
Map<String, Object> map = service.selectToPage(service.readQuery(request), service.readConfig(request));
return success(map);
}
@PostMapping("/add")
@Transactional
public Map<String, Object> add(HttpServletRequest request) throws IOException {
service.insert(service.readBody(request.getReader()));
return success(1);
}
public Map<String, Object> addMap(Map<String,Object> map){
service.insert(map);
return success(1);
}
在软件开发生命周期中,系统测试占据着举足轻重的地位。通过进行全面而系统的测试,能够确保软件在实际使用环境中具备稳定运行的能力,从而满足用户的多样化需求,并显著提升软件的整体质量与可靠性。这一过程不仅有助于识别并修复潜在问题,还能为软件的持续优化提供有力支撑。
随着现代信息的快速发展,在社会各大领域中已经都开始应用网络信息技术,在应用网络技术的同时人们也开始把软件的质量问题作为了一个重要焦点来关注,因为一个软件的好与坏它决定着这个系统在市场上的生存,所以必须要把软件质量来做好,这样才有一定的生存能力。对于用户来说它们首先选用的都是保证这个系统软件的质量问题,因为一个系统的软件质量决定着用户在后期上成本经济的问题。图6.1就是纠错测试流程。

在系统的功能验证阶段,将对全部的功能界面进行全面测试。具体而言,将模拟用户行为,输入各类数据并进行提交操作,随后仔细观察和分析每个页面的响应反馈。这一过程旨在验证系统的功能完整性,确保页面所呈现的功能与预期相符,并能够完全实现预设的交互逻辑。通过这种全面细致的测试方法,将确保系统在实际应用中能够稳定、准确地响应用户需求。
下表是系统登录功能测试用例,检测了用户名和密码的不同的输入情况,观察系统的响应情况。得出该功能达到了设计目标。
-
-
-
-
- 系统登录功能测试用例
-
-
-
|
功能描述 |
用于系统登录 | |
|
测试目的 |
检测登录时的合法性检查 | |
|
测试数据以及操作 |
预期结果 |
实际结果 |
|
输入的用户名和密码带有非法字符 |
提示用户名或者密码错误 |
与预期结果一致 |
|
输入的用户名或者密码为空 |
提示用户名或者密码错误 |
与预期结果一致 |
|
输入的用户名和密码不存在 |
提示用户名或者密码错误 |
与预期结果一致 |
|
输入正确的用户名和密码 |
登录成功 |
与预期结果一致 |
下表是注册功能测试用例,检测了各种数据的输入情况,观察系统的响应情况。得出该功能达到了设计目标。
-
-
-
-
- 注册功能测试用例
-
-
-
|
功能描述 |
用于用户注册 | |
|
测试目的 |
检测用户注册时的合法性检查 | |
|
测试数据以及操作 |
预期结果 |
实际结果 |
|
输入的手机号不合法 |
提示请输入正确的手机号码 |
与预期结果一致 |
|
输入的字段为空 |
提示必填项不能为空 |
与预期结果一致 |
|
输入的密码少于6位 |
提示密码必须为6-12位 |
与预期结果一致 |
|
输入的密码大于12位 |
提示密码必须为6-12位 |
与预期结果一致 |
下表诗词投稿管理功能的测试用例,检测了诗词投稿中对诗词投稿的添加,删除,修改,查询,审核操作等是否成功运行。观察系统的响应情况,得出该功能也达到了设计目标,系统运行正确。
前置条件;管理员登录系统。
-
-
-
-
- 诗词投稿管理的测试用例
-
-
-
|
功能描述 |
用于诗词投稿管理 | |
|
测试目的 |
检测诗词投稿时的各种操作的运行情况 | |
|
测试数据以及操作 |
预期结果 |
实际结果 |
|
点击添加诗词投稿,必填项合法输入,点击提交 |
提示添加成功 |
与预期结果一致 |
|
点击添加诗词投稿,必填项输入不合法,点击提交 |
提示必填项不能为空 |
与预期结果一致 |
|
进入诗词投稿详情页修改,必填项合法输入,点击提交 |
提示提交成功 |
与预期结果一致 |
|
点击修改诗词投稿,必填项输入不合法,点击提交 |
提示必填项不能为空 |
与预期结果一致 |
|
点击删除诗词投稿,选择诗词投稿删除 |
提示删除成功 |
与预期结果一致 |
|
点击搜索诗词投稿,输入存在的诗词投稿名 |
查找出相应诗词投稿信息 |
与预期结果一致 |
|
点击搜索诗词投稿,输入不存在的诗词投稿名 |
不显示诗词投稿信息 |
与预期结果一致 |
|
点击审核诗词投稿,必填项合法输入,点击提交 |
提示添加成功 |
与预期结果一致 |
|
点击审核诗词投稿,必填项输入不合法,点击提交 |
提示必填项不能为空 |
与预期结果一致 |
下表是诗词展示管理功能的测试用例,检测了诗词展示中对诗词展示的添加,删除,修改,查询操作等是否成功运行。观察系统的响应情况,得出该功能也达到了设计目标,系统运行正确。
前置条件;管理员登录系统。
-
-
-
-
- 诗词展示管理的测试用例
-
-
-
|
功能描述 |
用于诗词展示 | |
|
测试目的 |
检测诗词展示时的各种操作的运行情况 | |
|
测试数据以及操作 |
预期结果 |
实际结果 |
|
点击添加诗词展示,必填项合法输入,点击提交 |
提示添加成功 |
与预期结果一致 |
|
点击添加诗词展示,必填项输入不合法,点击提交 |
提示必填项不能为空 |
与预期结果一致 |
|
进入诗词展示详情页修改,必填项合法输入,点击提交 |
提示提交成功 |
与预期结果一致 |
|
点击修改诗词展示,必填项输入不合法,点击提交 |
提示必填项不能为空 |
与预期结果一致 |
|
点击删除诗词展示,选择诗词展示删除 |
提示删除成功 |
与预期结果一致 |
|
点击搜索诗词展示,输入存在的诗词展示名 |
查找出相应诗词展示信息 |
与预期结果一致 |
|
点击搜索诗词展示,输入不存在的诗词展示名 |
不显示诗词展示信息 |
与预期结果一致 |
下表是诗词鉴赏管理功能的测试用例,检测了诗词鉴赏中对诗词鉴赏的添加,删除,修改,查询等操作是否成功运行。观察系统的响应情况,得出该功能也达到了设计目标,系统运行正确。
前置条件;管理员登录系统。
-
-
-
-
- 诗词鉴赏管理的测试用例
-
-
-
|
功能描述 |
用于诗词鉴赏管理 | |
|
测试目的 |
检测诗词鉴赏时的各种操作的运行情况 | |
|
测试数据以及操作 |
预期结果 |
实际结果 |
|
点击添加诗词鉴赏,必填项合法输入,点击提交 |
提示添加成功 |
与预期结果一致 |
|
点击添加诗词鉴赏,必填项输入为空或不合法,点击提交 |
提示必填项不能为空 |
与预期结果一致 |
|
进入诗词鉴赏详情页修改,必填项合法输入,点击提交 |
提示提交成功 |
与预期结果一致 |
|
进入诗词鉴赏详情页修改,必填项修改为空或不合法,点击提交 |
提示必填项不能为空 |
与预期结果一致 |
|
点击删除诗词鉴赏,选择诗词鉴赏删除 |
提示删除成功 |
与预期结果一致 |
|
点击搜索诗词鉴赏,输入存在的诗词鉴赏名 |
查找出相应诗词鉴赏信息 |
与预期结果一致 |
|
点击搜索诗词鉴赏,输入不存在的诗词鉴赏名 |
不显示诗词鉴赏信息 |
与预期结果一致 |
下表举报意见管理功能的测试用例,检测了举报意见中对举报意见的添加,删除,修改,查询,审核操作等是否成功运行。观察系统的响应情况,得出该功能也达到了设计目标,系统运行正确。
前置条件;管理员登录系统。
-
-
-
-
- 举报意见管理的测试用例
-
-
-
|
功能描述 |
用于举报意见管理 | |
|
测试目的 |
检测举报意见时的各种操作的运行情况 | |
|
测试数据以及操作 |
预期结果 |
实际结果 |
|
点击添加举报意见,必填项合法输入,点击提交 |
提示添加成功 |
与预期结果一致 |
|
点击添加举报意见,必填项输入不合法,点击提交 |
提示必填项不能为空 |
与预期结果一致 |
|
进入举报意见详情页修改,必填项合法输入,点击提交 |
提示提交成功 |
与预期结果一致 |
|
点击修改举报意见,必填项输入不合法,点击提交 |
提示必填项不能为空 |
与预期结果一致 |
|
点击删除举报意见,选择举报意见删除 |
提示删除成功 |
与预期结果一致 |
|
点击搜索举报意见,输入存在的举报意见名 |
查找出相应举报意见信息 |
与预期结果一致 |
|
点击搜索举报意见,输入不存在的举报意见名 |
不显示举报意见信息 |
与预期结果一致 |
|
点击审核举报意见,必填项合法输入,点击提交 |
提示添加成功 |
与预期结果一致 |
|
点击审核举报意见,必填项输入不合法,点击提交 |
提示必填项不能为空 |
与预期结果一致 |
本诗词鉴赏与交流系统开发与设计满足相关信息的管理需求,在设计时借鉴了国内外优秀网站的优点,从界面到系统设计都保证了管理员以及用户能够方便操作。系统的主要特点和优点归纳如下:
(1)本系统用的移置性和针对性都比较高,因为针对性高可以提供更好的服务而移置性可以在多个系统上运行,更给用户带来了极大的方便。
(2)该诗词鉴赏与交流系统开发与设计内容全面,管理方便可以及时的全面的处理各种错误,异常,这样避免了很多因用户的马虎操作而出现的失误,其操作方便,用户界面友好,能够上网的人都可以很好的进行操作。
经过对上述的测试结果分析,所有基本功能齐全,操作简单,系统运行性能良好,系统安全可靠,能促进诗词鉴赏与交流系统的发展,发展前景广阔。
通过开发诗词鉴赏与交流系统,我深刻体会到软件开发的完整流程。首先,在确定开发目标后,我进行了详细的需求分析,明确了系统所需的各项功能。接下来,设计了系统的功能框架和数据库结构,包括实体和数据表的设计。随后,实现了各个功能模块的详细界面,并进行了全面的功能测试。尽管在这个过程中遇到了各种挑战,但通过反复分析和深入思考,借助相关文献和解决方案,成功地解决了这些问题,最终使诗词鉴赏与交流系统顺利运行。
虽然该系统在功能上基本满足了用户的需求,但仍有许多需要改进的地方。在接下来的开发阶段,计划进行以下改进:
用户界面设计:目前的操作页面虽然满足了简易操作的要求,但在多样化设计方面还有提升空间。将考虑引入更多丰富的设计元素,使界面更加美观和用户友好。
安全性能优化:针对系统安全性能的增强,需要进一步优化系统的整体防护能力。具体而言,将要对程序退出的安全性进行加强,确保在退出过程中不存在数据泄露或系统不稳定的风险。同时,对系统的并发处理能力进行升级,以确保在高并发场景下系统能够保持稳定的运行状态。
性能优化:在性能优化方面,将着重于对程序的数据结构和代码逻辑进行精细化调整。通过优化,旨在确保系统能在高负载下保持稳定且高效的运行状态。优化后的系统应具备快速处理大量事务的能力,显著缩短事务处理时间,从而提高整体工作效率。同时,致力于降低服务器资源的占用率,以实现资源的高效利用和成本的有效控制。
通过这些改进,希望能够进一步提升诗词鉴赏与交流系统的用户体验和性能,使其更加贴合实际需求。
[1]Chi M .Design of College English Online Learning Platform Based on MVC Framework[J].International Journal of High Speed Electronics and Systems,2025,(prepublish):
[2]杜胜雪,王金岩,陈书君,等.基于SpringBoot在线教育网站设计[J].电脑知识与技术,2024,20(15):35-37.DOI:10.14004/j.cnki.ckt.2024.0752.
[3]李灏.面向大学生的诗词个性化学习推荐工具的设计与应用研究[D].西北师范大学,2024.DOI:10.27410/d.cnki.gxbfu.2024.002318.
[4]陈蓓蕾,洪年松.基于SpringBoot的数据库接口设计[J].信息与电脑(理论版),2023,35(16):181-183.
[5]王志亮,纪松波.基于SpringBoot的Web前端与数据库的接口设计[J].工业控制计算机,2023,36(03):51-53.
[6]王琪.SpringBoot在线学习系统的开发[J].互联网周刊,2023,(05):60-62.
[7]杜钦生,张春阳.基于微信小程序的古诗词在线学习系统的设计与实现[J].长春大学学报,2022,32(10):20-24.
[8]陶铭,谢仁平.基于SpringBoot的在线教育系统研发及应用实践[J].软件导刊,2022,21(07):170-174.
[9]李锡辉,王敏.MySQL数据库技术与项目应用教程[M].人民邮电出版社:202207.220.
[10]孙洪盼.基于SpringBoot和Vue的友为交流社区的设计与实现[D].重庆大学,2022.DOI:10.27670/d.cnki.gcqdu.2022.001430.
[11]陈玉冰.“初中乐府行旅诗”VR学习系统开发与应用研究[D].湖州师范学院,2022.DOI:10.27946/d.cnki.ghzsf.2022.000096.
[12]罗璐莹,李婧妍,丁思文,等.移动端古诗词学习系统[J].计算机系统应用,2022,31(05):102-110.DOI:10.15888/j.cnki.csa.008504.
[13]朱蓉,郑建华.基于SpringBoot的垃圾分类科普及课程平台[J].电脑知识与技术,2022,18(09):22-24.DOI:10.14004/j.cnki.ckt.2022.0544.
[14]顾涵文.基于UML的知识分享系统设计与实现[J].科学技术创新,2022,(07):81-84.
[15]陈思宇.基于知识图谱的古诗词学习系统的设计与应用[D].重庆师范大学,2021.DOI:10.27672/d.cnki.gcsfc.2021.000694.
[16]陈有英.基于SpringBoot的古村落科普平台的设计与实现[J].科技视界,2021,(06):19-20.DOI:10.19694/j.cnki.issn2095-2457.2021.06.07.
[17]Chen G ,Xu J .Design and implementation of efficient Learning platform based on SpringBoot Framework[J].Journal of Electronics and Information Science,2020,6(1):
[18]廖书泷.中小学古诗词个性化学习系统的设计与实现[D].湖南科技大学,2020.DOI:10.27738/d.cnki.ghnkd.2020.000563.
[19]赵明文,闾枫.基于SpringBoot的高校学习社区的设计与实现[J].电子测试,2020,(13):92-93+129.DOI:10.16520/j.cnki.1000-8519.2020.13.035.
[20]蔡进.面向中小学生的古诗词学习系统的设计与实现[D].中央民族大学,2020.DOI:10.27667/d.cnki.gzymu.2020.000229.
这次毕业设计能够完成,最重要的就是来自指导老师的帮助,是导师不厌其烦的对我的论文及毕业设计提出非常有建设性的建议,我的毕设施能够完成离不开导师的帮助。在此,我对导师由衷的表示感谢,
其次要感谢大学四年里学院里所有的任课老师的教导,老师们在我整个大学四年里给予了我丰富的知识,让我能够在大学中不虚度光阴,踏踏实实的学习,没有这些老师不辞辛劳的教诲,我无法完成这四年的学业。
最后,我要感谢我的家人和同学们。感谢父母在物质与精神上给予我无限的支持和鼓励。感谢我的同学们,在论文写作期间,你们给予了我许多宝贵的建议和帮助,让我在学术研究的道路上不再孤单。
再次感谢所有在我大学生活中给予我帮助和支持的人们。您们的关怀和鼓励将永远铭刻在我的心中,成为我未来前行的动力。
由于自己的水平有限,毕设仍然存在着很大的缺陷,各位老师若提出意见,我会努力改正。
免费领取项目源码,请关注❥点赞收藏并私信博主,谢谢~
1079

被折叠的 条评论
为什么被折叠?



