随着环保意识的提升和垃圾分类政策的推进,垃圾分类管理变得愈加重要。现有的垃圾分类管理系统存在人工识别准确性低、操作繁琐、信息流转效率低等问题,缺乏高效、智能化的解决方案。为了解决这些问题,本文提出了一种智能垃圾识别分类管理系统。该系统通过人工智能技术,结合用户行为和数据统计,提升垃圾分类的效率和准确性。
系统分为前端和后端两部分,前端采用现代Web技术进行界面设计,后端基于Python语言和Django框架开发,数据库使用MySQL进行数据存储。垃圾识别采用CNN算法实现。系统主要功能包括:垃圾识别、兑换中心、投放点查看、投放登记、数据统计查看和排行榜查看等。用户通过系统可以识别垃圾类型、查看兑换物品、进行垃圾投放,并积累积分。管理员可以管理用户、投放点、垃圾分类信息、兑换中心物品、兑换记录等内容。系统提供了一个高效、智能、便捷的垃圾分类管理解决方案,能够提升垃圾分类的准确性和用户参与度,推动垃圾分类工作的深入开展。
关键词:垃圾识别分类管理系统;Django;MySQL
With the improvement of environmental awareness and the promotion of garbage classification policies, garbage classification management has become increasingly important. The existing garbage classification management system has problems such as low manual recognition accuracy, cumbersome operation, and low information flow efficiency, and lacks efficient and intelligent solutions. To address these issues, this article proposes an intelligent garbage recognition, classification, and management system. This system utilizes artificial intelligence technology, combined with user behavior and data statistics, to improve the efficiency and accuracy of garbage classification.
The system is divided into two parts: front-end and back-end. The front-end adopts modern web technology for interface design, while the back-end is developed based on Python language and Django framework. The database uses MySQL for data storage. Garbage recognition is implemented using CNN algorithm. The main functions of the system include garbage recognition, redemption center, viewing of delivery points, delivery registration, data statistics viewing, and ranking list viewing. Users can identify garbage types, view redeemed items, dispose of garbage, and accumulate points through the system. Administrators can manage users, delivery points, garbage classification information, exchange center items, exchange records, and other related content. The system provides an efficient, intelligent, and convenient solution for garbage classification management, which can improve the accuracy and user participation of garbage classification, and promote the in-depth development of garbage classification work.
Key words: Garbage Recognition, Classification And Management System; Django; MySQL
目 录
早期,垃圾分类的实施完全依赖人工进行,居民根据简单的分类标准将垃圾分为可回收和不可回收两类,甚至有的地区根本没有分类要求。对于复杂的垃圾品种,居民缺乏专业知识,往往无法正确判断垃圾的类别。这种手工分类的方式不仅耗时耗力,而且容易产生错误,导致可回收资源被错投或未能得到合理利用,增加了垃圾处理的难度,也对环境造成了较大的负担。垃圾分类的执行依赖于各地政府及相关部门的宣传教育工作,许多地方由于宣传不到位或分类标准不统一,导致市民对垃圾分类的认识不足,造成了普遍的不配合与混乱。即便部分地区实施了垃圾分类措施,传统的分类方式依然存在大量操作性问题,分类效果不尽人意,特别是在城市化进程加快的背景下,垃圾数量不断增加,传统的人工分类方式面临着越来越严峻的挑战。
随着现代社会的进步,计算机技术与自动化水平的提升,垃圾分类进入了一个新的发展阶段。先进的管理理念和方法使得垃圾分类逐渐从传统的人工模式转变为更加智能化、自动化的操作方式。越来越多的城市开始采用高效的垃圾分类管理系统,依赖现代技术提高垃圾分类的准确性与效率。这些技术不仅能够通过精准的垃圾识别减少人工操作的误差,还能通过数据统计分析对垃圾分类的效果进行实时监控,为相关部门提供决策依据,优化资源配置。计算机技术的发展带来了垃圾分类管理的重大变革,系统化的垃圾分类方法使得居民与垃圾管理者可以更加清晰、便捷地进行垃圾投放和管理。垃圾分类的科学性和规范性得到大幅提升,分类准确率和回收效率显著提高,系统通过积分奖励机制激励市民积极参与,推动了社会环保意识的增强。
智能垃圾识别分类管理系统的存在具有重要的社会意义。其通过提升垃圾分类的效率与准确性,减少了垃圾分类过程中常见的错误和无效环节,使得资源回收与环境保护能够更加有效地实施。系统为市民提供了更为简便的垃圾分类方式,减少了参与者的负担,提高了垃圾分类工作的普及率和执行力。对于政府和相关部门来说,系统能够提供全面、实时的垃圾分类数据,为决策提供数据支持,优化城市垃圾管理策略。系统通过智能化管理,能够大幅提升垃圾分类的透明度和可追溯性,为公众和相关监管机构提供必要的监督手段,有效防止了垃圾分类中可能存在的随意性和不规范行为。系统的实施不仅促进了社会环保事业的发展,也为垃圾分类工作提供了一种全新的解决方案,推动了环保工作向更加智能化、数据化的方向发展,对生态环境的改善具有深远的影响。
近年来,随着垃圾分类意识的不断提升,国内在智能垃圾分类管理领域取得了显著进展。赵海燕等(2023)提出了一种基于智能垃圾箱的垃圾分类管理系统,利用扫码或人脸识别技术对垃圾进行称重、记录、和报警,系统集成了智能垃圾回收平台、大数据技术和微信小程序,实现了垃圾分类的自动化和高效管理[1]。该系统的成功开发不仅提升了垃圾回收的便捷性,还为推动垃圾分类政策的实施提供了技术支持。何力航等(2022)研究了广东省垃圾分类的实施问题,提出了适合广东省地区的“广东模式”智能垃圾分类管理方法,通过技术和政策的结合来促进垃圾分类的普及与执行,为地方垃圾分类提供了有效的解决方案[2]。张文馨等(2021)通过物联网技术和人脸识别技术,开发了旅游景区的垃圾分类智能管理系统,系统通过识别游客身份和投放行为,实现了景区垃圾分类的精准管理,减少了垃圾乱丢现象,提高了游客的环保意识[3]。这些研究表明,国内智能垃圾分类管理系统逐步走向成熟,并在不同领域取得了应用。这些研究不仅提升了分类的精度,还有效减少了人工操作的工作量,推进了垃圾分类技术在不同领域的应用。研究成果为国内垃圾分类技术的进一步发展奠定了基础,且推动了国内垃圾管理技术的创新和应用。
在国外,智能垃圾分类系统的研究同样取得了显著进展,主要集中在利用深度学习和机器视觉技术提升垃圾分类的智能化水平。国外学者普遍采用基于卷积神经网络(CNN)和深度迁移学习的垃圾识别模型,并与自动化垃圾处理系统相结合,提升分类效率和精确度。Tang Zucai等(2024)提出了一种基于深度学习的垃圾分类系统,结合了Inception v3算法和Raspberry Pi 3B与STM32微控制器,实现了垃圾分类的智能识别和自动分类。通过动态检测垃圾桶的三维结构和垃圾桶底盘的运动系统,该系统能够自动识别垃圾类型,并在实际环境中取得了较好的效果[4]。研究为垃圾分类的自动化提供了有力的技术支持,并推动了自动垃圾回收系统的发展。Li Zuohua等(2024)提出了一种基于深度学习的装饰废弃物智能识别与分类系统,应用YOLOX算法开发了一个自动化的废弃物分拣系统,解决了装修废料回收过程中垃圾类型复杂、危险物质难以识别的问题[5]。通过对多标签图像数据集的实验验证,该系统在分类精度和效率方面都取得了较好的表现,在面对复杂的装饰废弃物时,展示了较高的自动化水平。Tan Hanhong等(2022)设计了一种基于STM32F103C8T6单片机的智能垃圾桶,利用语音识别模块、红外障碍物避让模块等技术,智能识别垃圾类型并自动分类投放[6]。该系统通过语音识别和控制技术简化了垃圾分类流程,并能够有效提高垃圾投放效率。这些研究展现了国外在智能垃圾分类系统方面的多元化应用,不仅在技术创新方面取得了突破,也推动了智能垃圾分类系统的实际应用。国外的研究成果进一步证明了深度学习与人工智能技术在垃圾分类中的潜力,为智能垃圾管理提供了有效的解决方案。与国内相比,国外的研究更加注重系统的智能化和自动化,不仅关注垃圾识别的精度问题,还加强了与其他技术的结合,推动了垃圾分类技术的跨领域应用。
本论文共分为七个主要章节,具体结构如下:
1. 绪论:介绍研究背景与意义,回顾国内外研究现状,并概述论文的组织结构。
2. 相关技术介绍:详细介绍与本研究相关的技术,包括Python语言、Django框架、CNN算法和MySQL数据库。
3. 需求分析:对系统的功能需求和非功能需求进行分析,明确用户和管理员的需求,并进行可行性分析,包括技术、操作和经济可行性。
4. 系统设计:涵盖系统架构设计、总体流程设计和功能设计,并进行数据库的概念设计与表设计。
5. 系统实现:具体描述各个功能模块的实现过程,展示系统如何根据需求进行开发。
6. 系统测试:阐述测试的目的、方法和内容,分析测试结果并得出结论,以验证系统的稳定性和功能完整性。
7. 总结:总结研究的主要成果和贡献,指出存在的不足及未来的研究方向。
Python是一种高级编程语言,其简洁易读、功能强大、可扩展性强而广泛应用于数据分析、人工智能、网络开发等多个领域[7]。Python具有丰富的标准库和第三方库,能够支持从基础计算到复杂系统的开发。Python支持多种编程范式,使得其在不同的开发场景中都能提供灵活的解决方案[8]。Python的语法简洁明了,程序员能够通过较少的代码实现复杂的功能,这使得Python成为许多开发者首选的编程语言。
Python在数据科学和机器学习领域的应用尤为广泛,许多机器学习库均可在Python环境中运行。Python的库支持数据预处理、模型训练、评估和优化等各个环节,使得机器学习任务得以高效实施[9]。Python还具有强大的可视化功能,借助Matplotlib、Seaborn等库,可以直观地展示数据分析结果。Python的跨平台特性使得开发者可以在不同操作系统下进行无缝开发和部署。在智能垃圾分类系统中,Python作为开发语言,可以实现从数据输入到处理再到结果输出的全流程操作,为系统提供了高效的开发支持。
Django是一个开源的Web框架,用于快速开发高效、可维护的Web应用。Django采用了模型-视图-控制器设计模式,并提供了许多内置功能,简化了开发过程[10]。Django的核心设计思想是"Don't repeat yourself",即通过减少代码重复,开发者可以专注于应用的核心逻辑。Django内置了一个强大的ORM系统,允许开发人员通过Python对象来操作数据库,而无需编写SQL语句。该框架还提供了完善的用户认证系统、表单处理、会话管理、路由控制等功能,可以大大减少开发时间和复杂度。
Django的高效性和灵活性使其成为了开发复杂Web应用的理想选择。其自带的管理后台可以快速生成和定制,为开发者提供了一个可视化的管理界面,方便进行数据的增删改查操作。Django还具有强大的安全性,通过对跨站脚本攻击、跨站请求伪造、SQL注入等安全威胁的防护,保证了Web应用的安全运行。Django支持多种数据库后端,具备良好的数据库兼容性和扩展性。Django框架的成熟和稳定,使其成为了现代Web开发中常用的工具,适用于包括健康信息管理系统在内的各种业务系统开发。
卷积神经网络是一类深度学习模型,广泛应用于图像处理、语音识别、自然语言处理等多个领域。CNN通过模仿生物视觉皮层的工作原理,自动学习图像中的特征信息,实现对图像的有效分析和分类。CNN的核心操作是卷积操作,通过卷积层对输入图像进行局部感知。卷积层通过不同的滤波器对输入数据进行多次卷积运算,提取出图像中的低级特征。卷积操作完成后,激活函数用于增强神经元的非线性特性,从而提升模型的表达能力。
在CNN中,池化层用于减小特征图的尺寸,降低计算复杂度,并增强模型对空间位置变化的鲁棒性。池化操作通常包括最大池化和平均池化,通过选取局部区域中的最大值或平均值来缩减特征图的尺寸。经过多次卷积和池化后,CNN能够提取出图像的高级特征。特征图经过全连接层进行高维映射,将提取到的特征映射到分类空间,输出分类结果。CNN的训练过程使用反向传播算法,通过计算误差并通过梯度下降法更新模型参数,使得网络逐渐优化并提高识别准确性。CNN在垃圾分类中的应用能够自动从图像中识别垃圾的类别,避免了人工分类带来的误差。
MySQL是一种关系型数据库管理系统,其高效、稳定和开源的特点,广泛应用于Web开发、数据存储、业务分析等领域[12]。MySQL基于结构化查询语言,能够存储、管理、查询大量的数据。作为关系型数据库,MySQL采用表格的形式来组织数据,表之间通过外键进行关联,实现复杂的数据结构管理。MySQL支持ACID事务特性,保证了数据的可靠性和一致性[12]。MySQL数据库支持多种存储引擎,其中InnoDB引擎提供了强大的事务处理和行级锁定功能,适合用于高并发、高可靠性的应用场景。
MySQL提供了丰富的数据查询和处理功能,使开发者能够高效地从数据库中获取并操作数据[13]。在大规模数据处理和高负载情况下,MySQL通过分区、复制、集群等技术提供了灵活的扩展方案,保证数据存储的高可用性和系统性能。MySQL支持多用户、多权限管理,不同用户可以在不同的权限范围内访问和修改数据库中的数据。MySQL的广泛应用和成熟的社区支持,使其成为开发健康信息管理系统等数据密集型应用的核心组件。通过MySQL,系统可以实现高效的数据存储、查询和管理,保证数据的安全性和完整性。
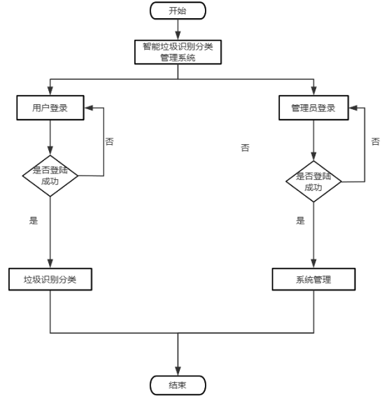
用户可以通过输入垃圾图像进行垃圾类型识别,系统输出该垃圾的类别。用户可以在兑换中心查看可兑换物品,进行评论并用积分兑换物品。能够搜索并查看投放点,进行垃圾投放。用户可查询和重置投放记录,进行投放登记,待管理员审核通过后可获得积分。用户可查看个人的垃圾分类统计图,统计自己投放的垃圾分类数量。还可以搜索并查看垃圾分类排行榜。用户功能用例图如图3-1所示。

图3-1 用户功能用例图
管理员可进行用户账号信息的增删查改,管理投放点的增删查改操作,审核投放登记并在审核通过后发布积分。管理员还可对垃圾分类信息、兑换中心物品信息以及物品类型信息进行增删查改。管理员能查询、重置、删除兑换记录,并管理排行榜用户信息。管理员功能用例图如图3-2所示。

图3-2 管理员功能用例图
1. 可用性
系统应具备高可用性,用户在任何时间都能顺畅访问。系统的正常运行时间应达到99.9%以上,用户不会因系统故障而影响操作体验。用户界面设计应简洁明了,降低操作复杂性。
2. 可靠性
系统需要具备高可靠性,在故障发生时能够快速恢复。数据应定期备份,在意外情况下不丢失。系统应具备故障检测机制,自动识别并处理潜在问题。
3. 安全性
系统应实现严格的安全控制,保护用户数据的隐私和完整性。用户信息应加密存储,传输过程中的数据也需采用加密协议,防止数据泄露。系统应具备权限管理功能,不同用户只能访问相应的数据和功能。
4. 可扩展性
系统设计应具备良好的可扩展性,模块化设计使得新功能可以方便地集成,系统能够支持更高的用户负载而无需重构基础架构。
5. 性能
系统的响应时间应控制在合理范围内,通常不超过2秒。
系统采用Python等技术开发,Python具备高效的开发效率和强大的社区支持,适合快速开发高质量的系统。Django框架提供了完善的功能模块和良好的安全性,能够满足系统对数据管理和用户交互的要求。MySQL作为数据库系统具有广泛的应用和成熟的技术,能够处理大规模数据存储与查询。技术上具备可行性。
系统具备直观友好的用户界面,支持简便的导航和功能访问,极大地提升了用户的使用体验。系统提供了自定义的工作流程和角色权限管理,使不同层级的用户能够快速上手,完成各自的任务。
系统采用开源技术栈,减少了系统开发和运营的成本。开发无需支付高额的授权费用或购买昂贵的商业软件,能够在保证功能完善的基础上有效控制项目预算。开源的优势在于可以灵活调整开发方向,避免了不必要的经济负担。在经济上是可行的。
系统架构采用分层设计,分为用户界面层、应用程序层、业务逻辑层和数据存储层。用户界面层通过Bootstrap、Layui和JavaScript构建,提供响应式和交互性强的界面。Bootstrap提供了简洁、灵活的前端布局,支持不同设备的适配;Layui用于快速构建美观的UI组件;JavaScript实现动态交互和数据更新,增强用户体验。应用程序层使用Django框架实现,负责请求处理、业务逻辑的调度以及与数据存储层的交互。Django通过Session管理用户会话。HTTP协议用于客户端与服务器之间的数据传输。业务逻辑层采用Python编程语言,提供灵活的业务处理能力。Python作为系统的核心语言,完成数据处理、计算和逻辑实现。pymysql库用于与数据库进行连接和数据操作。数据存储层使用MySQL数据库进行数据存储和管理。MySQL提供强大的数据处理能力。系统中的数据都存储在MySQL数据库中。整个系统架构如图4-1所示。

图4-1 系统架构图
系统总体流程图如下图4-2所示。

图4-2 总体流程图
系统分为用户和管理员两大角色。用户可以进行垃圾识别、查看兑换中心物品、发表评论并用积分兑换物品。用户可以搜索并查看投放点信息,进行垃圾投放,查询和重置投放记录,进行投放登记并等待管理员审核。用户可查看个人垃圾分类统计图,了解投放情况,查询排行榜并按不同维度进行筛选。管理员负责管理用户账号信息、投放点信息、垃圾分类信息和兑换中心物品。管理员可以审核投放登记,发布积分,管理兑换记录、排行榜信息和物品类型信息。管理员还能够查看和处理用户提交的投放记录和相关数据。功能结构图如下图4-3所示。

图4-3 功能结构图
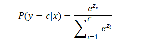
本系统采用卷积神经网络(CNN)进行垃圾识别。CNN模型包括多个卷积层、池化层、全连接层和输出层。卷积层通过卷积操作提取图像特征,池化层通过最大池化操作减少图像的维度和计算量。全连接层将提取到的特征进行整合,最后通过Softmax激活函数输出垃圾类别。
模型设计流程如下:先使用多个卷积层逐步提取图像的局部特征,接着通过池化层对特征进行降维。池化层使用2x2的滤波器进行最大池化,减少计算量并防止过拟合。卷积操作的公式为:
![]()
其中,y为输出,W为卷积核,x为输入图像,b为偏置项,f为激活函数。通过多个全连接层将特征进行整合,最终通过Softmax函数进行分类:
其中,

为类别c的概率,
为类别c的得分,C为类别总数。为了提高模型性能,引入了批量归一化(Batch Normalization)以加速训练并减少梯度消失问题。使用交叉熵作为损失函数,通过反向传播算法更新网络参数。
为了提升分类精度,采用了数据增强技术,如随机旋转、翻转和缩放图像,使得训练数据集更加丰富。训练过程中,使用预训练的Inception V3模型进行迁移学习,并对其进行微调。优化算法使用Adam优化器,根据梯度调整学习率,确保模型的快速收敛。模型通过多次实验调整超参数,保证较高的分类准确率,满足垃圾识别需求。
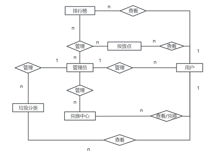
在概念模型设计阶段,数据库管理系统采用两种主要的数据模型:概念模型和逻辑模型。概念模型通过使用实体-关系(E-R)图展示。E-R图是描述实体之间联系的标准方法,并广泛应用于数据库设计。
总体E-R图如下图4-4所示。

图4-4总体E-R图
兑换中心实体有物品编号、物品名称、物品类型、单价积分等。兑换中心实体如图4-5所示。

图4-5 兑换中心实体图
普通用户实体有用户姓名、手机号码、总积分、审核状态等。普通用户实体如图4-6所示。

图4-6 普通用户实体图
投放点实体有区域名称、封面图、状态、负责人等。投放点实体如图4-7所示。

图4-7 投放点实体图
排行榜实体有用户姓名、总积分、个人头像、荣益称号等。排行榜实体如图4-8所示。

图4-8 排行榜实体图
垃圾分类实体有垃圾分类、垃圾积分、创建时间等。垃圾分类实体如图4-9所示。

图4-9 垃圾分类实体图
管理员实体有管理员ID、用户名、密码、邮箱等。管理员实体如图4-10所示。

图4-10 管理员实体图
数据库表设计是将概念模型转换为实际的数据库结构。每个实体通常对应于数据库中的一张表,下面是系统的数据库表。
兑换中心表主要是用来存储兑换物品的详细信息。主要有物品编号、物品名称、物品类型、单价积分等,如表4-1兑换中心所示。
表4-1 兑换中心
| 序号 | 列名 | 数据类型 | 长度 | 主键 | 说明 |
| 1 | money_changer_id | int | 10 | 是 | 兑换中心ID |
| 2 | serial_number | varchar | 64 | 物品编号 | |
| 3 | item_name | varchar | 64 | 物品名称 | |
| 4 | type_of_item | varchar | 64 | 物品类型 | |
| 5 | cover_image | varchar | 255 | 封面图 | |
| 6 | item_specifications | varchar | 64 | 物品规格 | |
| 7 | unit_price_points | double | 9,2 | 单价积分 | |
| 8 | quantity_of_items | double | 9,2 | 物品数量 | |
| 9 | detailed_introduction | longtext | 详细介绍 | ||
| 10 | hits | int | 10 | 点击数 | |
| 11 | exchange_record_limit_times | int | 10 | 兑换限制次数 | |
| 12 | create_time | datetime | 创建时间 | ||
| 13 | update_time | timestamp | 更新时间 |
普通用户表主要是用来存储普通用户的基本信息。主要有用户姓名、手机号码、总积分、审核状态等,如表4-2普通用户所示。
表4-2 普通用户
| 序号 | 列名 | 数据类型 | 长度 | 主键 | 说明 |
| 1 | ordinary_users_id | int | 10 | 是 | 普通用户ID |
| 2 | user_name | varchar | 64 | 用户姓名 | |
| 3 | phone_number | varchar | 16 | 手机号码 | |
| 4 | total_points | double | 9,2 | 总积分 | |
| 5 | examine_state | varchar | 16 | 审核状态 | |
| 6 | user_id | int | 10 | 用户ID | |
| 7 | create_time | datetime | 创建时间 | ||
| 8 | update_time | timestamp | 更新时间 |
投放点表主要是用来存储投放点的相关信息。主要有区域名称、封面图、状态、负责人等,如表4-3投放点所示。
表4-3 投放点
| 序号 | 列名 | 数据类型 | 长度 | 主键 | 说明 |
| 1 | placement_point_id | int | 10 | 是 | 投放点ID |
| 2 | regional_name | varchar | 64 | 区域名称 | |
| 3 | cover_image | varchar | 255 | 封面图 | |
| 4 | state | varchar | 64 | 状态 | |
| 5 | register_specifications | varchar | 64 | 登记规格 | |
| 6 | person_in_charge | varchar | 64 | 负责人 | |
| 7 | contact_number | varchar | 16 | 联系号码 | |
| 8 | regional_introduction | longtext | 区域介绍 | ||
| 9 | hits | int | 10 | 点击数 | |
| 10 | advertising_registration_limit_times | int | 10 | 投放限制次数 | |
| 11 | create_time | datetime | 创建时间 | ||
| 12 | update_time | timestamp | 更新时间 |
排行榜表主要是用来存储用户积分排行榜的信息。主要有用户姓名、总积分、个人头像、荣益称号等,如表4-4排行榜所示。
表4-4 排行榜
| 序号 | 列名 | 数据类型 | 长度 | 主键 | 说明 |
| 1 | ranking_list_id | int | 10 | 是 | 排行榜ID |
| 2 | user_name | varchar | 64 | 用户姓名 | |
| 3 | total_points | double | 9,2 | 总积分 | |
| 4 | personal_profile_picture | varchar | 255 | 个人头像 | |
| 5 | announcement_date | date | 公布日期 | ||
| 6 | rongyi_title | varchar | 64 | 荣益称号 | |
| 7 | details_content | longtext | 详情内容 | ||
| 8 | hits | int | 10 | 点击数 | |
| 9 | create_time | datetime | 创建时间 | ||
| 10 | update_time | timestamp | 更新时间 |
垃圾分类表主要是用来存储垃圾分类及其积分信息。主要有垃圾分类、垃圾积分、创建时间等,如表4-5垃圾分类所示。
表4-5 垃圾分类
| 序号 | 列名 | 数据类型 | 长度 | 主键 | 说明 |
| 1 | refuse_classification_id | int | 10 | 是 | 垃圾分类ID |
| 2 | refuse_classification | varchar | 64 | 垃圾分类 | |
| 3 | garbage_points | double | 9,2 | 垃圾积分 | |
| 4 | create_time | datetime | 创建时间 | ||
| 5 | update_time | timestamp | 更新时间 |
管理员表主要是用来存储管理员的账户信息。主要有管理员ID、用户名、密码、邮箱等,如表4-6管理员所示。
表4-6 管理员
| 序号 | 列名 | 数据类型 | 长度 | 主键 | 说明 |
| 1 | user_id | int | 10 | 是 | 管理员ID |
| 2 | state | smallint | 5 | 账户状态 | |
| 3 | login_time | timestamp | 上次登录时间 | ||
| 4 | phone | varchar | 11 | 手机号码 | |
| 5 | phone_state | smallint | 5 | 手机认证 | |
| 6 | username | varchar | 16 | 用户名 | |
| 7 | nickname | varchar | 16 | 昵称 | |
| 8 | password | varchar | 64 | 密码 | |
| 9 | | varchar | 64 | 邮箱 | |
| 10 | email_state | smallint | 5 | 邮箱认证 | |
| 11 | avatar | varchar | 255 | 头像地址 | |
| 12 | create_time | timestamp | 创建时间 |
用户可以通过上传垃圾的图像或手动输入垃圾的名称,系统会根据预先训练的分类模型自动识别并输出垃圾的类型。系统能快速处理并返回垃圾的分类结果。界面直观易懂,显示垃圾的分类信息以及相关描述。垃圾识别功能界面如图5-1所示。

图5-1垃圾识别功能界面
用户可以在兑换中心浏览所有可兑换的物品,并查看每个物品的详细信息。用户可以根据自己的积分余额选择物品进行兑换,兑换后系统会扣除相应的积分。用户还可以对物品进行评论,分享个人使用体验。兑换中心界面如图5-2所示。

图5-2兑换中心界面
用户可以搜索并查看各个垃圾投放点的信息,系统提供了按状态、点击数和发布时间等多种筛选条件。用户可以选择符合自己需求的投放点并进行垃圾投放,系统会显示投放点的具体位置,方便用户选择合适的投放点。投放点查看界面如图5-3所示。

图5-3投放点查看界面
用户可以查询自己的垃圾投放记录,并进行重置或更新。投放登记需要用户填写相关信息并提交,提交后需等待,管理员审核通过,用户会获得相应的积分。投放登记界面如图5-4所示。

图5-4投放登记界面
用户可以查看自己的垃圾分类统计图,系统会显示用户投放的垃圾数量以及各类垃圾的比例。数据统计查看界面如图5-5所示。

图5-5数据统计查看界面
用户可以查看垃圾分类排行榜,并根据总积分、点击数、发布时间等条件进行排序。系统还支持按荣誉称号筛选用户,方便用户了解自己与他人的分类成绩。排行榜查看界面如图5-6所示。

图5-6排行榜查看界面
管理员可以管理所有用户的账号信息,包括增删查改用户账号。管理员可查看用户详细资料,修改账号权限或删除违规账号。系统用户管理界面如图5-7所示。

图5-7系统用户管理界面
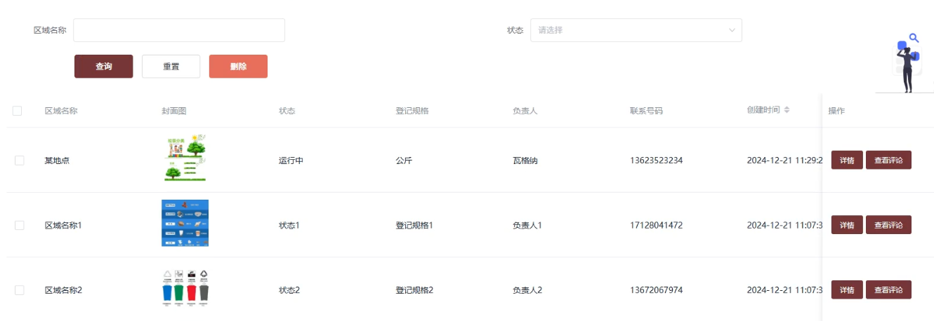
管理员可以管理投放点的信息,包括增删查改投放点的位置、状态和详细说明。管理员可确保投放点数据准确,帮助用户找到合适的垃圾投放地点。投放点管理界面如图5-8所示。

图5-8投放点管理界面
管理员可以管理投放登记记录,包括查询、重置、删除投放记录,并对投放登记进行审核。管理员审核通过后,投放记录会发布积分给用户。投放登记管理界面如图5-9所示。

图5-9投放登记管理界面
管理员可以增删查改垃圾分类信息,确保所有垃圾分类数据的准确性与完整性。管理员还可以对分类项进行添加、删除或修改操作,以适应新的垃圾分类需求。垃圾分类管理界面如图5-10所示。

图5-10垃圾分类管理界面
管理员可以管理兑换中心的物品信息,包括新增、删除和修改兑换物品。管理员可设置物品的兑换积分,库存数量以及有效期等参数。兑换中心管理界面如图5-11所示。

图5-11兑换中心管理界面
管理员可以查询、重置、删除所有兑换记录,并对用户的兑换行为进行管理。管理员可查看每一笔兑换交易的详细信息,并做出相应的调整。兑换记录管理界面如图5-12所示。

图5-12兑换记录管理界面
管理员可以增删查改排行榜中的用户信息。管理员可以调整用户在排行榜中的位置或删除违规用户,保持排行榜的数据准确性。排行榜管理界面如图5-13所示。

图5-13排行榜管理界面
管理员可以管理物品类型的信息,包括新增、删除和修改物品的类别。管理员通过管理物品类型来保持兑换中心物品的分类清晰,并优化物品的展示和兑换流程。物品类型管理界面如图5-14所示。

图5-14物品类型管理界面
软件测试的主要目的是保证软件产品的质量和可靠性,通过识别和修复软件中的缺陷,提高软件的稳定性和性能。它涉及到多种测试方法和技术,全面检查软件的功能、性能、安全性以及用户体验等方面。软件测试帮助确保软件产品能够满足预定的需求和规格,降低因软件故障造成的风险,还促进了软件的持续改进和优化,为用户提供更高质量的软件体验。
软件测试方法主要分为静态测试和动态测试两大类。静态测试是不通过执行代码来检查软件的错误,主要包括代码审查、静态分析等技术,用于早期发现软件设计和实现中的问题[14]。动态测试则涉及到实际运行软件来验证其功能和性能,它可以进一步分为白盒测试、黑盒测试和灰盒测试。白盒测试关注于程序内部逻辑和代码结构,黑盒测试着重于测试软件的功能性能而不考虑内部实现,而灰盒测试则是介于白盒和黑盒之间的一种测试方法。还有一系列专门的测试方法,如单元测试、集成测试、系统测试和验收测试等,它们从不同的层次对软件进行测试,以确保软件在各个方面都能满足需求规格[15]。通过综合运用这些方法,可以有效地提高软件质量,减少缺陷。
在本系统中,测试方法主要依赖于测试用例的设计与执行。测试用例是根据系统需求文档编写的。每个测试用例包含输入数据、预期结果和实际结果的对比,可验证系统的功能是否按预期工作。
垃圾识别功能测试用例表是用来展示垃圾识别功能的测试用例。表6-1 垃圾识别功能测试用例表如表6-1所示。
表6-1 垃圾识别功能测试用例表
| 测试项 | 测试用例 | 预期结果 | 结论 |
| 垃圾识别功能测试 | 1. 打开垃圾识别功能页面; | 系统应根据上传的图像或输入的名称,准确返回垃圾类型及相关描述。 | 与预期结果一致 |
兑换中心功能测试用例表是用来展示兑换中心功能的测试用例。表6-2 兑换中心功能测试用例表如表6-2所示。
表6-2 兑换中心功能测试用例表
| 测试项 | 测试用例 | 预期结果 | 结论 |
| 兑换中心功能测试 | 1. 打开兑换中心页面; | 系统应正确显示兑换物品,并在兑换后扣除相应的积分。 | 与预期结果一致 |
投放点查看功能测试用例表是用来展示投放点查看功能的测试用例。表6-3 投放点查看功能测试用例表如表6-3所示。
表6-3 投放点查看功能测试用例表
| 测试项 | 测试用例 | 预期结果 | 结论 |
| 投放点查看功能测试 | 1. 打开投放点查看页面; | 系统应显示符合筛选条件的投放点,并显示详细信息。 | 与预期结果一致 |
投放登记功能测试用例表是用来展示投放登记功能的测试用例。表6-4 投放登记功能测试用例表如表6-4所示。
表6-4 投放登记功能测试用例表
| 测试项 | 测试用例 | 预期结果 | 结论 |
| 投放登记功能测试 | 1. 登录用户账户; | 系统应能成功提交投放登记并进入待审核状态,管理员审核后给予积分。 | 与预期结果一致 |
数据统计查看功能测试用例表是用来展示数据统计查看功能的测试用例。表6-5 数据统计查看功能测试用例表如表6-5所示。
表6-5 数据统计查看功能测试用例表
| 测试项 | 测试用例 | 预期结果 | 结论 |
| 数据统计查看功能测试 | 1. 登录用户账户; | 系统应显示用户的垃圾分类数据统计图,图表数据应准确反映用户的投放情况。 | 与预期结果一致 |
排行榜查看功能测试用例表是用来展示排行榜查看功能的测试用例。表6-6 排行榜查看功能测试用例表如表6-6所示。
表6-6 排行榜查看功能测试用例表
| 测试项 | 测试用例 | 预期结果 | 结论 |
| 排行榜查看功能测试 | 1. 登录用户账户; | 系统应正确显示排行榜并按照条件排序,用户能够查看到自己的排名。 | 与预期结果一致 |
所有测试用例均按预期结果执行,系统在各项功能中能够准确识别垃圾类型、正确扣除积分进行物品兑换、有效筛选投放点并显示相关信息、成功提交并审核投放登记记录、准确展示垃圾分类统计数据、正确排序并展示排行榜数据。每个功能模块均能正常运行,系统的各项功能符合设计要求,满足用户需求。
本论文围绕智能垃圾识别分类管理系统展开研究,重点在于构建一个高效、智能的垃圾分类管理平台,提升垃圾分类的效率和准确性。通过对国内外研究现状的分析,明确了垃圾分类的社会需求与技术挑战,并提出了基于深度学习的垃圾识别方法。论文详细介绍了系统的设计与实现,包括用户与管理员的功能需求分析、系统架构与数据库设计,结合实际需求提出了合理的技术解决方案。通过对系统的全面测试,验证了各功能模块的实现效果,确保了系统能够在实际环境中稳定运行。
在研究过程中,结合Python编程语言、Django框架、CNN算法及MySQL数据库等技术,成功实现了垃圾识别、兑换中心、投放点查看、投放登记等核心功能。系统不仅支持用户进行垃圾分类、兑换物品和查看统计数据,还为管理员提供了强大的管理功能,保证了垃圾分类活动的高效运作。通过对系统进行全面测试,结果表明,系统能够准确识别垃圾类型,正确管理垃圾分类数据,满足用户和管理员的需求。本研究为垃圾分类的智能化管理提供了一种新的思路和技术方案,具有较好的社会效益和推广前景。
- 赵海燕,智能垃圾回收管理系统的设计与实现.内蒙古自治区,内蒙古民族大学,2023-03-23.
- 何力航,黄思齐,梁海霞,等.智能垃圾分类管理的“广东模式”初探[J].科技风,2022,(23):53-55.
- 张文馨,赵志刚.基于物联网的旅游景区垃圾分类智能管理系统的开发[J].电脑与信息技术,2021,29(02):82-85.
- Zucai T ,Luping W ,Miaoyan Q , et al.Design of a garbage classification system based on deep transfer learning[J].Journal of Ambient Intelligence and Humanized Computing,2024,(prepublish):1-8.
- Zuohua L ,Quanxue D ,Peicheng L , et al.An intelligent identification and classification system of decoration waste based on deep learning model[J].Waste Management,2024,174462-475.
- Hanhong T ,Weijie L ,Xiaoyan L , et al.Design of Intelligent Classification Trash Can System[J].Procedia Computer Science,2022,208100-105.
- 王杨,常东超.Python语言程序设计[M].化学工业出版社:202312.253.
- 刘德山,杨洪伟,崔晓松.Python 3程序设计[M].人民邮电出版社:202202.274.
- 张杰.基于Python技术的计算机软件开发系统设计[J].电脑编程技巧与维护,2024,(12):31-33.
- 曹雪朋.基于Django的数据分析系统设计与实现[J].信息与电脑(理论版),2023,35(15):141-143.
- 杨芬,宋晓燕.MySQL数据库应用的课程教学分析[J].电子技术,2023,52(10):180-181.
- 赵停停.基于MySQL数据库技术的Web动态网页设计研究[J].信息与电脑(理论版),2023,35(17):174-176.
- 蒋继冬.浅谈MYSQL中的索引优化[C]//中国智慧工程研究会.2023中西部地区教育创新与发展论坛论文集(二).江苏省南京工程高等职业学校;,2023:7.
- 刘德宝,杨鹏.软件测试技术基础教程[M].人民邮电出版社:202101.201.
- 刘娜.计算机软件的测试方法与应用[J].集成电路应用,2023,40(12):60-61.
我要感谢我的指导教师,他不仅在技术上给予了我巨大的帮助,更在研究方法和论文撰写上提供了宝贵的指导。他严谨的学术态度和对待工作的热情深深地影响了我,让我受益匪浅。我要感谢所有参与测试和反馈的同学和朋友们,是你们的建议和批评让这个系统更加完善。在开发过程中,你们的支持和鼓励是我不断前进的动力。我还要感谢我的家人,他们的理解和支持为我提供了一个良好的学习和研究环境,让我能够专心完成我的毕业设计。感谢所有直接或间接帮助和支持我的人。没有你们的帮助,我无法顺利完成这项工作。
完成本毕业设计是我学习生涯中的一个重要阶段,我将珍惜在这个过程中学到的知识和经验,希望在未来的学习和工作中继续发扬光大。
免费领取项目源码,请关注❥点赞收藏并私信博主,谢谢~
869

被折叠的 条评论
为什么被折叠?



