摘要
随着互联网技术发展,在线诊疗系统应运而生。传统医疗行业患者需到医院挂号、候诊,流程繁琐,耗时长,且医疗资源分布不均,偏远地区患者就医不便。在线诊疗系统打破时空限制,提升医疗效率,优化就医体验。
系统前端采用 Vue 技术,后端基于 SpringBoot 框架,数据库选用 MySQL。系统功能丰富,用户可浏览首页信息、健康分享、查看健康资讯、评价医生、获取疾病知识、查询医生信息,个人中心涵盖个人首页、问诊预约、就诊记录与处方开具、收藏及评论管理等功能。医生端包含后台首页、医生信息管理、问诊预约管理、就诊记录管理、处方开具管理等功能。管理员负责系统用户管理、疾病分类与知识管理、医生信息管理、问诊预约管理、就诊记录管理、处方开具管理等。
关键词:在线诊疗系统;SpringBoot;Vue; MySQL
With the development of Internet technology, online diagnosis and treatment system came into being. Traditional medical industry patients need to go to the hospital to register and wait for treatment, which is cumbersome and time-consuming, and the distribution of medical resources is uneven, making it inconvenient for patients in remote areas to seek medical treatment. The online diagnosis and treatment system breaks the limitations of time and space, improves medical efficiency, and optimizes the medical experience.
The front-end of the system adopts Vue technology, the back-end is based on the SpringBoot framework, and MySQL is used as the database. The system has rich functions, allowing users to browse homepage information, share health information, view health news, evaluate doctors, obtain disease knowledge, and query doctor information. The personal center covers functions such as personal homepage, consultation appointment, medical records and prescription issuance, collection and comment management. The doctor's end includes functions such as backend homepage, doctor information management, consultation appointment management, medical record management, prescription issuance management, etc. Administrators are responsible for system user management, disease classification and knowledge management, doctor information management, consultation appointment management, medical record management, prescription issuance management, etc.
Keywords: online diagnosis and treatment system; SpringBoot; Vue; MySQL
目录
在传统医疗模式下,患者就医需亲自前往医院,经历挂号、候诊、就诊、缴费、取药等一系列流程,这一过程往往耗费大量时间和精力。尤其在医疗资源分布不均衡的情况下,偏远地区患者就医更为不便。随着计算机技术与互联网的飞速发展,信息传递与处理效率显著提升,医疗服务模式也随之发生变革[1]。患者对便捷、高效医疗服务的需求日益增长,促使医疗机构与科技企业探索创新解决方案,以满足现代医疗环境下的多样化需求。
本系统应运而生,其优势在于打破传统就医模式的时间与空间限制,为患者提供便捷的在线诊疗服务。患者无需长途奔波,即可通过网络与医生进行实时沟通,获取专业的医疗建议与诊断。系统整合医疗资源,优化就医流程,提高医疗服务效率,尤其在应对突发公共卫生事件或医疗资源紧张时,能有效缓解线下就医压力[2]。此外系统为医生提供高效管理工具,助力其更好地服务患者。系统的存在不仅提升患者就医体验,还推动医疗服务模式向智能化、便捷化方向发展,具有重要的现实意义与广阔的应用前景。
国内在线诊疗系统的研究与发展始于20世纪末,随着互联网技术的普及与医疗信息化的推进,逐渐成为医疗领域的重要研究方向。早期研究主要集中在系统架构设计与基础功能实现,随着技术进步与需求增长,研究逐渐向智能化、便捷化方向发展。近年来,国内众多科技公司与医疗机构合作,推动在线诊疗系统的应用与创新。例如,阿里巴巴健康公司开发的基于AI的CT诊断支持系统,显著提高了肺癌筛查的诊断精度[3]。清华大学和北京大学等高校的研究团队在图像识别和机器学习算法上取得了一系列创新成果,为在线诊疗系统的智能化发展提供了技术支持。文龙滕的研究聚焦于中西医结合的智能医疗诊断系统,通过中医诊断和西医诊断的结合,提高了偏远地区医疗的质量和效率[4]。这些研究与实践表明,国内在线诊疗系统在提高医疗效率、优化资源配置、提升诊断准确性等方面取得了显著进展,但仍面临技术完善、数据安全、法律伦理等挑战。
国外在线诊疗系统的研究起步较早,尤其在欧美等发达国家,随着信息技术与医疗领域的深度融合,相关研究与应用取得了显著成果。早期研究主要集中在系统开发与临床应用验证,近年来,随着人工智能、大数据等新兴技术的引入,研究重点逐渐转向智能化诊断与个性化医疗服务。例如,DeepMind的AI系统在乳腺癌筛查的准确性上已经超过了人类专家,其准确率达到了89.6%,而人类专家的平均准确率为88.0%[5]。谷歌开发的深度学习系统在前列腺癌分级上也表现出色,准确率高于大多数普通病理医生。欧盟在20世纪70年代就开始探索人工智能在医疗领域的应用,如英国利兹大学研发的AAPHelp系统,其诊断准确率已超过资深医生[6]。这些研究表明,国外在线诊疗系统在技术创新、临床应用、数据处理等方面处于领先地位,为全球医疗信息化发展提供了重要借鉴。
本研究主要聚焦于基于SpringBoot的在线诊疗系统的设计与实现。系统旨在通过互联网技术优化传统医疗流程,为用户提供便捷的在线医疗服务。研究内容涵盖系统需求分析、功能模块设计、前端与后端开发以及数据库构建等方面。在需求分析阶段,深入调研用户、医生及管理员三方需求,明确系统功能定位。功能模块设计方面,针对用户设计首页信息浏览、健康分享、健康资讯、疾病知识、医生信息查询、个人中心等功能;为医生提供后台首页、信息管理、问诊预约管理、就诊记录管理、处方开具管理等功能;管理员则负责系统用户、疾病分类与知识、医生信息、问诊预约、就诊记录及处方开具等管理功能。系统开发中,前端采用Vue技术实现交互界面,后端基于SpringBoot框架完成业务逻辑处理,数据库选用MySQL存储数据。研究通过整合这些技术,确保系统具备高效性、稳定性和易用性,以满足现代医疗环境下用户对便捷医疗服务的需求。
MVC架构是一种软件设计模式,通过分离不同的功能模块来提高代码的可维护性和可扩展性。它主要由三个核心部分组成:模型(Model)、视图(View)和控制器(Controller)。模型部分负责处理应用程序的数据逻辑,包括数据的存储、检索和操作[7]。模型通常直接与数据库或其他数据源交互,并为应用程序提供一个统一的数据接口。视图部分是用户界面层,负责将模型中的数据以特定的格式呈现给用户。视图不直接处理数据逻辑,而是通过调用模型的数据接口获取所需的数据,并以图形化或文本化的形式显示。控制器部分起到连接模型和视图的桥梁作用,它接收用户输入,调用相应的模型方法来处理数据逻辑,并将更新后的数据传递给视图以供展示。
MVC架构的工作流程从用户输入开始,由控制器接收并解析输入请求。控制器调用相应的模型方法进行数据处理,处理完成后将结果返回给控制器,控制器再将这些数据传递给视图进行渲染和输出。通过这种职责分离,MVC架构有效避免了代码的高耦合性,同时使得各部分的修改可以独立进行。例如,开发人员可以在不改变数据逻辑的情况下重新设计用户界面,或者在不改变界面的情况下调整数据处理逻辑[8]。MVC架构广泛应用于各种软件开发中,复杂的Web应用程序。
SpringBoot是一种基于Java语言的快速开发框架,它简化了基于Spring框架的应用程序开发过程。SpringBoot通过提供一系列默认配置和内置功能,帮助开发人员快速构建和部署独立运行的Spring应用程序[9]。SpringBoot的核心特点是其对Spring生态系统的高度集成,开发者可以在无需手动配置XML文件的情况下实现依赖注入、事务管理和数据访问等功能。它通过自动化配置机制,根据项目依赖的库和开发者的配置文件,动态加载适当的组件,使得开发过程更加高效。
SpringBoot支持内置的应用服务器,例如Tomcat或Jetty,这使得开发人员能够直接运行和测试应用程序,而无需单独安装服务器。它还提供了丰富的Starter模块,例如SpringBoot Starter Web和SpringBoot Starter Data JPA等,这些模块封装了常用的开发功能,开发人员可以通过简单的依赖声明快速集成相关功能[10]。SpringBoot内置了一个运行时监控和管理的接口,使得开发者可以实时监控应用程序的运行状态,并对其进行调试和优化。这种框架适合于构建微服务架构中的独立服务,以及需要快速原型开发的场景。
Vue是一种轻量级的前端框架,用于构建用户界面和单页面应用程序。Vue的核心功能是基于声明式编程的视图层框架,开发者通过定义HTML模板中的指令,将数据绑定到视图上,从而动态更新界面内容[11]。Vue的主要功能由其核心库提供,而其他功能,例如路由管理和状态管理,则通过官方提供的插件来实现。Vue的双向数据绑定机制是其一大特点,这种机制通过监听器自动同步模型和视图之间的数据变化,从而减少了开发人员手动操作DOM的工作量。
Vue还支持组件化开发,开发人员可以将页面分割成可复用的小模块,每个组件独立负责自己的逻辑和视图。组件之间通过明确的接口通信,这种设计方式便于模块化和团队协作。Vue使用虚拟DOM技术优化了界面渲染的性能,通过最小化对实际DOM的操作提高了应用程序的响应速度[12]。Vue提供了一套工具链,包括Vue CLI、Vue Router和Vuex等,用于简化项目的构建、路由管理和全局状态管理。这种框架适用于构建动态交互的前端界面,在需要快速开发和高效渲染的场景中。
MySQL是一种关系型数据库管理系统,广泛用于存储和管理结构化数据。MySQL基于SQL语言提供数据存储、检索和管理功能,支持多种类型的数据表,包括事务型表和非事务型表[13]。它的体系结构采用了客户-服务器模式,用户通过客户端与MySQL服务器进行通信。MySQL支持多种数据存储引擎,其中最常用的是InnoDB和MyISAM。InnoDB引擎提供事务支持、外键约束和并发控制功能,适用于对数据一致性要求较高的应用场景,而MyISAM则以其高效的读写性能适用于以读为主的场景。
MySQL支持多用户并发访问,通过用户权限管理和加密通信保证数据的安全性。它能够处理大规模数据集,并支持横向扩展,通过分片和复制功能满足高并发和高可用性的需求[14]。MySQL提供了一系列高级功能,例如索引优化、存储过程、触发器和事件调度器,增强了其在复杂应用场景中的适用性。MySQL与多种编程语言和开发框架兼容,可以通过JDBC、ODBC和本地API与Java、Python等语言集成,用于Web开发、数据分析和嵌入式系统等领域。
系统采用当前主流的SpringBoot和Vue.js开发框架,技术方案符合当前主流技术发展趋势,相关技术在实际应用中已被验证具有稳定性和可靠性。硬件设备和软件工具能够支持项目实施,技术架构设计符合行业标准,便于扩展和升级。开发团队具备相关技术的开发经验,能够处理项目中可能出现的技术难点。采用的技术已经有完善的文档和社区支持,可以为开发过程提供资源保障。系统功能设计符合技术实现能力,无需突破现有技术限制。
用户界面设计符合目标用户的使用习惯,能够降低学习成本和操作难度。系统操作流程清晰,业务逻辑与用户需求匹配,无需额外的复杂操作。开发和运行环境与现有系统兼容,部署和维护过程简便易行。系统提供的功能全面,能够满足用户的主要需求,避免了功能冗余和设计过载。
系统所使用的软件为开源技术,降低了使用费用,同时硬件成本较低,使得整体初始投入相对合理,具备较高性价比。盈利模式清晰,项目的收入来源能够覆盖初始投资并实现持续盈利。成本效益分析表明项目在资金投入和收益之间具有合理的回报周期。因此,系统在经济上是完全可行的。
项目设计符合现行法律法规和行业标准,能够在合规范围内实施和运营。系统涉及的数据存储和传输符合隐私保护法和数据安全标准,确保用户数据的安全性和合法性。知识产权问题已得到解决,项目中涉及的技术和工具均为合法授权或自主开发,避免侵权风险。
系统通过用户认证机制和权限管理功能限制非法访问,确保用户身份验证的准确性。数据传输过程采用加密协议,防止数据被拦截或篡改。系统内置防火墙规则和入侵检测机制,可识别和阻止恶意攻击。数据存储过程中采用多层加密技术保护敏感信息,避免数据泄露风险。异常检测机制可实时监控运行状态并触发警报,防止安全威胁扩大。备份恢复机制确保数据在系统崩溃或攻击时能够快速还原。安全性测试覆盖主要攻击方式和漏洞,验证系统能够应对潜在威胁。多因素认证增加了系统访问的复杂性,降低了非授权访问的可能性。
数据输入时采用格式验证和逻辑校验规则,确保录入数据的准确性和合法性。数据库事务管理机制确保操作的原子性、一致性、隔离性和持久性。系统通过外键约束和触发器防止数据不一致或丢失。日志功能记录所有数据变更操作,便于追溯和修复错误。冗余存储技术保护关键数据免受硬件故障影响。系统对数据库操作进行权限限制,防止非授权用户篡改数据。测试过程中对数据完整性进行全面验证,确保系统能够正确处理高并发和异常情况。
用例图是统一建模语言(UML)中的一种,用于描述系统与外部参与者之间的功能交互关系。它以图形化的方式展示系统功能的外部视图,重点体现系统提供的功能、用户角色以及功能间的关联。用例图的主要元素包括参与者、用例和关系。本文将对系统按照角色模块进行需求分析。
系统为用户提供首页信息浏览功能,用户可发布健康分享内容,查看健康资讯,进行用户评价,获取疾病知识,查询医生信息。个人中心包含个人首页、问诊预约、就诊记录与处方开具查看,支持收藏功能以及评论管理。用户用例图如图3-1所示。

图3-1 用户用例图
医生可进入后台首页,管理自身信息,处理问诊预约,管理就诊记录,开具处方。医生用例图如图3-2所示。

图3-2 医生用例图
管理员负责管理系统用户,包括管理员、医生用户和普通用户。管理员可进行疾病分类管理、疾病知识管理、医生信息管理、问诊预约管理、就诊记录管理以及处方开具管理。管理员用例图如图3-3所示。

图3-3管理员用例图
流程从“开始”节点出发,包含“添加用户信息”“查询用户信息”“修改用户信息”“删除/激活用户”等主要功能模块,每个模块都有参数合法性判断和数据保存步骤,最终返回查询结果或操作状态,流程以“结束”节点收尾。用户管理流程图,如图3-3所示:

图3-3用户管理流程
用户从“主页”进入“个人中心查看”后,判断是否需要修改密码。如果选择修改,则进入“修改密码页面”,验证原密码和新密码的合法性,若符合要求则保存修改,流程结束;否则返回修改密码页面重新输入。个人中心流程图,如图3-4所示:

图3-4个人中心管理流程
流程从“开始”节点开始,系统自动生成编号,用户输入数据后进行合法性判断,若合法则将数据写入数据库并结束流程;若不合法,则返回重新输入数据,直到满足合法性要求为止。添加信息流程图,如图3-5所示:

图3-5添加信息流程图
流程从“开始”节点开始,用户选择需要删除的记录,判断是否确认删除,若确认删除则更新数据库并结束流程;若未确认删除,则返回选择记录的步骤,直到操作完成。删除信息流程图,如图3-6所示:

图3-6删除信息流程图
系统架构由展现层、业务逻辑层、数据访问持久层、数据库层以及工具层和实体层组成。
1. 展现层:包括Controller(控制器)、View(视图)和Model(模型)。它负责与用户交互,通过Controller接收用户请求,调用业务逻辑层处理数据,View负责将结果展示给用户,Model则负责数据的封装和交互[15]。
2. 业务逻辑层:由Service和API组成。Service层负责处理核心业务逻辑,API提供统一的接口供展现层调用,实现前后端分离。
3. 数据访问持久层:由DAO(Data Access Object)组成,负责与数据库进行交互。它将业务逻辑层的请求转化为对数据库的操作,同时将数据库返回的结果封装为数据对象供业务逻辑层使用。
4. 数据库层:包含MySQL数据库,用于存储系统的核心数据。所有数据最终通过DAO访问持久化到数据库中。
5. 工具层和实体层:工具层提供系统开发、运行所需的各种工具和框架支持,如日志、缓存等功能。实体层定义了业务数据的实体类或数据模型,供各层使用,保证数据的统一性。
整个系统架构如图4-1所示。

图4-1 系统架构图
本系统为用户提供全面的在线医疗服务,涵盖首页信息浏览、健康分享发布、健康资讯查看、用户评价、疾病知识查询以及医生信息检索等功能。用户可通过个人中心进行问诊预约、查看就诊记录与处方开具、管理收藏及评论。医生端提供后台首页、信息管理、问诊预约处理、就诊记录管理以及处方开具等功能。管理员则负责系统用户管理、疾病分类与知识管理、医生信息管理、问诊预约管理、就诊记录管理以及处方开具管理等。系统通过整合这些功能,满足用户、医生及管理员的不同需求,实现高效便捷的在线诊疗服务。系统功能结构图如图4-2所示。

图4-2 系统功能结构图
在系统功能时序图中,清晰展示了用户、医生和管理员与系统各功能模块的交互过程。以用户问诊预约为例,用户通过界面发起预约请求,Controller接收后调用Service处理业务逻辑,Service通过Mapper与数据库交互完成数据存储,最终将结果反馈至用户界面。时序图通过时间顺序和交互关系,详细描述了系统各功能模块的运行流程,确保各角色在系统中的操作流程清晰、有序。
-
-
- 用户问诊预约功能时序图
-
用户在系统中发起问诊预约时,前端界面提供预约表单,用户填写相关信息后提交。Controller层接收请求,调用Service层的预约方法。Service层处理业务逻辑,验证用户信息和预约时间的合法性,然后通过Mapper层将预约数据插入数据库的预约表中。预约成功后,Service层返回结果,Controller层将结果反馈给前端界面,提示用户预约成功或失败。同时系统可能通过邮件或短信通知医生有新的预约。用户问诊预约功能时序图如图4-3 所示。

图4-3 用户问诊预约功能时序图
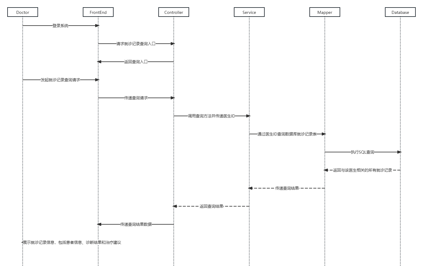
医生登录系统后,前端界面提供就诊记录查询入口。Controller层接收医生的查询请求,调用Service层的查询方法。Service层根据医生ID从数据库中通过Mapper层查询就诊记录表,获取与该医生相关的所有就诊记录。查询结果返回给Controller层,再由Controller层将数据传递给前端界面展示给医生。医生可以在界面上查看详细的就诊记录信息,包括患者信息、诊断结果和治疗建议等。医生查看就诊记录功能时序图如图4-4所示。

图4-4 医生查看就诊记录功能时序图
-
-
- 医生开具处方功能时序图
-
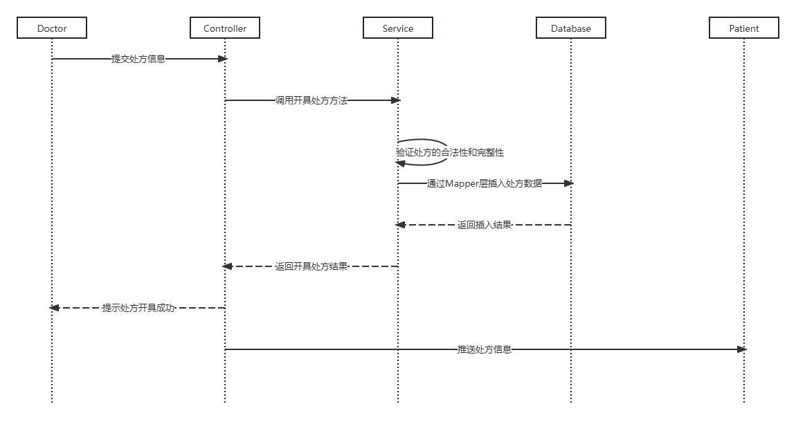
医生在系统中为患者开具处方时,前端界面提供处方填写表单。医生填写处方信息后提交,Controller层接收请求,调用Service层的处方开具方法。Service层处理业务逻辑,验证处方的合法性和完整性,然后通过Mapper层将处方数据插入数据库的处方表中。开具成功后,Service层返回结果,Controller层将结果反馈给前端界面,提示医生处方开具成功。同时系统可能将处方信息推送给患者,供患者查看和使用。医生开具处方功能时序图如图4-5所示。

图4-5 医生开具处方功能时序图
系统功能类图展示了系统中各个类及其之间的关系。用户类包含浏览信息、发布分享、查看资讯等功能;医生类涵盖信息管理、预约处理、开具处方等操作;管理员类负责用户管理、知识管理等功能。类图通过继承、关联等关系,明确各角色职责与交互,为系统设计提供清晰的结构化视图,确保功能模块化与代码复用性。系统功能类图如图4-6所示。

图4-6系统功能类图
在进行数据库设计时,概念设计帮助明确系统的整体结构和需求。在这一阶段,需要确定实体、属性以及它们之间的关系,为后续的数据库表设计奠定基础。接下来,将深入探讨数据库表设计的具体细节,实现更高效的数据存储和管理。
数据库设计需要遵循规范化原则,避免数据冗余和重复。确保数据完整性,通过主键、外键及约束条件保证数据的一致性。设计时应具有可扩展性,为未来的数据增长和需求变化预留空间。安全性是数据库设计的关键,需通过权限管理和数据加密保护数据安全[16]。系统性能需通过索引优化、分区设计和查询优化得到保障。遵循最小存储原则,在满足需求的同时减少数据存储占用。设计过程需结合实际业务需求,确保数据库结构能够支持业务逻辑和流程。
数据库实体是数据库中用于存储信息的基本对象,通常对应实际业务中的具体事物。每个实体由多个属性组成,属性描述实体的特征或属性值。实体之间可能存在不同的关系,包括一对一、一对多和多对多。关系通过外键实现,用于表示不同实体间的关联[17]。实体需要根据业务需求进行抽象和建模,确保实体能够准确反映系统中的核心数据结构。实体设计过程中需明确属性的类型、约束条件及主键,确保数据的唯一性和完整性。以下将展示系统的全局E-R图以及各个实体的属性图。
系统全局E-R图如图4-3所示。

图4-3 系统E-R图
问诊预约实体图如图4-4所示。

图4-4 问诊预约实体图
疾病知识实体图如图4-5所示。

图4-5 疾病知识实体图
医生信息实体图如图4-6所示。

图4-6 医生信息实体图
医生用户实体图如图4-7所示。

图4-7 医生用户实体图
处方开具实体图如图4-8所示。

图4-8处方开具实体图
用户实体图如图4-9所示。

图4-9 用户实体图
就诊记录实体图如图4-10所示。

图4-10就诊记录实体图
数据库表是实体在数据库中的具体实现形式,用于存储系统的数据。每张表包含若干列,每列对应实体的一个属性。主键用于标识表中每行数据的唯一性,外键用于关联其他表的数据。表设计需考虑数据存储的规范化,减少重复数据以节约存储空间。根据业务需求设计索引,优化查询性能。表的字段类型需符合数据存储的实际需求,避免数据类型不匹配带来的性能问题。表的命名需具有一定的规范性,清晰反映表的功能和作用。以下是系统的数据库表设计展示。
表 4-1 consultation_appointment(问诊预约)
| 编号 | 字段名 | 类型 | 长度 | 是否非空 | 是否主键 | 注释 |
| 1 | consultation_appointment_id | int | 是 | 是 | 问诊预约ID | |
| 2 | doctor_user | int | 否 | 否 | 医生用户 | |
| 3 | affiliated_hospital | varchar | 64 | 否 | 否 | 所属医院 |
| 4 | doctor_star | varchar | 64 | 否 | 否 | 医生星级 |
| 5 | areas_of_expertise | varchar | 64 | 否 | 否 | 擅长领域 |
| 6 | ordinary_user | int | 否 | 否 | 普通用户 | |
| 7 | user_name | varchar | 64 | 否 | 否 | 用户姓名 |
| 8 | appointment_time | datetime | 否 | 否 | 预约时间 | |
| 9 | visit_records_limit_times | int | 是 | 否 | 记录就诊限制次数 | |
| 10 | create_time | datetime | 是 | 否 | 创建时间 | |
| 11 | update_time | timestamp | 是 | 否 | 更新时间 | |
| 12 | source_table | varchar | 255 | 否 | 否 | 来源表 |
| 13 | source_id | int | 否 | 否 | 来源ID | |
| 14 | source_user_id | int | 否 | 否 | 来源用户 |
表 4-2 disease_knowledge(疾病知识)
| 编号 | 字段名 | 类型 | 长度 | 是否非空 | 是否主键 | 注释 |
| 1 | disease_knowledge_id | int | 是 | 是 | 疾病知识ID | |
| 2 | name_of_disease | varchar | 64 | 否 | 否 | 疾病名称 |
| 3 | classification_of_diseases | varchar | 64 | 否 | 否 | 疾病分类 |
| 4 | disease_symptoms | varchar | 64 | 否 | 否 | 疾病症状 |
| 5 | disease_site | varchar | 64 | 否 | 否 | 疾病部位 |
| 6 | inspection_department | varchar | 64 | 否 | 否 | 检查科室 |
| 7 | cover_image | varchar | 255 | 否 | 否 | 封面图片 |
| 8 | disease_details | longtext | 4294967295 | 否 | 否 | 疾病详情 |
| 9 | collect_len | int | 是 | 否 | 收藏数 | |
| 10 | create_time | datetime | 是 | 否 | 创建时间 | |
| 11 | update_time | timestamp | 是 | 否 | 更新时间 |
表 4-3 doctor_information(医生信息)
| 编号 | 字段名 | 类型 | 长度 | 是否非空 | 是否主键 | 注释 |
| 1 | doctor_information_id | int | 是 | 是 | 医生信息ID | |
| 2 | doctor_user | int | 否 | 否 | 医生用户 | |
| 3 | length_of_medical_practice | varchar | 64 | 否 | 否 | 从医时长 |
| 4 | affiliated_hospital | varchar | 64 | 否 | 否 | 所属医院 |
| 5 | doctor_star | varchar | 64 | 否 | 否 | 医生星级 |
| 6 | classification_of_diseases | varchar | 64 | 否 | 否 | 疾病分类 |
| 7 | areas_of_expertise | varchar | 64 | 否 | 否 | 擅长领域 |
| 8 | professional_background | varchar | 64 | 否 | 否 | 专业背景 |
| 9 | photo_of_doctor | varchar | 255 | 否 | 否 | 医生照片 |
| 10 | doctor_profile | longtext | 4294967295 | 否 | 否 | 医生简介 |
| 11 | collect_len | int | 是 | 否 | 收藏数 | |
| 12 | comment_len | int | 是 | 否 | 评论数 | |
| 13 | consultation_appointment_limit_times | int | 是 | 否 | 预约限制次数 | |
| 14 | create_time | datetime | 是 | 否 | 创建时间 | |
| 15 | update_time | timestamp | 是 | 否 | 更新时间 |
表 4-4 doctor_user(医生用户)
| 编号 | 字段名 | 类型 | 长度 | 是否非空 | 是否主键 | 注释 |
| 1 | doctor_user_id | int | 是 | 是 | 医生用户ID | |
| 2 | doctors_name | varchar | 64 | 否 | 否 | 医生名称 |
| 3 | doctors_gender | varchar | 64 | 否 | 否 | 医生性别 |
| 4 | patient_age | varchar | 64 | 否 | 否 | 医生年龄 |
| 5 | proof_of_academic_qualifications | varchar | 255 | 否 | 否 | 学历证明 |
| 6 | doctors_certificate | varchar | 255 | 否 | 否 | 医师证书 |
| 7 | title_certificate | varchar | 255 | 否 | 否 | 职称证书 |
| 8 | examine_state | varchar | 16 | 是 | 否 | 审核状态 |
| 9 | user_id | int | 是 | 否 | 用户ID | |
| 10 | create_time | datetime | 是 | 否 | 创建时间 | |
| 11 | update_time | timestamp | 是 | 否 | 更新时间 |
表 4-5 prescribing(处方开具)
| 编号 | 字段名 | 类型 | 长度 | 是否非空 | 是否主键 | 注释 |
| 1 | prescribing_id | int | 是 | 是 | 处方开具ID | |
| 2 | doctor_user | int | 否 | 否 | 医生用户 | |
| 3 | affiliated_hospital | varchar | 64 | 否 | 否 | 所属医院 |
| 4 | doctor_star | varchar | 64 | 否 | 否 | 医生星级 |
| 5 | ordinary_user | int | 否 | 否 | 普通用户 | |
| 6 | user_name | varchar | 64 | 否 | 否 | 用户姓名 |
| 7 | visit_time | datetime | 否 | 否 | 就诊时间 | |
| 8 | contents | text | 65535 | 否 | 否 | 就诊内容 |
| 9 | visit_results | text | 65535 | 否 | 否 | 就诊结果 |
| 10 | treatment_plan | text | 65535 | 否 | 否 | 治疗方案 |
| 11 | prescription_information | text | 65535 | 否 | 否 | 处方信息 |
| 12 | precautions | text | 65535 | 否 | 否 | 注意事项 |
| 13 | create_time | datetime | 是 | 否 | 创建时间 | |
| 14 | update_time | timestamp | 是 | 否 | 更新时间 | |
| 15 | source_table | varchar | 255 | 否 | 否 | 来源表 |
| 16 | source_id | int | 否 | 否 | 来源ID | |
| 17 | source_user_id | int | 否 | 否 | 来源用户 |
表 4-6 user(用户账户)
| 编号 | 字段名 | 类型 | 长度 | 是否非空 | 是否主键 | 注释 |
| 1 | user_id | int | 是 | 是 | 用户ID | |
| 2 | state | smallint | 是 | 否 | 账户状态 | |
| 3 | user_group | varchar | 32 | 否 | 否 | 所在用户组 |
| 4 | login_time | timestamp | 是 | 否 | 上次登录时间 | |
| 5 | phone | varchar | 11 | 否 | 否 | 手机号码 |
| 6 | phone_state | smallint | 是 | 否 | 手机认证 | |
| 7 | username | varchar | 16 | 是 | 否 | 用户名 |
| 8 | nickname | varchar | 16 | 否 | 否 | 昵称 |
| 9 | password | varchar | 64 | 是 | 否 | 密码 |
| 10 | | varchar | 64 | 否 | 否 | 邮箱 |
| 11 | email_state | smallint | 是 | 否 | 邮箱认证 | |
| 12 | avatar | varchar | 255 | 否 | 否 | 头像地址 |
| 13 | open_id | varchar | 255 | 否 | 否 | 针对获取用户信息字段 |
| 14 | create_time | timestamp | 是 | 否 | 创建时间 |
表 4-7 visit_records(就诊记录)
| 编号 | 字段名 | 类型 | 长度 | 是否非空 | 是否主键 | 注释 |
| 1 | visit_records_id | int | 是 | 是 | 就诊记录ID | |
| 2 | doctor_user | int | 否 | 否 | 医生用户 | |
| 3 | affiliated_hospital | varchar | 64 | 否 | 否 | 所属医院 |
| 4 | doctor_star | varchar | 64 | 否 | 否 | 医生星级 |
| 5 | ordinary_user | int | 否 | 否 | 普通用户 | |
| 6 | user_name | varchar | 64 | 否 | 否 | 用户姓名 |
| 7 | visit_time | datetime | 否 | 否 | 就诊时间 | |
| 8 | medical_expenses | double | 否 | 否 | 就诊费用 | |
| 9 | contents | text | 65535 | 否 | 否 | 就诊内容 |
| 10 | visit_results | text | 65535 | 否 | 否 | 就诊结果 |
| 11 | treatment_plan | text | 65535 | 否 | 否 | 治疗方案 |
| 12 | pay_state | varchar | 16 | 是 | 否 | 支付状态 |
| 13 | pay_type | varchar | 16 | 否 | 否 | 支付类型 |
| 14 | prescribing_limit_times | int | 是 | 否 | 开具处方限制次数 | |
| 15 | create_time | datetime | 是 | 否 | 创建时间 | |
| 16 | update_time | timestamp | 是 | 否 | 更新时间 | |
| 17 | source_table | varchar | 255 | 否 | 否 | 来源表 |
| 18 | source_id | int | 否 | 否 | 来源ID | |
| 19 | source_user_id | int | 否 | 否 | 来源用户 |
用户进入系统首页,可浏览健康资讯、疾病知识、公告信息等综合内容。首页信息浏览界面如图5-1所示。

图5-1 首页信息浏览界面
用户在健康分享页面发布内容,填写分享主题、详细描述及相关图片等信息后提交。用户可查看其他用户分享的内容,并进行点赞或评论互动。健康分享界面如图5-2所示。

图5-2 健康分享界面
用户在健康资讯页面浏览系统发布的各类健康资讯文章。用户可通过分类标签或搜索框查找特定主题的资讯,点击文章标题查看详细内容。健康资讯查看界面如图5-3所示。

图5-3 健康资讯查看界面
用户在疾病知识页面查看系统提供的疾病相关信息,包括症状、治疗方法、预防措施等。用户可通过疾病分类或搜索功能快速定位所需知识。疾病知识查看界面如图5-4所示。

图5-4 疾病知识查看界面
用户在医生信息页面浏览医生的详细资料,包括姓名、专业、资质、患者评价等。用户可通过搜索或筛选功能查找特定医生,并查看其出诊时间及预约情况。医生信息查看界面如图5-5所示。

图5-5 医生信息查看界面
用户在个人中心页面查看个人首页信息,进行问诊预约操作,查看就诊记录及处方开具情况。用户还可管理收藏内容及评论信息。个人中心界面如图5-6所示。

图5-6 个人中心界面
医生登录系统后进入后台首页,查看系统通知、待处理的问诊预约数量及最新就诊记录等信息。医生后台首页如图5-7所示。

图5-7 医生后台首页
医生在信息管理页面更新个人资料,包括联系方式、专业领域、出诊时间等。医生还可查看个人历史就诊记录及患者评价。医生信息管理界面如图5-8所示。

图5-8 医生信息管理界面
医生在问诊预约管理页面查看待处理的预约请求,点击预约记录可查看患者详细信息,并进行预约确认或拒绝操作。问诊预约管理界面如图5-9所示。

图5-9 问诊预约管理界面
医生在就诊记录管理页面查看历史就诊记录,点击记录可查看详细诊断信息及治疗方案。医生还可对就诊记录进行编辑或删除操作。就诊记录管理界面如图5-10所示。

图5-10 就诊记录管理界面
医生在处方开具管理页面为患者开具处方,填写药品名称、剂量及使用说明等信息。医生可查看已开具处方的历史记录,并进行修改或删除操作。处方开具管理界面如图5-11所示。

图5-11 处方开具管理界面
管理员在用户管理页面查看系统所有用户信息,包括管理员、医生和普通用户。管理员可添加新用户、编辑用户信息、删除用户账户及分配用户角色。系统用户管理界面如图5-12所示。

图5-12 系统用户管理界面
管理员在疾病分类管理页面添加、编辑或删除疾病分类信息。管理员输入分类名称及描述后提交,系统自动更新疾病分类列表。疾病分类管理界面如图5-13所示。

图5-13 疾病分类管理界面
管理员在疾病知识管理页面添加、编辑或删除疾病知识条目。管理员输入疾病名称、症状、治疗方法等信息后提交,系统更新知识库内容。疾病知识管理界面如图5-14所示。

图5-14 疾病知识管理界面
管理员在医生信息管理页面查看所有医生信息,可添加新医生、编辑医生资料、删除医生账户及查看医生评价。医生信息管理界面如图5-15所示。

图5-15 医生信息管理界面
管理员在问诊预约管理页面查看所有问诊预约记录,可对预约状态进行修改,如确认、取消或重新分配预约。问诊预约管理界面如图5-16所示。

图5-16 问诊预约管理界面
管理员在就诊记录管理页面查看所有就诊记录,可对记录进行编辑、删除或导出操作。管理员还可根据日期、医生或患者信息进行筛选。就诊记录管理界面如图5-17所示。

图5-17 就诊记录管理界面
管理员在处方开具管理页面查看所有处方记录,可对处方进行审核、编辑或删除操作。管理员还可根据日期、医生或患者信息进行筛选。处方开具管理界面如图5-18所示。

图5-18 处方开具管理界面
测试的目的是验证系统功能、性能和可靠性是否符合设计需求,确保其在实际运行环境中能够正常工作。通过测试发现并修复潜在的缺陷和问题,降低系统故障风险。测试过程旨在验证系统是否实现了预期的功能需求,同时确保所有模块的集成能够正常运行,满足用户和业务的预期目标。测试还需评估系统的性能,包括响应时间、吞吐量和资源使用情况,以确保其能够在高负载环境下运行稳定。测试目的是验证系统安全性和健壮性,确保数据不会因意外操作或恶意攻击而丢失或泄露。最终通过测试确保系统在功能、性能和用户体验方面达到质量标准。
测试用例是测试过程中用于验证系统功能和性能的具体操作步骤和预期结果。测试用例的设计依据需求文档和系统设计说明书,确保覆盖所有功能模块、业务流程和边界情况。每个测试用例包含唯一的标识、测试目标、前置条件、输入数据、测试步骤和预期输出结果,确保测试过程的可操作性和结果的可验证性[18]。
测试用例分为功能性测试用例和非功能性测试用例。功能性测试用例验证系统功能是否按照需求正确实现,包括输入处理、业务逻辑和输出展示等。非功能性测试用例主要关注系统性能、安全性和兼容性,验证其在高并发、异常操作或不同运行环境下的稳定性和可靠性。设计测试用例时注重覆盖率,确保正常流程、边界条件和异常情况均被充分考虑,从而最大限度发现潜在缺陷并提升系统质量。测试用例的执行结果记录为测试报告,为缺陷修复和系统优化提供依据。
用户首页信息浏览功能测试用例表是用来验证用户在系统首页能否正常浏览各类信息的测试记录。用户首页信息浏览功能测试用例表如表6-1所示。
表6-1用户首页信息浏览功能测试用例表
| 测试项 | 测试用例 | 预期结果 | 结论 |
| 用户首页信息浏览功能测试 | 1. 用户登录系统;2. 进入系统首页;3. 查看首页展示的健康资讯、疾病知识、医生信息等内容。 | 首页正常展示各类信息,用户能浏览到健康资讯、疾病知识、医生信息等内容。 | 与预期结果一致。 |
| 用户首页信息浏览功能测试 | 1. 用户登录系统;2. 进入系统首页;3. 使用筛选功能,按类别筛选健康资讯。 | 筛选功能正常工作,首页仅展示所选类别下的健康资讯内容。 | 与预期结果一致。 |
| 用户首页信息浏览功能测试 | 1. 用户登录系统;2. 进入系统首页;3. 使用搜索功能,输入关键词搜索疾病知识。 | 搜索结果准确,首页展示与关键词相关的疾病知识内容。 | 与预期结果一致。 |
用户健康分享功能测试用例表是用来验证用户能否正常发布健康分享内容的测试记录。用户健康分享功能测试用例表如表6-2所示。
表6-2用户健康分享功能测试用例表
| 测试项 | 测试用例 | 预期结果 | 结论 |
| 用户健康分享功能测试 | 1. 用户登录系统;2. 进入健康分享页面;3. 填写分享主题、内容,上传图片(若有);4. 点击发布按钮。 | 发布成功,分享内容出现在健康分享页面的列表中。 | 与预期结果一致。 |
| 用户健康分享功能测试 | 1. 用户登录系统;2. 进入健康分享页面;3. 点击其他用户的分享内容;4. 查看分享详情,并进行点赞或评论操作。 | 能正常查看分享详情,点赞和评论操作成功,相应数据更新。 | 与预期结果一致。 |
| 用户健康分享功能测试 | 1. 用户登录系统;2. 进入健康分享页面;3. 不填写分享主题和内容,直接点击发布按钮。 | 提示用户分享主题和内容不能为空,发布失败。 | 与预期结果一致。 |
用户问诊预约功能测试用例表是用来验证用户能否正常进行问诊预约操作的测试记录。用户问诊预约功能测试用例表如表6-3所示。
表6-3用户问诊预约功能测试用例表
| 测试项 | 测试用例 | 预期结果 | 结论 |
| 用户问诊预约功能测试 | 1. 用户登录系统;2. 进入医生信息查看页面;3. 选择一位医生,点击问诊预约按钮;4. 填写预约时间等信息,点击确认预约。 | 预约成功,系统提示预约成功,并在个人中心的问诊预约记录中显示该预约信息。 | 与预期结果一致。 |
| 用户问诊预约功能测试 | 1. 用户登录系统;2. 进入个人中心;3. 查看问诊预约记录;4. 选择一个未完成的预约,点击取消预约按钮。 | 预约取消成功,系统提示预约已取消,该预约记录状态更新为已取消。 | 与预期结果一致。 |
| 用户问诊预约功能测试 | 1. 用户登录系统;2. 进入医生信息查看页面;3. 选择一位医生,点击问诊预约按钮;4. 填写已过期的时间作为预约时间,点击确认预约。 | 提示用户预约时间无效,预约失败。 | 与预期结果一致。 |
医生问诊预约管理功能测试用例表是用来验证医生能否正常管理问诊预约的测试记录。医生问诊预约管理功能测试用例表如表6-4所示。
表6-4医生问诊预约管理功能测试用例表
| 测试项 | 测试用例 | 预期结果 | 结论 |
| 医生问诊预约管理功能测试 | 1. 医生登录系统;2. 进入问诊预约管理页面;3. 查看待处理的问诊预约列表;4. 选择一个预约,点击确认按钮。 | 预约状态更新为已确认,系统提示操作成功。 | 与预期结果一致。 |
| 医生问诊预约管理功能测试 | 1. 医生登录系统;2. 进入问诊预约管理页面;3. 查看待处理的问诊预约列表;4. 选择一个预约,点击拒绝按钮。 | 预约状态更新为已拒绝,系统提示操作成功。 | 与预期结果一致。 |
| 医生问诊预约管理功能测试 | 1. 医生登录系统;2. 进入问诊预约管理页面;3. 查看已完成的问诊预约列表;4. 选择一个已完成的预约,点击查看详情按钮。 | 能正常查看该预约的详细信息,包括患者信息、预约时间、问诊结果等。 | 与预期结果一致。 |
医生就诊记录管理功能测试用例表是用来验证医生能否正常管理就诊记录的测试记录。医生就诊记录管理功能测试用例表如表6-5所示。
表6-5医生就诊记录管理功能测试用例表
| 测试项 | 测试用例 | 预期结果 | 结论 |
| 医生就诊记录管理功能测试 | 1. 医生登录系统;2. 进入就诊记录管理页面;3. 查看就诊记录列表;4. 选择一条记录,点击编辑按钮,修改记录内容后保存。 | 就诊记录更新成功,系统提示操作成功,记录内容显示为修改后的内容。 | 与预期结果一致。 |
| 医生就诊记录管理功能测试 | 1. 医生登录系统;2. 进入就诊记录管理页面;3. 查看就诊记录列表;4. 选择一条记录,点击删除按钮。 | 就诊记录删除成功,系统提示操作成功,该记录从列表中移除。 | 与预期结果一致。 |
| 医生就诊记录管理功能测试 | 1. 医生登录系统;2. 进入就诊记录管理页面;3. 使用搜索功能,输入患者姓名搜索就诊记录。 | 搜索结果准确,仅展示与患者姓名匹配的就诊记录。 | 与预期结果一致。 |
管理员系统用户管理功能测试用例表是用来验证管理员能否正常管理系统的各类用户(包括管理员、医生和普通用户)的测试记录。管理员系统用户管理功能测试用例表如表6-6所示。
表6-6管理员系统用户管理功能测试用例表
| 测试项 | 测试用例 | 预期结果 | 结论 |
| 管理员系统用户管理功能测试 | 1. 管理员登录系统;2. 进入系统用户管理页面;3. 点击添加用户按钮,输入用户信息(用户名、密码、角色等),点击保存。 | 新用户添加成功,系统提示操作成功,新用户出现在用户列表中。 | 与预期结果一致。 |
| 管理员系统用户管理功能测试 | 1. 管理员登录系统;2. 进入系统用户管理页面;3. 选择一个用户,点击编辑按钮,修改用户信息后保存。 | 用户信息更新成功,系统提示操作成功,用户信息显示为修改后的内容。 | 与预期结果一致。 |
| 管理员系统用户管理功能测试 | 1. 管理员登录系统;2. 进入系统用户管理页面;3. 选择一个用户,点击删除按钮。 | 用户删 |
经过对系统主要功能的测试,用户首页信息浏览功能运行正常,用户能够顺利浏览健康资讯、疾病知识和医生信息,并通过筛选和搜索功能获取特定内容。用户健康分享功能表现稳定,用户可以发布内容、查看他人分享并进行点赞和评论操作。问诊预约功能测试表明,用户可以成功进行预约、查看预约记录并取消预约,同时系统对无效预约时间进行了正确提示。医生端的问诊预约管理和就诊记录管理功能均能正常操作,医生可以确认或拒绝预约,编辑和删除就诊记录,并查看详细信息。管理员的系统用户管理功能也通过测试,管理员能够顺利添加、编辑和删除各类用户。整体而言,系统的主要功能模块在测试过程中表现符合预期,各项操作均能正常完成,未发现重大功能缺陷。
在本研究中,设计并实现了一套基于SpringBoot的在线诊疗系统,旨在通过互联网技术优化传统医疗流程,为用户提供便捷、高效的医疗服务。系统涵盖用户、医生和管理员三大角色,具备首页信息浏览、健康分享、问诊预约、就诊记录管理、处方开具等功能模块,满足了不同用户群体的多样化需求。
在系统开发过程中,前端采用Vue技术实现交互界面,后端基于SpringBoot框架完成业务逻辑处理,数据库选用MySQL进行数据存储。通过模块化设计与开发,确保了系统的高效性、稳定性和易用性。在测试阶段,针对系统的主要功能进行了全面测试,测试结果表明各项功能均能正常运行,操作流程符合预期,未发现重大功能缺陷,系统具备良好的稳定性和可靠性。
本系统通过整合互联网技术与医疗资源,打破了传统就医模式的时间与空间限制,为患者提供了便捷的在线医疗服务,同时也为医生和管理员提供了高效的工作平台。未来,随着技术的进一步发展和用户需求的不断变化,系统仍有进一步优化和拓展的空间,例如引入人工智能辅助诊断、拓展远程医疗功能等,以更好地满足现代医疗环境下的多样化需求,推动医疗服务模式向智能化、便捷化方向发展。
- 陈新,杨军.人工智能在神经系统肿瘤领域的应用:现状与挑战[J].肿瘤,2024,44(09):938-943.
- [程根泉,顾一帆,傅哲元,等.基于“互联网+智能诊疗”技术研发及在心血管疾病人群中的应用[J].中国卫生标准管理,2022,13(24):1-6.
- 郭家铭.在线诊疗医生推荐系统的设计与实现[D].中国地质大学(北京),2022.
- 夏先玉.在线诊疗健康管理系统的设计与实现核心研究[J].电子技术与软件工程,2021,(16):195-196.
- Qureshi S M ,Qureshi B M ,Iqrar U , et al.Author Correction: AI based predictive acceptability model for effective vaccine delivery in healthcare systems[J].Scientific Reports,2025,15(1):3578-3578.
- Vishwakarma P L ,Singh K R ,Mishra R , et al.Application of artificial intelligence for resilient and sustainable healthcare system: systematic literature review and future research directions[J].International Journal of Production Research,2025,63(2):822-844.
- 苏钰玲. 一种轻量级安全Web开发框架的研究与实现[D]. 华北电力大学,2023.
- 郝蕊,李娜. 基于MVC模式的医疗耗材管理系统设计[J]. 自动化技术与应用,2024,43(6):171-175.
- 王培培. 基于SpringBoot的网上商城管理系统设计与实现[J]. 现代计算机,2024,30(7):117-120.
- 王玉魁,李峰,乔彦超,等. 基于Springboot与Vue框架的仓储管理系统设计与实现[J]. 河南科技,2024,51(18):29-33.
- 乔凤权,李精伟,徐进,等. 基于VUE的泵站运维系统的前端设计与实现[J]. 科技创新与生产力,2024,45(11):129-132.
- 季甜甜,刘冬冬. 基于Vue前端性能的研究与分析[J]. 阜阳师范大学学报(自然科学版),2024,41(1):15-22.
- 黄明辉. MySQL备份策略[J]. 科学与信息化,2024(17):40-42.
- 陈芳. 基于MySQL数据库的数据录入系统设计研究[J]. 科技资讯,2024,22(20):35-37.
- 袁春龙. 基于SpringBoot框架的教学管理系统设计与实现[D]. 山东:山东科技大学,2022.
- 周鑫. 数据库设计和优化中的SQL语言应用研究[J]. 数码设计,2023(11):83-85.
- 柯妍,孙佳留,朱士飞,等. 基于MySQL的煤质信息数据库设计[J]. 资源信息与工程,2024,39(3):117-121.
- 江苏苏宁云计算有限公司. 一种基于日志的测试方法、装置及计算机系统:CN202011448356.3[P]. 2024-08-27.
本文的顺利完成离不开多方面的支持和帮助。在此,我怀着诚挚的感激之情,向所有在论文撰写过程中给予指导和帮助的人士表示由衷的感谢。
感谢我的导师,他在论文的选题、研究方法、实验设计及写作过程中给予了我悉心的指导和宝贵的建议。从最初的思路启发到论文完成的每一个环节,导师始终耐心解答我的疑问,并通过细致的批注和建议不断提升我的研究能力和论文质量。导师严谨的治学态度和渊博的学识让我受益匪浅,并为我树立了良好的榜样。感谢学校的教学与科研平台,为我提供了丰富的学习资源和便利的科研条件。在研究过程中,学校提供的图书馆资源、实验室设备及线上数据库都为我的学习和研究奠定了坚实的基础。感谢实验室的老师和同学们,他们与我分享学术见解、交流实验经验,并在研究中给予了许多实质性的帮助和支持。
我要感谢我的家人,他们在我的学习和研究过程中给予了无条件的支持和鼓励。在我遇到困难时,他们始终是我坚实的后盾,为我提供了良好的生活和学习环境,让我能够全身心地投入到研究工作中。我还要感谢所有直接或间接帮助过我的朋友,他们在论文研究期间提供的帮助和建议让我更有信心完成这项工作。一些同行在学术讨论中给予的启发性意见和建议,使我的研究思路更加清晰。
尽管本文已经完成,但由于个人学术水平有限,论文中难免存在不足之处。在未来的学习和研究中,我将继续努力,不断完善和提高自己,以期取得更大的进步。再次向所有支持和帮助过我的人表示深深的感谢!
免费领取项目源码,请关注❥点赞收藏并私信博主,谢谢~
1180

被折叠的 条评论
为什么被折叠?



