摘 要
在当今信息化社会,图片销售行业正在蓬勃发展,对图片销售系统的需求也日益增强。本论文介绍了一个基于Spring Boot的图片销售系统,该系统具备多种功能,包括用户管理、图片信息管理、图片分类管理、订单信息管理、申请签约管理、系统管理、通知公告管理、资源管理和交流管理。通过使用本系统,用户可以轻松地进行用户注册、登录、查看图片信息、上传和下载图片、下订单、申请签约等操作,管理员则可以对系统进行全面的管理,包括轮播图管理、公告管理等。
该系统采用Spring Boot框架进行开发,其界面设计简洁明了,操作便捷,能够显著提高用户的管理效率和管理水平,降低交易风险,并最终提高交易效率和收益。本系统的应用,将为图片销售行业带来更高效、更便捷的服务,满足用户不断增长的需求。
通过本系统的使用,我们可以期待优化用户体验,提升交易效率,并降低交易风险。这些系统的开发和应用,反映了在信息化社会中,对高效、便捷和安全的管理工具的迫切需求。同时,本系统的应用将为图片销售行业带来新的发展机遇,推动行业的进步。
关键词:图片销售系统;Spring Boot;Java;MySQL
Image sales system
Abstract
In today's information society, the image sales industry is flourishing, and the demand for image sales systems is also increasing. This paper introduces an image sales system based on Spring Boot, which has multiple functions including user management, image information management, image classification management, order information management, application and contract management, system management, notification and announcement management, resource management, and traffic management. By using this system, users can easily perform user registration, login, view image information, upload and download images, place orders, apply for contracts, and other operations. Administrators can comprehensively manage the system, including carousel management, announcement management, etc.
The system is developed using the Spring Boot framework, which has a simple and clear interface design, easy operation, and can significantly improve user management efficiency and level, reduce transaction risks, and ultimately improve transaction efficiency and returns. The application of this system will bring more efficient and convenient services to the image sales industry, meeting the growing needs of users.
Through the use of this system, we can expect to optimize user experience, improve transaction efficiency, and reduce transaction risks. The development and application of these systems reflect the urgent need for efficient, convenient, and secure management tools in the information society. At the same time, the application of this system will bring new development opportunities to the image sales industry and promote industry progress.
Keywords: Image sales system; Spring Boot;Java;MySQL
1 前 言
1.1 选题背景
1.2 研究意义
1.3 国内外研究现状
1.3.1 国内研究现状
1.3.2 国外研究现状
1.4 系统的特点
1.5 论文结构与章节安排
2 关键技术
2.1 Java
2.2 MySQL
2.3 Spring Boot框架
2.4 B/S模式
2.5 uni-app
3 系统分析
3.1 可行性分析
3.1.1 技术可行性
3.1.2 经济可行性
3.1.3 操作可行性
3.1.4 社会可行性
3.2 功能需求分析
3.3 系统性能分析
3.4 系统流程分析
3.4.1 程序操作流程
3.4.2 登录流程
3.4.3 注册流程
4 系统设计
4.1 总体设计
4.1.1 框架设计
4.1.2 功能模块设计
4.2 数据库设计
4.2.1 E-R图
4.2.1 数据库表结构设计
5 系统实现
5.1 系统环境分析
5.2 普通用户模块
5.2.1 用户登录界面
5.2.2 用户注册界面
5.2.3 首页界面
5.2.4 交流论坛界面
5.2.5 图片信息界面
5.2.6 申请签约界面
5.3 后台管理员模块
5.3.1 系统用户界面
5.3.2 图片信息管理界面
5.3.3 图片分类管理界面
5.3.4 系统管理界面
5.3.5 通知公告管理界面
5.4 投稿用户模块
5.4.1 图片信息管理界面
5.4.2 订单信息管理界面
6 系统测试
6.1 测试目的与意义
6.2 测试用例
6.3 测试分析
7 结束语
参考文献
致 谢
随着信息化社会的快速发展,图片销售行业正在蓬勃发展,图片销售系统的需求也日益增长。现有的图片销售系统在功能和用户体验方面存在诸多不足,无法满足用户日益增长的需求。因此,我们选择研究基于Spring Boot的图片销售系统。该系统采用Spring Boot框架开发,界面设计简洁明了,操作便捷,具有多种功能,包括用户管理、图片信息管理、图片分类管理、订单信息管理、申请签约管理、系统管理、通知公告管理、资源管理和交流管理等。通过本系统的使用,用户可以轻松地进行用户注册、登录、查看图片信息、上传和下载图片、下订单、申请签约等操作,管理员可以对系统进行管理,包括轮播图管理、公告管理等。本系统的应用将为图片销售行业带来更高效、更便捷的服务,满足用户不断增长的需求。同时,本系统的开发和应用反映了在信息化社会中,对高效、便捷和安全的管理工具的迫切需求。
首先,图片销售系统的研究有助于提高图片销售行业的效率和管理水平。通过开发一个功能齐全、操作便捷的图片销售系统,可以为用户提供更高效、更便捷的服务,降低交易风险,并最终提高交易效率和收益。图片销售系统的研究还有助于推动图片销售行业的创新和发展。随着信息化社会的快速发展,图片销售行业需要不断探索和创新,以适应市场的变化和用户的需求。图片销售系统的研究可以为行业提供新的思路和方法,推动行业的持续发展。最后,图片销售系统的研究还可以为其他类似行业的信息化和智能化提供借鉴和参考。图片销售系统采用了先进的框架和技术,具有较高的安全性和稳定性,可以为其他行业的信息化和智能化提供借鉴和参考。
综上所述,图片销售系统的研究具有重要的现实意义和理论价值,将为图片销售行业的发展和信息化社会的建设做出贡献
首先,尽管国内图片销售市场起步较晚,但随着互联网的发展和数字内容需求的增加,市场逐渐壮大,视觉中国、全景网、华盖创意等平台已经在国内市场占据了重要地位。另外学术研究方面,国内对图片销售系统的探讨相对较少,研究集中在平台运营与商业模式、用户需求分析及技术应用三个领域。尤其在如何通过创新商业模式提高盈利能力、利用技术提升图片分类和版权保护等方面,取得了一定进展。然而,国内市场仍面临版权纠纷与激烈竞争的挑战。展望未来,随着技术的进一步发展,特别是大数据的应用,图片销售系统有望在用户体验和运营效率方面实现更多创新和突破。
国外,图片销售系统已经得到了广泛的研究和应用。许多大型图片销售平台如Getty Images、Shutterstock等都采用了先进的图片销售系统来管理图片资源、处理订单和提供用户服务。
在技术方面,国外的研究团队和企业也在不断探索和创新,如使用人工智能技术进行图片分类、推荐和搜索等,以提高图片销售系统的智能化水平。此外,一些研究机构也在进行图片销售系统的安全性和稳定性方面的研究,以提高系统的可靠性和安全性。
综上所述,国外在图片销售系统的研究与应用方面已经取得了较为丰富的成果,为图片销售行业的持续发展提供了有力支持。
(1)图片销售系统中的web后台管理中的后端不再使用古老的jsp+javabean+servlet技术,而是使用当前主流的Spring Boot框架,它减少Java配置代码,简化编程代码,目前Spring Boot框架也是很多企业选择的框架之一。
(2)图片销售系统中的前端使用的是uni-app框架,它是使用Vue.js 开发所有前端应用的框架,可应用多平台,性能优秀,周边生态丰富且开发学习成本低。
(3)图片销售系统中数据库用的MySQL,它执行效率高,运行速度快,安全性能也很高,同时无平台限制。
本文共分为七章,章节内容安排如下:
第一章:引言,主要介绍图片销售系统领域研究的背景和意义,概述研究的现状和系统特点。
第二章:关键技术,主要探讨和说明实现图片销售系统的关键技术。
第三章:系统分析,主要从图片销售系统的可行性、功能、性能等方面进行分析,为后续系统设计提供理论支持。
第四章:系统设计,主要对图片销售系统功能模块、数据库进行功能设计。
第五章:系统实现,主要介绍了图片销售系统各个顾客用户的功能、系统界面的实现。
第六章:系统测试,主要对图片销售系统进行测试,验证功能完整性、稳定性和安全性,评估系统在实际运行中的性能表现。
第七章:结束语。总结全文研究内容,提出对图片销售系统领域未来发展的展望和建议,指出研究的不足和可优化之处,为相关领域的进一步探索提供参考。
Java是一种跨平台的编程语言,广泛用于开发各种类型的应用程序,包括Web应用、移动应用和大型软件系统。在图片销售系统中,Java通常用于后端开发,提供强大的处理能力和稳定性。同时Java是一种面向对象的编程语言,支持封装、继承和多态等特性,使代码更易于维护和重用。还拥有丰富的标准库和第三方框架,如Spring、Hibernate等,可以大大提高开发效率。
MySQL是一种流行的开源关系型数据库管理系统,用于存储和管理数据。在图片销售系统中,MySQL可以用于数据存储、数据查询和数据管理等方面,用户可以免费使用和修改源代码,为平台提供可靠和高性能的数据库支持。MySQL支持多种存储引擎,如InnoDB和MyISAM,可以根据不同的应用场景选择合适的存储引擎,以提高性能;提供了多种数据安全机制,如用户权限管理、数据加密和备份恢复等,确保数据的安全性。
Spring Boot是一个用于构建微服务的Java框架,简化了Spring应用程序的开发和部署过程。Spring Boot通过自动配置和约定优于配置的理念,简化了Spring应用程序的开发过程,使开发者可以更快地构建和部署应用程序;拥有丰富的生态系统,如Spring Cloud、Spring Security等,可以满足各种企业级应用的需求。在图片销售系统中,Spring Boot可以帮助开发团队快速搭建后端服务,并实现各种功能模块的集成和管理。
B/S模式(Browser/Server模式)是一种网络应用架构,其中浏览器(Browser)作为客户端与服务器(Server)进行通信。这种模式使用户可以通过普通的Web浏览器访问应用程序,而无需安装额外的客户端软件。用户通过浏览器发送请求,服务器接收并处理这些请求,然后将结果返回给浏览器显示给用户。在图片销售系统中,uni-app结合B/S模式B/S模式的优势包括跨平台的兼容性,用户可以在不同操作系统和设备上访问应用程序。此外,维护和部署也更为简便,并且能够实现较高的安全性,因为服务器端控制了应用程序和数据的访问权限。
uni-app是一个跨平台的应用开发框架,可以同时用于开发微信小程序、H5应用、Android和iOS应用等,减少了开发成本和时间。uni-app提供了丰富的组件库和插件,可以快速构建各种功能模块,提高开发效率。通过优化渲染引擎和网络请求,提高了应用程序的性能和用户体验。App端支持原生渲染,可支撑更流畅的用户体验。小程序端的性能优于市场其他框架。同时基于通用的前端技术栈,采用vue语法+微信小程序api,无额外学习成本。
从技术角度来看,Spring Boot作为一种轻量级、快速构建的Java框架,能够提高开发效率,降低系统的复杂程度,易于维护和升级。同时,MySQL作为关系型数据库,能够支持平台数据的存储与管理,保障系统的稳定性和高效性。因此,本系统具有技术可行性。
考虑到Springboot、Vue、MyBatis Plus及MySQL等均为开源技术,无需支付高昂的许可费用,大大降低了系统的开发成本。同时,这些技术拥有广泛的用户群体和成熟的社区支持,便于获取技术支持和资源共享。此外,系统的实施将显著提升度假管理的效率和用户体验,从而带来潜在的经济效益。因此,从经济角度来看,该系统的开发同样具备可行性。
系统设计应遵循用户友好原则,确保用户能够轻松上手并高效使用。通过合理的界面布局、直观的操作流程以及详尽的帮助文档,可以大大降低用户的学习成本,提高系统的操作可行性。此外,系统还应具备完善的权限管理和数据安全机制,确保操作的安全性和合规性。
图片销售系统具有很高的社会可行性。首先,该系统的开发和应用能够提高图片销售行业的效率和管理水平,为用户提供更高效、更便捷的服务,降低交易风险,并最终提高交易效率和收益。该系统的应用还符合信息化社会的发展趋势,能够满足用户不断增长的需求,提高用户体验。此外,该系统的开发和应用也符合绿色环保的理念,能够减少人力和物力的浪费,降低成本,提高经济效益和社会效益。因此,图片销售系统具有很高的社会可行性,将为图片销售行业的发展和信息化社会的建设做出积极贡献。
从技术、经济、操作和社会四个维度来看,图片销售系统的开发均具备高度的可行性。
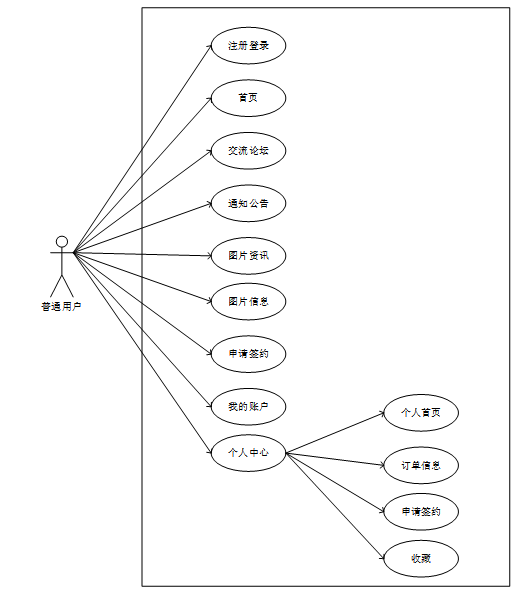
本系统可以分为:普通用户、投稿用户和管理员三大角色。
普通用户主要包括首页、交流论坛、通知公告、图片资讯、图片信息、申请签约、我的账户、个人中心(个人首页、订单信息、申请签约、收藏)等功能。
投稿用户主要包括后台首页、图片信息管理、订单信息管理等功能。
管理员可登录系统后台进行管理,拥有后台首页、系统用户、图片信息管理、图片分类管理、订单信息管理、申请签约管理、系统管理、通知公告管理、资源管理、交流管理等功能。
(一)普通用户角色用例如下图所示。

-
-
-
-
-
- 普通用户用例图
-
-
-
-
普通用户具体功能说明如下所示。
- 注册登录:游客可以通过注册成为系统用户,使用账号密码可登录系统前台,使用系统功能。
- 首页:用户可以浏览最新的图片资讯,了解行业动态,同时也可以查看热门图片、推荐图片等。
- 交流论坛:用户可以在这里与其他用户交流图片使用心得、分享图片使用技巧等,也可以向管理员反馈系统问题或建议。
- 通知公告:用户可以查看平台的最新通知和公告,了解平台的重要信息更新和活动信息。
- 图片资讯:用户可以浏览平台提供的各类图片资讯,包括行业新闻、图片市场动态等,以便了解整个行业的动态。
- 图片信息:用户可以查看和筛选各类图片信息,包括图片类型、风格、用途、价格等,以便找到符合自己需求的图片。
- 申请签约:用户可以在这里申请签约成为平台的签约用户,享受更多的特权和服务。
- 我的账户:用户可以在这里查看自己的账户信息。同时,用户也可以在这里修改自己的个人信息、设置接收通知的邮箱或手机号等。
- 个人中心:用户可以在这里管理个人首页、订单信息、申请签约、收藏。
(二)投稿用户角色用例如下图所示。

-
-
-
-
-
- 投稿用户用例图
-
-
-
-
投稿用户具体功能说明如下所示。
- 后台首页:投稿用户可以在这里查看平台的最新动态、通知和公告,了解平台的重要信息更新和活动信息。
- 图片信息管理:投稿用户可以上传自己的原创图片,并填写图片信息,包括图片类型、风格、用途等。同时,用户也可以对已上传的图片进行编辑、修改和删除等操作。
- 订单信息管理:投稿用户可以查看自己的订单信息,包括已下订单的图片、订单状态、价格等。同时,用户也可以在这里管理自己的申请签约信息,包括申请状态、签约条件等。
(三)管理员角色用例如下图所示。

-
-
-
-
-
- 管理员用例图
-
-
-
-
系统后台管理端管理员具体功能说明如下所示。
- 登录:管理员账号密码由系统生成,可使用账号密码可进行登录系统后台,使用系统功能进行管理,并可对自己的个人信息和密码进行管控。
- 系统用户:管理员可对普通用户、投稿用户和管理员等用户信息进行管控,包括进行增删改查操作,可点击详情进行查阅。
- 图片信息管理:管理员可以对平台上的图片信息进行管理,包括添加、修改、删除图片信息,设置图片分类等。
- 图片分类管理:管理员可以对图片进行分类管理,包括添加、修改、删除分类,设置分类属性等。
- 订单信息管理:管理员可以查看和管理用户的订单信息,包括订单状态、价格、支付方式等。
- 申请签约管理:管理员可以查看和管理用户的申请签约信息,包括签约条件、审核状态等。
- 系统管理:管理员可以对轮播图进行管理,包括添加、修改、删除轮播图,设置轮播图属性等。
- 通知公告管理:管理员可以发布和管理平台的通知和公告,包括公告内容、发布时间等。
- 资源管理(图片资讯列表、资讯分类列表):管理员可以对平台的图片资讯和资讯分类进行管理,包括添加、修改、删除图片资讯和分类信息等。
- 交流管理:管理员可以管理平台的交流论坛,包括审核用户发布的帖子、回复和删除等操作。
对于图片销售系统的设计与实现,下面是系统性能分析表:
-
-
-
-
- 性能需求表
-
-
-
|
项目 |
内容 |
|
响应时间 |
系统对用户请求的响应时间需在500ms以内 |
|
并发用户数 |
系统需要支持1000个并发用户同时访问 |
|
吞吐量 |
系统每秒需要处理1000个请求 |
|
可用性 |
系统需要保证每月99.9%的可用性 |
|
数据安全 |
用户敏感数据需要加密存储,并支持数据库备份和恢复 |
|
数据一致性 |
系统中的数据操作需保证ACID特性,确保数据一致性 |
|
扩展性 |
系统需要支持水平扩展,能够方便地增加服务器节点以应对高请求量 |
|
可维护性 |
系统代码需要清晰易懂、结构良好,方便团队成员维护和修改 |
|
日志记录 |
系统需要记录用户操作日志、异常日志以及系统运行日志 |
|
监控报警 |
系统需要实时监控运行状态,当系统异常时能够及时发送警报通知相关人员 |
|
缓存设置 |
针对频繁使用的数据,系统需要进行合适的缓 |
用户访问平台网站,可以选择进行注册或登录操作。注册成功后,用户可以使用注册的账号登录平台。登录后的用户可以进入系统功能界面,使用自己权限内的功能操作。程序操作流程图如下图所示。

用户访问平台的网站,进入登录页面页面,入其用户名和密码,后端服务接收登录请求,验证用户提供的用户名和密码是否匹配数据库中存储的信息,验证通过即可登录成功。登录流程图如下图所示。

未有账号的用户可进入注册界面进行注册操作,填写注册表格,包括用户名、密码、电子邮件等必要信息。后台系统验证并保存用户提交的信息。分配唯一用户标识符。注册成功后,用户可以使用账号密码进行登录。用户注册流程图如下图所示。

-
-
-
-
-
- 注册流程图
-
-
-
-
B/S架构,即浏览器/服务器架构,是一种基于Web的分布式计算范式。在此架构中,应用程序的逻辑被巧妙地区分为客户端和服务器两部分。具体而言,客户端借助广泛使用的浏览器界面,进行应用访问与操作;而服务器端则肩负起业务逻辑处理、数据存储及管理的核心职责。值得一提的是,客户端无需安装特定的软件,用户仅需通过浏览器输入相应的URL地址,即可轻松访问应用程序,这一特性极大地提升了用户的使用便捷性和系统的维护效率。服务器端通常采用高性能的计算机和数据库系统,能够处理大量并发请求和复杂的业务逻辑。B/S架构的优势在于其跨平台性和易于维护性,开发者可以通过更新服务器端的代码来实现整个系统的升级和维护,而无需逐一更新客户端。

功能模块设计是系统开发过程中的重要阶段,它旨在将系统划分为不同的模块,每个模块负责完成特定的功能或任务。图片销售系统由多个功能模块组成,每个模块下又包含具体的功能操作。功能模块图如下图所示。

E-R图有助于理清系统中的数据结构和关系,为后续的数据库表结构设计提供指导。在进行数据库设计之前,首先需要先绘制实体-关系(E-R)图。E-R图将帮助我们理清业务中的实体(Entity)及它们之间的关系(Relationship),从而为后续的数据库表设计提供基础。根据前文可以得出本图片销售系统拥有多个实体,在此列举主要实体,各个实体之间联系总E-R图如下图所示。

在E-R图确定后,接下来可以根据实体和关系的属性设计数据库表结构。在E-R图明确了实体和它们之间的关系后,接下来可以开始设计数据库表结构。每个实体对应一个数据库表,每个属性对应表中的字段。如下列表格所示,在此列举主要数据表。
|
编号 |
名称 |
数据类型 |
长度 |
小数位 |
允许空值 |
主键 |
默认值 |
说明 |
|
1 |
token_id |
int |
10 |
0 |
N |
Y |
临时访问牌ID | |
|
2 |
token |
varchar |
64 |
0 |
Y |
N |
临时访问牌 | |
|
3 |
info |
text |
65535 |
0 |
Y |
N | ||
|
4 |
maxage |
int |
10 |
0 |
N |
N |
2 |
最大寿命:默认2小时 |
|
5 |
create_time |
timestamp |
19 |
0 |
N |
N |
CURRENT_TIMESTAMP |
创建时间: |
|
6 |
update_time |
timestamp |
19 |
0 |
N |
N |
CURRENT_TIMESTAMP |
更新时间: |
|
7 |
user_id |
int |
10 |
0 |
N |
N |
0 |
用户编号: |
表apply_for_contract_signing (申请签约)
|
编号 |
名称 |
数据类型 |
长度 |
小数位 |
允许空值 |
主键 |
默认值 |
说明 |
|
1 |
apply_for_contract_signing_id |
int |
10 |
0 |
N |
Y |
申请签约ID | |
|
2 |
title_application |
varchar |
64 |
0 |
Y |
N |
申请标题 | |
|
3 |
apply_for_user |
int |
10 |
0 |
Y |
N |
0 |
申请用户 |
|
4 |
user_name |
varchar |
64 |
0 |
Y |
N |
用户姓名 | |
|
5 |
apply_for_attachments |
varchar |
255 |
0 |
Y |
N |
申请附件 | |
|
6 |
application_content |
text |
65535 |
0 |
Y |
N |
申请内容 | |
|
7 |
examine_state |
varchar |
16 |
0 |
N |
N |
未审核 |
审核状态 |
|
8 |
examine_reply |
varchar |
16 |
0 |
Y |
N |
审核回复 | |
|
9 |
create_time |
datetime |
19 |
0 |
N |
N |
CURRENT_TIMESTAMP |
创建时间 |
|
10 |
update_time |
timestamp |
19 |
0 |
N |
N |
CURRENT_TIMESTAMP |
更新时间 |
|
编号 |
名称 |
数据类型 |
长度 |
小数位 |
允许空值 |
主键 |
默认值 |
说明 |
|
1 |
article_id |
mediumint |
8 |
0 |
N |
Y |
文章id:[0,8388607] | |
|
2 |
title |
varchar |
125 |
0 |
N |
Y |
标题:[0,125]用于文章和html的title标签中 | |
|
3 |
type |
varchar |
64 |
0 |
N |
N |
0 |
文章分类:[0,1000]用来搜索指定类型的文章 |
|
4 |
hits |
int |
10 |
0 |
N |
N |
0 |
点击数:[0,1000000000]访问这篇文章的人次 |
|
5 |
praise_len |
int |
10 |
0 |
N |
N |
0 |
点赞数 |
|
6 |
create_time |
timestamp |
19 |
0 |
N |
N |
CURRENT_TIMESTAMP |
创建时间: |
|
7 |
update_time |
timestamp |
19 |
0 |
N |
N |
CURRENT_TIMESTAMP |
更新时间: |
|
8 |
source |
varchar |
255 |
0 |
Y |
N |
来源:[0,255]文章的出处 | |
|
9 |
url |
varchar |
255 |
0 |
Y |
N |
来源地址:[0,255]用于跳转到发布该文章的网站 | |
|
10 |
tag |
varchar |
255 |
0 |
Y |
N |
标签:[0,255]用于标注文章所属相关内容,多个标签用空格隔开 | |
|
11 |
content |
longtext |
2147483647 |
0 |
Y |
N |
正文:文章的主体内容 | |
|
12 |
img |
varchar |
255 |
0 |
Y |
N |
封面图 | |
|
13 |
description |
text |
65535 |
0 |
Y |
N |
文章描述 |
|
编号 |
名称 |
数据类型 |
长度 |
小数位 |
允许空值 |
主键 |
默认值 |
说明 |
|
1 |
type_id |
smallint |
5 |
0 |
N |
Y |
分类ID:[0,10000] | |
|
2 |
display |
smallint |
5 |
0 |
N |
N |
100 |
显示顺序:[0,1000]决定分类显示的先后顺序 |
|
3 |
name |
varchar |
16 |
0 |
N |
N |
分类名称:[2,16] | |
|
4 |
father_id |
smallint |
5 |
0 |
N |
N |
0 |
上级分类ID:[0,32767] |
|
5 |
description |
varchar |
255 |
0 |
Y |
N |
描述:[0,255]描述该分类的作用 | |
|
6 |
icon |
text |
65535 |
0 |
Y |
N |
分类图标: | |
|
7 |
url |
varchar |
255 |
0 |
Y |
N |
外链地址:[0,255]如果该分类是跳转到其他网站的情况下,就在该URL上设置 | |
|
8 |
create_time |
timestamp |
19 |
0 |
N |
N |
CURRENT_TIMESTAMP |
创建时间: |
|
9 |
update_time |
timestamp |
19 |
0 |
N |
N |
CURRENT_TIMESTAMP |
更新时间: |
|
编号 |
名称 |
数据类型 |
长度 |
小数位 |
允许空值 |
主键 |
默认值 |
说明 |
|
1 |
auth_id |
int |
10 |
0 |
N |
Y |
授权ID: | |
|
2 |
user_group |
varchar |
64 |
0 |
Y |
N |
用户组: | |
|
3 |
mod_name |
varchar |
64 |
0 |
Y |
N |
模块名: | |
|
4 |
table_name |
varchar |
64 |
0 |
Y |
N |
表名: | |
|
5 |
page_title |
varchar |
255 |
0 |
Y |
N |
页面标题: | |
|
6 |
path |
varchar |
255 |
0 |
Y |
N |
路由路径: | |
|
7 |
position |
varchar |
32 |
0 |
Y |
N |
位置: | |
|
8 |
mode |
varchar |
32 |
0 |
N |
N |
_blank |
跳转方式: |
|
9 |
add |
tinyint |
3 |
0 |
N |
N |
1 |
是否可增加: |
|
10 |
del |
tinyint |
3 |
0 |
N |
N |
1 |
是否可删除: |
|
11 |
set |
tinyint |
3 |
0 |
N |
N |
1 |
是否可修改: |
|
12 |
get |
tinyint |
3 |
0 |
N |
N |
1 |
是否可查看: |
|
13 |
field_add |
text |
65535 |
0 |
Y |
N |
添加字段: | |
|
14 |
field_set |
text |
65535 |
0 |
Y |
N |
修改字段: | |
|
15 |
field_get |
text |
65535 |
0 |
Y |
N |
查询字段: | |
|
16 |
table_nav_name |
varchar |
500 |
0 |
Y |
N |
跨表导航名称: | |
|
17 |
table_nav |
varchar |
500 |
0 |
Y |
N |
跨表导航: | |
|
18 |
option |
text |
65535 |
0 |
Y |
N |
配置: | |
|
19 |
create_time |
timestamp |
19 |
0 |
N |
N |
CURRENT_TIMESTAMP |
创建时间: |
|
20 |
update_time |
timestamp |
19 |
0 |
N |
N |
CURRENT_TIMESTAMP |
更新时间: |
|
编号 |
名称 |
数据类型 |
长度 |
小数位 |
允许空值 |
主键 |
默认值 |
说明 |
|
1 |
code_token_id |
int |
10 |
0 |
N |
Y | ||
|
2 |
token |
varchar |
255 |
0 |
Y |
N | ||
|
3 |
code |
varchar |
255 |
0 |
Y |
N |
验证码 | |
|
4 |
expire_time |
timestamp |
19 |
0 |
N |
N |
CURRENT_TIMESTAMP |
失效时间 |
|
5 |
create_time |
timestamp |
19 |
0 |
N |
N |
CURRENT_TIMESTAMP |
创建时间 |
|
6 |
update_time |
timestamp |
19 |
0 |
N |
N |
CURRENT_TIMESTAMP |
更新时间: |
|
编号 |
名称 |
数据类型 |
长度 |
小数位 |
允许空值 |
主键 |
默认值 |
说明 |
|
1 |
collect_id |
int |
10 |
0 |
N |
Y |
收藏ID: | |
|
2 |
user_id |
int |
10 |
0 |
N |
N |
0 |
收藏人ID: |
|
3 |
source_table |
varchar |
255 |
0 |
Y |
N |
来源表: | |
|
4 |
source_field |
varchar |
255 |
0 |
Y |
N |
来源字段: | |
|
5 |
source_id |
int |
10 |
0 |
N |
N |
0 |
来源ID: |
|
6 |
title |
varchar |
255 |
0 |
Y |
N |
标题: | |
|
7 |
img |
varchar |
255 |
0 |
Y |
N |
封面: | |
|
8 |
create_time |
timestamp |
19 |
0 |
N |
N |
CURRENT_TIMESTAMP |
创建时间: |
|
9 |
update_time |
timestamp |
19 |
0 |
N |
N |
CURRENT_TIMESTAMP |
更新时间: |
|
编号 |
名称 |
数据类型 |
长度 |
小数位 |
允许空值 |
主键 |
默认值 |
说明 |
|
1 |
comment_id |
int |
10 |
0 |
N |
Y |
评论ID: | |
|
2 |
user_id |
int |
10 |
0 |
N |
N |
0 |
评论人ID: |
|
3 |
reply_to_id |
int |
10 |
0 |
N |
N |
0 |
回复评论ID:空为0 |
|
4 |
content |
longtext |
2147483647 |
0 |
Y |
N |
内容: | |
|
5 |
nickname |
varchar |
255 |
0 |
Y |
N |
昵称: | |
|
6 |
avatar |
varchar |
255 |
0 |
Y |
N |
头像地址:[0,255] | |
|
7 |
create_time |
timestamp |
19 |
0 |
N |
N |
CURRENT_TIMESTAMP |
创建时间: |
|
8 |
update_time |
timestamp |
19 |
0 |
N |
N |
CURRENT_TIMESTAMP |
更新时间: |
|
9 |
source_table |
varchar |
255 |
0 |
Y |
N |
来源表: | |
|
10 |
source_field |
varchar |
255 |
0 |
Y |
N |
来源字段: | |
|
11 |
source_id |
int |
10 |
0 |
N |
N |
0 |
来源ID: |
|
编号 |
名称 |
数据类型 |
长度 |
小数位 |
允许空值 |
主键 |
默认值 |
说明 |
|
1 |
forum_id |
mediumint |
8 |
0 |
N |
Y |
论坛id | |
|
2 |
display |
smallint |
5 |
0 |
N |
N |
100 |
排序 |
|
3 |
user_id |
mediumint |
8 |
0 |
N |
N |
0 |
用户ID |
|
4 |
nickname |
varchar |
16 |
0 |
Y |
N |
昵称:[0,16] | |
|
5 |
praise_len |
int |
10 |
0 |
Y |
N |
0 |
点赞数 |
|
6 |
hits |
int |
10 |
0 |
N |
N |
0 |
访问数 |
|
7 |
title |
varchar |
125 |
0 |
N |
N |
标题 | |
|
8 |
keywords |
varchar |
125 |
0 |
Y |
N |
关键词 | |
|
9 |
description |
varchar |
255 |
0 |
Y |
N |
描述 | |
|
10 |
url |
varchar |
255 |
0 |
Y |
N |
来源地址 | |
|
11 |
tag |
varchar |
255 |
0 |
Y |
N |
标签 | |
|
12 |
img |
text |
65535 |
0 |
Y |
N |
封面图 | |
|
13 |
content |
longtext |
2147483647 |
0 |
Y |
N |
正文 | |
|
14 |
create_time |
timestamp |
19 |
0 |
N |
N |
CURRENT_TIMESTAMP |
创建时间: |
|
15 |
update_time |
timestamp |
19 |
0 |
N |
N |
CURRENT_TIMESTAMP |
更新时间: |
|
16 |
avatar |
varchar |
255 |
0 |
Y |
N |
发帖人头像: | |
|
17 |
type |
varchar |
64 |
0 |
N |
N |
0 |
论坛分类:[0,1000]用来搜索指定类型的论坛帖 |
|
编号 |
名称 |
数据类型 |
长度 |
小数位 |
允许空值 |
主键 |
默认值 |
说明 |
|
1 |
type_id |
smallint |
5 |
0 |
N |
Y |
分类ID:[0,10000] | |
|
2 |
name |
varchar |
16 |
0 |
N |
N |
分类名称:[2,16] | |
|
3 |
description |
varchar |
255 |
0 |
Y |
N |
描述:[0,255]描述该分类的作用 | |
|
4 |
url |
varchar |
255 |
0 |
Y |
N |
外链地址:[0,255]如果该分类是跳转到其他网站的情况下,就在该URL上设置 | |
|
5 |
father_id |
smallint |
5 |
0 |
N |
N |
0 |
上级分类ID:[0,32767] |
|
6 |
icon |
varchar |
255 |
0 |
Y |
N |
分类图标: | |
|
7 |
create_time |
timestamp |
19 |
0 |
N |
N |
CURRENT_TIMESTAMP |
创建时间: |
|
8 |
update_time |
timestamp |
19 |
0 |
N |
N |
CURRENT_TIMESTAMP |
更新时间: |
|
编号 |
名称 |
数据类型 |
长度 |
小数位 |
允许空值 |
主键 |
默认值 |
说明 |
|
1 |
hits_id |
int |
10 |
0 |
N |
Y |
点赞ID: | |
|
2 |
user_id |
int |
10 |
0 |
N |
N |
0 |
点赞人: |
|
3 |
create_time |
timestamp |
19 |
0 |
N |
N |
CURRENT_TIMESTAMP |
创建时间: |
|
4 |
update_time |
timestamp |
19 |
0 |
N |
N |
CURRENT_TIMESTAMP |
更新时间: |
|
5 |
source_table |
varchar |
255 |
0 |
Y |
N |
来源表: | |
|
6 |
source_field |
varchar |
255 |
0 |
Y |
N |
来源字段: | |
|
7 |
source_id |
int |
10 |
0 |
N |
N |
0 |
来源ID: |
|
编号 |
名称 |
数据类型 |
长度 |
小数位 |
允许空值 |
主键 |
默认值 |
说明 |
|
1 |
image_classification_id |
int |
10 |
0 |
N |
Y |
图片分类ID | |
|
2 |
image_classification |
varchar |
64 |
0 |
Y |
N |
图片分类 | |
|
3 |
create_time |
datetime |
19 |
0 |
N |
N |
CURRENT_TIMESTAMP |
创建时间 |
|
4 |
update_time |
timestamp |
19 |
0 |
N |
N |
CURRENT_TIMESTAMP |
更新时间 |
|
编号 |
名称 |
数据类型 |
长度 |
小数位 |
允许空值 |
主键 |
默认值 |
说明 |
|
1 |
image_information_id |
int |
10 |
0 |
N |
Y |
图片信息ID | |
|
2 |
image_title |
varchar |
64 |
0 |
Y |
N |
图片标题 | |
|
3 |
image_classification |
varchar |
64 |
0 |
Y |
N |
图片分类 | |
|
4 |
image_price |
int |
10 |
0 |
Y |
N |
0 |
图片价格 |
|
5 |
release_date |
date |
10 |
0 |
Y |
N |
发布日期 | |
|
6 |
publish_user |
int |
10 |
0 |
Y |
N |
0 |
发布用户 |
|
7 |
cover_photo |
varchar |
255 |
0 |
Y |
N |
封面图片 | |
|
8 |
picture_details |
longtext |
2147483647 |
0 |
Y |
N |
图片详情 | |
|
9 |
hits |
int |
10 |
0 |
N |
N |
0 |
点击数 |
|
10 |
praise_len |
int |
10 |
0 |
N |
N |
0 |
点赞数 |
|
11 |
examine_state |
varchar |
16 |
0 |
N |
N |
未审核 |
审核状态 |
|
12 |
examine_reply |
varchar |
16 |
0 |
Y |
N |
审核回复 | |
|
13 |
recommend |
int |
10 |
0 |
N |
N |
0 |
智能推荐 |
|
14 |
create_time |
datetime |
19 |
0 |
N |
N |
CURRENT_TIMESTAMP |
创建时间 |
|
15 |
update_time |
timestamp |
19 |
0 |
N |
N |
CURRENT_TIMESTAMP |
更新时间 |
|
编号 |
名称 |
数据类型 |
长度 |
小数位 |
允许空值 |
主键 |
默认值 |
说明 |
|
1 |
notice_id |
mediumint |
8 |
0 |
N |
Y |
公告id: | |
|
2 |
title |
varchar |
125 |
0 |
N |
N |
标题: | |
|
3 |
content |
longtext |
2147483647 |
0 |
Y |
N |
正文: | |
|
4 |
create_time |
timestamp |
19 |
0 |
N |
N |
CURRENT_TIMESTAMP |
创建时间: |
|
5 |
update_time |
timestamp |
19 |
0 |
N |
N |
CURRENT_TIMESTAMP |
更新时间: |
|
编号 |
名称 |
数据类型 |
长度 |
小数位 |
允许空值 |
主键 |
默认值 |
说明 |
|
1 |
order_information_id |
int |
10 |
0 |
N |
Y |
订单信息ID | |
|
2 |
order_number |
varchar |
64 |
0 |
Y |
N |
订单编号 | |
|
3 |
image_title |
varchar |
64 |
0 |
Y |
N |
图片标题 | |
|
4 |
image_classification |
varchar |
64 |
0 |
Y |
N |
图片分类 | |
|
5 |
image_price |
int |
10 |
0 |
Y |
N |
0 |
图片价格 |
|
6 |
publish_user |
int |
10 |
0 |
Y |
N |
0 |
发布用户 |
|
7 |
purchase_users |
int |
10 |
0 |
Y |
N |
0 |
购买用户 |
|
8 |
user_name |
varchar |
64 |
0 |
Y |
N |
用户姓名 | |
|
9 |
contact_number |
varchar |
64 |
0 |
Y |
N |
联系电话 | |
|
10 |
purchase_remarks |
text |
65535 |
0 |
Y |
N |
购买备注 | |
|
11 |
image_attachment |
varchar |
255 |
0 |
Y |
N |
图片附件 | |
|
12 |
order_reply |
text |
65535 |
0 |
Y |
N |
订单回复 | |
|
13 |
pay_state |
varchar |
16 |
0 |
N |
N |
未支付 |
支付状态 |
|
14 |
pay_type |
varchar |
16 |
0 |
Y |
N |
支付类型: 微信、支付宝、网银 | |
|
15 |
create_time |
datetime |
19 |
0 |
N |
N |
CURRENT_TIMESTAMP |
创建时间 |
|
16 |
update_time |
timestamp |
19 |
0 |
N |
N |
CURRENT_TIMESTAMP |
更新时间 |
|
编号 |
名称 |
数据类型 |
长度 |
小数位 |
允许空值 |
主键 |
默认值 |
说明 |
|
1 |
ordinary_users_id |
int |
10 |
0 |
N |
Y |
普通用户ID | |
|
2 |
user_name |
varchar |
64 |
0 |
Y |
N |
用户姓名 | |
|
3 |
user_gender |
varchar |
64 |
0 |
Y |
N |
用户性别 | |
|
4 |
contact_number |
varchar |
16 |
0 |
Y |
N |
联系电话 | |
|
5 |
examine_state |
varchar |
16 |
0 |
N |
N |
已通过 |
审核状态 |
|
6 |
user_id |
int |
10 |
0 |
N |
N |
0 |
用户ID |
|
7 |
create_time |
datetime |
19 |
0 |
N |
N |
CURRENT_TIMESTAMP |
创建时间 |
|
8 |
update_time |
timestamp |
19 |
0 |
N |
N |
CURRENT_TIMESTAMP |
更新时间 |
|
编号 |
名称 |
数据类型 |
长度 |
小数位 |
允许空值 |
主键 |
默认值 |
说明 |
|
1 |
praise_id |
int |
10 |
0 |
N |
Y |
点赞ID: | |
|
2 |
user_id |
int |
10 |
0 |
N |
N |
0 |
点赞人: |
|
3 |
create_time |
timestamp |
19 |
0 |
N |
N |
CURRENT_TIMESTAMP |
创建时间: |
|
4 |
update_time |
timestamp |
19 |
0 |
N |
N |
CURRENT_TIMESTAMP |
更新时间: |
|
5 |
source_table |
varchar |
255 |
0 |
Y |
N |
来源表: | |
|
6 |
source_field |
varchar |
255 |
0 |
Y |
N |
来源字段: | |
|
7 |
source_id |
int |
10 |
0 |
N |
N |
0 |
来源ID: |
|
8 |
status |
bit |
1 |
0 |
N |
N |
1 |
点赞状态:1为点赞,0已取消 |
|
编号 |
名称 |
数据类型 |
长度 |
小数位 |
允许空值 |
主键 |
默认值 |
说明 |
|
1 |
slides_id |
int |
10 |
0 |
N |
Y |
轮播图ID: | |
|
2 |
title |
varchar |
64 |
0 |
Y |
N |
标题: | |
|
3 |
content |
varchar |
255 |
0 |
Y |
N |
内容: | |
|
4 |
url |
varchar |
255 |
0 |
Y |
N |
链接: | |
|
5 |
img |
varchar |
255 |
0 |
Y |
N |
轮播图: | |
|
6 |
hits |
int |
10 |
0 |
N |
N |
0 |
点击量: |
|
7 |
create_time |
timestamp |
19 |
0 |
N |
N |
CURRENT_TIMESTAMP |
创建时间: |
|
8 |
update_time |
timestamp |
19 |
0 |
N |
N |
CURRENT_TIMESTAMP |
更新时间: |
|
编号 |
名称 |
数据类型 |
长度 |
小数位 |
允许空值 |
主键 |
默认值 |
说明 |
|
1 |
submission_user_id |
int |
10 |
0 |
N |
Y |
投稿用户ID | |
|
2 |
user_name |
varchar |
64 |
0 |
Y |
N |
用户姓名 | |
|
3 |
user_gender |
varchar |
64 |
0 |
Y |
N |
用户性别 | |
|
4 |
contact_number |
varchar |
16 |
0 |
Y |
N |
联系电话 | |
|
5 |
examine_state |
varchar |
16 |
0 |
N |
N |
已通过 |
审核状态 |
|
6 |
user_id |
int |
10 |
0 |
N |
N |
0 |
用户ID |
|
7 |
create_time |
datetime |
19 |
0 |
N |
N |
CURRENT_TIMESTAMP |
创建时间 |
|
8 |
update_time |
timestamp |
19 |
0 |
N |
N |
CURRENT_TIMESTAMP |
更新时间 |
|
编号 |
名称 |
数据类型 |
长度 |
小数位 |
允许空值 |
主键 |
默认值 |
说明 |
|
1 |
upload_id |
int |
10 |
0 |
N |
Y |
上传ID | |
|
2 |
name |
varchar |
64 |
0 |
Y |
N |
文件名 | |
|
3 |
path |
varchar |
255 |
0 |
Y |
N |
访问路径 | |
|
4 |
file |
varchar |
255 |
0 |
Y |
N |
文件路径 | |
|
5 |
display |
varchar |
255 |
0 |
Y |
N |
显示顺序 | |
|
6 |
father_id |
int |
10 |
0 |
Y |
N |
0 |
父级ID |
|
7 |
dir |
varchar |
255 |
0 |
Y |
N |
文件夹 | |
|
8 |
type |
varchar |
32 |
0 |
Y |
N |
文件类型 |
|
编号 |
名称 |
数据类型 |
长度 |
小数位 |
允许空值 |
主键 |
默认值 |
说明 |
|
1 |
user_id |
mediumint |
8 |
0 |
N |
Y |
用户ID:[0,8388607]用户获取其他与用户相关的数据 | |
|
2 |
state |
smallint |
5 |
0 |
N |
N |
1 |
账户状态:[0,10](1可用|2异常|3已冻结|4已注销) |
|
3 |
user_group |
varchar |
32 |
0 |
Y |
N |
所在用户组:[0,32767]决定用户身份和权限 | |
|
4 |
login_time |
timestamp |
19 |
0 |
N |
N |
CURRENT_TIMESTAMP |
上次登录时间: |
|
5 |
phone |
varchar |
11 |
0 |
Y |
N |
手机号码:[0,11]用户的手机号码,用于找回密码时或登录时 | |
|
6 |
phone_state |
smallint |
5 |
0 |
N |
N |
0 |
手机认证:[0,1](0未认证|1审核中|2已认证) |
|
7 |
username |
varchar |
16 |
0 |
N |
N |
用户名:[0,16]用户登录时所用的账户名称 | |
|
8 |
nickname |
varchar |
16 |
0 |
Y |
N |
昵称:[0,16] | |
|
9 |
password |
varchar |
64 |
0 |
N |
N |
密码:[0,32]用户登录所需的密码,由6-16位数字或英文组成 | |
|
10 |
|
varchar |
64 |
0 |
Y |
N |
邮箱:[0,64]用户的邮箱,用于找回密码时或登录时 | |
|
11 |
email_state |
smallint |
5 |
0 |
N |
N |
0 |
邮箱认证:[0,1](0未认证|1审核中|2已认证) |
|
12 |
avatar |
varchar |
255 |
0 |
Y |
N |
头像地址:[0,255] | |
|
13 |
open_id |
varchar |
255 |
0 |
Y |
N |
针对获取用户信息字段 | |
|
14 |
create_time |
timestamp |
19 |
0 |
N |
N |
CURRENT_TIMESTAMP |
创建时间: |
|
15 |
vip_level |
varchar |
255 |
0 |
Y |
N |
会员等级 | |
|
16 |
vip_discount |
double |
11 |
2 |
Y |
N |
0.00 |
会员折扣 |
|
编号 |
名称 |
数据类型 |
长度 |
小数位 |
允许空值 |
主键 |
默认值 |
说明 |
|
1 |
group_id |
mediumint |
8 |
0 |
N |
Y |
用户组ID:[0,8388607] | |
|
2 |
display |
smallint |
5 |
0 |
N |
N |
100 |
显示顺序:[0,1000] |
|
3 |
name |
varchar |
16 |
0 |
N |
N |
名称:[0,16] | |
|
4 |
description |
varchar |
255 |
0 |
Y |
N |
描述:[0,255]描述该用户组的特点或权限范围 | |
|
5 |
source_table |
varchar |
255 |
0 |
Y |
N |
来源表: | |
|
6 |
source_field |
varchar |
255 |
0 |
Y |
N |
来源字段: | |
|
7 |
source_id |
int |
10 |
0 |
N |
N |
0 |
来源ID: |
|
8 |
register |
smallint |
5 |
0 |
Y |
N |
0 |
注册位置: |
|
9 |
create_time |
timestamp |
19 |
0 |
N |
N |
CURRENT_TIMESTAMP |
创建时间: |
|
10 |
update_time |
timestamp |
19 |
0 |
N |
N |
CURRENT_TIMESTAMP |
更新时间: |
考虑到图片销售系统主要面对部分人群,网站的访问量不大。系统处理、统计分析工作简单,Tomcat服务器能够满足中小型网络用户的数据处理,通过互联网Internet 接入及MySQL 5.6以上的数据库应用的需求点。系统具体开发环境如下表所示:
-
-
-
-
- 系统环境表
-
-
-
|
项目 |
开发环境 |
|
操作系统 |
Windows 11、Windows 10、Windows 8、Windows 7 |
|
开发语言 |
Java |
|
使用框架 |
Spring Boot、uni-app |
|
体系结构 |
三层B/S体系结构 |
|
开发工具 |
IDEA(2020版)/MyEclipse(2017)/Eclipse、Vs Code |
|
数据库 |
MySQL 5.6以上 |
|
数据库管理工具 |
Navicat |
|
JDK版本 |
Java 1.8 |
|
Maven |
apache-maven 3.6.1-bin |
|
Tomcat |
apache-tomcat-7.0.88 |
|
移动端 |
iOS、Android、Web(响应式)、以及各种小程序 |
用户输入用户名和密码后,系统首先对这些输入进行基本的格式验证,确保用户名和密码符合系统设定的格式要求(如长度、特殊字符要求等)。系统接收到用户输入后,会根据用户名查找系统中存储的用户信息数据库或者其他持久化存储方式。系统需要验证密码的正确性,验证成功即可成功登录。

-
-
-
-
-
- 用户登录界面设计
-
-
-
-
登录关键代码如下:
/**
* 登录
* @param data
* @param httpServletRequest
* @return
*/
@PostMapping("login")
public Map<String, Object> login(@RequestBody Map<String, String> data, HttpServletRequest httpServletRequest) {
log.info("[执行登录接口]");
String username = data.get("username");
String email = data.get("email");
String phone = data.get("phone");
String password = data.get("password");
List resultList = null;
Map<String, String> map = new HashMap<>();
if(username != null && "".equals(username) == false){
map.put("username", username);
resultList = service.selectBaseList(service.select(map, new HashMap<>()));
}
else if(email != null && "".equals(email) == false){
map.put("email", email);
resultList = service.selectBaseList(service.select(map, new HashMap<>()));
}
else if(phone != null && "".equals(phone) == false){
map.put("phone", phone);
resultList = service.selectBaseList(service.select(map, new HashMap<>()));
}else{
return error(30000, "账号或密码不能为空");
}
if (resultList == null || password == null) {
return error(30000, "账号或密码不能为空");
}
//判断是否有这个用户
if (resultList.size()<=0){
return error(30000,"用户不存在");
}
User byUsername = (User) resultList.get(0);
Map<String, String> groupMap = new HashMap<>();
groupMap.put("name",byUsername.getUserGroup());
List groupList = userGroupService.selectBaseList(userGroupService.select(groupMap, new HashMap<>()));
if (groupList.size()<1){
return error(30000,"用户组不存在");
}
UserGroup userGroup = (UserGroup) groupList.get(0);
//查询用户审核状态
if (!StringUtils.isEmpty(userGroup.getSourceTable())){
String res = service.selectExamineState(userGroup.getSourceTable(),byUsername.getUserId());
if (res==null){
return error(30000,"用户不存在");
}
if (!res.equals("已通过")){
return error(30000,"该用户审核未通过");
}
}
//查询用户状态
if (byUsername.getState()!=1){
return error(30000,"用户非可用状态,不能登录");
}
String md5password = service.encryption(password);
if (byUsername.getPassword().equals(md5password)) {
// 存储Token到数据库
AccessToken accessToken = new AccessToken();
accessToken.setToken(UUID.randomUUID().toString().replaceAll("-", ""));
accessToken.setUser_id(byUsername.getUserId());
Duration duration = Duration.ofSeconds(7200L);
redisTemplate.opsForValue().set(accessToken.getToken(), accessToken,duration);
// 返回用户信息
JSONObject user = JSONObject.parseObject(JSONObject.toJSONString(byUsername));
user.put("token", accessToken.getToken());
JSONObject ret = new JSONObject();
ret.put("obj",user);
return success(ret);
} else {
return error(30000, "账号或密码不正确");
}
}
用户注册时,系统要求用户提供必要的信息,例如用户名、密码、电子邮件地址等。这些信息通常由用户在注册表单中输入,并通过前端验证确保格式的正确性。注册过程完成后,系统会为新用户创建一个账户。这包括分配一个唯一的用户ID和设置初始的权限或者角色。

-
-
-
-
-
- 用户注册界面设计
-
-
-
-
注册关键代码如下:
/**
* 注册
* @param user
* @return
*/
@PostMapping("register")
public Map<String, Object> signUp(@RequestBody User user) {
// 查询用户
Map<String, String> query = new HashMap<>();
Map<String,Object> map = JSON.parseObject(JSON.toJSONString(user));
query.put("username",user.getUsername());
List list = service.selectBaseList(service.select(query, new HashMap<>()));
if (list.size()>0){
return error(30000, "用户已存在");
}
map.put("password",service.encryption(String.valueOf(map.get("password"))));
service.insert(map);
return success(1);
}
普通用户登录系统后,进入后台首页界面,可查看首页、交流论坛、通知公告、图片资讯、图片信息、申请签约等信息和其他系统功能导航栏。
例如,普通用户首页主界面图如下所示。

用户可以在这里与其他用户交流图片使用心得、分享图片使用技巧等,也可以向管理员反馈系统问题或建议。
普通用户交流论坛主界面图如下所示。

用户可以查看和筛选各类图片信息,包括图片类型、风格、用途、价格等,以便找到符合自己需求的图片。
普通用户图片信息主界面图如下所示。

用户可以在这里申请签约成为平台的签约用户,享受更多的特权和服务。
普通用户申请签约主界面图如下所示。

管理员可对普通用户、投稿用户和管理员等用户信息进行管控,包括进行增删改查操作,可点击详情进行查阅。
系统用户主界面图如下所示。

-
-
-
-
-
- 系统用户界面设计
-
-
-
-
添加系统用户信息关键代码:
@PostMapping("/add")
@Transactional
public Map<String, Object> add(HttpServletRequest request) throws IOException {
service.insert(service.readBody(request.getReader()));
return success(1);
}
public Map<String, Object> addMap(Map<String,Object> map){
service.insert(map);
return success(1);
}
管理员可以对平台上的图片信息进行管理,包括添加、修改、删除图片信息,设置图片分类等。
图片信息管理主界面图如下所示。

管理员可以对图片进行分类管理,包括添加、修改、删除分类,设置分类属性等。
图片分类管理界面如下所示。

管理员可以对轮播图进行管理,包括添加、修改、删除轮播图,设置轮播图属性等。
系统管理界面如下所示。

管理员可以发布公告信息,所有用户都可以查看公告信息。同时,管理员还需要能够查看和管理所有公告信息。
通知公告管理界面如下所示。

-
-
-
-
-
- 通知公告管理界面设计
-
-
-
-
上传图片关键代码如下:
@PostMapping("/upload")
public Map<String, Object> upload(@RequestParam("file") MultipartFile file) {
log.info("进入方法");
if (file.isEmpty()) {
return error(30000, "没有选择文件");
}
try {
//判断有没路径,没有则创建
String filePath = System.getProperty("user.dir") + "/src/main/resources/static/";
File targetDir = new File(filePath);
if (!targetDir.exists() && !targetDir.isDirectory()) {
if (targetDir.mkdirs()) {
log.info("创建目录成功");
} else {
log.error("创建目录失败");
}
}
String fileName = file.getOriginalFilename();
File dest = new File(filePath + fileName);
log.info("文件路径:{}", dest.getPath());
log.info("文件名:{}", dest.getName());
file.transferTo(dest);
JSONObject jsonObject = new JSONObject();
jsonObject.put("url", "/api/upload/" + fileName);
return success(jsonObject);
} catch (IOException e) {
log.info("上传失败:{}", e.getMessage());
}
return error(30000, "上传失败");
投稿用户可以上传自己的原创图片,并填写图片信息,包括图片类型、风格、用途等。同时,用户也可以对已上传的图片进行编辑、修改和删除等操作。
图片信息管理主界面图如下所示。

投稿用户可以查看自己的订单信息,包括已下订单的图片、订单状态、价格等。同时,用户也可以在这里管理自己的申请签约信息,包括申请状态、签约条件等。
订单信息管理主界面图如下所示。

-
-
-
-
-
- 订单信息管理界面设计
-
-
-
-
在软件开发生命周期中,系统测试占据着举足轻重的地位。通过进行全面而系统的测试,我们能够确保软件在实际使用环境中具备稳定运行的能力,从而满足用户的多样化需求,并显著提升软件的整体质量与可靠性。这一过程不仅有助于识别并修复潜在问题,还能为软件的持续优化提供有力支撑。
随着现代信息的快速发展,在社会各大领域中已经都开始应用网络信息技术,在应用网络技术的同时人们也开始把软件的质量问题作为了一个重要焦点来关注,因为一个软件的好与坏它决定着这个系统在市场上的生存,所以我们必须要把软件质量来做好,这样才有一定的生存能力。对于用户来说它们首先选用的都是保证这个系统软件的质量问题,因为一个系统的软件质量决定着用户在后期上成本经济的问题。图6-1就是纠错测试流程。

-
-
-
-
-
- 测试与纠错信息流程
-
-
-
-
在系统的功能验证阶段,我们将对全部的功能界面进行全面测试。具体而言,我们将模拟用户行为,输入各类数据并进行提交操作,随后仔细观察和分析每个页面的响应反馈。这一过程旨在验证系统的功能完整性,确保页面所呈现的功能与预期相符,并能够完全实现预设的交互逻辑。通过这种全面细致的测试方法,我们将确保系统在实际应用中能够稳定、准确地响应用户需求。
下表是系统登录功能测试用例,检测了用户名和密码的不同的输入情况,观察系统的响应情况。得出该功能达到了设计目标。
-
-
-
-
- 系统登录功能测试用例
-
-
-
|
功能描述 |
用于系统登录 | |
|
测试目的 |
检测登录时的合法性检查 | |
|
测试数据以及操作 |
预期结果 |
实际结果 |
|
输入的用户名和密码带有非法字符 |
提示用户名或者密码错误 |
与预期结果一致 |
|
输入的用户名或者密码为空 |
提示用户名或者密码错误 |
与预期结果一致 |
|
输入的用户名和密码不存在 |
提示用户名或者密码错误 |
与预期结果一致 |
|
输入正确的用户名和密码 |
登录成功 |
与预期结果一致 |
下表是注册功能测试用例,检测了各种数据的输入情况,观察系统的响应情况。得出该功能达到了设计目标。
-
-
-
-
- 注册功能测试用例
-
-
-
|
功能描述 |
用于用户注册 | |
|
测试目的 |
检测用户注册时的合法性检查 | |
|
测试数据以及操作 |
预期结果 |
实际结果 |
|
输入的手机号不合法 |
提示请输入正确的手机号码 |
与预期结果一致 |
|
输入的字段为空 |
提示必填项不能为空 |
与预期结果一致 |
|
输入的密码少于6位 |
提示密码必须为6-12位 |
与预期结果一致 |
|
输入的密码大于12位 |
提示密码必须为6-12位 |
与预期结果一致 |
下表是图片信息管理功能的测试用例,检测了对图片信息的增加,删除,修改,查询操作是否成功运行。观察系统的响应情况,得出该功能也达到了设计目标,系统运行正确。
前置条件;登录系统。
-
-
-
-
- 图片信息管理的测试用例
-
-
-
|
功能描述 |
用于图片信息 | |
|
测试目的 |
检测图片信息时的各种操作的运行情况 | |
|
测试数据以及操作 |
预期结果 |
实际结果 |
|
点击添加图片信息,必填项合法输入,点击保存 |
提示添加成功 |
与预期结果一致 |
|
点击添加图片信息,必填项输入不合法,点击保存 |
提示必填项不能为空 |
与预期结果一致 |
|
点击修改图片信息,必填项修改为空,点击保存 |
提示必填项不能为空 |
与预期结果一致 |
|
点击修改图片信息,必填项输入不合法,点击保存 |
提示必填项不能为空 |
与预期结果一致 |
|
点击删除图片信息,选择图片信息删除 |
提示删除成功 |
与预期结果一致 |
|
点击搜索图片信息,输入存在的图片信息名 |
查找出相应图片信息 |
与预期结果一致 |
|
点击搜索图片信息,输入不存在的图片信息名 |
不显示图片信息 |
与预期结果一致 |
下表是图片分类管理功能的测试用例,检测了图片分类管理中对图片分类的增加,删除,修改,查询操作是否成功运行。观察系统的响应情况,得出该功能也达到了设计目标,系统运行正确。
前置条件;登录系统。
-
-
-
-
- 图片分类管理的测试用例
-
-
-
|
功能描述 |
用于图片分类 | |
|
测试目的 |
检测图片分类时的各种操作的运行情况 | |
|
测试数据以及操作 |
预期结果 |
实际结果 |
|
点击添加图片分类,必填项合法输入,点击保存 |
提示添加成功 |
与预期结果一致 |
|
点击添加图片分类,必填项输入不合法,点击保存 |
提示必填项不能为空 |
与预期结果一致 |
|
点击修改图片分类,必填项修改为空,点击保存 |
提示必填项不能为空 |
与预期结果一致 |
|
点击修改图片分类,必填项输入不合法,点击保存 |
提示必填项不能为空 |
与预期结果一致 |
|
点击删除图片分类,选择图片分类删除 |
提示删除成功 |
与预期结果一致 |
|
点击搜索图片分类,输入存在的图片分类名 |
查找出相应图片分类 |
与预期结果一致 |
|
点击搜索图片分类,输入不存在的图片分类名 |
不显示图片分类 |
与预期结果一致 |
下表是订单信息管理功能的测试用例,检测了订单信息管理中对订单信息的增加,删除,修改,查询操作是否成功运行。观察系统的响应情况,得出该功能也达到了设计目标,系统运行正确。
前置条件;登录系统。
-
-
-
-
- 订单信息管理的测试用例
-
-
-
|
功能描述 |
用于订单信息 | |
|
测试目的 |
检测订单信息时的各种操作的运行情况 | |
|
测试数据以及操作 |
预期结果 |
实际结果 |
|
点击添加订单信息,必填项合法输入,点击保存 |
提示添加成功 |
与预期结果一致 |
|
点击添加订单信息,必填项输入不合法,点击保存 |
提示必填项不能为空 |
与预期结果一致 |
|
点击修改订单信息,必填项修改为空,点击保存 |
提示必填项不能为空 |
与预期结果一致 |
|
点击修改订单信息,必填项输入不合法,点击保存 |
提示必填项不能为空 |
与预期结果一致 |
|
点击删除订单信息,选择订单信息删除 |
提示删除成功 |
与预期结果一致 |
|
点击搜索订单信息,输入存在的订单信息名 |
查找出相应订单信息 |
与预期结果一致 |
|
点击搜索订单信息,输入不存在的订单信息名 |
不显示订单信息 |
与预期结果一致 |
下表是申请签约管理功能的测试用例,检测了申请签约管理中对申请签约的增加,删除,修改,查询操作是否成功运行。观察系统的响应情况,得出该功能也达到了设计目标,系统运行正确。
前置条件;登录系统。
-
-
-
-
- 申请签约管理的测试用例
-
-
-
|
功能描述 |
用于申请签约 | |
|
测试目的 |
检测申请签约时的各种操作的运行情况 | |
|
测试数据以及操作 |
预期结果 |
实际结果 |
|
点击添加申请签约,必填项合法输入,点击保存 |
提示添加成功 |
与预期结果一致 |
|
点击添加申请签约,必填项输入不合法,点击保存 |
提示必填项不能为空 |
与预期结果一致 |
|
点击修改申请签约,必填项修改为空,点击保存 |
提示必填项不能为空 |
与预期结果一致 |
|
点击修改申请签约,必填项输入不合法,点击保存 |
提示必填项不能为空 |
与预期结果一致 |
|
点击删除申请签约,选择申请签约删除 |
提示删除成功 |
与预期结果一致 |
|
点击搜索申请签约,输入存在的申请签约名 |
查找出相应申请签约 |
与预期结果一致 |
|
点击搜索申请签约,输入不存在的申请签约名 |
不显示申请签约 |
与预期结果一致 |
本图片销售系统开发与设计满足相关信息的管理需求,在设计时借鉴了国内外优秀网站的优点,从界面到系统设计都保证了管理员以及会员能够方便操作。系统的主要特点和优点归纳如下:
(1)本系统用的移置性和针对性都比较高,因为针对性高可以提供更好的服务而移置性可以在多个系统上运行,更给客户带来了极大的方便。
(2)该图片销售系统开发与设计内容全面,管理方便可以及时的全面的处理各种错误,异常,这样避免了很多因客户的马虎操作而出现的失误,其操作方便,会员界面友好,能够上网的人都可以很好的进行操作。
经过对上述的测试结果分析,所有基本功能齐全,操作简单,系统运行性能良好,系统安全可靠,能促进图片销售系统的发展,发展前景广阔。
通过开发图片销售系统,我深刻体会到软件开发的完整流程。首先,在确定开发目标后,我进行了详细的需求分析,明确了系统所需的各项功能。接下来,我设计了系统的功能框架和数据库结构,包括实体和数据表的设计。随后,我实现了各个功能模块的详细界面,并进行了全面的功能测试。尽管在这个过程中遇到了各种挑战,但通过反复分析和深入思考,借助相关文献和解决方案,我成功地解决了这些问题,最终使图片销售系统顺利运行。
虽然该系统在功能上基本满足了用户的需求,但仍有许多需要改进的地方。在接下来的开发阶段,我计划进行以下改进:
用户界面设计:目前的操作页面虽然满足了简易操作的要求,但在多样化设计方面还有提升空间。我将考虑引入更多丰富的设计元素,使界面更加美观和用户友好。
安全性能优化:针对系统安全性能的增强,需要进一步优化系统的整体防护能力。具体而言,将要对程序退出的安全性进行加强,确保在退出过程中不存在数据泄露或系统不稳定的风险。同时,对系统的并发处理能力进行升级,以确保在高并发场景下系统能够保持稳定的运行状态。这些改进措施将共同提升系统的安全性能,确保在各种使用场景下,系统都能为用户提供安全、可靠的服务。
性能优化:在性能优化方面,将着重于对程序的数据结构和代码逻辑进行精细化调整。通过优化,旨在确保系统能在高负载下保持稳定且高效的运行状态。优化后的系统应具备快速处理大量事务的能力,显著缩短事务处理时间,从而提高整体工作效率。同时,致力于降低服务器资源的占用率,以实现资源的高效利用和成本的有效控制。这些优化措施将共同提升系统的整体性能,为用户提供更加流畅、高效的服务体验。
通过这些改进,我希望能够进一步提升图片销售系统的用户体验和性能,使其更加贴合实际需求。
[1]蒋昌兵.基于SSM框架的图片信息管理系统[J].信息系统工程,2024,(06):21-25.
[2]杨德顺,杨淑珍.基于Spring Boot的教材管理系统[J].电脑编程技巧与维护,2024,(05):100-103.DOI:10.16184/j.cnki.comprg.2024.05.046.
[3]刘霞.基于Spring Boot框架的智慧校园管理系统设计与实现[J].长江信息通信,2024,37(02):148-150.DOI:10.20153/j.issn.2096-9759.2024.02.045.
[4]Aung T S ,Aung H L,Funabiki N, et al.An Implementation of Web-based Personal Platform for Programming Learning Assistant System with Instance File Update Function[J].Engineering Letters,2024,32(2):
[5]Liu H .Comparative Application of Teaching Methods in C Language and JAVA Programming Courses[J].International Journal of New Developments in Education,2024,6(1):
[6]周延熙.基于OCR模型的通信机房图片归档系统设计[J].信息与电脑(理论版),2024,36(01):125-127.
[7]Zhou R ,Luo K ,Chen X , et al.Research on the Construction of Computer Courses Based on CBE-CDIO Engineering Education Concept: Taking the Course “JAVA Programming” as an Example[J].Contemporary Education Frontiers,2023,1(2):
[8]李佳鸿.基于Isotype的图形系统商业化运用研究——以图片统计公司为例[J].包装与设计,2023,(06):200-201.
[9]季欣,钟晓斌,孙凯,等.公路交通图片影像资料库管理系统设计[J].无线互联科技,2023,20(21):31-35.
[10]Jing Y ,Funabiki* N,Th S, et al.A Proposal of Hint Function for Java Programming Learning Assistant System[J].International Journal of Information and Education Technology,2023,13(11):
[11]马梁,向海涵,董佳一,等.基于Spring Boot的损害保险销售系统的设计与实现[J].工业控制计算机,2023,36(09):120-122.
[12]Lu R ,Li Y ,Zeng H , et al.Design and Implementation of Child Missing Registration and Mutual Aid Mini Program Based on Java[J].Advances in Computer, Signals and Systems,2023,7(7):
[13]马玉峰.图片涂鸦检测系统的设计与实现[D].东南大学,2022.DOI:10.27014/d.cnki.gdnau.2022.004154.
[14]袁贵.基于深度学习的智能图片管理系统的设计与实现[J].信息记录材料,2022,23(10):167-170.DOI:10.16009/j.cnki.cn13-1295/tq.2022.10.004.
[15]黄子纯,蔡敏.基于Java多线程的智能图片爬虫系统的研究与实现[J].电脑知识与技术,2022,18(22):55-57.DOI:10.14004/j.cnki.ckt.2022.1499.
[16]张建平.基于Android的智能电视图片浏览系统设计[J].微型电脑应用,2022,38(06):149-152.
[17]窦瑞娟.图片信息管理系统的设计[J].电子技术与软件工程,2021,(16):170-173.
[18]刘凯毅,浅末年华图片素材内容管理系统V1.0.河南省,河南浅末年华文化传播有限公司,2021-06-03.
[19]王振阳.基于深度学习的敏感图片监测系统的设计与实现[D].中国科学院大学(中国科学院沈阳计算技术研究所),2021.DOI:10.27587/d.cnki.gksjs.2021.000068.
[20]何健,多线程智能图片处理系统V1.0.陕西省,陕西弈聪软件信息技术股份有限公司,2021-01-06.
这次毕业设计能够完成,最重要的就是来自指导老师的帮助,老师不厌其烦的对我的论文及毕业设计提出非常有建设性的建议,我的毕设施能够完成离不开老师的帮助。我对老师由衷的表示感谢,
其次要感谢大学四年里学院里所有的任课老师的教导,老师们在我整个大学四年里给予了我丰富的知识,让我能够在大学中不虚度光阴,踏踏实实的学习,没有这些老师不辞辛劳的教诲,我无法完成这四年的学业。
最后,我要感谢我的家人和同学们。感谢父母在物质与精神上给予我无限的支持和鼓励。感谢我的同学们,在论文写作期间,你们给予了我许多宝贵的建议和帮助,让我在学术研究的道路上不再孤单。
再次感谢所有在我大学生活中给予我帮助和支持的人们。您们的关怀和鼓励将永远铭刻在我的心中,成为我未来前行的动力。
由于自己的水平有限,毕设仍然存在着很大的缺陷,各位老师若提出意见,我会努力改正。
免费领取项目源码,请关注❥点赞收藏并私信博主,谢谢~

被折叠的 条评论
为什么被折叠?



