摘 要
博物馆网站的设计与开发为游客提供便捷的信息获取与互动体验。采用 Spring Boot 框架构建的平台实现了展品的数字化展示,并通过精心设计的界面让用户能够快速浏览各类展品信息,了解文化背景与历史价值。平台提供了展品搜索、分类展示、预约参观等功能,满足不同用户群体的需求。用户可以通过系统轻松查阅展品资料,预约参观时间,享受更为个性化的博物馆体验。管理员通过后台管理系统实现对展品数据的增删改查,确保内容的及时更新与准确性。为了优化用户体验,网站前端采用现代化的开发技术,确保界面的简洁易用与视觉美感。后端则利用 Spring Boot 提供的高效服务,确保系统的稳定性与扩展性。数据库设计方面,使用关系型数据库管理展品信息和用户数据,确保数据的完整性与一致性。此外,平台还支持留言互动和评论功能,增强用户与博物馆之间的互动性。通过这些设计与实现,博物馆能够提升其在线运营效率,拓宽文化传播的渠道,推动博物馆数字化转型。
关键词:Spring Boot,Java,MySQL ,展品展示,在线预约,用户体验
The design and development of museum websites provide visitors with convenient information access and interactive experiences. The platform built using the Spring Boot framework realizes the digital display of exhibits, and through a carefully designed interface, allows users to quickly browse various exhibit information, understand cultural background and historical value. The platform provides functions such as exhibit search, categorized display, and scheduled visits to meet the needs of different user groups. Users can easily access exhibit information, schedule visit times, and enjoy a more personalized museum experience through the system. Administrators use the backend management system to add, delete, modify, and query exhibit data, ensuring timely updates and accuracy of content. In order to optimize the user experience, the website front-end adopts modern development technology to ensure the simplicity, usability, and visual aesthetics of the interface. The backend utilizes the efficient services provided by Spring Boot to ensure system stability and scalability. In terms of database design, a relational database is used to manage exhibit information and user data, ensuring data integrity and consistency. In addition, the platform also supports message interaction and comment functions, enhancing the interaction between users and museums. Through these designs and implementations, museums can improve their online operational efficiency, broaden channels for cultural dissemination, and promote digital transformation of museums.
Keywords: Spring Boot, Java, MySQL, exhibit display, online reservation, user experience
目 录
随着信息化社会的到来,传统博物馆逐渐面临着参观方式单一和管理效率低下的挑战。传统博物馆主要依靠人工服务来提供信息咨询、票务管理及展品介绍等功能,往往无法满足日益增长的观众需求和多样化的服务期望。为了适应现代化博物馆的运营要求,数字化转型成为必然选择。博物馆网站作为一个重要的数字化平台,能够通过技术手段提升管理效率,优化观众的参观体验,带来更好的服务质量。随着技术的进步,越来越多的博物馆开始意识到利用互联网技术提升展示功能、信息服务和用户互动的必要性,这推动了博物馆数字化管理平台的开发与应用。
随着博物馆数字化管理的推进,不仅提高了管理效率,也扩大了文化资源的传播范围。通过现代技术手段,博物馆能够更好地展示馆内的珍贵展品,实现跨越时空的互动与传播,让更多的观众可以随时随地进行远程参观和学习。这种数字化转型不仅为观众提供了更加便捷的参观和预约体验,也为博物馆的运营管理提供了智能化的解决方案,显著提高了管理工作的自动化和精确度。通过线上平台,博物馆可以更加便捷地进行票务管理、展览信息发布以及用户反馈收集等任务,进一步提升了博物馆的服务能力和社会影响力。
在国内,许多博物馆也开始着手进行数字化转型。北京的故宫博物院通过数字化手段展示了其丰富的文化遗产,建立了完整的数字化平台,不仅提供了网上虚拟参观和高清展品图像,还推出了多个文化创意产品,使得其文化资源得到了更广泛的传播与利用。此外,上海博物馆也通过与高校和技术公司合作,开展博物馆数字化建设,推动了文化资源的数字化存储与展示。随着数字化技术的进一步应用,国内越来越多的博物馆正在逐步推广数字化展览和智能化服务,借助科技提升其运营效率和观众体验,逐步迈向数字化、智能化的发展模式。
随着信息技术的不断进步,许多博物馆已经逐步实现了在线展品展示、虚拟导览以及数字化服务的转型。国外的博物馆在这方面的应用相对成熟,许多世界知名博物馆已经建立了完善的数字化平台,例如,卢浮宫博物馆通过官网及移动应用提供虚拟展览和互动式导览服务,观众能够通过在线平台参观展品,了解详细信息,甚至参与在线讲座和互动活动。英国的自然历史博物馆也通过数字化技术实现了其展品的在线展示,用户不仅可以通过官网获取展品信息,还能参与到数字化的展览体验中,增加了博物馆与全球观众的互动性。这些数字化平台不仅优化了参观体验,还有效扩大了博物馆的文化传播范围,增强了其社会影响力。
SpringBoot是Spring家族中的一个重要成员,它简化了Spring应用的初始搭建和开发过程[1]。通过提供一系列默认配置和自动装配机制,SpringBoot使得开发者能够更快地构建出生产级别的Spring应用。它支持多种开发工具和框架,如Maven、Gradle等,并且可以与多种数据库和缓存技术无缝集成[2]。SpringBoot的简洁性和高效性使其成为开发企业级应用的首选框架之一。在本次毕业设计中,SpringBoot框架为博物馆网站的后端开发提供了强大的支持。
MySQL是一款开源的关系型数据库管理系统,它以其高性能、高可靠性和易用性而著称。MySQL支持多种存储引擎,如InnoDB、MyISAM等,能够满足不同应用场景的需求[3]。它提供了丰富的SQL语法和函数,使得开发者能够方便地进行数据查询、更新和删除操作。MySQL还支持事务处理、索引优化和复制等高级功能,为数据的完整性和安全性提供了有力保障。在本次毕业设计中,MySQL数据库作为博物馆网站系统的数据存储核心,承担着存储和管理博物馆信息、用户信息等重要数据的任务。而且通过合理的数据库设计和优化,确保了系统的数据访问效率和数据安全性[4]。
JAVA是一种广泛使用的编程语言,具有跨平台、面向对象、安全性高等特点。JAVA语言提供了丰富的类库和API,使得开发者能够轻松地进行网络编程、数据库操作、图形界面开发等任务[4]。JAVA还支持多线程编程和分布式计算,为开发高性能和可扩展的应用提供了有力支持[5]。所以本次毕设选择了JAVA作为博物馆网站的开发语言。通过利用JAVA的面向对象特性和丰富的类库资源,成功实现了系统的各个功能模块,并保证了系统的稳定性和可扩展性。而且JAVA的跨平台特性也使得此次毕业设计能够在不同的操作系统和硬件平台上运行,为用户提供了更加便捷的使用体验。
基于Spring Boot框架开发博物馆网站具有显著优势。Spring Boot以其简洁的配置、高效的性能以及强大的集成能力,为快速构建稳定、可扩展的Web应用提供了坚实基础[7]。结合MySQL数据库的高效存储与检索能力,以及Java语言的广泛应用与成熟生态,系统能够实现复杂的数据处理与业务逻辑[8]。此外前端采用Vue.js等现代前端框架,可确保用户界面的流畅与互动性,技术实现路径清晰可行。
经济可行性分析表明,博物馆数字化管理平台的开发具有较高的投资回报潜力。初期投入主要包括系统开发和设备购置等费用,但随着平台的应用,能够有效降低人工成本,如通过在线预约和售票减少现场工作人员需求。同时,数字化展览和虚拟导览可以吸引更多远程观众,增加门票收入,并通过线上销售文创产品等多元化渠道获取收益。平台还提高了博物馆的运营效率,减少了资源浪费,优化了管理。
操作可行性分析表明,博物馆数字化管理平台的设计将确保系统易于操作和管理。平台界面简洁,功能直观,工作人员能轻松进行展品更新、预约管理和票务处理等操作,减少操作难度。系统还提供培训支持,确保工作人员快速适应。技术架构稳定且可扩展,能够应对高流量和大数据处理,确保平台长期平稳运行。这些措施确保了平台的顺利实施与高效运营。
社会可行性分析表明,博物馆数字化管理平台符合社会发展需求,能够提高公众对文化遗产的认知和参与度。通过数字化展览和在线服务,博物馆能够吸引更多观众,特别是偏远地区的用户,扩大其社会影响力。同时,平台增强了博物馆的文化传播功能,提升了社会对文化保护和传承的关注,促进了文化旅游的发展,带动了相关行业的繁荣。
springboot博物馆网站平台包含普通用户和管理员二个角色划分,每个角色对应的主要功能如下:
- 首页:用户可以通过首页快速访问博物馆的各项功能,如最新展览、热门活动等,获取平台的整体信息和导航。
- 社交论坛:用户可以参与讨论和交流,分享参观心得、展品评价等。
- 知识测试:提供各种文化和历史相关的知识测试,用户可以通过测试提升自己的知识水平并获取相应的成绩反馈。
- 通知公告:展示博物馆的最新公告、活动通知等信息。
- 新闻资讯:用户可以浏览博物馆的新闻和文化相关资讯,了解最新的展览、活动以及文化领域的重要动态。
- 反馈投诉:用户可以提交参观体验或服务中的问题、建议或投诉,博物馆能够及时了解并处理用户反馈。
- 博物馆:用户可以查看博物馆的基本信息,包括开放时间、位置、联系方式等。
- 馆内展品:用户可以浏览博物馆内的展品信息,包括展品名称、历史背景、相关图片或视频等。
- 文创产品:展示博物馆的文创产品,用户可以在线查看、购买相关文化产品,丰富文化体验。
- 个人中心:包括个人首页、购票记录、退票记录、在线预约、活动报名、反馈投诉、收藏、评论管理。
1)个人首页:用户可以查看个人信息、活动记录等基本信息。
2)购票记录:用户可以查看已购票的信息,包括票种、参观时间等。
3)退票记录:用户可以查看已申请退票的记录及相关状态。
4)在线预约:用户可以预约参观时间,提前规划自己的参观行程。
5)活动报名:用户可以查看并报名博物馆组织的各类活动。
6)反馈投诉:用户可以管理自己的反馈和投诉记录,查看处理进度。
7)收藏:用户可以收藏感兴趣的展品或文章,方便随时查看。
8)评论管理:用户可以查看自己对展品或活动的评论,进行修改或删除操作。
- 后台首页:管理员通过后台首页查看系统概况、访问各项管理模块,获取平台的实时数据和管理统计。
- 系统用户:管理员管理平台上的所有用户信息,包括注册用户、游客、会员等。
- 博物馆管理:管理员负责更新和维护博物馆的基本信息,如开放时间、展馆位置和联系方式,确保内容准确。
- 购票记录管理:管理员查看和处理所有购票记录,包括票种、支付状态等,处理用户的退款和订单问题。
- 退票记录管理:管理员管理用户的退票请求,查看退票原因并处理退款或其他相关事宜。
- 在线预约管理:管理员查看并管理用户的预约记录,确认预约信息、人数及时间等,进行调整或确认。
- 活动报名管理:管理员管理博物馆组织的活动报名情况,包括报名人数、活动内容的安排和活动通知发布。
- 展品分类管理:管理员负责对展品进行分类设置,便于用户根据不同类别快速查找和浏览展品。
- 馆内展品管理:管理员维护馆内展品的详细信息,包括添加、编辑或删除展品数据。
- 文创产品管理:管理员管理文创产品的展示和销售,包括产品信息的添加、更新和删除,监控销售情况。
- 系统管理:管理员进行系统设置,包括用户权限管理、数据备份、系统安全设置等。
- 留言管理:管理员审核和管理用户留言与评论,对不当内容进行删除或回复。
- 通知公告管理:管理员发布和管理平台公告,向用户通知博物馆的最新活动、变动或特别通知。
- 资源管理:管理员管理新闻资讯、资讯分类和知识测试内容,确保信息及时更新,维护平台内容的完整性。
- 交流管理:管理员监控和管理用户在社交论坛中的交流内容,确保讨论内容的规范性,及时处理违规信息。
在springboot博物馆网站平台的毕业设计中,非功能性需求分析是也是很重要的。它主要关注系统除了基本功能外的其他特性,如性能、安全性、易用性、可维护性等,这些特性对于确保系统的稳定运行和用户满意度至关重要。
性能:系统需要能够处理高并发请求,确保在多个用户同时操作时仍能保持稳定运行。
安全性:系统必须采取严格的措施来保护敏感数据,如用户信息、交易记录等,防止数据泄露和非法访问。
易用性:系界面友好直观,操作流程简化,提升用户体验。
可维护性:代码结构清晰,文档完备,便于后续开发与问题排查。
springboot博物馆网站普通用户包含首页、社交论坛、知识测试、通知公告、新闻资讯、反馈投诉、博物馆、馆内展品、文创产品、个人中心等功能。普通用户用例图如下所示:

图3-1 普通用户用例图
springboot博物馆网站中管理员包含后台首页、系统用户、博物馆管理、购票记录管理、退票记录管理、在线预约管理、活动报名管理、展品分类管理、馆内展品管理、文创产品管理、系统管理、留言管理、通知公告管理、资源管理、交流管理等功能。管理员用例图如下所示:
图3-2 管理员用例图
springboot博物馆网站主要涉及有普通用户和管理员二个角色。其中普通用户包含首页、社交论坛、知识测试、通知公告、新闻资讯、反馈投诉、博物馆、馆内展品、文创产品、个人中心等功能;管理员包含后台首页、系统用户、博物馆管理、购票记录管理、退票记录管理、在线预约管理、活动报名管理、展品分类管理、馆内展品管理、文创产品管理、系统管理、留言管理、通知公告管理、资源管理、交流管理等功能。每个角色对应的功能模块如图所示。

图4-1系统功能结构图
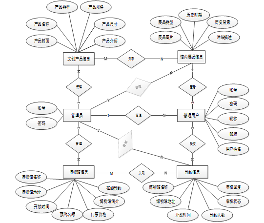
借助先进的系统,ER图使其他用户可以快速轻松地了解系统的功能以及他们之间的关系。springboot博物馆网站平台中管理员、普通用户、公告信息、新闻资讯、博物馆信息、展品信息、文创产品信息、在线报名、购票记录、退票信息等E-R实体关系图。

图4-2总体ER图
通过上一小节Springboo博物馆网站平台中总E-R关系图上得出一共需要创建很多个数据表。在此主要罗列几个主要的数据库表结构设计。
介绍了一些根据各类别主要数据库表的设计结构以及基本功能建立数据库表:
表 4-1-access_token(登陆访问时长)
| 编号 | 字段名 | 类型 | 长度 | 是否非空 | 是否主键 | 注释 |
| 1 | token_id | int | 是 | 是 | 临时访问牌ID | |
| 2 | token | varchar | 64 | 否 | 否 | 临时访问牌 |
| 3 | info | text | 65535 | 否 | 否 | 信息 |
| 4 | maxage | int | 是 | 否 | 最大寿命:默认2小时 | |
| 5 | create_time | timestamp | 是 | 否 | 创建时间 | |
| 6 | update_time | timestamp | 是 | 否 | 更新时间 | |
| 7 | user_id | int | 是 | 否 | 用户编号 |
表 4-2-activity_registration(活动报名)
| 编号 | 字段名 | 类型 | 长度 | 是否非空 | 是否主键 | 注释 |
| 1 | activity_registration_id | int | 是 | 是 | 活动报名ID | |
| 2 | name_of_museum | varchar | 64 | 否 | 否 | 博物馆名称 |
| 3 | activity_lecture | varchar | 64 | 否 | 否 | 活动讲座 |
| 4 | activity_time | varchar | 64 | 否 | 否 | 活动时间 |
| 5 | ordinary_user | int | 否 | 否 | 普通用户 | |
| 6 | user_name | varchar | 64 | 否 | 否 | 用户姓名 |
| 7 | number_of_enrolment | double | 否 | 否 | 报名人数 | |
| 8 | create_time | datetime | 是 | 否 | 创建时间 | |
| 9 | update_time | timestamp | 是 | 否 | 更新时间 | |
| 10 | source_table | varchar | 255 | 否 | 否 | 来源表 |
| 11 | source_id | int | 否 | 否 | 来源ID | |
| 12 | source_user_id | int | 否 | 否 | 来源用户 |
表 4-3-article(文章)
| 编号 | 字段名 | 类型 | 长度 | 是否非空 | 是否主键 | 注释 |
| 1 | article_id | mediumint | 是 | 是 | 文章id | |
| 2 | title | varchar | 125 | 是 | 是 | 标题 |
| 3 | type | varchar | 64 | 是 | 否 | 文章分类 |
| 4 | hits | int | 是 | 否 | 点击数 | |
| 5 | praise_len | int | 是 | 否 | 点赞数 | |
| 6 | create_time | timestamp | 是 | 否 | 创建时间 | |
| 7 | update_time | timestamp | 是 | 否 | 更新时间 | |
| 8 | source | varchar | 255 | 否 | 否 | 来源 |
| 9 | url | varchar | 255 | 否 | 否 | 来源地址 |
| 10 | tag | varchar | 255 | 否 | 否 | 标签 |
| 11 | content | longtext | 4294967295 | 否 | 否 | 正文 |
| 12 | img | varchar | 255 | 否 | 否 | 封面图 |
| 13 | description | text | 65535 | 否 | 否 | 文章描述 |
表 4-4-article_type(文章分类)
| 编号 | 字段名 | 类型 | 长度 | 是否非空 | 是否主键 | 注释 |
| 1 | type_id | smallint | 是 | 是 | 分类ID | |
| 2 | display | smallint | 是 | 否 | 显示顺序 | |
| 3 | name | varchar | 16 | 是 | 否 | 分类名称 |
| 4 | father_id | smallint | 是 | 否 | 上级分类ID | |
| 5 | description | varchar | 255 | 否 | 否 | 描述 |
| 6 | icon | text | 65535 | 否 | 否 | 分类图标 |
| 7 | url | varchar | 255 | 否 | 否 | 外链地址 |
| 8 | create_time | timestamp | 是 | 否 | 创建时间 | |
| 9 | update_time | timestamp | 是 | 否 | 更新时间 |
表 4-5-auth(用户权限管理)
| 编号 | 字段名 | 类型 | 长度 | 是否非空 | 是否主键 | 注释 |
| 1 | auth_id | int | 是 | 是 | 授权ID | |
| 2 | user_group | varchar | 64 | 否 | 否 | 用户组 |
| 3 | mod_name | varchar | 64 | 否 | 否 | 模块名 |
| 4 | table_name | varchar | 64 | 否 | 否 | 表名 |
| 5 | page_title | varchar | 255 | 否 | 否 | 页面标题 |
| 6 | path | varchar | 255 | 否 | 否 | 路由路径 |
| 7 | parent | varchar | 64 | 否 | 否 | 父级菜单 |
| 8 | parent_sort | int | 是 | 否 | 父级菜单排序 | |
| 9 | position | varchar | 32 | 否 | 否 | 位置 |
| 10 | mode | varchar | 32 | 是 | 否 | 跳转方式 |
| 11 | add | tinyint | 是 | 否 | 是否可增加 | |
| 12 | del | tinyint | 是 | 否 | 是否可删除 | |
| 13 | set | tinyint | 是 | 否 | 是否可修改 | |
| 14 | get | tinyint | 是 | 否 | 是否可查看 | |
| 15 | field_add | text | 65535 | 否 | 否 | 添加字段 |
| 16 | field_set | text | 65535 | 否 | 否 | 修改字段 |
| 17 | field_get | text | 65535 | 否 | 否 | 查询字段 |
| 18 | table_nav_name | varchar | 500 | 否 | 否 | 跨表导航名称 |
| 19 | table_nav | varchar | 500 | 否 | 否 | 跨表导航 |
| 20 | option | text | 65535 | 否 | 否 | 配置 |
| 21 | create_time | timestamp | 是 | 否 | 创建时间 | |
| 22 | update_time | timestamp | 是 | 否 | 更新时间 |
表 4-6-classification_of_exhibits(展品分类)
| 编号 | 字段名 | 类型 | 长度 | 是否非空 | 是否主键 | 注释 |
| 1 | classification_of_exhibits_id | int | 是 | 是 | 展品分类ID | |
| 2 | exhibit_type | varchar | 64 | 否 | 否 | 展品类型 |
| 3 | create_time | datetime | 是 | 否 | 创建时间 | |
| 4 | update_time | timestamp | 是 | 否 | 更新时间 |
表 4-7-code_token(验证码)
| 编号 | 字段名 | 类型 | 长度 | 是否非空 | 是否主键 | 注释 |
| 1 | code_token_id | int | 是 | 是 | 验证码ID | |
| 2 | token | varchar | 255 | 否 | 否 | 令牌 |
| 3 | code | varchar | 255 | 否 | 否 | 验证码 |
| 4 | expire_time | timestamp | 是 | 否 | 失效时间 | |
| 5 | create_time | timestamp | 是 | 否 | 创建时间 | |
| 6 | update_time | timestamp | 是 | 否 | 更新时间 |
表 4-8-collect(收藏)
| 编号 | 字段名 | 类型 | 长度 | 是否非空 | 是否主键 | 注释 |
| 1 | collect_id | int | 是 | 是 | 收藏ID | |
| 2 | user_id | int | 是 | 是 | 收藏人ID | |
| 3 | source_table | varchar | 255 | 否 | 否 | 来源表 |
| 4 | source_field | varchar | 255 | 否 | 否 | 来源字段 |
| 5 | source_id | int | 是 | 否 | 来源ID | |
| 6 | title | varchar | 255 | 否 | 否 | 标题 |
| 7 | img | varchar | 255 | 否 | 否 | 封面 |
| 8 | create_time | timestamp | 是 | 否 | 创建时间 | |
| 9 | update_time | timestamp | 是 | 否 | 更新时间 |
表 4-9-comment(评论)
| 编号 | 字段名 | 类型 | 长度 | 是否非空 | 是否主键 | 注释 |
| 1 | comment_id | int | 是 | 是 | 评论ID | |
| 2 | user_id | int | 是 | 是 | 评论人ID | |
| 3 | reply_to_id | int | 是 | 否 | 回复评论ID | |
| 4 | content | longtext | 4294967295 | 否 | 否 | 内容 |
| 5 | nickname | varchar | 255 | 否 | 否 | 昵称 |
| 6 | avatar | varchar | 255 | 否 | 否 | 头像地址 |
| 7 | create_time | timestamp | 是 | 否 | 创建时间 | |
| 8 | update_time | timestamp | 是 | 否 | 更新时间 | |
| 9 | source_table | varchar | 255 | 否 | 否 | 来源表 |
| 10 | source_field | varchar | 255 | 否 | 否 | 来源字段 |
| 11 | source_id | int | 是 | 否 | 来源ID |
表 4-10-exam(考试)
| 编号 | 字段名 | 类型 | 长度 | 是否非空 | 是否主键 | 注释 |
| 1 | exam_id | mediumint | 是 | 是 | 考试ID | |
| 2 | name | varchar | 32 | 是 | 否 | 考试名称 |
| 3 | duration | int | 否 | 否 | 答题时长 | |
| 4 | score | double | 否 | 否 | 总分 | |
| 5 | status | varchar | 10 | 否 | 否 | 状态:启用、禁用 |
| 6 | create_time | timestamp | 是 | 否 | 创建时间 | |
| 7 | update_time | timestamp | 是 | 否 | 更新时间 |
表 4-11-exam_question(试题)
| 编号 | 字段名 | 类型 | 长度 | 是否非空 | 是否主键 | 注释 |
| 1 | exam_question_id | mediumint | 是 | 是 | 试题ID | |
| 2 | type | varchar | 20 | 否 | 否 | 类型 |
| 3 | title | varchar | 255 | 否 | 否 | 题目 |
| 4 | question_item | varchar | 500 | 否 | 否 | 选项 |
| 5 | answer | varchar | 500 | 否 | 否 | 参考答案 |
| 6 | score | double | 否 | 否 | 总分 | |
| 7 | question_order | int | 否 | 否 | 排序 | |
| 8 | exam_id | mediumint | 是 | 是 | 所属试卷 | |
| 9 | create_time | timestamp | 是 | 否 | 创建时间 | |
| 10 | update_time | timestamp | 是 | 否 | 更新时间 |
表 4-12-exhibits_in_the_museum(馆内展品)
| 编号 | 字段名 | 类型 | 长度 | 是否非空 | 是否主键 | 注释 |
| 1 | exhibits_in_the_museum_id | int | 是 | 是 | 馆内展品ID | |
| 2 | exhibits_pictures | varchar | 255 | 否 | 否 | 展品图片 |
| 3 | exhibit_name | varchar | 64 | 否 | 否 | 展品名称 |
| 4 | exhibit_type | varchar | 64 | 否 | 否 | 展品类型 |
| 5 | historical_period | varchar | 64 | 否 | 否 | 历史时期 |
| 6 | historical_background | text | 65535 | 否 | 否 | 历史背景 |
| 7 | detailed_description | longtext | 4294967295 | 否 | 否 | 详细描述 |
| 8 | hits | int | 是 | 否 | 点击数 | |
| 9 | praise_len | int | 是 | 否 | 点赞数 | |
| 10 | collect_len | int | 是 | 否 | 收藏数 | |
| 11 | comment_len | int | 是 | 否 | 评论数 | |
| 12 | create_time | datetime | 是 | 否 | 创建时间 | |
| 13 | update_time | timestamp | 是 | 否 | 更新时间 |
表 4-13-forum(论坛)
| 编号 | 字段名 | 类型 | 长度 | 是否非空 | 是否主键 | 注释 |
| 1 | forum_id | mediumint | 是 | 是 | 论坛ID | |
| 2 | display | smallint | 是 | 否 | 排序 | |
| 3 | user_id | mediumint | 是 | 否 | 用户ID | |
| 4 | nickname | varchar | 16 | 否 | 否 | 昵称 |
| 5 | praise_len | int | 否 | 否 | 点赞数 | |
| 6 | hits | int | 是 | 否 | 访问数 | |
| 7 | title | varchar | 125 | 是 | 否 | 标题 |
| 8 | keywords | varchar | 125 | 否 | 否 | 关键词 |
| 9 | description | varchar | 255 | 否 | 否 | 描述 |
| 10 | url | varchar | 255 | 否 | 否 | 来源地址 |
| 11 | tag | varchar | 255 | 否 | 否 | 标签 |
| 12 | img | text | 65535 | 否 | 否 | 封面图 |
| 13 | content | longtext | 4294967295 | 否 | 否 | 正文 |
| 14 | create_time | timestamp | 是 | 否 | 创建时间 | |
| 15 | update_time | timestamp | 是 | 否 | 更新时间 | |
| 16 | avatar | varchar | 255 | 否 | 否 | 发帖人头像 |
| 17 | type | varchar | 64 | 是 | 否 | 论坛分类 |
| 18 | istop | int | 是 | 否 | 是否置顶 |
表 4-14-forum_type(论坛分类)
| 编号 | 字段名 | 类型 | 长度 | 是否非空 | 是否主键 | 注释 |
| 1 | type_id | smallint | 是 | 是 | 分类ID | |
| 2 | name | varchar | 16 | 是 | 否 | 分类名称 |
| 3 | description | varchar | 255 | 否 | 否 | 描述 |
| 4 | url | varchar | 255 | 否 | 否 | 外链地址 |
| 5 | father_id | smallint | 是 | 否 | 上级分类ID | |
| 6 | icon | varchar | 255 | 否 | 否 | 分类图标 |
| 7 | create_time | timestamp | 是 | 否 | 创建时间 | |
| 8 | update_time | timestamp | 是 | 否 | 更新时间 |
表 4-15-hits(用户点击)
| 编号 | 字段名 | 类型 | 长度 | 是否非空 | 是否主键 | 注释 |
| 1 | hits_id | int | 是 | 是 | 点赞ID | |
| 2 | user_id | int | 是 | 否 | 点赞人 | |
| 3 | create_time | timestamp | 是 | 否 | 创建时间 | |
| 4 | update_time | timestamp | 是 | 否 | 更新时间 | |
| 5 | source_table | varchar | 255 | 否 | 否 | 来源表 |
| 6 | source_field | varchar | 255 | 否 | 否 | 来源字段 |
| 7 | source_id | int | 是 | 否 | 来源ID |
表 4-16-message(留言板)
| 编号 | 字段名 | 类型 | 长度 | 是否非空 | 是否主键 | 注释 |
| 1 | message_id | int | 是 | 是 | 留言板ID | |
| 2 | user_id | int | 是 | 否 | 用户ID | |
| 3 | title | varchar | 64 | 否 | 否 | 标题 |
| 4 | content | longtext | 4294967295 | 是 | 否 | 内容 |
| 5 | nickname | varchar | 32 | 是 | 否 | 昵称 |
| 6 | avatar | varchar | 255 | 否 | 否 | 头像 |
| 7 | | varchar | 125 | 否 | 否 | 留言者邮箱 |
| 8 | phone | varchar | 11 | 否 | 否 | 留言者手机号码 |
| 9 | create_time | timestamp | 是 | 否 | 创建时间 | |
| 10 | update_time | timestamp | 是 | 否 | 更新时间 | |
| 11 | reply | longtext | 4294967295 | 否 | 否 | 回复 |
| 12 | reply_state | tinyint | 否 | 否 | 回复状态 |
表 4-17-museum(博物馆)
| 编号 | 字段名 | 类型 | 长度 | 是否非空 | 是否主键 | 注释 |
| 1 | museum_id | int | 是 | 是 | 博物馆ID | |
| 2 | museum_pictures | varchar | 255 | 否 | 否 | 博物馆图片 |
| 3 | name_of_museum | varchar | 64 | 是 | 是 | 博物馆名称 |
| 4 | museum_address | varchar | 64 | 否 | 否 | 博物馆地址 |
| 5 | opening_hours | varchar | 64 | 否 | 否 | 开放时间 |
| 6 | reservation_quota | double | 否 | 否 | 预约名额 | |
| 7 | built_time | varchar | 64 | 否 | 否 | 建成时间 |
| 8 | building_area | varchar | 64 | 否 | 否 | 建筑面积 |
| 9 | ticket_price | double | 否 | 否 | 门票价格 | |
| 10 | temporary_exhibition | varchar | 64 | 否 | 否 | 临时展览 |
| 11 | activity_lecture | varchar | 64 | 是 | 是 | 活动讲座 |
| 12 | activity_time | varchar | 64 | 否 | 否 | 活动时间 |
| 13 | activity_quota | double | 否 | 否 | 活动名额 | |
| 14 | collection_of_cultural_relics | text | 65535 | 否 | 否 | 馆藏文物 |
| 15 | appointment_policy | text | 65535 | 否 | 否 | 预约政策 |
| 16 | introduction_to_the_museum | longtext | 4294967295 | 否 | 否 | 博物馆简介 |
| 17 | hits | int | 是 | 否 | 点击数 | |
| 18 | praise_len | int | 是 | 否 | 点赞数 | |
| 19 | collect_len | int | 是 | 否 | 收藏数 | |
| 20 | comment_len | int | 是 | 否 | 评论数 | |
| 21 | ticket_purchase_record_limit_times | int | 是 | 否 | 购票限制次数 | |
| 22 | online_booking_limit_times | int | 是 | 否 | 在线预约限制次数 | |
| 23 | activity_registration_limit_times | int | 是 | 否 | 活动报名限制次数 | |
| 24 | create_time | datetime | 是 | 否 | 创建时间 | |
| 25 | update_time | timestamp | 是 | 否 | 更新时间 |
表 4-18-notice(公告)
| 编号 | 字段名 | 类型 | 长度 | 是否非空 | 是否主键 | 注释 |
| 1 | notice_id | mediumint | 是 | 是 | 公告ID | |
| 2 | title | varchar | 125 | 是 | 否 | 标题 |
| 3 | content | longtext | 4294967295 | 否 | 否 | 正文 |
| 4 | create_time | timestamp | 是 | 否 | 创建时间 | |
| 5 | update_time | timestamp | 是 | 否 | 更新时间 |
表 4-19-online_booking(在线预约)
| 编号 | 字段名 | 类型 | 长度 | 是否非空 | 是否主键 | 注释 |
| 1 | online_booking_id | int | 是 | 是 | 在线预约ID | |
| 2 | museum_pictures | varchar | 255 | 否 | 否 | 博物馆图片 |
| 3 | name_of_museum | varchar | 64 | 否 | 否 | 博物馆名称 |
| 4 | museum_address | varchar | 64 | 否 | 否 | 博物馆地址 |
| 5 | opening_hours | varchar | 64 | 否 | 否 | 开放时间 |
| 6 | ordinary_user | int | 否 | 否 | 普通用户 | |
| 7 | user_name | varchar | 64 | 否 | 否 | 用户姓名 |
| 8 | user_phone | varchar | 64 | 否 | 否 | 用户电话 |
| 9 | appointment_time | datetime | 否 | 否 | 预约时间 | |
| 10 | number_of_reservations | double | 否 | 否 | 预约人数 | |
| 11 | appointment_remarks | text | 65535 | 否 | 否 | 预约备注 |
| 12 | examine_state | varchar | 16 | 是 | 否 | 审核状态 |
| 13 | examine_reply | varchar | 255 | 否 | 否 | 审核回复 |
| 14 | create_time | datetime | 是 | 否 | 创建时间 | |
| 15 | update_time | timestamp | 是 | 否 | 更新时间 | |
| 16 | source_table | varchar | 255 | 否 | 否 | 来源表 |
| 17 | source_id | int | 否 | 否 | 来源ID | |
| 18 | source_user_id | int | 否 | 否 | 来源用户 |
表 4-20-ordinary_user(普通用户)
| 编号 | 字段名 | 类型 | 长度 | 是否非空 | 是否主键 | 注释 |
| 1 | ordinary_user_id | int | 是 | 是 | 普通用户ID | |
| 2 | user_name | varchar | 64 | 否 | 否 | 用户姓名 |
| 3 | user_phone | varchar | 16 | 否 | 否 | 用户电话 |
| 4 | examine_state | varchar | 16 | 是 | 否 | 审核状态 |
| 5 | user_id | int | 是 | 否 | 用户ID | |
| 6 | create_time | datetime | 是 | 否 | 创建时间 | |
| 7 | update_time | timestamp | 是 | 否 | 更新时间 |
表 4-21-praise(点赞)
| 编号 | 字段名 | 类型 | 长度 | 是否非空 | 是否主键 | 注释 |
| 1 | praise_id | int | 是 | 是 | 点赞ID | |
| 2 | user_id | int | 是 | 是 | 点赞人 | |
| 3 | create_time | timestamp | 是 | 否 | 创建时间 | |
| 4 | update_time | timestamp | 是 | 否 | 更新时间 | |
| 5 | source_table | varchar | 255 | 否 | 否 | 来源表 |
| 6 | source_field | varchar | 255 | 否 | 否 | 来源字段 |
| 7 | source_id | int | 是 | 否 | 来源ID | |
| 8 | status | tinyint | 是 | 否 | 点赞状态:1为点赞,0已取消 |
表 4-22-refund_record(退票记录)
| 编号 | 字段名 | 类型 | 长度 | 是否非空 | 是否主键 | 注释 |
| 1 | refund_record_id | int | 是 | 是 | 退票记录ID | |
| 2 | ticket_purchase_number | varchar | 64 | 否 | 否 | 购票单号 |
| 3 | name_of_museum | varchar | 64 | 否 | 否 | 博物馆名称 |
| 4 | ticket_price | varchar | 64 | 否 | 否 | 门票价格 |
| 5 | number_of_tickets_purchased | varchar | 64 | 否 | 否 | 购票数量 |
| 6 | ticket_purchase_amount | varchar | 64 | 否 | 否 | 购票金额 |
| 7 | ticket_purchasers | int | 否 | 否 | 购票用户 | |
| 8 | user_name | varchar | 64 | 否 | 否 | 用户姓名 |
| 9 | reasons_for_refund | text | 65535 | 否 | 否 | 退票原因 |
| 10 | examine_state | varchar | 16 | 是 | 否 | 审核状态 |
| 11 | examine_reply | varchar | 255 | 否 | 否 | 审核回复 |
| 12 | pay_state | varchar | 16 | 是 | 否 | 支付状态 |
| 13 | pay_type | varchar | 16 | 否 | 否 | 支付类型: 微信、支付宝、网银 |
| 14 | create_time | datetime | 是 | 否 | 创建时间 | |
| 15 | update_time | timestamp | 是 | 否 | 更新时间 | |
| 16 | source_table | varchar | 255 | 否 | 否 | 来源表 |
| 17 | source_id | int | 否 | 否 | 来源ID | |
| 18 | source_user_id | int | 否 | 否 | 来源用户 |
表 4-23-score(评分)
| 编号 | 字段名 | 类型 | 长度 | 是否非空 | 是否主键 | 注释 |
| 1 | score_id | int | 是 | 是 | 评分ID | |
| 2 | user_id | int | 是 | 否 | 评分人 | |
| 3 | nickname | varchar | 64 | 否 | 否 | 昵称 |
| 4 | score_num | double | 是 | 否 | 评分 | |
| 5 | create_time | timestamp | 是 | 否 | 创建时间 | |
| 6 | update_time | timestamp | 是 | 否 | 更新时间 | |
| 7 | source_table | varchar | 255 | 否 | 否 | 来源表 |
| 8 | source_field | varchar | 255 | 否 | 否 | 来源字段 |
| 9 | source_id | int | 是 | 否 | 来源ID |
表 4-24-slides(轮播图)
| 编号 | 字段名 | 类型 | 长度 | 是否非空 | 是否主键 | 注释 |
| 1 | slides_id | int | 是 | 是 | 轮播图ID | |
| 2 | title | varchar | 64 | 否 | 否 | 标题 |
| 3 | content | varchar | 255 | 否 | 否 | 内容 |
| 4 | url | varchar | 255 | 否 | 否 | 链接 |
| 5 | img | varchar | 255 | 否 | 否 | 轮播图 |
| 6 | hits | int | 是 | 否 | 点击量 | |
| 7 | create_time | timestamp | 是 | 否 | 创建时间 | |
| 8 | update_time | timestamp | 是 | 否 | 更新时间 |
表 4-25-ticket_purchase_record(购票记录)
| 编号 | 字段名 | 类型 | 长度 | 是否非空 | 是否主键 | 注释 |
| 1 | ticket_purchase_record_id | int | 是 | 是 | 购票记录ID | |
| 2 | ticket_purchase_number | varchar | 64 | 否 | 否 | 购票单号 |
| 3 | name_of_museum | varchar | 64 | 否 | 否 | 博物馆名称 |
| 4 | ticket_price | double | 否 | 否 | 门票价格 | |
| 5 | number_of_tickets_purchased | double | 否 | 否 | 购票数量 | |
| 6 | ticket_purchase_amount | varchar | 64 | 否 | 否 | 购票金额 |
| 7 | ticket_purchasers | int | 否 | 否 | 购票用户 | |
| 8 | user_name | varchar | 64 | 否 | 否 | 用户姓名 |
| 9 | pay_state | varchar | 16 | 是 | 否 | 支付状态 |
| 10 | pay_type | varchar | 16 | 否 | 否 | 支付类型: 微信、支付宝、网银 |
| 11 | refund_record_limit_times | int | 是 | 否 | 退票限制次数 | |
| 12 | create_time | datetime | 是 | 否 | 创建时间 | |
| 13 | update_time | timestamp | 是 | 否 | 更新时间 | |
| 14 | source_table | varchar | 255 | 否 | 否 | 来源表 |
| 15 | source_id | int | 否 | 否 | 来源ID | |
| 16 | source_user_id | int | 否 | 否 | 来源用户 |
表 4-26-upload(文件上传)
| 编号 | 字段名 | 类型 | 长度 | 是否非空 | 是否主键 | 注释 |
| 1 | upload_id | int | 是 | 是 | 上传ID | |
| 2 | name | varchar | 64 | 否 | 否 | 文件名 |
| 3 | path | varchar | 255 | 否 | 否 | 访问路径 |
| 4 | file | varchar | 255 | 否 | 否 | 文件路径 |
| 5 | display | varchar | 255 | 否 | 否 | 显示顺序 |
| 6 | father_id | int | 否 | 否 | 父级ID | |
| 7 | dir | varchar | 255 | 否 | 否 | 文件夹 |
| 8 | type | varchar | 32 | 否 | 否 | 文件类型 |
表 4-27-user(用户账户)
| 编号 | 字段名 | 类型 | 长度 | 是否非空 | 是否主键 | 注释 |
| 1 | user_id | int | 是 | 是 | 用户ID | |
| 2 | state | smallint | 是 | 否 | 账户状态:(1可用|2异常|3已冻结|4已注销) | |
| 3 | user_group | varchar | 32 | 否 | 否 | 所在用户组 |
| 4 | login_time | timestamp | 是 | 否 | 上次登录时间 | |
| 5 | phone | varchar | 11 | 否 | 否 | 手机号码 |
| 6 | phone_state | smallint | 是 | 否 | 手机认证:(0未认证|1审核中|2已认证) | |
| 7 | username | varchar | 16 | 是 | 否 | 用户名 |
| 8 | nickname | varchar | 16 | 否 | 否 | 昵称 |
| 9 | password | varchar | 64 | 是 | 否 | 密码 |
| 10 | | varchar | 64 | 否 | 否 | 邮箱 |
| 11 | email_state | smallint | 是 | 否 | 邮箱认证:(0未认证|1审核中|2已认证) | |
| 12 | avatar | varchar | 255 | 否 | 否 | 头像地址 |
| 13 | open_id | varchar | 255 | 否 | 否 | 针对获取用户信息字段 |
| 14 | create_time | timestamp | 是 | 否 | 创建时间 |
表 4-28-user_answer(用户答题)
| 编号 | 字段名 | 类型 | 长度 | 是否非空 | 是否主键 | 注释 |
| 1 | user_answer_id | mediumint | 是 | 是 | 用户答题ID | |
| 2 | user_id | mediumint | 是 | 否 | 用户ID | |
| 3 | exam_id | mediumint | 是 | 是 | 考试id | |
| 4 | score | double | 否 | 否 | 分数 | |
| 5 | answers | text | 65535 | 否 | 否 | 答案 |
| 6 | score_detail | text | 65535 | 否 | 否 | 评分详情 |
| 7 | objective_score | double | 否 | 否 | 客观题得分 | |
| 8 | subjective_score | double | 否 | 否 | 主观题得分 | |
| 9 | score_state | tinyint | 否 | 否 | 评分状态 | |
| 10 | nickname | varchar | 255 | 否 | 否 | 提交人 |
| 11 | create_time | timestamp | 是 | 否 | 创建时间 | |
| 12 | update_time | timestamp | 是 | 否 | 更新时间 | |
| 13 | comment_desc | varchar | 255 | 否 | 否 | 评语 |
表 4-29-user_group(用户组)
| 编号 | 字段名 | 类型 | 长度 | 是否非空 | 是否主键 | 注释 |
| 1 | group_id | mediumint | 是 | 是 | 用户组ID | |
| 2 | display | smallint | 是 | 否 | 显示顺序 | |
| 3 | name | varchar | 16 | 是 | 否 | 名称 |
| 4 | description | varchar | 255 | 否 | 否 | 描述 |
| 5 | source_table | varchar | 255 | 否 | 否 | 来源表 |
| 6 | source_field | varchar | 255 | 否 | 否 | 来源字段 |
| 7 | source_id | int | 是 | 否 | 来源ID | |
| 8 | register | smallint | 否 | 否 | 注册位置 | |
| 9 | create_time | timestamp | 是 | 否 | 创建时间 | |
| 10 | update_time | timestamp | 是 | 否 | 更新时间 |
表 4-30-wenchuang_products(文创产品)
| 编号 | 字段名 | 类型 | 长度 | 是否非空 | 是否主键 | 注释 |
| 1 | wenchuang_products_id | int | 是 | 是 | 文创产品ID | |
| 2 | product_cover | varchar | 255 | 否 | 否 | 产品封面 |
| 3 | product_name | varchar | 64 | 否 | 否 | 产品名称 |
| 4 | product_type | varchar | 64 | 否 | 否 | 产品类型 |
| 5 | product_specifications | varchar | 64 | 否 | 否 | 产品规格 |
| 6 | product_size | varchar | 64 | 否 | 否 | 产品尺寸 |
| 7 | product_introduction | longtext | 4294967295 | 否 | 否 | 产品介绍 |
| 8 | hits | int | 是 | 否 | 点击数 | |
| 9 | praise_len | int | 是 | 否 | 点赞数 | |
| 10 | collect_len | int | 是 | 否 | 收藏数 | |
| 11 | comment_len | int | 是 | 否 | 评论数 | |
| 12 | create_time | datetime | 是 | 否 | 创建时间 | |
| 13 | update_time | timestamp | 是 | 否 | 更新时间 |
首页:展示轮播图、通知公告、新闻资讯、博物馆、馆内展品、文创产品等推荐。首页界面如下图所示。
图5-1 首页界面
知识测试:用户可在规定时间内回答多项选择题、判断题、填空题以及主观题,并提交答案。知识测试界面如下图所示。
图5-2 知识测试界面
博物馆:展示所有发布的博物馆信息,用户可以通过关键词搜索、下拉排序和查看博物馆的基本信息(如名称、地址、开放时间等)以及相关图片,可对相关博物馆信息点赞、收藏、发表评论。点击详情查看并设有购票、在线预约、活动报名功能。博物馆界面如下图所示。

图5-3 博物馆界面

图5-4 购票界面

图5-5 在线预约界面
馆内展品:该页面用户可以根据展品名称、类型以及历史时期进行搜索,查看不同展品的详细信息和图片。馆内展品界面如下图所示。

图5-6 馆内展品界面
文创产品:展示所有发布的文创产品信息,可进行关键字搜索、可查看文创产品详细信息、可点赞、收藏,以及发表评论。文创产品界面如下图所示。

图5-7 在线充值界面
购票记录:管理员可以根据购票单号、博物馆名称和支付状态等条件查询购票记录,并执行查看详情、退票或支付操作。购票记录界面如下图所示。

图5-8购票记录界面
退票记录:用户可以查看退票记录、输入退票原因,并提交审核请求,等待管理员审核处理。退票记录界面如下图所示。

图5-9退票记录界面图
-
- 管理员模块主要功能实现
博物馆管理:包括博物馆列表和博物馆添加,管理员可在博物馆列表查看所添加的博物馆信息,博物馆信息添加界面如下图所示。

图5-10博物馆信息添加界面图
-
-
- 购票记录管理
-
购票记录管理:管理员可以查看购票记录、查询支付状态、并对每条记录进行详细查看、退票或支付操作。购票记录管理界面如下图所示。

图5-11 购票记录管理界面
退票记录管理:管理员可以查看退票记录、筛选查询条件、查看详情以及对每条记录执行支付、审核或其他操作。退票记录管理界面如下图所示。

图5-12 退票记录管理界面
-
-
- 馆内展品管理
-
馆内展品管理:包括馆内展品列表和馆内展品添加,管理员可以查看、查询、重置或删除展品信息,并可添加展品信息详情。馆内展品管理界面如下图所示。

图5-13 馆内展品管理界面图
-
-
- 文创产品管理
-
文创产品管理:包括文创产品列表和文创产品添加,管理员可以查看、查询、重置或删除文创产品信息,并对每个产品进行详细查看和查看评论操作,管理员也可对文创产品进行添加。文创产品列表管理界面如下图所示。

图5-14 文创产品列表界面图
在线预约管理:管理员可以查看和查询预约记录,筛选预约状态,并对每条记录进行审核或查看详细信息。在线预约审核界面如下图所示。

图5-15 在线预约审核界面图
资源管理:包括新闻资讯、资讯分类和知识测试。管理员可以管理新闻资讯、资讯分类和知识测试并进行添加。知识测试添加界面如下图所示。

图5-16 知识测试添加界面图
在这个产品被投入使用前,首先需要进行试用,这是重要的环节。考虑到某个部分的开发没有缺陷情况下,把各种模块拼接,也有一定概率就存在矛盾。这就好比每个人都很独特,但聚在一起就显得杂乱无章,需要保证有默契的配合。对于测试,要看它的各项内容是否契合的原则[10]。若与最初定下的标准有一定程度上的出入,那么就需要做出一些调整,让最终的大方向朝着目标前进。
测试是为了发现在开发的程序中所存在的问题,测试这一工作是非常艰巨的,而又是非常困难的,这一部分在程序的设计中占有很大比例,可以说一个程序的开发工作量要是占据了百分至六十,那么剩下的百分之四十必然是测试这一部分,甚至更高。
用户登录功能测试
表6-1 用户登录功能测试表
| 用例名称 | 普通用户登录系统 |
| 目的 | 测试用户通过正确的用户名和密码可否登录功能 |
| 前提 | 未登录的情况下 |
| 测试流程 | 1) 进入登录页面 2) 输入正确的用户名和密码 |
| 预期结果 | 用户名和密码正确的时候,跳转到登录成功界面,反之则显示错误信息,提示重新输入 |
| 实际结果 | 实际结果与预期结果一致 |
查看购票记录功能测试:
表6-2 查看购票记录功能测试表
| 用例名称 | 查看购票记录 |
| 目的 | 测试查看购票记录 |
| 前提 | 用户登录 |
| 测试流程 | 点击购票记录,查看所有历史购票记录 |
| 预期结果 | 可以查看到所有购票记录 |
| 实际结果 | 实际结果与预期结果一致 |
查看文创产品信息测试:
表6-3 查看文创产品测试表
| 用例名称 | 查看文创产品测试用例 |
| 目的 | 测试查看文创产品功能 |
| 前提 | 用户正常登录情况下 |
| 测试流程 | 点击文创产品页面,查看所有文创产品 |
| 预期结果 | 用户可以查看到所有文创产品信息,包括名称、价格和图片 |
| 实际结果 | 实际结果与预期结果一致 |
表6-4展品信息搜索功能测试表
| 用例名称 | 展品信息搜索测试 |
| 目的 | 测试展品信息搜索功能 |
| 前提 | 无 |
| 测试流程 | 1)在搜索框填入搜索关键字。 2)点击搜索按钮。 |
| 预期结果 | 页面显示包含有搜索关键字的展品信息 |
| 实际结果 | 实际结果与预期结果一致 |
展品信息删除功能测试:
表6-5展品信息删除功能测试表
| 用例名称 | 展品信息删除测试 |
| 目的 | 测试展品信息删除功能 |
| 前提 | 管理员登录—》馆内展品列表—》展品信息 |
| 测试流程 | 1)选择一个展品信息。 2)点击删除按钮。 |
| 预期结果 | 提示删除成功,前端页面不在展示该展品信息 |
| 实际结果 | 实际结果与预期结果一致 |
密码修改功能测试:
表6-6密码修改功能测试表
| 用例名称 | 密码修改测试用例 |
| 目的 | 测试管理员密码修改功能 |
| 前提 | 管理员用户正常登录情况下 |
| 测试流程 | 1)管理员密码修改并完成填写。 2)点击进行提交。 |
| 预期结果 | 使用新的密码可以登录 |
| 实际结果 | 实际结果与预期结果一致 |
在本次功能测试中,各项测试均按预期顺利执行。用户登录功能确保了正确用户名和密码能成功登录,错误信息也能及时提示。查看购票记录和文创产品信息功能验证了用户可以正常查看相关信息。展品信息搜索功能有效支持关键词搜索,展品删除功能确保管理员能够删除信息并更新前端页面。管理员密码修改功能也成功通过,新的密码可正常登录。整体来看,系统功能稳定,符合预期要求。
本论文探讨了博物馆数字化管理平台的开发与实现,重点分析了平台的功能需求、设计架构以及实际应用中的可行性。通过对现有博物馆管理模式的调查,指出了传统管理模式中存在的种种局限性,如信息传递效率低、管理流程繁琐等问题。数字化平台的引入为博物馆的运营提供了新的解决方案,极大提高了管理效率,并优化了观众的参观体验。通过系统设计,博物馆能够实现展品信息的数字化展示、票务和预约管理的自动化、以及用户互动功能的提升,满足了现代观众日益多样化的需求。
论文还详细分析了平台的技术架构和功能模块的实现,包括后台管理、前端用户交互、数据库管理等方面,确保平台能够高效、稳定地运行。同时,结合实际测试,验证了各项功能的有效性和系统的稳定性。经济可行性分析表明,数字化管理平台虽然在初期需要较高的投入,但长期来看,通过提高管理效率和拓展收入来源,博物馆能够实现可观的经济效益。社会可行性方面,数字化平台不仅提升了博物馆的服务质量,还促进了文化资源的传播和共享,增强了社会公众对文化遗产的关注和参与。
总体而言,数字化管理平台的建设不仅推动了博物馆行业的现代化进程,也为其他文化机构的数字化转型提供了借鉴。未来,随着技术的进一步发展和平台的持续优化,博物馆的管理将更加智能化和高效,为公众提供更加丰富和便捷的文化体验。
- 韦珍娜,陈宇佳. 基于Springboot的服装租赁系统设计 [J]. 电脑编程技巧与维护, 2025, (01): 35-38. DOI:10.16184/j.cnki.comprg.2025.01.005.
- 姚佰允,张豪,杜瑞庆. 基于SpringBoot与Vue的学院人员管理系统设计与实现 [J]. 无线互联科技, 2025, 22 (02): 78-83.
- 谢海明,张佐中,林顺福.基于自动化技术的MySQL故障处理系统的设计与实现[J].电脑知识与技术,2024,20(33):73-75.DOI:10.14004/j.cnki.ckt.2024.1721.
- 陈芳.基于MySQL数据库的数据录入系统设计研究[J].科技资讯,2024,22(20):35-37.DOI:10.16661/j.cnki.1672-3791.2405-5042-7194.
- 谢帅虎.基于Java语言的翻页功能接口程序设计与实现[J].数字通信世界,2024,(11):92-94.
- 贾琴.Java编程语言的应用策略分析[J].集成电路应用,2024,41(10):84-85.DOI:10.19339/j.issn.1674-2583.2024.10.034.
- 张靖旭,曾晓晶,郭玉坤. 基于SpringBoot的校园植物信息网建设研究 [J]. 信息与电脑(理论版), 2024, 36 (22): 119-121.
- 戴亚哲,李尤,赵利宏,等. 基于SpringBoot+Vue的文旅平台设计与研究 [J]. 无线互联科技, 2024, 21 (21): 70-72.
- 朴明,邱翠花,苗子. 基于SpringBoot+小程序的信息采集系统设计与实现 [J]. 电子技术, 2024, 53 (10): 47-49.
- 刘建,何冬辉,刘维,等.国产通用计算机性能测试系统的设计与验证[J].计算机测量与控制,2024,32(09):44-50.DOI:10.16526/j.cnki.11-4762/tp.2024.09.007.
- Drivas I ,Vraimaki E .Evaluating and Enhancing Museum Websites: Unlocking Insights for Accessibility, Usability, SEO, and Speed[J].Metrics,2025,2(1):1-1.
- Sanderson C N ,Sørensen W E ,Gueye A , et al.Evaluating the Accessibility of Norwegian Museum Websites.[J].Studies in health technology and informatics,2024,320396-403.
- 崔璨.博物馆官方网站如何更好地为实体博物馆服务——以晋商博物院官方网站为例[J].东方收藏,2024,(11):98-100.
- 徐奡.博物馆网站界面设计用户体验探析——以辽宁非遗数字博物馆为例[J].大观,2024,(08):30-32.
- 蔡丹妮.新媒体时代博物馆网站建设研究[D].广西民族大学,2024.DOI:10.27035/d.cnki.ggxmc.2024.001266.
- 谷紫藤.高校档案馆校史馆博物馆网站建设创新服务案例研究——以上海财经大学档案馆、校史馆、博物馆为例[J].兰台世界,2024,(05):126-129.DOI:10.16565/j.cnki.1006-7744.2024.05.34.
- 赖亭杉.新媒体时代中国博物馆网站教育的改善性策略研究[J].社会科学战线,2024,(05):276-280.
- 周传婷.基于HTML5的非遗数字博物馆网站的设计与实现[J].现代信息科技,2024,8(06):127-131+135.DOI:10.19850/j.cnki.2096-4706.2024.06.027.
- 张昕,蒋永华.基于情感化设计理论的博物馆网站界面设计研究——以故宫博物院网站为例[J].美术教育研究,2024,(04):90-93.
- 王琳,石红燕.中英博物馆网站简介英语文本的可读性研究[J].重庆交通大学学报(社会科学版),2023,23(04):104-112.
- 胡东磊.基于类比语料库的中国国家博物馆网站文本译者风格研究[J].英语广场,2023,(14):11-15.DOI:10.16723/j.cnki.yygc.2023.14.002.
- 赵婧,沈铭,唐思瑶.数字信息的可及与包容——首都博物馆国际网站无障碍化建设[C]//中国博物馆协会博物馆学专业委员会.中国博物馆协会博物馆学专业委员会2023年“博物馆新定义与中国博物馆高质量发展”学术研讨会论文集.首都博物馆;,2023:69-79.DOI:10.26914/c.cnkihy.2023.126572.
- 蒋寅.中外语言博物馆网站的多模态对比分析[D].上海外国语大学,2023.DOI:10.27316/d.cnki.gswyu.2023.000992.
在完成本次 Spring Boot 博物馆网站毕业设计的过程中,我收获了诸多宝贵的经验,也感受到了成长的喜悦,也深刻体会到理论与实践相结合的重要性。在这里我特别感谢我毕设的导师。在整个毕设过程中老师不但给我指明方向也给予我专业的指导,给了我很大的帮助也让我在探索中不断突破自我不断提升我的专业能力,更让我学会了如何以科学的方法解决问题。
我也感谢学校为我提供了一个良好的学习环境和丰富的资源支持。让我得以接触到前沿的技术知识和开发工具,为毕业设计的顺利开展奠定了坚实基础。在开发过程中,我遇到了许多技术难题,但通过查阅大量文献资料和反复实践,我逐渐找到了解决方法。这一过程不仅锻炼了我的自主学习能力,也让我深刻体会到知识的力量。
最后我要感谢我的家人和亲朋们。在我为毕业设计忙碌的日子里,他们始终给予我无条件的支持和鼓励。他们的理解让我能够在紧张的学习中保持良好的心态,专注于项目的每一个细节。这份毕业设计是我大学生活的完美收官,也是我人生旅程中的一个重要里程碑。我将带着这份成长和感恩,继续在未来的道路上努力前行。
附录
系统核心代码设计
用户注册
注册页UserController.java,传入user对象,并将"user_id"、 "state"、 "user_group"、"login_time"、"phone"、"phone_state"、 "username"、"nickname"、"password"、"email"、"email_state"、"avatar"、"create_time"输入,重点是 "username"、"nickname"、"password"必须输入,通过获取username,数据库查询是否有该用户,如果存在,则提示“用户已存在”,否则执行将UserId置为空(数据库表中该字段已设置自动递增),代码如图所示。

图注册核心代码图
用户登录
登录页,首先传入"username"、"email"、"phone"、"password",用户可通过用户名、邮箱、手机号进行登陆,通过判断resultList来确定查询结果,然后执行查询用户组UserGroup,用户组里面不存在,依然报“用户不存在”,执行完以上代码,最后涉及到用户带有“审核”的,会查询examine_state(用户的审核状态),数据库表user_group中含有source_table和source_field进行查询,以上步骤完成,对输入的密码进行存储Token到数据库,匹对账号和密码,数据库中的AccessToken为令牌,用于身份认证,代码如图所示。

用用户登录核心代码图
修改密码
修改密码,通过请求data,获取旧密码,并将新密码重新赋值,期间都是需要通过加密,代码如图所示。

修改密码核心代码图
修改数据
修改一个数据,原理与add基本一致,不同点在于通过readConfig()读取关键字,以及通过readQuery()获取URL后面?指定位置的标识,转成Map对象后,执行update操作,同样通过拼接的sql语句执行,执行过程读取query,toWhereSql()语句完成数据库操作,body为修改对象的值,代码如图所示。

修改数据核心代码图
删除数据
删除一条数据,通过readQuery(),获取URL后面的对象地址,删除FROM具体的table,query删除查询FindConfig语句,代码如图示。

图4-11删除数据核心代码图
获取列表
通过请求的参数获取列表数据,代码如图所示。

图获取列表核心代码图
图片上传
通过请求的参数获取列表数据,代码如图4-13所示。

图片上传核心代码图
免费领取项目源码,请关注❥点赞收藏并私信博主,谢谢~
1662

被折叠的 条评论
为什么被折叠?



