随着社会老龄化进程的加速,慢性病患者的数量逐年增加,慢性病的管理与康复成为现代医疗健康管理中的重要议题。慢性病的长期治疗和康复管理不仅需要患者的积极参与,还需要医疗专业人员的有效支持与指导。传统的管理模式往往面临信息滞后、沟通不畅、资源分散等问题,亟需一种高效的系统来提升管理效果,保证患者的健康数据能得到及时有效的监控和反馈。
本研究设计并实现了一款针对慢性病康复管理的智能小程序,通过数字化手段为慢性病患者、家属以及医疗专家提供一个高效、便捷的管理平台。系统通过四类用户角色(管理员、病人用户、家属用户、专家用户)提供不同的功能模块,以满足不同用户群体的需求。管理员可进行后台管理,处理健康食谱、活动信息、专家介绍、在线咨询、处方信息、体重血压血糖等健康数据的记录与监控;病人和家属则能够通过小程序获取健康资讯、进行活动报名、接收服药提醒,并进行在线咨询等互动;专家用户则可以通过系统进行患者健康管理与数据分析。
通过这款小程序的设计与实现,能够有效提升慢性病患者的康复管理效率,优化医疗资源的使用,增强患者的自我管理能力,并为家属提供更多支持,最终推动慢性病管理模式的创新与发展。
关键词:慢性病康复管理 ;小程序;SpringBoot;MySQL
With the acceleration of social aging, the number of chronic disease patients is increasing year by year, and the management and rehabilitation of chronic diseases have become important issues in modern medical and health management. The long-term treatment and rehabilitation management of chronic diseases not only require active participation from patients, but also effective support and guidance from medical professionals. The traditional management model often faces problems such as information lag, poor communication, and scattered resources, and urgently needs an efficient system to improve management effectiveness and ensure timely and effective monitoring and feedback of patients' health data.
This study designed and implemented an intelligent mini program for chronic disease rehabilitation management, aiming to provide an efficient and convenient management platform for chronic disease patients, their families, and medical experts through digital means. The system provides different functional modules through four types of user roles (administrator, patient, family, expert) to meet the needs of different user groups. Administrators can perform backend management, handle the recording and monitoring of health data such as healthy recipes, activity information, expert introductions, online consultations, prescription information, weight, blood pressure, and blood sugar; Patients and their families can obtain health information, register for activities, receive medication reminders, and engage in online consultations through the mini program; Expert users can use the system for patient health management and data analysis.
Through the design and implementation of this mini program, the efficiency of rehabilitation management for chronic disease patients can be effectively improved, the use of medical resources can be optimized, patients' self-management abilities can be enhanced, and more support can be provided to their families, ultimately promoting innovation and development of chronic disease management models.
Keywords: chronic disease rehabilitation management; Mini program; SpringBoot; MySQL
目录
随着全球老龄化进程的加速,慢性病已成为影响公众健康的重要问题。高血压、糖尿病、心血管疾病等慢性病的患者人数持续增加,给社会和医疗系统带来了巨大的压力。传统的慢性病管理模式通常依赖于线下定期就诊和医患间的互动,这种模式存在着信息更新滞后、患者参与度低、健康数据难以持续跟踪等问题。随着信息技术和智能设备的普及,基于移动互联网的小程序为慢性病管理提供了新的思路。通过将健康数据实时监控、线上咨询与健康管理服务集成在一个平台上,能够有效提升慢性病管理的效率与效果。因此,设计一款全面的慢性病康复管理小程序具有重要的现实意义和应用前景。
本研究通过设计和实现一款针对慢性病患者、家属及专家的综合康复管理小程序,通过技术手段改善慢性病的管理与康复效果。该系统通过为不同用户群体提供个性化的功能模块,不仅提升了患者的自我健康管理能力,还方便了家属的参与与支持,同时为医疗专家提供了高效的数据管理和健康监控工具。通过实时监测患者的健康数据、提供在线咨询、服药提醒、健康食谱等服务,本小程序能够帮助患者更好地遵循医嘱,减少健康风险,增强康复效果。系统的实现有助于推动慢性病管理模式的数字化转型,提高整体医疗服务的质量和效率,具有较大的社会价值和应用前景。
在国内,随着慢性病患者数量的增长,慢性病管理逐渐引起了广泛关注。近年来,国内不少学者和医疗机构开始探索信息技术在慢性病管理中的应用,特别是通过移动互联网和智能终端技术,推动了慢性病管理模式的创新。目前,许多智能健康管理平台和手机应用程序已进入市场,主要提供血压、血糖等健康数据的监测、服药提醒、在线咨询、健康评估等服务。然而,大多数系统存在着数据整合不够全面、平台功能单一、用户体验欠佳等问题。部分研究集中在单一疾病的管理,如糖尿病或高血压的监控,尚未形成多维度的综合管理系统。此外,用户的参与度和长期依赖性也是目前国内慢性病管理系统面临的一大挑战。因此,国内的慢性病管理系统仍在不断探索如何更好地结合用户需求和技术创新。
在国外,慢性病管理的研究和应用起步较早,尤其是在欧美等发达国家,慢性病管理的数字化和智能化发展相对成熟。许多国家的医疗体系已逐渐采用基于云计算、大数据和人工智能的健康管理系统,提供全面的慢性病管理服务。例如,一些智能健康管理平台可以实现个性化健康推荐、远程监控、虚拟医生咨询、健康数据分析等功能,已经在患者中取得了较好的效果。国外的一些研究还将可穿戴设备与慢性病管理系统结合,能够实时跟踪患者的体征数据,并通过系统反馈进行调整和干预。此外,国外的慢性病管理系统注重用户体验和平台的互动性,结合患者的生活习惯、疾病史等信息,提供更加精准的健康管理方案。尽管如此,如何解决数据隐私、跨平台数据整合等问题,仍然是国外研究面临的挑战。
本研究主要围绕慢性病康复管理小程序的设计与实现展开,解决慢性病患者在日常康复过程中面临的健康数据管理、个性化康复方案推荐以及医患互动问题。研究首先进行需求分析,确定平台的功能模块,包括健康数据监测、个性化健康推荐、健康食谱与活动推荐、在线咨询与预约、健康反馈与调整建议等。系统设计采用前后端分离架构,前端基于微信小程序平台,后端使用Spring Boot框架与MySQL数据库,确保平台高效、稳定地运行。在功能实现方面,平台通过实时监测患者的健康数据(如体重、血糖、血压、心率等),结合患者的个体情况与康复需求,精准推荐个性化的健康管理方案;健康食谱模块提供适应患者健康状况的食谱与饮食建议,活动推荐模块推荐有助于康复的运动;在线咨询与预约模块为患者提供专家远程指导,方便随时进行健康咨询和预约服务;健康反馈模块记录患者的康复进展,提供实时的健康调整建议。研究还包括平台的测试与优化,确保其功能完整、系统稳定,并提供良好的用户体验。最终,该平台为慢性病患者提供了科学、便捷的康复管理解决方案,推动了数字化健康管理模式的发展,提升了患者的自我管理能力和生活质量。
本文的结构按逻辑顺序分为以下几个章节:
第1章绪论,本章节介绍研究背景和意义,回顾当前研究现状,并阐明本文主要组织结构。
第2章系统关键技术,本章节将对慢性病康复管理小程序的实现关键技术进行简要介绍。
第3章系统分析,本章节基于市场调研,分析慢性病康复管理小程序的可行性、功能、角色、性能等需求,明确各模块的业务需求。
第4章系统设计,本章节详细阐述系统的整体架构设计,包括前后端结构、数据库设计及功能模块的设计思路。
第5章系统实现,本章节介绍系统各主要模块的具体实现,包括代码示例、业务逻辑及界面设计等。
第6章系统测试,本章节描述系统的测试方法及结果,分析系统的性能、稳定性及用户反馈。
第7章结论,本章节对主要对研究成果进行总结。
Java作为一种面向对象的编程语言,最初由Sun Microsystems公司在1995年推出。它具备跨平台性、高度抽象性以及丰富的类库支持等核心特性。通过Java虚拟机(JVM),Java语言实现了平台无关性,使得程序能够在安装了相应JVM的不同操作系统上运行。这一特性使Java成为开发跨平台应用的首选语言之一[1]。Java的语法结构与C语言相近,采用类和对象的概念,并支持封装、继承和多态等面向对象的基本特性。此外,Java语言还提供了异常处理机制、垃圾回收、线程管理和网络编程等功能,这些特性使其在处理高并发和大规模分布式系统时表现出色。
在Java应用开发过程中,开发者首先编写Java源代码,随后通过Java编译器(javac)将其编译为字节码(bytecode)。字节码随后由JVM进行解释或通过即时编译(JIT)技术转换为机器码并执行[2]。Java广泛应用于桌面应用、Web应用、企业级应用和移动设备应用的开发。其强大的多线程支持功能使得并发编程变得便捷。为了提升开发效率,Java提供了丰富的API,涵盖数据结构、I/O操作、网络编程和图形用户界面(GUI)等方面。此外,Java生态系统中还包含Spring、Hibernate等广泛使用的开发框架,这些框架进一步提升了开发者的开发效率。
微信开发者通过微信小程序平台为用户提供了更加便捷和高效的服务体验。微信小程序作为一种无需安装、即用即走的应用,极大地方便了用户在各种场景下的操作。开发者可以利用微信小程序的开放接口,结合微信的社交功能,开发出功能丰富、用户体验优秀的应用[3]。作为开发者,需要掌握微信小程序的框架、前端开发技术(如WXML、WXSS、JavaScript)以及后台开发技术,进行功能模块设计和数据交互。通过与微信平台的深度集成,开发者不仅可以快速构建应用,还能够借助微信的庞大用户基础,快速推广和获得反馈,为用户提供个性化、精准的服务[4]。
Spring Boot 是一个开源的 Java 框架,用于简化基于 Spring 的应用开发。通过自动化配置和内嵌的嵌入式服务器(如 Tomcat、Jetty),Spring Boot 减少了开发者在配置和部署过程中的工作量。框架遵循“约定大于配置”的设计原则,避免了繁琐的 XML 配置,提供了简洁的 Java 配置和属性文件管理方式[5]。此外,Spring Boot 还包括生产级特性,如健康检查、日志管理和监控,帮助开发者更好地管理应用。开发者可以通过 Spring Initializr 或集成开发环境(IDE)快速创建符合生产环境要求的项目[6]。Spring Boot 适用于多种应用场景,包括微服务架构、Web 应用和批处理任务等。通过简化配置、自动化处理和集成常用功能,Spring Boot 显著提高了 Java 开发的效率和灵活性。
MySQL 是一种开源的关系型数据库管理系统(RDBMS),由 Oracle 公司负责维护与支持。作为广泛应用于 Web 开发和企业级应用的数据库系统,MySQL 支持使用 SQL(结构化查询语言)执行数据管理、查询、更新及删除操作。其核心特性涵盖事务处理支持、数据一致性保障、表关联操作以及高效的数据存储与检索能力[7]。MySQL 能够满足从小型应用到大规模 Web 系统的数据存储需求,展现出良好的可扩展性和高性能表现。
MySQL 数据库通过遵循 ACID(原子性、一致性、隔离性、持久性)原则,确保在涉及多个数据操作时,数据的一致性和完整性得以维持。此外,MySQL 提供了视图、存储过程、触发器等数据库对象,以增强数据库的功能性和灵活性。为了实现数据备份和高可用性配置,MySQL 支持主从复制和分区技术,同时能够处理海量数据的分布式存储与负载均衡。其查询优化器可以根据查询语句和数据表结构自动选择最优化的执行计划,从而提升查询效率。凭借高效的性能和强大的功能,MySQL 在 Web 应用、数据仓库、企业管理系统等多个领域得到广泛应用,成为企业级应用开发中常用的数据库管理系统之一。
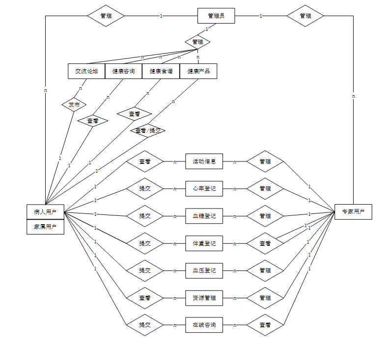
在统一建模语言(UML)中,用例图是一种行为图,用于描述系统功能需求以及系统与外部参与者之间的交互关系。通过展示用例与参与者之间的关联,用例图能够清晰地呈现系统所提供的服务和功能。其核心元素涵盖参与者、用例、系统边界以及它们之间的关系,帮助开发人员和利益相关者深入理解系统需求和功能交互。用例图通常应用于需求分析阶段,用于明确系统的功能范围。本文将基于角色模块对系统进行需求分析。
病人用户可进行注册登录、首页、购物车、交流论坛、健康资讯、健康食谱、活动信息、专家介绍、健康产品、我的(基本信息、收货地址、收藏、订单、购物车、统计图、在线咨询、咨询回复、预约信息、健康推荐、处方信息、服药提醒、体重登记、血压登记、血糖登记、心率登记、论坛管理、订单配送)等信息。病人用户用例图如图3-1所示。

图3-1 病人用户用例图
家属用户可进行注册登录、首页、购物车、交流论坛、健康资讯、健康食谱、活动信息、专家介绍、健康产品、我的(基本信息、收货地址、收藏、订单、购物车、活动报名、在线咨询、咨询回复、预约信息、健康推荐、处方信息、服药提醒、体重登记、血压登记、血糖登记、心率登记、论坛管理、订单配送)等信息。
家属用户用例图如图3-2所示。

图3-2 家属用户用例图
管理员可管理:后台首页、系统用户、健康食谱管理、食谱类型管理、活动信息管理、活动类型管理、活动报名管理、专家介绍管理、在线咨询管理、咨询回复管理、预约信息管理、健康推荐管理、处方信息管理、服药提醒管理、体重登记管理、血压登记管理、血糖登记管理、心率登记管理、系统管理、公告信息管理、资源管理、交流管理、商城管理等信息。
管理员用例图如图3-3所示。

图3-3 管理员用例图
专家用户可管理:后后台首、活动信息管理、活动报名管理、专家介绍管理、在线咨询管理、咨询回复管理、预约信息管理、健康推荐管理、处方信息管理、服药提醒管理、体重登记管理、血压登记管理、血糖登记管理、心率登记管理。
专家用户用例图如图3-4所示

图3-4 专家用户用例图
1.可用性需求
系统必须具备高可用性,以确保其在各种使用场景下能够稳定运行。为满足可用性要求,系统应当具备自恢复能力和冗余机制,避免因单点故障而导致的服务中断。具体而言,系统的部署架构应支持负载均衡和集群配置,通过多个实例的协作提高整体系统的可用性。系统应提供详尽的监控与告警机制,能够实时追踪系统运行状态,及时发现潜在问题并触发自动恢复操作或通知管理员。在用户体验方面,系统需要提供清晰的错误提示信息,并能够在发生异常时通过回滚操作或其他容错机制,保证用户的操作不受到严重影响。
2.可靠性需求
可靠性要求系统在长时间运行中保持稳定,能够有效应对各种可能的故障和压力。系统设计应支持高可用的数据库架构,采用数据库主从复制、分片等技术以实现数据的可靠存储与访问。应用层应具备容错能力,在面对硬件故障、网络中断等意外情况时,能够保持系统的正常服务或在故障恢复后迅速恢复数据和业务流程。系统应具备日志记录功能,能够全面记录操作过程和异常信息,从而为问题追踪与系统优化提供数据支持。系统的可靠性还需要通过压力测试和稳定性测试来验证,确保在大规模用户访问及高并发场景下能够正常运行,不发生崩溃或数据丢失现象。
3.安全性需求
系统的安全性需求必须得到高度重视,确保系统和用户数据的保密性、完整性和可用性。为实现数据安全,系统应采用加密技术,特别是在用户认证、敏感数据传输和存储过程中,采用SSL/TLS协议进行加密通信,确保数据在传输过程中不被窃取或篡改。系统应支持用户身份验证与授权管理,采用如OAuth、JWT等安全机制防止未授权访问。访问控制应细化到资源级别,确保不同角色的用户只能访问其权限范围内的功能。为了防止恶意攻击,系统还应加强对常见攻击方式(如SQL注入、XSS攻击、CSRF攻击等)的防护,通过输入验证、输出转义、会话管理等技术措施提高系统的安全性。系统应定期进行安全审计与漏洞扫描,及时发现并修补可能的安全漏洞,保障系统的长期安全运营。
系统采用当前主流的SpringBoot和Vue.js开发框架,具备良好的技术基础。这些技术已被广泛应用于多种商业项目,具备成熟的文档和社区支持,便于开发获取必要的资源与解决方案。个人拥有丰富的相关技术经验,能够有效应对潜在技术挑战。所需的软硬件资源易于获取,且具备良好的兼容性,降低了技术实现的难度。
系统具备直观友好的用户界面,支持简便的导航和功能访问,极大地提升了用户的使用体验。系统提供了自定义的工作流程和角色权限管理,使不同层级的用户能够快速上手,完成各自的任务。
系统所使用的软件为开源技术,降低了使用费用,同时硬件成本较低,使得整体初始投入相对合理,具备较高性价比。因此,系统在经济上是完全可行的。
用户从“系统登录界面”开始,输入用户名和密码后,系统验证其信息是否正确。如果验证通过,则进入功能界面并进一步进入功能处理界面,最后流程结束;如果验证失败,则显示“信息错误”,用户需要重新输入。数据库支持验证过程。如图3-3所示。

图3-3程序操作流程图
-
-
- 登录流程分析
-
用户输入账号和密码后,系统首先判断账号是否正确,若不正确则提示“账号错误”;如果账号正确,则继续判断密码是否正确,若密码错误则提示“密码错误”;若账号和密码均正确,则显示“登录成功”,最后结束流程。如图3-4所示。

图3-4程序登录流程图
-
-
- 信息添加流程分析
-
系统开始后自动生成编号,用户输入数据。系统判断输入的数据是否合法,若不合法则返回重新输入;若合法,则将数据写入数据库,最后结束流程。如图3-5所示。

图3-5 信息添加流程图
-
-
- 信息删除流程分析
-
用户首先选择需要删除的记录,然后系统判断是否执行删除操作。如果用户选择不删除,则返回重新选择;如果选择删除,则更新数据库完成记录删除操作,最后结束流程。如图3-6所示。

图3-6信息删除流程图
系统采用SpringBoot 框架开发,该系统分为VIEW层、Controller层、Model层、DAO层和持久化数据存储层,VIEW层支持电脑浏览器访问系统。VIEW 层与 Controller 层紧密结合并系协同工作,共同完成前台页面的数据展示;Controller层为控制层,通过接收前端请求的参数进行业务处理,返回指定的路径或数据;Model层主要是服务层,用于业务逻辑处理;DAO 和持久化层,主要用于访问数据库和持久化数据[17]。整个系统架构如图4-1所示。

图4-1 系统架构图
通过整体功能模块设计,我们将根据需求分析的结果,将系统的功能划分为不同的模块。每个模块负责实现特定的功能,并与其他模块进行协作。我们将详细定义每个模块的输入、输出、处理逻辑和相互依赖关系。系统总体功能模块图如下图所示。系统功能结构图如图4-2所示。

图4-2 系统功能结构图
在进行数据库设计时,概念设计帮助明确系统的整体结构和需求。在这一阶段,需要确定实体、属性以及它们之间的关系,为后续的数据库表设计奠定基础。接下来,将深入探讨数据库表设计的具体细节,实现更高效的数据存储和管理。
概念设计是数据库设计的第一步,其主要目标是对系统的数据需求进行全面的理解和抽象[18]。在这一阶段,通过建立实体-关系模型(ER模型)来识别系统中的关键实体、属性及其相互关系。概念设计的输出是一个清晰的ER图,作为后续数据库表设计的基础。以下将展示系统的全局E-R图以及各个实体的属性图。
系统全局E-R图如图4-3所示。

图4-3 系统E-R图
这一阶段的重点是将概念模型转换为实际的数据库结构,包括表的创建、字段的定义及数据类型的选择。每个实体通常对应于数据库中的一张表,而实体的属性则转化为表的列[8]。以下是系统的数据库表设计展示。
表 4-1-access_token(登陆访问时长)
| 编号 | 字段名 | 类型 | 长度 | 是否非空 | 是否主键 | 注释 |
| 1 | token_id | int | 是 | 是 | 临时访问牌ID | |
| 2 | token | varchar | 64 | 否 | 否 | 临时访问牌 |
| 3 | info | text | 65535 | 否 | 否 | 信息 |
| 4 | maxage | int | 是 | 否 | 最大寿命:默认2小时 | |
| 5 | create_time | timestamp | 是 | 否 | 创建时间 | |
| 6 | update_time | timestamp | 是 | 否 | 更新时间 | |
| 7 | user_id | int | 是 | 否 | 用户编号 |
表 4-2-action_message(活动信息)
| 编号 | 字段名 | 类型 | 长度 | 是否非空 | 是否主键 | 注释 |
| 1 | action_message_id | int | 是 | 是 | 活动信息ID | |
| 2 | activity_title | varchar | 64 | 否 | 否 | 活动标题 |
| 3 | activity_type | varchar | 64 | 否 | 否 | 活动类型 |
| 4 | cover | varchar | 255 | 否 | 否 | 封面 |
| 5 | activity_time | varchar | 64 | 否 | 否 | 活动时间 |
| 6 | venue | varchar | 64 | 否 | 否 | 活动地点 |
| 7 | expert_personnel | int | 否 | 否 | 专家人员 | |
| 8 | expert_name | varchar | 64 | 否 | 否 | 专家姓名 |
| 9 | activities | longtext | 4294967295 | 否 | 否 | 活动介绍 |
| 10 | hits | int | 是 | 否 | 点击数 | |
| 11 | collect_len | int | 是 | 否 | 收藏数 | |
| 12 | comment_len | int | 是 | 否 | 评论数 | |
| 13 | recommend | int | 是 | 否 | 智能推荐 | |
| 14 | event_registration_limit_times | int | 是 | 否 | 报名限制次数 | |
| 15 | create_time | datetime | 是 | 否 | 创建时间 | |
| 16 | update_time | timestamp | 是 | 否 | 更新时间 |
表 4-3-activity_type(活动类型)
| 编号 | 字段名 | 类型 | 长度 | 是否非空 | 是否主键 | 注释 |
| 1 | activity_type_id | int | 是 | 是 | 活动类型ID | |
| 2 | activity_type | varchar | 64 | 否 | 否 | 活动类型 |
| 3 | create_time | datetime | 是 | 否 | 创建时间 | |
| 4 | update_time | timestamp | 是 | 否 | 更新时间 |
表 4-4-address(收货地址)
| 编号 | 字段名 | 类型 | 长度 | 是否非空 | 是否主键 | 注释 |
| 1 | address_id | int | 是 | 是 | 收货地址 | |
| 2 | name | varchar | 32 | 否 | 否 | 姓名 |
| 3 | phone | varchar | 13 | 否 | 否 | 手机 |
| 4 | postcode | varchar | 8 | 否 | 否 | 邮编 |
| 5 | address | varchar | 255 | 是 | 否 | 地址 |
| 6 | user_id | mediumint | 是 | 否 | 用户ID | |
| 7 | create_time | timestamp | 是 | 否 | 创建时间 | |
| 8 | update_time | timestamp | 是 | 否 | 更新时间 | |
| 9 | default | tinyint | 是 | 否 | 默认判断 |
表 4-5-article(文章)
| 编号 | 字段名 | 类型 | 长度 | 是否非空 | 是否主键 | 注释 |
| 1 | article_id | mediumint | 是 | 是 | 文章id | |
| 2 | title | varchar | 125 | 是 | 是 | 标题 |
| 3 | type | varchar | 64 | 是 | 否 | 文章分类 |
| 4 | hits | int | 是 | 否 | 点击数 | |
| 5 | praise_len | int | 是 | 否 | 点赞数 | |
| 6 | create_time | timestamp | 是 | 否 | 创建时间 | |
| 7 | update_time | timestamp | 是 | 否 | 更新时间 | |
| 8 | source | varchar | 255 | 否 | 否 | 来源 |
| 9 | url | varchar | 255 | 否 | 否 | 来源地址 |
| 10 | tag | varchar | 255 | 否 | 否 | 标签 |
| 11 | content | longtext | 4294967295 | 否 | 否 | 正文 |
| 12 | img | varchar | 255 | 否 | 否 | 封面图 |
| 13 | description | text | 65535 | 否 | 否 | 文章描述 |
表 4-6-article_type(文章分类)
| 编号 | 字段名 | 类型 | 长度 | 是否非空 | 是否主键 | 注释 |
| 1 | type_id | smallint | 是 | 是 | 分类ID | |
| 2 | display | smallint | 是 | 否 | 显示顺序 | |
| 3 | name | varchar | 16 | 是 | 否 | 分类名称 |
| 4 | father_id | smallint | 是 | 否 | 上级分类ID | |
| 5 | description | varchar | 255 | 否 | 否 | 描述 |
| 6 | icon | text | 65535 | 否 | 否 | 分类图标 |
| 7 | url | varchar | 255 | 否 | 否 | 外链地址 |
| 8 | create_time | timestamp | 是 | 否 | 创建时间 | |
| 9 | update_time | timestamp | 是 | 否 | 更新时间 |
表 4-7-auth(用户权限管理)
| 编号 | 字段名 | 类型 | 长度 | 是否非空 | 是否主键 | 注释 |
| 1 | auth_id | int | 是 | 是 | 授权ID | |
| 2 | user_group | varchar | 64 | 否 | 否 | 用户组 |
| 3 | mod_name | varchar | 64 | 否 | 否 | 模块名 |
| 4 | table_name | varchar | 64 | 否 | 否 | 表名 |
| 5 | page_title | varchar | 255 | 否 | 否 | 页面标题 |
| 6 | path | varchar | 255 | 否 | 否 | 路由路径 |
| 7 | parent | varchar | 64 | 否 | 否 | 父级菜单 |
| 8 | parent_sort | int | 是 | 否 | 父级菜单排序 | |
| 9 | position | varchar | 32 | 否 | 否 | 位置 |
| 10 | mode | varchar | 32 | 是 | 否 | 跳转方式 |
| 11 | add | tinyint | 是 | 否 | 是否可增加 | |
| 12 | del | tinyint | 是 | 否 | 是否可删除 | |
| 13 | set | tinyint | 是 | 否 | 是否可修改 | |
| 14 | get | tinyint | 是 | 否 | 是否可查看 | |
| 15 | field_add | text | 65535 | 否 | 否 | 添加字段 |
| 16 | field_set | text | 65535 | 否 | 否 | 修改字段 |
| 17 | field_get | text | 65535 | 否 | 否 | 查询字段 |
| 18 | table_nav_name | varchar | 500 | 否 | 否 | 跨表导航名称 |
| 19 | table_nav | varchar | 500 | 否 | 否 | 跨表导航 |
| 20 | option | text | 65535 | 否 | 否 | 配置 |
| 21 | create_time | timestamp | 是 | 否 | 创建时间 | |
| 22 | update_time | timestamp | 是 | 否 | 更新时间 |
表 4-8-blood_glucose_registration(血糖登记)
| 编号 | 字段名 | 类型 | 长度 | 是否非空 | 是否主键 | 注释 |
| 1 | blood_glucose_registration_id | int | 是 | 是 | 血糖登记ID | |
| 2 | register_user | int | 否 | 否 | 登记用户 | |
| 3 | patient_name | varchar | 64 | 否 | 否 | 病人姓名 |
| 4 | family_users | int | 否 | 否 | 家属用户 | |
| 5 | registration_date | date | 否 | 否 | 登记日期 | |
| 6 | blood_glucose_levels | double | 否 | 否 | 血糖数值 | |
| 7 | remarks_content | text | 65535 | 否 | 否 | 备注内容 |
| 8 | create_time | datetime | 是 | 否 | 创建时间 | |
| 9 | update_time | timestamp | 是 | 否 | 更新时间 |
表 4-9-blood_pressure_registration(血压登记)
| 编号 | 字段名 | 类型 | 长度 | 是否非空 | 是否主键 | 注释 |
| 1 | blood_pressure_registration_id | int | 是 | 是 | 血压登记ID | |
| 2 | register_user | int | 否 | 否 | 登记用户 | |
| 3 | patient_name | varchar | 64 | 否 | 否 | 病人姓名 |
| 4 | family_users | int | 否 | 否 | 家属用户 | |
| 5 | registration_date | date | 否 | 否 | 登记日期 | |
| 6 | mean_blood_pressure | double | 否 | 否 | 平均血压 | |
| 7 | remarks_content | text | 65535 | 否 | 否 | 备注内容 |
| 8 | create_time | datetime | 是 | 否 | 创建时间 | |
| 9 | update_time | timestamp | 是 | 否 | 更新时间 |
表 4-10-cart(购物车)
| 编号 | 字段名 | 类型 | 长度 | 是否非空 | 是否主键 | 注释 |
| 1 | cart_id | int | 是 | 是 | 购物车ID | |
| 2 | title | varchar | 64 | 否 | 否 | 标题 |
| 3 | img | varchar | 255 | 是 | 否 | 图片 |
| 4 | user_id | int | 是 | 否 | 用户ID | |
| 5 | create_time | timestamp | 是 | 否 | 创建时间 | |
| 6 | update_time | timestamp | 是 | 否 | 更新时间 | |
| 7 | state | int | 是 | 否 | 状态:使用中,已失效 | |
| 8 | price | double | 是 | 否 | 单价 | |
| 9 | price_ago | double | 是 | 否 | 原价 | |
| 10 | price_count | double | 是 | 否 | 总价 | |
| 11 | num | int | 是 | 否 | 数量 | |
| 12 | goods_id | mediumint | 是 | 是 | 商品id | |
| 13 | type | varchar | 64 | 是 | 否 | 商品分类 |
| 14 | description | varchar | 255 | 否 | 否 | 描述 |
表 4-11-code_token(验证码)
| 编号 | 字段名 | 类型 | 长度 | 是否非空 | 是否主键 | 注释 |
| 1 | code_token_id | int | 是 | 是 | 验证码ID | |
| 2 | token | varchar | 255 | 否 | 否 | 令牌 |
| 3 | code | varchar | 255 | 否 | 否 | 验证码 |
| 4 | expire_time | timestamp | 是 | 否 | 失效时间 | |
| 5 | create_time | timestamp | 是 | 否 | 创建时间 | |
| 6 | update_time | timestamp | 是 | 否 | 更新时间 |
表 4-12-collect(收藏)
| 编号 | 字段名 | 类型 | 长度 | 是否非空 | 是否主键 | 注释 |
| 1 | collect_id | int | 是 | 是 | 收藏ID | |
| 2 | user_id | int | 是 | 是 | 收藏人ID | |
| 3 | source_table | varchar | 255 | 否 | 否 | 来源表 |
| 4 | source_field | varchar | 255 | 否 | 否 | 来源字段 |
| 5 | source_id | int | 是 | 否 | 来源ID | |
| 6 | title | varchar | 255 | 否 | 否 | 标题 |
| 7 | img | varchar | 255 | 否 | 否 | 封面 |
| 8 | create_time | timestamp | 是 | 否 | 创建时间 | |
| 9 | update_time | timestamp | 是 | 否 | 更新时间 |
表 4-13-comment(评论)
| 编号 | 字段名 | 类型 | 长度 | 是否非空 | 是否主键 | 注释 |
| 1 | comment_id | int | 是 | 是 | 评论ID | |
| 2 | user_id | int | 是 | 是 | 评论人ID | |
| 3 | reply_to_id | int | 是 | 否 | 回复评论ID | |
| 4 | content | longtext | 4294967295 | 否 | 否 | 内容 |
| 5 | nickname | varchar | 255 | 否 | 否 | 昵称 |
| 6 | avatar | varchar | 255 | 否 | 否 | 头像地址 |
| 7 | create_time | timestamp | 是 | 否 | 创建时间 | |
| 8 | update_time | timestamp | 是 | 否 | 更新时间 | |
| 9 | source_table | varchar | 255 | 否 | 否 | 来源表 |
| 10 | source_field | varchar | 255 | 否 | 否 | 来源字段 |
| 11 | source_id | int | 是 | 否 | 来源ID |
表 4-14-consultation_reply(咨询回复)
| 编号 | 字段名 | 类型 | 长度 | 是否非空 | 是否主键 | 注释 |
| 1 | consultation_reply_id | int | 是 | 是 | 咨询回复ID | |
| 2 | expert_personnel | int | 否 | 否 | 专家人员 | |
| 3 | expert_name | varchar | 64 | 否 | 否 | 专家姓名 |
| 4 | expert_mobile_phone | varchar | 16 | 否 | 否 | 专家手机 |
| 5 | expert_photos | varchar | 255 | 否 | 否 | 专家照片 |
| 6 | advisory_date | date | 否 | 否 | 咨询日期 | |
| 7 | consulting_users | int | 否 | 否 | 咨询用户 | |
| 8 | family_users | int | 否 | 否 | 家属用户 | |
| 9 | consultation_content | text | 65535 | 否 | 否 | 咨询内容 |
| 10 | reply_content | text | 65535 | 否 | 否 | 回复内容 |
| 11 | create_time | datetime | 是 | 否 | 创建时间 | |
| 12 | update_time | timestamp | 是 | 否 | 更新时间 | |
| 13 | source_table | varchar | 255 | 否 | 否 | 来源表 |
| 14 | source_id | int | 否 | 否 | 来源ID | |
| 15 | source_user_id | int | 否 | 否 | 来源用户 |
表 4-15-event_registration(活动报名)
| 编号 | 字段名 | 类型 | 长度 | 是否非空 | 是否主键 | 注释 |
| 1 | event_registration_id | int | 是 | 是 | 活动报名ID | |
| 2 | registration_number | varchar | 64 | 否 | 否 | 报名编号 |
| 3 | activity_title | varchar | 64 | 否 | 否 | 活动标题 |
| 4 | activity_type | varchar | 64 | 否 | 否 | 活动类型 |
| 5 | cover | varchar | 255 | 否 | 否 | 封面 |
| 6 | activity_time | varchar | 64 | 否 | 否 | 活动时间 |
| 7 | venue | varchar | 64 | 否 | 否 | 活动地点 |
| 8 | expert_personnel | int | 否 | 否 | 专家人员 | |
| 9 | expert_name | varchar | 64 | 否 | 否 | 专家姓名 |
| 10 | registration_personnel | int | 否 | 否 | 报名人员 | |
| 11 | patient_name | varchar | 64 | 否 | 否 | 病人姓名 |
| 12 | contact_number | varchar | 16 | 否 | 否 | 联系电话 |
| 13 | family_users | int | 否 | 否 | 家属用户 | |
| 14 | examine_state | varchar | 16 | 是 | 否 | 审核状态 |
| 15 | examine_reply | varchar | 255 | 否 | 否 | 审核回复 |
| 16 | create_time | datetime | 是 | 否 | 创建时间 | |
| 17 | update_time | timestamp | 是 | 否 | 更新时间 | |
| 18 | source_table | varchar | 255 | 否 | 否 | 来源表 |
| 19 | source_id | int | 否 | 否 | 来源ID | |
| 20 | source_user_id | int | 否 | 否 | 来源用户 |
表 4-16-experts(专家介绍)
| 编号 | 字段名 | 类型 | 长度 | 是否非空 | 是否主键 | 注释 |
| 1 | experts_id | int | 是 | 是 | 专家介绍ID | |
| 2 | expert_personnel | int | 否 | 否 | 专家人员 | |
| 3 | expert_name | varchar | 64 | 否 | 否 | 专家姓名 |
| 4 | expert_mobile_phone | varchar | 16 | 否 | 否 | 专家手机 |
| 5 | expert_photos | varchar | 255 | 否 | 否 | 专家照片 |
| 6 | personal_strengths | text | 65535 | 否 | 否 | 个人擅长 |
| 7 | self_introduction | longtext | 4294967295 | 否 | 否 | 自我介绍 |
| 8 | hits | int | 是 | 否 | 点击数 | |
| 9 | praise_len | int | 是 | 否 | 点赞数 | |
| 10 | collect_len | int | 是 | 否 | 收藏数 | |
| 11 | comment_len | int | 是 | 否 | 评论数 | |
| 12 | online_consultation_limit_times | int | 是 | 否 | 咨询限制次数 | |
| 13 | reservation_information_limit_times | int | 是 | 否 | 预约限制次数 | |
| 14 | create_time | datetime | 是 | 否 | 创建时间 | |
| 15 | update_time | timestamp | 是 | 否 | 更新时间 |
表 4-17-expert_users(专家用户)
| 编号 | 字段名 | 类型 | 长度 | 是否非空 | 是否主键 | 注释 |
| 1 | expert_users_id | int | 是 | 是 | 专家用户ID | |
| 2 | expert_id | varchar | 64 | 是 | 是 | 专家工号 |
| 3 | expert_name | varchar | 64 | 否 | 否 | 专家姓名 |
| 4 | expert_mobile_phone | varchar | 16 | 否 | 否 | 专家手机 |
| 5 | examine_state | varchar | 16 | 是 | 否 | 审核状态 |
| 6 | user_id | int | 是 | 否 | 用户ID | |
| 7 | create_time | datetime | 是 | 否 | 创建时间 | |
| 8 | update_time | timestamp | 是 | 否 | 更新时间 |
表 4-18-family_users(家属用户)
| 编号 | 字段名 | 类型 | 长度 | 是否非空 | 是否主键 | 注释 |
| 1 | family_users_id | int | 是 | 是 | 家属用户ID | |
| 2 | family_name | varchar | 64 | 否 | 否 | 家属姓名 |
| 3 | family_members_mobile_phones | varchar | 16 | 否 | 否 | 家属手机 |
| 4 | examine_state | varchar | 16 | 是 | 否 | 审核状态 |
| 5 | user_id | int | 是 | 否 | 用户ID | |
| 6 | create_time | datetime | 是 | 否 | 创建时间 | |
| 7 | update_time | timestamp | 是 | 否 | 更新时间 |
表 4-19-forum(论坛)
| 编号 | 字段名 | 类型 | 长度 | 是否非空 | 是否主键 | 注释 |
| 1 | forum_id | mediumint | 是 | 是 | 论坛ID | |
| 2 | display | smallint | 是 | 否 | 排序 | |
| 3 | user_id | mediumint | 是 | 否 | 用户ID | |
| 4 | nickname | varchar | 16 | 否 | 否 | 昵称 |
| 5 | praise_len | int | 否 | 否 | 点赞数 | |
| 6 | hits | int | 是 | 否 | 访问数 | |
| 7 | title | varchar | 125 | 是 | 否 | 标题 |
| 8 | keywords | varchar | 125 | 否 | 否 | 关键词 |
| 9 | description | varchar | 255 | 否 | 否 | 描述 |
| 10 | url | varchar | 255 | 否 | 否 | 来源地址 |
| 11 | tag | varchar | 255 | 否 | 否 | 标签 |
| 12 | img | text | 65535 | 否 | 否 | 封面图 |
| 13 | content | longtext | 4294967295 | 否 | 否 | 正文 |
| 14 | create_time | timestamp | 是 | 否 | 创建时间 | |
| 15 | update_time | timestamp | 是 | 否 | 更新时间 | |
| 16 | avatar | varchar | 255 | 否 | 否 | 发帖人头像 |
| 17 | type | varchar | 64 | 是 | 否 | 论坛分类 |
| 18 | istop | int | 是 | 否 | 是否置顶 |
表 4-20-forum_type(论坛分类)
| 编号 | 字段名 | 类型 | 长度 | 是否非空 | 是否主键 | 注释 |
| 1 | type_id | smallint | 是 | 是 | 分类ID | |
| 2 | name | varchar | 16 | 是 | 否 | 分类名称 |
| 3 | description | varchar | 255 | 否 | 否 | 描述 |
| 4 | url | varchar | 255 | 否 | 否 | 外链地址 |
| 5 | father_id | smallint | 是 | 否 | 上级分类ID | |
| 6 | icon | varchar | 255 | 否 | 否 | 分类图标 |
| 7 | create_time | timestamp | 是 | 否 | 创建时间 | |
| 8 | update_time | timestamp | 是 | 否 | 更新时间 |
表 4-21-goods(商品信息)
| 编号 | 字段名 | 类型 | 长度 | 是否非空 | 是否主键 | 注释 |
| 1 | goods_id | mediumint | 是 | 是 | 产品ID | |
| 2 | title | varchar | 125 | 否 | 否 | 标题 |
| 3 | img | text | 65535 | 否 | 否 | 封面图:用于显示于产品列表页 |
| 4 | description | varchar | 255 | 否 | 否 | 描述 |
| 5 | price_ago | double | 是 | 否 | 原价 | |
| 6 | price | double | 是 | 否 | 卖价 | |
| 7 | sales | int | 是 | 否 | 销量 | |
| 8 | inventory | int | 是 | 否 | 商品库存 | |
| 9 | type | varchar | 64 | 是 | 否 | 商品分类 |
| 10 | hits | int | 是 | 否 | 点击量 | |
| 11 | content | longtext | 4294967295 | 否 | 否 | 正文 |
| 12 | img_1 | text | 65535 | 否 | 否 | 主图1 |
| 13 | img_2 | text | 65535 | 否 | 否 | 主图2 |
| 14 | img_3 | text | 65535 | 否 | 否 | 主图3 |
| 15 | img_4 | text | 65535 | 否 | 否 | 主图4 |
| 16 | img_5 | text | 65535 | 否 | 否 | 主图5 |
| 17 | create_time | timestamp | 是 | 否 | 创建时间 | |
| 18 | update_time | timestamp | 是 | 否 | 更新时间 | |
| 19 | customize_field | text | 65535 | 否 | 否 | 自定义字段 |
| 20 | source_table | varchar | 255 | 否 | 否 | 来源表 |
| 21 | source_field | varchar | 255 | 否 | 否 | 来源字段 |
| 22 | source_id | int | 是 | 否 | 来源ID | |
| 23 | user_id | int | 否 | 否 | 添加人 |
表 4-22-goods_type(商品类型)
| 编号 | 字段名 | 类型 | 长度 | 是否非空 | 是否主键 | 注释 |
| 1 | type_id | int | 是 | 是 | 商品分类ID | |
| 2 | father_id | smallint | 是 | 否 | 上级分类ID | |
| 3 | name | varchar | 255 | 否 | 否 | 商品名称 |
| 4 | desc | varchar | 255 | 否 | 否 | 描述 |
| 5 | icon | varchar | 255 | 否 | 否 | 图标 |
| 6 | source_table | varchar | 255 | 否 | 否 | 来源表 |
| 7 | source_field | varchar | 255 | 否 | 否 | 来源字段 |
| 8 | create_time | timestamp | 是 | 否 | 创建时间 | |
| 9 | update_time | timestamp | 是 | 否 | 更新时间 |
表 4-23-healthy_recipes(健康食谱)
| 编号 | 字段名 | 类型 | 长度 | 是否非空 | 是否主键 | 注释 |
| 1 | healthy_recipes_id | int | 是 | 是 | 健康食谱ID | |
| 2 | recipe_name | varchar | 64 | 否 | 否 | 食谱名称 |
| 3 | recipe_type | varchar | 64 | 否 | 否 | 食谱类型 |
| 4 | cover_image | varchar | 255 | 否 | 否 | 封面图 |
| 5 | suitable_for_the_target_audience | varchar | 64 | 否 | 否 | 适合人群 |
| 6 | unit_heat | varchar | 64 | 否 | 否 | 单位热量 |
| 7 | create_a_video | varchar | 255 | 否 | 否 | 制作视频 |
| 8 | recipe_ingredients | text | 65535 | 否 | 否 | 食谱材料 |
| 9 | production_steps | text | 65535 | 否 | 否 | 制作步骤 |
| 10 | hits | int | 是 | 否 | 点击数 | |
| 11 | praise_len | int | 是 | 否 | 点赞数 | |
| 12 | collect_len | int | 是 | 否 | 收藏数 | |
| 13 | comment_len | int | 是 | 否 | 评论数 | |
| 14 | recommend | int | 是 | 否 | 智能推荐 | |
| 15 | create_time | datetime | 是 | 否 | 创建时间 | |
| 16 | update_time | timestamp | 是 | 否 | 更新时间 |
表 4-24-health_products(健康产品)
| 编号 | 字段名 | 类型 | 长度 | 是否非空 | 是否主键 | 注释 |
| 1 | health_products_id | int | 是 | 是 | 健康产品ID | |
| 2 | product_specifications | varchar | 64 | 否 | 否 | 产品规格 |
| 3 | branding | varchar | 64 | 否 | 否 | 产品品牌 |
| 4 | production_location | varchar | 64 | 否 | 否 | 生产产地 |
| 5 | collect_len | int | 是 | 否 | 收藏数 | |
| 6 | comment_len | int | 是 | 否 | 评论数 | |
| 7 | cart_title | varchar | 125 | 否 | 否 | 标题 |
| 8 | cart_img | text | 65535 | 否 | 否 | 封面图 |
| 9 | cart_description | varchar | 255 | 否 | 否 | 描述 |
| 10 | cart_price_ago | double | 是 | 否 | 原价 | |
| 11 | cart_price | double | 是 | 否 | 卖价 | |
| 12 | cart_inventory | int | 是 | 否 | 商品库存 | |
| 13 | cart_type | varchar | 64 | 是 | 否 | 商品分类 |
| 14 | cart_content | longtext | 4294967295 | 否 | 否 | 正文 |
| 15 | cart_img_1 | text | 65535 | 否 | 否 | 主图1 |
| 16 | cart_img_2 | text | 65535 | 否 | 否 | 主图2 |
| 17 | cart_img_3 | text | 65535 | 否 | 否 | 主图3 |
| 18 | cart_img_4 | text | 65535 | 否 | 否 | 主图4 |
| 19 | cart_img_5 | text | 65535 | 否 | 否 | 主图5 |
| 20 | create_time | datetime | 是 | 否 | 创建时间 | |
| 21 | update_time | timestamp | 是 | 否 | 更新时间 |
表 4-25-health_recommendations(健康推荐)
| 编号 | 字段名 | 类型 | 长度 | 是否非空 | 是否主键 | 注释 |
| 1 | health_recommendations_id | int | 是 | 是 | 健康推荐ID | |
| 2 | recommendation_number | varchar | 64 | 否 | 否 | 推荐编号 |
| 3 | expert_personnel | int | 否 | 否 | 专家人员 | |
| 4 | expert_name | varchar | 64 | 否 | 否 | 专家姓名 |
| 5 | expert_mobile_phone | varchar | 16 | 否 | 否 | 专家手机 |
| 6 | expert_photos | varchar | 255 | 否 | 否 | 专家照片 |
| 7 | appointment_date | date | 否 | 否 | 预约日期 | |
| 8 | patient_users | int | 否 | 否 | 病人用户 | |
| 9 | family_users | int | 否 | 否 | 家属用户 | |
| 10 | patient_name | varchar | 64 | 否 | 否 | 病人姓名 |
| 11 | patient_gender | varchar | 64 | 否 | 否 | 病人性别 |
| 12 | contact_number | varchar | 16 | 否 | 否 | 联系电话 |
| 13 | patients_age | double | 否 | 否 | 病人年龄 | |
| 14 | recommended_recipes | varchar | 64 | 否 | 否 | 推荐食谱 |
| 15 | exercise_plan | text | 65535 | 否 | 否 | 运动计划 |
| 16 | create_time | datetime | 是 | 否 | 创建时间 | |
| 17 | update_time | timestamp | 是 | 否 | 更新时间 | |
| 18 | source_table | varchar | 255 | 否 | 否 | 来源表 |
| 19 | source_id | int | 否 | 否 | 来源ID | |
| 20 | source_user_id | int | 否 | 否 | 来源用户 |
表 4-26-heart_rate_registration(心率登记)
| 编号 | 字段名 | 类型 | 长度 | 是否非空 | 是否主键 | 注释 |
| 1 | heart_rate_registration_id | int | 是 | 是 | 心率登记ID | |
| 2 | register_user | int | 否 | 否 | 登记用户 | |
| 3 | patient_name | varchar | 64 | 否 | 否 | 病人姓名 |
| 4 | family_users | int | 否 | 否 | 家属用户 | |
| 5 | registration_date | date | 否 | 否 | 登记日期 | |
| 6 | heart_rate_value | double | 否 | 否 | 心率数值 | |
| 7 | remarks_content | text | 65535 | 否 | 否 | 备注内容 |
| 8 | create_time | datetime | 是 | 否 | 创建时间 | |
| 9 | update_time | timestamp | 是 | 否 | 更新时间 |
表 4-27-hits(用户点击)
| 编号 | 字段名 | 类型 | 长度 | 是否非空 | 是否主键 | 注释 |
| 1 | hits_id | int | 是 | 是 | 点赞ID | |
| 2 | user_id | int | 是 | 否 | 点赞人 | |
| 3 | create_time | timestamp | 是 | 否 | 创建时间 | |
| 4 | update_time | timestamp | 是 | 否 | 更新时间 | |
| 5 | source_table | varchar | 255 | 否 | 否 | 来源表 |
| 6 | source_field | varchar | 255 | 否 | 否 | 来源字段 |
| 7 | source_id | int | 是 | 否 | 来源ID |
表 4-28-logistics_delivery(物流配送)
| 编号 | 字段名 | 类型 | 长度 | 是否非空 | 是否主键 | 注释 |
| 1 | logistics_delivery_id | int | 是 | 是 | 物流配送ID | |
| 2 | order_number | varchar | 64 | 否 | 否 | 订单号 |
| 3 | product_name | varchar | 64 | 否 | 否 | 商品名称 |
| 4 | purchase_quantity | varchar | 64 | 否 | 否 | 购买数量 |
| 5 | total_transaction_amount | double | 否 | 否 | 交易总额 | |
| 6 | the_date_of_issuance | date | 否 | 否 | 发货日期 | |
| 7 | delivery_number | varchar | 30 | 否 | 否 | 配送订单 |
| 8 | ordinary_users | int | 否 | 否 | 普通用户 | |
| 9 | shipping_address | varchar | 64 | 否 | 否 | 收货地址 |
| 10 | delivery_status | varchar | 64 | 否 | 否 | 配送状态 |
| 11 | signing_status | varchar | 64 | 否 | 否 | 签收状态 |
| 12 | recommend | int | 是 | 否 | 智能推荐 | |
| 13 | contact_name | varchar | 255 | 否 | 否 | 联系人名字 |
| 14 | merchant_id | int | 否 | 否 | 商家id | |
| 15 | create_time | datetime | 是 | 否 | 创建时间 | |
| 16 | update_time | timestamp | 是 | 否 | 更新时间 |
表 4-29-medication_reminder(服药提醒)
| 编号 | 字段名 | 类型 | 长度 | 是否非空 | 是否主键 | 注释 |
| 1 | medication_reminder_id | int | 是 | 是 | 服药提醒ID | |
| 2 | prescription_number | varchar | 64 | 否 | 否 | 处方编号 |
| 3 | expert_personnel | int | 否 | 否 | 专家人员 | |
| 4 | expert_name | varchar | 64 | 否 | 否 | 专家姓名 |
| 5 | expert_mobile_phone | varchar | 16 | 否 | 否 | 专家手机 |
| 6 | patient_users | int | 否 | 否 | 病人用户 | |
| 7 | family_users | int | 否 | 否 | 家属用户 | |
| 8 | patient_name | varchar | 64 | 否 | 否 | 病人姓名 |
| 9 | patient_gender | varchar | 64 | 否 | 否 | 病人性别 |
| 10 | contact_number | varchar | 16 | 否 | 否 | 联系电话 |
| 11 | patients_age | double | 否 | 否 | 病人年龄 | |
| 12 | prescription_content | text | 65535 | 否 | 否 | 处方内容 |
| 13 | reminder_date | date | 否 | 否 | 提醒日期 | |
| 14 | reminder_content | text | 65535 | 否 | 否 | 提醒内容 |
| 15 | examine_state | varchar | 16 | 是 | 否 | 审核状态 |
| 16 | examine_reply | varchar | 255 | 否 | 否 | 审核回复 |
| 17 | create_time | datetime | 是 | 否 | 创建时间 | |
| 18 | update_time | timestamp | 是 | 否 | 更新时间 | |
| 19 | source_table | varchar | 255 | 否 | 否 | 来源表 |
| 20 | source_id | int | 否 | 否 | 来源ID | |
| 21 | source_user_id | int | 否 | 否 | 来源用户 |
表 4-30-notice(公告)
| 编号 | 字段名 | 类型 | 长度 | 是否非空 | 是否主键 | 注释 |
| 1 | notice_id | mediumint | 是 | 是 | 公告ID | |
| 2 | title | varchar | 125 | 是 | 否 | 标题 |
| 3 | content | longtext | 4294967295 | 否 | 否 | 正文 |
| 4 | create_time | timestamp | 是 | 否 | 创建时间 | |
| 5 | update_time | timestamp | 是 | 否 | 更新时间 |
表 4-31-online_consultation(在线咨询)
| 编号 | 字段名 | 类型 | 长度 | 是否非空 | 是否主键 | 注释 |
| 1 | online_consultation_id | int | 是 | 是 | 在线咨询ID | |
| 2 | expert_personnel | int | 否 | 否 | 专家人员 | |
| 3 | expert_name | varchar | 64 | 否 | 否 | 专家姓名 |
| 4 | expert_mobile_phone | varchar | 16 | 否 | 否 | 专家手机 |
| 5 | expert_photos | varchar | 255 | 否 | 否 | 专家照片 |
| 6 | advisory_date | date | 否 | 否 | 咨询日期 | |
| 7 | consulting_users | int | 否 | 否 | 咨询用户 | |
| 8 | family_users | int | 否 | 否 | 家属用户 | |
| 9 | consultation_content | text | 65535 | 否 | 否 | 咨询内容 |
| 10 | consultation_reply_limit_times | int | 是 | 否 | 回复限制次数 | |
| 11 | create_time | datetime | 是 | 否 | 创建时间 | |
| 12 | update_time | timestamp | 是 | 否 | 更新时间 | |
| 13 | source_table | varchar | 255 | 否 | 否 | 来源表 |
| 14 | source_id | int | 否 | 否 | 来源ID | |
| 15 | source_user_id | int | 否 | 否 | 来源用户 |
表 4-32-order(订单)
| 编号 | 字段名 | 类型 | 长度 | 是否非空 | 是否主键 | 注释 |
| 1 | order_id | int | 是 | 是 | 订单ID | |
| 2 | order_number | varchar | 64 | 否 | 否 | 订单号 |
| 3 | goods_id | mediumint | 是 | 是 | 商品ID | |
| 4 | title | varchar | 255 | 否 | 否 | 商品标题 |
| 5 | img | varchar | 255 | 否 | 否 | 商品图片 |
| 6 | price | double | 是 | 否 | 价格 | |
| 7 | price_ago | double | 是 | 否 | 原价 | |
| 8 | num | int | 是 | 否 | 数量 | |
| 9 | price_count | double | 是 | 否 | 总价 | |
| 10 | norms | varchar | 255 | 否 | 否 | 规格 |
| 11 | type | varchar | 64 | 是 | 否 | 商品分类 |
| 12 | contact_name | varchar | 32 | 否 | 否 | 联系人姓名 |
| 13 | contact_email | varchar | 125 | 否 | 否 | 联系人邮箱 |
| 14 | contact_phone | varchar | 11 | 否 | 否 | 联系人手机 |
| 15 | contact_address | varchar | 255 | 否 | 否 | 收件地址 |
| 16 | postal_code | varchar | 9 | 否 | 否 | 邮政编码 |
| 17 | user_id | int | 是 | 否 | 买家ID | |
| 18 | merchant_id | mediumint | 是 | 否 | 商家ID | |
| 19 | create_time | timestamp | 是 | 否 | 创建时间 | |
| 20 | update_time | timestamp | 是 | 否 | 更新时间 | |
| 21 | description | varchar | 255 | 否 | 否 | 描述 |
| 22 | state | varchar | 16 | 是 | 否 | 订单状态:待付款,待发货,待签收,已签收,待退款,已退款,已拒绝,已完成 |
| 23 | remark | text | 65535 | 否 | 否 | 订单备注 |
| 24 | delivery_state | varchar | 16 | 否 | 否 | 发货状态:未配送,已配送 |
| 25 | vip_discount | double | 否 | 否 | 折扣 |
表 4-33-patient_users(病人用户)
| 编号 | 字段名 | 类型 | 长度 | 是否非空 | 是否主键 | 注释 |
| 1 | patient_users_id | int | 是 | 是 | 病人用户ID | |
| 2 | patient_name | varchar | 64 | 否 | 否 | 病人姓名 |
| 3 | patient_gender | varchar | 64 | 否 | 否 | 病人性别 |
| 4 | contact_number | varchar | 16 | 否 | 否 | 联系电话 |
| 5 | home_address | varchar | 64 | 否 | 否 | 家庭住址 |
| 6 | patients_age | double | 否 | 否 | 病人年龄 | |
| 7 | family_users | int | 否 | 否 | 家属用户 | |
| 8 | examine_state | varchar | 16 | 是 | 否 | 审核状态 |
| 9 | user_id | int | 是 | 否 | 用户ID | |
| 10 | create_time | datetime | 是 | 否 | 创建时间 | |
| 11 | update_time | timestamp | 是 | 否 | 更新时间 |
表 4-34-praise(点赞)
| 编号 | 字段名 | 类型 | 长度 | 是否非空 | 是否主键 | 注释 |
| 1 | praise_id | int | 是 | 是 | 点赞ID | |
| 2 | user_id | int | 是 | 是 | 点赞人 | |
| 3 | create_time | timestamp | 是 | 否 | 创建时间 | |
| 4 | update_time | timestamp | 是 | 否 | 更新时间 | |
| 5 | source_table | varchar | 255 | 否 | 否 | 来源表 |
| 6 | source_field | varchar | 255 | 否 | 否 | 来源字段 |
| 7 | source_id | int | 是 | 否 | 来源ID | |
| 8 | status | tinyint | 是 | 否 | 点赞状态:1为点赞,0已取消 |
表 4-35-prescription_information(处方信息)
| 编号 | 字段名 | 类型 | 长度 | 是否非空 | 是否主键 | 注释 |
| 1 | prescription_information_id | int | 是 | 是 | 处方信息ID | |
| 2 | prescription_number | varchar | 64 | 否 | 否 | 处方编号 |
| 3 | expert_personnel | int | 否 | 否 | 专家人员 | |
| 4 | expert_name | varchar | 64 | 否 | 否 | 专家姓名 |
| 5 | expert_mobile_phone | varchar | 16 | 否 | 否 | 专家手机 |
| 6 | expert_photos | varchar | 255 | 否 | 否 | 专家照片 |
| 7 | appointment_date | date | 否 | 否 | 预约日期 | |
| 8 | patient_users | int | 否 | 否 | 病人用户 | |
| 9 | family_users | int | 否 | 否 | 家属用户 | |
| 10 | patient_name | varchar | 64 | 否 | 否 | 病人姓名 |
| 11 | patient_gender | varchar | 64 | 否 | 否 | 病人性别 |
| 12 | contact_number | varchar | 16 | 否 | 否 | 联系电话 |
| 13 | patients_age | double | 否 | 否 | 病人年龄 | |
| 14 | prescription_content | text | 65535 | 否 | 否 | 处方内容 |
| 15 | medication_reminder_limit_times | int | 是 | 否 | 服药提醒限制次数 | |
| 16 | create_time | datetime | 是 | 否 | 创建时间 | |
| 17 | update_time | timestamp | 是 | 否 | 更新时间 | |
| 18 | source_table | varchar | 255 | 否 | 否 | 来源表 |
| 19 | source_id | int | 否 | 否 | 来源ID | |
| 20 | source_user_id | int | 否 | 否 | 来源用户 |
表 4-36-recipe_type(食谱类型)
| 编号 | 字段名 | 类型 | 长度 | 是否非空 | 是否主键 | 注释 |
| 1 | recipe_type_id | int | 是 | 是 | 食谱类型ID | |
| 2 | recipe_type | varchar | 64 | 否 | 否 | 食谱类型 |
| 3 | create_time | datetime | 是 | 否 | 创建时间 | |
| 4 | update_time | timestamp | 是 | 否 | 更新时间 |
表 4-37-reservation_information(预约信息)
| 编号 | 字段名 | 类型 | 长度 | 是否非空 | 是否主键 | 注释 |
| 1 | reservation_information_id | int | 是 | 是 | 预约信息ID | |
| 2 | reserve_number | varchar | 64 | 否 | 否 | 预约编号 |
| 3 | expert_personnel | int | 否 | 否 | 专家人员 | |
| 4 | expert_name | varchar | 64 | 否 | 否 | 专家姓名 |
| 5 | expert_mobile_phone | varchar | 16 | 否 | 否 | 专家手机 |
| 6 | expert_photos | varchar | 255 | 否 | 否 | 专家照片 |
| 7 | appointment_date | date | 否 | 否 | 预约日期 | |
| 8 | patient_users | int | 否 | 否 | 病人用户 | |
| 9 | family_users | int | 否 | 否 | 家属用户 | |
| 10 | patient_name | varchar | 64 | 否 | 否 | 病人姓名 |
| 11 | patient_gender | varchar | 64 | 否 | 否 | 病人性别 |
| 12 | contact_number | varchar | 16 | 否 | 否 | 联系电话 |
| 13 | patients_age | double | 否 | 否 | 病人年龄 | |
| 14 | appointment_remarks | text | 65535 | 否 | 否 | 预约备注 |
| 15 | examine_state | varchar | 16 | 是 | 否 | 审核状态 |
| 16 | examine_reply | varchar | 255 | 否 | 否 | 审核回复 |
| 17 | health_recommendations_limit_times | int | 是 | 否 | 健康推荐限制次数 | |
| 18 | prescription_information_limit_times | int | 是 | 否 | 处方登记限制次数 | |
| 19 | create_time | datetime | 是 | 否 | 创建时间 | |
| 20 | update_time | timestamp | 是 | 否 | 更新时间 | |
| 21 | source_table | varchar | 255 | 否 | 否 | 来源表 |
| 22 | source_id | int | 否 | 否 | 来源ID | |
| 23 | source_user_id | int | 否 | 否 | 来源用户 |
表 4-38-slides(轮播图)
| 编号 | 字段名 | 类型 | 长度 | 是否非空 | 是否主键 | 注释 |
| 1 | slides_id | int | 是 | 是 | 轮播图ID | |
| 2 | title | varchar | 64 | 否 | 否 | 标题 |
| 3 | content | varchar | 255 | 否 | 否 | 内容 |
| 4 | url | varchar | 255 | 否 | 否 | 链接 |
| 5 | img | varchar | 255 | 否 | 否 | 轮播图 |
| 6 | hits | int | 是 | 否 | 点击量 | |
| 7 | create_time | timestamp | 是 | 否 | 创建时间 | |
| 8 | update_time | timestamp | 是 | 否 | 更新时间 |
表 4-39-upload(文件上传)
| 编号 | 字段名 | 类型 | 长度 | 是否非空 | 是否主键 | 注释 |
| 1 | upload_id | int | 是 | 是 | 上传ID | |
| 2 | name | varchar | 64 | 否 | 否 | 文件名 |
| 3 | path | varchar | 255 | 否 | 否 | 访问路径 |
| 4 | file | varchar | 255 | 否 | 否 | 文件路径 |
| 5 | display | varchar | 255 | 否 | 否 | 显示顺序 |
| 6 | father_id | int | 否 | 否 | 父级ID | |
| 7 | dir | varchar | 255 | 否 | 否 | 文件夹 |
| 8 | type | varchar | 32 | 否 | 否 | 文件类型 |
表 4-40-user(用户账户)
| 编号 | 字段名 | 类型 | 长度 | 是否非空 | 是否主键 | 注释 |
| 1 | user_id | int | 是 | 是 | 用户ID | |
| 2 | state | smallint | 是 | 否 | 账户状态:(1可用|2异常|3已冻结|4已注销) | |
| 3 | user_group | varchar | 32 | 否 | 否 | 所在用户组 |
| 4 | login_time | timestamp | 是 | 否 | 上次登录时间 | |
| 5 | phone | varchar | 11 | 否 | 否 | 手机号码 |
| 6 | phone_state | smallint | 是 | 否 | 手机认证:(0未认证|1审核中|2已认证) | |
| 7 | username | varchar | 16 | 是 | 否 | 用户名 |
| 8 | nickname | varchar | 16 | 否 | 否 | 昵称 |
| 9 | password | varchar | 64 | 是 | 否 | 密码 |
| 10 | | varchar | 64 | 否 | 否 | 邮箱 |
| 11 | email_state | smallint | 是 | 否 | 邮箱认证:(0未认证|1审核中|2已认证) | |
| 12 | avatar | varchar | 255 | 否 | 否 | 头像地址 |
| 13 | open_id | varchar | 255 | 否 | 否 | 针对获取用户信息字段 |
| 14 | create_time | timestamp | 是 | 否 | 创建时间 |
表 4-41-user_group(用户组)
| 编号 | 字段名 | 类型 | 长度 | 是否非空 | 是否主键 | 注释 |
| 1 | group_id | mediumint | 是 | 是 | 用户组ID | |
| 2 | display | smallint | 是 | 否 | 显示顺序 | |
| 3 | name | varchar | 16 | 是 | 否 | 名称 |
| 4 | description | varchar | 255 | 否 | 否 | 描述 |
| 5 | source_table | varchar | 255 | 否 | 否 | 来源表 |
| 6 | source_field | varchar | 255 | 否 | 否 | 来源字段 |
| 7 | source_id | int | 是 | 否 | 来源ID | |
| 8 | register | smallint | 否 | 否 | 注册位置 | |
| 9 | create_time | timestamp | 是 | 否 | 创建时间 | |
| 10 | update_time | timestamp | 是 | 否 | 更新时间 |
表 4-42-weight_registration(体重登记)
| 编号 | 字段名 | 类型 | 长度 | 是否非空 | 是否主键 | 注释 |
| 1 | weight_registration_id | int | 是 | 是 | 体重登记ID | |
| 2 | register_user | int | 否 | 否 | 登记用户 | |
| 3 | patient_name | varchar | 64 | 否 | 否 | 病人姓名 |
| 4 | family_users | int | 否 | 否 | 家属用户 | |
| 5 | registration_date | date | 否 | 否 | 登记日期 | |
| 6 | register_weight | double | 否 | 否 | 登记体重 | |
| 7 | remarks_content | text | 65535 | 否 | 否 | 备注内容 |
| 8 | create_time | datetime | 是 | 否 | 创建时间 | |
| 9 | update_time | timestamp | 是 | 否 | 更新时间 |
病人用户需通过注册功能创建个人账号,填写必要的个人信息(如用户名、密码、联系方式等),并完成邮箱或手机验证码验证。注册后,用户可以通过输入账号和密码进行登录,进入系统主页。注册登录如图5-1、5-2所示。

图5-1 用户注册界面图

图5-2 用户登录界面图
首页是用户进入系统后的第一界面,展示了健康食谱、活动信息、专家介绍、健康产品等内容。用户首页界面如图5-3所示。

图5-3首页界面图
点击进入我的,可对基本信息、收货地址、收藏、订单、购物车等功能进行管理和操作。我的界面如图5-4所示。

图5-4我的界面图
点击进入健康产品,可对健康产品进行查看和购买。健康产品如图5-5所示

图5-5健康产品界面图
点击进入交流论坛,可进行查看和发布新的帖子。交流论坛如图5-6所示

图5-6交流论坛界面图
点击我的,进入处方信息,家属用户可进行查看自己的处方信息。处方信息如图5-7所示

图5-7处方信息界面图
后台首页是管理员管理系统的入口,提供数据概览、快捷操作入口以及系统运行状态展示,帮助管理员快速了解系统的整体情况。后台首页界面如图5-8所示。

图5-8后台首页界面图
系统用户负责管理员和用户的权限设置与信息管理,确保不同用户角色拥有合适的操作权限。管理员可以对用户信息进行增删改查,分配相应的系统权限,并监控用户的使用情况,确保系统安全稳定运行,同时支持账户状态管理,防止未经授权的操作影响系统正常使用。系统用户管理界面如图5-9所示。

图5-9系统用户界面图
管理员可对资讯管理进行搜索、查看、添加、删除等操作。资讯管理界面如图5-10所示。

图5-10资讯管理界面图
管理员可对健康食谱管理进行搜索、查看、添加、删除等操作。健康食谱管理界面如图5-11所示。

图5-11健康食谱管理界面图
专家用户可对活动信息管理进行搜索、查看、添加、删除等操作。活动信息管理界面如图5-12所示。

图5-12活动信息管理界面图
专家用户可对专家介绍管理进行查看、添加、删除等操作。专家介绍管理界面如图5-13所示。

图5-13专家介绍管理界面图
专家用户可对在线咨询管理进行查看和回复除等操作。在线咨询管理界面如图5-14所示。

图5-14在线咨询管理界面图
专家用户可对预约信息管理进行查看和审核除等操作。预约信息管理界面如图5-15所示。

图5-15预约信息管理界面图
测试的主要目的是确保系统的功能和性能满足预期的需求,同时识别和修复潜在的缺陷。通过系统测试,可以验证各个功能模块的正确性和稳定性,确保系统在不同使用场景下的表现符合设计要求。测试目的包括确认系统功能的完整性、验证数据处理的准确性、评估系统的性能和安全性。测试还可以提高用户满意度,保证用户在使用系统时获得流畅和可靠的体验。通过全面的测试,可以降低后期维护成本,减少系统上线后出现故障的风险,从而保障系统的长期稳定运行。
在本系统中,测试方法主要依赖于测试用例的设计与执行。测试用例是根据系统需求文档编写的,覆盖所有功能模块及其边界情况。每个测试用例包含输入数据、预期结果和实际结果的对比,以验证系统的功能是否按预期工作。
常见的测试用例包括功能测试用例、边界测试用例和异常测试用例[9]。功能测试用例针对系统的各项功能进行验证;边界测试用例则侧重于输入数据的边界条件,验证系统在极端情况下是否能够稳定运行;异常测试用例则用于验证系统在处理错误输入或异常情况时的反应。本文选择功能测试用例进行系统测试。
在测试执行过程中,记录每个用例的执行结果,并根据实际结果与预期结果的对比,判断系统是否存在缺陷。通过系统化的测试用例执行,可以有效提高测试的覆盖率和效率,为系统的最终上线提供保障。
表6-1管理员功能测试用例表
| 测试项 | 测试步骤 | 预期结果 | 实际结果 |
| 管理员登录 | 1. 进入后台管理页面2. 输入有效的管理员账号和密码3. 点击登录按钮 | 成功登录并进入管理后台界面 | 成功登录并进入管理后台界面 |
| 轮播图管理 | 1. 登录后台2. 进入轮管理页面3. 添加、编辑或删除轮播图 | 轮播图成功添加、编辑或删除 | 轮播图成功添加、编辑或删除 |
| 资讯管理 | 1. 登录后台2. 进入最新资讯管理页面3. 发布、编辑或删除最新资讯 | 公告成功发布、编辑或删除 | 公告成功发布、编辑或删除 |
| 系统用户 | 1. 登录后台2. 进入系统用户页面3. 查看、编辑、删除用户 | 成功查看、修改用户信息、删除用户 | 成功查看、修改用户信息、删除用户 |
| 交流论坛 | 1. 登录后台2. 进入交流论坛页面3. 添加、编辑或删除一帖子 | 帖子成功添加、编辑或删除 | 帖子成功添加、编辑或删除 |
| 健康食谱管理 | 1. 登录后台2. 进健康食谱管理页面3. 添加、编辑或删除测评内容 | 健康食谱成功添加、编辑或删除 | 健康食谱成功添加、编辑或删除 |
| 活动信息管理 | 1. 登录后台2. 进入活动信息管理页面3. 添加、编辑或删除药膳信息 | 活动信息成功添加、编辑或删除 | 活动信息成功添加、编辑或删除 |
| 表6-2用户功能测试用例表 | |||
| 测试项 | 测试步骤 | 预期结果 | 实际结果 |
| 注册与登录 | 1. 进入注册页面2. 输入有效的用户名和密码3. 点击注册按钮 | 成功注册并进入系统主页 | 成功注册并进入系统主页 |
| 购物车 | 1. 登录后台2. 进入页面3. 进入健康食谱列表 4. 在健康食谱详情页面点击添加到购物车 | 成功添加购物车 | 成功添加购物车 |
| 活动信息 | 1. 登录系统2. 进入活动信息页面3. 浏览活动信息详情 | 成功浏览或查看活动信息 | 成功浏览或查看活动信息 |
| 收藏功能 | 1. 登录系统2. 在健康食谱推荐点击收藏3. 进入“我的收藏”页面查看 | 成功收藏健康食谱,并可在我的查看 | 成功收藏健康食谱,并可在我的查看 |
通过对慢性病康复管理小程序进行功能测试,结果表明平台在各项功能模块上运行良好。管理员功能如系统用户、交流论坛等正常执行,确保平台稳定运营。用户功能如注册登录、购物车、收藏等高效运行,满足用户需求。系统在高并发情况下保持流畅,界面简洁易用,操作便捷。整体而言,平台功能完善、性能稳定,具有广泛的应用前景。
本研究围绕慢性病康复管理小程序的设计与实现展开,提供了一个集健康数据监测、个性化康复方案推荐、健康食谱与活动管理、在线咨询与预约、健康反馈与调整建议等功能于一体的数字化健康管理平台。平台采用前后端分离架构,前端基于微信小程序,确保良好的用户交互体验与便捷性;后端使用Spring Boot框架与MySQL数据库,实现高效、稳定的数据存储与处理。通过实时监测患者的健康数据(如体重、血糖、血压、心率等),结合个体情况与康复需求,平台能够精准推荐个性化的健康管理方案,提高慢性病患者的自我管理能力。健康食谱模块提供符合患者健康状况的饮食建议,活动推荐模块帮助用户制定科学的康复运动计划;在线咨询与预约模块为患者提供远程医疗服务,提升医患互动的便捷性;健康反馈模块则记录患者的康复进展,并提供实时调整建议。系统经过多次测试与优化,确保了功能的完整性、系统的稳定性和良好的用户体验。最终,该平台为慢性病患者提供了科学、便捷的康复管理解决方案,推动了数字化健康管理模式的发展,提高了患者的生活质量,并具有广泛的应用前景和社会价值。
[1]武明芬,孙阿宁,刘腾,等.慢性病患者药物素养评估工具的研究进展[J/OL].医药导报,1-12[2025-03-29].http://kns.cnki.net/kcms/detail/42.1293.R.20250327.1105.002.html.
[2]张静敏,陶慧,孙娅娇,等.老年慢性病共病病人优逝期望现状[J].护理研究,2025,39(06):1001-1006.
[3]Sawtell R ,Ouyang T ,Moreno D , et al.Safety and tolerability of molnupiravir and nirmatrelvir/ritonavir in patients with advanced chronic kidney disease and kidney failure; a cohort study.[J].Renal failure,2025,47(1):2466823.
[4]Sabarudin A ,Fiddaroini S ,Fahmi L A , et al.Enhanced detection of albumin-creatinine ratio in urine using gold nanoparticle-integrated 3D-connector microfluidic paper-based analytical devices for early diagnosis of chronic kidney disease[J].Microchemical Journal,2025,211113071-113071.
[5]吴巧萍.中老年体检人群膳食结构与常见慢性病患病风险的关联性研究[J].医学理论与实践,2025,38(06):1042-1045.DOI:10.19381/j.issn.1001-7585.2025.06.047.
[6]张浩,赵歌,刘安琪,等.我国中老年人慢性病共病模式及性别差异分析[J].郑州大学学报(医学版),2025,60(02):186-189.DOI:10.13705/j.issn.1671-6825.2024.04.056.
[7]闫宇佳,赵志刚,杨莉,等.基于德尔菲法构建提升慢性病患者用药依从性的干预策略[J/OL].医药导报,1-12[2025-03-29].http://kns.cnki.net/kcms/detail/42.1293.r.20250318.1306.002.html.
[8]陈喆,蒋薇薇,朱佳敏,等.全球重大慢性病专利演进态势及我国发展对策研究[J].中国发明与专利,2025,22(03):65-73.
[9]范欣悦,路善淳,郭英杰.基于AR技术的社区居家慢性病患者运动康复训练APP的开发研究[J].文体用品与科技,2025,(05):91-93.
[10]李骏,方鸿志,张斯文.健康管理视域下老年慢性病的运动康复训练[J/OL].中国健康心理学杂志,1-12[2025-03-29].http://kns.cnki.net/kcms/detail/11.5257.R.20250210.1345.087.html.
[11]任燕,王甜甜,赵颖.基于卡诺模型的肺康复慢性病管理模式对老年中度哮喘-慢阻肺重叠综合征病人肺功能、小气道功能及动脉血气水平的影响[J].全科护理,2024,22(24):4607-4610.
[12]章玲,石佳敏,范青青,等.多学科协作家庭心脏康复管理方案用于急性心肌梗死慢性病共病患者PCI术后的临床效果[J].河北医药,2024,46(23):3633-3636.
[13]贾颖田,林可可,郭少波,等.慢性病患者中医传统功法康复训练促进与阻碍因素的Meta整合[J].护理学杂志,2024,39(22):16-21.
[14]杨晨,陈爱云.基于虚拟现实的国外慢性病康复及在我国的应用研究[J].卫生软科学,2025,39(01):10-16.
[15]赵艺萌,赵茜茜,成芸.中医康复教育在慢性病康复中的应用与探索[J].科教导刊,2024,(31):44-46.DOI:10.16400/j.cnki.kjdk.2024.31.015.
[16]琚莉,刘玥,宋方方,等.慢性病轨迹框架下的综合护理对中青年冠心病患者PCI术后康复及自我管理行为的影响[J].海南医学,2024,35(18):2700-2706.
[17]施明磊.人工智能在慢性病运动康复中的应用进展[J].当代体育科技,2024,14(22):8-12.DOI:10.16655/j.cnki.2095-2813.2024.22.003.
[18]蔺丹丹,冷兴梅.医养护康一体推动慢性病全链条全周期管理[J].中国农村卫生,2024,16(04):60-65.DOI:10.20126/j.cnki.1674-361X.2403-710.
[19]杨宇峰,陈巨,陈新,等.农村地区留守老人慢性病自我管理与康复现状调查——基于丹江口市蒿口村慢性病留守老人的调查[J].中国农村卫生,2024,16(02):24-26.DOI:10.20126/j.cnki.1674-361X.2312-012.
[20]朱雪琼,柴艳茹.移动互联网平台在慢性病病人康复管理中的研究进展[J].护理研究,2023,37(21):3863-3868.
在本项目的实施过程中,许多人给予了我无私的支持和帮助,令我深感感谢。
我要衷心感谢我的指导老师。不仅在项目的初期提供了宝贵的建议,还在整个过程中给予了我细致入微的指导。专业知识和严谨态度始终激励着我,让我在遇到困难时能够保持信心,继续前行。每一次的讨论都让我对项目有了更深刻的理解,帮助我克服了许多技术难题。
我也要感谢参与用户测试的同学们。你们的反馈和建议为我们系统的优化提供了重要的参考,帮助我们更好地理解用户需求。正是因为有了你们的参与,我们才能够不断改进,提升系统的用户体验。感谢所有支持我的家人和朋友。你们的理解与鼓励让我在项目的紧张时刻始终能够保持积极的心态,成为我前进的动力。每当我遇到挑战时,想到你们的支持,我就能够重新振作,继续努力。最后,我要感谢所有在我职业发展过程中给予帮助的人。每一次的交流与分享都让我受益匪浅,拓宽了我的视野,让我在这条道路上走得更加坚定。
项目的完成不仅是我个人努力的结果,更是许多人共同支持与协作的成果。在此,我再次向所有关心和支持我的人表达衷心的感谢。希望未来我们能够继续携手,共同创造更多的价值和成就。
附录
系统核心代码设计
用户注册
注册页UserController.java,传入user对象,并将"user_id"、 "state"、 "user_group"、"login_time"、"phone"、"phone_state"、 "username"、"nickname"、"password"、"email"、"email_state"、"avatar"、"create_time"输入,重点是 "username"、"nickname"、"password"必须输入,通过获取username,数据库查询是否有该用户,如果存在,则提示“用户已存在”,否则执行将UserId置为空(数据库表中该字段已设置自动递增),代码如图所示。

注册核心代码图
用户登录
登录页,首先传入"username"、"email"、"phone"、"password",用户可通过用户名、邮箱、手机号进行登陆,通过判断resultList来确定查询结果,然后执行查询用户组UserGroup,用户组里面不存在,依然报“用户不存在”,执行完以上代码,最后涉及到用户带有“审核”的,会查询examine_state(用户的审核状态),数据库表user_group中含有source_table和source_field进行查询,以上步骤完成,对输入的密码进行存储Token到数据库,匹对账号和密码,数据库中的AccessToken为令牌,用于身份认证,代码如图所示。

用户登录核心代码图
修改密码
修改密码,通过请求data,获取旧密码,并将新密码重新赋值,期间都是需要通过加密,代码如图所示。

修改密码核心代码图
修改数据
修改一个数据,原理与add基本一致,不同点在于通过readConfig()读取关键字,以及通过readQuery()获取URL后面?指定位置的标识,转成Map对象后,执行update操作,同样通过拼接的sql语句执行,执行过程读取query,toWhereSql()语句完成数据库操作,body为修改对象的值,代码如图所示。

修改数据核心代码图
删除数据
删除一条数据,通过readQuery(),获取URL后面的对象地址,删除FROM具体的table,query删除查询FindConfig语句,代码如图示。

删除数据核心代码图
获取列表
通过请求的参数获取列表数据,代码如图所示。

图获取列表核心代码图
图片上传
通过请求的参数获取列表数据,代码如图所示。

图片上传核心代码图
免费领取项目源码,请关注❥点赞收藏并私信博主,谢谢~
1066

被折叠的 条评论
为什么被折叠?



