目 录
摘 要
本文旨在介绍一个基于Spring Boot框架开发的大学生兼职推荐平台。该平台通过分析大学生的兼职需求和企业的用工需求,文章首先阐述了项目的背景和意义,指出了当前大学生兼职市场存在的问题,以及开发该平台的必要性和紧迫性。接着,详细介绍了平台的设计和实现过程,包括系统架构、功能模块、数据库设计以及关键技术的应用等方面。通过该平台,大学生可以轻松地浏览和搜索各种兼职岗位,根据自己的兴趣和能力进行筛选和申请。平台还提供了在线沟通功能,使得大学生与雇主之间可以即时交流,提高求职效率。同时,平台还会根据大学生的求职历史和偏好,智能推荐符合其需求的兼职岗位,进一步提升求职体验。
对于企业而言,该平台也带来了诸多便利。企业可以发布兼职岗位信息,详细描述岗位要求和待遇情况,吸引合适的大学生应聘。通过平台的智能匹配功能,企业可以快速找到符合需求的人才,节省招聘时间和成本。此外,平台还提供了在线面试和签约功能,使得招聘流程更加便捷和高效。该平台为大学生提供了便捷、高效的兼职信息获取渠道,同时也为企业提供了优质的人才资源,具有重要的实际应用价值和社会意义。
关键词:大学生兼职推荐平台;SpringBoot框架
This article aims to introduce a part-time job recommendation platform for college students developed based on the Spring Boot framework. The platform analyzes the part-time job needs of college students and the employment needs of enterprises. The article first elaborates on the background and significance of the project, pointing out the problems existing in the current college student part-time job market, as well as the necessity and urgency of developing the platform. Then, it details the design and implementation process of the platform, including system architecture, functional modules, database design, and the application of key technologies. Through this platform, college students can easily browse and search for various part-time jobs, filter and apply based on their interests and abilities. The platform also provides an online communication function, allowing college students and employers to communicate in real-time, improving the efficiency of job seeking. At the same time, the platform intelligently recommends part-time jobs that match the needs of college students based on their job-seeking history and preferences, further enhancing the job-seeking experience.
For enterprises, the platform also brings many conveniences. Enterprises can post part-time job information, describe job requirements and benefits in detail, and attract suitable college students to apply. Through the intelligent matching function of the platform, enterprises can quickly find talents that meet their needs, saving recruitment time and costs. In addition, the platform provides online interview and signing functions, making the recruitment process more convenient and efficient. The platform provides college students with a convenient and efficient channel for accessing part-time job information, and also provides enterprises with high-quality talent resources, which has important practical application value and social significance.
Keywords: College Student Part-time Job Recommendation Platform; Spring Boot Framework
- 绪 论
- 研究背景及意义
随着互联网的普及和信息技术的飞速发展,人们对于信息获取的需求日益增长。特别是在大学生群体中,兼职已成为他们获取社会经验、提升自我能力和赚取额外收入的重要途径。然而,传统的兼职信息获取方式往往存在信息更新不及时、信息来源不可靠、信息筛选难度大等问题,给大学生寻找合适的兼职带来了诸多不便。同时,对于企业而言,如何高效、精准地找到符合需求的大学生兼职人才,也是一个亟待解决的问题。因此,设计一个基于Spring Boot框架的大学生兼职推荐平台,旨在通过先进的技术手段,为大学生和企业提供一个便捷、高效、可靠的兼职信息交流和匹配平台,具有重要的现实意义和应用价值。
此外,该平台还将注重信息安全和隐私保护,采取多种技术手段确保用户数据的安全性和隐私性。同时,平台还将提供用户评价和反馈机制,以便不断优化系统功能和提升用户体验。通过用户评价和反馈,平台可以及时了解用户需求和使用体验,针对存在的问题进行改进和优化,从而不断提升平台的实用性和用户满意度。总之,该平台的设计与实现不仅有助于解决大学生寻找兼职过程中的不便,还能有效满足企业对兼职人才的需求,具有重要的社会意义和经济价值。
在国内,随着互联网的普及和技术的不断进步,越来越多的兼职推荐平台应运而生。这些平台通过收集和分析大学生和企业的需求信息,为他们提供兼职匹配服务。然而,目前市场上的兼职推荐平台仍存在一些问题,如信息不准确、匹配效率低、用户体验差等。因此,设计一个更加智能化、个性化、高效化的兼职推荐平台显得尤为重要。
在国外,类似的大学生兼职推荐平台也已经得到了广泛的应用。这些平台不仅提供了丰富的兼职信息,还通过先进的技术手段实现了智能化的匹配和推荐。同时,这些平台还非常注重用户隐私和数据安全,采取了多种措施来保护用户的个人信息。这些成功的案例为我们设计和实现基于Spring Boot框架的大学生兼职推荐平台提供了宝贵的经验和借鉴。在设计和实现过程中,我们可以借鉴国内外的先进技术和经验,结合大学生和企业的实际需求,打造一个更加符合市场需求的兼职推荐平台。
综上所述,基于Spring Boot框架的大学生兼职推荐平台的设计与实现具有重要的现实意义和应用价值。我们需要借鉴国内外的先进技术和经验,结合大学生和企业的实际需求,打造一个智能化、个性化、高效化、安全可靠的兼职推荐平台。
本论文共分为七个主要章节,具体结构如下:
1. 绪论:介绍研究背景与意义,回顾国内外研究现状,并概述论文的组织结构。
2. 相关技术介绍:详细介绍与本研究相关的技术,包括Java语言、B/S框架、SpringBoot框架、Vue技术和MySQL数据库。
3. 需求分析:对系统的功能需求和非功能需求进行分析,明确用户和管理员的需求,并进行可行性分析,包括技术、操作和经济可行性。
4. 系统设计:涵盖系统架构设计、系统模块设计,并进行数据库的概念设计与表设计。
5. 系统实现:具体描述各个功能模块的实现过程,展示系统如何根据需求进行开发。
6. 系统测试:阐述测试的目的,分析测试结果并得出结论,以验证系统的稳定性和功能完整性。
7. 总结:总结研究的主要成果和贡献,指出存在的不足及未来的研究方向
Java语言是一种广泛使用的高级编程语言,具有平台无关性、面向对象特性和丰富的标准库。Java通过Java虚拟机(JVM)实现跨平台运行,开发者可以编写一次代码,在任何支持JVM的环境中执行[1]。Java的面向对象特性使得代码复用和模块化变得更加容易,促进了软件的维护和扩展。Java支持多线程编程,允许开发者在同一程序中同时执行多个任务,提升了应用程序的性能。
Java语言的语法结构简洁且易于理解,吸引了大量开发者。Java的标准库包含数据结构、输入输出处理、网络编程等众多功能模块。这使得开发者在构建应用程序时能够高效利用已有工具,减少重复劳动。Java广泛应用于企业级应用、移动应用、Web开发和大数据处理等领域。
B/S(Browser/Server)架构是一种基于浏览器和服务器的系统架构模式,用户通过浏览器与服务器进行交互。B/S架构简化了客户端的部署和管理,用户无需在本地安装复杂的软件,只需使用标准浏览器即可访问应用程序。服务器端负责处理业务逻辑和数据存储,客户端则主要负责展示用户界面和数据交互[2]。B/S架构的设计使得系统更新和维护集中在服务器端,降低了维护成本。
B/S架构通常采用Web技术进行实现,包括HTML、CSS和JavaScript等。用户在浏览器中发起请求,服务器响应并返回数据。数据传输通常通过HTTP或HTTPS协议进行,B/S架构的灵活性使其适用于在线购物、信息管理系统和社交网络等各类应用场景[3]。由于其易于扩展性,B/S架构可以方便地支持大规模用户访问,适应不断变化的业务需求。
SpringBoot框架是基于Spring框架的开源项目,简化Java应用程序的开发过程。SpringBoot通过约定优于配置的理念,减少了传统Spring应用的繁琐配置,开发者可以快速搭建和部署应用程序。框架提供了一系列默认配置,支持自动化配置,简化了应用启动的复杂性[4]。SpringBoot内置了嵌入式Web服务器,使得开发者能够独立运行Java应用,无需外部容器。
SpringBoot支持微服务架构,开发者可以轻松创建和管理多个微服务。框架集成了丰富的功能模块,包括安全、数据访问和消息中间件等,支持RESTful API和JSON数据格式的处理[5]。SpringBoot还提供了强大的监控和管理功能,允许开发者实时监控应用的健康状态和性能指标。借助SpringBoot,开发者能够高效构建和维护现代企业级应用,满足复杂业务需求。
Vue是一种渐进式JavaScript框架,专注于构建用户界面。Vue采用组件化的开发模式,允许开发者将应用程序拆分为独立的、可重用的组件,从而提高了开发效率和代码的可维护性[6]。框架的核心库专注于视图层,支持数据绑定和DOM操作,提供了简洁的API。Vue的虚拟DOM机制提升了应用的性能,减少了实际DOM操作的次数。
Vue支持双向数据绑定,能够自动更新视图与模型之间的变化。开发者可以通过Vue的指令系统,简化数据展示和事件处理。Vue还支持路由管理和状态管理,使得开发复杂单页面应用变得更加容易[7]。借助Vue的生态系统,开发者能够使用多种工具和库来扩展功能,满足不同的业务需求。Vue在前端开发中逐渐成为主流选择,受到广泛关注和应用。
MySQL是一种开源关系型数据库管理系统,广泛应用于Web应用和企业级数据存储。MySQL支持结构化查询语言,允许开发者通过标准语句进行数据的创建、读取、更新和删除操作[8]。数据库通过表格形式组织数据,支持数据完整性和约束条件的定义。MySQL的存储引擎机制使得用户可以根据具体需求选择不同的存储引擎,以优化性能和功能。
MySQL具有高性能和可扩展性,支持大规模数据存储和高并发访问。系统提供了丰富的用户权限管理和数据加密安全特性。
现代软件开发技术已经相当成熟,提供了丰富的工具和框架,可以应对各种复杂的业务需求。采用Java等成熟、稳定的语言进行开发,利用其面向对象、跨平台等特性,实现系统的模块化、可扩展性和可维护性。利用SpringBoot等现代框架,简化开发过程,提高开发效率。对于数据库的选择,使用MySQL等关系型数据库,以满足数据存储和查询的需求。因此,从技术层面来看,开发大学生兼职推荐平台是完全可行的。
系统的开发成本相对较低,可以利用开源框架和工具,降低开发成本。其次,系统的运行和维护成本也相对较低,可以采用Java等技术,实现系统的自动化部署和维护。因此,从经济层面来看,开发大学生兼职推荐平台也是可行的。
大学生兼职推荐平台的社会可行性主要体现在该平台可以为大学生提供一个安全、可靠的兼职信息获取渠道,帮助他们更好地规划自己的时间和财务。同时,企业也可以通过平台发布兼职信息,吸引更多的大学生参与,从而解决企业招聘难的问题。其次,平台可以促进大学生与社会的接触和交流,提高他们的社会实践能力,为他们未来的职业发展打下坚实的基础。最后,该平台的推广和使用,也可以推动社会对大学生兼职的认可和关注,进一步促进大学生兼职市场的健康发展。因此,从社会层面来看,开发大学生兼职推荐平台是积极可行的。
系统的操作界面设计简洁明了,易于用户理解和操作。系统提供了详尽的操作指南和帮助文档,使得用户能够快速上手并熟练使用系统。系统还具备良好的容错性和错误提示功能,当用户操作失误时,能够及时给出提示信息,引导用户进行正确的操作。因此,从操作层面来看,大学生兼职推荐平台同样具备可行性。
大学生兼职推荐平台划分为了前端模块和后端模块两大部分。
前端学生用户模块:
- 首页:学生用户可以浏览最新的兼职资讯和招聘信息,快速了解校园内外的兼职机会。
- 交流论坛:学生用户可以参与话题讨论,分享兼职经验和心得,与其他学生用户互动交流。
- 通知公告:学生用户可以查看学校及平台发布的最新通知和公告,获取重要信息。
- 兼职资讯:学生用户可以获取各类兼职工作的详细介绍和要求,了解兼职市场的动态。
- 兼职招聘:学生用户可以浏览企业发布的兼职招聘信息,申请感兴趣的职位。
- 简历信息:学生用户可以创建和管理个人简历,随时更新个人信息和技能,提高求职竞争力。
- 我的账户:学生用户可以查看设置个人资料、密码等个人信息,管理账户安全。
- 个人中心:学生用户设置查看个人首页、投递简历、简历信息、邀请通知、交流论坛、收藏、评论管理等,个性化定制账户界面。
后端管理员模块:
- 后台首页:管理员可以查询系统各项数据,重置特定设置,删除冗余信息,并查看所有功能项目的详情。
- 系统用户:管理员负责管理系统内的学生用户、招聘者和管理员账户,包括查询用户信息,重置密码,删除无效账户,查看用户详情,以及添加新用户。
- 兼职招聘管理:管理员可以对岗位分类进行管理,包括查询、重置、删除和查看详情,同时能添加新的岗位分类。此外,管理员还能管理具体的岗位信息,包括查看评论等。
- 投递简历管理:投递简历管理功能允许管理员对系统中所有提交的简历进行全面管理。管理员可以轻松地查询简历,快速定位到特定求职者的信息。当遇到信息错误或需要更新时,管理员有权重置简历状态,确保信息的准确性和时效性。对于过期或无效的简历,管理员可以执行删除操作,以保持系统的整洁和高效。此外,管理员还能深入查看每份简历的详情,包括求职者的个人信息、教育背景、工作经验等,为企业的招聘决策提供有力支持。
- 简历信息管理:管理员可以查询、重置、删除和查看简历详情,同时拥有添加新简历的权限,以便于对求职者的信息进行整理和管理。
- 邀请通知管理:在邀请通知管理功能中,管理员可以高效地处理与招聘活动相关的邀请通知。通过查询、重置、删除、详情,以保持系统的整洁和高效运行,以便于对招聘活动进行细致的管理和规划。
- 资源管理:管理员负责兼职资讯的管理,包括资讯分类的查询、重置、删除和详情查看,以及添加新的资讯和查看评论。
- 交流管理:管理员还能管理交流论坛和论坛分类,包括查询、重置、删除、详情查看和添加新项目,以促进用户间的互动和信息交流。
- 通知公告管理:管理员可以发布、查询、重置、删除和查看通知公告的详情,同时拥有添加新公告的权限,确保用户能及时获取到最新的系统信息。
- 系统管理:管理员负责轮播图的管理,包括查询、重置、删除和详情查看,以及添加新的轮播图,以优化系统的展示效果。此外,管理员还能对系统的其他设置进行管理和维护,确保系统的稳定运行。
后端招聘者模块:
1. 首页:招聘者可以展示企业信息和发布的兼职职位信息,便于学生用户浏览和申请。
2. 交流论坛:招聘者可以参与话题讨论,分享招聘经验和心得,与其他招聘者互动交流。
3. 通知公告:招聘者可以发布最新的招聘信息、企业动态和行业资讯,供学生用户查看。
4. 兼职资讯:招聘者可以提供兼职工作的详细介绍和要求,帮助学生用户了解兼职市场动态。
5. 兼职招聘:招聘者可以发布企业的兼职招聘信息,包括职位要求、薪资待遇、工作地点等,供学生用户申请。
6. 简历信息:招聘者可以查看学生用户提交的简历,筛选合适的候选人进行面试。
7. 我的账户:招聘者可以设置和管理企业账户信息,包括账户安全、密码修改等。
8. 个人中心:招聘者个性化定制企业账户界面,查看和管理个人首页、兼职招聘、投递简历、邀请通知、交流论坛、收藏、评论管理等。
大学生兼职推荐平台的非功能性需求比如大学生兼职推荐平台的安全性怎么样,可靠性怎么样,性能怎么样,可拓展性怎么样等,具体可以表示在如下3-1表格中:
表3-1大学生兼职推荐平台非功能需求表
| 安全性 | 主要指大学生兼职推荐平台数据库的安装,数据库的使用和密码的设定必须合乎规范。 |
| 可靠性 | 可靠性是指大学生兼职推荐平台能够安装用户的指示进行操作,经过测试,可靠性90%以上。 |
| 性能 | 性能是影响大学生兼职推荐平台占据市场的必要条件,所以性能最好要佳才好。 |
| 可扩展性 | 比如数据库预留多个属性,比如接口的使用等确保了系统的非功能性需求。 |
| 易用性 | 用户只要跟着大学生兼职推荐平台的页面展示内容进行操作,就可以了。 |
| 可维护性 | 大学生兼职推荐平台开发的可维护性是非常重要的,经过测试,可维护性没有问题 |
大学生兼职推荐平台的完整UML用例图分别是图3-1、3-2、3-3。
学生用户角色用例如下图所示。

图 3-1大学生兼职推荐平台学生用户角色用例图
管理员角色用例如下图所示。

图 3-2大学生兼职推荐平台管理员角色用例图
招聘者用户角色用例如下图所示。

图 3-3大学生兼职推荐平台招聘者用户角色用例图
系统开发流程的主要步骤,从需求分析到系统完成的全过程。流程包括需求分析、总体设计(结构、功能、数据)、详细设计(模块、编码)、模块整合与调用,以及测试、扩展和完善,最终完成系统的开发。本系统的开发流程如下图所示

图 3-4系统开发流程图
用户输入用户名和密码后,系统先检查输入是否为空,再验证用户名是否存在,若存在则通过用户名获取密码并校验。若密码正确则登录成功,否则提示密码错误。若用户名不存在或无法登录,提示用户操作无效。如下图所示。

图 3-5登录流程图
用户首先进入系统登录界面,输入用户名和密码后,系统验证信息是否正确。若验证失败,返回登录界面重新输入,若验证成功,则进入功能界面,执行相应功能处理后结束操作流程。操作流程如下图所示。

图 3-6 系统操作流程图
管理员可以添加信息,用户添加可以自己权限内的信息,输入信息后,要想利用这个软件来进行系统的安全管理,首先需要登录到该软件中。添加信息流程如下图所示。

图 3-7 添加信息流程图
用户首先选择需要修改的记录,输入修改后的数据,系统判断输入数据是否合法。若数据不合法,提示重新输入,若数据合法,则将修改后的数据写入数据库,完成操作后流程结束。修改信息流程图如下图所示。

图 3-8 修改信息流程图
用户选择需要删除的记录后,系统判断是否确认删除。若未确认,返回选择环节,若确认删除,则更新数据库,删除对应记录,完成操作后流程结束。删除信息流程图如下图所示。

图 3-9删除信息流程图
- 大学生兼职推荐平台 总体设计
本章主要讨论的内容包括大学生兼职推荐平台的功能模块设计、数据库系统设计。
本大学生兼职推荐平台从架构上分为三层:表现层(UI)、业务逻辑层(BLL)以及数据层(DL)。

图 4-1大学生兼职推荐平台架构设计图
表现层(UI):也称为用户界面层,它负责与用户进行直接的交互。一个优秀的UI设计能够显著提升用户的体验,确保用户在使用大学生兼职推荐平台时感到舒适和便捷。为了确保良好的兼容性,UI界面设计需要适应不同版本的平台和各种屏幕尺寸的分辨率。此外,UI交互功能必须合理设计,确保用户的操作能够得到相应的反馈和结果,这要求表现层与业务逻辑层之间保持良好的通信和协同工作。
业务逻辑层(BLL):这一层主要处理大学生兼职推荐平台的数据和业务逻辑。当用户通过表现层提交数据时,业务逻辑层会接收这些数据,进行处理,并将结果传递给数据层进行存储或查询。同时,当系统需要从数据层读取数据时,业务逻辑层会处理这些数据,并将其传递给表现层进行展示。
数据层(DL):虽然本大学生兼职推荐平台的数据存储在服务端的MySQL数据库中,但数据层仍然作为一个独立的部分存在。它的主要功能是存储和管理大学生兼职推荐平台的数据。数据层与MySQL数据库进行交互,执行数据的增、删、改、查等操作,确保数据的完整性和安全性。
这三个层次相互独立但又紧密协作,共同构成了大学生兼职推荐平台的完整架构。通过合理的分层设计,可以提高系统的可维护性、可扩展性和可重用性,为用户提供更好的服务和体验。
在上一章节中主要对系统的功能性需求和非功能性需求进行分析,并且根据需求分析了本大学生兼职推荐平台中的用例。那么接下来就要开始对本大学生兼职推荐平台的架构、主要功能和数据库开始进行设计。大学生兼职推荐平台根据前面章节的需求分析得出,大学生兼职推荐平台的功能模块图如下图所示。

图 4-2大学生兼职推荐平台功能模块图
数据库设计一般包括需求分析、概念模型设计、数据库表建立三大过程,其中需求分析前面章节已经阐述,概念模型设计有概念模型和逻辑结构设计两部分。
-
-
- 数据库概念结构设计
-
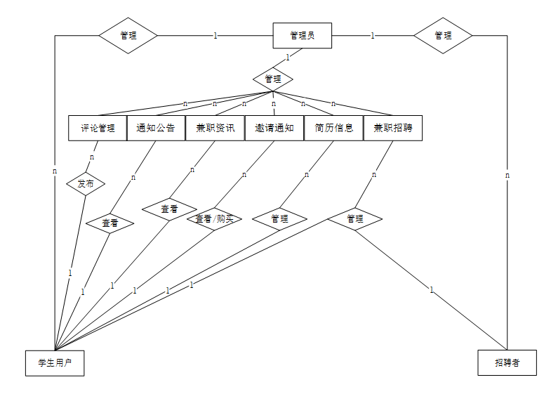
下面是整个大学生兼职推荐平台中主要的数据库表总E-R实体关系图。

图 4-3大学生兼职推荐平台总E-R关系图
通过上一小节中大学生兼职推荐平台中总E-R关系图上得出一共需要创建多个数据表。在此主要罗列几个主要的数据库表结构设计。
表 4-1-access_token(登陆访问时长)
| 编号 | 字段名 | 类型 | 长度 | 是否非空 | 是否主键 | 注释 |
| 1 | token_id | int | 是 | 是 | 临时访问牌ID | |
| 2 | token | varchar | 64 | 否 | 否 | 临时访问牌 |
| 3 | info | text | 65535 | 否 | 否 | 信息 |
| 4 | maxage | int | 是 | 否 | 最大寿命:默认2小时 | |
| 5 | create_time | timestamp | 是 | 否 | 创建时间 | |
| 6 | update_time | timestamp | 是 | 否 | 更新时间 | |
| 7 | user_id | int | 是 | 否 | 用户编号 |
表 4-2-article(文章)
| 编号 | 字段名 | 类型 | 长度 | 是否非空 | 是否主键 | 注释 |
| 1 | article_id | mediumint | 是 | 是 | 文章id | |
| 2 | title | varchar | 125 | 是 | 是 | 标题 |
| 3 | type | varchar | 64 | 是 | 否 | 文章分类 |
| 4 | hits | int | 是 | 否 | 点击数 | |
| 5 | praise_len | int | 是 | 否 | 点赞数 | |
| 6 | create_time | timestamp | 是 | 否 | 创建时间 | |
| 7 | update_time | timestamp | 是 | 否 | 更新时间 | |
| 8 | source | varchar | 255 | 否 | 否 | 来源 |
| 9 | url | varchar | 255 | 否 | 否 | 来源地址 |
| 10 | tag | varchar | 255 | 否 | 否 | 标签 |
| 11 | content | longtext | 4294967295 | 否 | 否 | 正文 |
| 12 | img | varchar | 255 | 否 | 否 | 封面图 |
| 13 | description | text | 65535 | 否 | 否 | 文章描述 |
表 4-3-article_type(文章分类)
| 编号 | 字段名 | 类型 | 长度 | 是否非空 | 是否主键 | 注释 |
| 1 | type_id | smallint | 是 | 是 | 分类ID | |
| 2 | display | smallint | 是 | 否 | 显示顺序 | |
| 3 | name | varchar | 16 | 是 | 否 | 分类名称 |
| 4 | father_id | smallint | 是 | 否 | 上级分类ID | |
| 5 | description | varchar | 255 | 否 | 否 | 描述 |
| 6 | icon | text | 65535 | 否 | 否 | 分类图标 |
| 7 | url | varchar | 255 | 否 | 否 | 外链地址 |
| 8 | create_time | timestamp | 是 | 否 | 创建时间 | |
| 9 | update_time | timestamp | 是 | 否 | 更新时间 |
表 4-4-auth(用户权限管理)
| 编号 | 字段名 | 类型 | 长度 | 是否非空 | 是否主键 | 注释 |
| 1 | auth_id | int | 是 | 是 | 授权ID | |
| 2 | user_group | varchar | 64 | 否 | 否 | 用户组 |
| 3 | mod_name | varchar | 64 | 否 | 否 | 模块名 |
| 4 | table_name | varchar | 64 | 否 | 否 | 表名 |
| 5 | page_title | varchar | 255 | 否 | 否 | 页面标题 |
| 6 | path | varchar | 255 | 否 | 否 | 路由路径 |
| 7 | parent | varchar | 64 | 否 | 否 | 父级菜单 |
| 8 | parent_sort | int | 是 | 否 | 父级菜单排序 | |
| 9 | position | varchar | 32 | 否 | 否 | 位置 |
| 10 | mode | varchar | 32 | 是 | 否 | 跳转方式 |
| 11 | add | tinyint | 是 | 否 | 是否可增加 | |
| 12 | del | tinyint | 是 | 否 | 是否可删除 | |
| 13 | set | tinyint | 是 | 否 | 是否可修改 | |
| 14 | get | tinyint | 是 | 否 | 是否可查看 | |
| 15 | field_add | text | 65535 | 否 | 否 | 添加字段 |
| 16 | field_set | text | 65535 | 否 | 否 | 修改字段 |
| 17 | field_get | text | 65535 | 否 | 否 | 查询字段 |
| 18 | table_nav_name | varchar | 500 | 否 | 否 | 跨表导航名称 |
| 19 | table_nav | varchar | 500 | 否 | 否 | 跨表导航 |
| 20 | option | text | 65535 | 否 | 否 | 配置 |
| 21 | create_time | timestamp | 是 | 否 | 创建时间 | |
| 22 | update_time | timestamp | 是 | 否 | 更新时间 |
表 4-5-code_token(验证码)
| 编号 | 字段名 | 类型 | 长度 | 是否非空 | 是否主键 | 注释 |
| 1 | code_token_id | int | 是 | 是 | 验证码ID | |
| 2 | token | varchar | 255 | 否 | 否 | 令牌 |
| 3 | code | varchar | 255 | 否 | 否 | 验证码 |
| 4 | expire_time | timestamp | 是 | 否 | 失效时间 | |
| 5 | create_time | timestamp | 是 | 否 | 创建时间 | |
| 6 | update_time | timestamp | 是 | 否 | 更新时间 |
表 4-6-collect(收藏)
| 编号 | 字段名 | 类型 | 长度 | 是否非空 | 是否主键 | 注释 |
| 1 | collect_id | int | 是 | 是 | 收藏ID | |
| 2 | user_id | int | 是 | 是 | 收藏人ID | |
| 3 | source_table | varchar | 255 | 否 | 否 | 来源表 |
| 4 | source_field | varchar | 255 | 否 | 否 | 来源字段 |
| 5 | source_id | int | 是 | 否 | 来源ID | |
| 6 | title | varchar | 255 | 否 | 否 | 标题 |
| 7 | img | varchar | 255 | 否 | 否 | 封面 |
| 8 | create_time | timestamp | 是 | 否 | 创建时间 | |
| 9 | update_time | timestamp | 是 | 否 | 更新时间 |
表 4-7-comment(评论)
| 编号 | 字段名 | 类型 | 长度 | 是否非空 | 是否主键 | 注释 |
| 1 | comment_id | int | 是 | 是 | 评论ID | |
| 2 | user_id | int | 是 | 是 | 评论人ID | |
| 3 | reply_to_id | int | 是 | 否 | 回复评论ID | |
| 4 | content | longtext | 4294967295 | 否 | 否 | 内容 |
| 5 | nickname | varchar | 255 | 否 | 否 | 昵称 |
| 6 | avatar | varchar | 255 | 否 | 否 | 头像地址 |
| 7 | create_time | timestamp | 是 | 否 | 创建时间 | |
| 8 | update_time | timestamp | 是 | 否 | 更新时间 | |
| 9 | source_table | varchar | 255 | 否 | 否 | 来源表 |
| 10 | source_field | varchar | 255 | 否 | 否 | 来源字段 |
| 11 | source_id | int | 是 | 否 | 来源ID |
表 4-8-forum(论坛)
| 编号 | 字段名 | 类型 | 长度 | 是否非空 | 是否主键 | 注释 |
| 1 | forum_id | mediumint | 是 | 是 | 论坛ID | |
| 2 | display | smallint | 是 | 否 | 排序 | |
| 3 | user_id | mediumint | 是 | 否 | 用户ID | |
| 4 | nickname | varchar | 16 | 否 | 否 | 昵称 |
| 5 | praise_len | int | 否 | 否 | 点赞数 | |
| 6 | hits | int | 是 | 否 | 访问数 | |
| 7 | title | varchar | 125 | 是 | 否 | 标题 |
| 8 | keywords | varchar | 125 | 否 | 否 | 关键词 |
| 9 | description | varchar | 255 | 否 | 否 | 描述 |
| 10 | url | varchar | 255 | 否 | 否 | 来源地址 |
| 11 | tag | varchar | 255 | 否 | 否 | 标签 |
| 12 | img | text | 65535 | 否 | 否 | 封面图 |
| 13 | content | longtext | 4294967295 | 否 | 否 | 正文 |
| 14 | create_time | timestamp | 是 | 否 | 创建时间 | |
| 15 | update_time | timestamp | 是 | 否 | 更新时间 | |
| 16 | avatar | varchar | 255 | 否 | 否 | 发帖人头像 |
| 17 | type | varchar | 64 | 是 | 否 | 论坛分类 |
| 18 | istop | int | 是 | 否 | 是否置顶 |
表 4-9-forum_type(论坛分类)
| 编号 | 字段名 | 类型 | 长度 | 是否非空 | 是否主键 | 注释 |
| 1 | type_id | smallint | 是 | 是 | 分类ID | |
| 2 | name | varchar | 16 | 是 | 否 | 分类名称 |
| 3 | description | varchar | 255 | 否 | 否 | 描述 |
| 4 | url | varchar | 255 | 否 | 否 | 外链地址 |
| 5 | father_id | smallint | 是 | 否 | 上级分类ID | |
| 6 | icon | varchar | 255 | 否 | 否 | 分类图标 |
| 7 | create_time | timestamp | 是 | 否 | 创建时间 | |
| 8 | update_time | timestamp | 是 | 否 | 更新时间 |
表 4-10-hits(用户点击)
| 编号 | 字段名 | 类型 | 长度 | 是否非空 | 是否主键 | 注释 |
| 1 | hits_id | int | 是 | 是 | 点赞ID | |
| 2 | user_id | int | 是 | 否 | 点赞人 | |
| 3 | create_time | timestamp | 是 | 否 | 创建时间 | |
| 4 | update_time | timestamp | 是 | 否 | 更新时间 | |
| 5 | source_table | varchar | 255 | 否 | 否 | 来源表 |
| 6 | source_field | varchar | 255 | 否 | 否 | 来源字段 |
| 7 | source_id | int | 是 | 否 | 来源ID |
表 4-11-invitation_notice(邀请通知)
| 编号 | 字段名 | 类型 | 长度 | 是否非空 | 是否主键 | 注释 |
| 1 | invitation_notice_id | int | 是 | 是 | 邀请通知ID | |
| 2 | student_users | int | 否 | 否 | 学生用户 | |
| 3 | student_name | varchar | 64 | 是 | 否 | 学生姓名 |
| 4 | major | varchar | 64 | 否 | 否 | 专业 |
| 5 | contact_number | varchar | 16 | 否 | 否 | 联系号码 |
| 6 | target_position | varchar | 64 | 否 | 否 | 目标岗位 |
| 7 | invite_users | int | 否 | 否 | 邀请用户 | |
| 8 | enterprise_name | varchar | 64 | 是 | 否 | 企业名称 |
| 9 | contacts | varchar | 64 | 是 | 否 | 联系人 |
| 10 | enterprise_phone_number | varchar | 64 | 是 | 否 | 企业电话 |
| 11 | enterprise_address | varchar | 64 | 是 | 否 | 企业地址 |
| 12 | invitation_remarks | text | 65535 | 否 | 否 | 邀请备注 |
| 13 | examine_state | varchar | 16 | 是 | 否 | 审核状态 |
| 14 | examine_reply | varchar | 16 | 否 | 否 | 审核回复 |
| 15 | create_time | datetime | 是 | 否 | 创建时间 | |
| 16 | update_time | timestamp | 是 | 否 | 更新时间 | |
| 17 | source_table | varchar | 255 | 否 | 否 | 来源表 |
| 18 | source_id | int | 否 | 否 | 来源ID | |
| 19 | source_user_id | int | 否 | 否 | 来源用户 |
表 4-12-job_classification(岗位分类)
| 编号 | 字段名 | 类型 | 长度 | 是否非空 | 是否主键 | 注释 |
| 1 | job_classification_id | int | 是 | 是 | 岗位分类ID | |
| 2 | job_classification | varchar | 64 | 否 | 否 | 岗位分类 |
| 3 | create_time | datetime | 是 | 否 | 创建时间 | |
| 4 | update_time | timestamp | 是 | 否 | 更新时间 |
表 4-13-notice(公告)
| 编号 | 字段名 | 类型 | 长度 | 是否非空 | 是否主键 | 注释 |
| 1 | notice_id | mediumint | 是 | 是 | 公告ID | |
| 2 | title | varchar | 125 | 是 | 否 | 标题 |
| 3 | content | longtext | 4294967295 | 否 | 否 | 正文 |
| 4 | create_time | timestamp | 是 | 否 | 创建时间 | |
| 5 | update_time | timestamp | 是 | 否 | 更新时间 |
表 4-14-part_time_recruitment(兼职招聘)
| 编号 | 字段名 | 类型 | 长度 | 是否非空 | 是否主键 | 注释 |
| 1 | part_time_recruitment_id | int | 是 | 是 | 兼职招聘ID | |
| 2 | recruitment_title | varchar | 64 | 否 | 否 | 招聘标题 |
| 3 | job_classification | varchar | 64 | 否 | 否 | 岗位分类 |
| 4 | cover | varchar | 255 | 否 | 否 | 封面 |
| 5 | job_requirements | varchar | 64 | 否 | 否 | 岗位要求 |
| 6 | salary_range | varchar | 64 | 否 | 否 | 薪资范围 |
| 7 | work_video | varchar | 255 | 否 | 否 | 工作视频 |
| 8 | recruiter | int | 否 | 否 | 招聘人员 | |
| 9 | enterprise_name | varchar | 64 | 否 | 否 | 企业名称 |
| 10 | enterprise_phone_number | varchar | 64 | 否 | 否 | 企业电话 |
| 11 | enterprise_address | varchar | 64 | 否 | 否 | 企业地址 |
| 12 | recruitment_details | longtext | 4294967295 | 否 | 否 | 招聘详情 |
| 13 | hits | int | 是 | 否 | 点击数 | |
| 14 | praise_len | int | 是 | 否 | 点赞数 | |
| 15 | collect_len | int | 是 | 否 | 收藏数 | |
| 16 | comment_len | int | 是 | 否 | 评论数 | |
| 17 | recommend | int | 是 | 否 | 智能推荐 | |
| 18 | submit_resume_limit_times | int | 是 | 否 | 投递简历限制次数 | |
| 19 | create_time | datetime | 是 | 否 | 创建时间 | |
| 20 | update_time | timestamp | 是 | 否 | 更新时间 |
表 4-15-praise(点赞)
| 编号 | 字段名 | 类型 | 长度 | 是否非空 | 是否主键 | 注释 |
| 1 | praise_id | int | 是 | 是 | 点赞ID | |
| 2 | user_id | int | 是 | 是 | 点赞人 | |
| 3 | create_time | timestamp | 是 | 否 | 创建时间 | |
| 4 | update_time | timestamp | 是 | 否 | 更新时间 | |
| 5 | source_table | varchar | 255 | 否 | 否 | 来源表 |
| 6 | source_field | varchar | 255 | 否 | 否 | 来源字段 |
| 7 | source_id | int | 是 | 否 | 来源ID | |
| 8 | status | tinyint | 是 | 否 | 点赞状态:1为点赞,0已取消 |
表 4-16-recruiter(招聘者)
| 编号 | 字段名 | 类型 | 长度 | 是否非空 | 是否主键 | 注释 |
| 1 | recruiter_id | int | 是 | 是 | 招聘者ID | |
| 2 | enterprise_name | varchar | 64 | 是 | 否 | 企业名称 |
| 3 | contacts | varchar | 64 | 是 | 否 | 联系人 |
| 4 | enterprise_phone_number | varchar | 16 | 是 | 否 | 企业电话 |
| 5 | enterprise_address | varchar | 64 | 是 | 否 | 企业地址 |
| 6 | license_screenshot | varchar | 255 | 是 | 否 | 证照截图 |
| 7 | examine_state | varchar | 16 | 是 | 否 | 审核状态 |
| 8 | user_id | int | 是 | 否 | 用户ID | |
| 9 | create_time | datetime | 是 | 否 | 创建时间 | |
| 10 | update_time | timestamp | 是 | 否 | 更新时间 |
表 4-17-resume_information(简历信息)
| 编号 | 字段名 | 类型 | 长度 | 是否非空 | 是否主键 | 注释 |
| 1 | resume_information_id | int | 是 | 是 | 简历信息ID | |
| 2 | personal_profile_picture | varchar | 255 | 否 | 否 | 个人头像 |
| 3 | student_users | int | 否 | 否 | 学生用户 | |
| 4 | student_name | varchar | 64 | 是 | 否 | 学生姓名 |
| 5 | major | varchar | 64 | 否 | 否 | 专业 |
| 6 | contact_number | varchar | 16 | 否 | 否 | 联系号码 |
| 7 | target_position | varchar | 64 | 否 | 否 | 目标岗位 |
| 8 | resume_file | varchar | 255 | 是 | 否 | 简历文件 |
| 9 | personal_introduction | longtext | 4294967295 | 否 | 否 | 个人介绍 |
| 10 | hits | int | 是 | 否 | 点击数 | |
| 11 | collect_len | int | 是 | 否 | 收藏数 | |
| 12 | comment_len | int | 是 | 否 | 评论数 | |
| 13 | examine_state | varchar | 16 | 是 | 否 | 审核状态 |
| 14 | examine_reply | varchar | 16 | 否 | 否 | 审核回复 |
| 15 | invitation_notice_limit_times | int | 是 | 否 | 邀请限制次数 | |
| 16 | create_time | datetime | 是 | 否 | 创建时间 | |
| 17 | update_time | timestamp | 是 | 否 | 更新时间 |
表 4-18-schedule(日程管理)
| 编号 | 字段名 | 类型 | 长度 | 是否非空 | 是否主键 | 注释 |
| 1 | schedule_id | smallint | 是 | 是 | 日程ID | |
| 2 | content | varchar | 255 | 否 | 否 | 日程内容 |
| 3 | scheduled_time | datetime | 否 | 否 | 计划时间 | |
| 4 | user_id | int | 是 | 否 | 用户ID | |
| 5 | create_time | datetime | 否 | 否 | 创建时间 | |
| 6 | update_time | datetime | 否 | 否 | 更新时间 |
表 4-19-score(评分)
| 编号 | 字段名 | 类型 | 长度 | 是否非空 | 是否主键 | 注释 |
| 1 | score_id | int | 是 | 是 | 评分ID | |
| 2 | user_id | int | 是 | 否 | 评分人 | |
| 3 | nickname | varchar | 64 | 否 | 否 | 昵称 |
| 4 | score_num | double | 是 | 否 | 评分 | |
| 5 | create_time | timestamp | 是 | 否 | 创建时间 | |
| 6 | update_time | timestamp | 是 | 否 | 更新时间 | |
| 7 | source_table | varchar | 255 | 否 | 否 | 来源表 |
| 8 | source_field | varchar | 255 | 否 | 否 | 来源字段 |
| 9 | source_id | int | 是 | 否 | 来源ID |
表 4-20-slides(轮播图)
| 编号 | 字段名 | 类型 | 长度 | 是否非空 | 是否主键 | 注释 |
| 1 | slides_id | int | 是 | 是 | 轮播图ID | |
| 2 | title | varchar | 64 | 否 | 否 | 标题 |
| 3 | content | varchar | 255 | 否 | 否 | 内容 |
| 4 | url | varchar | 255 | 否 | 否 | 链接 |
| 5 | img | varchar | 255 | 否 | 否 | 轮播图 |
| 6 | hits | int | 是 | 否 | 点击量 | |
| 7 | create_time | timestamp | 是 | 否 | 创建时间 | |
| 8 | update_time | timestamp | 是 | 否 | 更新时间 |
表 4-21-student_users(学生用户)
| 编号 | 字段名 | 类型 | 长度 | 是否非空 | 是否主键 | 注释 |
| 1 | student_users_id | int | 是 | 是 | 学生用户ID | |
| 2 | student_name | varchar | 64 | 是 | 否 | 学生姓名 |
| 3 | major | varchar | 64 | 是 | 否 | 专业 |
| 4 | contact_number | varchar | 16 | 是 | 否 | 联系号码 |
| 5 | examine_state | varchar | 16 | 是 | 否 | 审核状态 |
| 6 | user_id | int | 是 | 否 | 用户ID | |
| 7 | create_time | datetime | 是 | 否 | 创建时间 | |
| 8 | update_time | timestamp | 是 | 否 | 更新时间 |
表 4-22-submit_resume(投递简历)
| 编号 | 字段名 | 类型 | 长度 | 是否非空 | 是否主键 | 注释 |
| 1 | submit_resume_id | int | 是 | 是 | 投递简历ID | |
| 2 | delivery_number | varchar | 64 | 否 | 否 | 投递编号 |
| 3 | recruitment_title | varchar | 64 | 是 | 否 | 招聘标题 |
| 4 | job_classification | varchar | 64 | 是 | 否 | 岗位分类 |
| 5 | job_requirements | varchar | 64 | 是 | 否 | 岗位要求 |
| 6 | salary_range | varchar | 64 | 是 | 否 | 薪资范围 |
| 7 | recruiter | int | 否 | 否 | 招聘人员 | |
| 8 | enterprise_name | varchar | 64 | 否 | 否 | 企业名称 |
| 9 | enterprise_phone_number | varchar | 64 | 否 | 否 | 企业电话 |
| 10 | enterprise_address | varchar | 64 | 否 | 否 | 企业地址 |
| 11 | student_users | int | 否 | 否 | 学生用户 | |
| 12 | student_name | varchar | 64 | 是 | 否 | 学生姓名 |
| 13 | contact_number | varchar | 64 | 是 | 否 | 联系号码 |
| 14 | major | varchar | 64 | 是 | 否 | 专业 |
| 15 | resume_file | varchar | 255 | 否 | 否 | 简历文件 |
| 16 | remarks | text | 65535 | 否 | 否 | 备注 |
| 17 | examine_state | varchar | 16 | 是 | 否 | 审核状态 |
| 18 | examine_reply | varchar | 16 | 否 | 否 | 审核回复 |
| 19 | create_time | datetime | 是 | 否 | 创建时间 | |
| 20 | update_time | timestamp | 是 | 否 | 更新时间 | |
| 21 | source_table | varchar | 255 | 否 | 否 | 来源表 |
| 22 | source_id | int | 否 | 否 | 来源ID | |
| 23 | source_user_id | int | 否 | 否 | 来源用户 |
表 4-23-upload(文件上传)
| 编号 | 字段名 | 类型 | 长度 | 是否非空 | 是否主键 | 注释 |
| 1 | upload_id | int | 是 | 是 | 上传ID | |
| 2 | name | varchar | 64 | 否 | 否 | 文件名 |
| 3 | path | varchar | 255 | 否 | 否 | 访问路径 |
| 4 | file | varchar | 255 | 否 | 否 | 文件路径 |
| 5 | display | varchar | 255 | 否 | 否 | 显示顺序 |
| 6 | father_id | int | 否 | 否 | 父级ID | |
| 7 | dir | varchar | 255 | 否 | 否 | 文件夹 |
| 8 | type | varchar | 32 | 否 | 否 | 文件类型 |
表 4-24-user(用户账户)
| 编号 | 字段名 | 类型 | 长度 | 是否非空 | 是否主键 | 注释 |
| 1 | user_id | int | 是 | 是 | 用户ID | |
| 2 | state | smallint | 是 | 否 | 账户状态:(1可用|2异常|3已冻结|4已注销) | |
| 3 | user_group | varchar | 32 | 否 | 否 | 所在用户组 |
| 4 | login_time | timestamp | 是 | 否 | 上次登录时间 | |
| 5 | phone | varchar | 11 | 否 | 否 | 手机号码 |
| 6 | phone_state | smallint | 是 | 否 | 手机认证:(0未认证|1审核中|2已认证) | |
| 7 | username | varchar | 16 | 是 | 否 | 用户名 |
| 8 | nickname | varchar | 16 | 否 | 否 | 昵称 |
| 9 | password | varchar | 64 | 是 | 否 | 密码 |
| 10 | | varchar | 64 | 否 | 否 | 邮箱 |
| 11 | email_state | smallint | 是 | 否 | 邮箱认证:(0未认证|1审核中|2已认证) | |
| 12 | avatar | varchar | 255 | 否 | 否 | 头像地址 |
| 13 | open_id | varchar | 255 | 否 | 否 | 针对获取用户信息字段 |
| 14 | create_time | timestamp | 是 | 否 | 创建时间 |
表 4-25-user_group(用户组)
| 编号 | 字段名 | 类型 | 长度 | 是否非空 | 是否主键 | 注释 |
| 1 | group_id | mediumint | 是 | 是 | 用户组ID | |
| 2 | display | smallint | 是 | 否 | 显示顺序 | |
| 3 | name | varchar | 16 | 是 | 否 | 名称 |
| 4 | description | varchar | 255 | 否 | 否 | 描述 |
| 5 | source_table | varchar | 255 | 否 | 否 | 来源表 |
| 6 | source_field | varchar | 255 | 否 | 否 | 来源字段 |
| 7 | source_id | int | 是 | 否 | 来源ID | |
| 8 | register | smallint | 否 | 否 | 注册位置 | |
| 9 | create_time | timestamp | 是 | 否 | 创建时间 | |
| 10 | update_time | timestamp | 是 | 否 | 更新时间 |
大学生兼职推荐平台的详细设计与实现主要是根据前面的大学生兼职推荐平台的需求分析和大学生兼职推荐平台的总体设计来设计页面并实现业务逻辑。主要从大学生兼职推荐平台界面实现、业务逻辑实现这两部分进行介绍。
-
- 前端首页模块
首页是学生用户访问网站时首先看到的页面,它通常包含网站的导航栏、最新公告、热门兼职资讯等重要信息。首页设计简洁明了,方便用户快速找到所需内容。前台首页模块展示如下图所示。

图 5-1前台首页模块图
-
- 用户注册模块
不是大学生兼职推荐平台中正式用户的是可以在线进行注册的,当填写上自己的账号+设置密码+确认密码+昵称+邮箱+手机号+身份+用户姓名+用户性别等信息后再点击“注册”按钮后将会先验证输入的有没有空数据,再次验证密码和确认密码是否是一样的,最后验证输入的账户名和数据库表中已经注册的账户名是否重复,只有都验证没问题后即可用户注册成功。其用户注册模块展示如下图所示。

图 5-2注册模块图
-
- 登录模块
大学生兼职推荐平台中的前台上注册后的用户是可以通过自己的用户名+密码进行登录的,当用户输入完整的自己的用户名+密码信息并点击“登录”按钮后,将会首先验证输入的有没有空数据,再次验证输入的用户名+密码和数据库中当前保存的用户信息是否一致,只有在一致后将会登录成功并自动跳转到大学生兼职推荐平台的首页中,否则将会提示相应错误信息,登录模块如下图所示。

图 5-3登录模块图
-
- 前端学生用户功能模块
兼职资讯:学生用户可以获取各类兼职工作的详细介绍和要求,了解兼职市场的动态。兼职资讯模块如下图所示:

图 5-4兼职资讯模块图
兼职招聘:学生用户可以浏览企业发布的兼职招聘信息,申请感兴趣的职位。兼职招聘模块如下图所示。

图 5-5兼职招聘模块图
个人中心:学生用户设置查看个人首页、投递简历、简历信息、邀请通知、交流论坛、收藏、评论管理等,个性化定制账户界面。个人中心模块如下图所示。

图 5-6个人中心模块图
简历信息:学生用户可以创建和管理个人简历,随时更新个人信息和技能,提高求职竞争力。简历信息模块如下图所示。

图 5-7简历信息模块图
-
- 后端管理员功能模块
系统用户:管理员负责管理系统内的学生用户、招聘者和管理员账户,包括查询用户信息,重置密码,删除无效账户,查看用户详情,以及添加新用户。用户管理流程图如下所示。

图 5-8用户管理流程图
系统用户模块如下图所示。

图 5-9系统用户模块图
系统管理:管理员负责轮播图的管理,包括查询、重置、删除和详情查看,以及添加新的轮播图,以优化系统的展示效果。此外,管理员还能对系统的其他设置进行管理和维护,确保系统的稳定运行。系统管理模块如下图所示。

图 5-10系统管理模块图
兼职招聘管理:管理员可以对岗位分类进行管理,包括查询、重置、删除和查看详情,同时能添加新的岗位分类。此外,管理员还能管理具体的岗位信息,包括查看评论等。兼职招聘管理模块如下图所示。

图 5-11兼职招聘管理模块图
资源管理:管理员负责兼职资讯的管理,包括资讯分类的查询、重置、删除和详情查看,以及添加新的资讯和查看评论。资源管理模块如下图所示。

图 5-12资源管理模块图
个人中心:招聘者个性化定制企业账户界面,查看和管理个人首页、兼职招聘、投递简历、邀请通知、交流论坛、收藏、评论管理等。个人中心模块如下图所示。

图 5-13个人中心模块图
交流论坛:招聘者可以参与话题讨论,分享招聘经验和心得,与其他招聘者互动交流。交流论坛模块如下图所示。

图 5-14交流论坛模块图
兼职资讯:招聘者可以提供兼职工作的详细介绍和要求,帮助学生用户了解兼职市场动态。兼职资讯模块如下图所示。

图 5-15兼职资讯模块图
测试的主要目的是确保系统的功能和性能满足预期的需求,同时识别和修复潜在的缺陷。通过系统测试,可以验证各个功能模块的正确性和稳定性,确保系统在不同使用场景下的表现符合设计要求。测试目的包括确认系统功能的完整性、验证数据处理的准确性、评估系统的性能和安全性[10]。测试还可以提高用户满意度,保证用户在使用系统时获得流畅和可靠的体验。通过全面的测试,可以降低后期维护成本,减少系统上线后出现故障的风险,从而保障系统的长期稳定运行。
在本系统中,测试方法主要依赖于测试用例的设计与执行。测试用例是根据系统需求文档编写的,覆盖所有功能模块及其边界情况。每个测试用例包含输入数据、预期结果和实际结果的对比,以验证系统的功能是否按预期工作。
常见的测试用例包括功能测试用例、边界测试用例和异常测试用例。功能测试用例针对系统的各项功能进行验证;边界测试用例则侧重于输入数据的边界条件,验证系统在极端情况下是否能够稳定运行;异常测试用例则用于验证系统在处理错误输入或异常情况时的反应。本文选择功能测试用例进行系统测试。
在测试执行过程中,记录每个用例的执行结果,并根据实际结果与预期结果的对比,判断系统是否存在缺陷。通过系统化的测试用例执行,可以有效提高测试的覆盖率和效率,为系统的最终上线提供保障。
表6-1 用户登录功能测试表
| 用例名称 | 用户登录系统 |
| 目的 | 测试用户通过正确的用户名和密码可否登录功能 |
| 前提 | 未登录的情况下 |
| 测试流程 | 1) 进入登录页面 2) 输入正确的用户名和密码 |
| 预期结果 | 用户名和密码正确的时候,跳转到登录成功界面,反之则显示错误信息,提示重新输入 |
| 实际结果 | 实际结果与预期结果一致 |
在系统中,创建功能也是基础功能之一,因此创建功能的测试很有代表性。在此章节主要列举在创建时各种情况下系统结果的测试。由于系统涉及创建功能操作过多,因此将多处统称创建功能。
创建数据用例如表6-2 所示。
表6-2 创建数据测试用例
| 测试用例编号 | YL_05 | |
| 测试用例名称 | 系统使用者进行创建数据 | |
| 测试用例描述 | 使用者输入要创建的数据 | |
| 系统入口 | 浏览器 | |
| 步骤 | 预期结果 | 实际结果 |
| 输入完整并且格式正确的数据 | 提示“创建成功”,并显示所有数据 | 预期结果 |
| 核心位置数据但非必要位置不输入数据 | 提示“创建成功”,并显示所有数据 | 预期结果 |
| 核心数据位置不输入数据 | 提示“创建失败” | 预期结果 |
-
-
- 修改数据测试
-
在系统中,修改功能是系统主要实现功能,因此修改功能的测试很有代表性。在此章节主要列举在修改时各种情况下系统结果的测试。由于系统涉及修改功能操作过多,因此将多处数据表记录修改和状态修改统称修改功能。
修改数据用例如表6-3所示。
表6-3 修改数据测试用例
| 测试用例编号 | YL_06 | |
| 测试用例名称 | 系统使用者进行修改数据 | |
| 测试用例描述 | 使用者对可修改的数据项进行修改 | |
| 系统入口 | 浏览器 | |
| 步骤 | 预期结果 | 实际结果 |
| 将现有数据修改成正确的数据 | 提示“修改成功”,并显示所有数据 | 预期结果 |
| 将现有数据修改成错误的数据 | 提示“修改失败” | 预期结果 |
-
-
- 查询数据测试
-
在系统中,查询功能是使用系统使用最多也是最基础的功能,因此查询功能的测试很有代表性。在此章节主要列举在查询时各种情况下系统结果的测试。
查询数据用例如表6-4所示。
表6-4 查询数据测试用例
| 测试用例编号 | YL_05 | |
| 测试用例名称 | 系统使用者进行查询数据 | |
| 测试用例描述 | 全部查询以及输入关键词查询 | |
| 系统入口 | 浏览器 | |
| 步骤 | 预期结果 | 实际结果 |
| 界面自动查询全部 | 显示对应所有记录 | 预期结果 |
| 输入已存在且能匹配成功的关键字 | 显示所查询到的数据 | 预期结果 |
| 输入不存在的关键字 | 显示数据界面为空 | 预期结果 |
在本次测试的过程主要针对所有功能下的添加操作,修改操作和删除操作,并以真实数据一一进行相关功能项目的输入,最终能够保证每个项目涉及的功能都能够正常运行,因此能够保证本次设计的,已实现的功能能够正常运行并且相关数据库的信息也同样保证正确。
经过本次系统测试,大学生兼职推荐平台的各项功能均得到了全面的验证。测试结果显示,系统在不同使用场景下均能稳定运行,功能和性能均达到了预期的设计要求。特别是在数据创建、数据修改以及数据查询等核心功能上,系统展现出了良好的稳定性和准确性。
在测试过程中,我们发现了少量潜在的缺陷,并及时进行了修复。这些修复工作进一步提升了系统的可靠性和用户体验。通过全面的测试用例执行,我们确保了系统的测试覆盖率达到了较高水平,为系统的最终上线提供了坚实的保障。
综上所述,本次系统测试取得了圆满成功。大学生兼职推荐平台的功能和性能均达到了预期目标,为系统的后续开发和维护奠定了坚实的基础。该模块将在实际应用中发挥出色的表现,为用户提供高效、便捷的资源管理服务。
- 尹应荆.JAVA编程语言在计算机软件开发中的应用[J].石河子科技,2023,(05):45-47.
- 刘江涛,王亮亮,吴庆茹,等.基于B/S模式的铁路勘测设计案例信息化管理系统设计与实现[J].铁路计算机应用,2021,30(03):32-35.
- 张丹丹,李弘.基于B/S架构的办公管理系统设计与开发[J].铁路通信信号工程技术,2024,21(09):44-48+106.
- 王志亮,纪松波.基于SpringBoot的Web前端与数据库的接口设计[J].工业控制计算机,2023,36(03):51-53.
- 熊永平.基于SpringBoot框架应用开发技术的分析与研究[J].电脑知识与技术,2021,15(36):76-77.
- 赵媛.基于Vue的Web系统前端性能优化分析[J].电脑编程技巧与维护,2024,(09):44-46.
- 秦冬.浅析Vue框架在前端开发中的应用[J].信息与电脑(理论版),2024,36(13):61-63.
- 李艳杰.MySQL数据库下存储过程的综合运用研究[J].现代信息科技,2023,7(11):80-82+88.
- 周晓玉,崔文超.基于Web技术的数据库应用系统设计[J].信息与电脑(理论版),2023,35(09):189-191.
- 李俊萌.计算机软件测试技术与开发应用策略分析[J].信息记录材料,2023,24(03):50-52.
- Java Sunrise Coffee: Better Beans, and Better Coffee [J]. M2 Presswire, 2025,
- Salunke V S ,Ouda A . A Performance Benchmark for the PostgreSQL and MySQL Databases [J]. Future Internet, 2024, 16 (10): 382-382.
- Shao W ,Liu K . Design and Implementation of Online Ordering System Based on SpringBoot [J]. Journal of Big Data and Computing, 2024, 2 (3):
- [1]周元章,王文峰,朱玉雪. 大学生兼职外语导游智慧平台建设的可行性分析——以陕西省为例 [J]. 中国集体经济, 2023, (05): 125-128.
- [2]朱怡晴,杨浩,蒋秀萍,等. “零工经济”背景下大学生网络兼职情况调查研究——以宿迁学院为例 [J]. 商展经济, 2022, (20): 109-111.
- [3]李威,胡惠影. 地方校园兼职微信公众号平台设计与运营分析 [J]. 电脑知识与技术, 2021, 17 (22): 198-199+205.
- [4]张文洁,蔡逸菲,傅明慧,等. 基于互联网的高校兼职平台的功能设计 [J]. 科技与创新, 2021, (13): 114-115.
- [5]欧臣臣,徐凯,郭振亚. 基于微信公众号的O2O兼职平台探究 [J]. 数字通信世界, 2021, (06): 173-174.
- [6]高境远,申强,高扬,等. “互联网+”背景下大学生兼职信息平台的模式探索 [J]. 现代商贸工业, 2021, 42 (08): 67-68.
- [7]郭洁畅,杜鹏. 大学生兼职电商平台工作推荐系统的实现 [J]. 数码世界, 2017, (08): 184.
大学生兼职推荐平台设计与实现工作已结束,虽然过程中充满挑战,但内心充满自豪和满足。感谢大学四年间教导我的所有老师,他们的专业知识与人生智慧让我成长为能独立完成系统的学生。特别感谢指导老师,他耐心解答疑惑,引导我解决问题,提升自主解决能力。室友和同学们的宝贵建议和支持也让我取得长足进步。未来,我将继续努力追求卓越,不辜负所学所悟和老师期望。坚信坚定信念和不懈努力,未来定能取得更辉煌成就。期待更美好未来!
大学生兼职推荐平台设计与实现不仅是技术挑战,挫折和困难是成长的垫脚石,让我更深入理解问题,精确找到解决方案。每次解决问题,都感到满足和自豪。
对于未来,我充满期待和信心。无论道路多崎岖,只要保持坚定信念,持续努力,定能取得更大成就。期待将知识和技能运用到实际中,为社会做出更大贡献。
最后,感谢所有帮助和支持我的人。你们的教诲、鼓励和支持让我有今天的成就。我会继续努力,不辜负期望,为实现更美好的未来而奋斗。
代码:
连接数据库的文件在Resources 文件夹下的application.yml文件,代码如下:
server:
port: 5000
servlet:
context-path: /api
spring:
mvc:
static-path-pattern: /upload/**
resources:
static-locations: file:此处填写地址/project93355/server/src/main/resources/static
datasource:
jdbc:mysql://127.0.0.1:3306/projectxxxxx?serverTimezone=GMT%2B8&useSSL=false&characterEncoding=utf-8
username: root
password: root
driver-class-name: com.mysql.cj.jdbc.Driver
type: com.alibaba.druid.pool.DruidDataSource
jackson:
property-naming-strategy: CAMEL_CASE_TO_LOWER_CASE_WITH_UNDERSCORES
default-property-inclusion: ALWAYS
time-zone: GMT+8
date-format: yyyy-MM-dd HH:mm:ss
servlet:
项目启动文件Application.java,代码如下:
@SpringBootApplication(exclude = {DataSourceAutoConfiguration.class})
@EnableJpaRepositories
@MapperScan("com.project.demo.dao")
public class Application {
public static void main(String[] args) {
SpringApplication.run(Application.class,args);
}
}
修改数据代码如下:
@PostMapping("/set")
@Transactional
public Map<String, Object> set(HttpServletRequest request) throws IOException {
service.update(service.readQuery(request), service.readConfig(request), service.readBody(request.getReader()));
return success(1);
}
删除一条数据代码如下:
@RequestMapping(value = "/del")
@Transactional
public Map<String, Object> del(HttpServletRequest request) {
service.delete(service.readQuery(request), service.readConfig(request));
return success(1);
}
public void delete(Map<String,String> query,Map<String,String> config){
QueryWrapper wrapper = new QueryWrapper<E>();
toWhereWrapper(query, "0".equals(config.get(FindConfig.GROUP_BY)),wrapper);
baseMapper.delete(wrapper);
log.info("[{}] - 删除操作:{}",wrapper.getSqlSelect());
}
通过请求的参数获取列表数据,代码如下:
@RequestMapping("/get_list")
public Map<String, Object> getList(HttpServletRequest request) {
Map<String, Object> map = service.selectToPage(service.readQuery(request), service.readConfig(request));
return success(map);
}
获取某个组下面的数量,代码如下:
@RequestMapping(value = {"/count_group", "/count"})
public Map<String, Object> count(HttpServletRequest request) {
Integer value= service.selectSqlToInteger(service.groupCount(service.readQuery(request), service.readConfig(request)));
return success(value);
}
注册页登录代码如下:
/**
* 注册
* @param user
* @return
*/
@PostMapping("register")
public Map<String, Object> signUp(@RequestBody User user) {
// 查询用户
Map<String, String> query = new HashMap<>();
Map<String,Object> map = JSON.parseObject(JSON.toJSONString(user));
query.put("username",user.getUsername());
List list = service.selectBaseList(service.select(query, new HashMap<>()));
if (list.size()>0){
return error(30000, "用户已存在");
}
map.put("password",service.encryption(String.valueOf(map.get("password"))));
service.insert(map);
return success(1);
}
MD5加密,代码如下:
public String encryption(String plainText) {
String re_md5 = new String();
try {
MessageDigest md = MessageDigest.getInstance("MD5");
md.update(plainText.getBytes());
byte b[] = md.digest();
int i;
StringBuffer buf = new StringBuffer("");
for (int offset = 0; offset < b.length; offset++) {
i = b[offset];
if (i < 0)
i += 256;
if (i < 16)
buf.append("0");
buf.append(Integer.toHexString(i));
}
re_md5 = buf.toString();
} catch (Exception e) {
e.printStackTrace();
}
return re_md5;
}
登录页代码如下:
/**
* 登录
* @param data
* @param httpServletRequest
* @return
*/
@PostMapping("login")
public Map<String, Object> login(@RequestBody Map<String, String> data, HttpServletRequest httpServletRequest) {
log.info("[执行登录接口]");
String username = data.get("username");
String email = data.get("email");
String phone = data.get("phone");
String password = data.get("password");
List resultList = null;
Map<String, String> map = new HashMap<>();
if(username != null && "".equals(username) == false){
map.put("username", username);
resultList = service.selectBaseList(service.select(map, new HashMap<>()));
}
else if(email != null && "".equals(email) == false){
map.put("email", email);
resultList = service.selectBaseList(service.select(map, new HashMap<>()));
}
找回密码,接收用户输入的用户名、密码、验证码,并进行条件判断,代码如下:
/**
* 找回密码
* @param form
* @return
*/
@PostMapping("forget_password")
public Map<String, Object> forgetPassword(@RequestBody User form,HttpServletRequest request) {
JSONObject ret = new JSONObject();
String username = form.getUsername();
String code = form.getCode();
String password = form.getPassword();
// 判断条件
if(code == null || code.length() == 0){
return error(30000, "验证码不能为空");
}
if(username == null || username.length() == 0){
return error(30000, "用户名不能为空");
}
if(password == null || password.length() == 0){
return error(30000, "密码不能为空");
}
免费领取项目源码,请关注❥点赞收藏并私信博主,谢谢~
1347

被折叠的 条评论
为什么被折叠?



