随着城市化进程的加快,智慧社区管理逐渐成为提升居民生活质量和社会治理效率的重要手段。本研究基于当前社区管理中信息化水平不足、居民与物业交互不畅等问题,提出了一种基于Vue框架的智慧社区管理系统的设计与实现方案,旨在通过整合现代信息技术,优化社区资源管理流程,提升物业服务效率,增强居民参与度和满意度。
系统采用前后端分离架构,前端基于Vue.js框架实现用户界面交互,后端采用Spring Boot作为核心开发框架,结合MySQL数据库进行数据存储与管理。系统主要实现了房产信息管理、车位租赁与购买、物业报修、社区论坛、通知公告等功能模块,通过构建一个功能全面、操作便捷且安全可靠的智慧社区管理平台,满足居民、物业和管理员多方需求。此外,系统还引入了角色权限管理机制,确保不同用户角色的操作权限清晰明确。
系统的实施为智慧社区建设提供了有力的技术支撑,显著提升了社区管理的智能化水平。通过优化资源配置和服务流程,不仅提高了物业管理效率,还增强了居民的生活便利性与幸福感。同时,系统具有良好的扩展性和可移植性,可为其他类似场景提供参考,推动智慧城市发展进程。
关键词:Java;Spring Boot框架;智慧社区管理系统;Vue
Abstract
With the acceleration of urbanization, smart community management has gradually become an important means to improve the quality of life of residents and the efficiency of social governance. Based on the problems of insufficient informatization level and poor interaction between residents and property in the current community management, this study proposes a design and implementation scheme of smart community management system based on Vue framework, which aims to optimize the community resource management process, improve the efficiency of property services, and enhance residents' participation and satisfaction through the integration of modern information technology.
The system adopts a front-end and back-end separation architecture, the front-end realizes user interface interaction based on the Vue.js framework, and the back-end adopts Spring Boot as the core development framework, combined with MySQL database for data storage and management. The system mainly realizes functional modules such as real estate information management, parking space leasing and purchase, property repair, community forum, notice and announcement, etc., and meets the needs of residents, property owners and administrators by building a smart community management platform with comprehensive functions, convenient operation, safety and reliability. In addition, the system also introduces a role permission management mechanism to ensure that the operation permissions of different user roles are clear and unambiguous.
The implementation of the system provides strong technical support for the construction of smart communities and significantly improves the intelligent level of community management. By optimizing the allocation of resources and service processes, it not only improves the efficiency of property management, but also enhances the convenience and happiness of residents. At the same time, the system has good scalability and portability, which can provide reference for other similar scenarios and promote the development process of smart cities.
Key words: Java; Spring Boot framework; smart community management system; Vue
目 录
1 绪论
1.1 研究背景
随着城市化进程的不断推进,社区作为城市的基本单元,在社会治理和居民生活中扮演着越来越重要的角色。然而,传统社区管理模式面临着诸多挑战,如信息传递不畅、资源分配效率低下、居民与物业之间的沟通机制不完善等问题。尤其是在现代社会中,居民对生活品质的要求日益提高,传统的手工管理和简单的信息化手段已难以满足复杂多变的社区管理需求。智慧社区的概念应运而生,它通过整合物联网、大数据、云计算等现代信息技术,实现社区资源的高效管理和居民服务的智能化提供,成为当前社区治理的重要发展方向。
本研究正是基于上述背景展开,聚焦于当前社区管理中存在的信息化水平不足和技术应用不够深入的问题。尽管市场上已有一些智慧社区管理系统,但多数系统功能单一、用户体验不佳,且缺乏针对居民、物业和管理员多方需求的整体解决方案。因此,设计并实现一个功能全面、操作便捷、技术先进的智慧社区管理系统显得尤为必要。通过引入Vue框架、Spring Boot、MySQL等主流技术栈,结合实际应用场景,本研究旨在探索一种更加高效、智能的社区管理模式,以应对现有系统在功能性、扩展性和交互性方面的不足。
1.2 研究目的与意义
本研究旨在设计并实现一个基于Vue框架的智慧社区管理系统,通过整合前端Vue.js与后端Spring Boot技术栈,构建一个功能全面、操作便捷且安全可靠的平台。系统致力于满足居民、物业和管理员三方的不同需求,提供包括房产管理、车位租赁与购买、物业报修、社区论坛、通知公告等功能模块。同时,通过引入角色权限管理和数据分析可视化等技术手段,优化社区资源分配和服务流程,提升物业管理效率及居民的生活便利性,从而推动社区管理向智能化、信息化方向发展。
系统的开发与应用具有重要的实践价值和社会意义。首先,它为智慧社区建设提供了技术支持,通过现代信息技术手段解决传统社区管理中存在的信息孤岛、沟通不畅等问题,显著提升了社区治理水平。其次,系统能够增强居民与物业之间的互动,改善居民的生活体验,促进社区和谐发展。此外,该研究还为类似场景下的信息化系统设计提供了参考方案,有助于推动智慧城市相关领域的技术创新与应用拓展,为社会管理现代化贡献力量。
1.3 国内外研究现状
在国内,智慧社区的研究与建设起步相对较晚,但随着国家智慧城市政策的推动以及信息化技术的快速发展,智慧社区已成为城市治理的重要组成部分。早期的研究主要集中在硬件设施建设上,如接入互联网、铺设智能设备等,为政务管理和信息化打下基础。随后逐步向信息平台建设和综合服务方向发展,许多大城市已开始实施智能门禁、垃圾分类处理系统、公共设施远程监控等功能模块。目前,国内智慧社区建设正朝着更加智能化、个性化的方向迈进,政府也在积极推广“一网统管”“一网通办”理念,以提升社区服务的便捷性和高效性。然而,国内智慧社区标准体系仍处于探索阶段,不同地区发展水平不均衡,且在教育、人文关怀等非技术要素方面还需进一步加强。
国外智慧社区的研究起步较早,尤其是在欧美发达国家,其研究重点更多聚焦于利用数字化技术提升集体效益及实现社区可持续发展。例如,美国和欧洲的一些高端住宅区已广泛采用智能家居设备,提供自动化的生活环境;英国和澳大利亚则建立了较为完善的社区安全监测体系和公共服务数据分析平台。此外,国际科技巨头如Google、Amazon也涉足智慧社区领域,推出了一系列智能化家庭解决方案。总体来看,国外智慧社区建设注重技术与社区需求的深度融合,形成了相对成熟的实践模式,特别是在数据隐私保护、网络安全等方面积累了丰富经验。不过,由于各国国情不同,国外智慧社区的标准体系和实践经验虽具参考价值,但并不完全适用于国内社区的具体情况。
1.4 论文组织结构
本文的结构按逻辑顺序分为以下几个章节:
第1章绪论,本章节介绍研究背景和意义,回顾当前研究现状,并阐明本文主要组织结构。
第2章系统关键技术,本章节将对智慧社区管理系统的实现关键技术进行简要介绍。
第3章系统分析,本章节基于市场调研,分析智慧社区管理系统的可行性、功能、角色、性能等需求,明确各模块的业务需求。
第4章系统设计,本章节详细阐述系统的整体架构设计,包括前后端结构、数据库设计及功能模块的设计思路。
第5章系统实现,本章节介绍系统各主要模块的具体实现,包括代码示例、业务逻辑及界面设计等。
第6章系统测试,本章节描述系统的测试方法及结果,分析系统的性能、稳定性及用户反馈。
2 相关技术介绍
MySQL是一种广泛使用的开源关系型数据库管理系统(RDBMS),其稳定性、可靠性和卓越性能使其成为众多应用程序的首选数据库。MySQL支持标准SQL语法,并提供丰富的功能和特性,如事务处理、触发器和存储过程等,以满足开发者对数据管理和操作的需求。MySQL具有良好的可扩展性,支持主从复制、分布式架构和集群部署,适用于各种规模和负载的应用场景。作为一个开源项目,MySQL拥有庞大的用户社区和活跃的开发者社区,为用户提供了丰富的文档、教程和支持资源。总之,MySQL是一款可靠、强大且灵活的关系型数据库管理系统,通过其卓越性能和可扩展性,帮助开发者高效地管理和操作数据,并得到了广大用户的认可和应用。
B/S结构(Browser/Server,浏览器/服务器模式),是WEB兴起后的一种网络结构模式,WEB浏览器是客户端最主要的应用软件。这种模式统一了客户端,将系统功能实现的核心部分集中到服务器上,简化了系统的开发、维护和使用。客户机上只要安装一个浏览器,如Chrome、Safari、Microsoft Edge、Netscape Navigator或Internet Explorer,服务器安装SQL Server、Oracle、MYSQL等数据库。浏览器通过Web Server同数据库进行数据交互。
Java编程语言是一种面向对象的高级编程语言,以其简单、可移植、安全和高性能等特点在软件开发领域广泛应用。通过支持类、对象、继承、多态等面向对象概念,Java提供了结构化的编程方式,使代码更易读、维护和重用。其可移植性得益于Java虚拟机(JVM),使得Java程序可以在不同平台上运行,只需编写一次代码。Java注重安全性,提供了字节码验证、异常处理和访问控制等安全机制,确保程序的稳定和安全。此外,Java还拥有丰富的类库和框架,覆盖了各个领域,如图形界面、数据库操作和企业级应用。总而言之,Java作为一门成熟且强大的编程语言,在软件开发中发挥着重要作用,帮助开发者轻松构建可靠、可移植和安全的应用程序。
Spring Boot是一个基于Java的开源框架,旨在简化和加速Java应用程序的开发过程。它采用自动配置和约定优于配置的方式,减少了繁琐的手动配置和集成工作,使开发者能够快速构建独立、可扩展且具备生产级功能的应用程序。Spring Boot集成了许多常用的第三方库和组件,并提供了强大的开发工具和特性,如内嵌的Servlet容器、自动化依赖管理和可扩展的插件机制。它的可插拔配置选项和灵活的扩展机制使开发者能够根据实际需求进行个性化配置和定制,从而更好地满足项目要求。总之,Spring Boot通过简化和优化开发流程,提高了Java应用程序开发的效率和质量,成为广大开发者喜爱的框架之一。
Vue.js是一个鼓励组件化开发的系统,它把应用分成若干个小组件,每一个小组件具有各自的状态与行为。这样可以增加代码可维护性、减少代码复杂性、便于团队协作。Vue.js不仅为用户提供了众多的工具和库,而且还允许用户使用其他的库来满足各种不同的需求,例如路由和状态管理等功能。这样开发者就可以根据工程的特定需要,灵活地配置与扩充。
Vue.js具有规模大、活动量大、第三方库多、插件多等特点,有利于开发者更快的解决问题并实现其功能。Vue.js以虚拟DOM及某些优化手段提供更高性能。该系统能以更高的智能水平更新DOM,从而减少不必要的操作步骤,进一步提升应用程序的整体性能。在创建单页面应用时,Vue为我们提供了如Vue Router这样的工具,这大大简化了路由的管理流程,使得开发复杂的前端应用变得更为简单。
3 系统分析
3.1 可行性分析
可行性分析是系统分析的第一步,进行系统的可行性分析是至关重要的。它不仅帮助我们评估项目的潜在风险和挑战,还能确保资源的有效利用,避免不必要的浪费。通过技术、经济和操作三个维度的全面分析,我们可以明确项目的实施路径,确定是否具备成功的基础条件,并为后续的开发和运营提供科学依据。这种系统化的评估有助于识别可能的瓶颈,提前制定应对策略,从而提高项目的成功率和可持续性。
3.1.1 技术可行性分析
本系统基于成熟的Spring Boot和Vue框架进行开发,这两个框架分别在后端服务支持和前端用户界面构建方面具有广泛的应用和良好的社区支持,这为系统的稳定性和扩展性提供了坚实的基础。此外,利用现有的数据库技术和安全机制,能够有效保障数据的安全性和一致性。整体来看,凭借当前成熟的技术栈以及丰富的开发资源,构建一个功能全面、性能优越的智慧社区管理系统是完全可行的。
3.1.2 经济可行性分析
系统开发采用开源技术栈,降低了软件授权与工具采购成本。Spring Boot和Vue框架简化了开发流程,缩短了项目周期,减少了人力投入。此外,借助云计算资源部署系统,可根据实际需求灵活调整服务器配置,进一步降低硬件成本。总体而言,该方案在经济上具有较高性价比,适合中小型企业或初创团队实施。
3.1.3 操作可行性分析
在操作可行性方面,本系统设计注重用户体验,采用了直观易用的界面设计,并提供详细的帮助文档支持,确保用户可以轻松上手使用各项功能。无论是用户还是管理员,都能通过简洁明了的操作流程完成信息查询和管理等任务。因此,从用户操作的角度来看,本系统具备良好的操作可行性。
3.2 系统功能分析
3.2.1 功能性需求分析
本系统旨在满足居民、物业和管理员三大角色在智慧社区管理中的多样化需求,通过提供房产信息管理、车位租赁与购买、物业报修、社区论坛、通知公告等核心功能模块,实现社区资源的高效配置与便捷服务。系统以用户为中心,注重交互体验与功能实用性,确保不同角色能够根据自身需求完成相关操作,同时通过数据分析、权限管理和系统维护等功能提升整体管理效率。具体功能描述如下:
(1)居民用户功能模块:
首页:展示社区基本信息、轮播图和通知公告等内容,帮助居民快速了解社区动态。支持个性化推荐,显示居民关注的房产、车位或新闻资讯。
社区论坛:居民可发布帖子、评论和点赞,促进邻里交流互动。支持按主题分类浏览,方便查找感兴趣的内容。
通知公告:实时查看物业发布的最新通知和公告,确保重要信息及时传达。支持历史公告查询,便于回顾过往内容。
社区资讯:浏览社区新闻、活动信息等,丰富居民生活。支持按照时间或类别筛选资讯内容。
在线聊天:与其他居民或物业人员实时交流,解决日常问题。支持创建群聊或私聊,增强沟通灵活性。
房产信息:查询房屋名称、编号、图片、租售类型等详细信息,支持购买或租赁操作。可对感兴趣的房产进行点赞、收藏或评论。
车位信息:查看车位状态、价格及类型,支持购买或租赁申请。支持对车位信息点赞、收藏或评论。
物业报修:提交报修主题、类型、时间和内容,跟踪维修进度。
我的账户:管理个人资料、联系方式和密码等信息,确保账户安全。支持绑定手机号或邮箱。
个人中心:展示用户的基本信息和个人首页、房产购买、房产租赁、车位购买、车位租赁、物业报修、收藏、评论管理等常用功能入口,提供个性化的服务体验。
(2)物业用户功能模块:
首页:展示社区基本信息、轮播图和通知公告,突出物业管理重点内容。支持快速访问常用功能模块。
社区论坛:参与讨论、回复居民问题,促进与居民的良性互动。支持审核和管理不当内容。
通知公告:发布社区通知和公告,确保信息及时传达至全体居民。支持设置公告有效期及优先级。
社区资讯:发布社区新闻、活动信息等,丰富居民生活。支持编辑和删除已发布内容。
在线聊天:与居民实时沟通,解答疑问或处理投诉。支持创建专属客服通道。
房产信息:查看房屋名称、编号、图片等详细信息,为居民提供咨询服务。支持更新房屋状态。
车位信息:查询车位状态、价格及类型,为居民提供车位租赁或购买服务。
我的账户:管理物业人员信息及权限分配,确保账户安全。支持修改密码或绑定联系方式。
个人中心:显示物业人员工作概览及待办事项,接收居民报修申请,分配维修任务并跟踪进度提升工作效率。
(3)管理员功能模块:
数据分析:统计基本信息、轮播图公告数量及功能模块使用情况,辅助决策。支持生成可视化图表,直观展示数据趋势。
角色管理:添加、删除或修改用户角色(居民、物业、管理员),确保权限清晰明确。支持分配具体功能权限。
房产信息管理:增删改查房屋信息,包括名称、编号、图片、租售类型等。
房产购买管理:记录房产购买交易信息,生成报表供参考。支持查询历史购买记录。
房产租赁管理:管理房产租赁信息,包括租约期限、租金支付等。支持提醒租户按时缴费。
车位信息管理:增删改查车位信息,包括名称、编号、价格及状态等。支持调整车位布局。
车位购买管理:记录车位购买交易信息,生成报表供参考。支持查询历史购买记录。
车位租赁管理:管理车位租赁信息,包括租约期限、租金支付等。
物业报修管理:审核居民提交的报修申请,分配维修任务并跟踪进度。支持查看维修历史记录。
系统管理:上传、编辑或删除首页轮播图内容,确保展示效果。
通知公告管理:发布、编辑或删除通知公告,管理社区信息流。
新闻管理:发布、编辑或删除社区新闻,丰富居民生活内容。
交流管理:审核社区论坛内容,删除违规信息,维护平台秩序。
3.2.2 非功能性分析
基于Vue框架的智慧社区管理系统设计与实现需要具备性能、可靠性、安全性、可用性、扩展性等非功能性特征。系统应在长时间运行中保持稳定,用户界面简洁直观;具备高效的数据处理和响应速度;采取安全措施保护用户信息;根据用户反馈调整推荐算法;方便用户进行房产信息和车位信息搜索和排序;易于维护和管理,支持与其他系统互操作。设计和开发过程中需注重这些要求,以提供高质量、用户友好和可信赖的系统体验。具体如下3-1表格:
表3-1智慧社区管理系统非功能需求表
| 非功能性要求 | 说明 |
| 性能 | 评估响应时间、并发用户数、吞吐量等指标,以确保系统稳定高效地运行。 |
| 可靠性 | 评估系统的稳定性、容错能力和数据完整性,保障系统在故障情况下正常运行。 |
| 安全性 | 评估用户身份认证、数据加密和访问控制等,保护用户信息和交易的安全。 |
| 可用性 | 评估系统的稳定性、故障处理能力和用户界面友好性,提供良好的用户体验。 |
| 扩展性 | 评估系统的可扩展性和灵活性,以便根据需求进行功能扩展和升级。 |
3.3 系统用例分析
系统用例分析是对智慧社区管理系统中各个功能模块的用户需求和行为进行分析,以识别和描述不同的用户用例。通过系统用例分析,可以深入了解用户在系统上的操作流程和交互方式,为系统设计和开发提供指导,并确保系统能够满足用户的需求和期望。
居民用户的主要需求是获取社区信息、参与互动并解决日常生活问题。居民可以通过首页浏览社区动态和通知公告,确保及时了解社区事务;在社区论坛中发布或回复帖子,促进邻里交流;查看房产和车位信息,完成购买或租赁操作以满足居住需求;提交物业报修申请,跟踪维修进度以解决生活中的问题;管理个人中心内容,如收藏、评论和个人资料等,提升使用便捷性。居民用户用例图如图3-1所示。

图3-1 居民用户角色用例图
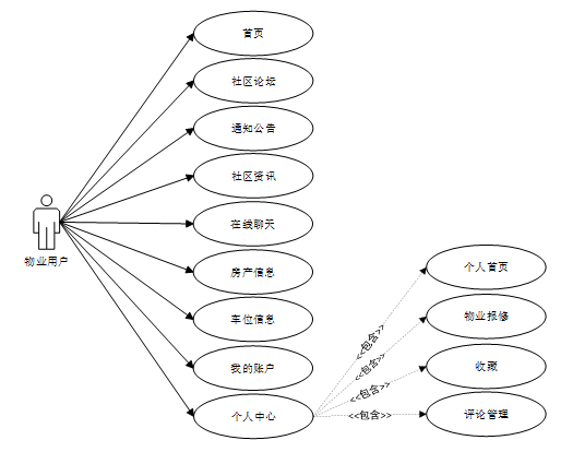
物业用户的核心职责是为居民提供高效的服务并维护社区正常运转。物业用户通过首页快速访问常用功能模块,提高工作效率;在社区论坛中回复居民问题,解答疑惑并维护社区和谐;发布通知公告和新闻资讯,确保信息及时传达;管理房产和车位信息,处理居民的购买或租赁申请;接收并分配物业报修任务,跟踪维修进度,保障居民生活质量。物业用户用例图如图3-2所示。

图3-2 物业用户角色用例图
管理员负责系统的整体管理和数据维护,确保平台稳定运行并满足多方需求。管理员通过数据分析功能统计社区基本信息及功能模块使用情况,辅助决策优化;管理用户角色权限,确保不同角色的功能边界清晰;维护房产、车位、报修等相关信息,保证数据准确性和完整性;管理轮播图、通知公告和新闻内容,控制信息展示质量;审核社区论坛内容,删除不当言论,维护平台秩序和公信力。管理员角色用例图如图3-3所示。

3.4 系统流程分析
用户注册登录模块主要是为了方便用户和管理员能够安全地访问系统并管理自己的信息。用户通过浏览器访问智慧社区管理系统,首先进入的是系统的登录页面。在登录页面,用户可以选择自己的账户角色,并输入相应的账号和密码。系统接收到用户的登录请求后,会将提供的账号和密码与数据库中存储的信息进行比对。如果账号或密码为空或者不匹配,则提示用户重新输入,并停留在登录界面。当账号和密码正确无误时,系统根据用户类型跳转到对应的首页界面。用户注册登录流程如下图所示。
图3-2 用户注册登录流程图
用户购买房产的流程始于房产信息查询,居民通过系统查看房屋名称、编号、图片、租售类型及价格等详细信息。若对某房产感兴趣,用户可将其收藏或直接发起购买申请,系统将验证用户账户信息并生成订单。随后,后台管理员审核订单信息,确认无误后更新房产状态为“已售”,并向用户发送确认通知。同时,系统记录交易详情,支持后续查询或开具相关凭证,确保交易过程透明且可追溯。用户购买房产流程图如下图所示。

图3-3 用户购买房产流程图
用户租赁车位的流程从车位信息查询开始,居民通过系统浏览车位名称、编号、类型、状态及租赁价格等信息,筛选出符合条件的空闲车位。选定目标车位后,用户提交租赁申请,系统验证用户账户信息并生成租赁订单。管理人员审核订单后,调整该车位状态为“已租”,并通知用户租赁成功。租赁期间,系统会定期提醒用户缴纳租金或续租,若未按时处理,则自动释放车位状态为“空闲”。整个流程高效便捷,保障了车位资源的合理分配与使用。用户租赁车位流程图如下图所示。

图3-4 用户租赁车位流程图
4 智慧社区管理系统总体设计
4.1 系统架构设计
从技术角度来看,智慧社区管理系统的架构设计至关重要。我们将采用MVC架构,包括表现层、业务逻辑层和数据访问层。表现层负责用户界面展示,业务逻辑层处理核心功能逻辑,数据访问层负责数据库交互。通过三层架构模式,确保系统的可靠性和可扩展性。
系统架构图如图4-1所示。

图4-1 系统架构图
4.2 系统功能模块设计
通过整体功能模块设计,我们将根据需求分析的结果,将系统的功能划分为不同的模块。每个模块负责实现特定的功能,并与其他模块进行协作。我们将详细定义每个模块的输入、输出、处理逻辑和相互依赖关系。系统总体功能模块图如下图所示。
图4-2 智慧社区管理系统功能模块图
4.3 数据库设计
数据库设计一般包括需求分析、概念模型设计、数据库表建立三大过程,其中需求分析前面章节已经阐述,概念模型设计有概念模型和逻辑结构设计两部分。
4.3.1 数据库概念结构设计
本文在系统分析阶段就抽取了一些实体,根据实体之间的关系,经过分析进行系统E-R图的设计。下面是整个智慧社区管理系统中主要的数据库表总E-R实体关系图。

图4-3 智慧社区管理系统总E-R关系图
4.3.2 数据库逻辑结构设计
数据库是智慧社区管理系统的数据处理的基础,也是为界面数据的展示与存储的关键。智慧社区管理系统的主要数据库表如下。
| 编号 | 名称 | 数据类型 | 长度 | 小数位 | 允许空值 | 主键 | 默认值 | 说明 |
| 1 | token_id | int | 10 | 0 | N | Y | 临时访问牌ID | |
| 2 | token | varchar | 64 | 0 | Y | N | 临时访问牌 | |
| 3 | info | text | 65535 | 0 | Y | N | ||
| 4 | maxage | int | 10 | 0 | N | N | 2 | 最大寿命:默认2小时 |
| 5 | create_time | timestamp | 19 | 0 | N | N | CURRENT_TIMESTAMP | 创建时间: |
| 6 | update_time | timestamp | 19 | 0 | N | N | CURRENT_TIMESTAMP | 更新时间: |
| 7 | user_id | int | 10 | 0 | N | N | 0 | 用户编号: |
| 编号 | 名称 | 数据类型 | 长度 | 小数位 | 允许空值 | 主键 | 默认值 | 说明 |
| 1 | article_id | mediumint | 8 | 0 | N | Y | 文章id:[0,8388607] | |
| 2 | title | varchar | 125 | 0 | N | Y | 标题:[0,125]用于文章和html的title标签中 | |
| 3 | type | varchar | 64 | 0 | N | N | 0 | 文章分类:[0,1000]用来搜索指定类型的文章 |
| 4 | hits | int | 10 | 0 | N | N | 0 | 点击数:[0,1000000000]访问这篇文章的人次 |
| 5 | praise_len | int | 10 | 0 | N | N | 0 | 点赞数 |
| 6 | create_time | timestamp | 19 | 0 | N | N | CURRENT_TIMESTAMP | 创建时间: |
| 7 | update_time | timestamp | 19 | 0 | N | N | CURRENT_TIMESTAMP | 更新时间: |
| 8 | source | varchar | 255 | 0 | Y | N | 来源:[0,255]文章的出处 | |
| 9 | url | varchar | 255 | 0 | Y | N | 来源地址:[0,255]用于跳转到发布该文章的网站 | |
| 10 | tag | varchar | 255 | 0 | Y | N | 标签:[0,255]用于标注文章所属相关内容,多个标签用空格隔开 | |
| 11 | content | longtext | 2147483647 | 0 | Y | N | 正文:文章的主体内容 | |
| 12 | img | varchar | 255 | 0 | Y | N | 封面图 | |
| 13 | description | text | 65535 | 0 | Y | N | 文章描述 |
| 编号 | 名称 | 数据类型 | 长度 | 小数位 | 允许空值 | 主键 | 默认值 | 说明 |
| 1 | type_id | smallint | 5 | 0 | N | Y | 分类ID:[0,10000] | |
| 2 | display | smallint | 5 | 0 | N | N | 100 | 显示顺序:[0,1000]决定分类显示的先后顺序 |
| 3 | name | varchar | 16 | 0 | N | N | 分类名称:[2,16] | |
| 4 | father_id | smallint | 5 | 0 | N | N | 0 | 上级分类ID:[0,32767] |
| 5 | description | varchar | 255 | 0 | Y | N | 描述:[0,255]描述该分类的作用 | |
| 6 | icon | text | 65535 | 0 | Y | N | 分类图标: | |
| 7 | url | varchar | 255 | 0 | Y | N | 外链地址:[0,255]如果该分类是跳转到其他网站的情况下,就在该URL上设置 | |
| 8 | create_time | timestamp | 19 | 0 | N | N | CURRENT_TIMESTAMP | 创建时间: |
| 9 | update_time | timestamp | 19 | 0 | N | N | CURRENT_TIMESTAMP | 更新时间: |
| 编号 | 名称 | 数据类型 | 长度 | 小数位 | 允许空值 | 主键 | 默认值 | 说明 |
| 1 | auth_id | int | 10 | 0 | N | Y | 授权ID: | |
| 2 | user_group | varchar | 64 | 0 | Y | N | 用户组: | |
| 3 | mod_name | varchar | 64 | 0 | Y | N | 模块名: | |
| 4 | table_name | varchar | 64 | 0 | Y | N | 表名: | |
| 5 | page_title | varchar | 255 | 0 | Y | N | 页面标题: | |
| 6 | path | varchar | 255 | 0 | Y | N | 路由路径: | |
| 7 | parent | varchar | 64 | 0 | Y | N | 父级菜单 | |
| 8 | parent_sort | int | 10 | 0 | N | N | 0 | 父级菜单排序 |
| 9 | position | varchar | 32 | 0 | Y | N | 位置: | |
| 10 | mode | varchar | 32 | 0 | N | N | _blank | 跳转方式: |
| 11 | add | tinyint | 3 | 0 | N | N | 1 | 是否可增加: |
| 12 | del | tinyint | 3 | 0 | N | N | 1 | 是否可删除: |
| 13 | set | tinyint | 3 | 0 | N | N | 1 | 是否可修改: |
| 14 | get | tinyint | 3 | 0 | N | N | 1 | 是否可查看: |
| 15 | field_add | text | 65535 | 0 | Y | N | 添加字段: | |
| 16 | field_set | text | 65535 | 0 | Y | N | 修改字段: | |
| 17 | field_get | text | 65535 | 0 | Y | N | 查询字段: | |
| 18 | table_nav_name | varchar | 500 | 0 | Y | N | 跨表导航名称: | |
| 19 | table_nav | varchar | 500 | 0 | Y | N | 跨表导航: | |
| 20 | option | text | 65535 | 0 | Y | N | 配置: | |
| 21 | create_time | timestamp | 19 | 0 | N | N | CURRENT_TIMESTAMP | 创建时间: |
| 22 | update_time | timestamp | 19 | 0 | N | N | CURRENT_TIMESTAMP | 更新时间: |
| 编号 | 名称 | 数据类型 | 长度 | 小数位 | 允许空值 | 主键 | 默认值 | 说明 |
| 1 | code_token_id | int | 10 | 0 | N | Y | ||
| 2 | token | varchar | 255 | 0 | Y | N | ||
| 3 | code | varchar | 255 | 0 | Y | N | 验证码 | |
| 4 | expire_time | timestamp | 19 | 0 | N | N | CURRENT_TIMESTAMP | 失效时间 |
| 5 | create_time | timestamp | 19 | 0 | N | N | CURRENT_TIMESTAMP | 创建时间 |
| 6 | update_time | timestamp | 19 | 0 | N | N | CURRENT_TIMESTAMP | 更新时间: |
| 编号 | 名称 | 数据类型 | 长度 | 小数位 | 允许空值 | 主键 | 默认值 | 说明 |
| 1 | collect_id | int | 10 | 0 | N | Y | 收藏ID: | |
| 2 | user_id | int | 10 | 0 | N | N | 0 | 收藏人ID: |
| 3 | source_table | varchar | 255 | 0 | Y | N | 来源表: | |
| 4 | source_field | varchar | 255 | 0 | Y | N | 来源字段: | |
| 5 | source_id | int | 10 | 0 | N | N | 0 | 来源ID: |
| 6 | title | varchar | 255 | 0 | Y | N | 标题: | |
| 7 | img | varchar | 255 | 0 | Y | N | 封面: | |
| 8 | create_time | timestamp | 19 | 0 | N | N | CURRENT_TIMESTAMP | 创建时间: |
| 9 | update_time | timestamp | 19 | 0 | N | N | CURRENT_TIMESTAMP | 更新时间: |
| 编号 | 名称 | 数据类型 | 长度 | 小数位 | 允许空值 | 主键 | 默认值 | 说明 |
| 1 | comment_id | int | 10 | 0 | N | Y | 评论ID: | |
| 2 | user_id | int | 10 | 0 | N | N | 0 | 评论人ID: |
| 3 | reply_to_id | int | 10 | 0 | N | N | 0 | 回复评论ID:空为0 |
| 4 | content | longtext | 2147483647 | 0 | Y | N | 内容: | |
| 5 | nickname | varchar | 255 | 0 | Y | N | 昵称: | |
| 6 | avatar | varchar | 255 | 0 | Y | N | 头像地址:[0,255] | |
| 7 | create_time | timestamp | 19 | 0 | N | N | CURRENT_TIMESTAMP | 创建时间: |
| 8 | update_time | timestamp | 19 | 0 | N | N | CURRENT_TIMESTAMP | 更新时间: |
| 9 | source_table | varchar | 255 | 0 | Y | N | 来源表: | |
| 10 | source_field | varchar | 255 | 0 | Y | N | 来源字段: | |
| 11 | source_id | int | 10 | 0 | N | N | 0 | 来源ID: |
| 编号 | 名称 | 数据类型 | 长度 | 小数位 | 允许空值 | 主键 | 默认值 | 说明 |
| 1 | forum_id | mediumint | 8 | 0 | N | Y | 论坛id | |
| 2 | display | smallint | 5 | 0 | N | N | 100 | 排序 |
| 3 | user_id | mediumint | 8 | 0 | N | N | 0 | 用户ID |
| 4 | nickname | varchar | 16 | 0 | Y | N | 昵称:[0,16] | |
| 5 | praise_len | int | 10 | 0 | Y | N | 0 | 点赞数 |
| 6 | hits | int | 10 | 0 | N | N | 0 | 访问数 |
| 7 | title | varchar | 125 | 0 | N | N | 标题 | |
| 8 | keywords | varchar | 125 | 0 | Y | N | 关键词 | |
| 9 | description | varchar | 255 | 0 | Y | N | 描述 | |
| 10 | url | varchar | 255 | 0 | Y | N | 来源地址 | |
| 11 | tag | varchar | 255 | 0 | Y | N | 标签 | |
| 12 | img | text | 65535 | 0 | Y | N | 封面图 | |
| 13 | content | longtext | 2147483647 | 0 | Y | N | 正文 | |
| 14 | create_time | timestamp | 19 | 0 | N | N | CURRENT_TIMESTAMP | 创建时间: |
| 15 | update_time | timestamp | 19 | 0 | N | N | CURRENT_TIMESTAMP | 更新时间: |
| 16 | avatar | varchar | 255 | 0 | Y | N | 发帖人头像: | |
| 17 | type | varchar | 64 | 0 | N | N | 0 | 论坛分类:[0,1000]用来搜索指定类型的论坛帖 |
| 18 | istop | int | 10 | 0 | N | N | 0 | 是否置顶 |
| 编号 | 名称 | 数据类型 | 长度 | 小数位 | 允许空值 | 主键 | 默认值 | 说明 |
| 1 | type_id | smallint | 5 | 0 | N | Y | 分类ID:[0,10000] | |
| 2 | name | varchar | 16 | 0 | N | N | 分类名称:[2,16] | |
| 3 | description | varchar | 255 | 0 | Y | N | 描述:[0,255]描述该分类的作用 | |
| 4 | url | varchar | 255 | 0 | Y | N | 外链地址:[0,255]如果该分类是跳转到其他网站的情况下,就在该URL上设置 | |
| 5 | father_id | smallint | 5 | 0 | N | N | 0 | 上级分类ID:[0,32767] |
| 6 | icon | varchar | 255 | 0 | Y | N | 分类图标: | |
| 7 | create_time | timestamp | 19 | 0 | N | N | CURRENT_TIMESTAMP | 创建时间: |
| 8 | update_time | timestamp | 19 | 0 | N | N | CURRENT_TIMESTAMP | 更新时间: |
| 编号 | 名称 | 数据类型 | 长度 | 小数位 | 允许空值 | 主键 | 默认值 | 说明 |
| 1 | hits_id | int | 10 | 0 | N | Y | 点赞ID: | |
| 2 | user_id | int | 10 | 0 | N | N | 0 | 点赞人: |
| 3 | create_time | timestamp | 19 | 0 | N | N | CURRENT_TIMESTAMP | 创建时间: |
| 4 | update_time | timestamp | 19 | 0 | N | N | CURRENT_TIMESTAMP | 更新时间: |
| 5 | source_table | varchar | 255 | 0 | Y | N | 来源表: | |
| 6 | source_field | varchar | 255 | 0 | Y | N | 来源字段: | |
| 7 | source_id | int | 10 | 0 | N | N | 0 | 来源ID: |
| 编号 | 名称 | 数据类型 | 长度 | 小数位 | 允许空值 | 主键 | 默认值 | 说明 |
| 1 | notice_id | mediumint | 8 | 0 | N | Y | 公告id: | |
| 2 | title | varchar | 125 | 0 | N | N | 标题: | |
| 3 | content | longtext | 2147483647 | 0 | Y | N | 正文: | |
| 4 | create_time | timestamp | 19 | 0 | N | N | CURRENT_TIMESTAMP | 创建时间: |
| 5 | update_time | timestamp | 19 | 0 | N | N | CURRENT_TIMESTAMP | 更新时间: |
表parking_space_information (车位信息)
| 编号 | 名称 | 数据类型 | 长度 | 小数位 | 允许空值 | 主键 | 默认值 | 说明 |
| 1 | parking_space_information_id | int | 10 | 0 | N | Y | 车位信息ID | |
| 2 | parking_space_name | varchar | 64 | 0 | Y | N | 车位名称 | |
| 3 | parking_space_number | varchar | 64 | 0 | Y | N | 车位编号 | |
| 4 | cover_photo | varchar | 255 | 0 | Y | N | 封面图片 | |
| 5 | selling_price | double | 9 | 2 | Y | N | 0.00 | 出售价格 |
| 6 | rental_price | double | 9 | 2 | Y | N | 0.00 | 租赁价格 |
| 7 | parking_space_type | varchar | 64 | 0 | Y | N | 车位类型 | |
| 8 | parking_space_status | varchar | 64 | 0 | Y | N | 车位状态 | |
| 9 | parking_space_introduction | text | 65535 | 0 | Y | N | 车位简介 | |
| 10 | hits | int | 10 | 0 | N | N | 0 | 点击数 |
| 11 | praise_len | int | 10 | 0 | N | N | 0 | 点赞数 |
| 12 | collect_len | int | 10 | 0 | N | N | 0 | 收藏数 |
| 13 | comment_len | int | 10 | 0 | N | N | 0 | 评论数 |
| 14 | parking_space_purchase_limit_times | int | 10 | 0 | N | N | 0 | 购买限制次数 |
| 15 | parking_space_rental_limit_times | int | 10 | 0 | N | N | 0 | 租赁限制次数 |
| 16 | create_time | datetime | 19 | 0 | N | N | CURRENT_TIMESTAMP | 创建时间 |
| 17 | update_time | timestamp | 19 | 0 | N | N | CURRENT_TIMESTAMP | 更新时间 |
表parking_space_purchase (车位购买)
| 编号 | 名称 | 数据类型 | 长度 | 小数位 | 允许空值 | 主键 | 默认值 | 说明 |
| 1 | parking_space_purchase_id | int | 10 | 0 | N | Y | 车位购买ID | |
| 2 | resident_account | int | 10 | 0 | Y | N | 0 | 居民账号 |
| 3 | user_name | varchar | 64 | 0 | Y | N | 用户姓名 | |
| 4 | user_phone_number | varchar | 64 | 0 | Y | N | 用户电话 | |
| 5 | purchase_order | varchar | 64 | 0 | Y | N | 购买订单 | |
| 6 | parking_space_name | varchar | 64 | 0 | Y | N | 车位名称 | |
| 7 | parking_space_number | varchar | 64 | 0 | Y | N | 车位编号 | |
| 8 | selling_price | varchar | 64 | 0 | Y | N | 出售价格 | |
| 9 | purchase_time | datetime | 19 | 0 | Y | N | 购买时间 | |
| 10 | purchase_remarks | text | 65535 | 0 | Y | N | 购买备注 | |
| 11 | examine_state | varchar | 16 | 0 | N | N | 未审核 | 审核状态 |
| 12 | examine_reply | varchar | 16 | 0 | Y | N | 审核回复 | |
| 13 | pay_state | varchar | 16 | 0 | N | N | 未支付 | 支付状态 |
| 14 | pay_type | varchar | 16 | 0 | Y | N | 支付类型: 微信、支付宝、网银 | |
| 15 | create_time | datetime | 19 | 0 | N | N | CURRENT_TIMESTAMP | 创建时间 |
| 16 | update_time | timestamp | 19 | 0 | N | N | CURRENT_TIMESTAMP | 更新时间 |
| 17 | source_table | varchar | 255 | 0 | Y | N | 来源表 | |
| 18 | source_id | int | 10 | 0 | Y | N | 来源ID | |
| 19 | source_user_id | int | 10 | 0 | Y | N | 来源用户 |
| 编号 | 名称 | 数据类型 | 长度 | 小数位 | 允许空值 | 主键 | 默认值 | 说明 |
| 1 | parking_space_rental_id | int | 10 | 0 | N | Y | 车位租赁ID | |
| 2 | resident_account | int | 10 | 0 | Y | N | 0 | 居民账号 |
| 3 | user_name | varchar | 64 | 0 | Y | N | 用户姓名 | |
| 4 | user_phone_number | varchar | 64 | 0 | Y | N | 用户电话 | |
| 5 | rental_order | varchar | 64 | 0 | Y | N | 租赁订单 | |
| 6 | parking_space_name | varchar | 64 | 0 | Y | N | 车位名称 | |
| 7 | parking_space_number | varchar | 64 | 0 | Y | N | 车位编号 | |
| 8 | rental_price | double | 9 | 2 | Y | N | 0.00 | 租赁价格 |
| 9 | lease_duration | double | 9 | 2 | Y | N | 0.00 | 租赁时长 |
| 10 | total_price | double | 9 | 2 | Y | N | 0.00 | 合计总价 |
| 11 | rental_time | datetime | 19 | 0 | Y | N | 租赁时间 | |
| 12 | lease_remarks | text | 65535 | 0 | Y | N | 租赁备注 | |
| 13 | examine_state | varchar | 16 | 0 | N | N | 未审核 | 审核状态 |
| 14 | examine_reply | varchar | 16 | 0 | Y | N | 审核回复 | |
| 15 | pay_state | varchar | 16 | 0 | N | N | 未支付 | 支付状态 |
| 16 | pay_type | varchar | 16 | 0 | Y | N | 支付类型: 微信、支付宝、网银 | |
| 17 | create_time | datetime | 19 | 0 | N | N | CURRENT_TIMESTAMP | 创建时间 |
| 18 | update_time | timestamp | 19 | 0 | N | N | CURRENT_TIMESTAMP | 更新时间 |
| 19 | source_table | varchar | 255 | 0 | Y | N | 来源表 | |
| 20 | source_id | int | 10 | 0 | Y | N | 来源ID | |
| 21 | source_user_id | int | 10 | 0 | Y | N | 来源用户 |
| 编号 | 名称 | 数据类型 | 长度 | 小数位 | 允许空值 | 主键 | 默认值 | 说明 |
| 1 | praise_id | int | 10 | 0 | N | Y | 点赞ID: | |
| 2 | user_id | int | 10 | 0 | N | N | 0 | 点赞人: |
| 3 | create_time | timestamp | 19 | 0 | N | N | CURRENT_TIMESTAMP | 创建时间: |
| 4 | update_time | timestamp | 19 | 0 | N | N | CURRENT_TIMESTAMP | 更新时间: |
| 5 | source_table | varchar | 255 | 0 | Y | N | 来源表: | |
| 6 | source_field | varchar | 255 | 0 | Y | N | 来源字段: | |
| 7 | source_id | int | 10 | 0 | N | N | 0 | 来源ID: |
| 8 | status | bit | 1 | 0 | N | N | 1 | 点赞状态:1为点赞,0已取消 |
| 编号 | 名称 | 数据类型 | 长度 | 小数位 | 允许空值 | 主键 | 默认值 | 说明 |
| 1 | property_information_id | int | 10 | 0 | N | Y | 房产信息ID | |
| 2 | house_name | varchar | 64 | 0 | Y | N | 房屋名称 | |
| 3 | house_number | varchar | 64 | 0 | Y | N | 房屋编号 | |
| 4 | cover_photo | varchar | 255 | 0 | Y | N | 封面图片 | |
| 5 | rental_and_sales_type | varchar | 64 | 0 | Y | N | 租售类型 | |
| 6 | room_type_information | varchar | 64 | 0 | Y | N | 房型信息 | |
| 7 | rental_and_sale_prices | double | 9 | 2 | Y | N | 0.00 | 租售价格 |
| 8 | house_introduction | longtext | 2147483647 | 0 | Y | N | 房屋介绍 | |
| 9 | hits | int | 10 | 0 | N | N | 0 | 点击数 |
| 10 | praise_len | int | 10 | 0 | N | N | 0 | 点赞数 |
| 11 | collect_len | int | 10 | 0 | N | N | 0 | 收藏数 |
| 12 | comment_len | int | 10 | 0 | N | N | 0 | 评论数 |
| 13 | real_estate_purchase_limit_times | int | 10 | 0 | N | N | 0 | 购买限制次数 |
| 14 | real_estate_leasing_limit_times | int | 10 | 0 | N | N | 0 | 租赁限制次数 |
| 15 | create_time | datetime | 19 | 0 | N | N | CURRENT_TIMESTAMP | 创建时间 |
| 16 | update_time | timestamp | 19 | 0 | N | N | CURRENT_TIMESTAMP | 更新时间 |
表property_repair_report (物业报修)
| 编号 | 名称 | 数据类型 | 长度 | 小数位 | 允许空值 | 主键 | 默认值 | 说明 |
| 1 | property_repair_report_id | int | 10 | 0 | N | Y | 物业报修ID | |
| 2 | resident_account | int | 10 | 0 | Y | N | 0 | 居民账号 |
| 3 | repair_theme | varchar | 64 | 0 | Y | N | 报修主题 | |
| 4 | type_of_repair_report | varchar | 64 | 0 | Y | N | 报修类型 | |
| 5 | repair_time | datetime | 19 | 0 | Y | N | 报修时间 | |
| 6 | reported_repair_content | text | 65535 | 0 | Y | N | 报修内容 | |
| 7 | maintenance_status | varchar | 64 | 0 | Y | N | 维修状态 | |
| 8 | create_time | datetime | 19 | 0 | N | N | CURRENT_TIMESTAMP | 创建时间 |
| 9 | update_time | timestamp | 19 | 0 | N | N | CURRENT_TIMESTAMP | 更新时间 |
| 编号 | 名称 | 数据类型 | 长度 | 小数位 | 允许空值 | 主键 | 默认值 | 说明 |
| 1 | property_users_id | int | 10 | 0 | N | Y | 物业用户ID | |
| 2 | employee_name | varchar | 64 | 0 | Y | N | 员工名称 | |
| 3 | employee_phone_number | varchar | 64 | 0 | Y | N | 员工电话 | |
| 4 | employee_id | varchar | 64 | 0 | Y | N | 员工工号 | |
| 5 | examine_state | varchar | 16 | 0 | N | N | 已通过 | 审核状态 |
| 6 | user_id | int | 10 | 0 | N | N | 0 | 用户ID |
| 7 | create_time | datetime | 19 | 0 | N | N | CURRENT_TIMESTAMP | 创建时间 |
| 8 | update_time | timestamp | 19 | 0 | N | N | CURRENT_TIMESTAMP | 更新时间 |
| 编号 | 名称 | 数据类型 | 长度 | 小数位 | 允许空值 | 主键 | 默认值 | 说明 |
| 1 | real_estate_leasing_id | int | 10 | 0 | N | Y | 房产租赁ID | |
| 2 | resident_account | int | 10 | 0 | Y | N | 0 | 居民账号 |
| 3 | user_name | varchar | 64 | 0 | Y | N | 用户姓名 | |
| 4 | user_phone_number | varchar | 64 | 0 | Y | N | 用户电话 | |
| 5 | rental_order | varchar | 64 | 0 | Y | N | 租赁订单 | |
| 6 | house_name | varchar | 64 | 0 | Y | N | 房屋名称 | |
| 7 | house_number | varchar | 64 | 0 | Y | N | 房屋编号 | |
| 8 | rental_and_sale_prices | double | 9 | 2 | Y | N | 0.00 | 租售价格 |
| 9 | lease_duration | double | 9 | 2 | Y | N | 0.00 | 租赁时长 |
| 10 | total_price | double | 9 | 2 | Y | N | 0.00 | 合计总价 |
| 11 | rental_time | datetime | 19 | 0 | Y | N | 租赁时间 | |
| 12 | lease_remarks | text | 65535 | 0 | Y | N | 租赁备注 | |
| 13 | examine_state | varchar | 16 | 0 | N | N | 未审核 | 审核状态 |
| 14 | pay_state | varchar | 16 | 0 | N | N | 未支付 | 支付状态 |
| 15 | pay_type | varchar | 16 | 0 | Y | N | 支付类型: 微信、支付宝、网银 | |
| 16 | create_time | datetime | 19 | 0 | N | N | CURRENT_TIMESTAMP | 创建时间 |
| 17 | update_time | timestamp | 19 | 0 | N | N | CURRENT_TIMESTAMP | 更新时间 |
| 18 | source_table | varchar | 255 | 0 | Y | N | 来源表 | |
| 19 | source_id | int | 10 | 0 | Y | N | 来源ID | |
| 20 | source_user_id | int | 10 | 0 | Y | N | 来源用户 |
| 编号 | 名称 | 数据类型 | 长度 | 小数位 | 允许空值 | 主键 | 默认值 | 说明 |
| 1 | real_estate_purchase_id | int | 10 | 0 | N | Y | 房产购买ID | |
| 2 | resident_account | int | 10 | 0 | Y | N | 0 | 居民账号 |
| 3 | user_name | varchar | 64 | 0 | Y | N | 用户姓名 | |
| 4 | user_phone_number | varchar | 64 | 0 | Y | N | 用户电话 | |
| 5 | purchase_order | varchar | 64 | 0 | Y | N | 购买订单 | |
| 6 | house_name | varchar | 64 | 0 | Y | N | 房屋名称 | |
| 7 | house_number | varchar | 64 | 0 | Y | N | 房屋编号 | |
| 8 | rental_and_sale_prices | double | 9 | 2 | Y | N | 0.00 | 租售价格 |
| 9 | purchase_time | datetime | 19 | 0 | Y | N | 购买时间 | |
| 10 | purchase_remarks | text | 65535 | 0 | Y | N | 购买备注 | |
| 11 | examine_state | varchar | 16 | 0 | N | N | 未审核 | 审核状态 |
| 12 | examine_reply | varchar | 16 | 0 | Y | N | 审核回复 | |
| 13 | pay_state | varchar | 16 | 0 | N | N | 未支付 | 支付状态 |
| 14 | pay_type | varchar | 16 | 0 | Y | N | 支付类型: 微信、支付宝、网银 | |
| 15 | create_time | datetime | 19 | 0 | N | N | CURRENT_TIMESTAMP | 创建时间 |
| 16 | update_time | timestamp | 19 | 0 | N | N | CURRENT_TIMESTAMP | 更新时间 |
| 17 | source_table | varchar | 255 | 0 | Y | N | 来源表 | |
| 18 | source_id | int | 10 | 0 | Y | N | 来源ID | |
| 19 | source_user_id | int | 10 | 0 | Y | N | 来源用户 |
| 编号 | 名称 | 数据类型 | 长度 | 小数位 | 允许空值 | 主键 | 默认值 | 说明 |
| 1 | residential_users_id | int | 10 | 0 | N | Y | 居民用户ID | |
| 2 | user_name | varchar | 64 | 0 | Y | N | 用户姓名 | |
| 3 | user_phone_number | varchar | 64 | 0 | Y | N | 用户电话 | |
| 4 | user_gender | varchar | 64 | 0 | Y | N | 用户性别 | |
| 5 | examine_state | varchar | 16 | 0 | N | N | 已通过 | 审核状态 |
| 6 | user_id | int | 10 | 0 | N | N | 0 | 用户ID |
| 7 | create_time | datetime | 19 | 0 | N | N | CURRENT_TIMESTAMP | 创建时间 |
| 8 | update_time | timestamp | 19 | 0 | N | N | CURRENT_TIMESTAMP | 更新时间 |
| 编号 | 名称 | 数据类型 | 长度 | 小数位 | 允许空值 | 主键 | 默认值 | 说明 |
| 1 | schedule_id | smallint | 5 | 0 | N | Y | 日程ID:[0,32767] | |
| 2 | content | varchar | 255 | 0 | Y | N | 日程内容 | |
| 3 | scheduled_time | datetime | 19 | 0 | Y | N | 计划时间 | |
| 4 | user_id | int | 10 | 0 | N | N | 用户id | |
| 5 | create_time | datetime | 19 | 0 | Y | N | 创建时间 | |
| 6 | update_time | datetime | 19 | 0 | Y | N | 更新时间 |
| 编号 | 名称 | 数据类型 | 长度 | 小数位 | 允许空值 | 主键 | 默认值 | 说明 |
| 1 | score_id | int | 10 | 0 | N | Y | 评分ID: | |
| 2 | user_id | int | 10 | 0 | N | N | 0 | 评分人: |
| 3 | nickname | varchar | 64 | 0 | Y | N | 昵称: | |
| 4 | score_num | double | 5 | 2 | N | N | 0.00 | 评分: |
| 5 | create_time | timestamp | 19 | 0 | N | N | CURRENT_TIMESTAMP | 创建时间: |
| 6 | update_time | timestamp | 19 | 0 | N | N | CURRENT_TIMESTAMP | 更新时间: |
| 7 | source_table | varchar | 255 | 0 | Y | N | 来源表: | |
| 8 | source_field | varchar | 255 | 0 | Y | N | 来源字段: | |
| 9 | source_id | int | 10 | 0 | N | N | 0 | 来源ID: |
表slides (轮播图)
| 编号 | 名称 | 数据类型 | 长度 | 小数位 | 允许空值 | 主键 | 默认值 | 说明 |
| 1 | slides_id | int | 10 | 0 | N | Y | 轮播图ID: | |
| 2 | title | varchar | 64 | 0 | Y | N | 标题: | |
| 3 | content | varchar | 255 | 0 | Y | N | 内容: | |
| 4 | url | varchar | 255 | 0 | Y | N | 链接: | |
| 5 | img | varchar | 255 | 0 | Y | N | 轮播图: | |
| 6 | hits | int | 10 | 0 | N | N | 0 | 点击量: |
| 7 | create_time | timestamp | 19 | 0 | N | N | CURRENT_TIMESTAMP | 创建时间: |
| 8 | update_time | timestamp | 19 | 0 | N | N | CURRENT_TIMESTAMP | 更新时间: |
表upload (文件上传)
| 编号 | 名称 | 数据类型 | 长度 | 小数位 | 允许空值 | 主键 | 默认值 | 说明 |
| 1 | upload_id | int | 10 | 0 | N | Y | 上传ID | |
| 2 | name | varchar | 64 | 0 | Y | N | 文件名 | |
| 3 | path | varchar | 255 | 0 | Y | N | 访问路径 | |
| 4 | file | varchar | 255 | 0 | Y | N | 文件路径 | |
| 5 | display | varchar | 255 | 0 | Y | N | 显示顺序 | |
| 6 | father_id | int | 10 | 0 | Y | N | 0 | 父级ID |
| 7 | dir | varchar | 255 | 0 | Y | N | 文件夹 | |
| 8 | type | varchar | 32 | 0 | Y | N | 文件类型 |
表user (用户账户:用于保存用户登录信息)
| 编号 | 名称 | 数据类型 | 长度 | 小数位 | 允许空值 | 主键 | 默认值 | 说明 |
| 1 | user_id | int | 10 | 0 | N | Y | 用户ID:[0,8388607]用户获取其他与用户相关的数据 | |
| 2 | state | smallint | 5 | 0 | N | N | 1 | 账户状态:[0,10](1可用|2异常|3已冻结|4已注销) |
| 3 | user_group | varchar | 32 | 0 | Y | N | 所在用户组:[0,32767]决定用户身份和权限 | |
| 4 | login_time | timestamp | 19 | 0 | N | N | CURRENT_TIMESTAMP | 上次登录时间: |
| 5 | phone | varchar | 11 | 0 | Y | N | 手机号码:[0,11]用户的手机号码,用于找回密码时或登录时 | |
| 6 | phone_state | smallint | 5 | 0 | N | N | 0 | 手机认证:[0,1](0未认证|1审核中|2已认证) |
| 7 | username | varchar | 16 | 0 | N | N | 用户名:[0,16]用户登录时所用的账户名称 | |
| 8 | nickname | varchar | 16 | 0 | Y | N | 昵称:[0,16] | |
| 9 | password | varchar | 64 | 0 | N | N | 密码:[0,32]用户登录所需的密码,由6-16位数字或英文组成 | |
| 10 | | varchar | 64 | 0 | Y | N | 邮箱:[0,64]用户的邮箱,用于找回密码时或登录时 | |
| 11 | email_state | smallint | 5 | 0 | N | N | 0 | 邮箱认证:[0,1](0未认证|1审核中|2已认证) |
| 12 | avatar | varchar | 255 | 0 | Y | N | 头像地址:[0,255] | |
| 13 | open_id | varchar | 255 | 0 | Y | N | 针对获取用户信息字段 | |
| 14 | create_time | timestamp | 19 | 0 | N | N | CURRENT_TIMESTAMP | 创建时间: |
| 编号 | 名称 | 数据类型 | 长度 | 小数位 | 允许空值 | 主键 | 默认值 | 说明 |
| 1 | user_chat_friend_id | int | 10 | 0 | N | Y | id | |
| 2 | user_id | int | 10 | 0 | N | N | 用户id | |
| 3 | friend_user_id | int | 10 | 0 | N | N | 用户好友id | |
| 4 | friend_user_name | varchar | 255 | 0 | Y | N | 好友名称 | |
| 5 | create_time | timestamp | 19 | 0 | N | N | CURRENT_TIMESTAMP | |
| 6 | update_time | timestamp | 19 | 0 | N | N | CURRENT_TIMESTAMP |
| 编号 | 名称 | 数据类型 | 长度 | 小数位 | 允许空值 | 主键 | 默认值 | 说明 |
| 1 | user_chat_group_id | int | 10 | 0 | N | Y | id | |
| 2 | group_id | int | 10 | 0 | Y | N | 群聊id | |
| 3 | group_name | varchar | 255 | 0 | Y | N | 群聊名称 | |
| 4 | user_id | int | 10 | 0 | Y | N | 用户id | |
| 5 | create_time | timestamp | 19 | 0 | N | N | CURRENT_TIMESTAMP | |
| 6 | update_time | timestamp | 19 | 0 | N | N | CURRENT_TIMESTAMP |
| 编号 | 名称 | 数据类型 | 长度 | 小数位 | 允许空值 | 主键 | 默认值 | 说明 |
| 1 | user_chat_read_id | varchar | 255 | 0 | N | Y | id | |
| 2 | user_id | int | 10 | 0 | Y | N | 接收人id | |
| 3 | send_user_id | int | 10 | 0 | Y | N | 发送人id | |
| 4 | group_id | int | 10 | 0 | Y | N | 群聊id | |
| 5 | type | int | 10 | 0 | Y | N | 类型1-点对点消息,2-群聊消息 | |
| 6 | create_time | timestamp | 19 | 0 | Y | N | CURRENT_TIMESTAMP | 时间 |
| 7 | message | text | 65535 | 0 | Y | N | 消息 |
表user_group (用户组:用于用户前端身份和鉴权)
| 编号 | 名称 | 数据类型 | 长度 | 小数位 | 允许空值 | 主键 | 默认值 | 说明 |
| 1 | group_id | mediumint | 8 | 0 | N | Y | 用户组ID:[0,8388607] | |
| 2 | display | smallint | 5 | 0 | N | N | 100 | 显示顺序:[0,1000] |
| 3 | name | varchar | 16 | 0 | N | N | 名称:[0,16] | |
| 4 | description | varchar | 255 | 0 | Y | N | 描述:[0,255]描述该用户组的特点或权限范围 | |
| 5 | source_table | varchar | 255 | 0 | Y | N | 来源表: | |
| 6 | source_field | varchar | 255 | 0 | Y | N | 来源字段: | |
| 7 | source_id | int | 10 | 0 | N | N | 0 | 来源ID: |
| 8 | register | smallint | 5 | 0 | Y | N | 0 | 注册位置: |
| 9 | create_time | timestamp | 19 | 0 | N | N | CURRENT_TIMESTAMP | 创建时间: |
| 10 | update_time | timestamp | 19 | 0 | N | N | CURRENT_TIMESTAMP | 更新时间: |
5 智慧社区管理系统详细设计与实现
智慧社区管理系统的详细设计与实现主要是根据前面的智慧社区管理系统的需求分析和智慧社区管理系统的总体设计来设计页面并实现业务逻辑。主要从智慧社区管理系统界面实现、业务逻辑实现这两部分进行介绍。
5.1前台用户功能模块
5.1.1 前台首页界面
首页是用户进入系统后的默认页面,集中展示最新的社区资讯、热门房产和重要公告等内容。页面支持分类筛选和关键词搜索功能,帮助用户快速定位感兴趣的信息,同时提供导航链接以便快速访问其他模块。
首页载入流程图如下所示。

图5-1 首页载入流程图
系统首页实现效果如下图5-2所示。

图5-2 前台首页界面图
5.1.2 用户注册界面
用户可以通过注册功能创建个人账号,填写包括用户名、密码、邮箱或手机号等基本信息完成注册流程。系统会对输入信息进行校验,确保唯一性和格式正确性,并将用户数据存储至数据库中,同时发送验证邮件或短信以确认账户有效性。注册流程图如下图5-3所示。

图5-3 注册流程图
用户注册界面展示如下图5-4所示。

图5-4注册界面图
注册关键代码如下:
/**
* 注册
* @param user
* @return
*/
@PostMapping("register")
public Map<String, Object> signUp(@RequestBody User user) {
// 查询用户
Map<String, String> query = new HashMap<>();
Map<String,Object> map = JSON.parseObject(JSON.toJSONString(user));
query.put("username",user.getUsername());
List list = service.selectBaseList(service.select(query, new HashMap<>()));
if (list.size()>0){
return error(30000, "用户已存在");
}
map.put("password",service.encryption(String.valueOf(map.get("password"))));
service.insert(map);
return success(1);
}
5.1.3 用户登录界面
用户登录模块允许用户通过输入用户名和密码进入系统,系统会验证凭据的正确性并生成会话令牌以保持登录状态。成功登录后,用户可直接跳转至首页或其他功能页面,未匹配的凭据则提示重新输入或找回密码。登录流程图如下图所示。

图5-5登录流程图
用户登录界面如下图5-6所示。

图5-6用户登录界面图
登录代码如下:
/**
* 登录
* @param data
* @param httpServletRequest
* @return
*/
@PostMapping("login")
public Map<String, Object> login(@RequestBody Map<String, String> data, HttpServletRequest httpServletRequest) {
log.info("[执行登录接口]");
String username = data.get("username");
String email = data.get("email");
String phone = data.get("phone");
String password = data.get("password");
List resultList = null;
Map<String, String> map = new HashMap<>();
if(username != null && "".equals(username) == false){
map.put("username", username);
resultList = service.selectBaseList(service.select(map, new HashMap<>()));
}
else if(email != null && "".equals(email) == false){
map.put("email", email);
resultList = service.selectBaseList(service.select(map, new HashMap<>()));
}
else if(phone != null && "".equals(phone) == false){
map.put("phone", phone);
resultList = service.selectBaseList(service.select(map, new HashMap<>()));
}else{
return error(30000, "账号或密码不能为空");
}
if (resultList == null || password == null) {
return error(30000, "账号或密码不能为空");
}
//判断是否有这个用户
if (resultList.size()<=0){
return error(30000,"用户不存在");
}
User byUsername = (User) resultList.get(0);
Map<String, String> groupMap = new HashMap<>();
groupMap.put("name",byUsername.getUserGroup());
List groupList = userGroupService.selectBaseList(userGroupService.select(groupMap, new HashMap<>()));
if (groupList.size()<1){
return error(30000,"用户组不存在");
}
UserGroup userGroup = (UserGroup) groupList.get(0);
//查询用户房产名称
if (!StringUtils.isEmpty(userGroup.getSourceTable())){
String res = service.selectExamineState(userGroup.getSourceTable(),byUsername.getUserId());
if (res==null){
return error(30000,"用户不存在");
}
if (!res.equals("已通过")){
return error(30000,"该用户审核未通过");
}
}
//查询用户状态
if (byUsername.getState()!=1){
return error(30000,"用户非可用状态,不能登录");
}
String md5password = service.encryption(password);
if (byUsername.getPassword().equals(md5password)) {
// 存储Token到数据库
AccessToken accessToken = new AccessToken();
accessToken.setToken(UUID.randomUUID().toString().replaceAll("-", ""));
accessToken.setUser_id(byUsername.getUserId());
Duration duration = Duration.ofSeconds(7200L);
redisTemplate.opsForValue().set(accessToken.getToken(), accessToken,duration);
// 返回用户信息
JSONObject user = JSONObject.parseObject(JSONObject.toJSONString(byUsername));
user.put("token", accessToken.getToken());
JSONObject ret = new JSONObject();
ret.put("obj",user);
return success(ret);
} else {
return error(30000, "账号或密码不正确");
}
}
5.1.4 社区论坛界面
社区论坛为用户提供了一个互动交流的平台,居民和物业用户均可在此发布、浏览和参与讨论。用户可通过分类筛选快速找到感兴趣的话题,并通过点赞、评论功能与其他用户互动。居民用户可创建新帖发起讨论,物业用户则能回复问题或发布公告性质的内容。系统支持内容审核机制,确保信息健康合规,同时提供搜索功能方便用户查找历史帖子。社区论坛界面如下图5-7所示。

图5-7社区论坛界面图
5.1.5 社区资讯界面
社区资讯模块主要用于发布和展示社区新闻、活动公告及重要通知等内容,帮助用户及时了解社区动态。用户可以按时间或类别筛选资讯,查看具体内容并进行点赞或收藏操作。社区资讯界面如下图5-8所示。

图5-8社区资讯界面图
查询社区资讯列表的逻辑代码如下所示。
@RequestMapping("/get_obj")
public Map<String, Object> obj(HttpServletRequest request) {
List resultList = service.selectBaseList(service.select(service.readQuery(request), service.readConfig(request)));
if (resultList.size() > 0) {
JSONObject jsonObject = new JSONObject();
jsonObject.put("obj",resultList.get(0));
return success(jsonObject);
} else {
return success(null);
}
}
5.1.6 房产信息界面
房产信息模块为用户提供全面的房屋查询与交易服务。用户可查看房屋名称、编号、图片、租售类型、房型及价格等详细信息,并根据需求选择购买或租赁操作。点击感兴趣的房产后,用户可将其收藏或直接发起交易申请,系统会记录相关操作并更新房产状态。此外,模块支持评论和点赞功能,方便用户分享观点或参考他人评价。房产信息详情界面如下图5-9所示。

图5-9房产信息详情界面图
房产购买界面如下图5-10所示。

图5-10 房产购买界面图
提交购买房产信息的逻辑代码如下所示。
@Transactional
public Map<String, Object> add(HttpServletRequest request) throws IOException {
service.insert(service.readBody(request.getReader()));
return success(1);
}
public Map<String, Object> addMap(Map<String,Object> map){
service.insert(map);
return success(1);
}
房产租赁界面如下图5-11所示。

图5-11 房产租赁界面图
车位信息模块专注于车位资源的展示与管理,用户可查看车位名称、编号、类型、状态及价格等信息,筛选空闲车位进行租赁或购买。选定目标车位后,用户可通过系统提交申请,完成支付后,系统将自动更新车位状态为“已租”或“已售”。模块同样支持点赞、收藏和评论功能,便于用户交流使用体验,同时提供实时状态提醒以避免资源冲突。车位信息详情界面如下图5-12所示。

图5-12车位信息息详情界面图
车位购买界面如下图5-13所示。

图5-13 车位购买界面图
车位租赁界面如下图5-14所示。

图5-14 车位租赁界面图
物业报修模块为居民提供了便捷的维修申请渠道。用户需填写报修主题、类型、时间及具体描述,并可上传图片辅助说明问题。提交后,系统生成报修工单并分配给物业人员处理。用户可在个人中心实时跟踪维修进度,查看当前状态。物业用户则负责接收报修请求、分配任务及更新维修结果,确保问题高效解决。物业报修界面如下图5-15所示。
图5-15物业报修界面图
5.1.9个人中心界面
居民用户个人中心是集中管理个人信息与事务的功能模块,包含个人首页、房产与车位管理、物业报修记录、收藏夹及评论管理等功能。用户可在个人首页快速查看账户概览及近期活动记录;在房产与车位管理中查看已购或已租的房产和车位详情;通过物业报修记录跟踪维修进度;在收藏夹中管理关注的房产或车位;并对自己的评论进行维护。模块设计注重操作便捷性,提升用户体验。居民用户个人中心界面如下图5-16所示。

图5-16居民用户个人中心界面图
物业用户个人中心主要服务于物业管理需求,包含个人首页、物业报修管理、收藏夹及评论管理等功能。个人首页展示工作概览及待办事项,帮助物业人员快速掌握工作重点;物业报修管理用于接收居民提交的报修申请,分配任务并跟踪处理进度;收藏夹用于保存常用信息或资料,便于后续查阅;评论管理则用于查看和处理居民在社区论坛或资讯中的反馈内容。模块设计强调效率与实用性,助力物业人员高效完成日常工作。物业用户个人中心界面如下图5-17所示。

图5-17物业用户个人中心界面图
5.2管理员功能模块
5.2.1后台登录界面
管理员通过后台登录模块验证身份后进入管理系统,该模块支持账号密码登录,并可选择记住登录状态或进行双因素认证以增强安全性。登录失败时提供错误提示,确保管理员账户的安全性。后台登录界面如下图5-18所示。

图5-18 后台登录界面图
数据分析模块为管理员提供社区整体运行状况的可视化展示,帮助其做出科学决策。模块通过整合社区基本信息、功能模块使用情况以及轮播图和公告发布数据等,生成直观的图表报告。管理员可按时间维度或特定指标筛选数据,快速了解社区资源分配与用户行为趋势。数据分析界面如下图5-19所示。

图5-19数据分析界面图
角色管理模块用于定义和维护系统中的用户角色及其权限范围,确保功能操作的安全性和规范性。管理员可通过该模块新增、修改或删除角色,并为每个角色分配具体的功能权限(如居民、物业或管理员)。同时,模块支持查看当前角色列表及关联用户信息,方便管理员根据实际需求调整权限配置。角色管理的设计注重灵活性与易用性,满足不同场景下的权限控制要求。角色管理界面如下图5-20所示。

图5-20 角色管理界面图
修改用户信息关键代码如下:
@PostMapping("/set")
@Transactional
public Map<String, Object> set(HttpServletRequest request) throws IOException {
service.update(service.readQuery(request), service.readConfig(request), service.readBody(request.getReader()));
return success(1);
}
5.2.4 房产信息管理界面
房产信息管理模块是管理员对社区房产资源进行集中管控的核心工具。管理员可通过模块录入、编辑或删除房屋信息,包括房屋名称、编号、图片、租售类型、房型及价格等内容。同时,模块支持批量导入房产数据,提升管理效率。管理员还能实时更新房产状态,并查询历史交易记录以追溯相关操作。模块设计强调数据准确性和操作便捷性,确保房产信息管理高效有序。房产信息添加界面如下图5-15所示。

图5-21房产信息添加界面图
添加房产信息的逻辑代码如下所示。
@PostMapping("/add")
@Transactional
public Map<String, Object> add(HttpServletRequest request) throws IOException {
service.insert(service.readBody(request.getReader()));
return success(1);
}
public Map<String, Object> addMap(Map<String,Object> map){
service.insert(map);
return success(1);
6系统测试
6.1 测试目的
在对该系统进行完详细设计和编码之后,就要对智慧社区管理系统的程序进行测试,检测程序是否运行无误,反复进行测试和修改,使之最后成为完整的软件,满足用户的需求,实现预期的功能。系统测试的目的在于确保软件正常运作,并实现其应有的功能,促进行中出现的错误和逻辑问题。系统测试不但可以找见程序运行中的系统错误,还可以找见程序运行的需要改进的地方,并去协助改良程序运行使其获得最高幅度的完备。世界一流的安装测试员可以增加软件品质,将软件系统错误概率降至最少。
对以下功能进行测试,包括包括用户注册、用户登录、房产信息搜索、车位信息查看、物业报修信息添加,具体测试用例如下表所示。
表6-1 用户注册测试用例表
| 用例编号 | 用例名称 | 测试步骤 | 测试结果 |
| 6-1 | 用户注册 | 1. 输入有效注册信息,包括用户名、密码和联系方式。 | 注册成功,系统保存用户信息。 |
| 2. 点击注册按钮进行提交。 | 跳转至登录页面。 | ||
| 3. 检查是否成功注册并跳转至登录页面。 | 用户成功注册,可以登录使用。 |
表6-2 用户登录测试用例表
| 用例编号 | 用例名称 | 测试步骤 | 测试结果 |
| 6-2 | 用户登录 | 1. 输入正确用户名和密码。 | 登录成功,系统验证通过。 |
| 2. 点击登录按钮进行验证。 | 跳转至用户首页。 | ||
| 3. 检查是否成功登录并跳转至用户首页。 | 用户成功登录,进入用户首页。 |
表6-3 房产信息搜索测试用例表
| 用例编号 | 用例名称 | 测试步骤 | 测试结果 |
| 6-3 | 房产信息搜索 | 1. 在搜索框输入关键词,如房屋名称。 | 显示相关房产信息列表。 |
| 2. 点击搜索按钮进行搜索。 | 匹配关键词的房产信息显示在搜索结果中。 | ||
| 3. 检查是否显示相关房产信息列表。 | 用户看到与搜索关键词匹配的房产信息。 |
表6-4 车位信息查看测试用例表
| 用例编号 | 用例名称 | 测试步骤 | 测试结果 |
| 6-4 | 车位信息查看 | 1. 点击车位信息。 | 显示所有车位信息列表。 |
| 2. 进入详情页浏览。 | 展示车位信息详情页。 | ||
| 3. 检查是否显示车位信息是否正常展示。 | 车位信息展示正常。 |
表6-5 物业报修信息添加测试用例表
| 用例编号 | 用例名称 | 测试步骤 | 测试结果 |
| 6-5 | 物业报修信息添加 | 1. 用户进入物业报修界面。 | 显示物业报修信息添加页面。 |
| 2. 正确填写并提交相关信息。 | 信息填写完整准确。 | ||
| 3. 检查是否提交成功,并检查物业报修信息是否成功添加至平台。 | 物业报修信息成功添加至平台。 |
经过对用户注册、用户登录、房产信息搜索、车位信息查看、物业报修信息添加等功能的测试,系统表现稳定,用户注册流程顺畅,登录验证准确,房产信息搜索、车位信息查看、物业报修添加功能有效。各项功能符合预期,用户可以顺利注册登录,选择所需房产信息和车位进行浏览。系统运行良好,用户体验良好,功能完善。
在基于Vue框架的智慧社区管理系统中,我们通过居民用户、物业用户以及管理员等角色的划分,实现了多层次的用户管理和权限控制。通过首页、社区论坛、通知公告、社区资讯、在线聊天、房产信息、车位信息、物业报修等功能模块,提供了便捷高效的房产管理体验。同时,点赞、收藏和发布评论等功能的引入,进一步增强了平台的交互性和用户满意度,有效保障了交易的公平性和平台的稳定运行。资源管理和公告管理的实施,不仅丰富了平台的内容,也促进了用户之间的信息交流与互动。
在未来的发展中,可以进一步优化系统的响应速度和用户体验,加强对用户行为的分析与挖掘,以实现个性化房产车位信息推荐和精准营销。同时,结合大数据和人工智能技术,提升平台的智能化水平,为用户提供更加智能化、便捷化的服务。此外,加强对安全性的防护和隐私保护,是平台未来发展的重要方向之一,保障用户信息的安全与私密性,维护良好的用户口碑和品牌形象。
通过不断优化和创新,基于Vue框架的智慧社区管理系统将更好地满足用户的多样化需求,成为用户信赖和选择的首要平台之一。通过本次项目,我不仅深入理解了Vue技术的应用和智慧社区管理系统的设计思路,也积累了丰富的实际开发经验。未来,我将进一步优化系统的稳定性和安全性,引入更多智能化和个性化的功能,以更好地满足用户需求和市场变化。
[1]Silva N B ,Khan M ,Wijesinghe E R , et al.Corrigendum to “Meta-heuristic optimization based cost efficient demand-side management for sustainable smart communities” [Energy Build. (2024) 113599][J].Energy Buildings,2024,309113989-.
[2]Angizeh F ,Jafari A M .Pattern-based integration of demand flexibility in a smart community network operation[J].Sustainable Energy, Grids and Networks,2024,38101320-.
[3]田艳兵,王素珍,邓成禹,等.基于CIM的智慧社区综合管理云平台开发[J].智能建筑电气技术,2024,18(01):89-92+121.
[4]Mathew P ,Chandy J S ,Sivaraman S , et al.Formulating a Community-Centric Indicator Framework to Quantify One Health Drivers of Antibiotic Resistance: A Preliminary Step towards Fostering ‘Antibiotic-Smart Communities’[J].Antibiotics,2024,13(1):
[5]Rozas F D ,Callejo M Á M ,Cuevas M S .Design and Research of a Multipurpose Cadastre for the Development of Smart Communities in Municipalities of Chile†[J].Environmental Sciences Proceedings,2023,28(1):
[6]王君,王汉旗.基于数字技术的社区防灾服务平台设计[C]//中国城市规划学会.人民城市,规划赋能——2022中国城市规划年会论文集(01城市安全与防灾规划).天津市城市规划设计研究总院有限公司;,2023:9.
[7]张宏宇,杨春丽.智慧社区之项目实践[J].智能建筑电气技术,2023,17(05):125-128.
[8]张建平.新区“智慧社区”平台运行以来成效显著[N].兰州日报,2023-08-30(005).
[9]杨虎.基于智慧社区的康养服务平台建设[J].数字技术与应用,2023,41(06):210-212.
[10]高天.智慧社区一体化服务平台的设计与实现[D].北京邮电大学,2023.
[11]杨忻达.包头市智慧社区建设研究[D].内蒙古农业大学,2023.
[12]王志亮,纪松波.基于SpringBoot的Web前端与数据库的接口设计[J].工业控制计算机,2023,36(03):51-53.
[13]银莉,杜啸楠.基于SpringBoot和Vue的社区服务平台设计与实现[J].电子技术,2022,51(12):182-183.
[14]赵梓皓,崔应留,葛晨,等.基于SpringBoot的社区防控管理系统的设计与实现[J].软件,2022,43(10):154-159.
[15]王伟,陈起来.智慧广电社区融合服务平台的创新与实践[J].广播电视网络,2022,29(06):19-22.
[16]刘音.智慧社区应用平台服务质量评价[D].郑州大学,2022.
[17]蒲晓磊.打造智慧共享和睦共治新型数字社区[N].法治日报,2022-05-31(007).
[18]余凡.智慧社区综合信息服务平台的创新发展路径[J].北京工业职业技术学院学报,2022,21(02):53-58.
[19]张致瑜,王霖,黄立平,等.智慧平台及智慧社区服务体系构建[J].中国新技术新产品,2021,(24):142-145.
[20]徐鑫鑫.智慧社区云平台的设计与实现[D].曲阜师范大学,2021.
致 谢
时光荏苒,大学的学业生涯即将画上美好的句号。在这段时光里,我深感老师的热情与友谊,校长对学生的关爱深深印在我的心中。老师们时常关心我们的生活状况,关切我们的旅游、寝室和学习环境,使我们感受到了温馨与关怀。在此,我想表达对那些曾经给予我帮助的人们的深深感激之情。
首先,我要衷心感谢我的导师。无论是在学业上还是生活中,您都给予我巨大的支持与启发。这些年来,在您的教导下,我不仅学到了丰富的知识,还领悟了做人的真谛。您的认真和待人之道让我受益匪浅,我感激能够成为您的学生。
同时,感谢我的专业课老师们。没有你们的精心教导,我的论文也不可能如此顺利。我所学到的知识将成为我未来发展的重要动力。
感谢同学们,写作过程中遇到的问题,得到了同学们的耐心指导和丰富参考材料。你们给予了我很多帮助,感谢你们对我的支持。
最后,感谢我的父母,是你们的支持和鼓励让我能够顺利完成学业。你们为我付出了辛勤的努力和无私的关爱,是我坚强前行的后盾。在即将离开校园,我深感家庭的温馨和爱意,这些将是我未来奋斗的力量源泉。
感谢你们一直以来的支持和陪伴,让我在大学的日子里无论遇到什么困难都感到温馨而坚定。未来,我将以更加饱满的热情投入社会工作,为家人和自己创造更美好的未来。再次感谢大家的陪伴与关爱!
免费领取项目源码,请关注❥点赞收藏并私信博主,谢谢~

被折叠的 条评论
为什么被折叠?



