摘 要
本论文设计了一款基于SSM框架的智能投票与意见收集系统,旨在为用户、分析人员及管理员提供高效、便捷的投票与意见反馈管理平台。该系统主要分为三个角色:用户、分析人员和管理员,每个角色拥有不同的功能权限。
用户端包括首页展示通知公告、投票资讯和投票信息,个人中心则提供用户的投票记录、意见反馈、反馈回复、收藏与评论管理等功能,帮助用户更好地参与投票和管理自己的反馈信息。分析人员端功能与用户端类似,但在投票数据分析、统计和反馈处理上具有更多的权限,便于分析人员进行数据分析与总结。
管理员端则负责系统的全面管理,提供包括系统用户管理、投票方式管理、投票信息管理、投票记录管理、意见反馈管理等功能。管理员还可以管理反馈回复、通知公告和系统资源,确保平台的高效运作和数据的安全性。同时,权限管理模块确保不同角色的功能访问权限得到合理分配。
该系统采用SSM框架(Spring、Spring MVC、MyBatis),确保了系统的高性能、易扩展性和良好的数据持久化处理能力,为用户、分析人员及管理员提供了稳定且高效的投票与意见反馈服务。
关键词:智能投票,意见收集,SSM框架,用户管理
ABSTRACT
This paper designs an intelligent voting and opinion collection system based on the SSM framework, aiming to provide users, analysts, and administrators with an efficient and convenient platform for voting and opinion feedback management. The system is mainly divided into three roles: users, analysts, and administrators, each with different functional permissions.
The user end includes homepage display notifications and announcements, voting information, and voting information. The personal center provides users with functions such as voting records, feedback, feedback replies, favorites, and comment management, helping users better participate in voting and manage their feedback information. The functions of the analyst end are similar to those of the user end, but they have more permissions in vote data analysis, statistics, and feedback processing, making it easier for analysts to conduct data analysis and summarization.
The administrator is responsible for the comprehensive management of the system, providing functions such as system user management, voting method management, voting information management, voting record management, and feedback management. Administrators can also manage feedback replies, notification announcements, and system resources to ensure the efficient operation of the platform and the security of data. At the same time, the permission management module ensures that the functional access permissions of different roles are allocated reasonably.
The system adopts the SSM framework (Spring, Spring MVC, MyBatis) to ensure high performance, scalability, and good data persistence processing capabilities, providing stable and efficient voting and feedback services for users, analysts, and administrators.
Keywords: intelligent voting, opinion collection, SSM framework, user management
目 录
1.1 研究背景和意义
随着信息技术的快速发展和互联网的普及,投票和意见收集作为社会互动和决策支持的重要方式,越来越被广泛应用于各类在线活动和平台中[1]。传统的投票和意见收集方式存在诸多问题,如投票过程不透明、数据统计不准确、反馈处理不及时等。特别是在大规模用户参与的情况下,如何高效地进行投票管理、数据分析和意见反馈,成为亟待解决的问题[2]。
本研究的意义在于通过构建基于SSM框架的智能投票与意见收集系统,为用户提供一个便捷的投票平台,同时为分析人员和管理员提供高效的数据分析和管理功能[3]。系统通过智能化的投票方式、反馈管理和数据分析,为用户提供更加便捷的参与途径,为管理员提供精准的数据支持和决策依据。系统的设计不仅可以提高投票过程的透明度,还能加强用户意见的收集与反馈,促进社会各界的互动与沟通。
1.2 国内外研究现状
在中国,随着互联网技术的快速发展,在线投票和意见收集系统已经逐渐成为社会各类活动和企业决策中不可或缺的一部分[4]。政府、企业和社会组织都通过投票平台收集公众意见,并借此进行决策和管理。然而,当前的投票系统普遍存在数据统计不准确、参与度不高、信息透明度低等问题。近年来,随着大数据、人工智能等技术的应用,部分平台开始引入智能化功能,如自动数据分析、实时结果统计等,提升了投票和意见收集的效率与准确性。与此同时,随着用户对数据隐私和安全的关注,如何确保投票和反馈数据的保密性与真实性也成为研究的重点[5]。
在国外,在线投票和意见收集系统已经有了较为成熟的应用,特别是在欧美地区。许多政府机构、企业以及教育机构等,都通过各种在线平台进行选举投票、意见收集和调查分析。例如,美国的投票系统广泛使用电子投票设备,部分城市还采用区块链技术确保投票的透明性和不可篡改性[6][7][8]。此外,许多国外企业已经在意见收集方面进行了技术创新,结合大数据和人工智能分析,实时处理用户反馈和投票数据,帮助企业制定更具针对性的决策。国外的研究也较为关注投票系统的安全性、数据隐私以及如何提高用户参与度等方面。
2.1 Java编程语言
Java是一种跨平台的编程语言,广泛用于开发各种类型的应用程序,包括Web应用、移动应用和大型软件系统[7]。在智能投票与意见收集系统中,Java通常用于后端开发,提供强大的处理能力和稳定性。同时Java是一种面向对象的编程语言,支持封装、继承和多态等特性,使代码更易于维护和重用。还拥有丰富的标准库和第三方框架,如Spring、Hibernate等,可以大大提高开发效率。
2.2 B/S模式
B/S模式(Browser/Server模式)是一种网络应用架构,其中浏览器(Browser)作为客户端与服务器(Server)进行通信[8]。这种模式使用户可以通过普通的Web浏览器访问应用程序,而无需安装额外的客户端软件。用户通过浏览器发送请求,服务器接收并处理这些请求,然后将结果返回给浏览器显示给用户。在智能投票与意见收集系统中,Spring Boot结合B/S模式的优势包括跨平台的兼容性,用户可以在不同操作系统和设备上访问应用程序。维护和部署也更为简便,并且能够实现较高的安全性,因为服务器端控制了应用程序和数据的访问权限。
2.3 SSM框架介绍
SSM框架是由Spring、Spring MVC和MyBatis三部分组成的一个轻量级开发框架。Spring负责整个系统的核心控制与管理,提供了全面的依赖注入与面向切面的编程支持;Spring MVC用于处理用户请求,作为控制层框架,简化了Web开发过程;MyBatis则作为数据持久层框架,提供了对数据库的高效操作,通过映射文件简化了SQL语句的管理。SSM框架结合了这三者的优点,提供了简洁、高效、易扩展的开发方式,是当前Web开发中常用的技术栈。
2.4 MySQL数据库
MySQL是一种流行的开源关系型数据库管理系统,用于存储和管理数据。在智能投票与意见收集系统中,MySQL可以用于数据存储、数据查询和数据管理等方面,用户可以免费使用和修改源代码,为平台提供可靠和高性能的数据库支持[11]。MySQL支持多种存储引擎,如InnoDB和MyISAM,可以根据不同的应用场景选择合适的存储引擎,提高性能;提供了多种数据安全机制,如用户权限管理、数据加密和备份恢复等,保证数据的安全性[12]。
3.1 可行性分析
3.1.1技术可行性
从技术角度来看,SSM作为一种轻量级、快速构建的Java框架,能够提高开发效率,降低系统的复杂程度,易于维护和升级。MySQL作为关系型数据库,能够支持平台数据的存储与管理,保障系统的稳定性和高效性。因此,本系统具有技术可行性。
3.1.2经济可行性
从经济角度来看,基于Spring Boot搭建智能投票与意见收集系统的投入成本相对较低,因为Spring Boot本身是一个免费、开源的框架,可以节省开发成本。使用MySQL作为数据库也具有成本效益高的优势。因此,本系统具有经济可行性。
3.1.3操作可行性
本系统基于成熟的SSM框架进行开发,技术可行性较高。Spring框架提供了依赖注入和面向切面编程功能,Spring MVC负责处理用户请求和控制流,MyBatis则高效地实现了数据库的持久化操作。这些技术的结合确保了系统的稳定性和可扩展性。系统所需的开发工具和资源,如数据库管理系统(MySQL、PostgreSQL)和服务器硬件,都可以轻松获得,且具备足够的承载能力以支持高并发投票和数据反馈操作。
3.2 功能需求分析
3.2.1 功能性分析
根据SSM框架下的智能投票与意见收集系统,系统功能根据不同角色划分为用户模块、分析人员和管理员模块三大模块。
(一)用户功能需求分析:
首页:首页是用户进入系统后的起始页面,展示最新的通知公告和投票资讯。
通知公告:用户可以查看平台发布的公告信息,如系统更新、投票安排等。
投票资讯:提供关于当前和即将开展的投票活动的详细信息,。
投票信息:投票信息模块展示了用户可参与的所有投票活动,。
个人中心:个人中心是用户管理自己的个人信息和投票记录的地方,意见反馈让用户提供建议或问题反馈,反馈回复查看管理员的回复,收藏保存感兴趣的投票信息,评论管理管理用户的评论内容。
(二)分析人员功能分析:
首页:分析人员通过首页查看最新的通知公告和投票资讯。
通知公告:分析人员可以访问并查看平台发布的公告。
投票资讯:提供分析人员对当前和即将开展的投票活动的详细信息。
投票信息:分析人员能够获取投票活动的具体信息。
个人首页:分析人员在个人首页查看自己的基本信息和参与记录,管理个人资料。
(三)管理员功能需求分析:
系统用户管理:管理员可以管理平台上的用户账户,包括注册、权限分配和用户信息维护,确保系统的正常运营。
投票方式管理:管理员负责设置和管理不同的投票方式。
投票信息管理:管理员可以创建、编辑和发布投票活动信息。
投票记录管理:管理员负责查看和管理用户的投票记录。
意见反馈管理:管理员能够审核和处理用户提交的意见反馈。
反馈回复管理:管理员管理对用户反馈的回复。
系统管理:管理员负责平台的整体设置与维护,包括系统配置、数据管理等。
通知公告管理:管理员发布和管理系统公告。
资源管理:管理员管理平台所需的各种资源。
权限管理:管理员根据不同角色设定用户权限。
3.2.2 非功能性分析
非功能性分析是系统设计的重要组成部分,其目标是保证系统在各种负载条件下的高效、稳定和可靠。对于智能投票与意见收集系统的设计与实现,系统非功能性需求分析表如表3-1所示。
表3-1 非功能性需求表
| 项目 | 内容 |
| 性能 | 系统应支持至少500个并发用户访问,响应时间不超过2秒 |
| 安全性 | 用户数据需加密,系统应具备防攻击机制(如SQL注入、XSS防护) |
| 可用性 | 系统年可用性应达到99.5%,保证大部分时间能够正常访问 |
| 可维护性 | 代码易于阅读与修改,文档齐全,便于后期维护和功能扩展 |
| 扩展性 | 系统架构应支持后续功能的扩展,易于添加新模块或功能 |
| 兼容性 | 系统应支持主流浏览器(如Chrome、Firefox、Safari) |
| 用户体验 | 界面友好、简洁,操作应当简便,避免用户困惑 |
3.3 系统用例分析
通过3.2功能的分析,得出了系统的用例图:
用户用例图如下所示

图3-1 用户用例图
用户用例图如下所示

图3-2分析人员用例图
管理员用例图如下所示。

图3-3 管理员用例图
3.4 系统的流程分析
3.4.1登录流程

图3-4登录流程图
3.4.2系统操作流程
系统操作流程包括用户、分析人员和管理员的各自操作。用户首先通过注册和登录进入系统,浏览首页的通知公告和投票资讯,选择参与感兴趣的投票活动并进行投票,投票记录会自动保存至个人中心,用户也可以在个人中心提交意见反馈、查看反馈回复、评论投票活动并进行收藏。分析人员登录后,查看投票信息和相关数据,分析投票活动的效果和用户反馈,必要时进行反馈回复和评论管理。管理员通过后台管理系统进行用户管理、投票活动创建与更新、投票记录查看、意见反馈处理及回复,同时发布通知公告和管理平台资源,确保系统的稳定运行和良好运营。系统的操作流程简洁高效,确保不同角色用户能够顺畅地完成各项任务。系统操作流程如下图所示:

图3-4系统操作流程图
4.1 系统架构设计
智能投票与意见收集系统的架构设计主要分为可以3层,主要有Web层,业务层,Model层。其中web层还包括View层和Controller层,Model层包括元数据扩展层和数据访问层。
系统架构如下图所示。
MVVM 就是将其中的View 的状态和行为抽象化,让我们将视图 UI 和业务逻辑分开。当然这些事 ViewModel 已经帮我们做了,它可以取出 Model 的数据同时帮忙处理 View 中由于需要展示内容而涉及的业务逻辑。它强制性的把应用程序的输入、输出和处理全部分开,将其分为三个核心部分,这三个部分分别有不同的功能。

图4-1系统架构图
视图层视图是指被用户所看到的并且能够与之进行交互的界面。视图可以向用户展示相关的数据,并接收用户输入的数据,但对用户数据不进行任何实际业务操作处理。
模型层通过控制层来处理视图层传递的数据,同一个模型可以给不同的视图提供数据,也可以被不同的视图重复使用。由于 Model 的主要内容是数据、方法和行为,其也是 MVVM 中逻辑最为复杂,代码量最多的部分,其中包含了许多应用中需要用到的业务逻辑,因此模型层的开发也变得尤为重要,后期一般不会对模型层进行大规模改动,也是 MVVM最稳定的部分。控制层主要负责视图层和模型层之间的数据传输和处理请求操作。当用户通过视图发送数据和请求时,控制层可以接收请求和数据并决定调用哪些模型、通过模型的哪些操来处理数据和请求,处理完成后,控制层再将数据返回给相应的视图。
4.2开发流程设计
智能投票与意见收集系统的开发过程涉及对管理模块和数据库的分析与规划。编写代码、进行代开发以及规划和操作是构建信息管理系统的关键步骤,这些环节决定了系统是否能实现预期功能,并能够在设计完成后顺利实施。在开发过程中,必须遵循严格的阶段性顺序,每个阶段的工作都应通过技术手段进行验证和检查,确保前一阶段的任务完成准确无误,避免拖延到后续工作。根据成功的开发经验,这种方法有效降低了系统开发的复杂度。如图4-2所示。

图4-2开发系统流程图
4.3系统功能模块设计
通过对智能投票与意见收集系统的功能需求分析以及用例分析,得出了智能投票与意见收集系统的功能模块图如图4-3所示。

4.4数据库设计
数据库设计一般包括需求分析、概念模型设计、数据库表建立三大过程,其中需求分析前面章节已经阐述,概念模型设计有概念模型和逻辑结构设计两部分。
4.4.1 数据库概念结构设计
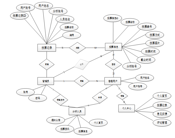
下面是整个智能投票与意见收集系统中主要的数据库表总E-R实体关系图。

图4-4 系统总体ER图
4.4.2数据表
表 4-1-access_token(登陆访问时长)
| 编号 | 字段名 | 类型 | 长度 | 是否非空 | 是否主键 | 注释 |
| 1 | token_id | int | 是 | 是 | 临时访问牌ID | |
| 2 | token | varchar | 64 | 否 | 否 | 临时访问牌 |
| 3 | info | text | 65535 | 否 | 否 | 信息 |
| 4 | maxage | int | 是 | 否 | 最大寿命:默认2小时 | |
| 5 | create_time | timestamp | 是 | 否 | 创建时间 | |
| 6 | update_time | timestamp | 是 | 否 | 更新时间 | |
| 7 | user_id | int | 是 | 否 | 用户编号 |
表 4-2-analysts(分析人员)
| 编号 | 字段名 | 类型 | 长度 | 是否非空 | 是否主键 | 注释 |
| 1 | analysts_id | int | 是 | 是 | 分析人员ID | |
| 2 | personnel_name | varchar | 64 | 否 | 否 | 人员姓名 |
| 3 | personnel_phone_number | varchar | 16 | 否 | 否 | 人员电话 |
| 4 | examine_state | varchar | 16 | 是 | 否 | 审核状态 |
| 5 | user_id | int | 是 | 否 | 用户ID | |
| 6 | create_time | datetime | 是 | 否 | 创建时间 | |
| 7 | update_time | timestamp | 是 | 否 | 更新时间 |
表 4-3-article(文章)
| 编号 | 字段名 | 类型 | 长度 | 是否非空 | 是否主键 | 注释 |
| 1 | article_id | mediumint | 是 | 是 | 文章id | |
| 2 | title | varchar | 125 | 是 | 是 | 标题 |
| 3 | type | varchar | 64 | 是 | 否 | 文章分类 |
| 4 | hits | int | 是 | 否 | 点击数 | |
| 5 | praise_len | int | 是 | 否 | 点赞数 | |
| 6 | create_time | timestamp | 是 | 否 | 创建时间 | |
| 7 | update_time | timestamp | 是 | 否 | 更新时间 | |
| 8 | source | varchar | 255 | 否 | 否 | 来源 |
| 9 | url | varchar | 255 | 否 | 否 | 来源地址 |
| 10 | tag | varchar | 255 | 否 | 否 | 标签 |
| 11 | content | longtext | 4294967295 | 否 | 否 | 正文 |
| 12 | img | varchar | 255 | 否 | 否 | 封面图 |
| 13 | description | text | 65535 | 否 | 否 | 文章描述 |
表 4-4-article_type(文章分类)
| 编号 | 字段名 | 类型 | 长度 | 是否非空 | 是否主键 | 注释 |
| 1 | type_id | smallint | 是 | 是 | 分类ID | |
| 2 | display | smallint | 是 | 否 | 显示顺序 | |
| 3 | name | varchar | 16 | 是 | 否 | 分类名称 |
| 4 | father_id | smallint | 是 | 否 | 上级分类ID | |
| 5 | description | varchar | 255 | 否 | 否 | 描述 |
| 6 | icon | text | 65535 | 否 | 否 | 分类图标 |
| 7 | url | varchar | 255 | 否 | 否 | 外链地址 |
| 8 | create_time | timestamp | 是 | 否 | 创建时间 | |
| 9 | update_time | timestamp | 是 | 否 | 更新时间 |
表 4-5-auth(用户权限管理)
| 编号 | 字段名 | 类型 | 长度 | 是否非空 | 是否主键 | 注释 |
| 1 | auth_id | int | 是 | 是 | 授权ID | |
| 2 | user_group | varchar | 64 | 否 | 否 | 用户组 |
| 3 | mod_name | varchar | 64 | 否 | 否 | 模块名 |
| 4 | table_name | varchar | 64 | 否 | 否 | 表名 |
| 5 | page_title | varchar | 255 | 否 | 否 | 页面标题 |
| 6 | path | varchar | 255 | 否 | 否 | 路由路径 |
| 7 | parent | varchar | 64 | 否 | 否 | 父级菜单 |
| 8 | parent_sort | int | 是 | 否 | 父级菜单排序 | |
| 9 | position | varchar | 32 | 否 | 否 | 位置 |
| 10 | mode | varchar | 32 | 是 | 否 | 跳转方式 |
| 11 | add | tinyint | 是 | 否 | 是否可增加 | |
| 12 | del | tinyint | 是 | 否 | 是否可删除 | |
| 13 | set | tinyint | 是 | 否 | 是否可修改 | |
| 14 | get | tinyint | 是 | 否 | 是否可查看 | |
| 15 | field_add | text | 65535 | 否 | 否 | 添加字段 |
| 16 | field_set | text | 65535 | 否 | 否 | 修改字段 |
| 17 | field_get | text | 65535 | 否 | 否 | 查询字段 |
| 18 | table_nav_name | varchar | 500 | 否 | 否 | 跨表导航名称 |
| 19 | table_nav | varchar | 500 | 否 | 否 | 跨表导航 |
| 20 | option | text | 65535 | 否 | 否 | 配置 |
| 21 | create_time | timestamp | 是 | 否 | 创建时间 | |
| 22 | update_time | timestamp | 是 | 否 | 更新时间 |
表 4-6-code_token(验证码)
| 编号 | 字段名 | 类型 | 长度 | 是否非空 | 是否主键 | 注释 |
| 1 | code_token_id | int | 是 | 是 | 验证码ID | |
| 2 | token | varchar | 255 | 否 | 否 | 令牌 |
| 3 | code | varchar | 255 | 否 | 否 | 验证码 |
| 4 | expire_time | timestamp | 是 | 否 | 失效时间 | |
| 5 | create_time | timestamp | 是 | 否 | 创建时间 | |
| 6 | update_time | timestamp | 是 | 否 | 更新时间 |
表 4-7-collect(收藏)
| 编号 | 字段名 | 类型 | 长度 | 是否非空 | 是否主键 | 注释 |
| 1 | collect_id | int | 是 | 是 | 收藏ID | |
| 2 | user_id | int | 是 | 是 | 收藏人ID | |
| 3 | source_table | varchar | 255 | 否 | 否 | 来源表 |
| 4 | source_field | varchar | 255 | 否 | 否 | 来源字段 |
| 5 | source_id | int | 是 | 否 | 来源ID | |
| 6 | title | varchar | 255 | 否 | 否 | 标题 |
| 7 | img | varchar | 255 | 否 | 否 | 封面 |
| 8 | create_time | timestamp | 是 | 否 | 创建时间 | |
| 9 | update_time | timestamp | 是 | 否 | 更新时间 |
表 4-8-comment(评论)
| 编号 | 字段名 | 类型 | 长度 | 是否非空 | 是否主键 | 注释 |
| 1 | comment_id | int | 是 | 是 | 评论ID | |
| 2 | user_id | int | 是 | 是 | 评论人ID | |
| 3 | reply_to_id | int | 是 | 否 | 回复评论ID | |
| 4 | content | longtext | 4294967295 | 否 | 否 | 内容 |
| 5 | nickname | varchar | 255 | 否 | 否 | 昵称 |
| 6 | avatar | varchar | 255 | 否 | 否 | 头像地址 |
| 7 | create_time | timestamp | 是 | 否 | 创建时间 | |
| 8 | update_time | timestamp | 是 | 否 | 更新时间 | |
| 9 | source_table | varchar | 255 | 否 | 否 | 来源表 |
| 10 | source_field | varchar | 255 | 否 | 否 | 来源字段 |
| 11 | source_id | int | 是 | 否 | 来源ID |
表 4-9-feedback_on_opinions(意见反馈)
| 编号 | 字段名 | 类型 | 长度 | 是否非空 | 是否主键 | 注释 |
| 1 | feedback_on_opinions_id | int | 是 | 是 | 意见反馈ID | |
| 2 | user_account | int | 否 | 否 | 用户账号 | |
| 3 | user_name | varchar | 64 | 否 | 否 | 用户姓名 |
| 4 | analyze_account | int | 否 | 否 | 分析账号 | |
| 5 | personnel_name | varchar | 64 | 否 | 否 | 人员姓名 |
| 6 | voting_name | varchar | 64 | 否 | 否 | 投票名称 |
| 7 | voting_number | varchar | 64 | 否 | 否 | 投票编号 |
| 8 | feedback_time | date | 否 | 否 | 反馈时间 | |
| 9 | feedback_opinion | longtext | 4294967295 | 否 | 否 | 反馈意见 |
| 10 | feedback_reply_limit_times | int | 是 | 否 | 回复限制次数 | |
| 11 | create_time | datetime | 是 | 否 | 创建时间 | |
| 12 | update_time | timestamp | 是 | 否 | 更新时间 | |
| 13 | source_table | varchar | 255 | 否 | 否 | 来源表 |
| 14 | source_id | int | 否 | 否 | 来源ID | |
| 15 | source_user_id | int | 否 | 否 | 来源用户 |
表 4-10-feedback_reply(反馈回复)
| 编号 | 字段名 | 类型 | 长度 | 是否非空 | 是否主键 | 注释 |
| 1 | feedback_reply_id | int | 是 | 是 | 反馈回复ID | |
| 2 | analyze_account | int | 否 | 否 | 分析账号 | |
| 3 | personnel_name | varchar | 64 | 否 | 否 | 人员姓名 |
| 4 | user_account | int | 否 | 否 | 用户账号 | |
| 5 | user_name | varchar | 64 | 否 | 否 | 用户姓名 |
| 6 | voting_name | varchar | 64 | 否 | 否 | 投票名称 |
| 7 | voting_number | varchar | 64 | 否 | 否 | 投票编号 |
| 8 | feedback_time | date | 否 | 否 | 反馈时间 | |
| 9 | feedback_reply | longtext | 4294967295 | 否 | 否 | 反馈回复 |
| 10 | create_time | datetime | 是 | 否 | 创建时间 | |
| 11 | update_time | timestamp | 是 | 否 | 更新时间 | |
| 12 | source_table | varchar | 255 | 否 | 否 | 来源表 |
| 13 | source_id | int | 否 | 否 | 来源ID | |
| 14 | source_user_id | int | 否 | 否 | 来源用户 |
表 4-11-hits(用户点击)
| 编号 | 字段名 | 类型 | 长度 | 是否非空 | 是否主键 | 注释 |
| 1 | hits_id | int | 是 | 是 | 点赞ID | |
| 2 | user_id | int | 是 | 否 | 点赞人 | |
| 3 | create_time | timestamp | 是 | 否 | 创建时间 | |
| 4 | update_time | timestamp | 是 | 否 | 更新时间 | |
| 5 | source_table | varchar | 255 | 否 | 否 | 来源表 |
| 6 | source_field | varchar | 255 | 否 | 否 | 来源字段 |
| 7 | source_id | int | 是 | 否 | 来源ID |
表 4-12-notice(公告)
| 编号 | 字段名 | 类型 | 长度 | 是否非空 | 是否主键 | 注释 |
| 1 | notice_id | mediumint | 是 | 是 | 公告ID | |
| 2 | title | varchar | 125 | 是 | 否 | 标题 |
| 3 | content | longtext | 4294967295 | 否 | 否 | 正文 |
| 4 | create_time | timestamp | 是 | 否 | 创建时间 | |
| 5 | update_time | timestamp | 是 | 否 | 更新时间 |
表 4-13-praise(点赞)
| 编号 | 字段名 | 类型 | 长度 | 是否非空 | 是否主键 | 注释 |
| 1 | praise_id | int | 是 | 是 | 点赞ID | |
| 2 | user_id | int | 是 | 是 | 点赞人 | |
| 3 | create_time | timestamp | 是 | 否 | 创建时间 | |
| 4 | update_time | timestamp | 是 | 否 | 更新时间 | |
| 5 | source_table | varchar | 255 | 否 | 否 | 来源表 |
| 6 | source_field | varchar | 255 | 否 | 否 | 来源字段 |
| 7 | source_id | int | 是 | 否 | 来源ID | |
| 8 | status | tinyint | 是 | 否 | 点赞状态:1为点赞,0已取消 |
表 4-14-schedule(日程管理)
| 编号 | 字段名 | 类型 | 长度 | 是否非空 | 是否主键 | 注释 |
| 1 | schedule_id | smallint | 是 | 是 | 日程ID | |
| 2 | content | varchar | 255 | 否 | 否 | 日程内容 |
| 3 | scheduled_time | datetime | 否 | 否 | 计划时间 | |
| 4 | user_id | int | 是 | 否 | 用户ID | |
| 5 | create_time | datetime | 否 | 否 | 创建时间 | |
| 6 | update_time | datetime | 否 | 否 | 更新时间 |
表 4-15-score(评分)
| 编号 | 字段名 | 类型 | 长度 | 是否非空 | 是否主键 | 注释 |
| 1 | score_id | int | 是 | 是 | 评分ID | |
| 2 | user_id | int | 是 | 否 | 评分人 | |
| 3 | nickname | varchar | 64 | 否 | 否 | 昵称 |
| 4 | score_num | double | 是 | 否 | 评分 | |
| 5 | create_time | timestamp | 是 | 否 | 创建时间 | |
| 6 | update_time | timestamp | 是 | 否 | 更新时间 | |
| 7 | source_table | varchar | 255 | 否 | 否 | 来源表 |
| 8 | source_field | varchar | 255 | 否 | 否 | 来源字段 |
| 9 | source_id | int | 是 | 否 | 来源ID |
表 4-16-slides(轮播图)
| 编号 | 字段名 | 类型 | 长度 | 是否非空 | 是否主键 | 注释 |
| 1 | slides_id | int | 是 | 是 | 轮播图ID | |
| 2 | title | varchar | 64 | 否 | 否 | 标题 |
| 3 | content | varchar | 255 | 否 | 否 | 内容 |
| 4 | url | varchar | 255 | 否 | 否 | 链接 |
| 5 | img | varchar | 255 | 否 | 否 | 轮播图 |
| 6 | hits | int | 是 | 否 | 点击量 | |
| 7 | create_time | timestamp | 是 | 否 | 创建时间 | |
| 8 | update_time | timestamp | 是 | 否 | 更新时间 |
表 4-17-upload(文件上传)
| 编号 | 字段名 | 类型 | 长度 | 是否非空 | 是否主键 | 注释 |
| 1 | upload_id | int | 是 | 是 | 上传ID | |
| 2 | name | varchar | 64 | 否 | 否 | 文件名 |
| 3 | path | varchar | 255 | 否 | 否 | 访问路径 |
| 4 | file | varchar | 255 | 否 | 否 | 文件路径 |
| 5 | display | varchar | 255 | 否 | 否 | 显示顺序 |
| 6 | father_id | int | 否 | 否 | 父级ID | |
| 7 | dir | varchar | 255 | 否 | 否 | 文件夹 |
| 8 | type | varchar | 32 | 否 | 否 | 文件类型 |
表 4-18-user(用户账户)
| 编号 | 字段名 | 类型 | 长度 | 是否非空 | 是否主键 | 注释 |
| 1 | user_id | int | 是 | 是 | 用户ID | |
| 2 | state | smallint | 是 | 否 | 账户状态:(1可用|2异常|3已冻结|4已注销) | |
| 3 | user_group | varchar | 32 | 否 | 否 | 所在用户组 |
| 4 | login_time | timestamp | 是 | 否 | 上次登录时间 | |
| 5 | phone | varchar | 11 | 否 | 否 | 手机号码 |
| 6 | phone_state | smallint | 是 | 否 | 手机认证:(0未认证|1审核中|2已认证) | |
| 7 | username | varchar | 16 | 是 | 否 | 用户名 |
| 8 | nickname | varchar | 16 | 否 | 否 | 昵称 |
| 9 | password | varchar | 64 | 是 | 否 | 密码 |
| 10 | | varchar | 64 | 否 | 否 | 邮箱 |
| 11 | email_state | smallint | 是 | 否 | 邮箱认证:(0未认证|1审核中|2已认证) | |
| 12 | avatar | varchar | 255 | 否 | 否 | 头像地址 |
| 13 | open_id | varchar | 255 | 否 | 否 | 针对获取用户信息字段 |
| 14 | create_time | timestamp | 是 | 否 | 创建时间 |
表 4-19-user_group(用户组)
| 编号 | 字段名 | 类型 | 长度 | 是否非空 | 是否主键 | 注释 |
| 1 | group_id | mediumint | 是 | 是 | 用户组ID | |
| 2 | display | smallint | 是 | 否 | 显示顺序 | |
| 3 | name | varchar | 16 | 是 | 否 | 名称 |
| 4 | description | varchar | 255 | 否 | 否 | 描述 |
| 5 | source_table | varchar | 255 | 否 | 否 | 来源表 |
| 6 | source_field | varchar | 255 | 否 | 否 | 来源字段 |
| 7 | source_id | int | 是 | 否 | 来源ID | |
| 8 | register | smallint | 否 | 否 | 注册位置 | |
| 9 | create_time | timestamp | 是 | 否 | 创建时间 | |
| 10 | update_time | timestamp | 是 | 否 | 更新时间 |
表 4-20-voting_information(投票信息)
| 编号 | 字段名 | 类型 | 长度 | 是否非空 | 是否主键 | 注释 |
| 1 | voting_information_id | int | 是 | 是 | 投票信息ID | |
| 2 | voting_name | varchar | 64 | 否 | 否 | 投票名称 |
| 3 | voting_number | varchar | 64 | 否 | 否 | 投票编号 |
| 4 | voting_method | varchar | 64 | 否 | 否 | 投票方式 |
| 5 | voting_image | varchar | 255 | 否 | 否 | 投票图片 |
| 6 | voting_time | datetime | 否 | 否 | 投票时间 | |
| 7 | deadline | datetime | 否 | 否 | 截止时间 | |
| 8 | analyze_account | int | 否 | 否 | 分析账号 | |
| 9 | personnel_name | varchar | 64 | 否 | 否 | 人员姓名 |
| 10 | voting_details | text | 65535 | 否 | 否 | 投票详情 |
| 11 | hits | int | 是 | 否 | 点击数 | |
| 12 | praise_len | int | 是 | 否 | 点赞数 | |
| 13 | collect_len | int | 是 | 否 | 收藏数 | |
| 14 | comment_len | int | 是 | 否 | 评论数 | |
| 15 | examine_state | varchar | 16 | 是 | 否 | 审核状态 |
| 16 | examine_reply | varchar | 16 | 否 | 否 | 审核回复 |
| 17 | voting_record_limit_times | int | 是 | 否 | 投票限制次数 | |
| 18 | feedback_on_opinions_limit_times | int | 是 | 否 | 反馈限制次数 | |
| 19 | create_time | datetime | 是 | 否 | 创建时间 | |
| 20 | update_time | timestamp | 是 | 否 | 更新时间 |
表 4-21-voting_method(投票方式)
| 编号 | 字段名 | 类型 | 长度 | 是否非空 | 是否主键 | 注释 |
| 1 | voting_method_id | int | 是 | 是 | 投票方式ID | |
| 2 | voting_method | varchar | 64 | 否 | 否 | 投票方式 |
| 3 | create_time | datetime | 是 | 否 | 创建时间 | |
| 4 | update_time | timestamp | 是 | 否 | 更新时间 |
表 4-22-voting_record(投票记录)
| 编号 | 字段名 | 类型 | 长度 | 是否非空 | 是否主键 | 注释 |
| 1 | voting_record_id | int | 是 | 是 | 投票记录ID | |
| 2 | user_account | int | 否 | 否 | 用户账号 | |
| 3 | user_name | varchar | 64 | 否 | 否 | 用户姓名 |
| 4 | analyze_account | int | 否 | 否 | 分析账号 | |
| 5 | personnel_name | varchar | 64 | 否 | 否 | 人员姓名 |
| 6 | voting_name | varchar | 64 | 否 | 否 | 投票名称 |
| 7 | voting_number | varchar | 64 | 否 | 否 | 投票编号 |
| 8 | voting_method | varchar | 64 | 否 | 否 | 投票方式 |
| 9 | number_of_votes_cast | double | 否 | 否 | 投票数量 | |
| 10 | remarks_information | text | 65535 | 否 | 否 | 备注信息 |
| 11 | create_time | datetime | 是 | 否 | 创建时间 | |
| 12 | update_time | timestamp | 是 | 否 | 更新时间 | |
| 13 | source_table | varchar | 255 | 否 | 否 | 来源表 |
| 14 | source_id | int | 否 | 否 | 来源ID | |
| 15 | source_user_id | int | 否 | 否 | 来源用户 |
表 4-23-voting_users(投票用户)
| 编号 | 字段名 | 类型 | 长度 | 是否非空 | 是否主键 | 注释 |
| 1 | voting_users_id | int | 是 | 是 | 投票用户ID | |
| 2 | user_name | varchar | 64 | 否 | 否 | 用户姓名 |
| 3 | user_phone_number | varchar | 16 | 否 | 否 | 用户电话 |
| 4 | examine_state | varchar | 16 | 是 | 否 | 审核状态 |
| 5 | user_id | int | 是 | 否 | 用户ID | |
| 6 | create_time | datetime | 是 | 否 | 创建时间 | |
| 7 | update_time | timestamp | 是 | 否 | 更新时间 |
5.1 用户模块
5.1.2 用户登录界面
用户在登录界面输入账号+密码,点击“登录”按钮,系统在用户数据库表中会对用户的账号进行匹配,账号+密码正确的话,就会登录到系统中各个用户的主管理界面,否则提示对应的信息,返回到登录的界面,其登录主界面展示如下图所示。

图5-2用户登录界面图
登录关键代码如下所示。
/**
* 登录
* @param data
* @param httpServletRequest
* @return
*/
@PostMapping("login")
public Map<String, Object> login(@RequestBody Map<String, String> data, HttpServletRequest httpServletRequest) {
log.info("[执行登录接口]");
String username = data.get("username");
String email = data.get("email");
String phone = data.get("phone");
String password = data.get("password");
5.1.1 用户注册界面
SSM智能投票与意见收集系统的操作流程简洁明了,分为用户。分析员和管理员两大角色。用户注册界面简洁,包含用户名、密码、手机号、邮箱等字段,系统验证信息后完成注册,确保数据准确性和完整性。其注册主界面展示如下图所示。

图5-1用户注册界面图
5.1.3个人首页界面
展示了用户的基本信息、积分和参与的投票记录。用户可以快速查看和管理自己的投票记录、意见反馈、收藏和评论等内容。个人首页界面如下图所示。

图5-3个人首页界面图
5.2分析员功能模块
5.2.1分析员登录界面
分析员在登录界面输入账号+密码,点击“登录”按钮,系统在用户数据库表中会对用户的账号进行匹配,账号+密码正确的话,就会登录到系统中各个用户的主管理界面,否则提示对应的信息,返回到登录的界面,其登录主界面展示如下图所示。

图5-4分析员登录界面图
5.2.2分析员首页界面
分析员首页界面展示了与投票活动相关的关键数据和信息,包括通知公告、投票资讯和投票信息,帮助分析员了解当前投票动态。分析员首页界面如下图所示。

图5-5入分析员首页界面图
5.3管理员功能模块
5.3.1管理员员首页界面
提供了对系统的全面管理和配置功能。管理员可以管理用户账户、设置不同的投票方式、发布和编辑投票信息、查看和统计投票记录。管理员首页界面展示如下图所示。

图5-6管理员登录界面图
5.3.2管理员首页界面
管理员首页界面提供了对系统的全面监控和管理入口,管理员可以快速访问用户管理、投票活动、公告发布及资源权限配置等核心功能。管理员首页界面展示如下图所示。

图5-7管理员首页界面图
5.3.2意见反馈管理界面
意见反馈管理界面允许管理员查看和处理用户提交的反馈信息。管理员可以浏览用户的建议、问题和投诉,进行分类和优先级设置,并对反馈进行回复或跟进。意见反馈管理界面。

图5-8意见反馈界面图
6.1系统测试的目的
软件测试的目的在于识别系统缺陷,验证软件对需求的符合程度,使其功能、性能和安全性达到设计标准。在开发过程中,测试能够及时发现潜在问题,降低发布后出现故障的风险。测试不仅关注系统的正常运行,还模拟各种异常情况,评估在不同环境和边界条件下的表现,从而提升软件的可靠性和稳定性,为用户提供更高质量的产品体验,增强信任感。测试过程中的数据和经验积累能完善测试策略,改进开发流程,成为后续项目的参考。软件测试贯穿开发生命周期,是实现产品质量和发布标准的重要环节。
6.2系统测试方法
测试方法是一系列用于评估和验证产品、软件或系统性能的技术和程序。这些方法根据测试目标的不同,可以划分为黑盒测试、白盒测试和灰盒测试等多种类型。黑盒测试关注输入和输出,不涉及内部逻辑结构。白盒测试深入代码和系统内部结构,检查程序流程和逻辑错误。灰盒测试介于两者之间,对内部结构有部分了解。其他方法还包括自动化测试、手动测试、性能测试和安全测试,各自具有特定的应用场景和优势。性能测试检验系统的响应时间和稳定性,安全测试识别潜在的安全漏洞。选择适当的测试方法能够有效发现问题,提高产品的质量和可靠性。
6.3功能测试
系统采用黑盒测试对系统功能进行测试,以下是测试的详细用例表。
表6-1 用户功能测试用例表
| 测试目的 | 验证评论功能 |
| 测试条件 | 用户已登录 |
| 测试步骤 | 1. 登录系统。 2. 进入投票信息模块。 3. 发布意见。 4. 反馈回复。 5. 评论管理。 |
| 预期效果 | 能成功发布、回复和删除评论 |
| 实际效果 | 与预期结果一致 |
| 结论 | 测试通过 |
表6-2 投票信息功能测试用例表
| 测试目的 | 验证学院信息功能 |
| 测试条件 | 用户已登录 |
| 测试步骤 | 1. 登录系统。 2. 进入投票资讯。 3. 浏览投票信息。 4. 点击查看详细信息。 |
| 预期效果 | 能正常查看投票信息 |
| 实际效果 | 与预期结果一致 |
| 结论 | 测试通过 |
表6-3 意见反馈管理测试用例表
| 测试目的 | 验证岗位报名功能 |
| 测试条件 | 用户已登录 |
| 测试步骤 | 1. 登录系统。 2. 进入意见反馈管理。 3. 反馈回复管理。 4. 点击查看详细信息。 |
| 预期效果 | 能正常查看反馈信息 |
| 实际效果 | 与预期结果一致 |
| 结论 | 测试通过 |
表6-4 评论管理功能测试用例表
| 测试目的 | 验证评论管理功能 |
| 测试条件 | 管理员已登录 |
| 测试步骤 | 1. 登录系统。 2. 进入评论管理模块。 3. 查看所有评论。 4. 删除某条记录。 |
| 预期效果 | 能正常查看和 删除记录 |
| 实际效果 | 与预期结果一致 |
| 结论 | 测试通过 |
通过对功能的测试,智能投票与意见收集系统的基本功能都是可行的,不管是系统里面的功能,还是界面的设计都是可值得推广宣传的。
- 总结与展望
7.1总结
在本次毕业设计项目中,成功开发了一个基于Web智能投票与意见收集系统,目标在于解决传统实训中信息不对称与管理效率低下的问题。通过采用SSM框架、MySQL数据库和前端Vue.js技术,该系统实现了实训信息的在线管理与预约的数字化处理,强化了用户权限管理与数据安全保护措施。这一系列功能的实现显著提升了岗位报名管理的效率,为实训线上管理迈出了重要一步。
在研究过程中也面临了一些问题和挑战。当前的技术选型在满足基本需求的同时,对于不断变化的业务环境和用户期望显得较为僵化。用户体验方面,系统的界面设计与交互逻辑尚需优化,以符合现代用户对高效、直观操作的要求。随着网络安全威胁的上升,保护用户数据的安全性与隐私问题亦需持续重视。
7.2展望
未来的研究将集中于以下几个方向:探索更灵活、高效的技术架构的应用提升系统的可扩展性与维护性。将引入前沿的设计理念,进一步改善用户界面并增强用户体验。在数据安全方面,研究更为先进的加密技术与安全策略,保障系统能够应对复杂的网络安全挑战。随着人工智能与大数据技术的发展,未来的研究还将探索如何利用这些技术提供智能化分析与决策支持,进一步提升展览管理效率与服务质量。
- [2] B B ,Hota I ,Soren S , et al.Sm1-XSrxMnO3 (X = 0.1, 0.2, 0.3, and 0.4) perovskite (SSM) with a-site doping optimized as oxygen reduction reaction (ORR) electrocatalyst[J].Electrochimica Acta,2025,515145609-145609.
- [3] H ,Liang W ,Zhou L , et al.Baveno VI-SSM was able to stratify the risk of portal hypertension-related events in patients with HBV-related cirrhosis.[J].Clinical and molecular hepatology,2025,
- [5] S ,Chen K ,Yan H , et al.Solvent-free green preparation of reinforced FEP/SiO2-SSM composite membrane for high temperature waste oil treatment[J].Journal of Water Process Engineering,2025,70106978-106978.
- [6] R ,Rouméas É .The democratic ethics of artificially intelligent polling[J].AI & SOCIETY,2025,(prepublish):1-15.
- [7] ,郑和翔,徐志晔,等.基于人工智能投票算法建立识别血清钠离子随机误差的实时质量控制法[J].临床检验杂志,2024,42(10):772-777.DOI:10.13602/j.cnki.jcls.2024.10.11.
- [8] .收集原汁原味群众意见传达田间地头百姓心声[N].滨州日报,2023-11-24(004). DOI:10.44592/n.cnki.nbhck2023.002648.
- Rajesh T ,Himanshu K .Cloud-based Smart Voting: Opportunity of Gender Inclusiveness in India[J].Indian Journal of Public Administration,2023,69(4):948-953.
- 徐涛,杨龙雨,王蓉蓉,等.基于投票策略的智能配电网柔性负荷聚类分析方法[J].宁夏电力,2023,(06):1-7+27.
- 胡紫腾,晏利姣,张钰菁,等.中医药快速动态指南制定方法(三)——快速证据收集整合及推荐意见形成[J].中医杂志,2024,65(03):281-286.DOI:10.13288/j.11-2166/r.2024.03.010.
- 黄河,金瑜.基于投票和以太坊智能合约的云数据审计方案[J].计算机应用,2024,44(07):2093-2101.
- 刘红,张靖宇,雷梦婷,等.基于区块链的公平和可验证电子投票智能合约[J].应用科学学报,2023,41(04):541-562.
- 戴鑫淦.基于智能合约的隐私保护电子投票技术的研究[D].暨南大学,2023.
- 殷红建,朱岩,王静,等.基于零知识证明的智能合约投票系统设计与实现[J].工程科学学报,2023,45(04):632-642.DOI:10.13374/j.issn2095-9389.2022.07.07.001.
- Fadi A ,Ahmad A ,Rabia S , et al.Velocity Sensor Fault-Tolerant Controller for Induction Machine Using Intelligent Voting Algorithm[J].Energies,2022,15(9):3084-3084.
- Zhimin Q ,Jiubing C .Information‐Centric Networking based content collection and caching mechanism for network public opinion[J].Internet Technology Letters,2022,6(2):
- Agency Information Collection Activities: Submission for OMB Review; Comment Request; Generic Clearance for the Collection of Qualitative Feedback on Agency Service Delivery[J].Department of Homeland Security Documents / FIND,2021,86(107):
免费领取项目源码,请关注❥点赞收藏并私信博主,谢谢~

被折叠的 条评论
为什么被折叠?



