随着人们生活水平的提高,越来越多的人选择走进大自然,享受农家乐带来的乡村生活体验。然而,传统的农家乐管理方式往往效率低下,无法满足现代人对于便捷、高效的服务需求。为了提高农家乐的管理效率和服务质量,本研究将 SSM框架与 Vue 框架相结合,设计并实现了一款农家乐管理系统。
该系统旨在提供一个全面、集成的解决方案,涵盖农家乐的住宿信息管理、住宿预定管理、项目类型管理、游玩项目管理、游玩预定管理等核心功能。通过 SSM 框架的强大后台支持和 Vue 框架的用户友好前端界面,农家乐管理者可以更轻松地管理业务,同时为客户提供更好的预订体验。
本文将详细介绍农家乐管理系统的设计与实现过程,包括系统架构、功能模块、数据库设计等方面。通过实际案例分析,展示该系统如何提高农家乐的运营效率和客户满意度。
希望本研究能够为农家乐行业的发展提供有益的参考,推动农家乐管理的数字化转型,实现更高的经济效益和社会价值。
关键词:SSM;农家乐管理系统;Vue
Abstract
With the improvement of people's living standards, more and more people choose to enter nature and enjoy the rural life experience brought by rural tourism. However, traditional rural tourism management methods often have low efficiency and cannot meet the modern people's demand for convenient and efficient services. In order to improve the management efficiency and service quality of rural tourism, this study combines the SSM framework with the Vue framework to design and implement a rural tourism management system.
The system aims to provide a comprehensive and integrated solution, covering core functions such as accommodation information management, accommodation reservation management, project type management, play project management, and play reservation management for rural tourism. Through the powerful backend support of the SSM framework and the user-friendly front-end interface of the Vue framework, rural tourism managers can more easily manage their business while providing customers with a better booking experience.
This article will provide a detailed introduction to the design and implementation process of a rural tourism management system, including system architecture, functional modules, database design, and other aspects. Through practical case analysis, demonstrate how the system can improve the operational efficiency and customer satisfaction of rural tourism.
I hope this study can provide useful references for the development of the rural tourism industry, promote the digital transformation of rural tourism management, and achieve higher economic benefits and social value.
Keywords: SSM; SSM; Rural tourism management system; Vue
1 绪论
1.1 研究背景和意义
随着农村旅游的兴起和人们对乡村休闲度假的追求,农家乐行业正处于快速发展的阶段。然而,传统的农家乐管理方式存在着一些挑战,如预订管理、资源调度、客户服务等方面的困难。因此,开发和研究农家乐管理系统具有重要的研究背景和意义。
首先,农家乐管理系统可以提高农家乐经营者的管理效率和服务质量。通过引入现代信息技术,系统可以实现在线预订管理、订单处理等功能,帮助农家乐经营者更好地安排和管理客房、住宿、活动等资源。同时,系统还可以提供自动化的客户服务和沟通渠道,提升客户满意度和口碑。
其次,该系统有助于推动农村旅游产业的规范化和提升。农家乐行业在快速发展的同时也面临着管理混乱、服务质量参差不齐等问题。通过引入农家乐管理系统,可以规范农家乐的运营流程和服务标准,提高行业整体的竞争力和形象。同时,系统还可以为政府监管部门提供数据支持,帮助监测和评估农村旅游产业的发展情况。
总之,农家乐管理系统的研究具有重要的研究背景和意义。通过提高管理效率和服务质量,规范行业标准和促进融合发展,该系统将推动农家乐行业的健康发展,提升农村旅游服务水平,满足人们对乡村休闲度假的需求,同时也为地方经济发展和农村振兴作出积极贡献。
国内研究现状:
在国内,农家乐管理系统的研究和开发逐渐受到重视。一些高校和科研机构致力于该领域的研究,并取得了一定的成果。研究者们关注农家乐经营模式、资源管理、预订管理等方面的问题,通过信息技术和互联网手段,设计和实现了一些农家乐管理系统的原型。这些系统通常包括在线预订、订单管理、资源调度、客户服务等功能,为农家乐经营者提供了一种便捷高效的管理工具。
国外研究现状:
在国外,农家乐管理系统的研究也受到一定的关注。一些发达国家的农业旅游机构和研究机构在该领域进行了深入研究。他们致力于农家乐行业的发展和管理优化,通过信息技术和创新思维,推出了一些先进的农家乐管理系统。这些系统主要关注预订管理、活动安排、客户体验等方面,通过移动应用、在线平台等方式,提供了一站式的农家乐服务和管理解决方案。
综上所述,农家乐管理系统的研究在国内外都取得了一定的进展。国内研究主要关注农家乐经营模式和资源管理等问题,为农家乐行业提供了一些基于信息技术的管理工具。而国外研究则更加注重客户体验和创新思维,通过移动应用和在线平台等方式,提供便捷、智能化的农家乐管理解决方案。这些研究成果为农家乐行业的发展和优化提供了有益的参考和借鉴,促进了农村旅游产业的健康发展。
1.3论文结构与章节安排
本文共分为六章,章节内容安排如下:
第一章为引言,此章节对所设计和实现的系统的背景和状况以及意义进行详细的论述以及说明,同时进行了论文整体框架的结构的简要介绍。
第二章为系统需求分析,章节所做的主要的工作是对系统进行了技术、经济和操作方面可行性的分析;对系统实行了总体功能的需求、用例分析。
第三章为系统的设计,主要是对系统的功能结构进行设计,并对系统数据库的概念结构以及物理结构的设计进行了分析。
第四章就是对系统的实现,根据系统功能的划分,分别的对系统所需要实现的前台客户功能和后台管理员功能进行了分析和说明。
第五章:系统测试。主要对系统的部分界面进行测试并对主要功能进行测试
2 农家乐管理系统系统分析
系统分析是开发一个项目的先决条件,通过系统分析可以很好的了解系统的主体用户的基本需求情况,同时这也是项目的开发的原因。进而对系统开发进行可行性分析,通常包括技术可行性、经济可行性等,可行性分析同时也是从项目整体角度进行的分析。然后就是对项目的具体需求进行分析,分析的手段一般都是通过用户的用例图来实现。下面是详细的介绍。
系统可行行分析是对系统对系统可行性进行一个探讨。在探讨系统的可行性上我们主要从技术上的可行性和经济上的可行性以及法律层面的可行性上进行分析,如果三个层面度通过,我们则认为系统是比较可行的。
SSM是一种基于Java的成熟框架,广泛应用于电子商务领域。采用SSM框架开发有助于提高系统的可拓展性和可维护性,MySQL数据库具有强大的数据处理能力,能够有效的存储和管理系统中的各项数据,因此从技术上来说是可行的。
2.1.2 操作可行性分析
此次项目设计参考了几个该模式下网站的开发案例,对他们的操作界面分析,将众多案例结合在一起,突出以人为本简化操作,所以具有基本计算机知识的人都会操作本项目。
2.1.3 法律可行性分析
从开发者角度来看,Java和MySQL是网上开源且免费的,在知识产权方面不会产生任何法律纠纷。从用户使用角度来看,只要不在系统上贩卖违禁品,对系统做出条约协议,杜绝非法支付即可。综上所述法律可行性也没有问题。
农家乐管理系统主要划分为了普通用户管理模块和管理员管理模块这两大部分,具体功能描述如下:
- 普通用户管理模块:
- 首页:作为系统的入口,展示农家乐的重要信息和特色,可能包括欢迎致辞、图片轮播、最新活动等。
- 简介公告:提供农家乐的介绍、特色服务、营业时间等基本信息,以及重要公告和通知。
- 周边资讯:展示周边景点、旅游攻略、当地特色等相关信息,帮助用户更好地规划行程。
- 住宿信息:介绍农家乐提供的住宿类型、房间详情、价格等,用户可以在此查看并预订住宿。
- 游玩项目:列出农家乐内的各种游玩项目,如农事体验、亲子活动、户外运动等,用户可以了解并预约参与。
- 我的账户:用户个人的账户管理中心,包括个人信息、头像、密码修改等功能。
- 个人中心:
●住宿预定:用户可以查看和管理自己的住宿预订情况,进行修改或取消预订。
●游玩预走:查看和管理已预订的游玩项目,如更改预约时间或取消预约。
●收藏:用户可以将感兴趣的内容添加到收藏夹,方便后续查看。
2. 管理员管理模块:
- 登录:管理员在后台可以输入用户名+密码进行登录,管理员的用户名和密码是在数据库中直接设定好的。
- 系统用户:管理员可以管理系统中的用户,包括添加、修改、删除用户账号,以及设置用户权限等。
- 住宿信息管理:管理员可以录入、更新农家乐的住宿信息,如房间类型、数量、价格等,并对住宿预订进行管理,如查看预订情况、确认订单等。
- 住宿预定管理:查看和处理用户的住宿预订请求,包括审批、拒绝或修改预订信息。
- 项目类型管理:管理农家乐提供的游玩项目类型,如农事体验、户外运动等,可以添加、修改或删除项目类型。
- 游玩项目管理:具体的游玩项目信息,如项目介绍、时间安排、参与人数等,并管理游玩项目的预订。
- 游玩预定管理:处理用户的游玩预订,包括确认预订、调整预订数量等。
- 系统管理:上传、更新系统首页的轮播图,用于展示农家乐的特色图片或宣传信息。
- 简介公告管理:发布、编辑农家乐的简介和公告信息,确保用户能够及时了解农家乐的最新情况。
- 资源管理:管理周边资讯的内容,如周边景点介绍、当地特色美食等,同时可以对资讯进行分类管理,方便用户查找。
农家乐管理系统的非功能性需求比如农家乐管理系统的安全性怎么样,可靠性怎么样,性能怎么样,可拓展性怎么样等。具体可以表示在如下2-1表格中:
表2-1农家乐管理系统非功能需求表
| 安全性 | 主要指农家乐管理系统数据库的安装,数据库的使用和密码的设定必须合乎规范。 |
| 可靠性 | 可靠性是指农家乐管理系统能够按照用户提交的指示进行操作,经过测试,可靠性90%以上。 |
| 性能 | 性能是影响农家乐管理系统占据市场的必要条件,所以性能最好要佳才好。 |
| 可扩展性 | 比如数据库预留多个属性,比如接口的使用等确保了系统的非功能性需求。 |
| 易用性 | 用户只要跟着农家乐管理系统的页面展示内容进行操作,就可以了。 |
| 可维护性 | 农家乐管理系统开发的可维护性是非常重要的,经过测试,可维护性没有问题 |
2.3 系统用例分析
农家乐管理系统的完整UML用例图分别如下图所示。
普通用户角色用例图如下图所示。

图2-2 普通用户角色用例图
管理员角色用例图如下图所示。

图2-3 管理员角色用例图
2.4.1 数据流程
开发农家乐管理系统最主要的一个目的就是实现住宿的预订,系统的数据流图如下所示。

图2-4住宿预认流程展开图
2.4.2 业务流程
分析完农家乐管理系统的数据流,那么接下来我们来看系统的业务流程,系统业务流程图如下:

本章主要通过对农家乐管理系统的可行性分析、功能需求分析、系统用例分析、系统流程分析,确定整个农家乐管理系统要实现的功能。同时也为农家乐管理系统的代码实现和测试提供了标准。
本章主要讨论的内容包括农家乐管理系统的系统架构设计、功能模块设计和数据库系统设计。
3.1 系统架构设计
本农家乐管理系统从架构上分为三层:表现层(UI)、业务逻辑层(BLL)以及数据层(DL)。

图3-1农家乐管理系统系统架构设计图
表现层(UI):又称UI层,主要完成本农家乐管理系统的UI交互功能,一个良好的UI可以打打提高用户的用户体验,增强用户使用本农家乐管理系统时的舒适度。UI的界面设计也要适应不同版本的农家乐管理系统以及不同尺寸的分辨率,以做到良好的兼容性。UI交互功能要求合理,用户进行交互操作时必须要得到与之相符的交互结果,这就要求表现层要与业务逻辑层进行良好的对接。
业务逻辑层(BLL):主要完成本农家乐管理系统的数据处理功能。用户从表现层传输过来的数据经过业务逻辑层进行处理交付给数据层,系统从数据层读取的数据经过业务逻辑层进行处理交付给表现层。
数据层(DL):由于本农家乐管理系统的数据是放在服务端的mysql数据库中,因此本属于服务层的部分可以直接整合在业务逻辑层中,所以数据层中只有数据库,其主要完成本农家乐管理系统的数据存储和管理功能。
在上一章节中主要对系统的功能性需求和非功能性需求进行分析,并且根据需求分析了本农家乐管理系统中的用例。那么接下来就要开始对本农家乐管理系统的架构、主要功能开始进行设计。农家乐管理系统根据前面章节的需求分析得出,其总体设计模块图如下图所示。

图3-2 农家乐管理系统功能模块图
3.3 数据库设计
数据库设计一般包括需求分析、概念模型设计、数据库表建立三大过程,其中需求分析前面章节已经阐述,概念模型设计有概念模型和逻辑结构设计两部分。
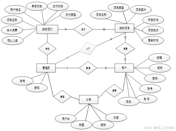
3.3.1 数据库概念结构设计
下面是整个农家乐管理系统中主要的数据库表总E-R实体关系图。

图3-7 农家乐管理系统总E-R关系图
3.3.2 数据库逻辑结构设计
| 编号 | 名称 | 数据类型 | 长度 | 小数位 | 允许空值 | 主键 | 默认值 | 说明 |
| 1 | token_id | int | 10 | 0 | N | Y | 临时访问牌ID | |
| 2 | token | varchar | 64 | 0 | Y | N | 临时访问牌 | |
| 3 | info | text | 65535 | 0 | Y | N | ||
| 4 | maxage | int | 10 | 0 | N | N | 2 | 最大寿命:默认2小时 |
| 5 | create_time | timestamp | 19 | 0 | N | N | CURRENT_TIMESTAMP | 创建时间: |
| 6 | update_time | timestamp | 19 | 0 | N | N | CURRENT_TIMESTAMP | 更新时间: |
| 7 | user_id | int | 10 | 0 | N | N | 0 | 用户编号: |
表accommodation_information (住宿信息)
| 编号 | 名称 | 数据类型 | 长度 | 小数位 | 允许空值 | 主键 | 默认值 | 说明 |
| 1 | accommodation_information_id | int | 10 | 0 | N | Y | 住宿信息ID | |
| 2 | homestay_name | varchar | 64 | 0 | Y | N | 民宿名称 | |
| 3 | room_type | varchar | 64 | 0 | Y | N | 房间类型 | |
| 4 | room_pictures | varchar | 255 | 0 | Y | N | 房间图片 | |
| 5 | room_price | varchar | 64 | 0 | Y | N | 房间价格 | |
| 6 | homestay_address | varchar | 64 | 0 | Y | N | 民宿地址 | |
| 7 | contact_phone_number | varchar | 64 | 0 | Y | N | 联系电话 | |
| 8 | room_introduction | text | 65535 | 0 | Y | N | 房间简介 | |
| 9 | hits | int | 10 | 0 | N | N | 0 | 点击数 |
| 10 | praise_len | int | 10 | 0 | N | N | 0 | 点赞数 |
| 11 | create_time | datetime | 19 | 0 | N | N | CURRENT_TIMESTAMP | 创建时间 |
| 12 | update_time | timestamp | 19 | 0 | N | N | CURRENT_TIMESTAMP | 更新时间 |
表accommodation_reservation (住宿预定)
| 编号 | 名称 | 数据类型 | 长度 | 小数位 | 允许空值 | 主键 | 默认值 | 说明 |
| 1 | accommodation_reservation_id | int | 10 | 0 | N | Y | 住宿预定ID | |
| 2 | regular_users | int | 10 | 0 | Y | N | 0 | 普通用户 |
| 3 | user_name | varchar | 64 | 0 | Y | N | 用户姓名 | |
| 4 | user_phone_number | varchar | 64 | 0 | Y | N | 用户电话 | |
| 5 | user_gender | varchar | 64 | 0 | Y | N | 用户性别 | |
| 6 | id_number | varchar | 64 | 0 | Y | N | 身份证号 | |
| 7 | expected_date | date | 10 | 0 | Y | N | 预定日期 | |
| 8 | homestay_name | varchar | 64 | 0 | Y | N | 民宿名称 | |
| 9 | room_type | varchar | 64 | 0 | Y | N | 房间类型 | |
| 10 | room_price | varchar | 64 | 0 | Y | N | 房间价格 | |
| 11 | examine_state | varchar | 16 | 0 | N | N | 未审核 | 审核状态 |
| 12 | examine_reply | varchar | 16 | 0 | Y | N | 审核回复 | |
| 13 | pay_state | varchar | 16 | 0 | N | N | 未支付 | 支付状态 |
| 14 | pay_type | varchar | 16 | 0 | Y | N | 支付类型: 微信、支付宝、网银 | |
| 15 | create_time | datetime | 19 | 0 | N | N | CURRENT_TIMESTAMP | 创建时间 |
| 16 | update_time | timestamp | 19 | 0 | N | N | CURRENT_TIMESTAMP | 更新时间 |
| 编号 | 名称 | 数据类型 | 长度 | 小数位 | 允许空值 | 主键 | 默认值 | 说明 |
| 1 | article_id | mediumint | 8 | 0 | N | Y | 文章id:[0,8388607] | |
| 2 | title | varchar | 125 | 0 | N | Y | 标题:[0,125]用于文章和html的title标签中 | |
| 3 | type | varchar | 64 | 0 | N | N | 0 | 文章分类:[0,1000]用来搜索指定类型的文章 |
| 4 | hits | int | 10 | 0 | N | N | 0 | 点击数:[0,1000000000]访问这篇文章的人次 |
| 5 | praise_len | int | 10 | 0 | N | N | 0 | 点赞数 |
| 6 | create_time | timestamp | 19 | 0 | N | N | CURRENT_TIMESTAMP | 创建时间: |
| 7 | update_time | timestamp | 19 | 0 | N | N | CURRENT_TIMESTAMP | 更新时间: |
| 8 | source | varchar | 255 | 0 | Y | N | 来源:[0,255]文章的出处 | |
| 9 | url | varchar | 255 | 0 | Y | N | 来源地址:[0,255]用于跳转到发布该文章的网站 | |
| 10 | tag | varchar | 255 | 0 | Y | N | 标签:[0,255]用于标注文章所属相关内容,多个标签用空格隔开 | |
| 11 | content | longtext | 2147483647 | 0 | Y | N | 正文:文章的主体内容 | |
| 12 | img | varchar | 255 | 0 | Y | N | 封面图 | |
| 13 | description | text | 65535 | 0 | Y | N | 文章描述 |
| 编号 | 名称 | 数据类型 | 长度 | 小数位 | 允许空值 | 主键 | 默认值 | 说明 |
| 1 | type_id | smallint | 5 | 0 | N | Y | 分类ID:[0,10000] | |
| 2 | display | smallint | 5 | 0 | N | N | 100 | 显示顺序:[0,1000]决定分类显示的先后顺序 |
| 3 | name | varchar | 16 | 0 | N | N | 分类名称:[2,16] | |
| 4 | father_id | smallint | 5 | 0 | N | N | 0 | 上级分类ID:[0,32767] |
| 5 | description | varchar | 255 | 0 | Y | N | 描述:[0,255]描述该分类的作用 | |
| 6 | icon | text | 65535 | 0 | Y | N | 分类图标: | |
| 7 | url | varchar | 255 | 0 | Y | N | 外链地址:[0,255]如果该分类是跳转到其他网站的情况下,就在该URL上设置 | |
| 8 | create_time | timestamp | 19 | 0 | N | N | CURRENT_TIMESTAMP | 创建时间: |
| 9 | update_time | timestamp | 19 | 0 | N | N | CURRENT_TIMESTAMP | 更新时间: |
| 编号 | 名称 | 数据类型 | 长度 | 小数位 | 允许空值 | 主键 | 默认值 | 说明 |
| 1 | auth_id | int | 10 | 0 | N | Y | 授权ID: | |
| 2 | user_group | varchar | 64 | 0 | Y | N | 用户组: | |
| 3 | mod_name | varchar | 64 | 0 | Y | N | 模块名: | |
| 4 | table_name | varchar | 64 | 0 | Y | N | 表名: | |
| 5 | page_title | varchar | 255 | 0 | Y | N | 页面标题: | |
| 6 | path | varchar | 255 | 0 | Y | N | 路由路径: | |
| 7 | position | varchar | 32 | 0 | Y | N | 位置: | |
| 8 | mode | varchar | 32 | 0 | N | N | _blank | 跳转方式: |
| 9 | add | tinyint | 3 | 0 | N | N | 1 | 是否可增加: |
| 10 | del | tinyint | 3 | 0 | N | N | 1 | 是否可删除: |
| 11 | set | tinyint | 3 | 0 | N | N | 1 | 是否可修改: |
| 12 | get | tinyint | 3 | 0 | N | N | 1 | 是否可查看: |
| 13 | field_add | text | 65535 | 0 | Y | N | 添加字段: | |
| 14 | field_set | text | 65535 | 0 | Y | N | 修改字段: | |
| 15 | field_get | text | 65535 | 0 | Y | N | 查询字段: | |
| 16 | table_nav_name | varchar | 500 | 0 | Y | N | 跨表导航名称: | |
| 17 | table_nav | varchar | 500 | 0 | Y | N | 跨表导航: | |
| 18 | option | text | 65535 | 0 | Y | N | 配置: | |
| 19 | create_time | timestamp | 19 | 0 | N | N | CURRENT_TIMESTAMP | 创建时间: |
| 20 | update_time | timestamp | 19 | 0 | N | N | CURRENT_TIMESTAMP | 更新时间: |
| 编号 | 名称 | 数据类型 | 长度 | 小数位 | 允许空值 | 主键 | 默认值 | 说明 |
| 1 | collect_id | int | 10 | 0 | N | Y | 收藏ID: | |
| 2 | user_id | int | 10 | 0 | N | N | 0 | 收藏人ID: |
| 3 | source_table | varchar | 255 | 0 | Y | N | 来源表: | |
| 4 | source_field | varchar | 255 | 0 | Y | N | 来源字段: | |
| 5 | source_id | int | 10 | 0 | N | N | 0 | 来源ID: |
| 6 | title | varchar | 255 | 0 | Y | N | 标题: | |
| 7 | img | varchar | 255 | 0 | Y | N | 封面: | |
| 8 | create_time | timestamp | 19 | 0 | N | N | CURRENT_TIMESTAMP | 创建时间: |
| 9 | update_time | timestamp | 19 | 0 | N | N | CURRENT_TIMESTAMP | 更新时间: |
| 编号 | 名称 | 数据类型 | 长度 | 小数位 | 允许空值 | 主键 | 默认值 | 说明 |
| 1 | comment_id | int | 10 | 0 | N | Y | 评论ID: | |
| 2 | user_id | int | 10 | 0 | N | N | 0 | 评论人ID: |
| 3 | reply_to_id | int | 10 | 0 | N | N | 0 | 回复评论ID:空为0 |
| 4 | content | longtext | 2147483647 | 0 | Y | N | 内容: | |
| 5 | nickname | varchar | 255 | 0 | Y | N | 昵称: | |
| 6 | avatar | varchar | 255 | 0 | Y | N | 头像地址:[0,255] | |
| 7 | create_time | timestamp | 19 | 0 | N | N | CURRENT_TIMESTAMP | 创建时间: |
| 8 | update_time | timestamp | 19 | 0 | N | N | CURRENT_TIMESTAMP | 更新时间: |
| 9 | source_table | varchar | 255 | 0 | Y | N | 来源表: | |
| 10 | source_field | varchar | 255 | 0 | Y | N | 来源字段: | |
| 11 | source_id | int | 10 | 0 | N | N | 0 | 来源ID: |
| 编号 | 名称 | 数据类型 | 长度 | 小数位 | 允许空值 | 主键 | 默认值 | 说明 |
| 1 | game_reservation_id | int | 10 | 0 | N | Y | 游玩预定ID | |
| 2 | regular_users | int | 10 | 0 | Y | N | 0 | 普通用户 |
| 3 | user_name | varchar | 64 | 0 | Y | N | 用户姓名 | |
| 4 | entry_name | varchar | 64 | 0 | Y | N | 项目名称 | |
| 5 | project_type | varchar | 64 | 0 | Y | N | 项目类型 | |
| 6 | project_price | int | 10 | 0 | Y | N | 0 | 项目价格 |
| 7 | booking_time | datetime | 19 | 0 | Y | N | 预定时间 | |
| 8 | number_of_reservations | int | 10 | 0 | Y | N | 0 | 预定人数 |
| 9 | total_consumption | varchar | 64 | 0 | Y | N | 合计消费 | |
| 10 | examine_state | varchar | 16 | 0 | N | N | 未审核 | 审核状态 |
| 11 | examine_reply | varchar | 16 | 0 | Y | N | 审核回复 | |
| 12 | pay_state | varchar | 16 | 0 | N | N | 未支付 | 支付状态 |
| 13 | pay_type | varchar | 16 | 0 | Y | N | 支付类型: 微信、支付宝、网银 | |
| 14 | create_time | datetime | 19 | 0 | N | N | CURRENT_TIMESTAMP | 创建时间 |
| 15 | update_time | timestamp | 19 | 0 | N | N | CURRENT_TIMESTAMP | 更新时间 |
| 编号 | 名称 | 数据类型 | 长度 | 小数位 | 允许空值 | 主键 | 默认值 | 说明 |
| 1 | gaming_projects_id | int | 10 | 0 | N | Y | 游玩项目ID | |
| 2 | entry_name | varchar | 64 | 0 | Y | N | 项目名称 | |
| 3 | project_type | varchar | 64 | 0 | Y | N | 项目类型 | |
| 4 | project_diagram | varchar | 255 | 0 | Y | N | 项目图示 | |
| 5 | project_price | int | 10 | 0 | Y | N | 0 | 项目价格 |
| 6 | opening_hours | varchar | 64 | 0 | Y | N | 开放时间 | |
| 7 | project_location | varchar | 64 | 0 | Y | N | 项目地点 | |
| 8 | project_introduction | text | 65535 | 0 | Y | N | 项目简介 | |
| 9 | hits | int | 10 | 0 | N | N | 0 | 点击数 |
| 10 | praise_len | int | 10 | 0 | N | N | 0 | 点赞数 |
| 11 | create_time | datetime | 19 | 0 | N | N | CURRENT_TIMESTAMP | 创建时间 |
| 12 | update_time | timestamp | 19 | 0 | N | N | CURRENT_TIMESTAMP | 更新时间 |
| 编号 | 名称 | 数据类型 | 长度 | 小数位 | 允许空值 | 主键 | 默认值 | 说明 |
| 1 | hits_id | int | 10 | 0 | N | Y | 点赞ID: | |
| 2 | user_id | int | 10 | 0 | N | N | 0 | 点赞人: |
| 3 | create_time | timestamp | 19 | 0 | N | N | CURRENT_TIMESTAMP | 创建时间: |
| 4 | update_time | timestamp | 19 | 0 | N | N | CURRENT_TIMESTAMP | 更新时间: |
| 5 | source_table | varchar | 255 | 0 | Y | N | 来源表: | |
| 6 | source_field | varchar | 255 | 0 | Y | N | 来源字段: | |
| 7 | source_id | int | 10 | 0 | N | N | 0 | 来源ID: |
| 编号 | 名称 | 数据类型 | 长度 | 小数位 | 允许空值 | 主键 | 默认值 | 说明 |
| 1 | notice_id | mediumint | 8 | 0 | N | Y | 公告id: | |
| 2 | title | varchar | 125 | 0 | N | N | 标题: | |
| 3 | content | longtext | 2147483647 | 0 | Y | N | 正文: | |
| 4 | create_time | timestamp | 19 | 0 | N | N | CURRENT_TIMESTAMP | 创建时间: |
| 5 | update_time | timestamp | 19 | 0 | N | N | CURRENT_TIMESTAMP | 更新时间: |
| 编号 | 名称 | 数据类型 | 长度 | 小数位 | 允许空值 | 主键 | 默认值 | 说明 |
| 1 | praise_id | int | 10 | 0 | N | Y | 点赞ID: | |
| 2 | user_id | int | 10 | 0 | N | N | 0 | 点赞人: |
| 3 | create_time | timestamp | 19 | 0 | N | N | CURRENT_TIMESTAMP | 创建时间: |
| 4 | update_time | timestamp | 19 | 0 | N | N | CURRENT_TIMESTAMP | 更新时间: |
| 5 | source_table | varchar | 255 | 0 | Y | N | 来源表: | |
| 6 | source_field | varchar | 255 | 0 | Y | N | 来源字段: | |
| 7 | source_id | int | 10 | 0 | N | N | 0 | 来源ID: |
| 8 | status | bit | 1 | 0 | N | N | 1 | 点赞状态:1为点赞,0已取消 |
| 编号 | 名称 | 数据类型 | 长度 | 小数位 | 允许空值 | 主键 | 默认值 | 说明 |
| 1 | project_type_id | int | 10 | 0 | N | Y | 项目类型ID | |
| 2 | project_type | varchar | 64 | 0 | Y | N | 项目类型 | |
| 3 | create_time | datetime | 19 | 0 | N | N | CURRENT_TIMESTAMP | 创建时间 |
| 4 | update_time | timestamp | 19 | 0 | N | N | CURRENT_TIMESTAMP | 更新时间 |
| 编号 | 名称 | 数据类型 | 长度 | 小数位 | 允许空值 | 主键 | 默认值 | 说明 |
| 1 | regular_users_id | int | 10 | 0 | N | Y | 普通用户ID | |
| 2 | user_name | varchar | 64 | 0 | Y | N | 用户姓名 | |
| 3 | user_phone_number | varchar | 64 | 0 | Y | N | 用户电话 | |
| 4 | user_gender | varchar | 64 | 0 | Y | N | 用户性别 | |
| 5 | examine_state | varchar | 16 | 0 | N | N | 已通过 | 审核状态 |
| 6 | user_id | int | 10 | 0 | N | N | 0 | 用户ID |
| 7 | create_time | datetime | 19 | 0 | N | N | CURRENT_TIMESTAMP | 创建时间 |
| 8 | update_time | timestamp | 19 | 0 | N | N | CURRENT_TIMESTAMP | 更新时间 |
| 编号 | 名称 | 数据类型 | 长度 | 小数位 | 允许空值 | 主键 | 默认值 | 说明 |
| 1 | sensitive_vocabulary_id | int | 10 | 0 | N | Y | 敏感词汇ID | |
| 2 | sensitive_vocabulary | varchar | 64 | 0 | Y | N | 敏感词汇 | |
| 3 | create_time | datetime | 19 | 0 | N | N | CURRENT_TIMESTAMP | 创建时间 |
| 4 | update_time | timestamp | 19 | 0 | N | N | CURRENT_TIMESTAMP | 更新时间 |
| 编号 | 名称 | 数据类型 | 长度 | 小数位 | 允许空值 | 主键 | 默认值 | 说明 |
| 1 | slides_id | int | 10 | 0 | N | Y | 轮播图ID: | |
| 2 | title | varchar | 64 | 0 | Y | N | 标题: | |
| 3 | content | varchar | 255 | 0 | Y | N | 内容: | |
| 4 | url | varchar | 255 | 0 | Y | N | 链接: | |
| 5 | img | varchar | 255 | 0 | Y | N | 轮播图: | |
| 6 | hits | int | 10 | 0 | N | N | 0 | 点击量: |
| 7 | create_time | timestamp | 19 | 0 | N | N | CURRENT_TIMESTAMP | 创建时间: |
| 8 | update_time | timestamp | 19 | 0 | N | N | CURRENT_TIMESTAMP | 更新时间: |
| 编号 | 名称 | 数据类型 | 长度 | 小数位 | 允许空值 | 主键 | 默认值 | 说明 |
| 1 | upload_id | int | 10 | 0 | N | Y | 上传ID | |
| 2 | name | varchar | 64 | 0 | Y | N | 文件名 | |
| 3 | path | varchar | 255 | 0 | Y | N | 访问路径 | |
| 4 | file | varchar | 255 | 0 | Y | N | 文件路径 | |
| 5 | display | varchar | 255 | 0 | Y | N | 显示顺序 | |
| 6 | father_id | int | 10 | 0 | Y | N | 0 | 父级ID |
| 7 | dir | varchar | 255 | 0 | Y | N | 文件夹 | |
| 8 | type | varchar | 32 | 0 | Y | N | 文件类型 |
| 编号 | 名称 | 数据类型 | 长度 | 小数位 | 允许空值 | 主键 | 默认值 | 说明 |
| 1 | user_id | mediumint | 8 | 0 | N | Y | 用户ID:[0,8388607]用户获取其他与用户相关的数据 | |
| 2 | state | smallint | 5 | 0 | N | N | 1 | 账户状态:[0,10](1可用|2异常|3已冻结|4已注销) |
| 3 | user_group | varchar | 32 | 0 | Y | N | 所在用户组:[0,32767]决定用户身份和权限 | |
| 4 | login_time | timestamp | 19 | 0 | N | N | CURRENT_TIMESTAMP | 上次登录时间: |
| 5 | phone | varchar | 11 | 0 | Y | N | 手机号码:[0,11]用户的手机号码,用于找回密码时或登录时 | |
| 6 | phone_state | smallint | 5 | 0 | N | N | 0 | 手机认证:[0,1](0未认证|1审核中|2已认证) |
| 7 | username | varchar | 16 | 0 | N | N | 用户名:[0,16]用户登录时所用的账户名称 | |
| 8 | nickname | varchar | 16 | 0 | Y | N | 昵称:[0,16] | |
| 9 | password | varchar | 64 | 0 | N | N | 密码:[0,32]用户登录所需的密码,由6-16位数字或英文组成 | |
| 10 | | varchar | 64 | 0 | Y | N | 邮箱:[0,64]用户的邮箱,用于找回密码时或登录时 | |
| 11 | email_state | smallint | 5 | 0 | N | N | 0 | 邮箱认证:[0,1](0未认证|1审核中|2已认证) |
| 12 | avatar | varchar | 255 | 0 | Y | N | 头像地址:[0,255] | |
| 13 | open_id | varchar | 255 | 0 | Y | N | 针对获取用户信息字段 | |
| 14 | create_time | timestamp | 19 | 0 | N | N | CURRENT_TIMESTAMP | 创建时间: |
| 15 | vip_level | varchar | 255 | 0 | Y | N | 会员等级 | |
| 16 | vip_discount | double | 11 | 2 | Y | N | 0.00 | 会员折扣 |
| 编号 | 名称 | 数据类型 | 长度 | 小数位 | 允许空值 | 主键 | 默认值 | 说明 |
| 1 | group_id | mediumint | 8 | 0 | N | Y | 用户组ID:[0,8388607] | |
| 2 | display | smallint | 5 | 0 | N | N | 100 | 显示顺序:[0,1000] |
| 3 | name | varchar | 16 | 0 | N | N | 名称:[0,16] | |
| 4 | description | varchar | 255 | 0 | Y | N | 描述:[0,255]描述该用户组的特点或权限范围 | |
| 5 | source_table | varchar | 255 | 0 | Y | N | 来源表: | |
| 6 | source_field | varchar | 255 | 0 | Y | N | 来源字段: | |
| 7 | source_id | int | 10 | 0 | N | N | 0 | 来源ID: |
| 8 | register | smallint | 5 | 0 | Y | N | 0 | 注册位置: |
| 9 | create_time | timestamp | 19 | 0 | N | N | CURRENT_TIMESTAMP | 创建时间: |
| 10 | update_time | timestamp | 19 | 0 | N | N | CURRENT_TIMESTAMP | 更新时间: |
整个农家乐管理系统的需求分析主要对系统总体架构以及功能模块的设计,通过建立E-R模型和数据库逻辑系统设计完成了数据库系统设计。
4 农家乐管理系统详细设计与实现
农家乐管理系统的详细设计与实现主要是根据前面的农家乐管理系统的需求分析和农家乐管理系统的总体设计来设计页面并实现业务逻辑。主要从农家乐管理系统界面实现、业务逻辑实现这两部分进行介绍。
4.1普通用户功能模块
4.1.1 前台首页界面
当进入农家乐管理系统的时候,系统以上中下的布局进行展示,首先映入眼帘的是系统的导航栏,下面是轮播图,再往下是通知公告,其主界面展示如下图所示。

图4-1 前台首页界面图
4.1.2 用户注册界面
注册模块满足用户两部分,当用户想要进行资料相关信息的查询管理的时候,就必须进行登录,如果没有账号的话,在登录界面,点击“注册”按钮就会跳转到注册的界面,根据提示填写好注册信息,添加提交,注册的信息在数据库中就添加完成了,然后再输入填写好的账号和密码进行登录,其注册主界面展示如下图所示。

图4-2注册界面图
/**
* 注册
* @return
*/
@PostMapping("register")
public Map<String, Object> signUp(HttpServletRequest request) throws IOException {
// 查询用户
Map<String, String> query = new HashMap<>();
Map<String,Object> map = service.readBody(request.getReader());
query.put("username",String.valueOf(map.get("username")));
List list = service.selectBaseList(service.select(query, new HashMap<>()));
if (list.size()>0){
return error(30000, "用户已存在");
}
map.put("password",service.encryption(String.valueOf(map.get("password"))));
service.insert(map);
return success(1);
}
public Map<String,Object> readBody(BufferedReader reader){
BufferedReader br = null;
StringBuilder sb = new StringBuilder("");
try{
br = reader;
String str;
while ((str = br.readLine()) != null){
sb.append(str);
}
br.close();
String json = sb.toString();
return JSONObject.parseObject(json, Map.class);
}catch (IOException e){
e.printStackTrace();
}finally{
if (null != br){
try{
br.close();
}catch (IOException e){
e.printStackTrace();
}
}
}
return null;
}
public void insert(Map<String,Object> body){
E entity = JSON.parseObject(JSON.toJSONString(body),eClass);
baseMapper.insert(entity);
log.info("[{}] - 插入操作:{}",entity);
}
用户在登录界面输入账号+密码,点击“登录”按钮,系统在用户数据库表中会对管理员、用户的账号进行匹配,账号+密码正确的话,就会登录到系统中各个用户的主管理界面,否则提示对应的信息,返回到登录的界面,其登录主界面展示如下图所示。

图4-3用户登录界面图
登录关键代码如下所示。
/**
* 登录
* @param data
* @param httpServletRequest
* @return
*/
@PostMapping("login")
public Map<String, Object> login(@RequestBody Map<String, String> data, HttpServletRequest httpServletRequest) {
log.info("[执行登录接口]");
String username = data.get("username");
String email = data.get("email");
String phone = data.get("phone");
String password = data.get("password");
List resultList = null;
QueryWrapper wrapper = new QueryWrapper<User>();
Map<String, String> map = new HashMap<>();
if(username != null && "".equals(username) == false){
map.put("username", username);
resultList = service.selectBaseList(service.select(map, new HashMap<>()));
}
else if(email != null && "".equals(email) == false){
map.put("email", email);
resultList = service.selectBaseList(service.select(map, new HashMap<>()));
}
else if(phone != null && "".equals(phone) == false){
map.put("phone", phone);
resultList = service.selectBaseList(service.select(map, new HashMap<>()));
}else{
return error(30000, "账号或密码不能为空");
}
if (resultList == null || password == null) {
return error(30000, "账号或密码不能为空");
}
//判断是否有这个用户
if (resultList.size()<=0){
return error(30000,"用户不存在");
}
User byUsername = (User) resultList.get(0);
Map<String, String> groupMap = new HashMap<>();
groupMap.put("name",byUsername.getUserGroup());
List groupList = userGroupService.selectBaseList(userGroupService.select(groupMap, new HashMap<>()));
if (groupList.size()<1){
return error(30000,"用户组不存在");
}
UserGroup userGroup = (UserGroup) groupList.get(0);
//查询用户审核状态
if (!StringUtils.isEmpty(userGroup.getSourceTable())){
String res = service.selectExamineState(userGroup.getSourceTable(),byUsername.getUserId());
if (res==null){
return error(30000,"用户不存在");
}
if (!res.equals("已通过")){
return error(30000,"该用户审核未通过");
}
}
//查询用户状态
if (byUsername.getState()!=1){
return error(30000,"用户非可用状态,不能登录");
}
String md5password = service.encryption(password);
if (byUsername.getPassword().equals(md5password)) {
// 存储Token到数据库
AccessToken accessToken = new AccessToken();
accessToken.setToken(UUID.randomUUID().toString().replaceAll("-", ""));
accessToken.setUser_id(byUsername.getUserId());
tokenService.save(accessToken);
// 返回用户信息
JSONObject user = JSONObject.parseObject(JSONObject.toJSONString(byUsername));
user.put("token", accessToken.getToken());
JSONObject ret = new JSONObject();
ret.put("obj",user);
return success(ret);
} else {
return error(30000, "账号或密码不正确");
}
}
public String select(Map<String,String> query,Map<String,String> config){
StringBuffer sql = new StringBuffer("select ");
sql.append(config.get(FindConfig.FIELD) == null || "".equals(config.get(FindConfig.FIELD)) ? "*" : config.get(FindConfig.FIELD)).append(" ");
sql.append("from ").append("`").append(table).append("`").append(toWhereSql(query, "0".equals(config.get(FindConfig.LIKE))));
if (config.get(FindConfig.GROUP_BY) != null && !"".equals(config.get(FindConfig.GROUP_BY))){
sql.append("group by ").append(config.get(FindConfig.GROUP_BY)).append(" ");
}
if (config.get(FindConfig.ORDER_BY) != null && !"".equals(config.get(FindConfig.ORDER_BY))){
sql.append("order by ").append(config.get(FindConfig.ORDER_BY)).append(" ");
}
if (config.get(FindConfig.PAGE) != null && !"".equals(config.get(FindConfig.PAGE))){
int page = config.get(FindConfig.PAGE) != null && !"".equals(config.get(FindConfig.PAGE)) ? Integer.parseInt(config.get(FindConfig.PAGE)) : 1;
int limit = config.get(FindConfig.SIZE) != null && !"".equals(config.get(FindConfig.SIZE)) ? Integer.parseInt(config.get(FindConfig.SIZE)) : 10;
sql.append(" limit ").append( (page-1)*limit ).append(" , ").append(limit);
}
log.info("[{}] - 查询操作,sql: {}",table,sql);
return sql.toString();
}
public List selectBaseList(String select) {
List<Map<String,Object>> mapList = baseMapper.selectBaseList(select);
List<E> list = new ArrayList<>();
for (Map<String,Object> map:mapList) {
list.add(JSON.parseObject(JSON.toJSONString(map),eClass));
}
return list;
}
当用户点击农家乐管理系统中导航栏上的“周边资讯”后将会进入到该“周边资讯”列表的界面,然后选择想要看的周边资讯,点击进入到详细界面,在详细界面可以收藏+点赞等操作。周边资讯界面如下图所示。

图4-4周边资讯界面图
4.1.5住宿信息界面
用户可以查看住宿信息,通过输入关键字进行搜索查询,选择你想要了解的住宿后将会进入该住宿的详情界面,可以查看景点的住宿介绍。住宿信息界面如下图所示。

图4-5 住宿信息界面图
用户对喜欢的住宿可以进行预订和支付。还可以进行查询、重置等操作。住宿预订界面如下图所示。

图4-6住宿预订界面图
4.2管理员功能模块
4.2.1系统用户界面
管理员可以对系统中所有的用户角色进行管理,包含了管理员、普通用户这两种角色,可以对用户角色进行查询、重置、添加和删除。如果需要添加新的用户,点击页面中的“添加”按钮根据提示输入上用户信息,点击“提交”以后在对应的用户界面就可以看到新增的用户信息;如果点击用户后面的“删除”按钮则可以直接删除某一用户,这里以普通用户为例。

图4-7系统用户界面图
用户管理关键代码如下:
@PostMapping("/add")
@Transactional
public Map<String, Object> add(HttpServletRequest request) throws IOException {
service.insert(service.readBody(request.getReader()));
return success(1);
}
@Transactional
public Map<String, Object> addMap(Map<String,Object> map){
service.insert(map);
return success(1);
}
当点击“住宿信息管理”这一菜单的时候,会出现住宿信息列表、住宿信息添加这两个子菜单,可以对这两个模块进行增删改查操作。住宿信息列表、住宿信息添加界面如下图所示。

图4-8住宿信息列表界面图

图4-8住宿信息添加界面图
住宿信息添加关键代码如下:
@RequestMapping(value = "/del")
@Transactional
public Map<String, Object> del(HttpServletRequest request) {
service.delete(service.readQuery(request), service.readConfig(request));
return success(1);
}
当点击“游玩项目管理”这一菜单的时候,会出现游玩项目列表、游玩项目添加这两个子菜单,可以对这两个模块进行增删改查操作。游玩项目列表、游玩项目添加界面如下图所示。

图4-9游玩项目列表界面图

图4-10游玩项目添加界面图
管理员点击“系统管理”菜单可以查看到系统中的所有轮播图信息,对已经存在的轮播图,管理员可以修改,也可以添加新的轮播图或者删除轮播图。界面如下图所示。

管理员点击“通知公告管理”菜单能够对其下通知公告进行增删改查。通知公告管理界面如下图所示。

图4-12 通知公告界面图
5系统测试
5.1 系统测试用例
系统开发到了最后一个阶段那就是系统测试,系统测试对软件的开发其实是非常有必要的。因为没什么系统一经开发出来就可能会尽善尽美,再厉害的系统开发工程师也会在系统开发的时候出现纰漏,系统测试能够较好的改正一些错误,为后期系统的维护性提供很好的支持。通过系统测试,开发人员也可以建立自己对系统的信心,为后期的系统版本的跟新提供支持。
表5-1 用户登录功能测试表
| 用例名称 | 用户登录系统 |
| 目的 | 测试用户通过正确的用户名和密码可否登录功能 |
| 前提 | 未登录的情况下 |
| 测试流程 | 1) 进入登录页面 2) 输入正确的用户名和密码 |
| 预期结果 | 用户名和密码正确的时候,跳转到登录成功界面,反之则显示错误信息,提示重新输入 |
| 实际结果 | 实际结果与预期结果一致 |
通知公告查看功能测试:
表5-2 通知公告查看功能测试表
| 用例名称 | 通知公告查看 |
| 目的 | 测试通知公告查看功能 |
| 前提 | 用户登录 |
| 测试流程 | 点击通知公告列表 |
| 预期结果 | 可以查看到所有通知公告信息 |
| 实际结果 | 实际结果与预期结果一致 |
管理员添加住宿信息界面测试:
表5-3 添加住宿信息界面测试表
| 用例名称 | 添加住宿信息测试用例 |
| 目的 | 测试住宿信息添加功能 |
| 前提 | 管理员正常登录情况下 |
| 测试流程 | 1)管理员点击住宿信息,然后点击添加后并填写信息。 2)点击进行提交。 |
| 预期结果 | 提交以后,页面首页会显示新的住宿信息 |
| 实际结果 | 实际结果与预期结果一致 |
游玩项目搜索功能测试:
表5-4游玩项目搜索功能测试表
| 用例名称 | 游玩项目搜索测试 |
| 目的 | 测试游玩项目搜索功能 |
| 前提 | 无 |
| 测试流程 | 1)在搜索框填入搜索关键字。 2)点击搜索按钮。 |
| 预期结果 | 页面显示包含有搜索关键字的游玩项目信息 |
| 实际结果 | 实际结果与预期结果一致 |
密码修改搜索功能测试:
表5-5 密码修改功能测试表
| 用例名称 | 密码修改测试用例 |
| 目的 | 测试管理员密码修改功能 |
| 前提 | 管理员用户正常登录情况下 |
| 测试流程 | 1)管理员密码修改并完成填写。 2)点击进行提交。 |
| 预期结果 | 使用新的密码可以登录 |
| 实际结果 | 实际结果与预期结果一致 |
住宿预订功能测试:
表5-6住宿预订功能测试表
| 用例名称 | 住宿预订测试用例 |
| 目的 | 测试用户住宿预订功能 |
| 前提 | 用户正常登录情况下 |
| 测试流程 | 1)搜索查看住宿信息,点击住宿预订。 2)填写住宿预订信息,点击进行提交。 |
| 预期结果 | 预约成功 |
| 实际结果 | 实际结果与预期结果一致 |
通过编写农家乐管理系统的测试用例,已经检测完毕用户登录模块、通知公告查看模块、添加住宿信息界面模块、游玩项目搜索功能模块、密码修改模块、住宿预订模块功能测试,通过这6大模块为农家乐管理系统的后期推广运营提供了强力的技术支撑。
至此,农家乐管理系统已经结束,在开发前做了许多的准备,在本系统的设计和开发过程中阅览和学习了许多文献资料,从中我也收获了很多宝贵的方法和设计思路,对系统的开发也起到了很重要的作用,系统的开发技术选用的都是自己比较熟悉的,比如Vue、Java技术、MYSQL,这些技术都是在以前的学习中学到了,其中许多的设计思路和方法都是在以前不断地学习中摸索出来的经验,其实对于我们来说工作量还是比较大的,但是正是由于之前的积累与准备,才能顺利的完成这个项目,由此看来,积累经验跟做好准备是十分重要的事情。
当然在该系统的设计与实现的过程中也离不开老师以及同学们的帮助,正是因为他们的指导与帮助,我才能够成功的在预期内完成了这个系统。同时在这个过程当中我也收获了很多东西,此系统也有需要改进的地方,但是由于专业知识的浅薄,并不能做到十分完美,希望以后有机会可以让其真正的投入到使用之中。
[1]Retnaningsih T S ,R.B. S ,Hadiyanto H , et al.The carbon stock potential of the restored mangrove ecosystem of Pasarbanggi, Rembang, Central Java[J].Marine Environmental Research,2024,193106257-.
[2]王全新,刘音.Android应用中的Java题库系统的设计与优化[J].信息记录材料,2024,25(01):142-144.DOI:10.16009/j.cnki.cn13-1295/tq.2024.01.014.
[3]袁琳琳.计算机软件Java编程特点及技术分析[J].数字通信世界,2023,(12):87-89.
[4]马庆.计算机软件开发中JAVA编程语言的应用[J].山西电子技术,2023,(06):84-86+98.
[5]苏婉怡,揣小龙,刘美瑜等.基于Java技术的实验室管理系统设计与实现[J].无线互联科技,2023,20(23):58-60.
[6]杜朋轩,陈芳,曹梦川.基于Java Web的智慧农业信息采集系统的设计与实现[J].科技资讯,2023,21(23):162-165.DOI:10.16661/j.cnki.1672-3791.2307-5042-8177.
[7]Migallón V ,Penadés J .A Java Application for Teaching Graphs in Undergraduate Courses[J].Applied Sciences,2023,13(23):
[8]A D W ,R S ,V M .Landslide Prone Areas Analysis in Bandungan District, Semarang Regency, Central Java, Indonesia[J].IOP Conference Series: Earth and Environmental Science,2023,1268(1):
[9]Nurhadi B ,Arief M F ,Shofiyatul Q .Analysis of Vegetation Carbon Stock Using Remote Sensing In Penggaron Forest, Central Java Province[J].IOP Conference Series: Earth and Environmental Science,2023,1268(1):
[10]Mohammad M ,P. H S ,Hartuti P .Micro and Macro Scale Policy Framework to Decrease Risk of Flood Disasters in Central Java Province[J].IOP Conference Series: Earth and Environmental Science,2023,1268(1):
[11]宋晓燕,杨芬.Java程序设计语言的分层教学实践[J].电子技术,2023,52(11):182-183.
[12]田玉昆.基于Java Web技术的手机销售网站的设计与实现[J].电脑知识与技术,2023,19(32):47-49.DOI:10.14004/j.cnki.ckt.2023.1766.
[13]张国芳.Java编程语言在计算机软件开发中的应用方向分析[J].信息记录材料,2023,24(11):138-141.DOI:10.16009/j.cnki.cn13-1295/tq.2023.11.042.
[14]郭子傲,杨凯江.基于Java的在线音乐系统的设计与实现[J].工业控制计算机,2023,36(10):66-67+70.
[15]刘佳乐,赵雨,厚露露等.基于Java Web的学生信息管理系统[J].现代信息科技,2023,7(19):21-24.DOI:10.19850/j.cnki.2096-4706.2023.19.005.
[16]时俊雅,黄苏雨.基于Java的大学生在线学习系统设计与实现[J].无线互联科技,2023,20(19):73-75.
[17]刘红鸽.基于Java Web的远程数学实验教学系统设计与实现[J].办公自动化,2023,28(19):31-34.
[18]尹应荆.JAVA编程语言在计算机软件开发中的应用[J].石河子科技,2023,(05):45-47.
[19]施海涛.基于Java的连锁餐饮管理系统设计[J].无线互联科技,2023,20(18):83-85.
[20]唐型基,柴群,杨光临.基于Java平台的远程线上教学系统设计[J].信息与电脑(理论版),2023,35(18):75-77.
大学生活在这个时候即将划上一个句号,但是对于我的人生道路来说,这仅仅是一个逗号,我将面对的是又一次征程的开始。
回忆过去,许许多多的事情浮现在脑海:刚上大学时欢乐心情和兴奋的场景还历历在目。一切都是那么新鲜,那么富有吸引力。有快乐也有艰辛,有收获也有失落。衷心感谢信息学院所有支持帮助过我的老师,谢谢你们多年来的关心和爱护。同窗的友情同样难忘,你们与我共同走过了人生中不平凡的道路,给我留下了值得珍藏的美好记忆。
最后,我要特别感谢指导农家乐管理系统论文设计的老师。本论文是在他的悉心指导和热情帮助下完成的,老师认真负责的工作态度,严谨的治学精神和精深的理论水平都使我受益匪浅。老师无论在理论上还是在实践中,都给予我很大的帮助,使我专业技能的应用水平得到很大提高,这对于我以后的工作和学习都有益处。值此论文完成之际,特别向老师表示衷心的感谢和崇高的敬意,谢谢他细心而又耐心地辅导,使得我得以顺利的完成毕业设计开发工作,同时也要感谢其他帮助过我的老师和同学,他们在我成长过程中给予了我很大的帮助,在此一并表示感谢。
由于本人水平有限,加上时间紧促,本文一定有不少缺点和不足,恳请各位老师给予帮助和指正。
免费领取项目源码,请关注❥点赞收藏并私信博主,谢谢~
952

被折叠的 条评论
为什么被折叠?



