随着信息技术的快速发展,图书馆作为知识传播和信息交流的重要场所,其管理和服务模式正面临着深刻的变革。传统的图书馆占位方式往往依赖于人工登记或纸质标签,这种方式不仅效率低下,而且容易出错,难以满足现代读者对于便捷、高效服务的需求。因此,开发一种基于Python的图书馆占位系统,通过自动化、智能化的方式来实现占位管理,成为图书馆现代化建设的重要课题。Python作为一种简洁、高效且易于学习的编程语言,在软件开发领域具有广泛的应用。其强大的功能库和丰富的生态系统为图书馆占位系统的开发提供了有力的支持。
本文首先阐述了系统的研究背景、意义和开发技术;然后对系统进行了可行性、功能性等分析;接着详细介绍了系统的设计原理和实现细节,主要包括系统架构设计、功能模块设计、数据库设计;最后对系统进行了部署和测试。通过本系统的的成功实施,不仅可以为用户提供便捷、高效的座位预定服务,同时也能为其他类似的系统设计和实现提供参考。
关键词:图书馆;占位管理;Python
Abstract
With the rapid development of information technology, libraries, as important places for knowledge dissemination and information exchange, are facing profound changes in their management and service models. The traditional way of occupying space in libraries often relies on manual registration or paper labels, which is not only inefficient but also prone to errors, making it difficult to meet the needs of modern readers for convenient and efficient services. Therefore, developing a Python based library occupancy system to achieve occupancy management through automation and intelligence has become an important issue in the modernization of library construction. Python, as a concise, efficient, and easy to learn programming language, has a wide range of applications in software development. Its powerful feature library and rich ecosystem provide strong support for the development of library occupancy systems.
This article first elaborates on the research background, significance, and development technology of the system; Then, feasibility and functionality analyses were conducted on the system; Then, the design principles and implementation details of the system were introduced in detail, mainly including system architecture design, functional module design, and database design; Finally, the system was deployed and tested. The successful implementation of this system not only provides users with convenient and efficient seat reservation services, but also provides reference for the design and implementation of other similar systems.
Keywords:Library; Occupation management; Python
1 绪论
1.1 研究背景
首先,图书馆作为学习和研究的重要场所,座位资源的使用和管理一直是其日常运营中的关键环节。然而,传统的图书馆座位管理方式往往效率低下,无法满足现代读者的需求。因此,开发一种高效、智能的图书馆占位系统,以优化座位资源的分配和管理,提高图书馆的服务质量,成为了一个迫切的需求。
其次,Python作为一种简洁、高效且易于学习的编程语言,具有强大的数据处理和网络编程能力,非常适合用于开发图书馆占位系统。通过Python,可以方便地实现座位信息的实时更新、查询和预约功能,同时,Python的丰富库和框架也为系统的开发提供了强大的支持。
最后,Flask和Vue.js作为当前流行的Web开发框架,各自具有独特的优势。Flask是一个轻量级的Python Web框架,具有简洁、灵活和易于扩展的特点,非常适合用于构建图书馆占位系统的后端服务。而Vue.js则是一个渐进式JavaScript框架,用于构建用户界面,它提供了丰富的组件和工具,使得前端页面的开发更加高效和便捷。将Flask和Vue.js结合使用,可以充分发挥两者的优势,实现图书馆占位系统的前后端分离开发。后端使用Flask处理业务逻辑和数据交互,前端使用Vue.js构建交互式的用户界面,两者通过API接口进行通信,实现数据的实时更新和同步。
图书馆作为知识与信息的聚集地,其重要性不言而喻。然而,在实际使用过程中,图书馆的座位资源往往面临供不应求的状况,研究基于Python的图书馆占位系统的具有重要的意义,其研究意义主要体现在以下几个方面:
首先,从图书馆管理的角度来看,基于Python的占位系统能够有效地提升座位资源的利用率和管理效率。系统可以实时监控座位的占用情况,自动释放超时未使用的座位,避免资源的浪费。同时,系统还可以记录用户的预约和使用行为,为图书馆的管理和决策提供数据支持。
其次,基于Python的图书馆占位系统还具有广泛的应用前景和潜在的经济效益。随着智慧图书馆、数字图书馆等概念的兴起,图书馆需要不断适应新的技术发展和服务模式。占位系统作为其中的一种技术手段,不仅可以应用于座位管理,还可以扩展到其他资源的管理和服务创新中,如图书借阅等。通过这些技术的应用,图书馆可以进一步提升服务质量和用户体验,吸引更多的用户群体,进而增加图书馆的访问量和影响力。
最后,从学术研究的角度来看,基于Python的图书馆占位系统的研究也具有一定的意义。这种系统涉及到计算机科学、信息管理、图书馆学等多个学科领域的知识和技术,可以为相关领域的研究提供新的思路和方法。同时,通过研究占位系统的实现和优化过程,还可以推动相关技术的创新和发展,为未来的智慧图书馆建设提供技术支持和借鉴经验。
1.3开发技术
本系统使用Python作为开发语言,前端使用Vue.js框架用于构建用户界面,后端使用Flask处理业务逻辑和数据交互,两者通过API接口进行通信,实现数据的实时更新和同步。。同时,使用MySQL数据库存储和管理系统数据。
Flask是一个轻量级的Web应用框架,用Python编写。它旨在提供一个简单但可扩展的基础,用于构建Web服务和应用。Flask的核心非常简洁,不包含数据库抽象层、表单验证或其他的很多已经为Web开发框架提供的工具。然而,Flask扩展了丰富的插件库,可以很方便地通过扩展给应用添加这些功能。以下是Flask框架的一些主要特点和优势:
轻量级和灵活性:Flask非常轻量,它只保留了Web开发的核心功能,如路由、模板渲染等。这使得Flask非常灵活,你可以根据需要自由选择和集成各种插件和扩展。
易于学习和使用:Flask的API设计简洁直观,对于Python开发者来说,上手非常容易。即使是初学者也能快速构建出功能齐全的Web应用。
强大的扩展性:虽然Flask本身功能简洁,但它的扩展库非常丰富。通过安装和使用这些扩展,你可以轻松地为你的应用添加数据库支持、表单验证、用户认证等复杂功能。
4社区支持:Flask拥有一个活跃的社区,这意味着你可以轻松地找到问题的答案,或者从其他开发者的经验中受益。
与WSGI兼容:Flask与WSGI(Web服务器网关接口)兼容,这意味着它可以与各种Web服务器和中间件一起使用,为你的应用提供强大的性能和安全性。
总的来说,Flask是一个非常适合小型到中型Web应用的框架。它足够灵活,可以让你专注于你的业务逻辑,而不是被框架本身的复杂性所束缚。同时,通过丰富的扩展库,你也能为你的应用添加各种复杂的功能。
Vue.js是一套构建用户界面的渐进式框架。与其他重量级框架不同的是,Vue采用自底向上增量开发的设计。Vue 的核心库只关注视图层,并且非常容易学习,非常容易与其它库或已有项目整合。另一方面,Vue完全有能力驱动采用单文件组件和Vue生态系统支持的库开发的复杂单页应用。
Vue.js 的目标是通过尽可能简单的 API 实现响应的数据绑定和组合的视图组件。
Vue.js 自身不是一个全能框架——它只聚焦于视图层。因此它非常容易学习,非常容易与其它库或已有项目整合。另一方面,在与相关工具和支持库一起使用时,Vue.js 也能驱动复杂的单页应用。
早在上个世纪90年代,Python就由吉多·范罗苏姆进行创造,自诞生之日起,Python就一直深深的受到了程序开发者的广泛喜爱,它作为计算机主要的编程语言,一直到今。Python语言是真的是一种纯面向对象的计算机语言,在Python的世界中,所有的方法、数据类型、符号等都是以类的方式存在的,最顶层的就是Object,所有的类都是对object的继承。继承是Python中的核心思想,与C语言不同的是,子类只有一个父类,这样的好处就是操作更加的简便,让人更容易理解,在代码的书写上也会容易较多。Python另外一个特性就是多态性,调用父类接口的方法可以实现子类的实现,这样的好处就是很好的对实现方法进行了隐藏(封装),而且又能够把API进行公开,一举两得。接口思想很好的诠释了想象对象的思想,让面向对象编程渐渐转向面向接口编程。如今,随着编程思想的继续发展,Python也加入了一些函数式编程的思想,这样的好处就是让编程代码更加的简洁与方便。本管理系统采用Python编程语言进行后台的开发,一是鉴于标准化制定以后,Python语言常用于大型商业应用程序后台系统中,生态稳定;二是也希望通过本系统的开发提高自己编写Python代码的能力。
MySQL数据库已经成为网络上的一种强大的工具,它能够支持多个用户,并且能够根据客户端和服务端的需求进行调整,从而满足不同的需求。在这里,服务端和客户端只是一种软件上的概念,而我们所使用的计算机硬件则没有必要完全相互匹配。
MySQL作为一种备受推崇的关联性DBMS,其卓越的性能和易于操作的特性,以及其在多种操作环境中的灵活性,让其成为了最受青睐的应用之选。此外,MySQL还具有良好的跨平台性,让软件开发人员更加满意。与传统的关联式数据库系统形式大相径庭,MySQL拥有一套完善的数据库管理策略,以确保用户的安全、稳健、安全。MySQL具备良好的容错、安全、快速、稳健的特点,使得MySQL成为一款相当流行的数据库管理工具。
MySQL拥有一种独特的权限分配机制,可以根据用户的身份和业务逻辑,为用户提供更多的选择,从而大大提高了MySQL的安全性和完整性,远超过其他关系型数据库。
MySQL具有强大的功能,能够处理各种数据类型,包括动态、静态、多种语言,从而使用户能够轻松访问多种数据。
MySQL具有多种功能,它能够支持多种平台的开发,并且支持多种编程语言,使得用户能够轻松访问和使用MySQL数据库。
论文将分层次进行编排,除去论文摘要致谢文献参考部分,正文部分主要结构如下:
第一章:绪论,此章节对所设计和实现的系统的研究背景、研究意义及开发技术进行详细的论述以及说明,同时进行了论文整体框架的结构的简要介绍。
第二章:系统分析,此章节所做的主要的工作是对系统进行了技术、经济等方面可行性的分析;对系统实行了总体功能的需求、用例分析。
第三章:系统总体设计,主要是对系统架构、功能结构进行设计,并对系统数据库的概念结构设计进行了分析。
第四章:系统详细设计与实现,根据系统功能的划分,分别的对系统所需要实现的前台用户端功能和后台管理端功能进行了分析和说明。
第五章:系统测试,主要介绍了系统测试目的和对系统的部分功能界面进行测试并对测试结果作出总结。
第六章:结论。对整个系统的设计与实现工作进行了总结。
2 系统分析
系统分析是开发一个项目的先决条件,通过系统分析可以很好的了解系统的主体用户的基本需求情况,同时这也是项目的开发的原因。进而对系统开发进行可行性分析,通常包括技术可行性、经济可行性等,可行性分析同时也是从项目整体角度进行的分析。然后就是对项目的具体需求进行分析,分析的手段一般都是通过用户的用例图来实现。下面是详细的介绍。
2.1 可行性分析
(1)技术可行性
首先,Flask和Vue.js都是成熟的Web开发框架,拥有丰富的文档和社区支持,可以稳定地支持图书馆占位系统的开发。其次,Flask基于Python语言,Vue.js则基于JavaScript,两者在技术上具有良好的兼容性,可以方便地实现前后端分离开发。此外,Python拥有庞大的开发者社区,可以获取丰富的技术资源和解决方案。因此,从技术层面来说是可行的。
(2)经济可行性
基于Python的图书馆占位系统的开发成本相对较低。一方面,Python是一种开源的编程语言,可以免费获取和使用,降低了系统的开发成本。另一方面,由于Python的易用性和高效性,开发团队可以更加快速地完成系统的开发和部署,进一步减少了时间和人力成本。此外,系统的运行和维护成本也相对较低,只需要一些基本的硬件和网络支持就可以实现稳定运行。因此,从经济层面分析是可行的。
- 运行可行性
Vue.js可以构建出直观、易用的用户界面,使得用户能够轻松地使用图书馆占位系统,降低操作难度。Flask框架可以保证系统的稳定运行,减少故障发生的概率,确保图书馆占位系统的可靠性和稳定性。因此,从运行角度分析是可行的。
- 社会可行性
随着信息化和智能化的发展,人们对于便捷、高效的服务需求越来越高。图书馆占位系统能够为用户提供更加便捷、高效的座位预约和管理服务,符合用户的实际需求。因此,从社会求角度分析是可行的。
系统流程是用一些特定的符合和线条来进行演示用户在使用系统时的过程,在进行系统分析的时候,业务流程可以帮助开发人员更好的理解业务,发现错误,完善系统。
2.2.1 用户登录流程
用户通过登录才能访问系统及权限以内的功能,对此将实现各种应用及管理等功能,用户登录流程图如下图2-1所示。

图2-1 用户登录流程图
2.2.2 数据删除流程
如果系统里面存在一些没有用的数据,相关的管理人员还可以对这些数据进行删除,数据删除时流程图如下图2-2所示。

图2-2 数据删除流程图
基于Python的图书馆占位系统的角色,主要包括普通用户和管理员这两大功能模块。
- 普通用户功能
- 注册登录:新用户可以通过注册成为系统用户,注册后可以用账号密码登录系统。
- 首页:用户可以查看首页展示的轮播图、通知公告、图书信息推荐等信息。
- 通知公告:用户可以查看系统发布的网站公告、关于我们、联系方式、网站介绍等信息。
- 图书信息:用户可以查看图书信息列表中某本图书的详情并可以借阅、点赞、收藏、立即阅读和评论。点击详情下方的“借阅”进入页面填写借阅日期、登记次数信息后点击“提交”即可完成借阅信息的提交。
- 阅览室:可以查看阅览室列表中某个教室的详情并可以预约座位和收藏。点击详情下方的“预约座位”进入页面填写预定日期、预定数量后点击“提交”即可完成座位预约信息的提交,其中预定数量不能超过当前的座位数量。
- 我的:用户点击右上角我的头像下拉的“我的账户”可以修改个人资料和登录密码,点击“个人中心”进入页面可以查看和管理个人首页、图书借阅、座位预定、入座信息、退座信息和收藏信息;点击“退出”即可退出系统登录。
- 管理员功能
- 后台首页:管理员可以查看后台首页展示的图书信息统计、图书借阅统计、阅览室统计图等信息。
- 系统用户:管理员可以查看系统用户(管理员、普通用户)列表中某一用户的详情,可以对用户信息进行查询、添加和删除操作
- 图书信息管理:管理员可以查看图书信息列表中某本图书的详情和评论并可以提交内容设置信息,可以对图书信息进行查询、添加和删除操作。
- 图书类型管理:管理员可以查看图书类型列表中某个类型的详情,可以对图书类型信息进行查询、添加和删除操作。
- 图书借阅管理:管理员可以查看图书借阅列表中某本图书的详情并进行审核和回复,可以对列表信息进行查询和删除操作。
- 阅览室管理:管理员可以查看阅览室列表中某个阅览室的详情和评论,可以对阅览室信息进行查询、添加和删除操作。
- 座位预定管理:管理员可以查看座位预定列表中某个用户提交的座位预定的信息详情并提交入座信息,可以对列表信息进行查询和删除操作。
- 入座信息管理:管理员可以查看入座信息列表中某个入座信息详情并可以提交退座信息,可以对列表信息进行查询和删除操作。
- 退座信息管理:管理员可以查看退座信息列表中某个退座信息详情,可以对列表信息进行查询和删除操作。
- 借阅频率管理:管理员可以查看借阅频率列表中某本图书的借阅频率的详情,可以对借阅频率息进行查询、添加和删除操作。
- 座位使用率管理:管理员可以查看座位使用率列表中某个教室的座位使用率率的详情,可以对座位使用率信息进行查询、添加和删除操作。
- 系统管理:在“系统管理”菜单管理员对轮播图和敏感词进行管控,可以查询、添加和删除轮播图和敏感词信息。
- 通知公告管理:在“通知公告管理”菜单管理员对通知公告进行管控,可以查询、添加和删除通知公告信息。
基于Python的图书馆占位系统非功能性需求比如系统安全性怎么样,可靠性怎么样,性能怎么样,可拓展性怎么样等。具体可以表示在如下2-1表格中:
表2-1基于Python的图书馆占位系统非功能需求表
| 安全性 | 主要指基于Python的图书馆占位系统数据库的安装,数据库的使用和密码的设定必须合乎规范。 |
| 可靠性 | 可靠性是指基于Python的图书馆占位系统能够安装用户的指示进行操作,经过测试,可靠性90%以上。 |
| 性能 | 性能是影响基于Python的图书馆占位系统占据市场的必要条件,所以性能最好要佳才好。 |
| 可扩展性 | 比如数据库预留多个属性,比如接口的使用等确保了系统的非功能性需求。 |
| 易用性 | 用户只要跟着基于Python的图书馆占位系统的页面展示内容进行操作,就可以了。 |
| 可维护性 | 基于Python的图书馆占位系统开发的可维护性是非常重要的,经过测试,可维护性没有问题 |
2.4 系统用例分析
通过2.3功能的分析,得出了本基于Python的图书馆占位系统角色用例图:
普通用户用例图如下图2-3所示。

图2-3 普通用户用例图
管理员用例图如下图2-4所示。

图2-4 管理员用例图
本章主要通过对基于Python的图书馆占位系统可行性分析、流程分析、功能需求分析、系统用例分析,确定整个基于Python的图书馆占位系统要实现的功能。
本章主要讨论的内容包括基于Python的图书馆占位系统功能模块设计、数据库系统设计。
3.1 系统架构设计
本基于Python的图书馆占位系统从架构上分为三层:表现层(UI)、业务逻辑层(BLL)以及数据层(DL)。

图3-1 系统架构设计图
表现层(UI):又称UI层,主要完成本基于Python的图书馆占位系统的UI交互功能,一个良好的UI可以打打提高用户的用户体验,增强用户使用本基于Python的图书馆占位系统时的舒适度。UI的界面设计也要适应不同版本的基于Python的图书馆占位系统以及不同尺寸的分辨率,以做到良好的兼容性。UI交互功能要求合理,用户进行交互操作时必须要得到与之相符的交互结果,这就要求表现层要与业务逻辑层进行良好的对接。
业务逻辑层(BLL):主要完成本基于Python的图书馆占位系统的数据处理功能。用户从表现层传输过来的数据经过业务逻辑层进行处理交付给数据层,系统从数据层读取的数据经过业务逻辑层进行处理交付给表现层。
数据层(DL):由于本基于Python的图书馆占位系统的数据是放在服务端的MySQL数据库中,因此本属于服务层的部分可以直接整合在业务逻辑层中,所以数据层中只有数据库,其主要完成本基于Python的图书馆占位系统的数据存储和管理功能。
3.2 系统功能模块设计
3.2.1 系统整体功能模块设计
在上一章节中主要对系统的功能性需求和非功能性需求进行分析,并且根据需求分析了本系统中的用例。那么接下来就要开始对本系统主要功能模块和数据库开始进行设计。基于Python的图书馆占位系统根据前面章节的需求分析得出,其总体设计模块图如下图3-1所示。

图3-2 系统功能模块图
3.2.2系统用户模块设计
系统用户模块是系统中一个重要的功能模块,它涉及用户的注册、登录、个人信息管理等操作。在用户模块设计中,我们将定义用户数据的结构和属性,包括用户名、密码、邮箱等。同时,还需要实现用户注册、登录、修改密码等功能,并对用户输入进行验证和处理。用户模块的结构图如下图3-3所示:

图3-3 系统用户模块结构图
阅览室管理模块是本系统中的重要功能之一。该模块的设计旨在提供阅览室信息的编辑、发布、删除和查看等管理功能,以便及时、准确地向系统用户发布相关的阅览室信息。其模块功能结构图如下图3-4所示:

图3-4 阅览室管理模块结构图
数据库设计一般包括需求分析、概念模型设计、数据库表建立三大过程,其中需求分析前面章节已经阐述,概念模型设计有概念模型和逻辑结构设计两部分。
3.3.1 数据库概念结构设计
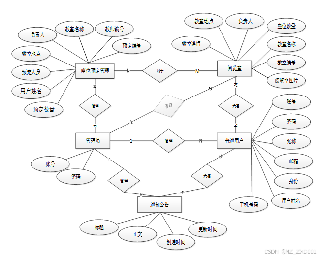
数据库概念结构设计主要涉及数据库的实体和实体之间的关系。通过实体关系模型或者其他适当的模型,我们将定义系统中涉及的各个实体以及它们之间的联系。下面是整个Python的图书馆占位系统中主要的数据库表总E-R实体关系图。

图3-5 系统总E-R关系图
通过上一小节中基于Python的图书馆占位系统中总E-R关系图上得出一共需要创建很多个数据表。在此主要罗列几个主要的数据库表结构设计。
表access_token (登陆访问时长)
| 编号 | 名称 | 数据类型 | 长度 | 小数位 | 允许空值 | 主键 | 默认值 | 说明 |
| 1 | token_id | int | 10 | 0 | N | Y | 临时访问牌ID | |
| 2 | token | varchar | 64 | 0 | Y | N | 临时访问牌 | |
| 3 | info | text | 65535 | 0 | Y | N | ||
| 4 | maxage | int | 10 | 0 | N | N | 2 | 最大寿命:默认2小时 |
| 5 | create_time | timestamp | 19 | 0 | N | N | CURRENT_TIMESTAMP | 创建时间: |
| 6 | update_time | timestamp | 19 | 0 | N | N | CURRENT_TIMESTAMP | 更新时间: |
| 7 | user_id | int | 10 | 0 | N | N | 0 | 用户编号: |
表auth (用户权限管理)
| 编号 | 名称 | 数据类型 | 长度 | 小数位 | 允许空值 | 主键 | 默认值 | 说明 |
| 1 | auth_id | int | 10 | 0 | N | Y | 授权ID: | |
| 2 | user_group | varchar | 64 | 0 | Y | N | 用户组: | |
| 3 | mod_name | varchar | 64 | 0 | Y | N | 模块名: | |
| 4 | table_name | varchar | 64 | 0 | Y | N | 表名: | |
| 5 | page_title | varchar | 255 | 0 | Y | N | 页面标题: | |
| 6 | path | varchar | 255 | 0 | Y | N | 路由路径: | |
| 7 | position | varchar | 32 | 0 | Y | N | 位置: | |
| 8 | mode | varchar | 32 | 0 | N | N | _blank | 跳转方式: |
| 9 | add | tinyint | 3 | 0 | N | N | 1 | 是否可增加: |
| 10 | del | tinyint | 3 | 0 | N | N | 1 | 是否可删除: |
| 11 | set | tinyint | 3 | 0 | N | N | 1 | 是否可修改: |
| 12 | get | tinyint | 3 | 0 | N | N | 1 | 是否可查看: |
| 13 | field_add | text | 65535 | 0 | Y | N | 添加字段: | |
| 14 | field_set | text | 65535 | 0 | Y | N | 修改字段: | |
| 15 | field_get | text | 65535 | 0 | Y | N | 查询字段: | |
| 16 | table_nav_name | varchar | 500 | 0 | Y | N | 跨表导航名称: | |
| 17 | table_nav | varchar | 500 | 0 | Y | N | 跨表导航: | |
| 18 | option | text | 65535 | 0 | Y | N | 配置: | |
| 19 | create_time | timestamp | 19 | 0 | N | N | CURRENT_TIMESTAMP | 创建时间: |
| 20 | update_time | timestamp | 19 | 0 | N | N | CURRENT_TIMESTAMP | 更新时间: |
表collect (收藏)
| 编号 | 名称 | 数据类型 | 长度 | 小数位 | 允许空值 | 主键 | 默认值 | 说明 |
| 1 | collect_id | int | 10 | 0 | N | Y | 收藏ID: | |
| 2 | user_id | int | 10 | 0 | N | N | 0 | 收藏人ID: |
| 3 | source_table | varchar | 255 | 0 | Y | N | 来源表: | |
| 4 | source_field | varchar | 255 | 0 | Y | N | 来源字段: | |
| 5 | source_id | int | 10 | 0 | N | N | 0 | 来源ID: |
| 6 | title | varchar | 255 | 0 | Y | N | 标题: | |
| 7 | img | varchar | 255 | 0 | Y | N | 封面: | |
| 8 | create_time | timestamp | 19 | 0 | N | N | CURRENT_TIMESTAMP | 创建时间: |
| 9 | update_time | timestamp | 19 | 0 | N | N | CURRENT_TIMESTAMP | 更新时间: |
表comment (评论)
| 编号 | 名称 | 数据类型 | 长度 | 小数位 | 允许空值 | 主键 | 默认值 | 说明 |
| 1 | comment_id | int | 10 | 0 | N | Y | 评论ID: | |
| 2 | user_id | int | 10 | 0 | N | N | 0 | 评论人ID: |
| 3 | reply_to_id | int | 10 | 0 | N | N | 0 | 回复评论ID:空为0 |
| 4 | content | longtext | 2147483647 | 0 | Y | N | 内容: | |
| 5 | nickname | varchar | 255 | 0 | Y | N | 昵称: | |
| 6 | avatar | varchar | 255 | 0 | Y | N | 头像地址:[0,255] | |
| 7 | create_time | timestamp | 19 | 0 | N | N | CURRENT_TIMESTAMP | 创建时间: |
| 8 | update_time | timestamp | 19 | 0 | N | N | CURRENT_TIMESTAMP | 更新时间: |
| 9 | source_table | varchar | 255 | 0 | Y | N | 来源表: | |
| 10 | source_field | varchar | 255 | 0 | Y | N | 来源字段: | |
| 11 | source_id | int | 10 | 0 | N | N | 0 | 来源ID: |
表hits (用户点击)
| 编号 | 名称 | 数据类型 | 长度 | 小数位 | 允许空值 | 主键 | 默认值 | 说明 |
| 1 | hits_id | int | 10 | 0 | N | Y | 点赞ID: | |
| 2 | user_id | int | 10 | 0 | N | N | 0 | 点赞人: |
| 3 | create_time | timestamp | 19 | 0 | N | N | CURRENT_TIMESTAMP | 创建时间: |
| 4 | update_time | timestamp | 19 | 0 | N | N | CURRENT_TIMESTAMP | 更新时间: |
| 5 | source_table | varchar | 255 | 0 | Y | N | 来源表: | |
| 6 | source_field | varchar | 255 | 0 | Y | N | 来源字段: | |
| 7 | source_id | int | 10 | 0 | N | N | 0 | 来源ID: |
表notice (公告)
| 编号 | 名称 | 数据类型 | 长度 | 小数位 | 允许空值 | 主键 | 默认值 | 说明 |
| 1 | notice_id | mediumint | 8 | 0 | N | Y | 公告id: | |
| 2 | title | varchar | 125 | 0 | N | N | 标题: | |
| 3 | content | longtext | 2147483647 | 0 | Y | N | 正文: | |
| 4 | create_time | timestamp | 19 | 0 | N | N | CURRENT_TIMESTAMP | 创建时间: |
| 5 | update_time | timestamp | 19 | 0 | N | N | CURRENT_TIMESTAMP | 更新时间: |
表praise (点赞)
| 编号 | 名称 | 数据类型 | 长度 | 小数位 | 允许空值 | 主键 | 默认值 | 说明 |
| 1 | praise_id | int | 10 | 0 | N | Y | 点赞ID: | |
| 2 | user_id | int | 10 | 0 | N | N | 0 | 点赞人: |
| 3 | create_time | timestamp | 19 | 0 | N | N | CURRENT_TIMESTAMP | 创建时间: |
| 4 | update_time | timestamp | 19 | 0 | N | N | CURRENT_TIMESTAMP | 更新时间: |
| 5 | source_table | varchar | 255 | 0 | Y | N | 来源表: | |
| 6 | source_field | varchar | 255 | 0 | Y | N | 来源字段: | |
| 7 | source_id | int | 10 | 0 | N | N | 0 | 来源ID: |
| 8 | status | bit | 1 | 0 | N | N | 1 | 点赞状态:1为点赞,0已取消 |
表reading_room (阅览室)
| 编号 | 名称 | 数据类型 | 长度 | 小数位 | 允许空值 | 主键 | 默认值 | 说明 |
| 1 | reading_room_id | int | 10 | 0 | N | Y | 阅览室ID | |
| 2 | classroom_number | varchar | 64 | 0 | N | N | 教室编号 | |
| 3 | classroom_name | varchar | 64 | 0 | Y | N | 教室名称 | |
| 4 | cover_image | varchar | 255 | 0 | Y | N | 封面图 | |
| 5 | number_of_seats | int | 10 | 0 | Y | N | 0 | 座位数量 |
| 6 | responsible_person | varchar | 64 | 0 | Y | N | 负责人 | |
| 7 | classroom_location | varchar | 64 | 0 | Y | N | 教室地点 | |
| 8 | classroom_details | longtext | 2147483647 | 0 | Y | N | 教室详情 | |
| 9 | hits | int | 10 | 0 | N | N | 0 | 点击数 |
| 10 | limit_times | int | 10 | 0 | N | N | 0 | 限制次数 |
| 11 | limit_type | tinyint | 4 | 0 | N | N | 1 | 限制次数类型1-每天次,2-总计次 |
| 12 | create_time | datetime | 19 | 0 | N | N | CURRENT_TIMESTAMP | 创建时间 |
| 13 | update_time | timestamp | 19 | 0 | N | N | CURRENT_TIMESTAMP | 更新时间 |
表regular_users (普通用户)
| 编号 | 名称 | 数据类型 | 长度 | 小数位 | 允许空值 | 主键 | 默认值 | 说明 |
| 1 | regular_users_id | int | 10 | 0 | N | Y | 普通用户ID | |
| 2 | user_name | varchar | 64 | 0 | Y | N | 用户姓名 | |
| 3 | mobile_phone_number | varchar | 16 | 0 | Y | N | 手机号码 | |
| 4 | examine_state | varchar | 16 | 0 | N | N | 已通过 | 审核状态 |
| 5 | user_id | int | 10 | 0 | N | N | 0 | 用户ID |
| 6 | create_time | datetime | 19 | 0 | N | N | CURRENT_TIMESTAMP | 创建时间 |
| 7 | update_time | timestamp | 19 | 0 | N | N | CURRENT_TIMESTAMP | 更新时间 |
表seat_reservation (座位预定)
| 编号 | 名称 | 数据类型 | 长度 | 小数位 | 允许空值 | 主键 | 默认值 | 说明 |
| 1 | seat_reservation_id | int | 10 | 0 | N | Y | 座位预定ID | |
| 2 | booking_number | varchar | 64 | 0 | Y | N | 预定编号 | |
| 3 | classroom_number | varchar | 64 | 0 | Y | N | 教室编号 | |
| 4 | classroom_name | varchar | 64 | 0 | Y | N | 教室名称 | |
| 5 | cover_image | varchar | 255 | 0 | Y | N | 封面图 | |
| 6 | responsible_person | varchar | 64 | 0 | Y | N | 负责人 | |
| 7 | classroom_location | varchar | 64 | 0 | Y | N | 教室地点 | |
| 8 | expected_date | date | 10 | 0 | Y | N | 预定日期 | |
| 9 | booking_personnel | int | 10 | 0 | Y | N | 0 | 预定人员 |
| 10 | user_name | varchar | 64 | 0 | Y | N | 用户姓名 | |
| 11 | mobile_phone_number | varchar | 16 | 0 | Y | N | 手机号码 | |
| 12 | pre_order_quantity | int | 10 | 0 | Y | N | 0 | 预定数量 |
| 13 | examine_state | varchar | 16 | 0 | N | N | 未审核 | 审核状态 |
| 14 | examine_reply | varchar | 16 | 0 | Y | N | 审核回复 | |
| 15 | user_id | int | 10 | 0 | N | N | 0 | 用户ID |
| 16 | create_time | datetime | 19 | 0 | N | N | CURRENT_TIMESTAMP | 创建时间 |
| 17 | update_time | timestamp | 19 | 0 | N | N | CURRENT_TIMESTAMP | 更新时间 |
表user (用户账户:用于保存用户登录信息)
| 编号 | 名称 | 数据类型 | 长度 | 小数位 | 允许空值 | 主键 | 默认值 | 说明 |
| 1 | user_id | mediumint | 8 | 0 | N | Y | 用户ID:[0,8388607]用户获取其他与用户相关的数据 | |
| 2 | state | smallint | 5 | 0 | N | N | 1 | 账户状态:[0,10](1可用|2异常|3已冻结|4已注销) |
| 3 | user_group | varchar | 32 | 0 | Y | N | 所在用户组:[0,32767]决定用户身份和权限 | |
| 4 | login_time | timestamp | 19 | 0 | N | N | CURRENT_TIMESTAMP | 上次登录时间: |
| 5 | phone | varchar | 11 | 0 | Y | N | 手机号码:[0,11]用户的手机号码,用于找回密码时或登录时 | |
| 6 | phone_state | smallint | 5 | 0 | N | N | 0 | 手机认证:[0,1](0未认证|1审核中|2已认证) |
| 7 | username | varchar | 16 | 0 | N | N | 用户名:[0,16]用户登录时所用的账户名称 | |
| 8 | nickname | varchar | 16 | 0 | Y | N | 昵称:[0,16] | |
| 9 | password | varchar | 64 | 0 | N | N | 密码:[0,32]用户登录所需的密码,由6-16位数字或英文组成 | |
| 10 | | varchar | 64 | 0 | Y | N | 邮箱:[0,64]用户的邮箱,用于找回密码时或登录时 | |
| 11 | email_state | smallint | 5 | 0 | N | N | 0 | 邮箱认证:[0,1](0未认证|1审核中|2已认证) |
| 12 | avatar | varchar | 255 | 0 | Y | N | 头像地址:[0,255] | |
| 13 | open_id | varchar | 255 | 0 | Y | N | 针对获取用户信息字段 | |
| 14 | create_time | timestamp | 19 | 0 | N | N | CURRENT_TIMESTAMP | 创建时间: |
| 15 | vip_level | varchar | 255 | 0 | Y | N | 会员等级 | |
| 16 | vip_discount | double | 11 | 2 | Y | N | 0.00 | 会员折扣 |
表user_group (用户组:用于用户前端身份和鉴权)
| 编号 | 名称 | 数据类型 | 长度 | 小数位 | 允许空值 | 主键 | 默认值 | 说明 |
| 1 | group_id | mediumint | 8 | 0 | N | Y | 用户组ID:[0,8388607] | |
| 2 | display | smallint | 5 | 0 | N | N | 100 | 显示顺序:[0,1000] |
| 3 | name | varchar | 16 | 0 | N | N | 名称:[0,16] | |
| 4 | description | varchar | 255 | 0 | Y | N | 描述:[0,255]描述该用户组的特点或权限范围 | |
| 5 | source_table | varchar | 255 | 0 | Y | N | 来源表: | |
| 6 | source_field | varchar | 255 | 0 | Y | N | 来源字段: | |
| 7 | source_id | int | 10 | 0 | N | N | 0 | 来源ID: |
| 8 | register | smallint | 5 | 0 | Y | N | 0 | 注册位置: |
| 9 | create_time | timestamp | 19 | 0 | N | N | CURRENT_TIMESTAMP | 创建时间: |
| 10 | update_time | timestamp | 19 | 0 | N | N | CURRENT_TIMESTAMP | 更新时间: |
3.4本章小结
整个基于Python的图书馆占位系统的需求分析主要对系统总体架构以及功能模块的设计,通过建立E-R模型和数据库逻辑系统设计完成了数据库系统设计。
4 系统详细设计与实现
基于Python的图书馆占位系统的详细设计与实现主要是根据前面需求分析和系统的总体设计来设计页面并实现业务逻辑。主要从基于Python的图书馆占位系统界面实现、业务逻辑实现这两部分进行介绍。
用户注册界面用于新用户进行账号注册,用户需要填写必要的个人信息并选择合适的用户名和密码。注册界面应该进行输入验证和数据格式检查,确保用户提供有效的信息。系统会对输入的信息进行验证,验证通过后即可完成注册。其界面展示如下图4-1所示。

图4-1用户注册界面图
4.1.2用户登录界面
用户登录界面用于已注册用户进行账号登录,用户需要输入正确的用户名和密码才能成功登录系统。登录界面应对用户的输入进行验证,并提供密码找回或重新注册的选项。其界面如下图4-2所示。

图4-2用户登录界面图
首页界面是用户访问系统的入口页面,它展示系统的主要功能和特色。系统首页以上中下的布局进行展示,正上方是系统的导航栏。用户可以查看首页展示的轮播图、通知公告、图书信息推荐等信息。其界面如下图4-3所示。

图4-3 前台首页界面图
4.1.4 通知公告界面
用户点击导航栏的“通知公告”进入页面可以查看系统发布的网站公告、关于我们、联系方式、网站介绍等信息。点击网站公告进入页面可以查看该公告的详细信息。其界面如下图4-4所示。

图4-4通知公告界面图
用户点击导航栏的“图书信息”进入页面可以查看图书信息列表中某本图书的详情并可以借阅、点赞、收藏、立即阅读和评论。点击详情下方的“借阅”进入页面填写借阅日期、登记次数信息后点击“提交”即可完成借阅信息的提交。支持通过关键字搜索、下拉搜索方式搜索查看图书信息。其界面如下图4-5所示。

图4-5图书信息界面图
用户点击导航栏的“阅览室”进入页面可以查看阅览室列表中某个教室的详情并可以预约座位和收藏。点击详情下方的“预约座位”进入页面填写预定日期、预定数量后点击“提交”即可完成座位预约信息的提交,其中预定数量不能超过当前的座位数量。支持通过关键字搜索、下拉搜索方式搜索查看图阅览室信息。其界面如下图4-6所示。

图4-6阅览室界面图
用户点击右上角我的头像下拉的“个人中心”进入页面可以查看和管理个人首页、图书借阅、座位预定、入座信息、退座信息和收藏信息。点击“个人首页”可以查看图书信息统计、阅览室统计、借阅频率统计图等信息。点击“座位预定”进入页面可以查看列表中某个座位预定信息的详情,可以查询、重置和删除座位预定信息;可以查询和重置图书借阅信息、入座信息、退座信息;可以查看或删除收藏列表信息。其界面如下图4-7所示:

图4-7 个人中心界面图
管理员可以查看系统用户(管理员、普通用户)列表中某一用户的详情,可以对用户信息进行查询、添加和删除操作。其界面如下图4-8所示。

图4-8系统用户界面图
管理员点击图书信息管理下方的“图书信息列表”可以查看列表中某本图书的详情和评论并可以提交内容设置信息,点击“内容设置”进入页面可以添加图书章节内容;可以对列表信息进行查询和删除操作。点击“图书信息添加”进入页面填写图书名称、图书类型、作者等信息后点击“提交”即可完成图书室信息的添加。其界面如下图4-9所示。

图4-9图书信息管理界面图
管理员可以查看图书借阅列表中某本图书的详情并进行审核和回复,可以对列表信息进行查询和删除操作。其界面如下图4-10所示。

图4-10图书借阅管理界面图
管理员点击阅览室管理下方的“阅览室列表”可以查看列表中某个阅览室的详情和评论信息,可以对列表信息进行查询和删除操作。点击“阅览室添加”进入页面填写教室名称、座位数量、教室地点等信息后点击“提交”即可完成阅览室信息的添加。其界面如下图4-11所示。

图4-11阅览室管理界面图
管理员可以查看座位预定列表中某个用户提交的座位预定的信息详情并提交入座信息,点击“入座”进入页面填写入座时间和备注信息后即可完成入座信息的提交;可以对列表信息进行查询和删除操作。其界面如下图4-12所示。

图4-12座位预定管理界面图
管理员点击座位使用率管理下方的“座位使用率列表”进入页面可以查看个教室的座位使用率详情,可以对列表信息进行查询和删除操作。点击“座位使用率添加”进入页面填写教室名称、入座数量、登记日期等信息后点击“提交”即可完成座位使用率数据的添加。其界面如下图4-13所示。

图4-13座位使用率管理界面图
管理员点击系统管理下方的“轮播图管理”可以查看轮播图列表中某一轮播图详情,可以对轮播图信息进行查询、添加和删除操作。点击列表上方的“添加”进入页面填写标题、上传图片后点击“提交”即可完成轮播图的添加。点击系统管理下方的“敏感词管理”对敏感词信息进行查询、添加和删除操作。其界面如下图4-14所示。

图4-14系统管理界面图
管理员点击通知公告管理下方的“通知公告”可以查看列表中某个通知公告详情,可以对通知公告信息进行查询、添加和删除操作。点击列表上方的“添加”进入页面填写标题、正文信息后点击“提交”即可完成通知公告信息的添加。其界面如下图4-15所示。

图4-15通知公告管理界面图
5系统测试
5.1 测试目的
无论什么样的系统,测试都至关重要,通过测试可以检查出潜藏的缺陷,从而确保系统的性能和稳定性,避免Bug的出现,并确保系统的功能和性价比达到预期的要求。
5.2测试用例
系统测试包括:用户登录功能测试、通知公告查看功能、阅览室添加功能、密码修改功能测试,如表5-1、5-2、5-3、5-4所示:
表5-1 用户登录功能测试表
| 用例名称 | 用户登录系统 |
| 目的 | 测试用户通过正确的用户名和密码可否登录功能 |
| 前提 | 未登录的情况下 |
| 测试流程 | 1) 进入登录页面 2) 输入正确的用户名和密码 |
| 预期结果 | 用户名和密码正确的时候,跳转到登录成功界面,反之则显示错误信息,提示重新输入 |
| 实际结果 | 实际结果与预期结果一致 |
通知公告查看功能测试:
表5-2 通知公告查看功能测试表
| 用例名称 | 通知公告查看 |
| 目的 | 测试通知公告查看功能 |
| 前提 | 普通用户登录 |
| 测试流程 | 点击通知公告讯 |
| 预期结果 | 可以查看到所有通知公告信息 |
| 实际结果 | 实际结果与预期结果一致 |
阅览室添加界面测试:
表5-3 阅览室添加界面测试表
| 用例名称 | 阅览室添加测试用例 |
| 目的 | 测试阅览室添加功能 |
| 前提 | 管理员用户正常登录情况下 |
| 测试流程 | 1)管理员点击阅览室管理下方的“阅览室添加”,然后进入页面填写相关信息。 2)填写完毕后点击提交。 |
| 预期结果 | 提交以后,阅览室列表会显示新的阅览室信息,同时在显示在用户端的阅览室界面 |
| 实际结果 | 实际结果与预期结果一致 |
密码修改功能测试:
表5-4 密码修改功能测试表
| 用例名称 | 密码修改测试用例 |
| 目的 | 测试普通用户密码修改功能 |
| 前提 | 普通用户用户正常登录情况下 |
| 测试流程 | 1)用户点击我的头像下方的“我的账户”然后点击“修改密码”进入页面进行修改。 2)修改后点击“确认修改”。 |
| 预期结果 | 使用新的密码可以登录 |
| 实际结果 | 实际结果与预期结果一致 |
5.3 测试结果
通过编写基于Python的图书馆占位系统的测试用例,已经检测完毕用户登录功能测试、通知公告查看功能、景点信息添加功能、密码修改功能测试,通过这四大模块的测试为基于Python的图书馆占位系统的后期推广运营提供了强力的技术支撑。
在基于Python的图书馆占位系统开发之前,需要先对用户的具体需求进行分析。包括系统的可行性分析、功能需求分析以及其他需求等。在可行性分析过程中,对系统实现的技术性、经济性等方面进行了分析。总体上证明了系统实施的可行性。
本文总结了基于Python的图书馆占位系统开发背景与意义,然后阐述了系统的具体业务需求,并根据系统需求对系统结构以及功能模块等进行了详细地设计,将整个系统划分为多个不同的功能模块。在分析系统功能需求时,对整个系统功能模块以及数据库等进行了分析,并选择合适的系统开发技术完成了对各个模块的开发工作。系统开发完成之后进行了部署,同时进行了系统的测试过程,通过测试证明了系统在功能以及性能等方面都达到了预期的要求,具有较高的稳定性与可靠性。
[1]汤鑫,杨贞萍,杨灿,等.基于SpringBoot和Vue的图书馆座位预约系统的设计与实现[J].电脑知识与技术,2024,20(11):87-90.
[2]郑妍妍.基于Python的网络舆情监控系统的设计[J].网络安全和信息化,2024,(04):93-96.
[3]陈泽帆,郭苗梓,李满,等.基于Python语言的成本管理系统设计与开发[J].锻造与冲压,2024,(04):26-30.
[4]杨洪涛.Flask中ORM模型的应用及研究[J].电脑编程技巧与维护,2023,(10):49-51+75.
[5]张丰娟.高校图书馆座位预约系统应用实践研究——以海南师范大学图书馆为例[J].内蒙古科技与经济,2023,(11):136-140+143.
[6]王婧,骆慧伦,陈捷.基于Flask的北斗气象站信息管理系统的研究[J].信息记录材料,2023,24(04):224-227.
[7]沃叶红.基于Vue+Flask的圆极化天馈系统数据可视化与预警软件的设计[J].数字技术与应用,2023,41(02):207-209+233.
[8]朱梦园.高校图书馆座位预约系统使用现状分析——以厦门理工学院图书馆为例[J].文化产业,2022,(30):106-108.
[9]周芙岭,张梦媛,张雪,等.高校图书馆座位管理系统的设计与实现[J].办公自动化,2022,27(18):55-58.
[10]梁民,王建.图书馆座位管理系统优化研究[J].微型电脑应用,2022,38(02):77-80+83.
[11]罗志远,罗晶晶,王玉银.基于微服务架构的图书馆座位管理系统[J].电脑知识与技术,2022,18(05):66-67+87.
[12]孙研子.高校图书馆座位管理模式研究[J].内蒙古科技与经济,2021,(14):131-133.
[13]卢媛慧.高校图书馆座位管理系统使用现状分析——以贵州医科大学图书馆为例[J].西部学刊,2021,(14):125-127.
[14]张文忠,邵燕霞.高校图书馆座位管理系统应用与探讨[J].科技视界,2021,(14):87-89.
[15]李鹏,张海燕.基于Java技术的图书馆预约座位管理系统的设计[J].电脑知识与技术,2021,17(08):71-73.
[16]魏鲁原,姜雨辰.高校图书馆座位管理系统[J].电子测试,2021,(02):34-36.
[17]Oswald C .Statistics Using Python[M].Mercury Learning and Information:2023-12-12.
[18]Uchenna I U ,Gregory S U ,Virginus N U , et al.Exploring a Secured Socket Python Flask Framework in Real Time Communication System[J].Asian Journal of Research in Computer Science,2021,77-87.
[19]FUIOR F .Introduction in Python frameworks for web development[J].Romanian Journal of Information Technology and Automatic Control,2021,31(3):
[20]杨华,徐扬.MySQL数据库对中文编码支持的探讨[J].网络安全和信息化,2023,(10):157-160.
首先,我要感谢我的论文指导老师。在论文完成的整个过程中,指导老师始终给予我无微不至的关爱与指导。在论文写作的过程中,导师那耐心细致的指导,以及提出的具有建设性的意见,都给予了我极大的帮助,让我受益匪浅。导师严谨的治学态度、敬业精神以及高水平的教学能力,都给我树立了追求卓越的典范,这对我以后的人生道路和学业成就都产生了极大的积极影响。
此外,我还要感谢我班的同学们,他们既是我的同窗好友,又是我的良师益友。正是由于你们的支持和关怀,使得我在大学期间的学习和生活都变得异常充实。感谢那些在大学期间给予我帮助的所有老师和同学们,是你们给予了我在学业道路上的前进动力。
当然,我也不能忘记我的父母,是他们用无私的爱抚养我成人。你们的养育之恩我将永生难忘,将来我一定会用我的成绩回报你们。在成长的道路上,我会不断努力,不负众望,用实际行动来回报你们对我的期望。
总之,在这篇论文中,我要感谢所有给予我帮助的人,包括指导老师、同学们、家人和朋友们。是你们的支持与关爱,让我在学术和个人生活中取得了优异的成绩。我会珍惜这份感恩之情,将这份力量用于学习和未来的生活中,不断追求卓越,成为一个更加优秀的人。
免费领取项目源码,请关注❥点赞收藏并私信博主,谢谢~
基于Python的图书馆占位系统开发与测试

被折叠的 条评论
为什么被折叠?



