摘 要
本论文基于微信的校园饮品外卖系统的实现,旨在解决校园内学生购买饮品的便利性问题。论文首先分析了当前校园饮品外卖市场的现状和存在的问题,然后设计并实现了基于微信平台的校园饮品外卖系统。该系统包括用户端和卖家端、管理员端三个部分,用户可以通过微信小程序浏览饮品菜单、下单购买,并实现在线支付和配送服务;卖家可以通过后台管理商品信息、订单和配送。系统利用微信小程序开发工具,采用前后端分离的架构,设计了系统的界面和交互流程,并实现了商城管理、订单管理、支付管理等功能模块。最后,通过实际测试和用户反馈,验证了系统的可行性和有效性。
关键词:微信小程序;校园饮品外卖系统;JAVA
Implementation of Campus Beverage Delivery System Based on WeChat
Abstract
This paper is based on the implementation of a campus beverage delivery system on WeChat, aiming to solve the convenience problem of students purchasing beverages on campus. The paper first analyzes the current situation and existing problems of the campus beverage delivery market, and then designs and implements a campus beverage delivery system based on the WeChat platform. The system consists of three parts: user end, seller end, and administrator end. Users can browse beverage menus, place orders and purchase through WeChat mini programs, and achieve online payment and delivery services; Sellers can manage product information, orders, and delivery through the backend. The system utilizes WeChat mini program development tools, adopts a front-end and back-end separation architecture, designs the system interface and interaction process, and implements functional modules such as mall management, order management, and payment management. Finally, the feasibility and effectiveness of the system were verified through actual testing and user feedback.
Keywords: WeChat mini program; Campus beverage delivery system; JAVA
目录
随着移动互联网的快速发展,人们的生活方式和消费习惯发生了巨大变化。在校园中,学生们对于便捷、快速的生活服务需求日益增长,其中包括饮品的外卖服务。然而,传统的饮品外卖模式存在一些问题,例如订单不便捷、支付流程繁琐、配送效率低等,这些问题严重影响了学生的购买体验和商家的经营效率。因此,基于微信平台的校园饮品外卖系统的研究和实现具有重要的现实意义。
微信作为中国最大的社交平台之一,拥有庞大的用户群体和丰富的功能模块,为校园饮品外卖系统的实现提供了良好的技术支持。通过微信平台,用户可以方便地浏览商品、下单购买、在线支付,同时商家可以管理商品信息、订单和配送服务,这为校园饮品外卖系统的构建提供了良好的技术基础。
然而,目前关于基于微信的校园饮品外卖系统的研究还比较有限,现有的相关研究大多停留在理论探讨和功能设计阶段,缺乏系统的实际应用和验证。因此,有必要开展一项基于微信平台的校园饮品外卖系统的实际研究和实现,以解决校园学生购买饮品的便利性问题,提高校园饮品外卖服务的效率和用户体验。
本研究旨在基于微信平台,设计并实现一套校园饮品外卖系统,通过系统的功能测试和用户调研,验证系统的有效性和市场潜力,为校园饮品外卖服务的发展提供有益的实践经验和借鉴。通过本研究,将为校园饮品外卖系统的实际应用和推广提供有益的参考和支持。
-
- 研究现状
基于微信的校园饮品外卖系统的研究和实现是一个新兴的领域,目前在国内外尚未有太多相关研究成果。然而,可以从以下几个方面来了解国内外相关研究现状:
移动互联网和外卖市场发展趋势:国内外学者和产业研究机构对移动互联网和外卖市场的发展趋势进行了深入研究,分析了外卖市场的规模、增长速度以及消费者需求的变化趋势。这些研究为基于微信的校园饮品外卖系统的实现提供了市场背景和发展趋势的参考。
移动支付和社交平台应用:国内外学者对移动支付和社交平台在餐饮外卖领域的应用进行了深入研究。特别是针对微信平台的支付功能和社交应用,有一些研究探讨了其在餐饮外卖服务中的应用和潜在发展。
校园外卖服务的研究:一些国内外高校和研究机构对校园外卖服务进行了调查和研究,分析了学生对外卖服务的需求和偏好,以及校园外卖市场的特点和发展趋势。这些研究为基于微信的校园饮品外卖系统的实现提供了市场需求和用户行为的参考。
移动应用在校园生活中的应用:一些学者研究了移动应用在校园生活中的应用情况,分析了学生对移动应用的使用习惯和需求,为基于微信的校园饮品外卖系统的用户体验和功能设计提供了参考。
总体而言,基于微信的校园饮品外卖系统的研究和实现目前尚处于起步阶段,国内外相关研究主要集中在外卖市场发展趋势、移动支付和社交平台应用、校园外卖服务需求和移动应用在校园生活中的应用等方面。因此,对于基于微信的校园饮品外卖系统的研究和实现,仍有较大的发展空间和潜力。
开发和实施基于微信的校园饮品外卖系统的实现,需要完成以下任务:
(1)首先是确定选题,确定好所要做的系统,并对系统的背景及现在面临的一些问题等进行系统的初步确认。
(2)在系统ACK完成之后,我们将根据系统开发的要求,选择springboot技术来构建基于微信的校园饮品外卖系统,并对其中的数据库进行搭建和开发,以确保该系统能够有效地实现其功能。此外,我们还将对所选择的技术进行详细的技术分析,以确保系统的可行性和安全性。
(3)在基于微信的校园饮品外卖系统的实现中,首先要确定系统的技术,然后进行在线确认,以确定系统的用户角色,并根据这些角色划分出相应的功能模块。系统的设计主要将用户分为管理员、普通用户、卖家角色,每个角色都有其独特的特点,而且每个功能模块都有其特定的功能,但是系统的数据库都是交互式的,普通用户、卖家可以随时根据自身的需求查看商城信息、订单信息等,管理员可以快速收集用户的详细信息,并能够在第一时间响应客户的需求。
(4)经过精心设计的系统功能模块已经ACK完毕,接下来就是程序和界面的开发。为了检验程序的完整性,我们会采取多种测试方法,让不同的用户编写和提交相关内容,并定期检查程序中的缺陷,一旦发现问题,立即采取在线解决措施,直至系统运行稳定,才可以将其上传至正式使用。
微信开发者工具是一款专为小程序开发而设计的应用,它不断改进,提供了便捷的操作方式,并且在开发过程中可以通过微信扫描二维码来访问,从而实现快速、准确的小程序开发和调试[1]。
根据用户的需求,我们将采用不同的屏幕大小来制作小程序,并对其进行精确的切割。
在完成了视图布置之后,可以通过执行编辑功能,快速更改视图界面。
控制台:方便调试打印输出信息。
将代码上传至腾讯服务器,并在审核过程中填写版本号和备注信息,以确保代码的安全性和准确性。
通过查看资源文件,我们可以快速地调整相关项目的文件目录,从而实现断点调试。
使用远程调试技术,无论是在手机端还是PC端,都能够轻松地进行开发工作。
本地数据存储:显示的是本地存储的数据。
通过使用子父层级结构,我们可以更容易地进行视图调试。
微信的代码体积应该保持在2M 以内,而且在开发过程中,应该严格检查合法域名信息,并且为小程序的后台配置服务器域名。
微信开发者工具已经成为了开发过程中不可或缺的一部分,并且正在不断地改进和完善。
这款微信小程序的设计旨在帮助用户快速、便捷地创建出一款拥有完全独特用户界面的应用。它由一套完善的框架结构组成,包括逻辑层、视觉层、操作界面、用户界面三大功能。其中,操作界面的功能主要集成于用户界面,操作界面的功能则集成到用户界面,用户界面的功能则集成到用户界面。框架的核心功能是一个快速的数据绑定机制,它能够轻松地将用户的行为和设计进行一致。它支持对用户行为进行实时的调整,并且能够根据用户的需求进行实时的变化[2]。此外,它还拥有一套完整的功能模块,包括具有微信风格的外观和独立的功能模块 ,使得用户能够轻松地构建一个功能强大的小程序。
MySQL数据库已经成为网络上的一种强大的工具,它能够支持多个用户,并且能够根据客户端和服务端的需求进行调整,从而满足不同的需求。在这里,服务端和客户端只是一种软件上的概念,而我们所使用的计算机硬件则没有必要完全相互匹配[1]。
MySQL作为一种备受推崇的关联性DBMS,其卓越的性能和易于操作的特性,以及其在多种操作环境中的灵活性,让其成为了最受青睐的应用之选。此外,MySQL还具有良好的跨平台性,让软件开发人员更加满意。与传统的关联式数据库系统形式大相径庭,MySQL拥有一套完善的数据库管理策略,以确保用户的安全、稳健、安全。MySQL具备良好的容错、安全、快速、稳健的特点,使得mysql成为一款相当流行的数据库管理工具[2]。
MySQL拥有一种独特的权限分配机制,可以根据用户的身份和业务逻辑,为用户提供更多的选择,从而大大提高了MySQL的安全性和完整性,远超过其他关系型数据库。
MySQL具有强大的功能,能够处理各种数据类型,包括动态、静态、多种语言,从而使用户能够轻松访问多种数据。
MySQL具有多种功能[3],它能够支持多种平台的开发,并且支持多种编程语言[4],使得用户能够轻松访问和使用MySQL数据库。
Vue(读音/vjuː/,相似于view)是一种具有高度灵活性的JavaScript架构,能够从基础到顶级,从低到高地实现多种功能,从而创造出一个完整的、高效的用户体验。Vue的核心库专注于视觉表示,它的操作简单,并且可以轻松地将其与其他第三方库和已存在的项目进行集成。此外,Vue可以通过搭配先进的工具和多样的支撑性库,来实现对复杂的网站(SPA)的高效管理。
Vue.Vue作为一种逐步改善的用户体验的框架,具备了独特的优势:首先,它的基础结构更加简单,而且可以轻松地被更多的人使用,而Vue的核心库则更加专注于视觉层,可以轻松地被更多的人使用,也可以被更多的库和现成的项目所使用。Vue 具备强大的功能,可以利用其内置的多个文档组件以及其强大的生态系统,来实现更加精简、高效的单页应用。
Vue.js 旨在通过最少的 API ,实现对数据的有效绑定,并将其转换为多种形式的视图组件。
Vue.js 虽然不是一个完美的框架,但它可以帮助我们更好地理解和实现复杂的页面应用。它的视图层特性使得它更容易学习,并且可以与其他库或已有项目进行整合,从而提高效率。
sun公司的java编写的编译器可以跨越各种不同的操作系统,它的高度可靠的兼容性使它成为当今最受欢迎的编译器之一,它的强大功能使它成为了当今数据中心、个人PC和高端科技电脑的首选编译器,并且拥有一支规模宏大的编译器团队。[5]
sun公司推出的java开发工具JDK,具有极大的功能,如果没有它,java程序将无法正常运行,从而影响到用户的使用体验。[6]
Java框架的出现,极大地改变了Java的运行方式,因为它不仅可以支持复杂的框架结构,而且还可以支持多种复杂的操纵,从而极大地改善了Java的效率和可靠性。此外,Java框架也被广泛地用来取代EJB(EnterpriseJavaBeans),成为一种更加强大的框架。Spring框架可以有效地支撑多种AP的开发,其中包括:基于控制反向的核心功能,可以将对象的生命周期变得更加可视,采取面向切面的编程语言,以及采取多种可靠的长效技术,以及支撑多种Web框架,以满足不同的AP的需求。Spring框架拥有强大的控制反馈(IOC)功能,使得Java对象的配置与管理变得更加简单高效。该框架采取Java的反馈机制,允许使用者根据XML文件、类别及其相关的Java注释等信息,自由地调整Java对象的使用,从而实现更加高效的编程。Spring框架拥有一种独特的AOP框架,它能够将复杂的任务分解为多个独立的部分,并且能够根据用户的不同需求,调整每个部分的功能。它的AOP框架不仅能够支持复杂的任务分解,而且还能够支持多个独立的部分,从而使得用户能够更好地完成任务。
在软件开发的过程中,可行性分析是至关重要的,它旨在评估问题的可行性,以便尽可能快地解决,同时也要考虑到不同的解决方案的优势和劣势,以及实施这些方案所带来的经济效益。通过对技术、操作和经济因素的综合考量,我们可以更好地评估基于微信的校园饮品外卖系统的可行性,具体表现在:
Java编程语言为基础,结合Springboot、Vue等模型,数据库则使用当前最先进的MySQL数据库,这样,基于微信的校园饮品外卖系统就能够将其内容完整地保留下来,同时,为提高用户的使用效率,我们还引入Ajax的异步操作,它能够实现对特定数据的快速更改,从而节省服务器的时间,提升用户的使用感受。这个系统的设计非常容易,所以无须进行额外的调整。它使用了Java语言、MySQL存储,并且使用了H5作为前端界面的展现。
通过采用Java和MySQL的架构,基于微信的校园饮品外卖系统的开发与维护费用虽然较低,但一旦正式推出,将会带来巨大的收益:既能够让用户更加轻松地获取信息,又能够有效地提高QoS,同时降低运营者的负担。虽然校园饮品外卖系统的小程序并非特别复杂,但它的制作费用相比较低,而且耗费的时间更少,因为它能够带来更高的效率,而且比起日常的维护与管理,它的收入要更高,因此,它的制作完全符合市场的需求。
这款基于微信的校园饮品外卖系统是一款基于浏览器和服务器的软件,它的前台页面简洁易懂,无论是系统管理员还是普通用户,只要有网络,只要打开浏览器,就可以轻松访问,而且不需要任何操作指导。由于无需任何复杂的环境配置,这个系统既简单又易于操作,因此它具有极高的实用性和可靠性。
当前,B/S架构的系统提供了一种便捷的数据访问模式:只需点击一下网站,即可获取系统的信息,而且,该信息会被存储,并且会被及时地转交给服务器,从而实现快速、准确的信息交换。校园饮品外卖系统由三个层次组成:视觉-模拟-决策。其中,视觉层负责将用户的需求从服务器上转发到用户,同时也负责将用户的需求转化成可执行的行动。而决策层则负责执行与用户需求有关的决策,以及将用户的需求转化成可执行的行动。
普通用户用例图如图3-1所示。

图3-1 普通用户用例图
卖家用例图如图3-2所示。

图3-2 卖家用例图
管理员用例图如图3-3所示。

图3-3 管理员用例图
基于微信的校园饮品外卖系统的实现是一个集众多用户和卖家信息且长时间持续运转的系统,它储存了大量的信息,所以需要保证数据不会出现泄露、损坏等情况。只有良好的数据安全才可以保证系统对校园饮品外卖的管理。
由于本系统具有校园饮品外卖性质,涉及下单、配送、更新商品信息等及时性较强的功能,所以,为了提高用户体验,需要及时反映操作的准确性以及有效性,预计需要控制系统响应时间在3s内,数据传输在50ms以内。
本系统集信息收集与管理功能于一身,除涉及大量信息数据外,还需满足用户和卖家访问。可以预见,这种访问通常是集中的、突发性的访问,这种访问很容易导致服务器满载、迟缓,最终崩溃。所以这要求在软件以及硬件部分均需要拥有应对短时间内大量数据吞吐的能力。在系统设计方面,我们通过减少不必要的信息提交量等方法来提高系统在特殊情况下的稳定性能。
由于基于微信的校园饮品外卖系统在逻辑事务处理方面对数据库的操作比较频繁所以系统在底层连接数据库时并没有使用原生的JDBC,而是把JDBC进行了封装,封装之后相当于一个连接数据库的工具DB UTIL,这样使用起来会更加方便而且这样进行封装还可以降低系统中代码的冗余,当我们需要连接和使用数据库时只需要调用这个工具里面的一个方法就可以了。而且通过封装可以把对数据库的操作独立起来,当需要连接不同种类的数据库时只需要加以修改就可以达到目的。
DAO层本来并无这个类,它只是java中MVC构造里的一个model概念,主要就是里面的一些方法,而这些方法就是用来访问数据库的方法。我们在软件开发时DAO层我们一般都放接口和接口的实现类,用于来规范实现类的我们叫它接口,实现类重点用于对数据库的操纵。
MVC是一种系统研发的关键模型,M是Model模型,它是系统内部关键程序运行的核心,主要进行对数据库的各种操作。视图View是V也叫做视图,主要的作用是对一些数据进行显示。控制器Controller 是C执行从View的视图层来读取数据,然后控制用户的输入。
系统架构如图3-4所示。

图3-4系统架构图
目前B/S体系的系统主要的数据访问方式是:通过浏览器页面用户可以进入系统,系统可以自动对用户向服务器发送的请求进行处理,处理请求是在系统后台中进行的,用户在浏览器页面上进行相应操作,就能够看到服务端传递的处理结果。校园饮品外卖系统主要分为视图-模型-控制三层架构设计。在视图层中,主要是操作在服务器端向客户端反馈并显示的数据,在模型层中,主要处理相关的业务逻辑、数据整合等,最后的控制层它介于视图和模型之间,主要是调整两层之间的关系,最终落实数据的传递。
系统架构图如图4-1所示。

图4-1系统架构图
在这个校园饮品外卖系统上,我们将会发现一个由三个部门组成的小程序。
虽然三个模块看起来各自独立,但它们所使用的数据库却是一致的。这些模块的功能都是经过精心设计和分析,并结合了大量的资料和信息,才得以实现的。
综上所述,系统功能结构图如图4-2所示。

图4-2 系统功能结构图
登录模块:使用基于微信的校园饮品外卖系统的实现必须要先在登录页面进行注册,注册之后登录注册账户开始使用本系统。本系统的主要用户分为普通用户、卖家以及管理员三种,根据用户以及权限的不同,分别打开不同的操作界面。该部分主要利用boot脚本确定网页中CSS样式,从而实现页面的设计,通过调用controller文件进行逻辑判断后,调用dao 层中的方法匹配datab试,集成测试。ase中的数据完成登录操作。当数据库匹配失败时,返回相应提示。注册部分设计与登录类似,只需数据库不存在相同账户信息就可实现注册功能。
该小程序包括三个主要模块:浏览、检索和维护。管理员拥有维护这些信息的权限,并能够发布最新的商城信息和商品信息和更新已有的信息。
普通用户模块:
(1)首页信息:校园饮品外卖系统的首页信息包含了首页(关于我们、网站公告、购物商城)、购物车、外卖资讯、我的(基本信息、收货地址、订单、购物车、物流信息、取消订单、订单配送)等。
(2)用户注册:用户点击“注册”按钮,并输入账号,设置密码,确认密码,昵称,邮箱,选择身份,点击“立即注册”按钮进行注册。
(3)用户登录:点击“登录”按钮,输入用户名,密码和验证码进行登录。
(4)密码修改:用户使用该系统注册完成后,用户对登录密码有修改需求时,系统也可以提供用户修改密码权限。系统中所有的操作者能够变更自己的密码信息,执行该功能首先必须要登入系统,然后选择密码变更选项以后在给定的文本框中填写初始密码和新密码来完成修改密码的操作。在填写的时候,假如两次密码填写存在差异,那么此次密码变更操作失败。
(5)我的:在前台点击“我的”下面的“基本信息”可以对个人资料+密码修改+自己收藏的信息进行管控。
(6)网站公告:用户进行网站公告的阅览,查看管理者发布的行网站公告信息。
(7)我的支付:用户可以选择微信支付处理在线交易。
(8)我的购物车:用户对喜欢的商品可以加购,在购物车里面,可以查看到所有加购的商品,支持对商品数量的更改、删除商品,可以进行选择购买。
(9)我的订单:用户在提交订单后,可以对提交的订单进行管理。
(10)收货地址:点击“我的”中“收货地址”按钮的时候就会显示出自己的收货地址信息,支持对收货地址的增删改查操作。
(11)外卖资讯:在前台点击“外卖资讯”按钮进入外卖资讯列表,可以输入关键词进行查询外卖资讯信息,并且可以对查看的外卖资讯进行评论、收藏、点赞操作。
后台管理员管理模块:
(1)管理员登录:管理员在后台可以输入用户名+密码进行登录,管理员的用户名和密码是在数据库中直接设定好的。
(2)管理员功能界面:管理员可以查看后台首页、系统用户(管理员、普通用户、卖家)、物流信息管理(物流信息列表、物流信息添加)、取消订单管理、系统管理(轮播图管理)、通知公告管理、资源管理(外卖资讯、资讯分类)、商城管理(商城中心、分类列表、订单列表、订单配送)等,并且可以根据需要进行相应的操作。
(3)系统用户管理:管理员可以对校园饮品外卖系统中的管理员,普通用户、卖家进行增删改查。
(4)系统管理:点击“轮播图”可以查看到系统中的轮播图信息,如果想要添加新的轮播图,点击“添加”按钮,根据提示输入上轮播图信息,点击“提交”按钮,信息没有错误的话,添加就完成了,如果轮播图信息有误,可以对轮播图更新维护,也可以直接删除某一轮播图。
(5)通知公告管理:管理员点击“公共管理”按钮,可查看通知公告,如需添加新的通知公告,点击下侧“添加”按钮,并输入标题、正文,点击“提交”按钮进行提交,同时也支持对已有的通知公告进行编辑,删除和查询。
(7)资源管理:管理员可以对校园饮品外卖系统前台展示的外卖资讯以及外卖资讯所属的分类进行管控。
(8)物流信息管理:管理员点击“物流信息管理”会显示物流信息列表、物流信息添加,支持通过关键词进行查询,如果想要添加新的物流信息,点击“物流信息添加”按钮,输入相关信息,点击“提交”按钮就可以添加了,同时可以选择某一条物流信息,点击“删除”进行删除。
(9)商城管理:对商城中心、分类列表、订单列表、订单配送进行维护,添加、删除、修改信息。
数据库概念设计是指对于某个具体应用的数据模型(数据结构),进行抽象和设计,以便在后续的数据库实现阶段中进行数据库逻辑设计和物理结构设计。概念结构本身特性就是其能表现来自用户的各类需求。
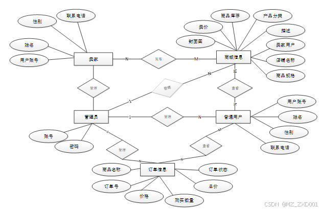
系统ER图如图4-3所示。

图4-3 系统ER图
基于微信的校园饮品外卖系统的实现所拥有的数据表有以下:用户信息表,职位信息表,投递简历信息表,收藏记录表等。
系统数据库表如下表所示。
| 编号 | 名称 | 数据类型 | 长度 | 小数位 | 允许空值 | 主键 | 默认值 | 说明 |
| 1 | token_id | int | 10 | 0 | N | Y | 临时访问牌ID | |
| 2 | token | varchar | 64 | 0 | Y | N | 临时访问牌 | |
| 3 | info | text | 65535 | 0 | Y | N | ||
| 4 | maxage | int | 10 | 0 | N | N | 2 | 最大寿命:默认2小时 |
| 5 | create_time | timestamp | 19 | 0 | N | N | CURRENT_TIMESTAMP | 创建时间: |
| 6 | update_time | timestamp | 19 | 0 | N | N | CURRENT_TIMESTAMP | 更新时间: |
| 7 | user_id | int | 10 | 0 | N | N | 0 | 用户编号: |
| 编号 | 名称 | 数据类型 | 长度 | 小数位 | 允许空值 | 主键 | 默认值 | 说明 |
| 1 | address_id | int | 10 | 0 | N | Y | 收货地址: | |
| 2 | name | varchar | 32 | 0 | Y | N | 姓名: | |
| 3 | phone | varchar | 13 | 0 | Y | N | 手机: | |
| 4 | postcode | varchar | 8 | 0 | Y | N | 邮编: | |
| 5 | address | varchar | 255 | 0 | N | N | 地址: | |
| 6 | user_id | mediumint | 8 | 0 | N | N | 用户ID:[0,8388607]用户获取其他与用户相关的数据 | |
| 7 | create_time | timestamp | 19 | 0 | N | N | CURRENT_TIMESTAMP | 创建时间: |
| 8 | update_time | timestamp | 19 | 0 | N | N | CURRENT_TIMESTAMP | 更新时间: |
| 9 | default | bit | 1 | 0 | N | N | 0 | 默认判断 |
| 编号 | 名称 | 数据类型 | 长度 | 小数位 | 允许空值 | 主键 | 默认值 | 说明 |
| 1 | article_id | mediumint | 8 | 0 | N | Y | 文章id:[0,8388607] | |
| 2 | title | varchar | 125 | 0 | N | Y | 标题:[0,125]用于文章和html的title标签中 | |
| 3 | type | varchar | 64 | 0 | N | N | 0 | 文章分类:[0,1000]用来搜索指定类型的文章 |
| 4 | hits | int | 10 | 0 | N | N | 0 | 点击数:[0,1000000000]访问这篇文章的人次 |
| 5 | praise_len | int | 10 | 0 | N | N | 0 | 点赞数 |
| 6 | create_time | timestamp | 19 | 0 | N | N | CURRENT_TIMESTAMP | 创建时间: |
| 7 | update_time | timestamp | 19 | 0 | N | N | CURRENT_TIMESTAMP | 更新时间: |
| 8 | source | varchar | 255 | 0 | Y | N | 来源:[0,255]文章的出处 | |
| 9 | url | varchar | 255 | 0 | Y | N | 来源地址:[0,255]用于跳转到发布该文章的网站 | |
| 10 | tag | varchar | 255 | 0 | Y | N | 标签:[0,255]用于标注文章所属相关内容,多个标签用空格隔开 | |
| 11 | content | longtext | 2147483647 | 0 | Y | N | 正文:文章的主体内容 | |
| 12 | img | varchar | 255 | 0 | Y | N | 封面图 | |
| 13 | description | text | 65535 | 0 | Y | N | 文章描述 |
| 编号 | 名称 | 数据类型 | 长度 | 小数位 | 允许空值 | 主键 | 默认值 | 说明 |
| 1 | type_id | smallint | 5 | 0 | N | Y | 分类ID:[0,10000] | |
| 2 | display | smallint | 5 | 0 | N | N | 100 | 显示顺序:[0,1000]决定分类显示的先后顺序 |
| 3 | name | varchar | 16 | 0 | N | N | 分类名称:[2,16] | |
| 4 | father_id | smallint | 5 | 0 | N | N | 0 | 上级分类ID:[0,32767] |
| 5 | description | varchar | 255 | 0 | Y | N | 描述:[0,255]描述该分类的作用 | |
| 6 | icon | text | 65535 | 0 | Y | N | 分类图标: | |
| 7 | url | varchar | 255 | 0 | Y | N | 外链地址:[0,255]如果该分类是跳转到其他网站的情况下,就在该URL上设置 | |
| 8 | create_time | timestamp | 19 | 0 | N | N | CURRENT_TIMESTAMP | 创建时间: |
| 9 | update_time | timestamp | 19 | 0 | N | N | CURRENT_TIMESTAMP | 更新时间: |
| 编号 | 名称 | 数据类型 | 长度 | 小数位 | 允许空值 | 主键 | 默认值 | 说明 |
| 1 | auth_id | int | 10 | 0 | N | Y | 授权ID: | |
| 2 | user_group | varchar | 64 | 0 | Y | N | 用户组: | |
| 3 | mod_name | varchar | 64 | 0 | Y | N | 模块名: | |
| 4 | table_name | varchar | 64 | 0 | Y | N | 表名: | |
| 5 | page_title | varchar | 255 | 0 | Y | N | 页面标题: | |
| 6 | path | varchar | 255 | 0 | Y | N | 路由路径: | |
| 7 | position | varchar | 32 | 0 | Y | N | 位置: | |
| 8 | mode | varchar | 32 | 0 | N | N | _blank | 跳转方式: |
| 9 | add | tinyint | 3 | 0 | N | N | 1 | 是否可增加: |
| 10 | del | tinyint | 3 | 0 | N | N | 1 | 是否可删除: |
| 11 | set | tinyint | 3 | 0 | N | N | 1 | 是否可修改: |
| 12 | get | tinyint | 3 | 0 | N | N | 1 | 是否可查看: |
| 13 | field_add | text | 65535 | 0 | Y | N | 添加字段: | |
| 14 | field_set | text | 65535 | 0 | Y | N | 修改字段: | |
| 15 | field_get | text | 65535 | 0 | Y | N | 查询字段: | |
| 16 | table_nav_name | varchar | 500 | 0 | Y | N | 跨表导航名称: | |
| 17 | table_nav | varchar | 500 | 0 | Y | N | 跨表导航: | |
| 18 | option | text | 65535 | 0 | Y | N | 配置: | |
| 19 | create_time | timestamp | 19 | 0 | N | N | CURRENT_TIMESTAMP | 创建时间: |
| 20 | update_time | timestamp | 19 | 0 | N | N | CURRENT_TIMESTAMP | 更新时间: |
| 编号 | 名称 | 数据类型 | 长度 | 小数位 | 允许空值 | 主键 | 默认值 | 说明 |
| 1 | cancel_order_id | int | 10 | 0 | N | Y | 取消订单ID | |
| 2 | regular_users | int | 10 | 0 | Y | N | 0 | 普通用户 |
| 3 | user_name | varchar | 64 | 0 | Y | N | 用户姓名 | |
| 4 | seller_customers | int | 10 | 0 | Y | N | 0 | 卖家用户 |
| 5 | store_name | varchar | 64 | 0 | Y | N | 店铺名称 | |
| 6 | order_number | varchar | 64 | 0 | Y | N | 订单编号 | |
| 7 | reason_for_cancellation | varchar | 64 | 0 | Y | N | 取消原因 | |
| 8 | examine_state | varchar | 16 | 0 | N | N | 未审核 | 审核状态 |
| 9 | create_time | datetime | 19 | 0 | N | N | CURRENT_TIMESTAMP | 创建时间 |
| 10 | update_time | timestamp | 19 | 0 | N | N | CURRENT_TIMESTAMP | 更新时间 |
| 编号 | 名称 | 数据类型 | 长度 | 小数位 | 允许空值 | 主键 | 默认值 | 说明 |
| 1 | cart_id | int | 10 | 0 | N | Y | 购物车ID: | |
| 2 | title | varchar | 64 | 0 | Y | N | 标题: | |
| 3 | img | varchar | 255 | 0 | N | N | 0 | 图片: |
| 4 | user_id | int | 10 | 0 | N | N | 0 | 用户ID: |
| 5 | create_time | timestamp | 19 | 0 | N | N | CURRENT_TIMESTAMP | 创建时间: |
| 6 | update_time | timestamp | 19 | 0 | N | N | CURRENT_TIMESTAMP | 更新时间: |
| 7 | state | int | 10 | 0 | N | N | 0 | 状态:使用中,已失效 |
| 8 | price | double | 9 | 2 | N | N | 0.00 | 单价: |
| 9 | price_ago | double | 9 | 2 | N | N | 0.00 | 原价: |
| 10 | price_count | double | 11 | 2 | N | N | 0.00 | 总价: |
| 11 | num | int | 10 | 0 | N | N | 1 | 数量: |
| 12 | goods_id | mediumint | 8 | 0 | N | N | 商品id:[0,8388607] | |
| 13 | type | varchar | 64 | 0 | N | N | 未分类 | 商品分类: |
| 14 | description | varchar | 255 | 0 | Y | N | 描述:[0,255]用于产品规格描述 |
| 编号 | 名称 | 数据类型 | 长度 | 小数位 | 允许空值 | 主键 | 默认值 | 说明 |
| 1 | comment_id | int | 10 | 0 | N | Y | 评论ID: | |
| 2 | user_id | int | 10 | 0 | N | N | 0 | 评论人ID: |
| 3 | reply_to_id | int | 10 | 0 | N | N | 0 | 回复评论ID:空为0 |
| 4 | content | longtext | 2147483647 | 0 | Y | N | 内容: | |
| 5 | nickname | varchar | 255 | 0 | Y | N | 昵称: | |
| 6 | avatar | varchar | 255 | 0 | Y | N | 头像地址:[0,255] | |
| 7 | create_time | timestamp | 19 | 0 | N | N | CURRENT_TIMESTAMP | 创建时间: |
| 8 | update_time | timestamp | 19 | 0 | N | N | CURRENT_TIMESTAMP | 更新时间: |
| 9 | source_table | varchar | 255 | 0 | Y | N | 来源表: | |
| 10 | source_field | varchar | 255 | 0 | Y | N | 来源字段: | |
| 11 | source_id | int | 10 | 0 | N | N | 0 | 来源ID: |
| 编号 | 名称 | 数据类型 | 长度 | 小数位 | 允许空值 | 主键 | 默认值 | 说明 |
| 1 | goods_id | mediumint | 8 | 0 | N | Y | 产品id:[0,8388607] | |
| 2 | title | varchar | 125 | 0 | Y | N | 标题:[0,125]用于产品和html的<title>标签中 | |
| 3 | img | text | 65535 | 0 | Y | N | 封面图:用于显示于产品列表页 | |
| 4 | description | varchar | 255 | 0 | Y | N | 描述:[0,255]用于产品规格描述 | |
| 5 | price_ago | double | 8 | 2 | N | N | 0.00 | 原价:[1] |
| 6 | price | double | 8 | 2 | N | N | 0.00 | 卖价:[1] |
| 7 | sales | int | 10 | 0 | N | N | 0 | 销量:[0,1000000000] |
| 8 | inventory | int | 10 | 0 | N | N | 0 | 商品库存 |
| 9 | type | varchar | 64 | 0 | N | N | 商品分类: | |
| 10 | hits | int | 10 | 0 | N | N | 0 | 点击量:[0,1000000000]访问这篇产品的人次 |
| 11 | content | longtext | 2147483647 | 0 | Y | N | 正文:产品的主体内容 | |
| 12 | img_1 | text | 65535 | 0 | Y | N | 主图1: | |
| 13 | img_2 | text | 65535 | 0 | Y | N | 主图2: | |
| 14 | img_3 | text | 65535 | 0 | Y | N | 主图3: | |
| 15 | img_4 | text | 65535 | 0 | Y | N | 主图4: | |
| 16 | img_5 | text | 65535 | 0 | Y | N | 主图5: | |
| 17 | create_time | timestamp | 19 | 0 | N | N | CURRENT_TIMESTAMP | 创建时间: |
| 18 | update_time | timestamp | 19 | 0 | N | N | CURRENT_TIMESTAMP | 更新时间: |
| 19 | customize_field | text | 65535 | 0 | Y | N | 自定义字段 | |
| 20 | source_table | varchar | 255 | 0 | Y | N | 来源表: | |
| 21 | source_field | varchar | 255 | 0 | Y | N | 来源字段: | |
| 22 | source_id | int | 10 | 0 | N | N | 0 | 来源ID: |
| 23 | user_id | int | 10 | 0 | Y | N | 0 | 添加人 |
| 编号 | 名称 | 数据类型 | 长度 | 小数位 | 允许空值 | 主键 | 默认值 | 说明 |
| 1 | type_id | int | 10 | 0 | N | Y | 商品分类ID: | |
| 2 | father_id | smallint | 5 | 0 | N | N | 0 | 上级分类ID:[0,32767] |
| 3 | name | varchar | 255 | 0 | Y | N | 商品名称: | |
| 4 | desc | varchar | 255 | 0 | Y | N | 描述: | |
| 5 | icon | varchar | 255 | 0 | Y | N | 图标: | |
| 6 | source_table | varchar | 255 | 0 | Y | N | 来源表: | |
| 7 | source_field | varchar | 255 | 0 | Y | N | 来源字段: | |
| 8 | create_time | timestamp | 19 | 0 | N | N | CURRENT_TIMESTAMP | 创建时间: |
| 9 | update_time | timestamp | 19 | 0 | N | N | CURRENT_TIMESTAMP | 更新时间: |
| 编号 | 名称 | 数据类型 | 长度 | 小数位 | 允许空值 | 主键 | 默认值 | 说明 |
| 1 | hits_id | int | 10 | 0 | N | Y | 点赞ID: | |
| 2 | user_id | int | 10 | 0 | N | N | 0 | 点赞人: |
| 3 | create_time | timestamp | 19 | 0 | N | N | CURRENT_TIMESTAMP | 创建时间: |
| 4 | update_time | timestamp | 19 | 0 | N | N | CURRENT_TIMESTAMP | 更新时间: |
| 5 | source_table | varchar | 255 | 0 | Y | N | 来源表: | |
| 6 | source_field | varchar | 255 | 0 | Y | N | 来源字段: | |
| 7 | source_id | int | 10 | 0 | N | N | 0 | 来源ID: |
| 编号 | 名称 | 数据类型 | 长度 | 小数位 | 允许空值 | 主键 | 默认值 | 说明 |
| 1 | logistics_delivery_id | int | 10 | 0 | N | Y | 物流配送ID | |
| 2 | order_number | varchar | 64 | 0 | Y | N | 订单号 | |
| 3 | product_name | varchar | 64 | 0 | Y | N | 商品名称 | |
| 4 | purchase_quantity | varchar | 64 | 0 | Y | N | 购买数量 | |
| 5 | total_transaction_amount | double | 11 | 2 | Y | N | 0.00 | 交易总额 |
| 6 | the_date_of_issuance | date | 10 | 0 | Y | N | 发货日期 | |
| 7 | delivery_number | varchar | 30 | 0 | Y | N | 配送订单 | |
| 8 | ordinary_users | int | 10 | 0 | Y | N | 0 | 普通用户 |
| 9 | shipping_address | varchar | 64 | 0 | Y | N | 收货地址 | |
| 10 | delivery_status | varchar | 64 | 0 | Y | N | 配送状态 | |
| 11 | signing_status | varchar | 64 | 0 | Y | N | 签收状态 | |
| 12 | recommend | int | 10 | 0 | N | N | 0 | 智能推荐 |
| 13 | contact_name | varchar | 255 | 0 | Y | N | 联系人名字 | |
| 14 | merchant_id | int | 10 | 0 | Y | N | 商家id | |
| 15 | create_time | datetime | 19 | 0 | N | N | CURRENT_TIMESTAMP | 创建时间 |
| 16 | update_time | timestamp | 19 | 0 | N | N | CURRENT_TIMESTAMP | 更新时间 |
| 编号 | 名称 | 数据类型 | 长度 | 小数位 | 允许空值 | 主键 | 默认值 | 说明 |
| 1 | logistics_information_id | int | 10 | 0 | N | Y | 物流信息ID | |
| 2 | seller_customers | int | 10 | 0 | Y | N | 0 | 卖家用户 |
| 3 | store_name | varchar | 64 | 0 | Y | N | 店铺名称 | |
| 4 | regular_users | int | 10 | 0 | Y | N | 0 | 普通用户 |
| 5 | user_name | varchar | 64 | 0 | Y | N | 用户姓名 | |
| 6 | order_number | varchar | 64 | 0 | Y | N | 订单编号 | |
| 7 | logistics_information | varchar | 64 | 0 | Y | N | 物流信息 | |
| 8 | create_time | datetime | 19 | 0 | N | N | CURRENT_TIMESTAMP | 创建时间 |
| 9 | update_time | timestamp | 19 | 0 | N | N | CURRENT_TIMESTAMP | 更新时间 |
| 编号 | 名称 | 数据类型 | 长度 | 小数位 | 允许空值 | 主键 | 默认值 | 说明 |
| 1 | mall_center_id | int | 10 | 0 | N | Y | 商城中心ID | |
| 2 | seller_customers | int | 10 | 0 | Y | N | 0 | 卖家用户 |
| 3 | store_name | varchar | 64 | 0 | Y | N | 店铺名称 | |
| 4 | product_specifications | varchar | 64 | 0 | Y | N | 商品规格 | |
| 5 | contact_information | varchar | 64 | 0 | Y | N | 联系方式 | |
| 6 | cart_title | varchar | 125 | 0 | Y | N | 标题:[0,125]用于产品html的标签中 | |
| 7 | cart_img | text | 65535 | 0 | Y | N | 封面图:用于显示于产品列表页 | |
| 8 | cart_description | varchar | 255 | 0 | Y | N | 描述:[0,255]用于产品规格描述 | |
| 9 | cart_price_ago | double | 8 | 2 | N | N | 0.00 | 原价:[1] |
| 10 | cart_price | double | 8 | 2 | N | N | 0.00 | 卖价:[1] |
| 11 | cart_inventory | int | 10 | 0 | N | N | 0 | 商品库存 |
| 12 | cart_type | varchar | 64 | 0 | N | N | 未分类 | 商品分类: |
| 13 | cart_content | longtext | 2147483647 | 0 | Y | N | 正文:产品的主体内容 | |
| 14 | cart_img_1 | text | 65535 | 0 | Y | N | 主图1: | |
| 15 | cart_img_2 | text | 65535 | 0 | Y | N | 主图2: | |
| 16 | cart_img_3 | text | 65535 | 0 | Y | N | 主图3: | |
| 17 | cart_img_4 | text | 65535 | 0 | Y | N | 主图4: | |
| 18 | cart_img_5 | text | 65535 | 0 | Y | N | 主图5: | |
| 19 | create_time | datetime | 19 | 0 | N | N | CURRENT_TIMESTAMP | 创建时间 |
| 20 | update_time | timestamp | 19 | 0 | N | N | CURRENT_TIMESTAMP | 更新时间 |
| 编号 | 名称 | 数据类型 | 长度 | 小数位 | 允许空值 | 主键 | 默认值 | 说明 |
| 1 | notice_id | mediumint | 8 | 0 | N | Y | 公告id: | |
| 2 | title | varchar | 125 | 0 | N | N | 标题: | |
| 3 | content | longtext | 2147483647 | 0 | Y | N | 正文: | |
| 4 | create_time | timestamp | 19 | 0 | N | N | CURRENT_TIMESTAMP | 创建时间: |
| 5 | update_time | timestamp | 19 | 0 | N | N | CURRENT_TIMESTAMP | 更新时间: |
| 编号 | 名称 | 数据类型 | 长度 | 小数位 | 允许空值 | 主键 | 默认值 | 说明 |
| 1 | order_id | int | 10 | 0 | N | Y | 订单ID: | |
| 2 | order_number | varchar | 64 | 0 | Y | N | 订单号: | |
| 3 | goods_id | mediumint | 8 | 0 | N | N | 商品id:[0,8388607] | |
| 4 | title | varchar | 32 | 0 | Y | N | 商品标题: | |
| 5 | img | varchar | 255 | 0 | Y | N | 商品图片: | |
| 6 | price | double | 10 | 2 | N | N | 0.00 | 价格: |
| 7 | price_ago | double | 10 | 2 | N | N | 0.00 | 原价: |
| 8 | num | int | 10 | 0 | N | N | 1 | 数量: |
| 9 | price_count | double | 8 | 2 | N | N | 0.00 | 总价: |
| 10 | norms | varchar | 255 | 0 | Y | N | 规格: | |
| 11 | type | varchar | 64 | 0 | N | N | 未分类 | 商品分类: |
| 12 | contact_name | varchar | 32 | 0 | Y | N | 联系人姓名: | |
| 13 | contact_email | varchar | 125 | 0 | Y | N | 联系人邮箱: | |
| 14 | contact_phone | varchar | 11 | 0 | Y | N | 联系人手机: | |
| 15 | contact_address | varchar | 255 | 0 | Y | N | 收件地址: | |
| 16 | postal_code | varchar | 9 | 0 | Y | N | 邮政编码: | |
| 17 | user_id | int | 10 | 0 | N | N | 0 | 买家ID: |
| 18 | merchant_id | mediumint | 8 | 0 | N | N | 0 | 商家ID: |
| 19 | create_time | timestamp | 19 | 0 | N | N | CURRENT_TIMESTAMP | 创建时间: |
| 20 | update_time | timestamp | 19 | 0 | N | N | CURRENT_TIMESTAMP | 更新时间: |
| 21 | description | varchar | 255 | 0 | Y | N | 描述:[0,255]用于产品规格描述 | |
| 22 | state | varchar | 16 | 0 | N | N | 待付款 | 订单状态:待付款,待发货,待签收,已签收,待退款,已退款,已拒绝,已完成 |
| 23 | remark | text | 65535 | 0 | Y | N | 订单备注 | |
| 24 | delivery_state | varchar | 16 | 0 | Y | N | 未配送 | 发货状态:未配送,已配送 |
| 编号 | 名称 | 数据类型 | 长度 | 小数位 | 允许空值 | 主键 | 默认值 | 说明 |
| 1 | praise_id | int | 10 | 0 | N | Y | 点赞ID: | |
| 2 | user_id | int | 10 | 0 | N | N | 0 | 点赞人: |
| 3 | create_time | timestamp | 19 | 0 | N | N | CURRENT_TIMESTAMP | 创建时间: |
| 4 | update_time | timestamp | 19 | 0 | N | N | CURRENT_TIMESTAMP | 更新时间: |
| 5 | source_table | varchar | 255 | 0 | Y | N | 来源表: | |
| 6 | source_field | varchar | 255 | 0 | Y | N | 来源字段: | |
| 7 | source_id | int | 10 | 0 | N | N | 0 | 来源ID: |
| 8 | status | bit | 1 | 0 | N | N | 1 | 点赞状态:1为点赞,0已取消 |
| 编号 | 名称 | 数据类型 | 长度 | 小数位 | 允许空值 | 主键 | 默认值 | 说明 |
| 1 | regular_users_id | int | 10 | 0 | N | Y | 普通用户ID | |
| 2 | user_name | varchar | 64 | 0 | Y | N | 用户姓名 | |
| 3 | contact_information | varchar | 64 | 0 | Y | N | 联系方式 | |
| 4 | examine_state | varchar | 16 | 0 | N | N | 已通过 | 审核状态 |
| 5 | user_id | int | 10 | 0 | N | N | 0 | 用户ID |
| 6 | create_time | datetime | 19 | 0 | N | N | CURRENT_TIMESTAMP | 创建时间 |
| 7 | update_time | timestamp | 19 | 0 | N | N | CURRENT_TIMESTAMP | 更新时间 |
| 编号 | 名称 | 数据类型 | 长度 | 小数位 | 允许空值 | 主键 | 默认值 | 说明 |
| 1 | seller_id | int | 10 | 0 | N | Y | 卖家ID | |
| 2 | store_name | varchar | 64 | 0 | Y | N | 店铺名称 | |
| 3 | contact_information | varchar | 64 | 0 | Y | N | 联系方式 | |
| 4 | examine_state | varchar | 16 | 0 | N | N | 已通过 | 审核状态 |
| 5 | user_id | int | 10 | 0 | N | N | 0 | 用户ID |
| 6 | create_time | datetime | 19 | 0 | N | N | CURRENT_TIMESTAMP | 创建时间 |
| 7 | update_time | timestamp | 19 | 0 | N | N | CURRENT_TIMESTAMP | 更新时间 |
| 编号 | 名称 | 数据类型 | 长度 | 小数位 | 允许空值 | 主键 | 默认值 | 说明 |
| 1 | sensitive_vocabulary_id | int | 10 | 0 | N | Y | 敏感词汇ID | |
| 2 | sensitive_vocabulary | varchar | 64 | 0 | Y | N | 敏感词汇 | |
| 3 | create_time | datetime | 19 | 0 | N | N | CURRENT_TIMESTAMP | 创建时间 |
| 4 | update_time | timestamp | 19 | 0 | N | N | CURRENT_TIMESTAMP | 更新时间 |
| 编号 | 名称 | 数据类型 | 长度 | 小数位 | 允许空值 | 主键 | 默认值 | 说明 |
| 1 | slides_id | int | 10 | 0 | N | Y | 轮播图ID: | |
| 2 | title | varchar | 64 | 0 | Y | N | 标题: | |
| 3 | content | varchar | 255 | 0 | Y | N | 内容: | |
| 4 | url | varchar | 255 | 0 | Y | N | 链接: | |
| 5 | img | varchar | 255 | 0 | Y | N | 轮播图: | |
| 6 | hits | int | 10 | 0 | N | N | 0 | 点击量: |
| 7 | create_time | timestamp | 19 | 0 | N | N | CURRENT_TIMESTAMP | 创建时间: |
| 8 | update_time | timestamp | 19 | 0 | N | N | CURRENT_TIMESTAMP | 更新时间: |
| 编号 | 名称 | 数据类型 | 长度 | 小数位 | 允许空值 | 主键 | 默认值 | 说明 |
| 1 | upload_id | int | 10 | 0 | N | Y | 上传ID | |
| 2 | name | varchar | 64 | 0 | Y | N | 文件名 | |
| 3 | path | varchar | 255 | 0 | Y | N | 访问路径 | |
| 4 | file | varchar | 255 | 0 | Y | N | 文件路径 | |
| 5 | display | varchar | 255 | 0 | Y | N | 显示顺序 | |
| 6 | father_id | int | 10 | 0 | Y | N | 0 | 父级ID |
| 7 | dir | varchar | 255 | 0 | Y | N | 文件夹 | |
| 8 | type | varchar | 32 | 0 | Y | N | 文件类型 |
| 编号 | 名称 | 数据类型 | 长度 | 小数位 | 允许空值 | 主键 | 默认值 | 说明 |
| 1 | user_id | mediumint | 8 | 0 | N | Y | 用户ID:[0,8388607]用户获取其他与用户相关的数据 | |
| 2 | state | smallint | 5 | 0 | N | N | 1 | 账户状态:[0,10](1可用|2异常|3已冻结|4已注销) |
| 3 | user_group | varchar | 32 | 0 | Y | N | 所在用户组:[0,32767]决定用户身份和权限 | |
| 4 | login_time | timestamp | 19 | 0 | N | N | CURRENT_TIMESTAMP | 上次登录时间: |
| 5 | phone | varchar | 11 | 0 | Y | N | 手机号码:[0,11]用户的手机号码,用于找回密码时或登录时 | |
| 6 | phone_state | smallint | 5 | 0 | N | N | 0 | 手机认证:[0,1](0未认证|1审核中|2已认证) |
| 7 | username | varchar | 16 | 0 | N | N | 用户名:[0,16]用户登录时所用的账户名称 | |
| 8 | nickname | varchar | 16 | 0 | Y | N | 昵称:[0,16] | |
| 9 | password | varchar | 64 | 0 | N | N | 密码:[0,32]用户登录所需的密码,由6-16位数字或英文组成 | |
| 10 | | varchar | 64 | 0 | Y | N | 邮箱:[0,64]用户的邮箱,用于找回密码时或登录时 | |
| 11 | email_state | smallint | 5 | 0 | N | N | 0 | 邮箱认证:[0,1](0未认证|1审核中|2已认证) |
| 12 | avatar | varchar | 255 | 0 | Y | N | 头像地址:[0,255] | |
| 13 | create_time | timestamp | 19 | 0 | N | N | CURRENT_TIMESTAMP | 创建时间: |
| 编号 | 名称 | 数据类型 | 长度 | 小数位 | 允许空值 | 主键 | 默认值 | 说明 |
| 1 | group_id | mediumint | 8 | 0 | N | Y | 用户组ID:[0,8388607] | |
| 2 | display | smallint | 5 | 0 | N | N | 100 | 显示顺序:[0,1000] |
| 3 | name | varchar | 16 | 0 | N | N | 名称:[0,16] | |
| 4 | description | varchar | 255 | 0 | Y | N | 描述:[0,255]描述该用户组的特点或权限范围 | |
| 5 | source_table | varchar | 255 | 0 | Y | N | 来源表: | |
| 6 | source_field | varchar | 255 | 0 | Y | N | 来源字段: | |
| 7 | source_id | int | 10 | 0 | N | N | 0 | 来源ID: |
| 8 | register | smallint | 5 | 0 | Y | N | 0 | 注册位置: |
| 9 | create_time | timestamp | 19 | 0 | N | N | CURRENT_TIMESTAMP | 创建时间: |
| 10 | update_time | timestamp | 19 | 0 | N | N | CURRENT_TIMESTAMP | 更新时间: |
在基于微信的校园饮品外卖系统的实现中,用户可以通过输入账号、密码和其他信息来完成登录,如图5-1所示。

图5-1登录界面图
请注意,您需要填写您的账户、密码、昵称、手机、邮箱和个人简介等信息,然后点击提交按钮,即可完成注册。请参考图5-2。

图5-2注册界面图
在首页,用户可以轻松访问首页(关于我们、网站公告、购物商城)、购物车、外卖资讯、我的等多种功能,如图5-3所示,为用户提供了更加便捷的服务。

图5-3系统首页界面图
在外卖资讯页面,用户可以轻松获取有关外卖的详细信息,还可以通过关键字快速搜索,同时还可以进行点赞、评论、收藏等功能,如图5-4所示。

图5-4外卖资讯界面图
产品展示页面可以查看全部、奶茶、果茶、咖啡等分类模块,支持通过关键词搜索产品,可点击产品查看产品详情。如图5-5所示。

图5-5产品展示界面图
通过访问我的页面,老人用户和兼职人员可以查看基本信息、收货地址、订单、购物车、物流信息、取消订单、订单配送等信息,详见图5-6。

图5-6我的界面图
产品详情页面可以查看产品详情信息,可进行询问客服、加入购物车、收藏、查看购物车、立即购买等操作,点击“立即购买”按钮,可转入订单详情页面,可以进行支付下单。如图5-7、5-8所示。

图5-7产品详情界面图

图5-8订单详情界面图
通过管理员功能页面,管理员可以查看后台首页、系统用户(管理员、普通用户、卖家)、物流信息管理(物流信息列表、物流信息添加)、取消订单管理、系统管理(轮播图管理)、通知公告管理、资源管理(外卖资讯、资讯分类)、商城管理(商城中心、分类列表、订单列表、订单配送)等,并且可以根据需要进行相应的操作,如图5-9所示。

图5-9管理员功能界面图
管理员可以对系统中所有的用户角色进行管控,包含了管理员、普通用户、卖家这三种角色,如果需要添加新的用户,点击页面中的“添加”按钮根据提示输入上用户信息,点击“提交”以后在对应的用户界面就可以查看到了,可以点击用户后面的“删除”按钮直接删除某一用户。系统用户管理界面如下图所示。

图5-10系统用户管理界面图
管理员可以对系统前台展示的轮播图以及公告栏进行增删改查,方便用户进行查看。轮播图管理界面如下图所示。

图5-11轮播图管理界面图
点击“通知公告管理”这个菜单,可以查看到系统中所有添加的系统公告,支持通过标题对系统公告进行查询,添加、删除等操作。通知公告管理界面如下图所示。

图5-12通知公告管理界面图
当点击“资源管理”这一菜单的时候,会出现外卖资讯+资讯分类这两个子菜单,可以对这两个模块进行增删改查操作。资源管理界面如下图所示。

当点击“物流信息管理”这一菜单的时候,会出现物流信息列表+物流信息添加这两个子菜单,可以对这两个模块进行增删改查操作。如图5-14所示。

图5-14物流信息管理界面图
通过取消订单管理页面,卖家可以查看并审核客户的取消订单信息,支持通过关键词进行查询、重置操作,如图5-15所示。

图5-15服务类型管理界面图
通过商城管理页面,卖家可以添加新的商品信息,支持通过关键词进行查询、重置操作,并可对商城信息进行增删改查操作。如下图所示。

图5-16商城管理界面图
无论什么样的系统,测试都至关重要,因为它们可以帮助我们检查出潜藏的缺陷,从而确保它们的性能和稳定性,避免Bug的出现,并确保它们的功能和性价比达到预期的要求。为了确保系统的安全、高效、可靠,我们将采取三种不同的方法:单元、功能、及AP的检验。
表6-1展示了一个系统登录功能的测试用例,它可以检测用户名和密码的输入,并且可以观察到系统的反应,从而证明这个功能已经达到了预期的效果。
表6-1 系统登录功能测试用例
| 功能描述 | 用于系统登录 | |
| 测试目的 | 检测登录时的合法性检查 | |
| 测试数据以及操作 | 预期结果 | 实际结果 |
| 输入的用户名和密码带有非法字符 | 提示用户名或者密码错误 | 与预期结果一致 |
| 输入的用户名或者密码为空 | 提示用户名或者密码错误 | 与预期结果一致 |
| 输入的用户名和密码不存在 | 提示用户名或者密码错误 | 与预期结果一致 |
| 输入正确的用户名和密码 | 登录成功 | 与预期结果一致 |
表6-2提供了一个详细的注册功能测试用例,它可以有效地检测各种数据的输入,并且可以观察系统的反应,从而证明该功能已经达到了预期的目标。
表6-2 注册功能测试用例
| 功能描述 | 用于用户注册 | |
| 测试目的 | 检测用户注册时的合法性检查 | |
| 测试数据以及操作 | 预期结果 | 实际结果 |
| 输入的手机号不合法 | 提示请输入正确的手机号码 | 与预期结果一致 |
| 输入的字段为空 | 提示必填项不能为空 | 与预期结果一致 |
| 输入的密码少于6位 | 提示密码必须为6-12位 | 与预期结果一致 |
| 输入的密码大于12位 | 提示密码必须为6-12位 | 与预期结果一致 |
通过使用表6-3的测试,我们可以看到,在进行商城管理时,我们可以进行增、减、更新和查询等操作,并且这些操作都已经被成功地执行。通过观察系统的反馈,我们发现这项功能已经实现了我们的预期,并且运行良好。
前置条件;用户登录系统。
表6-3 商城管理的测试用例
| 功能描述 | 用于商城管理 | |
| 测试目的 | 检测商城管理时的各种操作的运行情况 | |
| 测试数据以及操作 | 预期结果 | 实际结果 |
| 点击添加商城管理,必填项合法输入,点击保存 | 提示添加成功 | 与预期结果一致 |
| 点击添加商城管理,必填项输入不合法,点击保存 | 提示必填项不能为空 | 与预期结果一致 |
| 点击修改商城管理,必填项修改为空,点击保存 | 提示必填项不能为空 | 与预期结果一致 |
| 点击修改商城管理,必填项输入不合法,点击保存 | 提示必填项不能为空 | 与预期结果一致 |
| 点击删除商城管理,选择职位删除 | 提示删除成功 | 与预期结果一致 |
| 点击搜索商城管理,输入存在的商城管理名 | 查找出服务类型 | 与预期结果一致 |
| 点击搜索商城管理,输入不存在的商城管理名 | 不显示服务类型 | 与预期结果一致 |
系统评价是指在系统完成或改建后,根据预定的系统目标或现有成绩,从技术、经济、社会、功能等方面进行的评价或审核。本系统个人初步评价如下。
(1)系统功能评价:
根据需求分析以及测试结果来看,本系统已将达到了初期的需求目标,满足了用户对应需求。
(2)系统技术评价:
本系统设计略显繁杂,开发过程中对功能进行了一定的简化,运行时较为稳定,暂未发现安全问题。
(3)系统经济评价:
系统在低成本开发的基础上达到了设计要求。预计可以为用户节省一定的人力、物力。
随着科技的飞速发展,越来越多的行业和企业都在利用计算机技术来管理日益增长的数据。本文旨在探讨基于微信的校园饮品外卖系统的实现,以满足校园饮品外卖系统信息化管理的需求。
本次毕业论文主要是利用Springboot+Vue开发一个安全可靠,操作简易,同时具备业务可扩展的微信小程序。本文详细的论述了小程序的设计和开发,本系统的所有事务逻辑都是按照系统的需求分析进行设计的,系统有普通用户和系统管理员、卖家三种角色,本系统多处采用了Ajax的异步交互技术,同时它也叫异步交互技术,利用它我们可以让网页的局部进行数据刷新操作,Ajax和传统的数据更新技术大大增加了客户的体验程度,由于是对局部进行操作那么就减少了一些繁琐而又不必要的操作,减轻了服务器对页面解析的负担。
目前完成的基于微信的校园饮品外卖系统,还有许多有待改进的地方。一个是功能上的改进,第二个是技术上的改进。另外,系统如果能提供更多的功能就会使得系统更加丰富和多样化,比如兼职数据分析和可视化等。另外就是对前端UI的使用还不够熟练,视觉效果和界面观感有待提升,希望日后能对这个系统有所改进。
参考文献
[1]张迦南.基于服务设计理论的智能外卖存取系统设计研究[D].哈尔滨理工大学,2023.DOI:10.27063/d.cnki.ghlgu.2023.000845
[2]Gia H K ,Huong H L ,Vo K H , et al.Delivery Management System based on Blockchain, Smart Contracts and NFT: A Case Study in Vietnam[J].International Journal of Advanced Computer Science and Applications (IJACSA),2023,14(1):
[3]Hurricane Commerce selected as partner for ETrak delivery management system[J].M2 Presswire,2021,
[4]覃志宏.移动订餐APP系统的设计与实现[D].广西大学,2021.DOI:10.27034/d.cnki.ggxiu.2021.000013
[5]Thwal M C ,추마엣 ,Lee M , et al.A Study on the Intelligent Delivery Management System Using UAV-Edge Computing Technology[J].정보과학회논문지,2020,47(12):
[6]NEC Corporation; Patent Application Titled Delivery Management System, Management Server, Delivery Management Method, And Storage Medium Of Program Published Online (USPTO 20200273306)[J].Computer Technology Journal,2020,1875-.
[7]孙晨熙.基于微信公众平台的餐饮管理系统的设计与实现[D].山东大学,2020.DOI:10.27272/d.cnki.gshdu.2020.000686
[8]蒋晨歌,杨猛,王冠锋等.基于微信小程序的“外宿管家”酒店智能管理系统设计[J].福建电脑,2019,35(01):37-38.DOI:10.16707/j.cnki.fjpc.2019.01.017
[9]蔡丹.基于Android的校园外卖系统设计与实现[D].江西财经大学,2018.
[10]陈柳飞.基于微信公众平台的连锁餐饮管理系统的设计与实现[D].华南理工大学,2017.
[11]刘子天.餐饮外卖订单分配管理系统的设计与实现[D].大连理工大学,2017.
[12]霍婉晖.基于微信公众平台的智能点餐系统的设计与实现[D].吉林大学,2016.
[13]彭海亮.基于安卓的移动餐饮管理系统实现[D].江西财经大学,2016.
[14]李敏儿.餐饮企业外卖订餐系统的设计与实现[D].华南理工大学,2016.
[15]张佳佳.基于Web App服务平台的移动搜索的应用研究[D].河北工业大学,2016.
[16]孔劼,康权晟.基于Android的餐饮外卖订单管理系统的设计与实现[J].电子技术与软件工程,2015,(13):69-70.
[17]贾倩.外卖订餐管理系统的设计与实现[D].华中科技大学,2015.
[18]漆智勤.基于O2O模式的外卖订餐系统[D].南昌大学,2015.
[19]蔡恒强.MVC模式下餐饮管理系统设计与实现[J].电脑知识与技术,2013,9(06):1359-1361.
[20]段伟华.餐饮企业外卖配送系统的设计与实现[D].电子科技大学,2010.
致 谢
在这3个月的毕业设计过程中,指导教师的指导发挥了至关重要的作用,他们的认真负责的工作态度、谨慎的教学精神以及丰富的理论知识,为我的设计提供了强有力的支持,使得整个过程顺利进行。她的教学方式非常认真,让我印象深刻。我从她那里学到了很多知识,并在实践中不断提升。我对这位老师表示由衷的感谢。
经过对毕业设计的全面研究和开发,我的系统取得了重大突破,从需求分析到实现复杂功能,再到最终的测试和维护,使我对系统有了更加深刻的理解。此外,我还在实践中不断提升自己的技能,解决复杂问题,这是这次毕业设计最大的收获。
最终,在整个系统开发的过程中,我的同学和朋友们给予了我极大的帮助,他们的建议让我能够迅速地确定系统的商业理念。因此,我深深地感谢他们的支持。
免费领取项目源码,请关注❥点赞收藏并私信博主,谢谢~
3077

被折叠的 条评论
为什么被折叠?



