摘要
21世纪的今天,随着社会的不断发展与进步,人们对于信息科学化的认识,已由低层次向高层次发展,由原来的感性认识向理性认识提高,管理工作的重要性已逐渐被人们所认识,科学化的管理,使信息存储达到准确、快速、完善,并能提高工作管理效率,促进其发展。
论文主要是对基于Spring Boot和Vue框架的应急指挥调度系统的设计与实现进行了介绍,包括选题意义,还有涉及的开发背景,然后还对系统的设计目标进行了论述,还有系统的需求以及整个的设计方案,对系统的设计以及实现,也都论述的比较细致,最后对基于Spring Boot和Vue框架的应急指挥调度系统的设计与实现信息系统进行了一些具体测试。本次报告,首先分析了研究的背景、作用、意义,为研究工作的合理性打下了基础。针对基于Spring Boot和Vue框架的应急指挥调度系统的各项需求以及技术问题进行分析,证明了系统的必要性和技术可行性,然后对设计系统需要使用的技术软件以及设计思想做了基本的介绍,最后来实现基于Spring Boot和Vue框架的应急指挥调度系统和部署运行使用它。
关键词:springboot框架;应急指挥调度系统
Today in the 21st century, with the continuous development and progress of society, people's understanding of information science has developed from low to high levels, from intuitive understanding to rational understanding, and the importance of management work has gradually been recognized by people. Scientific management enables information storage to achieve accuracy, speed, and completeness, and can improve work management efficiency and promote its development.
The paper mainly introduces the design and implementation of an emergency command and dispatch system based on Spring Boot and Vue frameworks, including the significance of the topic, the development background involved, and then discusses the design goals of the system, as well as the system requirements and the entire design scheme. The design and implementation of the system are also discussed in detail. Finally, some specific tests are conducted on the design and implementation information system of the emergency command and dispatch system based on Spring Boot and Vue frameworks. This report first analyzes the background, role, and significance of the research, laying the foundation for the rationality of the research work. An analysis was conducted on the various requirements and technical issues of the emergency command and dispatch system based on Spring Boot and Vue frameworks, demonstrating the necessity and technical feasibility of the system. Then, a basic introduction was made to the technical software and design ideas required for designing the system. Finally, the implementation and deployment of the emergency command and dispatch system based on Spring Boot and Vue frameworks were discussed.
Keywords: Springboot framework; Emergency command and dispatch system
- 绪论
- 研究背景
应急指挥调度系统是应对自然灾害、突发事件等紧急情况的重要工具,通过信息技术和通信技术的应用,实现应急资源的快速调配和指挥决策的科学化,对提高应急管理效率和准确性具有重要意义。随着全球气候变化和城市化进程加快,自然灾害频发,突发事件不断增多,传统的人工指挥调度方式已经难以满足复杂多变的应急需求。因此,研究和开发应急指挥调度系统已成为当前应急管理领域的热点和挑战。
在过去的灾害事件中,由于信息不畅、资源调配不及时等问题,导致救援行动效率低下、损失加剧,凸显了传统应急指挥模式的不足之处。而引入先进的信息技术和通信技术,建立应急指挥调度系统,可以实现应急资源的实时监控、快速调度和信息共享,提高指挥决策的科学性和快速响应能力。同时,通过数据的集中管理和分析,系统可以为决策者提供全面的灾情数据、资源分布情况和风险评估报告,帮助其做出准确、及时的指挥调度决策,有效应对各类突发事件和灾害挑战。
综上所述,随着社会的发展和灾害风险的增加,建立应急指挥调度系统已成为重要的需求和趋势。在信息化、智能化的背景下,不断深化应急指挥调度系统的研究和应用,将有助于提升国家和地区的灾害防范和救援能力,保障人民生命财产安全,推动应急管理工作向更加科学、高效和智能化的方向发展。
应急指挥调度系统的研究意义体现在以下几个方面:
首先,应急指挥调度系统的建设可以提高灾害应急响应的效率和准确性。通过系统化的资源调配和信息共享,能够快速响应各类突发事件,有效减少救援时间,最大程度减少人员伤亡和财产损失,提高应急响应的效果和效率。
其次,应急指挥调度系统有助于提高应急决策的科学性和准确性。系统能够提供实时、全面的灾情数据和资源信息,为决策者提供科学依据,降低应急决策的盲目性和主观性,有利于准确把握应急形势,做出科学、迅速的决策。
此外,应急指挥调度系统的建设有助于提升应急管理的整体水平和能力。通过系统化的信息管理和资源调度,能够加强各级应急部门之间的协同配合和信息共享,形成高效的指挥调度机制,提高整体的应急管理水平,提升应对各类灾害和突发事件的能力。
最重要的是,应急指挥调度系统的研究与应用直接关系到人民群众的生命财产安全。建立健全的系统能够提高社会应急能力,保障公众安全,维护社会稳定,促进经济发展。因此,加强应急指挥调度系统的研究与建设,对于提升国家灾害防范和救援能力,维护社会安全和稳定,具有重要的现实意义和深远影响。
首先,通过引擎搜索或者查阅相关文献资料,了解了本系统开发的背景以及设计系统的意义所在,收集用户需求信息。其次,在开发工具上,最终确定是基于Mysql数据库,在Java的springboot+vue框架设计的基础上实现,设计出系统大致的功能模块。主要从报送用户、指挥用户以及管理员的角度进行分析,明确该系统应该具有的功能。最终是测试系统,通过用例测试发现存在的问题并找到解决的方案。利用现有的开发平台,结合自己所学的知识,在老师的指导帮助下来完成该设计,确保系统的可用性、实用性。
Java采用函数或者过程来解析对于数据的操作,但又把数据和函数之间相互分开,这样并不利于维护,并会增加程序的工作量。而面向对象的编程将程序的函数和函数对于数据的操作封装在一个类中,作为一个整体来处理。所以Java语言是主要通过面向对象来实现编程,并且摒除了C++语言中的指针、多继承等比较难理解部分,创造出了自身独有的单继承、多接口、高内聚、低耦合等特性。
计算机的系统软件主要分为两种:系统软件和应用软件。应用软件则是为了某个特定的应用而开发的一类软件,比如文字处理软件Word、QQ、开发本软件用的myeclise工具等。而应用型软件大致的分为B/S和C/S两种模式,常用的QQ、Office办公软件就是C/S结构的,另外常见基于的B/S结构开发的有各种网站,比如淘宝、企业的门户网站。
B/S模式的优势有三个:第一是开发和业务扩展简单、只需要改变网页代码,就可以达到想要的网页效果;第二学生的操作显浅易懂;第三具有分布性特定,可以随时随地的进行查询、浏览等业务的处理。这是C/S所无法实现的。综上因素,选择B/S模式来设计和实现本系统。
MySQL是一个开放的、快速的、多线程的SQL关系型数据库服务器。由于其体积小、免费、运行速度快以及可以通过相关免费的软件来对MySql数据库中的相关数据结构信息等等优点。受广大中等、小型企业所喜爱并占据了很大地位。本系统在数据库方面选用MySQL,并通过Nacivat来进行MySql数据库的管理。在Mysql的安装过程中,最需要注意的就是数据库的编码问题,所以在安装数据库时需要设置数据库的编码为Utf-8,与前台页面和服务器的编码相一致。
SpringBoot框架是由Pivotal团队提供的一个全新框架,旨在简化新Spring应用的初始搭建以及开发过程。它并不是一门新技术,而是将之前常用的Spring、SpringMVC、data-jpa等常用的框架封装到了一起,帮助开发者隐藏这些框架的整合细节,实现敏捷开发。
SpringBoot框架的特点包括:
1. 不需要模板化的配置:SpringBoot项目通过特定的方式进行配置,使开发人员不再需要定义样板化的配置。
2. 自动整合第三方框架:在SpringBoot中整合第三方框架时,只需要导入相应的starter依赖包,就自动整合了。
3. 配置文件的简化:SpringBoot默认只有一个.properties的配置文件,不推荐使用xml,后期会采用.java的文件去编写配置信息。
此外,SpringBoot框架是构建微服务框架SpringCloud的基础。因此,对于想要从事快速应用开发或微服务开发的开发者来说,
VUE是一种流行的前端框架,它使用JavaScript语言编写,提供了构建用户界面的强大工具。VUE框架具有响应式数据绑定、组件化开发、路由管理、状态管理等特性,使得开发复杂的前端应用变得更加容易。Vue是一个流行的JavaScript框架,用于构建用户界面。Vue特别适合构建单页面应用程序(SPA)和移动应用程序,它的核心库只关注视图层,易于集成到其他项目中。Vue有许多特色的功能,例如虚拟DOM、组件化、单向数据流、模板语法等,这些功能使得Vue非常灵活和易于使用。Vue还有一个著名的生态系统,包括大量的插件和辅助工具,开发者可以轻松地定制和扩展Vue的功能。Vue在Web开发中越来越受欢迎,最新的版本是Vue3。
本章内容概括了应急指挥调度系统的可行性分析、功能分析以及用例分析。
从技术实施的角度出发,Java与springboot框架完全具备开发应急指挥调度系统的能力。Java语言凭借其成熟稳定的特性、广泛的应用场景以及强大的面向对象和跨平台能力,能够轻松应对复杂应用场景所带来的挑战。结合MySQL数据库作为后端数据存储,可以有效保障系统数据的稳定性和可靠性,为应急指挥调度系统的稳定运行提供坚实的技术保障。因此,从技术层面来看,采用Java和springboot+vue框架进行应急指挥调度系统的开发是完全可行的。
该系统之所以能以较低的开发成本实现高效运作,主要归功于广泛采纳的springboot开源框架。该框架在开发过程中发挥了显著作用,有效减少了成本支出,并实现了资源的优化配置,从而大幅提升了系统的性价比。此外,该系统还采用了模块化设计,这一创新做法不仅显著降低了维护成本,还极大地增强了代码的可维护性,为系统的稳定运行和持续发展提供了有力保障。
值得一提的是,该系统还通过优化推荐算法,为用户提供了高效精准的服务体验。这种个性化的服务模式不仅大幅提升了用户的满意度和忠诚度,还为企业在激烈的市场竞争中赢得了先机。从长远的经济利益角度考虑,springboot应急指挥调度系统不仅满足了企业当前的需求,更以其卓越的性能和持续的创新力,为企业创造了持续的经济效益,展现了显著的经济可行性。
在本次项目设计过程中,我深入研究了多个类似系统的成功实例,对它们的用户界面以及各项功能进行了全面的分析。通过综合这些案例的优点,我力求在设计中体现人性化理念,简化操作流程,使得具备基本计算机知识的人员都能够轻松掌握本项目的操作。因此,从操作可行性角度来看,本项目是完全没有问题的。
应急指挥调度系统我划分为了报送用户、指挥用户以及管理员三大部分。
报送用户模块:
- 注册登录:注册登录功能是报送用户进入应急指挥调度系统的首要步骤。报送用户可以通过注册账号,填写必要信息如报送姓名、性别、身份、邮箱等,完成个人账号的创建。登录功能则允许用户通过输入账号和密码,安全地访问系统内的各项功能,确保信息的安全性和准确性。
- 值班安排管理:值班安排管理功能允许报送员用户查看、重置或获取值班安排的详细信息。通过这一功能,用户可以清晰地了解当前或未来的值班计划,确保在需要时能够迅速响应。重置功能则为用户提供了在特定情况下调整或重新安排值班的可能性,确保值班计划始终符合实际需求。
- 值班日志管理:值班日志管理功能使报送员用户可以添加、查询、重置、删除或获取值班日志的详细信息。这一功能有助于记录值班期间的重要事件、活动或任务,为用户提供有价值的参考信息。同时,用户还可以根据需要重置或删除日志,确保信息始终保持最新和最相关。
- 预案信息管理:预案信息管理功能允许报送员用户查询和查看预案的详细信息。预案是应对特定紧急情况或事件的预先规划,通过查询预案信息,用户可以在需要时快速了解和应用相应的应对措施,提高应对效率。
- 指挥机构管理:指挥机构管理功能为用户提供了查询和查看指挥机构详细信息的能力。用户可以通过这一功能了解指挥机构的组成、职责和联系方式,以便在紧急情况下迅速联系并获得支持。
- 任务信息管理:任务信息管理功能允许报送员用户查询和查看任务的详细信息。这一功能有助于用户了解当前或未来的任务要求、内容和进度,从而进行合理的安排和准备,确保任务能够按时完成。
- 研判记录管理:研判记录管理功能使报送员用户能够查询和查看研判记录的详细信息。研判记录是对特定事件或情况进行深入分析和研究的记录,通过这一功能,用户可以回顾和分析过去的研判过程,为未来的决策提供有价值的参考。
- 应急力量管理:应急力量管理功能允许报送员用户查询和查看应急力量的详细信息。应急力量是指在紧急情况下能够迅速响应和提供支持的力量,通过这一功能,用户可以了解当前可用的应急力量资源,确保在需要时能够得到及时的支持和援助。
- 应急物资管理:应急物资管理功能使报送员用户能够查询和查看应急物资的详细信息。应急物资是在紧急情况下用于救援和支持的物资,通过这一功能,用户可以了解当前库存的应急物资种类、数量和存储位置,从而进行合理的分配和调度,确保在需要时能够及时获得所需的物资支持。
- 排班信息管理:排班信息管理功能允许报送员用户查询和查看排班信息的详细信息。排班信息是指员工在特定时间段内的工作安排,通过这一功能,用户可以了解当前的排班计划,确保员工能够在正确的时间和地点履行职责。
- 文档信息管理:文档信息管理功能使报送员用户能够查询和查看文档信息的详细内容。这些文档可能包括政策文件、操作手册、培训资料等,对于用户来说具有重要的参考价值。通过这一功能,用户可以方便地获取所需的文档,提高工作效率。
指挥员用户功能模块:
- 值班安排管理:值班安排管理功能允许用户进行值班任务的添加、查询、查看详情、重置以及删除等操作。指挥员可以根据实际需求,灵活地安排和调整值班计划,确保值班工作的有序进行。
- 值班日志管理:值班日志管理功能支持指挥员对报送员的值班日志进行审核、查看详情、查询以及重置。通过该功能,指挥员可以及时了解和掌握值班期间的工作情况,为后续的工作调整和改进提供依据。
- 预案信息管理:预案信息管理功能允许指挥员对预案信息进行添加、查询、重置以及删除操作。指挥员可以根据实际情况,制定和完善应急预案,提高应对突发事件的能力和效率。
- 指挥机构管理:指挥机构管理功能提供了添加、查询、查看详情、重置以及删除指挥机构信息的功能。指挥员可以通过该功能对指挥机构进行高效管理,确保指挥工作的顺畅进行。
- 任务信息管理:任务信息管理功能支持指挥员对任务信息进行添加、查询、查看详情、重置以及删除操作。指挥员可以根据任务需求,灵活地分配和管理任务,提高工作效率和任务完成质量。
- 研判记录管理:研判记录管理功能允许指挥员对研判记录进行添加、查询、查看详情、重置以及删除。通过该功能,指挥员可以记录和追踪研判过程,为决策提供有力支持。
- 应急力量管理:应急力量管理功能提供了添加、查询、查看详情、重置以及删除应急力量的功能。指挥员可以通过该功能对应急力量进行高效管理,确保在突发事件发生时能够迅速调动和部署应急力量。
- 应急物资管理:应急物资管理功能支持指挥员对应急物资进行添加、查询、查看详情、重置以及删除操作。指挥员可以通过该功能对应急物资进行全面管理,确保在紧急情况下能够及时获取和使用所需物资。
- 排班信息管理:排班信息管理功能允许指挥员进行排班信息的查询、查看详情、重置以及删除操作。指挥员可以通过该功能查看和管理当前的排班情况,确保值班工作的有序进行。
- 文档信息管理:文档信息管理功能支持指挥员对文档信息进行详情查看、查询、重置以及下载操作。指挥员可以通过该功能方便地获取和管理所需的文档信息,提高工作效率。
管理员:
- 登录:管理员通过专门的登录界面,输入正确的用户名和密码,验证身份后,可进入管理系统,对系统进行各项操作。这一功能确保了管理员身份的安全性和操作的权限性。
- 管理员是系统的核心用户,拥有全面的管理权限。他们负责系统的整体维护,确保数据的准确性和安全性。管理员可以执行事故分类管理、值班安排管理、值班日志管理、预案信息管理、指挥机构管理、任务信息管理、研判记录管理、应急力量管理、应急物资管理、排班信息管理以及文档分类管理和文档信息管理等多项功能。此外,管理员还可以进行权限管理,包括修改、查询和重置用户权限,确保系统的正常运行和数据的保密性。
- 系统用户:管理员可以对系统内的用户进行管理,包括查看用户信息、修改用户权限、删除用户等。这是确保系统安全和稳定运行的重要一环。
- 事故分类管理:事故分类管理功能允许用户添加新的事故分类,方便对事故进行快速分类和查询。管理员可以通过该功能查询事故分类的详细信息,包括分类名称、描述等。同时,管理员还可以重置或删除不再需要的事故分类,保持分类的准确性和时效性。
- 值班安排管理:值班安排管理功能用于管理系统的值班计划。管理员可以查询当前的值班安排,包括值班人员、值班时间等信息。同时,管理员还可以查看值班计划的详细信息,如值班人员的工作状态、值班任务等。如果需要调整或重置值班计划,管理员可以通过该功能进行操作。
- 值班日志管理:值班日志管理功能用于记录值班期间的各类事件和活动。管理员可以查询报送员提交值班日志的详细信息,包括事件发生的时间、地点、事件描述等。同时,用户还可以重置或删除不再需要的日志记录,保持日志的整洁和有序。
- 预案信息管理:预案信息管理功能用于管理系统的应急预案。管理员可以查询预案的详细信息,包括预案名称、预案体系、预案级别、预案内容等。同时,用户还可以重置或删除不再需要的预案信息,确保预案的时效性和准确性。
- 指挥机构管理:指挥机构管理功能用于管理系统的指挥机构信息。管理员可以查询指挥机构的详细信息,包括机构名称、负责人、负责部门、职位、联系电话等。同时,用户还可以重置或删除不再需要的指挥机构信息,保持机构信息的准确性和时效性。
- 任务信息管理:任务信息管理功能用于管理系统的任务信息。用户可以查询任务的详细信息,包括任务标题、任务内容、完成状态等。同时,用户还可以重置或删除不再需要的任务信息,确保任务的准确性和时效性。
- 研判记录管理:研判记录管理功能用于记录系统的研判过程和结果。用户可以查询研判记录的详细信息,包括参与人员、参与卖家、处置方案、研判结果等。同时,管理员还可以重置或删除不再需要的研判记录,保持记录的整洁和有序。
- 应急力量管理:应急力量管理功能用于管理系统的应急力量资源。管理员可以查询应急力量的详细信息,包括力量救援队、到位时间、申请时间、调度状态、调度单位、调度情况等。同时,管理员还可以重置或删除不再需要的应急力量信息,确保资源的准确性和时效性。
- 应急物资管理:应急物资管理功能用于管理系统的应急物资资源。管理员可以查询应急物资的详细信息,包括物资名称、接收单位、申请时间、申请数量、调度状态等。同时,管理员还可以重置或删除不再需要的应急物资信息,确保物资的准确性和时效性。
- 排班信息管理:排班信息管理功能用于管理系统的排班计划。管理员可以添加新的排班计划,包括排班月份、班次、内容、日程、表格、人员安排等。同时,管理员还可以查询排班计划的详细信息,如人员的工作时间、休息时间等。如果需要调整或重置排班计划,管理员可以通过该功能进行操作。
- 文档分类管理:文档分类管理功能用于管理系统的文档分类。管理员可以添加新的文档分类,方便对文档进行快速分类和查询。同时,管理员还可以查询文档分类的详细信息,包括分类类别。如果需要重置或删除不再需要的文档分类,管理员可以通过该功能进行操作。
- 文档信息管理:文档信息管理功能用于管理系统的文档资源。管理员可以添加新的文档信息,包括文档编号、名称、类别、内容、发布日期、文档文件等。同时,管理员还可以查询文档的详细信息,如文档的创建时间、更新时间等。如果需要重置或删除不再需要的文档信息,管理员可以通过该功能进行操作。
- 权限管理:权限管理功能用于管理系统的用户权限。管理员可以修改用户的权限设置,确保用户只能访问其被授权的功能和数据。同时,管理员还可以查询用户的权限信息,如用户的角色、访问权限等。如果需要重置用户的权限设置,管理员可以通过该功能进行操作。
应急指挥调度系统的非功能性需求比如应急指挥调度系统的安全性怎么样,可靠性怎么样,性能怎么样,可拓展性怎么样等。具体可以表示在如下3-1表格中:
表3-1应急指挥调度系统非功能需求表
| 安全性 | 主要指应急指挥调度系统数据库的安装,数据库的使用和密码的设定必须合乎规范。 |
| 可靠性 | 可靠性是指应急指挥调度系统能够安装用户的指示进行操作,经过测试,可靠性90%以上。 |
| 性能 | 性能是影响应急指挥调度系统占据市场的必要条件,所以性能最好要佳才好。 |
| 可扩展性 | 比如数据库预留多个属性,比如接口的使用等确保了系统的非功能性需求。 |
| 易用性 | 用户只要跟着应急指挥调度系统的页面展示内容进行操作,就可以了。 |
| 可维护性 | 应急指挥调度系统开发的可维护性是非常重要的,经过测试,可维护性没有问题 |
应急指挥调度系统的完整UML用例图分别是图3-1、图3-2、图3-3。
报送用户角色用例如图3-1所示。

图3-1 应急指挥调度系统报送用户角色用例图
管理员角色用例如图3-2所示。

指挥用户角色用例如图3-3所示。

图3-3 应急指挥调度系统指挥用户角色用例图
本章主要通过对应急指挥调度系统的可行性分析、功能需求分析、系统用例分析,确定整个应急指挥调度系统要实现的功能。同时也为应急指挥调度系统的代码实现和测试提供了标准。
- 应急指挥调度系统总体设计
本章主要讨论的内容包括应急指挥调度系统的功能模块设计、数据库系统设计。
本应急指挥调度系统从架构上分为三层:表现层(UI)、业务逻辑层(BLL)以及数据层(DL)。

图4-1应急指挥调度系统架构设计图
表现层(UI):又称UI层,主要完成本应急指挥调度系统的UI交互功能,一个良好的UI可以大大提高用户的用户体验,增强用户使用本应急指挥调度系统时的舒适度。UI的界面设计也要适应不同版本的应急指挥调度系统以及不同尺寸的分辨率,以做到良好的兼容性。UI交互功能要求合理,用户进行交互操作时必须要得到与之相符的交互结果,这就要求表现层要与业务逻辑层进行良好的对接。
业务逻辑层(BLL):主要完成本应急指挥调度系统的数据处理功能。用户从表现层传输过来的数据经过业务逻辑层进行处理交付给数据层,系统从数据层读取的数据经过业务逻辑层进行处理交付给表现层。
数据层(DL):由于本应急指挥调度系统的数据是放在服务端的mysql数据库中,因此本属于服务层的部分可以直接整合在业务逻辑层中,所以数据层中只有数据库,其主要完成本应急指挥调度系统的数据存储和管理功能。
在上一章节中主要对系统的功能性需求和非功能性需求进行分析,并且根据需求分析了本应急指挥调度系统中的用例。那么接下来就要开始对本应急指挥调度系统的架构、主要功能和数据库开始进行设计。应急指挥调度系统根据前面章节的需求分析得出,其总体设计模块图如下图所示。

图4-2 应急指挥调度系统功能模块图
数据库设计一般包括需求分析、概念模型设计、数据库表建立三大过程,其中需求分析前面章节已经阐述,概念模型设计有概念模型和逻辑结构设计两部分。
-
-
- 数据库概念结构设计
-
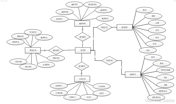
下面是整个应急指挥调度系统中主要的数据库表总E-R实体关系图。

图4-3应急指挥调度系统总E-R关系图
通过上一小节中应急指挥调度系统中总E-R关系图上得出一共需要创建很多个数据表。在此我主要罗列几个主要的数据库表结构设计。
| 编号 | 名称 | 数据类型 | 长度 | 小数位 | 允许空值 | 主键 | 默认值 | 说明 |
| 1 | token_id | int | 10 | 0 | N | Y | 临时访问牌ID | |
| 2 | token | varchar | 64 | 0 | Y | N | 临时访问牌 | |
| 3 | info | text | 65535 | 0 | Y | N | ||
| 4 | maxage | int | 10 | 0 | N | N | 2 | 最大寿命:默认2小时 |
| 5 | create_time | timestamp | 19 | 0 | N | N | CURRENT_TIMESTAMP | 创建时间: |
| 6 | update_time | timestamp | 19 | 0 | N | N | CURRENT_TIMESTAMP | 更新时间: |
| 7 | user_id | int | 10 | 0 | N | N | 0 | 用户编号: |
表accident_classification (事故分类)
| 编号 | 名称 | 数据类型 | 长度 | 小数位 | 允许空值 | 主键 | 默认值 | 说明 |
| 1 | accident_classification_id | int | 10 | 0 | N | Y | 事故分类ID | |
| 2 | accident_type | varchar | 64 | 0 | Y | N | 事故类型 | |
| 3 | create_time | datetime | 19 | 0 | N | N | CURRENT_TIMESTAMP | 创建时间 |
| 4 | update_time | timestamp | 19 | 0 | N | N | CURRENT_TIMESTAMP | 更新时间 |
| 编号 | 名称 | 数据类型 | 长度 | 小数位 | 允许空值 | 主键 | 默认值 | 说明 |
| 1 | auth_id | int | 10 | 0 | N | Y | 授权ID: | |
| 2 | user_group | varchar | 64 | 0 | Y | N | 用户组: | |
| 3 | mod_name | varchar | 64 | 0 | Y | N | 模块名: | |
| 4 | table_name | varchar | 64 | 0 | Y | N | 表名: | |
| 5 | page_title | varchar | 255 | 0 | Y | N | 页面标题: | |
| 6 | path | varchar | 255 | 0 | Y | N | 路由路径: | |
| 7 | position | varchar | 32 | 0 | Y | N | 位置: | |
| 8 | mode | varchar | 32 | 0 | N | N | _blank | 跳转方式: |
| 9 | add | tinyint | 3 | 0 | N | N | 1 | 是否可增加: |
| 10 | del | tinyint | 3 | 0 | N | N | 1 | 是否可删除: |
| 11 | set | tinyint | 3 | 0 | N | N | 1 | 是否可修改: |
| 12 | get | tinyint | 3 | 0 | N | N | 1 | 是否可查看: |
| 13 | field_add | text | 65535 | 0 | Y | N | 添加字段: | |
| 14 | field_set | text | 65535 | 0 | Y | N | 修改字段: | |
| 15 | field_get | text | 65535 | 0 | Y | N | 查询字段: | |
| 16 | table_nav_name | varchar | 500 | 0 | Y | N | 跨表导航名称: | |
| 17 | table_nav | varchar | 500 | 0 | Y | N | 跨表导航: | |
| 18 | option | text | 65535 | 0 | Y | N | 配置: | |
| 19 | create_time | timestamp | 19 | 0 | N | N | CURRENT_TIMESTAMP | 创建时间: |
| 20 | update_time | timestamp | 19 | 0 | N | N | CURRENT_TIMESTAMP | 更新时间: |
表commanding_organization (指挥机构)
| 编号 | 名称 | 数据类型 | 长度 | 小数位 | 允许空值 | 主键 | 默认值 | 说明 |
| 1 | commanding_organization_id | int | 10 | 0 | N | Y | 指挥机构ID | |
| 2 | command_users | int | 10 | 0 | Y | N | 0 | 指挥用户 |
| 3 | commanders_name | varchar | 64 | 0 | Y | N | 指挥员姓名 | |
| 4 | institution_name | varchar | 64 | 0 | Y | N | 机构名称 | |
| 5 | responsible_person | varchar | 64 | 0 | Y | N | 负责人 | |
| 6 | responsible_department | varchar | 64 | 0 | Y | N | 负责部门 | |
| 7 | position | varchar | 64 | 0 | Y | N | 职位 | |
| 8 | contact_phone_number | varchar | 64 | 0 | Y | N | 联系电话 | |
| 9 | create_time | datetime | 19 | 0 | N | N | CURRENT_TIMESTAMP | 创建时间 |
| 10 | update_time | timestamp | 19 | 0 | N | N | CURRENT_TIMESTAMP | 更新时间 |
| 编号 | 名称 | 数据类型 | 长度 | 小数位 | 允许空值 | 主键 | 默认值 | 说明 |
| 1 | command_users_id | int | 10 | 0 | N | Y | 指挥用户ID | |
| 2 | commanders_name | varchar | 64 | 0 | Y | N | 指挥员姓名 | |
| 3 | gender_of_commander | varchar | 64 | 0 | Y | N | 指挥员性别 | |
| 4 | examine_state | varchar | 16 | 0 | N | N | 已通过 | 审核状态 |
| 5 | user_id | int | 10 | 0 | N | N | 0 | 用户ID |
| 6 | create_time | datetime | 19 | 0 | N | N | CURRENT_TIMESTAMP | 创建时间 |
| 7 | update_time | timestamp | 19 | 0 | N | N | CURRENT_TIMESTAMP | 更新时间 |
表document_classification (文档分类)
| 编号 | 名称 | 数据类型 | 长度 | 小数位 | 允许空值 | 主键 | 默认值 | 说明 |
| 1 | document_classification_id | int | 10 | 0 | N | Y | 文档分类ID | |
| 2 | document_category | varchar | 64 | 0 | Y | N | 文档类别 | |
| 3 | create_time | datetime | 19 | 0 | N | N | CURRENT_TIMESTAMP | 创建时间 |
| 4 | update_time | timestamp | 19 | 0 | N | N | CURRENT_TIMESTAMP | 更新时间 |
| 编号 | 名称 | 数据类型 | 长度 | 小数位 | 允许空值 | 主键 | 默认值 | 说明 |
| 1 | document_information_id | int | 10 | 0 | N | Y | 文档信息ID | |
| 2 | document_number | varchar | 64 | 0 | Y | N | 文档编号 | |
| 3 | document_name | varchar | 64 | 0 | Y | N | 文档名称 | |
| 4 | document_category | varchar | 64 | 0 | Y | N | 文档类别 | |
| 5 | release_date | date | 10 | 0 | Y | N | 发布日期 | |
| 6 | document_content | text | 65535 | 0 | Y | N | 文档内容 | |
| 7 | document_files | varchar | 255 | 0 | Y | N | 文档文件 | |
| 8 | create_time | datetime | 19 | 0 | N | N | CURRENT_TIMESTAMP | 创建时间 |
| 9 | update_time | timestamp | 19 | 0 | N | N | CURRENT_TIMESTAMP | 更新时间 |
| 编号 | 名称 | 数据类型 | 长度 | 小数位 | 允许空值 | 主键 | 默认值 | 说明 |
| 1 | duty_arrangement_id | int | 10 | 0 | N | Y | 值班安排ID | |
| 2 | command_users | int | 10 | 0 | Y | N | 0 | 指挥用户 |
| 3 | duty_date | date | 10 | 0 | Y | N | 值班日期 | |
| 4 | on_duty_users | int | 10 | 0 | Y | N | 0 | 值班用户 |
| 5 | name_of_reporter | varchar | 64 | 0 | Y | N | 报送员姓名 | |
| 6 | duty_time | varchar | 64 | 0 | Y | N | 值班时间 | |
| 7 | duty_location | varchar | 64 | 0 | Y | N | 值班地点 | |
| 8 | duty_calendar | varchar | 255 | 0 | Y | N | 值班日历 | |
| 9 | duty_requirements | text | 65535 | 0 | Y | N | 值班要求 | |
| 10 | duty_content | text | 65535 | 0 | Y | N | 值班内容 | |
| 11 | create_time | datetime | 19 | 0 | N | N | CURRENT_TIMESTAMP | 创建时间 |
| 12 | update_time | timestamp | 19 | 0 | N | N | CURRENT_TIMESTAMP | 更新时间 |
| 编号 | 名称 | 数据类型 | 长度 | 小数位 | 允许空值 | 主键 | 默认值 | 说明 |
| 1 | emergency_forces_id | int | 10 | 0 | N | Y | 应急力量ID | |
| 2 | command_users | int | 10 | 0 | Y | N | 0 | 指挥用户 |
| 3 | rescue_team | varchar | 64 | 0 | Y | N | 救援队 | |
| 4 | application_time | datetime | 19 | 0 | Y | N | 申请时间 | |
| 5 | arrival_time | datetime | 19 | 0 | Y | N | 到位时间 | |
| 6 | scheduling_status | varchar | 64 | 0 | Y | N | 调度状态 | |
| 7 | dispatching_unit | varchar | 64 | 0 | Y | N | 调度单位 | |
| 8 | scheduling_situation | text | 65535 | 0 | Y | N | 调度情况 | |
| 9 | create_time | datetime | 19 | 0 | N | N | CURRENT_TIMESTAMP | 创建时间 |
| 10 | update_time | timestamp | 19 | 0 | N | N | CURRENT_TIMESTAMP | 更新时间 |
| 编号 | 名称 | 数据类型 | 长度 | 小数位 | 允许空值 | 主键 | 默认值 | 说明 |
| 1 | emergency_supplies_id | int | 10 | 0 | N | Y | 应急物资ID | |
| 2 | command_users | int | 10 | 0 | Y | N | 0 | 指挥用户 |
| 3 | material_name | varchar | 64 | 0 | Y | N | 物资名称 | |
| 4 | material_category | varchar | 64 | 0 | Y | N | 物资类别 | |
| 5 | receiving_unit | varchar | 64 | 0 | Y | N | 接收单位 | |
| 6 | application_time | datetime | 19 | 0 | Y | N | 申请时间 | |
| 7 | application_quantity | int | 10 | 0 | Y | N | 0 | 申请数量 |
| 8 | actual_outbound | int | 10 | 0 | Y | N | 0 | 实际出库 |
| 9 | scheduling_status | varchar | 64 | 0 | Y | N | 调度状态 | |
| 10 | scheduling_situation | text | 65535 | 0 | Y | N | 调度情况 | |
| 11 | create_time | datetime | 19 | 0 | N | N | CURRENT_TIMESTAMP | 创建时间 |
| 12 | update_time | timestamp | 19 | 0 | N | N | CURRENT_TIMESTAMP | 更新时间 |
| 编号 | 名称 | 数据类型 | 长度 | 小数位 | 允许空值 | 主键 | 默认值 | 说明 |
| 1 | hits_id | int | 10 | 0 | N | Y | 点赞ID: | |
| 2 | user_id | int | 10 | 0 | N | N | 0 | 点赞人: |
| 3 | create_time | timestamp | 19 | 0 | N | N | CURRENT_TIMESTAMP | 创建时间: |
| 4 | update_time | timestamp | 19 | 0 | N | N | CURRENT_TIMESTAMP | 更新时间: |
| 5 | source_table | varchar | 255 | 0 | Y | N | 来源表: | |
| 6 | source_field | varchar | 255 | 0 | Y | N | 来源字段: | |
| 7 | source_id | int | 10 | 0 | N | N | 0 | 来源ID: |
| 编号 | 名称 | 数据类型 | 长度 | 小数位 | 允许空值 | 主键 | 默认值 | 说明 |
| 1 | judgment_records_id | int | 10 | 0 | N | Y | 研判记录ID | |
| 2 | command_users | int | 10 | 0 | Y | N | 0 | 指挥用户 |
| 3 | organizational_person | varchar | 64 | 0 | Y | N | 组织人 | |
| 4 | decision_makers | varchar | 64 | 0 | Y | N | 决策人 | |
| 5 | participating_experts | varchar | 64 | 0 | Y | N | 参与专家 | |
| 6 | participants | varchar | 64 | 0 | Y | N | 参与人员 | |
| 7 | leaders_instructions | text | 65535 | 0 | Y | N | 领导批示 | |
| 8 | judgment_results | text | 65535 | 0 | Y | N | 研判结果 | |
| 9 | disposal_plan | text | 65535 | 0 | Y | N | 处置方案 | |
| 10 | create_time | datetime | 19 | 0 | N | N | CURRENT_TIMESTAMP | 创建时间 |
| 11 | update_time | timestamp | 19 | 0 | N | N | CURRENT_TIMESTAMP | 更新时间 |
| 编号 | 名称 | 数据类型 | 长度 | 小数位 | 允许空值 | 主键 | 默认值 | 说明 |
| 1 | log_book_id | int | 10 | 0 | N | Y | 值班日志ID | |
| 2 | command_users | int | 10 | 0 | Y | N | 0 | 指挥用户 |
| 3 | duty_date | date | 10 | 0 | Y | N | 值班日期 | |
| 4 | on_duty_users | int | 10 | 0 | Y | N | 0 | 值班用户 |
| 5 | name_of_reporter | varchar | 64 | 0 | Y | N | 报送员姓名 | |
| 6 | duty_time | varchar | 64 | 0 | Y | N | 值班时间 | |
| 7 | duty_location | varchar | 64 | 0 | Y | N | 值班地点 | |
| 8 | log_name | varchar | 64 | 0 | Y | N | 日志名称 | |
| 9 | event_type | varchar | 64 | 0 | Y | N | 事件类型 | |
| 10 | event_level | varchar | 64 | 0 | Y | N | 事件等级 | |
| 11 | time_of_occurrence | datetime | 19 | 0 | Y | N | 发生时间 | |
| 12 | venue_occurrence | varchar | 64 | 0 | Y | N | 发生场馆 | |
| 13 | occurring_floor | varchar | 64 | 0 | Y | N | 发生楼层 | |
| 14 | area_of_occurrence | varchar | 64 | 0 | Y | N | 发生区域 | |
| 15 | event_description | text | 65535 | 0 | Y | N | 事件描述 | |
| 16 | examine_state | varchar | 16 | 0 | N | N | 未审核 | 审核状态 |
| 17 | examine_reply | varchar | 16 | 0 | Y | N | 审核回复 | |
| 18 | create_time | datetime | 19 | 0 | N | N | CURRENT_TIMESTAMP | 创建时间 |
| 19 | update_time | timestamp | 19 | 0 | N | N | CURRENT_TIMESTAMP | 更新时间 |
| 编号 | 名称 | 数据类型 | 长度 | 小数位 | 允许空值 | 主键 | 默认值 | 说明 |
| 1 | plan_information_id | int | 10 | 0 | N | Y | 预案信息ID | |
| 2 | command_users | int | 10 | 0 | Y | N | 0 | 指挥用户 |
| 3 | duty_date | date | 10 | 0 | Y | N | 值班日期 | |
| 4 | on_duty_users | int | 10 | 0 | Y | N | 0 | 值班用户 |
| 5 | name_of_reporter | varchar | 64 | 0 | Y | N | 报送员姓名 | |
| 6 | duty_time | varchar | 64 | 0 | Y | N | 值班时间 | |
| 7 | duty_location | varchar | 64 | 0 | Y | N | 值班地点 | |
| 8 | log_name | varchar | 64 | 0 | Y | N | 日志名称 | |
| 9 | event_type | varchar | 64 | 0 | Y | N | 事件类型 | |
| 10 | event_level | varchar | 64 | 0 | Y | N | 事件等级 | |
| 11 | time_of_occurrence | datetime | 19 | 0 | Y | N | 发生时间 | |
| 12 | venue_occurrence | varchar | 64 | 0 | Y | N | 发生场馆 | |
| 13 | plan_name | varchar | 64 | 0 | Y | N | 预案名称 | |
| 14 | plan_system | varchar | 64 | 0 | Y | N | 预案体系 | |
| 15 | administrative_level | varchar | 64 | 0 | Y | N | 行政级别 | |
| 16 | system_classification | varchar | 64 | 0 | Y | N | 体系分类 | |
| 17 | submitting_unit | varchar | 64 | 0 | Y | N | 提交单位 | |
| 18 | information_report | text | 65535 | 0 | Y | N | 信息报告 | |
| 19 | plan_content | text | 65535 | 0 | Y | N | 预案内容 | |
| 20 | create_time | datetime | 19 | 0 | N | N | CURRENT_TIMESTAMP | 创建时间 |
| 21 | update_time | timestamp | 19 | 0 | N | N | CURRENT_TIMESTAMP | 更新时间 |
表scheduling_information (排班信息)
| 编号 | 名称 | 数据类型 | 长度 | 小数位 | 允许空值 | 主键 | 默认值 | 说明 |
| 1 | scheduling_information_id | int | 10 | 0 | N | Y | 排班信息ID | |
| 2 | scheduling_month | varchar | 64 | 0 | Y | N | 排班月份 | |
| 3 | scheduling_shifts | varchar | 64 | 0 | Y | N | 排班班次 | |
| 4 | scheduling_content | text | 65535 | 0 | Y | N | 排班内容 | |
| 5 | scheduling_schedule | text | 65535 | 0 | Y | N | 排班日程 | |
| 6 | schedule_table | varchar | 255 | 0 | Y | N | 排班表格 | |
| 7 | scheduling_personnel | text | 65535 | 0 | Y | N | 排班人员 | |
| 8 | create_time | datetime | 19 | 0 | N | N | CURRENT_TIMESTAMP | 创建时间 |
| 9 | update_time | timestamp | 19 | 0 | N | N | CURRENT_TIMESTAMP | 更新时间 |
| 编号 | 名称 | 数据类型 | 长度 | 小数位 | 允许空值 | 主键 | 默认值 | 说明 |
| 1 | submitting_users_id | int | 10 | 0 | N | Y | 报送用户ID | |
| 2 | name_of_reporter | varchar | 64 | 0 | Y | N | 报送员姓名 | |
| 3 | gender_of_submitter | varchar | 64 | 0 | Y | N | 报送员性别 | |
| 4 | examine_state | varchar | 16 | 0 | N | N | 已通过 | 审核状态 |
| 5 | user_id | int | 10 | 0 | N | N | 0 | 用户ID |
| 6 | create_time | datetime | 19 | 0 | N | N | CURRENT_TIMESTAMP | 创建时间 |
| 7 | update_time | timestamp | 19 | 0 | N | N | CURRENT_TIMESTAMP | 更新时间 |
| 编号 | 名称 | 数据类型 | 长度 | 小数位 | 允许空值 | 主键 | 默认值 | 说明 |
| 1 | task_information_id | int | 10 | 0 | N | Y | 任务信息ID | |
| 2 | command_users | int | 10 | 0 | Y | N | 0 | 指挥用户 |
| 3 | task_title | varchar | 64 | 0 | Y | N | 任务标题 | |
| 4 | responsible_department | varchar | 64 | 0 | Y | N | 负责部门 | |
| 5 | responsible_person | varchar | 64 | 0 | Y | N | 负责人 | |
| 6 | handling_person | varchar | 64 | 0 | Y | N | 办理人 | |
| 7 | completion_status | varchar | 64 | 0 | Y | N | 完成状态 | |
| 8 | task_content | text | 65535 | 0 | Y | N | 任务内容 | |
| 9 | create_time | datetime | 19 | 0 | N | N | CURRENT_TIMESTAMP | 创建时间 |
| 10 | update_time | timestamp | 19 | 0 | N | N | CURRENT_TIMESTAMP | 更新时间 |
| 编号 | 名称 | 数据类型 | 长度 | 小数位 | 允许空值 | 主键 | 默认值 | 说明 |
| 1 | upload_id | int | 10 | 0 | N | Y | 上传ID | |
| 2 | name | varchar | 64 | 0 | Y | N | 文件名 | |
| 3 | path | varchar | 255 | 0 | Y | N | 访问路径 | |
| 4 | file | varchar | 255 | 0 | Y | N | 文件路径 | |
| 5 | display | varchar | 255 | 0 | Y | N | 显示顺序 | |
| 6 | father_id | int | 10 | 0 | Y | N | 0 | 父级ID |
| 7 | dir | varchar | 255 | 0 | Y | N | 文件夹 | |
| 8 | type | varchar | 32 | 0 | Y | N | 文件类型 |
| 编号 | 名称 | 数据类型 | 长度 | 小数位 | 允许空值 | 主键 | 默认值 | 说明 |
| 1 | user_id | mediumint | 8 | 0 | N | Y | 用户ID:[0,8388607]用户获取其他与用户相关的数据 | |
| 2 | state | smallint | 5 | 0 | N | N | 1 | 账户状态:[0,10](1可用|2异常|3已冻结|4已注销) |
| 3 | user_group | varchar | 32 | 0 | Y | N | 所在用户组:[0,32767]决定用户身份和权限 | |
| 4 | login_time | timestamp | 19 | 0 | N | N | CURRENT_TIMESTAMP | 上次登录时间: |
| 5 | phone | varchar | 11 | 0 | Y | N | 手机号码:[0,11]用户的手机号码,用于找回密码时或登录时 | |
| 6 | phone_state | smallint | 5 | 0 | N | N | 0 | 手机认证:[0,1](0未认证|1审核中|2已认证) |
| 7 | username | varchar | 16 | 0 | N | N | 用户名:[0,16]用户登录时所用的账户名称 | |
| 8 | nickname | varchar | 16 | 0 | Y | N | 昵称:[0,16] | |
| 9 | password | varchar | 64 | 0 | N | N | 密码:[0,32]用户登录所需的密码,由6-16位数字或英文组成 | |
| 10 | | varchar | 64 | 0 | Y | N | 邮箱:[0,64]用户的邮箱,用于找回密码时或登录时 | |
| 11 | email_state | smallint | 5 | 0 | N | N | 0 | 邮箱认证:[0,1](0未认证|1审核中|2已认证) |
| 12 | avatar | varchar | 255 | 0 | Y | N | 头像地址:[0,255] | |
| 13 | open_id | varchar | 255 | 0 | Y | N | 针对获取用户信息字段 | |
| 14 | create_time | timestamp | 19 | 0 | N | N | CURRENT_TIMESTAMP | 创建时间: |
| 15 | vip_level | varchar | 255 | 0 | Y | N | 会员等级 | |
| 16 | vip_discount | double | 11 | 2 | Y | N | 0.00 | 会员折扣 |
表user_group (用户组:用于用户前端身份和鉴权)
| 编号 | 名称 | 数据类型 | 长度 | 小数位 | 允许空值 | 主键 | 默认值 | 说明 |
| 1 | group_id | mediumint | 8 | 0 | N | Y | 用户组ID:[0,8388607] | |
| 2 | display | smallint | 5 | 0 | N | N | 100 | 显示顺序:[0,1000] |
| 3 | name | varchar | 16 | 0 | N | N | 名称:[0,16] | |
| 4 | description | varchar | 255 | 0 | Y | N | 描述:[0,255]描述该用户组的特点或权限范围 | |
| 5 | source_table | varchar | 255 | 0 | Y | N | 来源表: | |
| 6 | source_field | varchar | 255 | 0 | Y | N | 来源字段: | |
| 7 | source_id | int | 10 | 0 | N | N | 0 | 来源ID: |
| 8 | register | smallint | 5 | 0 | Y | N | 0 | 注册位置: |
| 9 | create_time | timestamp | 19 | 0 | N | N | CURRENT_TIMESTAMP | 创建时间: |
| 10 | update_time | timestamp | 19 | 0 | N | N | CURRENT_TIMESTAMP | 更新时间: |
整个应急指挥调度系统的需求分析主要对系统总体架构以及功能模块的设计,通过建立E-R模型和数据库逻辑系统设计完成了数据库系统设计。
- 应急指挥调度系统详细设计与实现
应急指挥调度系统的详细设计与实现主要是根据前面的应急指挥调度系统的需求分析和应急指挥调度系统的总体设计来设计页面并实现业务逻辑。主要从应急指挥调度系统界面实现、业务逻辑实现这两部分进行介绍。
不是应急指挥调度系统中正式用户的是可以在线进行注册的,当填写上自己的账号+设置密码+确认密码+昵称+邮箱+身份+姓名+性别等信息后再点击“注册”按钮后将会先验证输入的有没有空数据,再次验证密码和确认密码是否是一样的,最后验证输入的账户名和数据库表中已经注册的账户名是否重复,只有都验证没问题后即可用户注册成功。其用户注册界面展示如下图所示。

应急指挥调度系统中的报送用户注册后是可以通过自己的账号+密码进行登录的,当用户输入完整的自己的账号+密码信息并点击“登录”按钮后,将会首先验证输入的有没有空数据,再次验证输入的账号+密码和数据库中当前保存的用户信息是否一致,只有在一致后将会登录成功并自动跳转到应急指挥调度系统的首页中;否则将会提示相应错误信息,登录界面如下图所示。

图5-3登录界面图
值班日志管理功能使报送员用户可以添加、查询、重置、删除或获取值班日志的详细信息。这一功能有助于记录值班期间的重要事件、活动或任务,为用户提供有价值的参考信息。同时,用户还可以根据需要重置或删除日志,确保信息始终保持最新和最相关,添加值班日志界面如下图所示:

图5-4添加值班日志界面图
-
-
- 任务信息管理界面
-
任务信息管理:任务信息管理功能允许报送员用户查询和查看任务的详细信息。这一功能有助于用户了解当前或未来的任务要求、内容和进度,从而进行合理的安排和准备,确保任务能够按时完成。
任务信息管理界面如下图所示:

图5-5任务信息管理界面图
-
-
- 排班信息管理界面
-
排班信息管理:排班信息管理功能允许报送员用户查询和查看排班信息的详细信息。排班信息是指员工在特定时间段内的工作安排,通过这一功能,用户可以了解当前的排班计划,确保员工能够在正确的时间和地点履行职责。
排班信息管理界面如下图所示。

图5-6排班信息管理界面图
权限管理:权限管理功能用于管理系统的用户权限。管理员可以修改用户的权限设置,确保用户只能访问其被授权的功能和数据。同时,管理员还可以查询用户的权限信息,如用户的角色、访问权限等。如果需要重置用户的权限设置,管理员可以通过该功能进行操作。
权限管理界面如下图所示:

图5-8权限管理界面图
系统用户管理:管理员可以对系统中的用户进行管理,包括管理员、报送用户和指挥用户。可以查询、重置、删除、新增用户信息,并查看用户详情,有效管理用户权限和信息。用户管理界面如下图所示。

图5-9用户管理界面图
-
-
- 事故分类管理界面
-
事故分类管理:事故分类管理功能允许用户添加新的事故分类,方便对事故进行快速分类和查询。管理员可以通过该功能查询事故分类的详细信息,包括分类名称、描述等。同时,管理员还可以重置或删除不再需要的事故分类,保持分类的准确性和时效性。
添加事故分类界面如下图所示。

排班信息管理:排班信息管理功能用于管理系统的排班计划。管理员可以添加新的排班计划,包括排班月份、班次、内容、日程、表格、人员安排等。同时,管理员还可以查询排班计划的详细信息,如人员的工作时间、休息时间等。如果需要调整或重置排班计划,管理员可以通过该功能进行操作。
添加排班信息如下图所示。

图5-11 添加排班信息界面
文档分类管理:文档分类管理功能用于管理系统的文档分类。管理员可以添加新的文档分类,方便对文档进行快速分类和查询。同时,管理员还可以查询文档分类的详细信息,包括分类类别。如果需要重置或删除不再需要的文档分类,管理员可以通过该功能进行操作。
文档分类管理如下图所示。

图5-11 文档分类管理界面
文档信息管理:文档信息管理功能用于管理系统的文档资源。管理员可以添加新的文档信息,包括文档编号、名称、类别、内容、发布日期、文档文件等。同时,管理员还可以查询文档的详细信息,如文档的创建时间、更新时间等。如果需要重置或删除不再需要的文档信息,管理员可以通过该功能进行操作。
添加文档信息如下图所示。

图5-11 添加文档信息界面
值班安排管理功能允许用户进行值班任务的添加、查询、查看详情、重置以及删除等操作。指挥员可以根据实际需求,灵活地安排和调整值班计划,确保值班工作的有序进行,添加值班安排界面展示如下图所示。

图5-11添加值班安排界面
指挥机构管理:指挥机构管理功能提供了添加、查询、查看详情、重置以及删除指挥机构信息的功能,指挥员可以通过该功能对指挥机构进行高效管理,确保指挥工作的顺畅进行。
添加指挥机构界面如下图所示。

图5-12添加指挥机构界面
任务信息管理:任务信息管理功能支持指挥员对任务信息进行添加、查询、查看详情、重置以及删除操作,指挥员可以根据任务需求,灵活地分配和管理任务,提高工作效率和任务完成质量。
添加任务信息界面如下图所示。

图5-13添加任务信息界面
研判记录管理:研判记录管理功能允许指挥员对研判记录进行添加、查询、查看详情、重置以及删除。通过该功能,指挥员可以记录和追踪研判过程,为决策提供有力支持。
添加研判记录界面如下图所示。

图5-13添加研判记录界面
应急力量管理:应急力量管理功能提供了添加、查询、查看详情、重置以及删除应急力量的功能。指挥员可以通过该功能对应急力量进行高效管理,确保在突发事件发生时能够迅速调动和部署应急力量。
添加应急力量界面如下图所示。

图5-13添加应急力量界面
应急物资管理:应急物资管理功能支持指挥员对应急物资进行添加、查询、查看详情、重置以及删除操作。指挥员可以通过该功能对应急物资进行全面管理,确保在紧急情况下能够及时获取和使用所需物资。
添加应急物资界面如下图所示。

图5-13添加应急物资界面
应急指挥调度系统的设计与实现测试是为了检验软件是否达到设计要求,是否存在错误,通过测试的方法来检查应急指挥调度系统的设计与实现,以便发现应急指挥调度系统的设计与实现中的错误。测试工作是保证应急指挥调度系统的设计与实现质量的关键。
关于系统实现的测试,英文名称是System TEST,简称ST,ST是使用完整其系统的各种功能多次、多案例、多环境测试,这是ST的简单描述。ST可以证明该功能对系统的要求是否得到满足以及是否有效。
对于系统开发的实现,不管开发过程多么努力,在系统运行的时候多少都会出现一些错误信息,所以为了系统的安全性及提高系统的使用率及给用户带来更好的体验,系统在完成之前,一定要进行一遍系统的测试,再完美的程序也会有漏洞,再细心的技术开发员也会有疏忽的时候,所以对于程序的测试是必须要做的一步。通过系统测试找到系统存在的问题,并根据问题的原因进行在线解决问题,如果找不到解决问题的办法可以进行通过咨询指导老师或者通过同学帮忙,一定将问题找出,否则将会出现更多的错误。所以程序出现错误时不可避免,系统测试虽然耗时费力,但是为了确保后期系统的长期使用,必须要进行系统测试,问题解决完成后还要再一步测试,直到没有任何问题后方可进行使用。
任何一款程序开发成功后都必须通过软件测试,它是保障软件稳定运行的前提。测试最主要的一步就是性能测试,性能测试内容如下:
(1)对于测试的速度有一定的要求,速度必须快,而且对于测试出来的错误问题一定以最快的速度进行处理解决,并且进行再次测试,保证整个系统运行的安全性。
(2)在系统测试的时候要将测试所用到的测试计划和测试报告保管好,方便后期系统的运行使用后的整体维护操作。
(3)软件测试整个过程中的聚类现象应优先考虑。
(4)对于整体系统测试,不要用自己的思想去认可整个系统,而是从公正的角度的进行对系统进行认可,是否符系统的整合应用。
测试系统是最新的Windows 10系统,通过对系统实现的功能模块进行每个功能模块的操作测试,查看每个用户的功能模块所对应的权限信息是否可以操作并且数据信息更新一致。
| 测试需求 | 测试重点 | 是否达成需求 | 结果 |
| 用户登录 | 输入账号密码 | 需求达成 | 通过 |
| 用户注册 | 创建新的账号密码 | 需求达成 | 通过 |
| 登录失败 | 输入错误账号密码 | 需求达成 | 通过 |
| 修改信息 | 修改成功 | 需求达成 | 通过 |
| 添加信息管理 | 增删查改 | 需求达成 | 通过 |
| 回复管理 | 增删查改 | 需求达成 | 通过 |
| 搜索查询管理 | 增删查改 | 需求达成 | 通过 |
系统测试方面,我们通常运用的是白盒测试以及黑盒测试这两种方法。白盒测试是指在了解系统内部工作流程的前提下,可以根据需求规范验证系统内部操作是否能够正常运行的测试;而黑盒测试指的是,倘若知道了这个系统的全部功能,可以进行测试检测系统中的每一个功能是否满足正常使用。
为了方便用户使用“应急指挥调度系统的设计与实现”,以及尽可能少的减少系统测试错误的发生,我们对该系统进行了相对应的测试。
对该系统的全部的功能界面进行测试,简单来说,就是我们输入一些数据并且对其进行提交,之后我们查看每个页面的反馈,检测页面的相关功能可不可以完全实现。
测试评估的结果是应急指挥调度系统的设计与实现满足要求中的所有功能,处理大多数错误条件,修复大多数错误并通过测试。应急指挥调度系统的设计与实现的基本功能都是可行的,不管是系统里面的功能还是界面的设计都是可值得推广宣传的。
查询数据用例如下表所示。
表6-4 查询数据测试用例
| 测试用例编号 | YL_05 | |
| 测试用例名称 | 系统使用者进行查询数据 | |
| 测试用例描述 | 全部查询以及输入关键词查询 | |
| 系统入口 | 浏览器 | |
| 步骤 | 预期结果 | 实际结果 |
| 界面自动查询全部 | 显示对应所有记录 | 预期结果 |
| 输入已存在且能匹配成功的关键字 | 显示所查询到的数据 | 预期结果 |
| 输入不存在的关键字 | 显示数据界面为空 | 预期结果 |
在本次测试的过程主要针对所有功能下的添加操作,修改操作和删除操作,并以真实数据一一进行相关功能项目的输入,最终能够保证每个项目涉及的功能都能够正常运行,因此能够保证本次设计的,已实现的功能能够正常运行并且相关数据库的信息也同样保证正确。
经过缜密的研究与详尽的分析,我们确认了以Java和MySQL数据库为基础构建应急指挥调度系统的可行性。该系统通过Java与MySQL技术的结合,实现了新闻推荐功能的高效运作。在此次开发实践中,我们深刻体会到学习的永无止境和实践的至关重要性。尽管在初期阶段遭遇了页面显示不规范、数据库连接问题以及参数传递困难等挑战,但通过深入查阅资料和团队协作,我们成功地克服了这些难题。在这个过程中,我们积累了宝贵的知识和问题解决能力,尤其是学会了如何从海量的信息中筛选出有价值的内容。
我们意识到,虽然理论知识具有重要性,但每位开发者的编程思路和数据处理方法均有所不同。因此,实践成为了寻找最佳解决方案的关键。在毕业设计的过程中,我们不断地挑战自我,积累了丰富的经验,这将对未来的职业生涯产生积极的影响。
在开发应急指挥调度系统的过程中,我们参考了多个成功案例,吸取其优点并避免其缺点,逐步优化了系统的功能。然而,我们也认识到该系统仍存在诸多不足之处,需要在后续的学习中不断改进。实践表明,应急指挥调度系统具有巨大的发展潜力。经过严格的测试与运行,该系统功能全面、界面友好、操作简便,技术层面已渐趋成熟。
[1]张芳胜, 王妙龄, 季嘉辉, 林培桂, 吴鸿华. 基于语音识别的多资源组合应急调度指挥系统[J]. 自动化技术与应用, 2024, 43 (03): 155-159.
[2]成静静, 亢抗. 基于云边协同的5G音视频应急调度系统[J]. 数据通信, 2024, (01): 1-3.
[3]武岳, 曹天宇. 基于物联网的智慧矿山矿灾应急指挥调度系统[J]. 能源科技, 2024, 22 (01): 23-26.
[4]陈丽萍. 一种轨道交通设备调度应急调度指挥系统设计[J]. 中国科技信息, 2024, (04): 110-112.
[5]王乾. 基于GIS的矿山灾害预警应急指挥系统设计与实现[J]. 测绘与空间地理信息, 2023, 46 (12): 128-131.
[6]杨勇, 叶胜军, 罗铭辉. 指挥中心应急处置调度系统建设的实践与思考——以东莞市常平分局为例[J]. 广州市公安管理干部学院学报, 2023, 33 (04): 59-63+48+65.
[7]Zhang Xiao, Yu Ali, Wang Xin, Zhang Xue. Sports Work Strategy of College Counselors Based on MySQL Database Big Data Analysis[J]. International Journal of Information Technology and Web Engineering (IJITWE), 2023, 18 (1): 1-14.
[8]郑少澄, 杨伟康. 运用基于GIS技术的环境应急指挥调度系统处置突发环境事件[J]. 广东化工, 2023, 50 (19): 84-86+125.
[9]王峰, 赵睿. 北斗技术在高速应急指挥调度系统中的应用[J]. 设备管理与维修, 2023, (18): 125-127.
[10]陈刚. 基于SpringBoot+Thymeleaf+MySQL的动态表单功能模块设计与实现[J]. 长江信息通信, 2023, 36 (09): 100-102.
[11]赵停停. 基于MySQL数据库技术的Web动态网页设计研究[J]. 信息与电脑(理论版), 2023, 35 (17): 174-176.
[12]Gopi Karthik, Mazumder Debashish, Crawford Jagoda, Gadd Patricia, Tadros Carol V, Atanacio Armand, Saintilan Neil, Sammut Jesmond. Developing a MySQL Database for the Provenance of Black Tiger Prawns (Penaeus monodon).[J]. Foods (Basel, Switzerland), 2023, 12 (14):
[13]李锐, 廖亚洲, 郑斌. 智慧“三防”应急指挥系统的研发与应用[J]. 水电站机电技术, 2023, 46 (06): 12-14.
[14]龙学军. 高速公路智慧综合调度与应急指挥系统产品开发. 四川省, 成都通甲优博科技有限责任公司, 2022-04-28.
[15]吴晓. 市领导通过应急安全指挥系统调度全市疫情防控工作[N]. 白银日报, 2021-10-27 (001). DOI:10.28043/n.cnki.nbyrb.2021.000793
[16]Hao Xue. Research on Urban Metro Emergency Dispatching Command System’s Current Situation and Development Trend[J]. Advances in Computer, Signals and Systems, 2021, 5 (1):
[17]杨铭楠. 景区应急指挥调度系统主要功能软件设计与实现[D]. 电子科技大学, 2020.
[18]纪勇, 姚莉莉, 张传金, 万海峰. 公安可视化智能指挥调度系统的构建与应用[A] 2019年全国公共安全通信学术研讨会优秀论文集[C]. 中国通信学会, 中国通信学会, 2019: 4.
[19]董晓波, 郭喜峰, 李明威. 城市应急智能指挥调度系统与技术研究[A] 2019第七届中国指挥控制大会论文集[C]. 中国指挥与控制学会, 中国指挥与控制学会, 2019: 5.
[20]张猛. 面向城市综合应急的智能指挥调度系统建设与研究[D]. 浙江工业大学, 2019.
经过长期不懈努力,应急指挥调度系统的设计与实现任务已圆满完成。虽然过程中充满挑战与困难,但回顾这段历程,内心深感自豪与满足。虽然系统仍有待完善,但已竭尽全力,为大学生活画上圆满句号。
在此,谨向大学四年间辛勤付出的所有老师致以诚挚的感谢。正是他们传授的专业知识与人生智慧,使我从对系统开发一无所知的新生,成长为能独立完成管理系统的学生。他们教会我如何融会贯通这些知识,最终完成整个系统。这一切的成就,都离不开老师们的精心指导。
同时,特别感谢我的指导老师。在开发过程中,遇到诸多难题,但老师始终耐心细致地为我解答疑惑,引导我寻找解决方案。他教会我如何自主思考、解决问题,并不断提升我的自主解决问题能力。这种“授人以渔”的工作态度,将使我受益终身。我将不断努力,向老师看齐,争取在学术和人生道路上取得更大的成就。在此,谨向老师说一句:“老师,谢谢您,您辛苦了!”
此外,还要感谢我的室友和同学们。在这四年的学习生活中,他们给予我很多宝贵的建议和支持,使我在学术和生活中都取得了长足的进步。正是有了他们的陪伴与帮助,我的大学生活才如此丰富多彩。
展望未来,我将继续努力,追求卓越,不辜负大学期间的所学所悟和老师们的期望。我坚信,只要保持坚定信念和不懈努力,未来必定能取得更加辉煌的成就。让我们共同期待一个更加美好的未来。
免费领取项目源码,请关注❥点赞收藏并私信博主,谢谢~
738

被折叠的 条评论
为什么被折叠?



