随着互联网趋势的到来,各行各业都在考虑利用互联网将自己推广出去,最好方式就是建立自己的互联网系统,并对其进行维护和管理。在现实运用中,应用软件的工作规则和开发步骤,采用PHP技术建设高校线上订餐系统。
本设计主要实现集人性化、高效率、便捷等优点于一身的高校线上订餐系统,完成管理员:后台首页、系统用户(管理员、校园用户)、送餐通知管理(送餐通知列表、送餐通知添加)、菜品反馈管理、系统管理、公告消息管理、资源管理(餐饮资讯、资讯分类)、商城管理(校园餐厅、分类列表、订单列表、订单配送)等功能。用户:首页、公告消息、餐饮资讯、校园餐厅、商城管理(我的购物车、我的订单、我的地址)、我的账户等功能。系统通过浏览器与服务器进行通信,实现数据的交互与变更。只需通过一台电脑,动动手指就可以操作系统,实现数据通信管理。高校线上订餐系统的开发项目采用PHP技术,结合MYSQL数据库进行设计开发,整个系统的设计过程都充分考虑了数据的安全、稳定及可靠等问题,而且操作过程简单。系统通过科学的管理方式、便捷的服务提高了工作效率,减少了数据存储上的错误和遗漏。
关键词:PHP;MYSQL;高校线上订餐系统
Abstract
With the arrival of the Internet trend, all walks of life are considering using the Internet to promote themselves. The best way is to establish their own Internet systems, and maintain and manage them. In practical application, the working rules and development steps of the application software are used to build an online ordering system for universities using PHP technology.
This design mainly implements an online ordering system for universities that combines the advantages of humanization, efficiency, and convenience. The system includes administrators: backend homepage, system users (administrators, campus users), delivery notification management (delivery notification list, delivery notification addition), dish feedback management, system management, announcement message management, resource management (catering information, information classification) Mall management (campus restaurant, classification list, order list, order delivery) and other functions. Users: Homepage, announcement messages, catering information, campus restaurants, mall management (my shopping cart, my orders, my address), my account, and other functions. The system communicates with the server through a browser to achieve data exchange and change. You only need to use a computer and move your fingers to operate the system, achieving data communication management. The development project of the online ordering system for universities adopts PHP technology, combined with the MYSQL database for design and development. The entire system design process fully considers issues such as data security, stability, and reliability, and the operation process is simple. The system has improved work efficiency and reduced errors and omissions in data storage through scientific management and convenient services.
Keywords: PHP; MYSQL; Online ordering system for universities
1 绪论
1.1 研究背景
随着互联网技术的不断发展和普及,人们的生活方式也在发生着深刻的变化。在高校这样一个年轻群体聚集、信息化程度较高的环境中,线上订餐系统应运而生。
传统的高校食堂订餐方式存在诸多问题,比如排队时间长、食堂座位匮乏、菜品选择单一等,给学生的用餐体验带来诸多不便。而基于互联网的线上订餐系统则能够有效解决这些问题。通过线上订餐系统,学生可以提前在手机或电脑上选择菜品、下单支付,然后在指定时间到食堂取餐或配送上门,从而避免了排队等待的烦恼,提高了用餐效率和品质。通过对已有高校线上订餐系统的研究和分析,可以发现目前这类系统在功能性、用户体验和安全性方面尚有待提升。针对这些问题,本研究旨在探讨如何利用PHP等技术开发更加智能、高效、安全的高校线上订餐系统。PHP作为一种开发高效、灵活的服务器端脚本语言,具有较好的可扩展性和稳定性,适合用于构建大型的线上订餐系统。同时,高校线上订餐系统的研究不仅局限于技术层面,还需考虑用户需求、商家合作、配送管理等多方面因素。通过本研究,我们希望能够为高校改善学生用餐体验、提高食堂运营效率提供一定的参考和支持,推动高校食堂向着数字化、智能化方向迈进。
1.2国内外研究现状
目前,国内外对高校线上订餐系统的研究逐渐增多,主要集中在系统功能性、用户体验和安全性方面。国外已有多家高校开展了线上订餐系统的研究和应用,如美国的一些大学和澳大利亚的一些院校。这些系统往往具有完善的菜品选择、在线支付、预约取餐等功能,旨在提升学生用餐体验。在国内,一些知名高校也开始引入线上订餐系统,如清华大学、上海交通大学等。这些系统通常结合了校园卡支付、身份认证以及多样化的菜品选择,为学生提供了便捷的用餐方式。同时,一些第三方平台也推出了针对高校的线上订餐服务,提供更多选择和优惠,受到学生的欢迎。然而,目前这些系统还存在着一些问题,如配送效率不高、支付安全隐患等。为此,一些研究者正在探索如何通过技术手段改进系统,提高配送效率和用户体验。同时,对于线上订餐系统的数据安全和隐私保护也是研究的重点之一,以确保用户信息不被泄露和滥用。
总体而言,高校线上订餐系统的研究现状已经取得了一定进展,但仍有待进一步完善和优化,以更好地满足学生和食堂的需求,提升整体用餐体验。
高校线上订餐系统的开发目标在于提升学生用餐体验和满足校园餐饮需求。通过引入在线订餐功能,学生可以方便快捷地预订喜爱的菜品,避免长时间排队等待。同时,系统的开发也有助于提高餐厅管理效率,优化食品库存和供应链管理,使餐饮服务更加高效和精准。此外,系统的引入还有利于食堂数据分析和管理,帮助食堂更好地了解学生用餐偏好,推出更符合需求的菜品,提高食堂的竞争力和服务质量。综合而言,高校线上订餐系统的开发旨在提升用户体验、提高管理效率、促进餐厅发展,为校园带来更便捷、高效的餐饮服务。
1.4论文结构与章节安排
本文共分为六章,章节内容安排如下:
第一章:绪论。第一章主要介绍了课题研究的背景,国内外目前相关研究现状,系统开发的目标意义和论文结构与章节安排。
第二章:系统分析。第三章主要从系统的可行性、功能等方面进行需求分析。
第三章:系统设计。第四章主要对系统框架、系统模块、数据库进行功能设计。
第四章:系统实现。第五章主要介绍了系统框架搭建、系统界面的实现。
第五章:系统测试。第六章主要对系统的部分界面进行测试并对主要功能进行测试
2 高校线上订餐系统系统分析
本章内容概括了高校线上订餐系统的可行性分析、功能分析以及用例分析。
2.1 可行性分析
2.1.1 技术可行性分析
在分析了高校线上订餐系统的真实需求后,将高校线上订餐系统所需要的角色划分整理成了下图2-1和图2-2。
从开发工具来看,由于高校线上订餐系统是基于PHP开发的,因此当前市面上的开发工具都可以来开发,这些功能强大的开发工具可以给我来设计毕设带来非常大的方便。
从高校线上订餐系统的本身技术来说,对于我来开发一个高校线上订餐系统这个毕设是不费事的。高校线上订餐系统的开发可以简单的分为前台模块、后台模块开发以及数据库开发。其中的大部分技术难点在我上学时已经使用过了,同时网络上很多技术点可以让我来借鉴。Web后台管理使用PHP开发,数据库使用mysql,因此为我在开发高校线上订餐系统这个毕设上省去了很多多余代码,这给我的毕设项目编写带来了极大的便利。
综上所述,从技术层面来看开发高校线上订餐系统是可行的。
2.1.2 经济可行性分析
从高校线上订餐系统的开发成本来看,高校线上订餐系统的设计和开发都是我自己完成的,没有其他成本上的开销。
从高校线上订餐系统的维护成本来看,高校线上订餐系统的开发遵循一套完整的代码编写规范,并且高校线上订餐系统的结构设计非常灵活,遵循高内聚低耦合的原则,因此易于维护和迭代开发。
在高校线上订餐系统上线之后,上线前期我会根据真实需求来调查,对使用我开发的高校线上订餐系统来制定一套符合的使用费。系统运行稳定后我会将推广范围到其他高校中,他们可以自己来注册使用我的高校线上订餐系统,只需要缴纳一点点的定金,我会给他们引入广告投资和自营业务。
综合以上的分析,高校线上订餐系统所带来的经济效益将会带来极大的收益。并且随着我的推广,来使用我开发的高校线上订餐系统的市场将越来越大,高校线上订餐系统带来的利润也就越来越多。因此,从经济层面来看开发高校线上订餐系统的是可行的。
高校线上订餐系统的主要的服务对象是在校园的人群,总的来说高校线上订餐系统的使用还是比较简单的,一般不存在操作困难的事情,高校线上订餐系统的管理人员需要对该高校线上订餐系统有一定的了解,比如送餐通知、菜品反馈、系统管理、公告消息、资源管理等操作,如果不会,可以进行简单的培训就好了。
2.2 系统功能分析
高校线上订餐系统我划分为了用户模块和管理员模块这两大部分。
前台用户模块:
(1)用户注册登录:用户注册为用户并登录高校线上订餐系统;用户对个人中心的增删改查,比如个人资料,密码修改。
(2)用户查看餐饮资讯:用户进行校园餐饮相关的资讯的阅览,通过发现喜欢的商品后可以加入到自己的收藏夹、点赞、购买。
(3)我的收藏:用户可以查看自己以往收藏起来的商品,同时可以移除自己的收藏夹。
(4)用户购买商品:用户对喜欢的商品可以进行购买,填写好购买数量、订单备注,当用户确定订购完毕后,将其提交给服务器后台系统,并生成订单。
(5)校园餐厅:用户可以查看校园餐厅的详细信息。
(6)我的账户:用户可以在我的账户中修改密码,查看个人中心的信息。
(7)商城管理:用户可以在此查看我的购物车、我的订单、我的地址等功能的详细信息,方便用户管理购物信息。
后台管理员管理模块:
(1)公告消息管理:管理员对公告信息进行发布和维护。
(2)系统用户:管理员可以对前台上注册过的用户信息进行管控,同时可以对管理员的信息进行管理。
(3)资源管理:管理员可以对高校线上订餐系统中的餐饮资讯和相关分类等信息进行发布和维护。
(4)送餐通知管理:送餐通知的列表和添加新的送餐通知。
(5)菜品反馈管理:处理用户对菜品的反馈。
(6)系统管理:管理员可以对高校线上订餐系统中的轮播图进行发布和维护。
(7)商城管理:管理员可以对校园餐厅、分类列表、订单列表和订单配送等信息进行增删改查。
(8)个人信息:管理员可以对个人信息进行增删改查。
高校线上订餐系统的非功能性需求比如高校线上订餐系统的安全性怎么样,可靠性怎么样,性能怎么样,可拓展性怎么样等。具体可以表示在如下2-1表格中:
表2-1高校线上订餐系统非功能需求表
| 安全性 | 主要指高校线上订餐系统数据库的安装,数据库的使用和密码的设定必须合乎规范。 |
| 可靠性 | 可靠性是指高校线上订餐系统能够安装用户的指示进行操作,经过测试,可靠性90%以上。 |
| 性能 | 性能是影响高校线上订餐系统占据市场的必要条件,所以性能最好要佳才好。 |
| 可扩展性 | 比如数据库预留多个属性,比如接口的使用等确保了系统的非功能性需求。 |
| 易用性 | 用户只要跟着高校线上订餐系统的页面展示内容进行操作,就可以了。 |
| 可维护性 | 高校线上订餐系统开发的可维护性是非常重要的,经过测试,可维护性没有问题 |
2.3 系统用例分析
高校线上订餐系统的完整UML用例图分别是图2-1和图2-2。在参与者上包括用户以及管理员。前台上用户角色用例包括用户是注册登录、首页、公告消息、餐饮资讯、校园餐厅、商城管理、我的账户等,用户角色用例如图2-1所示。

图2-1 高校线上订餐系统用户角色用例图
web后台管理上的管理员是维护整个高校线上订餐系统中所有数据信息的,管理员可以进行后台首页、系统用户、送餐通知管理、菜品反馈管理、系统管理、公告消息管理、资源管理、商城管理、个人信息等。管理员角色用例如图2-2所示。

3.4本章小结
本章主要通过对高校线上订餐系统的可行性分析、功能需求分析、系统用例分析,确定整个高校线上订餐系统要实现的功能。同时也为高校线上订餐系统的代码实现和测试提供了标准。
本章主要讨论的内容包括高校线上订餐系统的功能模块设计、数据库系统设计。
3.1 系统架构设计
本高校线上订餐系统从架构上分为三层:表现层(UI)、业务逻辑层(BLL)以及数据层(DL)。

图3-1高校线上订餐系统系统架构设计图
表现层(UI):又称UI层,主要完成本高校线上订餐系统的UI交互功能,一个良好的UI可以大大提高用户的用户体验,增强用户使用本高校线上订餐系统时的舒适度。UI的界面设计也要适应不同版本的高校线上订餐系统以及不同尺寸的分辨率,以做到良好的兼容性。UI交互功能要求合理,用户进行交互操作时必须要得到与之相符的交互结果,这就要求表现层要与业务逻辑层进行良好的对接。
业务逻辑层(BLL):主要完成本高校线上订餐系统的数据处理功能。用户从表现层传输过来的数据经过业务逻辑层进行处理交付给数据层,系统从数据层读取的数据经过业务逻辑层进行处理交付给表现层。
数据层(DL):由于本高校线上订餐系统的数据是放在服务端的mysql数据库中,因此本属于服务层的部分可以直接整合在业务逻辑层中,所以数据层中只有数据库,其主要完成本高校线上订餐系统的数据存储和管理功能。
3.2 系统模块设计
在上一章节中主要对系统的功能性需求和非功能性需求进行分析,并且根据需求分析了本高校线上订餐系统中的用例。那么接下来就要开始对本高校线上订餐系统的架构、主要功能和数据库开始进行设计。高校线上订餐系统根据前面章节的需求分析得出,其总体设计模块图如图3-2所示。

图3-2 高校线上订餐系统功能模块图
数据库设计一般包括需求分析、概念模型设计、数据库表建立三大过程,其中需求分析前面章节已经阐述,概念模型设计有概念模型和逻辑结构设计两部分。
3.3.1 数据库概念结构设计
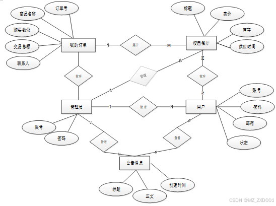
下面是整个高校线上订餐系统中主要的数据库表总E-R实体关系图。

图3-3 高校线上订餐系统总E-R关系图
通过上一小节中高校线上订餐系统中总E-R关系图上得出一共需要创建很多个数据表。在此我主要罗列几个主要的数据库表结构设计。
表access_token (登陆访问时长)
| 编号 | 名称 | 数据类型 | 长度 | 小数位 | 允许空值 | 主键 | 默认值 | 说明 |
| 1 | token_id | int | 10 | 0 | N | Y | 临时访问牌ID | |
| 2 | token | varchar | 64 | 0 | Y | N | 临时访问牌 | |
| 3 | info | text | 65535 | 0 | Y | N | ||
| 4 | maxage | int | 10 | 0 | N | N | 2 | 最大寿命:默认2小时 |
| 5 | create_time | timestamp | 19 | 0 | N | N | CURRENT_TIMESTAMP | 创建时间: |
| 6 | update_time | timestamp | 19 | 0 | N | N | CURRENT_TIMESTAMP | 更新时间: |
| 7 | user_id | int | 10 | 0 | N | N | 0 | 用户编号: |
表address (收货地址:)
| 编号 | 名称 | 数据类型 | 长度 | 小数位 | 允许空值 | 主键 | 默认值 | 说明 |
| 1 | address_id | int | 10 | 0 | N | Y | 收货地址: | |
| 2 | name | varchar | 32 | 0 | Y | N | 姓名: | |
| 3 | phone | varchar | 13 | 0 | Y | N | 手机: | |
| 4 | postcode | varchar | 8 | 0 | Y | N | 邮编: | |
| 5 | address | varchar | 255 | 0 | N | N | 地址: | |
| 6 | user_id | mediumint | 8 | 0 | N | N | 用户ID:[0,8388607]用户获取其他与用户相关的数据 | |
| 7 | create_time | timestamp | 19 | 0 | N | N | CURRENT_TIMESTAMP | 创建时间: |
| 8 | update_time | timestamp | 19 | 0 | N | N | CURRENT_TIMESTAMP | 更新时间: |
| 9 | default | bit | 1 | 0 | N | N | 0 | 默认判断 |
表article (文章:用于内容管理系统的文章)
| 编号 | 名称 | 数据类型 | 长度 | 小数位 | 允许空值 | 主键 | 默认值 | 说明 |
| 1 | article_id | mediumint | 8 | 0 | N | Y | 文章id:[0,8388607] | |
| 2 | title | varchar | 125 | 0 | N | Y | 标题:[0,125]用于文章和html的title标签中 | |
| 3 | type | varchar | 64 | 0 | N | N | 0 | 文章分类:[0,1000]用来搜索指定类型的文章 |
| 4 | hits | int | 10 | 0 | N | N | 0 | 点击数:[0,1000000000]访问这篇文章的人次 |
| 5 | praise_len | int | 10 | 0 | N | N | 0 | 点赞数 |
| 6 | create_time | timestamp | 19 | 0 | N | N | CURRENT_TIMESTAMP | 创建时间: |
| 7 | update_time | timestamp | 19 | 0 | N | N | CURRENT_TIMESTAMP | 更新时间: |
| 8 | source | varchar | 255 | 0 | Y | N | 来源:[0,255]文章的出处 | |
| 9 | url | varchar | 255 | 0 | Y | N | 来源地址:[0,255]用于跳转到发布该文章的网站 | |
| 10 | tag | varchar | 255 | 0 | Y | N | 标签:[0,255]用于标注文章所属相关内容,多个标签用空格隔开 | |
| 11 | content | longtext | 2147483647 | 0 | Y | N | 正文:文章的主体内容 | |
| 12 | img | varchar | 255 | 0 | Y | N | 封面图 | |
| 13 | description | text | 65535 | 0 | Y | N | 文章描述 |
表article_type (文章分类)
| 编号 | 名称 | 数据类型 | 长度 | 小数位 | 允许空值 | 主键 | 默认值 | 说明 |
| 1 | type_id | smallint | 5 | 0 | N | Y | 分类ID:[0,10000] | |
| 2 | display | smallint | 5 | 0 | N | N | 100 | 显示顺序:[0,1000]决定分类显示的先后顺序 |
| 3 | name | varchar | 16 | 0 | N | N | 分类名称:[2,16] | |
| 4 | father_id | smallint | 5 | 0 | N | N | 0 | 上级分类ID:[0,32767] |
| 5 | description | varchar | 255 | 0 | Y | N | 描述:[0,255]描述该分类的作用 | |
| 6 | icon | text | 65535 | 0 | Y | N | 分类图标: | |
| 7 | url | varchar | 255 | 0 | Y | N | 外链地址:[0,255]如果该分类是跳转到其他网站的情况下,就在该URL上设置 | |
| 8 | create_time | timestamp | 19 | 0 | N | N | CURRENT_TIMESTAMP | 创建时间: |
| 9 | update_time | timestamp | 19 | 0 | N | N | CURRENT_TIMESTAMP | 更新时间: |
表auth (用户权限管理)
| 编号 | 名称 | 数据类型 | 长度 | 小数位 | 允许空值 | 主键 | 默认值 | 说明 |
| 1 | auth_id | int | 10 | 0 | N | Y | 授权ID: | |
| 2 | user_group | varchar | 64 | 0 | Y | N | 用户组: | |
| 3 | mod_name | varchar | 64 | 0 | Y | N | 模块名: | |
| 4 | table_name | varchar | 64 | 0 | Y | N | 表名: | |
| 5 | page_title | varchar | 255 | 0 | Y | N | 页面标题: | |
| 6 | path | varchar | 255 | 0 | Y | N | 路由路径: | |
| 7 | position | varchar | 32 | 0 | Y | N | 位置: | |
| 8 | mode | varchar | 32 | 0 | N | N | _blank | 跳转方式: |
| 9 | add | tinyint | 3 | 0 | N | N | 1 | 是否可增加: |
| 10 | del | tinyint | 3 | 0 | N | N | 1 | 是否可删除: |
| 11 | set | tinyint | 3 | 0 | N | N | 1 | 是否可修改: |
| 12 | get | tinyint | 3 | 0 | N | N | 1 | 是否可查看: |
| 13 | field_add | text | 65535 | 0 | Y | N | 添加字段: | |
| 14 | field_set | text | 65535 | 0 | Y | N | 修改字段: | |
| 15 | field_get | text | 65535 | 0 | Y | N | 查询字段: | |
| 16 | table_nav_name | varchar | 500 | 0 | Y | N | 跨表导航名称: | |
| 17 | table_nav | varchar | 500 | 0 | Y | N | 跨表导航: | |
| 18 | option | text | 65535 | 0 | Y | N | 配置: | |
| 19 | create_time | timestamp | 19 | 0 | N | N | CURRENT_TIMESTAMP | 创建时间: |
| 20 | update_time | timestamp | 19 | 0 | N | N | CURRENT_TIMESTAMP | 更新时间: |
表campus_restaurant (校园餐厅)
| 编号 | 名称 | 数据类型 | 长度 | 小数位 | 允许空值 | 主键 | 默认值 | 说明 |
| 1 | campus_restaurant_id | int | 10 | 0 | N | Y | 校园餐厅ID | |
| 2 | supply_time | varchar | 64 | 0 | Y | N | 供应时间 | |
| 3 | praise_len | int | 10 | 0 | N | N | 0 | 点赞数 |
| 4 | cart_title | varchar | 125 | 0 | Y | N | 标题:[0,125]用于产品html的标签中 | |
| 5 | cart_img | text | 65535 | 0 | Y | N | 封面图:用于显示于产品列表页 | |
| 6 | cart_description | varchar | 255 | 0 | Y | N | 描述:[0,255]用于产品规格描述 | |
| 7 | cart_price_ago | double | 8 | 2 | N | N | 0.00 | 原价:[1] |
| 8 | cart_price | double | 8 | 2 | N | N | 0.00 | 卖价:[1] |
| 9 | cart_inventory | int | 10 | 0 | N | N | 0 | 商品库存 |
| 10 | cart_type | varchar | 64 | 0 | N | N | 未分类 | 商品分类: |
| 11 | cart_content | longtext | 2147483647 | 0 | Y | N | 正文:产品的主体内容 | |
| 12 | cart_img_1 | text | 65535 | 0 | Y | N | 主图1: | |
| 13 | cart_img_2 | text | 65535 | 0 | Y | N | 主图2: | |
| 14 | cart_img_3 | text | 65535 | 0 | Y | N | 主图3: | |
| 15 | cart_img_4 | text | 65535 | 0 | Y | N | 主图4: | |
| 16 | cart_img_5 | text | 65535 | 0 | Y | N | 主图5: | |
| 17 | create_time | datetime | 19 | 0 | N | N | CURRENT_TIMESTAMP | 创建时间 |
| 18 | update_time | timestamp | 19 | 0 | N | N | CURRENT_TIMESTAMP | 更新时间 |
表campus_users (校园用户)
| 编号 | 名称 | 数据类型 | 长度 | 小数位 | 允许空值 | 主键 | 默认值 | 说明 |
| 1 | campus_users_id | int | 10 | 0 | N | Y | 校园用户ID | |
| 2 | user_name | varchar | 64 | 0 | Y | N | 用户姓名 | |
| 3 | user_gender | varchar | 64 | 0 | Y | N | 用户性别 | |
| 4 | user_age | varchar | 64 | 0 | Y | N | 用户年龄 | |
| 5 | examine_state | varchar | 16 | 0 | N | N | 已通过 | 审核状态 |
| 6 | user_id | int | 10 | 0 | N | N | 0 | 用户ID |
| 7 | create_time | datetime | 19 | 0 | N | N | CURRENT_TIMESTAMP | 创建时间 |
| 8 | update_time | timestamp | 19 | 0 | N | N | CURRENT_TIMESTAMP | 更新时间 |
表cart (购物车)
| 编号 | 名称 | 数据类型 | 长度 | 小数位 | 允许空值 | 主键 | 默认值 | 说明 |
| 1 | cart_id | int | 10 | 0 | N | Y | 购物车ID: | |
| 2 | title | varchar | 64 | 0 | Y | N | 标题: | |
| 3 | img | varchar | 255 | 0 | N | N | 0 | 图片: |
| 4 | user_id | int | 10 | 0 | N | N | 0 | 用户ID: |
| 5 | create_time | timestamp | 19 | 0 | N | N | CURRENT_TIMESTAMP | 创建时间: |
| 6 | update_time | timestamp | 19 | 0 | N | N | CURRENT_TIMESTAMP | 更新时间: |
| 7 | state | int | 10 | 0 | N | N | 0 | 状态:使用中,已失效 |
| 8 | price | double | 9 | 2 | N | N | 0.00 | 单价: |
| 9 | price_ago | double | 9 | 2 | N | N | 0.00 | 原价: |
| 10 | price_count | double | 11 | 2 | N | N | 0.00 | 总价: |
| 11 | num | int | 10 | 0 | N | N | 1 | 数量: |
| 12 | goods_id | mediumint | 8 | 0 | N | N | 商品id:[0,8388607] | |
| 13 | type | varchar | 64 | 0 | N | N | 未分类 | 商品分类: |
| 14 | description | varchar | 255 | 0 | Y | N | 描述:[0,255]用于产品规格描述 |
表collect (收藏)
| 编号 | 名称 | 数据类型 | 长度 | 小数位 | 允许空值 | 主键 | 默认值 | 说明 |
| 1 | collect_id | int | 10 | 0 | N | Y | 收藏ID: | |
| 2 | user_id | int | 10 | 0 | N | N | 0 | 收藏人ID: |
| 3 | source_table | varchar | 255 | 0 | Y | N | 来源表: | |
| 4 | source_field | varchar | 255 | 0 | Y | N | 来源字段: | |
| 5 | source_id | int | 10 | 0 | N | N | 0 | 来源ID: |
| 6 | title | varchar | 255 | 0 | Y | N | 标题: | |
| 7 | img | varchar | 255 | 0 | Y | N | 封面: | |
| 8 | create_time | timestamp | 19 | 0 | N | N | CURRENT_TIMESTAMP | 创建时间: |
| 9 | update_time | timestamp | 19 | 0 | N | N | CURRENT_TIMESTAMP | 更新时间: |
表comment (评论)
| 编号 | 名称 | 数据类型 | 长度 | 小数位 | 允许空值 | 主键 | 默认值 | 说明 |
| 1 | comment_id | int | 10 | 0 | N | Y | 评论ID: | |
| 2 | user_id | int | 10 | 0 | N | N | 0 | 评论人ID: |
| 3 | reply_to_id | int | 10 | 0 | N | N | 0 | 回复评论ID:空为0 |
| 4 | content | longtext | 2147483647 | 0 | Y | N | 内容: | |
| 5 | nickname | varchar | 255 | 0 | Y | N | 昵称: | |
| 6 | avatar | varchar | 255 | 0 | Y | N | 头像地址:[0,255] | |
| 7 | create_time | timestamp | 19 | 0 | N | N | CURRENT_TIMESTAMP | 创建时间: |
| 8 | update_time | timestamp | 19 | 0 | N | N | CURRENT_TIMESTAMP | 更新时间: |
| 9 | source_table | varchar | 255 | 0 | Y | N | 来源表: | |
| 10 | source_field | varchar | 255 | 0 | Y | N | 来源字段: | |
| 11 | source_id | int | 10 | 0 | N | N | 0 | 来源ID: |
表delivery_notification (送餐通知)
| 编号 | 名称 | 数据类型 | 长度 | 小数位 | 允许空值 | 主键 | 默认值 | 说明 |
| 1 | delivery_notification_id | int | 10 | 0 | N | Y | 送餐通知ID | |
| 2 | dish_name | varchar | 64 | 0 | Y | N | 菜品名称 | |
| 3 | type_of_dishes | varchar | 64 | 0 | Y | N | 菜品类型 | |
| 4 | price_of_dishes | int | 10 | 0 | Y | N | 0 | 菜品价格 |
| 5 | purchasing_users | int | 10 | 0 | Y | N | 0 | 购买用户 |
| 6 | user_name | varchar | 64 | 0 | Y | N | 用户姓名 | |
| 7 | user_phone_number | varchar | 64 | 0 | Y | N | 用户电话 | |
| 8 | user_address | varchar | 64 | 0 | Y | N | 用户地址 | |
| 9 | purchase_quantity | int | 10 | 0 | Y | N | 0 | 购买数量 |
| 10 | purchase_date | date | 10 | 0 | Y | N | 购买日期 | |
| 11 | purchase_amount | varchar | 64 | 0 | Y | N | 购买金额 | |
| 12 | delivery_status | varchar | 64 | 0 | Y | N | 送餐状态 | |
| 13 | create_time | datetime | 19 | 0 | N | N | CURRENT_TIMESTAMP | 创建时间 |
| 14 | update_time | timestamp | 19 | 0 | N | N | CURRENT_TIMESTAMP | 更新时间 |
表feedback_on_dishes (菜品反馈)
| 编号 | 名称 | 数据类型 | 长度 | 小数位 | 允许空值 | 主键 | 默认值 | 说明 |
| 1 | feedback_on_dishes_id | int | 10 | 0 | N | Y | 菜品反馈ID | |
| 2 | dish_name | varchar | 64 | 0 | Y | N | 菜品名称 | |
| 3 | type_of_dishes | varchar | 64 | 0 | Y | N | 菜品类型 | |
| 4 | price_of_dishes | int | 10 | 0 | Y | N | 0 | 菜品价格 |
| 5 | purchasing_users | int | 10 | 0 | Y | N | 0 | 购买用户 |
| 6 | user_name | varchar | 64 | 0 | Y | N | 用户姓名 | |
| 7 | user_phone_number | varchar | 64 | 0 | Y | N | 用户电话 | |
| 8 | feedback_time | datetime | 19 | 0 | Y | N | 反馈时间 | |
| 9 | feedback_content | text | 65535 | 0 | Y | N | 反馈内容 | |
| 10 | create_time | datetime | 19 | 0 | N | N | CURRENT_TIMESTAMP | 创建时间 |
| 11 | update_time | timestamp | 19 | 0 | N | N | CURRENT_TIMESTAMP | 更新时间 |
表goods (商品信息)
| 编号 | 名称 | 数据类型 | 长度 | 小数位 | 允许空值 | 主键 | 默认值 | 说明 |
| 1 | goods_id | mediumint | 8 | 0 | N | Y | 产品id:[0,8388607] | |
| 2 | title | varchar | 125 | 0 | Y | N | 标题:[0,125]用于产品和html的<title>标签中 | |
| 3 | img | text | 65535 | 0 | Y | N | 封面图:用于显示于产品列表页 | |
| 4 | description | varchar | 255 | 0 | Y | N | 描述:[0,255]用于产品规格描述 | |
| 5 | price_ago | double | 8 | 2 | N | N | 0.00 | 原价:[1] |
| 6 | price | double | 8 | 2 | N | N | 0.00 | 卖价:[1] |
| 7 | sales | int | 10 | 0 | N | N | 0 | 销量:[0,1000000000] |
| 8 | inventory | int | 10 | 0 | N | N | 0 | 商品库存 |
| 9 | type | varchar | 64 | 0 | N | N | 商品分类: | |
| 10 | hits | int | 10 | 0 | N | N | 0 | 点击量:[0,1000000000]访问这篇产品的人次 |
| 11 | content | longtext | 2147483647 | 0 | Y | N | 正文:产品的主体内容 | |
| 12 | img_1 | text | 65535 | 0 | Y | N | 主图1: | |
| 13 | img_2 | text | 65535 | 0 | Y | N | 主图2: | |
| 14 | img_3 | text | 65535 | 0 | Y | N | 主图3: | |
| 15 | img_4 | text | 65535 | 0 | Y | N | 主图4: | |
| 16 | img_5 | text | 65535 | 0 | Y | N | 主图5: | |
| 17 | create_time | timestamp | 19 | 0 | N | N | CURRENT_TIMESTAMP | 创建时间: |
| 18 | update_time | timestamp | 19 | 0 | N | N | CURRENT_TIMESTAMP | 更新时间: |
| 19 | customize_field | text | 65535 | 0 | Y | N | 自定义字段 | |
| 20 | source_table | varchar | 255 | 0 | Y | N | 来源表: | |
| 21 | source_field | varchar | 255 | 0 | Y | N | 来源字段: | |
| 22 | source_id | int | 10 | 0 | N | N | 0 | 来源ID: |
| 23 | user_id | int | 10 | 0 | Y | N | 0 | 添加人 |
表goods_type (商品类型)
| 编号 | 名称 | 数据类型 | 长度 | 小数位 | 允许空值 | 主键 | 默认值 | 说明 |
| 1 | type_id | int | 10 | 0 | N | Y | 商品分类ID: | |
| 2 | father_id | smallint | 5 | 0 | N | N | 0 | 上级分类ID:[0,32767] |
| 3 | name | varchar | 255 | 0 | Y | N | 商品名称: | |
| 4 | desc | varchar | 255 | 0 | Y | N | 描述: | |
| 5 | icon | varchar | 255 | 0 | Y | N | 图标: | |
| 6 | source_table | varchar | 255 | 0 | Y | N | 来源表: | |
| 7 | source_field | varchar | 255 | 0 | Y | N | 来源字段: | |
| 8 | create_time | timestamp | 19 | 0 | N | N | CURRENT_TIMESTAMP | 创建时间: |
| 9 | update_time | timestamp | 19 | 0 | N | N | CURRENT_TIMESTAMP | 更新时间: |
表hits (用户点击)
| 编号 | 名称 | 数据类型 | 长度 | 小数位 | 允许空值 | 主键 | 默认值 | 说明 |
| 1 | hits_id | int | 10 | 0 | N | Y | 点赞ID: | |
| 2 | user_id | int | 10 | 0 | N | N | 0 | 点赞人: |
| 3 | create_time | timestamp | 19 | 0 | N | N | CURRENT_TIMESTAMP | 创建时间: |
| 4 | update_time | timestamp | 19 | 0 | N | N | CURRENT_TIMESTAMP | 更新时间: |
| 5 | source_table | varchar | 255 | 0 | Y | N | 来源表: | |
| 6 | source_field | varchar | 255 | 0 | Y | N | 来源字段: | |
| 7 | source_id | int | 10 | 0 | N | N | 0 | 来源ID: |
表logistics_delivery (物流配送)
| 编号 | 名称 | 数据类型 | 长度 | 小数位 | 允许空值 | 主键 | 默认值 | 说明 |
| 1 | logistics_delivery_id | int | 10 | 0 | N | Y | 物流配送ID | |
| 2 | order_number | varchar | 64 | 0 | Y | N | 订单号 | |
| 3 | product_name | varchar | 64 | 0 | Y | N | 商品名称 | |
| 4 | purchase_quantity | varchar | 64 | 0 | Y | N | 购买数量 | |
| 5 | total_transaction_amount | double | 11 | 2 | Y | N | 0.00 | 交易总额 |
| 6 | the_date_of_issuance | date | 10 | 0 | Y | N | 发货日期 | |
| 7 | delivery_number | varchar | 30 | 0 | Y | N | 配送订单 | |
| 8 | ordinary_users | int | 10 | 0 | Y | N | 0 | 普通用户 |
| 9 | shipping_address | varchar | 64 | 0 | Y | N | 收货地址 | |
| 10 | delivery_status | varchar | 64 | 0 | Y | N | 配送状态 | |
| 11 | signing_status | varchar | 64 | 0 | Y | N | 签收状态 | |
| 12 | recommend | int | 10 | 0 | N | N | 0 | 智能推荐 |
| 13 | contact_name | varchar | 255 | 0 | Y | N | 联系人名字 | |
| 14 | merchant_id | int | 10 | 0 | Y | N | 商家id | |
| 15 | create_time | datetime | 19 | 0 | N | N | CURRENT_TIMESTAMP | 创建时间 |
| 16 | update_time | timestamp | 19 | 0 | N | N | CURRENT_TIMESTAMP | 更新时间 |
表notice (公告)
| 编号 | 名称 | 数据类型 | 长度 | 小数位 | 允许空值 | 主键 | 默认值 | 说明 |
| 1 | notice_id | mediumint | 8 | 0 | N | Y | 公告id: | |
| 2 | title | varchar | 125 | 0 | N | N | 标题: | |
| 3 | content | longtext | 2147483647 | 0 | Y | N | 正文: | |
| 4 | create_time | timestamp | 19 | 0 | N | N | CURRENT_TIMESTAMP | 创建时间: |
| 5 | update_time | timestamp | 19 | 0 | N | N | CURRENT_TIMESTAMP | 更新时间: |
表order (订单)
| 编号 | 名称 | 数据类型 | 长度 | 小数位 | 允许空值 | 主键 | 默认值 | 说明 |
| 1 | order_id | int | 10 | 0 | N | Y | 订单ID: | |
| 2 | order_number | varchar | 64 | 0 | Y | N | 订单号: | |
| 3 | goods_id | mediumint | 8 | 0 | N | N | 商品id:[0,8388607] | |
| 4 | title | varchar | 32 | 0 | Y | N | 商品标题: | |
| 5 | img | varchar | 255 | 0 | Y | N | 商品图片: | |
| 6 | price | double | 10 | 2 | N | N | 0.00 | 价格: |
| 7 | price_ago | double | 10 | 2 | N | N | 0.00 | 原价: |
| 8 | num | int | 10 | 0 | N | N | 1 | 数量: |
| 9 | price_count | double | 8 | 2 | N | N | 0.00 | 总价: |
| 10 | norms | varchar | 255 | 0 | Y | N | 规格: | |
| 11 | type | varchar | 64 | 0 | N | N | 未分类 | 商品分类: |
| 12 | contact_name | varchar | 32 | 0 | Y | N | 联系人姓名: | |
| 13 | contact_email | varchar | 125 | 0 | Y | N | 联系人邮箱: | |
| 14 | contact_phone | varchar | 11 | 0 | Y | N | 联系人手机: | |
| 15 | contact_address | varchar | 255 | 0 | Y | N | 收件地址: | |
| 16 | postal_code | varchar | 9 | 0 | Y | N | 邮政编码: | |
| 17 | user_id | int | 10 | 0 | N | N | 0 | 买家ID: |
| 18 | merchant_id | mediumint | 8 | 0 | N | N | 0 | 商家ID: |
| 19 | create_time | timestamp | 19 | 0 | N | N | CURRENT_TIMESTAMP | 创建时间: |
| 20 | update_time | timestamp | 19 | 0 | N | N | CURRENT_TIMESTAMP | 更新时间: |
| 21 | description | varchar | 255 | 0 | Y | N | 描述:[0,255]用于产品规格描述 | |
| 22 | state | varchar | 16 | 0 | N | N | 待付款 | 订单状态:待付款,待发货,待签收,已签收,待退款,已退款,已拒绝,已完成 |
| 23 | remark | text | 65535 | 0 | Y | N | 订单备注 | |
| 24 | delivery_state | varchar | 16 | 0 | Y | N | 未配送 | 发货状态:未配送,已配送 |
| 25 | vip_discount | double | 11 | 2 | Y | N | 0.00 | 折扣 |
表praise (点赞)
| 编号 | 名称 | 数据类型 | 长度 | 小数位 | 允许空值 | 主键 | 默认值 | 说明 |
| 1 | praise_id | int | 10 | 0 | N | Y | 点赞ID: | |
| 2 | user_id | int | 10 | 0 | N | N | 0 | 点赞人: |
| 3 | create_time | timestamp | 19 | 0 | N | N | CURRENT_TIMESTAMP | 创建时间: |
| 4 | update_time | timestamp | 19 | 0 | N | N | CURRENT_TIMESTAMP | 更新时间: |
| 5 | source_table | varchar | 255 | 0 | Y | N | 来源表: | |
| 6 | source_field | varchar | 255 | 0 | Y | N | 来源字段: | |
| 7 | source_id | int | 10 | 0 | N | N | 0 | 来源ID: |
| 8 | status | bit | 1 | 0 | N | N | 1 | 点赞状态:1为点赞,0已取消 |
表slides (轮播图)
| 编号 | 名称 | 数据类型 | 长度 | 小数位 | 允许空值 | 主键 | 默认值 | 说明 |
| 1 | slides_id | int | 10 | 0 | N | Y | 轮播图ID: | |
| 2 | title | varchar | 64 | 0 | Y | N | 标题: | |
| 3 | content | varchar | 255 | 0 | Y | N | 内容: | |
| 4 | url | varchar | 255 | 0 | Y | N | 链接: | |
| 5 | img | varchar | 255 | 0 | Y | N | 轮播图: | |
| 6 | hits | int | 10 | 0 | N | N | 0 | 点击量: |
| 7 | create_time | timestamp | 19 | 0 | N | N | CURRENT_TIMESTAMP | 创建时间: |
| 8 | update_time | timestamp | 19 | 0 | N | N | CURRENT_TIMESTAMP | 更新时间: |
表upload (文件上传)
| 编号 | 名称 | 数据类型 | 长度 | 小数位 | 允许空值 | 主键 | 默认值 | 说明 |
| 1 | upload_id | int | 10 | 0 | N | Y | 上传ID | |
| 2 | name | varchar | 64 | 0 | Y | N | 文件名 | |
| 3 | path | varchar | 255 | 0 | Y | N | 访问路径 | |
| 4 | file | varchar | 255 | 0 | Y | N | 文件路径 | |
| 5 | display | varchar | 255 | 0 | Y | N | 显示顺序 | |
| 6 | father_id | int | 10 | 0 | Y | N | 0 | 父级ID |
| 7 | dir | varchar | 255 | 0 | Y | N | 文件夹 | |
| 8 | type | varchar | 32 | 0 | Y | N | 文件类型 |
表user (用户账户:用于保存用户登录信息)
| 编号 | 名称 | 数据类型 | 长度 | 小数位 | 允许空值 | 主键 | 默认值 | 说明 |
| 1 | user_id | mediumint | 8 | 0 | N | Y | 用户ID:[0,8388607]用户获取其他与用户相关的数据 | |
| 2 | state | smallint | 5 | 0 | N | N | 1 | 账户状态:[0,10](1可用|2异常|3已冻结|4已注销) |
| 3 | user_group | varchar | 32 | 0 | Y | N | 所在用户组:[0,32767]决定用户身份和权限 | |
| 4 | login_time | timestamp | 19 | 0 | N | N | CURRENT_TIMESTAMP | 上次登录时间: |
| 5 | phone | varchar | 11 | 0 | Y | N | 手机号码:[0,11]用户的手机号码,用于找回密码时或登录时 | |
| 6 | phone_state | smallint | 5 | 0 | N | N | 0 | 手机认证:[0,1](0未认证|1审核中|2已认证) |
| 7 | username | varchar | 16 | 0 | N | N | 用户名:[0,16]用户登录时所用的账户名称 | |
| 8 | nickname | varchar | 16 | 0 | Y | N | 昵称:[0,16] | |
| 9 | password | varchar | 64 | 0 | N | N | 密码:[0,32]用户登录所需的密码,由6-16位数字或英文组成 | |
| 10 | | varchar | 64 | 0 | Y | N | 邮箱:[0,64]用户的邮箱,用于找回密码时或登录时 | |
| 11 | email_state | smallint | 5 | 0 | N | N | 0 | 邮箱认证:[0,1](0未认证|1审核中|2已认证) |
| 12 | avatar | varchar | 255 | 0 | Y | N | 头像地址:[0,255] | |
| 13 | open_id | varchar | 255 | 0 | Y | N | 针对获取用户信息字段 | |
| 14 | create_time | timestamp | 19 | 0 | N | N | CURRENT_TIMESTAMP | 创建时间: |
| 15 | vip_level | varchar | 255 | 0 | Y | N | 会员等级 | |
| 16 | vip_discount | double | 11 | 2 | Y | N | 0.00 | 会员折扣 |
表user_group (用户组:用于用户前端身份和鉴权)
| 编号 | 名称 | 数据类型 | 长度 | 小数位 | 允许空值 | 主键 | 默认值 | 说明 |
| 1 | group_id | mediumint | 8 | 0 | N | Y | 用户组ID:[0,8388607] | |
| 2 | display | smallint | 5 | 0 | N | N | 100 | 显示顺序:[0,1000] |
| 3 | name | varchar | 16 | 0 | N | N | 名称:[0,16] | |
| 4 | description | varchar | 255 | 0 | Y | N | 描述:[0,255]描述该用户组的特点或权限范围 | |
| 5 | source_table | varchar | 255 | 0 | Y | N | 来源表: | |
| 6 | source_field | varchar | 255 | 0 | Y | N | 来源字段: | |
| 7 | source_id | int | 10 | 0 | N | N | 0 | 来源ID: |
| 8 | register | smallint | 5 | 0 | Y | N | 0 | 注册位置: |
| 9 | create_time | timestamp | 19 | 0 | N | N | CURRENT_TIMESTAMP | 创建时间: |
| 10 | update_time | timestamp | 19 | 0 | N | N | CURRENT_TIMESTAMP | 更新时间: |
3.4本章小结
整个高校线上订餐系统的需求分析主要对系统总体架构以及功能模块的设计,通过建立E-R模型和数据库逻辑系统设计完成了数据库系统设计。
4 高校线上订餐系统详细设计与实现
高校线上订餐系统的详细设计与实现主要是根据前面的高校线上订餐系统的需求分析和高校线上订餐系统的总体设计来设计页面并实现业务逻辑。主要从高校线上订餐系统界面实现、业务逻辑实现这两部分进行介绍。
4.1用户功能模块
4.1.1 前台首页界面
在高校线上订餐系统的前台首页界面上采用了上+中+下的方式来布局界面,左上角是登录+注册这两个链接,下面依次是导航栏+轮播图以及公告消息,下面依次是推荐的校园餐厅展示,其主界面展示如下图4-1所示。

图4-1 前台首页界面图
4.1.2 用户注册界面
不是高校线上订餐系统中用户的是可以在线进行注册的,当填写上自己的账号、密码、昵称、邮箱、身份、用户姓名、用户性别、用户年龄等再点击“注册”按钮后将会先验证输入的有没有空数据,再次验证密码和确认密码是否是一样的,最后验证输入的账户名和数据库表中已经注册的账户名是否重复,只有都验证没问题后即可注册成功。其用注册界面展示如下图4-2所示。
图4-2 前台用户注册界面图
4.1.3 用户登录界面
高校线上订餐系统中的前台上注册后的用户是可以通过自己的用户名、密码进行登录的,当用户输入完整的自己的用户名和密码信息并点击“登录”按钮后,将会首先验证输入的有没有空数据,再次验证输入的用户名+密码和数据库中当前保存的用户信息是否一致,只有在一致后将会登录成功并自动跳转到高校线上订餐系统的首页中;否则将会提示相应错误信息,用户登录界面如下图4-3所示。

图4-3用户登录界面图
4.1.4公告消息界面
在此页面可以查看公告消息的标题和发布时间、详细内容等。公告界面如下图4-4所示。

图4-4公告消息界面图
4.1.5 餐饮资讯界面
当用户点击“餐饮资讯”后可以查看所有的餐饮资讯标题、封面图等信息,可以了解到该资讯的具体内容,并进行点赞、收藏、评论等操作。餐饮资讯详细界面如下图4-5所示。

图4-5餐饮资讯详细界面图
4.1.6 校园餐厅界面
当用户点击了任意商品后将会进入该款商品的详情界面,可以了解到该商品的介绍、详情等,同时可以对该商品进行购买+点赞+收藏+评论等操作,商品详情展示页面如图4-6所示。

图4-6 商品信息详细界面图
4.1.7 商城管理界面
用户可以在商城管理界面对我的购物车、我的订单、我的地址查看和修改的内容。我的地址界面如下图4-7所示。

图4-7 我的地址界面图
用户可以在“个人中心”界面对个人信息进行修改等。个人中心界面如下图4-8所示。
图4-8 个人中心界面图
4.2管理员功能模块
4.2.1 后台首页界面
高校线上订餐系统中的后台首页可以查看商品销售金额统计图和商品销售数量统计图。后台首页界面如下图4-9所示。

图4-9后台首页界面图
高校线上订餐系统中的管理人员是可以对管理员和用户进行查询、重置、删除、添加等操作。系统用户界面如下图4-10所示。

图4-10系统用户界面图
高校线上订餐系统中的管理人员在送餐通知管理页面可以查看送餐通知列表和送餐通知添加等内容,并根据需求进行查询、重置、删除、添加等操作,送餐通知列表界面如下图4-11所示。

图4-11送餐通知列表界面图
4.2.4 菜品反馈管理界面
高校线上订餐系统中的管理人员在菜品反馈管理页面可以查看商品名称、购买用户、反馈时间等内容,并根据需求进行查询、重置、删除等操作。菜品反馈列表界面如下图4-12所示。

图4-12菜品反馈列表界面图
4.2.5公告消息管理界面
高校线上订餐系统中的管理人员在公告消息管理页面可以查看标题、创建时间等内容,并根据需求进行查询、重置、删除、添加等操作。公告消息界面如下图4-13所示。

图4-13公告消息界面图
4.2.6资源管理界面
高校线上订餐系统中的管理人员在资源管理页面可以查看餐饮资讯、资讯分类等内容,并根据需求进行查询、重置、删除、添加等操作。餐饮资讯界面如下图4-14所示。

图4-14餐饮资讯界面图
4.2.7商城管理界面
高校线上订餐系统中的管理人员在商城管理页面可以查看校园餐厅、分类列表、订单列表、订单配送的详细内容,并根据需求进行查询、重置、删除、添加等操作。校园餐厅界面如下图4-15所示。

图4-15校园餐厅界面图
5系统测试
5.1 系统测试用例
系统测试包括:用户登录功能测试、用户注册功能测试、餐饮资讯展示功能测试、添加校园餐厅商品功能测试,如表5-1、5-2、5-3、5-4所示:
表5-1 用户登录功能测试表
| 测试名称 | 测试功能 | 操作 | 操作过程 | 预期结果 | 测试结果 |
| 用户登录模块测试 | 正确输入用户信息,用户成功登录 | 输入用户的信息 | 1.在密码框输入用户密码。2.点击登录 | 跳转到首页 | 正确 |
用户注册功能测试:
表5-2 用户登录功能测试表
| 测试名称 | 测试功能 | 操作 | 操作过程 | 预期结果 | 测试结果 |
| 用户注册模块测试 | 正确输入用户星系,完成用户注册 | 输入用户的基本信息 | 在注册页面填写用户相应的信息,然后点击“注册”按钮。 | 提示成功并跳转到登录界面 | 正确 |
| 用户注册模块测试 | 用户注册失败 | 用户两次输入密码不一致 | 用户在注册页面填写信息时输入两个不一致的密码然后点击“注册”按钮。 | 注册失败提示两次密码输入不一致 | 正确 |
餐饮资讯展示测试:
表5-3 餐饮资讯展示测试表
| 测试名称 | 测试功能 | 操作 | 操作过程 | 预期结果 | 测试结果 |
| 餐饮资讯展示功能模块测试 | 餐饮资讯信息正常的显示 | 浏览餐饮资讯信息 | 在前台首页选择一个餐饮资讯分类进入分类列表,然后选择一个餐饮资讯 | 进入该餐饮资讯的详细信息界面 | 正确 |
管理员添加校园餐厅商品功能测试:
表5-4 添加校园餐厅商品测试表
| 测试名称 | 测试功能 | 操作 | 操作过程 | 预期结果 | 测试结果 |
| 管理员添加校园餐厅商品功能测试 | 添加校园餐厅商品成功的情况 | 输入新校园餐厅商品的基本信息 | 后台选择“发布校园餐厅商品”选项,然后填写新校园餐厅商品基本信息点击“添加”按钮 | 新校园餐厅商品添加成功 | 正确 |
| 管理员添加校园餐厅商品功能测试 | 添加校园餐厅商品失败的情况 | 输入校园餐厅商品基本信息不完全 | 后台选择“发布校园餐厅商品”选项,然后不完全填写校园餐厅商品信息,点击“添加”按钮。 | 对应信息框后出现提示请输入XXXX信息 | 正确 |
| 管理员添加校园餐厅商品功能测试 | 添加校园餐厅商品失败的情况 | 管理员在价格框输入非数字字符 | 后台选择“发布校园餐厅商品”选项然后再价格框输入非数字字符,点击“添加”按钮。 | 添加失败,提示“价格必须时货币格式!” | 正确 |
通过编写高校线上订餐系统的测试用例,已经检测完毕用户登录功能测试、用户注册功能测试、餐饮资讯展示功能测试、添加校园餐厅商品功能测试,通过这4大模块为高校线上订餐系统的后期推广运营提供了强力的技术支撑。
至此,高校线上订餐系统已经结束,在开发前做了许多的准备,在本系统的设计和开发过程中阅览和学习了许多文献资料,从中我也收获了很多宝贵的方法和设计思路,对系统的开发也起到了很重要的作用,系统的开发技术选用的都是自己比较熟悉的,比如Web、PHP技术、MYSQL,这些技术都是在以前的学习中学到了,其中许多的设计思路和方法都是在以前不断地学习中摸索出来的经验,其实对于我们来说工作量还是比较大的,但是正是由于之前的积累与准备,才能顺利的完成这个项目,由此看来,积累经验跟做好准备是十分重要的事情。
当然在该系统的设计与实现的过程中也离不开老师以及同学们的帮助,正是因为他们的指导与帮助,我才能够成功的在预期内完成了这个系统。同时在这个过程当中我也收获了很多东西,此系统也有需要改进的地方,但是由于专业知识的浅薄,并不能做到十分完美,希望以后有机会可以让其真正的投入到使用之中。
[1] Qi Wang, Yingjie Ma, Jian Mao, Jingyan Song, Mingzhao Xiao, Qinghua Zhao, Fang Yuan,Lei Hu.Driving the implementation of hospital examination reservation system through hospital management.[J].BMC health services research,2024,24(1):44-44.
[2] Huang Yuxin* , Rex Bringula.Design and Implementation of the Heartful Education System Platform Based on PHP[J].International Journal of Information and Education Technology,2023,13(12):
[3] 范诗帆,程文志.基于Web的医院食堂订餐系统设计与实现[J].无线互联科技,2023,20(16):78-80.
[4] Javed Farhan, Khan Zuhaib Ashfaq, Rizwan Shahzad, Shahzadi Sonia, Chaudhry Nauman Riaz,Iqbal Muddesar.A Novel Energy-Efficient Reservation System for Edge Computing in 6G Vehicular Ad Hoc Network.[J].Sensors (Basel, Switzerland),2023,23(13):
[5] Yu Yang.Design and Implementation of Online Food Ordering System Based on Springcloud[J].Information Systems and Economics,2022,3(4):
[6] Huadong Wang.Design and Implementation of Library Information Management System[J].Computer Informatization and Mechanical System,2022,5(4):53-56.
[7] Sharma Haresh Kumar, Majumder Saibal, Biswas Arindam, Prentkovskis Olegas, Kar Samarjit,Skačkauskas Paulius.A Study on Decision-Making of the Indian Railways Reservation System during COVID-19[J].Journal of Advanced Transportation,2022,2022
[8] 李向龙.疫情防控快速设计高校线上订餐系统[J].中国教育网络,2022,(05):77-78.
[9] 韦婉辰,卢华.基于微信小程序的校园订餐管理系统的设计与实现[J].信息记录材料,2022,23(05):119-122.
[10] 张巧岭.校园订餐系统设计[J].电子世界,2021,(20):162-163.
[11] 高天搏,刘伟.基于微信小程序的食堂订餐系统[J].科学技术创新,2021,(29):74-76.
[12] 韩立峰,亓雪冬.基于微服务的高校网上订餐系统设计[J].微型电脑应用,2021,37(09):155-157+165.
[13] 范勇华.基于Web订餐系统的设计与实现[J].信息与电脑(理论版),2021,33(13):71-73.
[14] 陈江辉, 於立杰,李强.智慧校园食堂订餐系统信息化平台的设计[J].网络安全技术与应用,2021,(03):43-44.
[15] A. Aroyehun Kayode,Abdullateef O. Alabi.Design and Implementation of a Simplified CodeIgniter Framework for Commercial Vehicles Ticket Reservation System[J].Asian Journal of Research in Computer Science,2021,1-12.
[16] 张苗苗, 罗雅过,吕嘉琦.微信小程序订餐系统设计[J].无线互联科技,2020,17(24):26-27.
[17] 聂维, 张忠,刘小豫.网上订餐系统的设计与开发[J].信息与电脑(理论版),2019,31(20):56-58.
[18] 沈金波.智慧订餐系统的设计与应用[J].福建电脑,2019,35(09):29-32.
[19] 郝恬.针对双用户的订餐系统设计研究[D]. 武汉理工大学, 2019.
[20] 张华南.基于PHP技术的网络订餐系统设计与实现[J].电脑知识与技术,2015,11(21):212-214.
高校线上订餐系统的完成,标志着我即将结束在XXX大学的校园生活并跨入社会。在即将毕业的此刻,我想对所有帮助过我的师长、同学和亲人表达我发自内心的谢意。
感谢学校这个大家庭,在这里我们总能找到自己的归属。学校始终在向我们传达着温暖和关怀,接纳和包容我们的缺点。学校给我最大的感受便是要将自己的专业知识与实践相结合,而我也正在努力的成为学校所要求的应用型人才。
感谢各位老师,学院使我从懵懂一步步走向成熟。在这里每个老师都拥有着最大的善意和耐心,来教育我们这群大孩子。学院举办的各类活动是给予我锻炼自己的机会,正是这些机会让我成为了更好的自己,提升了自己各方面的能力。
其次我要感谢我的论文指导老师。我之所以被老师所吸引,是因为老师对于学生友爱和对于工作认真的态度。从选题到开题到论文的撰写,老师一直都在悉心的指导,在指出存在的问题后会与我们探讨解决方法。
最后,我要对即将参与本篇论文审阅和答辩的各位老师表示感谢。
免费领取项目源码,请关注❥点赞收藏并私信博主,谢谢~
349

被折叠的 条评论
为什么被折叠?



