SpringBoot健康餐搭配网站是一个基于SpringBoot框架开发的在线平台,旨在帮助用户实现健康饮食搭配和营养均衡。该网站提供了菜谱浏览、食材推荐、BMI分析等功能,帮助用户选择适合自己的健康餐搭配方案。
该系统以SpringBoot、Mysql和Java等开发技术,实现了添加、修改、查看、删除系统数据。本系统采取组件化的方式对系统进行拆分,并对数据库中各个表的增删查改、表与表之间的约束关系进行分析与设计,最终实现符合用户需求功能的商业级应用。
通过SpringBoot健康餐搭配网站,用户可以方便地获取健康饮食相关信息,选择适合自己的营养均衡的餐搭配方案。这将有助于改善用户的饮食习惯,促进身体健康和生活质量的提升。
关键词:Java;SpringBoot框架;健康餐搭配网站;MySQL
Abstract
SpringBoot is an online platform based on the SpringBoot framework, designed to help users achieve a healthy diet and nutrition balance. The website provides functions such as recipe browsing, ingredient recommendation, BMI analysis, etc., to help users choose a healthy meal combination plan that suits them.
The system uses SpringBoot, Mysql and Java to add, modify, view and delete system data. This system adopts the componentization method to split the system, and analyzes and designs the constraint relationship between each table in the database, and finally realizes the commercial-grade application that meets the needs of users.
Through the SpringBoot Healthy Meal Mix website, users can easily access information about healthy eating and choose the right balanced meal mix for them. This will help to improve the user's eating habits and promote physical health and quality of life.
Keywords: Key words: Java; SpringBoot framework; Healthy meal pairing website; MySQL
1 绪论
1.1 选题背景
随着人们对健康生活方式的追求和健康意识的提高,越来越多的人开始注重饮食的营养搭配。然而,对于大部分人来说,如何实现健康餐搭配并确保营养均衡仍然是一个挑战。在繁忙的生活节奏下,很多人缺乏时间和知识去学习和计划自己的饮食。
为了解决这一问题,设计开发一个SpringBoot健康餐搭配网站具有重要的选题背景。该网站旨在通过互联网技术和信息化手段,为用户提供便捷的健康餐搭配方案和营养指导。用户可以根据自己的需求和喜好,灵活选择食材,并根据系统提供的建议进行餐搭配和替换,从而实现营养均衡的饮食。
此外,健康餐搭配网站的设计与开发也符合当前社会对健康生活和饮食的关注。人们越来越认识到饮食对身体健康的重要性,并希望通过科学的餐搭配来改善自己的生活质量。因此,开发一个方便实用、个性化的健康餐搭配网站,能够满足人们对健康饮食的需求,提供实用的营养指导,促进大众的健康意识和饮食习惯的转变。
综上所述,SpringBoot健康餐搭配网站的选题背景基于人们对健康生活方式的追求和饮食习惯的改善需求。通过设计和开发这样一个网站,可以为用户提供方便、个性化的健康餐搭配方案,帮助他们实现营养均衡的饮食,促进身体健康和生活质量的提升。
SpringBoot健康餐搭配网站的设计与开发具有重要的选题意义和实际价值。首先,随着现代人生活节奏的加快和工作压力的增大,人们的饮食习惯往往不够科学和均衡,导致营养摄入不足或过剩,进而影响身体健康。因此,建立一个方便实用的健康餐搭配网站可以帮助用户合理安排饮食,提供科学的营养指导,使他们能够轻松达到营养均衡的目标,改善健康状况。
其次,该网站对于促进健康生活方式和饮食文化的普及也具有积极的意义。通过网站提供的菜谱浏览、食材推荐和营养分析等功能,用户可以学习到更多关于健康饮食的知识,培养正确的饮食观念和习惯。这将有助于提高整个社会的健康意识和素质,促进健康生活方式的传播与推广。
此外,SpringBoot健康餐搭配网站的研发还有助于推动互联网技术在健康领域的应用和创新。通过利用互联网平台,将营养学、食品科学与信息技术相结合,可以提供个性化的餐搭配建议和推荐。这将为用户提供更便捷、准确的营养指导,并为相关领域的学术研究和实践探索提供借鉴和参考。
综上所述,SpringBoot健康餐搭配网站的设计与开发具有重要的选题意义。它不仅可以帮助用户实现营养均衡的饮食,改善健康状况,还有助于促进健康生活方式和饮食文化的普及,并推动互联网技术在健康领域的应用与创新。这一研究对于个人健康和社会公众的福祉都具有积极的实际价值和深远的影响。
1.3论文结构与章节安排
本文共分为六章,章节内容安排如下:
第一章:引言。此章节对所设计和实现的系统的背景和状况以及意义进行详细的论述以及说明,同时进行了论文整体框架的结构的简要介绍。
第二章:系统需求分析。章节所做的主要的工作是对系统进行了技术、经济和操作方面可行性的分析;对系统实行了总体功能的需求、用例分析。
第三章:系统的设计。主要是对系统的功能结构进行设计,并对系统数据库的概念结构以及物理结构的设计进行了分析。
第四章:系统的实现。根据系统功能的划分,分别的对系统所需要实现的前台客户功能和后台管理员功能进行了分析和说明。
第五章:系统测试。主要对系统的部分界面进行测试并对主要功能进行测试
2 健康餐搭配网站系统分析
系统需求分析是系统开发的一个关键环节,它在系统的设计和实现上起到了一个承上启下的位置。系统需求分析是对所需要做的系统进行一个需求的挖掘,如果分析的准确可以精准的解决现实中碰到的问题。如果分析不到位会影响后期系统的实现。一个系统的优秀程度需求分析也是占据了非常大的比例,如果需求分析不到位,后面的系统设计要实现就是一个偏离导航的设计。
系统可行行分析是对系统对系统可行性进行一个探讨。在探讨系统的可行性上我们主要从技术上的可行性和经济上的可行性以及法律层面的可行性上进行分析,如果三个层面度通过,我们则认为系统是比较可行的。
2.1.1 技术可行性分析
健康餐搭配网站在数据的存储上使用的MySQL数据库,在健康餐搭配网站开发中使用了Java、HTML、TOMCAT、SpringBoot这些开发工具的使用,能够给我们的编写工作带来许多的便利。系统使用B/S模式进行开发,使系统的可扩展性和维护性更佳,减少系统配置代码,简化编程代码,目前B/S模式是目前最受欢迎的一种模式。
从经济可行性上看项目在开发阶段需要一台开发PC,在生产阶段需要web服务器和数据库服务器。一台个人PC从经济上来看也不是太多问题,在后期的系统部署生产上来说,服务器的投入也不会过高,在经济层面上是一个比较可行的。
系统从法律层面上来看没有对第三方有其他法律层面的问题,系统数据库采用的MySQL开源社区数据库、框架采用的是开源的SpringBoot。系统资讯和相关内容也是符合法律层面的。在源码的管理上采用git开源进行管理,所以在法律可行性上是成立的。
健康餐搭配网站我划分为了普通用户管理模块和管理员模块这两大部分。
普通用户:
(1)注册登录:用户通过注册登录系统,可通过点击头像中我的账户,对个人信息进行增删改查。比如个人资料、头像和密码修改。
(2)首页:当用户进入健康餐搭配网站,首先映入眼帘的是系统的导航栏,下面是轮播图以及系统内容。
(3)交流论坛:当用户点击“交流论坛”时,可通过局部搜索进行浏览论坛内容;点击“发布内容”,上传封面图,输入标题,选择分类,输入标签和正文,点击“发表内容”,发表新写的论坛内容;同时可对论坛文章进行点赞、收藏和评论。
(4)健康咨讯:当用户点击“健康咨讯”时,可以通过局部搜索进行浏览健康咨讯内容,同时可对咨讯文章进行点赞、收藏和发表评论。
(5)留言区:当用户点击“留言区”时,可通过点击“留言”按钮,输入标题、用户名和留言内容进行发表留言。
(6)BMI计算器:当用户点击“BMI计算器”时,可通过填写个人身高和体重,计算出个人的BMI值和健康状态。
(7)食物信息:当用户点击“食物信息”时,可通过搜索关键字和选择分类来查询食物信息,同时可对食物信息详情进行点赞、收藏和发表评论。
(8)健康食谱:当用户点击“健康食谱”时,可通过搜索关键字和选择分类来查询食谱信息,同时可对食谱内容进行点赞、收藏和评论。
管理员管理模块:
- 登录:管理员的账号是在数据列表中直接设置生成的,不需要进行注册,可直接输入账号密码登录,同时可对管理员资料进行增删改查。
(2)公共管理:当管理员点击“公共管理”这一菜单时,可查看轮播图和留言板; 如需添加新的轮播图,点击右侧“新增”按钮,上传图片,输入标题,点击“确认”按钮进行添加;同时可对留言板的留言进行回复。
(3)用户管理:当管理员点击“用户管理”这一菜单时,可对管理员和普用户信息进行管理。
(4)论坛管理:当管理员点击“论坛管理”这一菜单时,可查看交流论坛和论坛分类。如需添加新的论坛分类,点击右侧“新增”,输入类型名称和描述点击“确认”按钮进行添加;如需添加新的脚力论坛,点击右侧“添加”,上传图片,输入标题、标签,选择分类,输入正文,点击“确认”按钮进行添加。
(5)咨讯管理:当管理员点击“咨讯管理”时,可产看健康咨讯和咨讯分类;如需添加新的咨讯分类,点击右侧“新增”,输入类型名称,点击“确认”按钮进行添加;如需添加新的健康咨讯,点击右侧“新增”,上传图片,输入标题、标签,选择分类,输入描述和正文,点击“确认”按钮进行添加。
(6)食物信息:当管理员点击“食物信息”这一菜单时,可查看用户对食物信息的评论,同时可对已有的食物信息进行增删改查;如需添加新的食物信息,点击右侧“新增”按钮,输入食物名称,选择食物类型,上传图片,输入食物热量、作用功效和食物简介,点击“确认”按钮进行添加。
(7)健康食谱:当管理员点击“健康食谱”这一菜单时,可查看用户对健康食谱的评论,同时可对已有的食谱进行增删改查;如需添加新的健康食谱,点击右侧“新增”按钮,输入推荐食物、食物类型,上传图片、选择食物时间,输入食物搭配和食谱做法,点击“确认”按钮进行添加。
(8)退出:当管理员点击“退出”时,可直接退出健康餐搭配网站。
健康餐搭配网站的非功能性需求,比如健康餐搭配网站的安全性怎么样,可靠性怎么样,性能怎么样,可拓展性怎么样等。具体可以表示在如下2-1表格中:
表2-1健康餐搭配网站非功能需求表
| 安全性 | 主要指健康餐搭配网站数据库的安装,数据库的使用和密码的设定必须合乎规范。 |
| 可靠性 | 可靠性是指健康餐搭配网站能够按照用户提交的指示进行操作,经过测试,可靠性90%以上。 |
| 性能 | 性能是影响健康餐搭配网站占据市场的必要条件,所以性能最好要佳才好。 |
| 可扩展性 | 比如数据库预留多个属性,比如接口的使用等确保了系统的非功能性需求。 |
| 易用性 | 用户只要跟着健康餐搭配网站的页面展示内容进行操作,就可以了。 |
| 可维护性 | 健康餐搭配网站开发的可维护性是非常重要的,经过测试,可维护性没有问题 |
2.3 系统用例分析
健康餐搭配网站的完整UML用例图分别是图2-1、2-2和图2-3。
图2-1就是普通用户角色的用例展示。

图2-1 健康餐搭配网站普通用户角色用例图
图2-2就是管理员角色的用例展示。

图2-2健康餐搭配网站管理员角色用例图
2.4.1 增加数据流程
系统中的所有用户(管理员和用户)都可以实现增加数据功能,图2-3显示的就是在增加数据时的流程。

图2-3增加数据流程图
2.4.2 修改数据流程图
人无完人,每个人都有出错的时候,在录入系统信息的时候如果信息有错,可以对系统中的数据进行编辑。图2-4显示的就是修改数据的流程。

在系统中经常会出现一些过期的数据,比如用户注销等,那就可以直接删除这些数据,图2-5就是删除数据时的流程图。

图2-5删除数据流程图
本章主要通过对健康餐搭配网站的可行性分析、功能需求分析、系统用例分析、系统流程分析,确定整个健康餐搭配网站要实现的功能。同时也为健康餐搭配网站的代码实现和测试提供了标准。
本章主要讨论的内容包括健康餐搭配网站的功能模块设计、数据库系统设计。
3.1 系统功能模块设计
在上一章节中主要对系统的功能性需求和非功能性需求进行分析,并且根据需求分析了本健康餐搭配网站中的用例。那么接下来就要开始对本健康餐搭配网站的架构、主要功能和数据库开始进行设计。健康餐搭配网站根据前面章节的需求分析得出,其总体设计模块图如图3-1所示。

图3-1 健康餐搭配网站功能模块图
3.1.2用户模块设计
本系统的用户包括管理员和用户两种用户模块的功能基本是相同的,用户比管理员多了一个注册功能,所以以用户模块的结构图为例进行分析,用户模块结构图为例进行分析,如下图:

图3-2用户模块结构图
3.1.3 评论管理模块设计
健康餐搭配网站是一个交流性质的公开平台,用户在平台上提交评论,增加用户之间的互动性。但是同时也为了更好的规范评论的内容,给予管理员删除不合适的评论的功能,所以需要专门设计一个论坛管理模块,具体的结构图如下:

图3-3评论管理模块结构图
数据库设计一般包括需求分析、概念模型设计、数据库表建立三大过程,其中需求分析前面章节已经阐述,概念模型设计有概念模型和逻辑结构设计两部分。
3.2.1 数据库概念结构设计
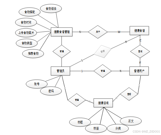
下面是整个健康餐搭配网站中主要的数据库表总E-R实体关系图。

图3-3健康餐搭配网站总E-R关系图
通过上一小节中健康餐搭配网站中总E-R关系图上得出一共需要创建很多个数据表。在此我主要罗列几个主要的数据库表结构设计。
| 编号 | 名称 | 数据类型 | 长度 | 小数位 | 允许空值 | 主键 | 默认值 | 说明 |
| 1 | token_id | int | 10 | 0 | N | Y | 临时访问牌ID | |
| 2 | token | varchar | 64 | 0 | Y | N | 临时访问牌 | |
| 3 | info | text | 65535 | 0 | Y | N | ||
| 4 | maxage | int | 10 | 0 | N | N | 2 | 最大寿命:默认2小时 |
| 5 | create_time | timestamp | 19 | 0 | N | N | CURRENT_TIMESTAMP | 创建时间: |
| 6 | update_time | timestamp | 19 | 0 | N | N | CURRENT_TIMESTAMP | 更新时间: |
| 7 | user_id | int | 10 | 0 | N | N | 0 | 用户编号: |
| 编号 | 名称 | 数据类型 | 长度 | 小数位 | 允许空值 | 主键 | 默认值 | 说明 |
| 1 | article_id | mediumint | 8 | 0 | N | Y | 文章id:[0,8388607] | |
| 2 | title | varchar | 125 | 0 | N | Y | 标题:[0,125]用于文章和html的title标签中 | |
| 3 | type | varchar | 64 | 0 | N | N | 0 | 文章分类:[0,1000]用来搜索指定类型的文章 |
| 4 | hits | int | 10 | 0 | N | N | 0 | 点击数:[0,1000000000]访问这篇文章的人次 |
| 5 | praise_len | int | 10 | 0 | N | N | 0 | 点赞数 |
| 6 | create_time | timestamp | 19 | 0 | N | N | CURRENT_TIMESTAMP | 创建时间: |
| 7 | update_time | timestamp | 19 | 0 | N | N | CURRENT_TIMESTAMP | 更新时间: |
| 8 | source | varchar | 255 | 0 | Y | N | 来源:[0,255]文章的出处 | |
| 9 | url | varchar | 255 | 0 | Y | N | 来源地址:[0,255]用于跳转到发布该文章的网站 | |
| 10 | tag | varchar | 255 | 0 | Y | N | 标签:[0,255]用于标注文章所属相关内容,多个标签用空格隔开 | |
| 11 | content | longtext | 2147483647 | 0 | Y | N | 正文:文章的主体内容 | |
| 12 | img | varchar | 255 | 0 | Y | N | 封面图 | |
| 13 | description | text | 65535 | 0 | Y | N | 文章描述 |
| 编号 | 名称 | 数据类型 | 长度 | 小数位 | 允许空值 | 主键 | 默认值 | 说明 |
| 1 | type_id | smallint | 5 | 0 | N | Y | 分类ID:[0,10000] | |
| 2 | display | smallint | 5 | 0 | N | N | 100 | 显示顺序:[0,1000]决定分类显示的先后顺序 |
| 3 | name | varchar | 16 | 0 | N | N | 分类名称:[2,16] | |
| 4 | father_id | smallint | 5 | 0 | N | N | 0 | 上级分类ID:[0,32767] |
| 5 | description | varchar | 255 | 0 | Y | N | 描述:[0,255]描述该分类的作用 | |
| 6 | icon | text | 65535 | 0 | Y | N | 分类图标: | |
| 7 | url | varchar | 255 | 0 | Y | N | 外链地址:[0,255]如果该分类是跳转到其他网站的情况下,就在该URL上设置 | |
| 8 | create_time | timestamp | 19 | 0 | N | N | CURRENT_TIMESTAMP | 创建时间: |
| 9 | update_time | timestamp | 19 | 0 | N | N | CURRENT_TIMESTAMP | 更新时间: |
| 编号 | 名称 | 数据类型 | 长度 | 小数位 | 允许空值 | 主键 | 默认值 | 说明 |
| 1 | auth_id | int | 10 | 0 | N | Y | 授权ID: | |
| 2 | user_group | varchar | 64 | 0 | Y | N | 用户组: | |
| 3 | mod_name | varchar | 64 | 0 | Y | N | 模块名: | |
| 4 | table_name | varchar | 64 | 0 | Y | N | 表名: | |
| 5 | page_title | varchar | 255 | 0 | Y | N | 页面标题: | |
| 6 | path | varchar | 255 | 0 | Y | N | 路由路径: | |
| 7 | position | varchar | 32 | 0 | Y | N | 位置: | |
| 8 | mode | varchar | 32 | 0 | N | N | _blank | 跳转方式: |
| 9 | add | tinyint | 3 | 0 | N | N | 1 | 是否可增加: |
| 10 | del | tinyint | 3 | 0 | N | N | 1 | 是否可删除: |
| 11 | set | tinyint | 3 | 0 | N | N | 1 | 是否可修改: |
| 12 | get | tinyint | 3 | 0 | N | N | 1 | 是否可查看: |
| 13 | field_add | text | 65535 | 0 | Y | N | 添加字段: | |
| 14 | field_set | text | 65535 | 0 | Y | N | 修改字段: | |
| 15 | field_get | text | 65535 | 0 | Y | N | 查询字段: | |
| 16 | table_nav_name | varchar | 500 | 0 | Y | N | 跨表导航名称: | |
| 17 | table_nav | varchar | 500 | 0 | Y | N | 跨表导航: | |
| 18 | option | text | 65535 | 0 | Y | N | 配置: | |
| 19 | create_time | timestamp | 19 | 0 | N | N | CURRENT_TIMESTAMP | 创建时间: |
| 20 | update_time | timestamp | 19 | 0 | N | N | CURRENT_TIMESTAMP | 更新时间: |
| 编号 | 名称 | 数据类型 | 长度 | 小数位 | 允许空值 | 主键 | 默认值 | 说明 |
| 1 | collect_id | int | 10 | 0 | N | Y | 收藏ID: | |
| 2 | user_id | int | 10 | 0 | N | N | 0 | 收藏人ID: |
| 3 | source_table | varchar | 255 | 0 | Y | N | 来源表: | |
| 4 | source_field | varchar | 255 | 0 | Y | N | 来源字段: | |
| 5 | source_id | int | 10 | 0 | N | N | 0 | 来源ID: |
| 6 | title | varchar | 255 | 0 | Y | N | 标题: | |
| 7 | img | varchar | 255 | 0 | Y | N | 封面: | |
| 8 | create_time | timestamp | 19 | 0 | N | N | CURRENT_TIMESTAMP | 创建时间: |
| 9 | update_time | timestamp | 19 | 0 | N | N | CURRENT_TIMESTAMP | 更新时间: |
| 编号 | 名称 | 数据类型 | 长度 | 小数位 | 允许空值 | 主键 | 默认值 | 说明 |
| 1 | comment_id | int | 10 | 0 | N | Y | 评论ID: | |
| 2 | user_id | int | 10 | 0 | N | N | 0 | 评论人ID: |
| 3 | reply_to_id | int | 10 | 0 | N | N | 0 | 回复评论ID:空为0 |
| 4 | content | longtext | 2147483647 | 0 | Y | N | 内容: | |
| 5 | nickname | varchar | 255 | 0 | Y | N | 昵称: | |
| 6 | avatar | varchar | 255 | 0 | Y | N | 头像地址:[0,255] | |
| 7 | create_time | timestamp | 19 | 0 | N | N | CURRENT_TIMESTAMP | 创建时间: |
| 8 | update_time | timestamp | 19 | 0 | N | N | CURRENT_TIMESTAMP | 更新时间: |
| 9 | source_table | varchar | 255 | 0 | Y | N | 来源表: | |
| 10 | source_field | varchar | 255 | 0 | Y | N | 来源字段: | |
| 11 | source_id | int | 10 | 0 | N | N | 0 | 来源ID: |
| 编号 | 名称 | 数据类型 | 长度 | 小数位 | 允许空值 | 主键 | 默认值 | 说明 |
| 1 | food_information_id | int | 10 | 0 | N | Y | 食物信息ID | |
| 2 | food_name | varchar | 64 | 0 | Y | N | 食物名称 | |
| 3 | food_type | varchar | 64 | 0 | Y | N | 食物类型 | |
| 4 | food_images | varchar | 255 | 0 | Y | N | 食物图片 | |
| 5 | food_calories | varchar | 64 | 0 | Y | N | 食物热量 | |
| 6 | function_and_efficacy | varchar | 64 | 0 | Y | N | 作用功效 | |
| 7 | food_introduction | text | 65535 | 0 | Y | N | 食物简介 | |
| 8 | hits | int | 10 | 0 | N | N | 0 | 点击数 |
| 9 | praise_len | int | 10 | 0 | N | N | 0 | 点赞数 |
| 10 | create_time | datetime | 19 | 0 | N | N | CURRENT_TIMESTAMP | 创建时间 |
| 11 | update_time | timestamp | 19 | 0 | N | N | CURRENT_TIMESTAMP | 更新时间 |
| 编号 | 名称 | 数据类型 | 长度 | 小数位 | 允许空值 | 主键 | 默认值 | 说明 |
| 1 | forum_id | mediumint | 8 | 0 | N | Y | 论坛id | |
| 2 | display | smallint | 5 | 0 | N | N | 100 | 排序 |
| 3 | user_id | mediumint | 8 | 0 | N | N | 0 | 用户ID |
| 4 | nickname | varchar | 16 | 0 | Y | N | 昵称:[0,16] | |
| 5 | praise_len | int | 10 | 0 | Y | N | 0 | 点赞数 |
| 6 | hits | int | 10 | 0 | N | N | 0 | 访问数 |
| 7 | title | varchar | 125 | 0 | N | N | 标题 | |
| 8 | keywords | varchar | 125 | 0 | Y | N | 关键词 | |
| 9 | description | varchar | 255 | 0 | Y | N | 描述 | |
| 10 | url | varchar | 255 | 0 | Y | N | 来源地址 | |
| 11 | tag | varchar | 255 | 0 | Y | N | 标签 | |
| 12 | img | text | 65535 | 0 | Y | N | 封面图 | |
| 13 | content | longtext | 2147483647 | 0 | Y | N | 正文 | |
| 14 | create_time | timestamp | 19 | 0 | N | N | CURRENT_TIMESTAMP | 创建时间: |
| 15 | update_time | timestamp | 19 | 0 | N | N | CURRENT_TIMESTAMP | 更新时间: |
| 16 | avatar | varchar | 255 | 0 | Y | N | 发帖人头像: | |
| 17 | type | varchar | 64 | 0 | N | N | 0 | 论坛分类:[0,1000]用来搜索指定类型的论坛帖 |
| 编号 | 名称 | 数据类型 | 长度 | 小数位 | 允许空值 | 主键 | 默认值 | 说明 |
| 1 | type_id | smallint | 5 | 0 | N | Y | 分类ID:[0,10000] | |
| 2 | name | varchar | 16 | 0 | N | N | 分类名称:[2,16] | |
| 3 | description | varchar | 255 | 0 | Y | N | 描述:[0,255]描述该分类的作用 | |
| 4 | url | varchar | 255 | 0 | Y | N | 外链地址:[0,255]如果该分类是跳转到其他网站的情况下,就在该URL上设置 | |
| 5 | father_id | smallint | 5 | 0 | N | N | 0 | 上级分类ID:[0,32767] |
| 6 | icon | varchar | 255 | 0 | Y | N | 分类图标: | |
| 7 | create_time | timestamp | 19 | 0 | N | N | CURRENT_TIMESTAMP | 创建时间: |
| 8 | update_time | timestamp | 19 | 0 | N | N | CURRENT_TIMESTAMP | 更新时间: |
| 编号 | 名称 | 数据类型 | 长度 | 小数位 | 允许空值 | 主键 | 默认值 | 说明 |
| 1 | healthy_recipes_id | int | 10 | 0 | N | Y | 健康食谱ID | |
| 2 | recommended_food | varchar | 64 | 0 | Y | N | 推荐食物 | |
| 3 | food_type | varchar | 64 | 0 | Y | N | 食物类型 | |
| 4 | food_images | varchar | 255 | 0 | Y | N | 食物图片 | |
| 5 | food_time | varchar | 64 | 0 | Y | N | 食物时间 | |
| 6 | recipe_pairing | varchar | 64 | 0 | Y | N | 食谱搭配 | |
| 7 | recipe_preparation | text | 65535 | 0 | Y | N | 食谱做法 | |
| 8 | learning_videos | varchar | 255 | 0 | Y | N | 学习视频 | |
| 9 | hits | int | 10 | 0 | N | N | 0 | 点击数 |
| 10 | praise_len | int | 10 | 0 | N | N | 0 | 点赞数 |
| 11 | recommend | int | 10 | 0 | N | N | 0 | 智能推荐 |
| 12 | create_time | datetime | 19 | 0 | N | N | CURRENT_TIMESTAMP | 创建时间 |
| 13 | update_time | timestamp | 19 | 0 | N | N | CURRENT_TIMESTAMP | 更新时间 |
| 编号 | 名称 | 数据类型 | 长度 | 小数位 | 允许空值 | 主键 | 默认值 | 说明 |
| 1 | hits_id | int | 10 | 0 | N | Y | 点赞ID: | |
| 2 | user_id | int | 10 | 0 | N | N | 0 | 点赞人: |
| 3 | create_time | timestamp | 19 | 0 | N | N | CURRENT_TIMESTAMP | 创建时间: |
| 4 | update_time | timestamp | 19 | 0 | N | N | CURRENT_TIMESTAMP | 更新时间: |
| 5 | source_table | varchar | 255 | 0 | Y | N | 来源表: | |
| 6 | source_field | varchar | 255 | 0 | Y | N | 来源字段: | |
| 7 | source_id | int | 10 | 0 | N | N | 0 | 来源ID: |
| 编号 | 名称 | 数据类型 | 长度 | 小数位 | 允许空值 | 主键 | 默认值 | 说明 |
| 1 | message_id | int | 10 | 0 | N | Y | 留言板ID: | |
| 2 | user_id | int | 10 | 0 | N | N | 0 | 用户ID: |
| 3 | title | varchar | 64 | 0 | Y | N | 标题: | |
| 4 | content | longtext | 2147483647 | 0 | N | N | 内容: | |
| 5 | nickname | varchar | 32 | 0 | N | N | 昵称: | |
| 6 | avatar | varchar | 255 | 0 | Y | N | 头像: | |
| 7 | | varchar | 125 | 0 | Y | N | 留言者邮箱 | |
| 8 | phone | varchar | 11 | 0 | Y | N | 留言者手机号码 | |
| 9 | create_time | timestamp | 19 | 0 | N | N | CURRENT_TIMESTAMP | 创建时间: |
| 10 | update_time | timestamp | 19 | 0 | N | N | CURRENT_TIMESTAMP | 更新时间: |
| 11 | reply | longtext | 2147483647 | 0 | Y | N | 回复 | |
| 12 | reply_state | tinyint | 4 | 0 | Y | N | 0 | 回复状态 |
| 编号 | 名称 | 数据类型 | 长度 | 小数位 | 允许空值 | 主键 | 默认值 | 说明 |
| 1 | praise_id | int | 10 | 0 | N | Y | 点赞ID: | |
| 2 | user_id | int | 10 | 0 | N | N | 0 | 点赞人: |
| 3 | create_time | timestamp | 19 | 0 | N | N | CURRENT_TIMESTAMP | 创建时间: |
| 4 | update_time | timestamp | 19 | 0 | N | N | CURRENT_TIMESTAMP | 更新时间: |
| 5 | source_table | varchar | 255 | 0 | Y | N | 来源表: | |
| 6 | source_field | varchar | 255 | 0 | Y | N | 来源字段: | |
| 7 | source_id | int | 10 | 0 | N | N | 0 | 来源ID: |
| 8 | status | bit | 1 | 0 | N | N | 1 | 点赞状态:1为点赞,0已取消 |
| 编号 | 名称 | 数据类型 | 长度 | 小数位 | 允许空值 | 主键 | 默认值 | 说明 |
| 1 | regular_users_id | int | 10 | 0 | N | Y | 普通用户ID | |
| 2 | user_name | varchar | 64 | 0 | Y | N | 用户姓名 | |
| 3 | user_phone_number | varchar | 64 | 0 | Y | N | 用户电话 | |
| 4 | user_gender | varchar | 64 | 0 | Y | N | 用户性别 | |
| 5 | user_address | varchar | 64 | 0 | Y | N | 用户地址 | |
| 6 | examine_state | varchar | 16 | 0 | N | N | 已通过 | 审核状态 |
| 7 | user_id | int | 10 | 0 | N | N | 0 | 用户ID |
| 8 | create_time | datetime | 19 | 0 | N | N | CURRENT_TIMESTAMP | 创建时间 |
| 9 | update_time | timestamp | 19 | 0 | N | N | CURRENT_TIMESTAMP | 更新时间 |
表sensitive_vocabulary (敏感词汇)
| 编号 | 名称 | 数据类型 | 长度 | 小数位 | 允许空值 | 主键 | 默认值 | 说明 |
| 1 | sensitive_vocabulary_id | int | 10 | 0 | N | Y | 敏感词汇ID | |
| 2 | sensitive_vocabulary | varchar | 64 | 0 | Y | N | 敏感词汇 | |
| 3 | create_time | datetime | 19 | 0 | N | N | CURRENT_TIMESTAMP | 创建时间 |
| 4 | update_time | timestamp | 19 | 0 | N | N | CURRENT_TIMESTAMP | 更新时间 |
表slides (轮播图)
| 编号 | 名称 | 数据类型 | 长度 | 小数位 | 允许空值 | 主键 | 默认值 | 说明 |
| 1 | slides_id | int | 10 | 0 | N | Y | 轮播图ID: | |
| 2 | title | varchar | 64 | 0 | Y | N | 标题: | |
| 3 | content | varchar | 255 | 0 | Y | N | 内容: | |
| 4 | url | varchar | 255 | 0 | Y | N | 链接: | |
| 5 | img | varchar | 255 | 0 | Y | N | 轮播图: | |
| 6 | hits | int | 10 | 0 | N | N | 0 | 点击量: |
| 7 | create_time | timestamp | 19 | 0 | N | N | CURRENT_TIMESTAMP | 创建时间: |
| 8 | update_time | timestamp | 19 | 0 | N | N | CURRENT_TIMESTAMP | 更新时间: |
表upload (文件上传)
| 编号 | 名称 | 数据类型 | 长度 | 小数位 | 允许空值 | 主键 | 默认值 | 说明 |
| 1 | upload_id | int | 10 | 0 | N | Y | 上传ID | |
| 2 | name | varchar | 64 | 0 | Y | N | 文件名 | |
| 3 | path | varchar | 255 | 0 | Y | N | 访问路径 | |
| 4 | file | varchar | 255 | 0 | Y | N | 文件路径 | |
| 5 | display | varchar | 255 | 0 | Y | N | 显示顺序 | |
| 6 | father_id | int | 10 | 0 | Y | N | 0 | 父级ID |
| 7 | dir | varchar | 255 | 0 | Y | N | 文件夹 | |
| 8 | type | varchar | 32 | 0 | Y | N | 文件类型 |
表user (用户账户:用于保存用户登录信息)
| 编号 | 名称 | 数据类型 | 长度 | 小数位 | 允许空值 | 主键 | 默认值 | 说明 |
| 1 | user_id | mediumint | 8 | 0 | N | Y | 用户ID:[0,8388607]用户获取其他与用户相关的数据 | |
| 2 | state | smallint | 5 | 0 | N | N | 1 | 账户状态:[0,10](1可用|2异常|3已冻结|4已注销) |
| 3 | user_group | varchar | 32 | 0 | Y | N | 所在用户组:[0,32767]决定用户身份和权限 | |
| 4 | login_time | timestamp | 19 | 0 | N | N | CURRENT_TIMESTAMP | 上次登录时间: |
| 5 | phone | varchar | 11 | 0 | Y | N | 手机号码:[0,11]用户的手机号码,用于找回密码时或登录时 | |
| 6 | phone_state | smallint | 5 | 0 | N | N | 0 | 手机认证:[0,1](0未认证|1审核中|2已认证) |
| 7 | username | varchar | 16 | 0 | N | N | 用户名:[0,16]用户登录时所用的账户名称 | |
| 8 | nickname | varchar | 16 | 0 | Y | N | 昵称:[0,16] | |
| 9 | password | varchar | 64 | 0 | N | N | 密码:[0,32]用户登录所需的密码,由6-16位数字或英文组成 | |
| 10 | | varchar | 64 | 0 | Y | N | 邮箱:[0,64]用户的邮箱,用于找回密码时或登录时 | |
| 11 | email_state | smallint | 5 | 0 | N | N | 0 | 邮箱认证:[0,1](0未认证|1审核中|2已认证) |
| 12 | avatar | varchar | 255 | 0 | Y | N | 头像地址:[0,255] | |
| 13 | open_id | varchar | 255 | 0 | Y | N | 针对获取用户信息字段 | |
| 14 | create_time | timestamp | 19 | 0 | N | N | CURRENT_TIMESTAMP | 创建时间: |
| 15 | vip_level | varchar | 255 | 0 | Y | N | 会员等级 | |
| 16 | vip_discount | double | 11 | 2 | Y | N | 0.00 | 会员折扣 |
表user_group (用户组:用于用户前端身份和鉴权)
| 编号 | 名称 | 数据类型 | 长度 | 小数位 | 允许空值 | 主键 | 默认值 | 说明 |
| 1 | group_id | mediumint | 8 | 0 | N | Y | 用户组ID:[0,8388607] | |
| 2 | display | smallint | 5 | 0 | N | N | 100 | 显示顺序:[0,1000] |
| 3 | name | varchar | 16 | 0 | N | N | 名称:[0,16] | |
| 4 | description | varchar | 255 | 0 | Y | N | 描述:[0,255]描述该用户组的特点或权限范围 | |
| 5 | source_table | varchar | 255 | 0 | Y | N | 来源表: | |
| 6 | source_field | varchar | 255 | 0 | Y | N | 来源字段: | |
| 7 | source_id | int | 10 | 0 | N | N | 0 | 来源ID: |
| 8 | register | smallint | 5 | 0 | Y | N | 0 | 注册位置: |
| 9 | create_time | timestamp | 19 | 0 | N | N | CURRENT_TIMESTAMP | 创建时间: |
| 10 | update_time | timestamp | 19 | 0 | N | N | CURRENT_TIMESTAMP | 更新时间: |
整个健康餐搭配网站的需求分析主要对系统总体架构以及功能模块的设计,通过建立E-R模型和数据库逻辑系统设计完成了数据库系统设计。
4 健康餐搭配网站详细设计与实现
健康餐搭配网站的详细设计与实现主要是根据前面的健康餐搭配网站的需求分析和健康餐搭配网站的总体设计来设计页面并实现业务逻辑。主要从健康餐搭配网站界面实现、业务逻辑实现这两部分进行介绍。
4.1用户功能模块
4.1.1 用户注册界面
健康餐搭配网站的游客和车主用户时可以进行注册登录,当用户右上角“注册”按钮的时候,当填写上自己的账号+密码+确认密码+昵称+邮箱+手机号等后再点击“注册”按钮后将会先验证输入的有没有空数据,再次验证密码和确认密码是否是一样的,最后验证输入的账户名和数据库表中已经注册的账户名是否重复,只有都验证没问题后即可用户注册成功。其用用户注册界面展示如下图4-1所示。

图4-1注册界面图
注册关键代码如下所示。
/**
* 注册
* @param user
* @return
*/
@PostMapping("register")
public Map<String, Object> signUp(@RequestBody User user) {
// 查询用户
Map<String, String> query = new HashMap<>();
Map<String,Object> map = JSON.parseObject(JSON.toJSONString(user));
query.put("username",user.getUsername());
List list = service.selectBaseList(service.select(query, new HashMap<>()));
if (list.size()>0){
return error(30000, "用户已存在");
}
map.put("password",service.encryption(String.valueOf(map.get("password"))));
service.insert(map);
return success(1);
}
4.1.2 用户登录界面
健康餐搭配网站中的前台上注册后的用户是可以通过自己的账户名和密码进行登录的,当车主用户输入完整的自己的账户名和密码信息并点击“登录”按钮后,将会首先验证输入的有没有空数据,再次验证输入的账户名+密码和数据库中当前保存的用户信息是否一致,只有在一致后将会登录成功并自动跳转到健康餐搭配网站的首页中;否则将会提示相应错误信息,用户登录界面如下图4-2所示。

图4-2用户登录界面图
登录的逻辑代码如下所示。
/**
* 登录
* @param data
* @param httpServletRequest
* @return
*/
@PostMapping("login")
public Map<String, Object> login(@RequestBody Map<String, String> data, HttpServletRequest httpServletRequest) {
log.info("[执行登录接口]");
String username = data.get("username");
String email = data.get("email");
String phone = data.get("phone");
String password = data.get("password");
List resultList = null;
Map<String, String> map = new HashMap<>();
if(username != null && "".equals(username) == false){
map.put("username", username);
resultList = service.select(map, new HashMap<>()).getResultList();
}
else if(email != null && "".equals(email) == false){
map.put("email", email);
resultList = service.select(map, new HashMap<>()).getResultList();
}
else if(phone != null && "".equals(phone) == false){
map.put("phone", phone);
resultList = service.select(map, new HashMap<>()).getResultList();
}else{
return error(30000, "账号或密码不能为空");
}
if (resultList == null || password == null) {
return error(30000, "账号或密码不能为空");
}
//判断是否有这个用户
if (resultList.size()<=0){
return error(30000,"用户不存在");
}
User byUsername = (User) resultList.get(0);
Map<String, String> groupMap = new HashMap<>();
groupMap.put("name",byUsername.getUserGroup());
List groupList = userGroupService.select(groupMap, new HashMap<>()).getResultList();
if (groupList.size()<1){
return error(30000,"用户组不存在");
}
UserGroup userGroup = (UserGroup) groupList.get(0);
//查询用户审核状态
if (!StringUtils.isEmpty(userGroup.getSourceTable())){
String sql = "select examine_state from "+ userGroup.getSourceTable() +" WHERE user_id = " + byUsername.getUserId();
String res = String.valueOf(service.runCountSql(sql).getSingleResult());
if (res==null){
return error(30000,"用户不存在");
}
if (!res.equals("已通过")){
return error(30000,"该用户审核未通过");
}
}
//查询用户状态
if (byUsername.getState()!=1){
return error(30000,"用户非可用状态,不能登录");
}
String md5password = service.encryption(password);
if (byUsername.getPassword().equals(md5password)) {
// 存储Token到数据库
AccessToken accessToken = new AccessToken();
accessToken.setToken(UUID.randomUUID().toString().replaceAll("-", ""));
accessToken.setUser_id(byUsername.getUserId());
tokenService.save(accessToken);
// 返回用户信息
JSONObject user = JSONObject.parseObject(JSONObject.toJSONString(byUsername));
user.put("token", accessToken.getToken());
JSONObject ret = new JSONObject();
ret.put("obj",user);
return success(ret);
} else {
return error(30000, "账号或密码不正确");
}
}
4.1.3交流论坛界面
交流论坛:当用户点击“交流论坛”时,可通过局部搜索进行浏览论坛内容;点击“发布内容”,上传封面图,输入标题,选择分类,输入标签和正文,点击“发表内容”,发表新写的论坛内容;同时可对论坛文章进行点赞、收藏和评论。展示界面如下图所示。

图4-3交流论坛展示界面图
健康咨讯:当用户点击“健康咨讯”时,可以通过局部搜索进行浏览健康咨讯内容,同时可对咨讯文章进行点赞、收藏和发表评论。界面如下图4-4所示。

图4-4健康资讯界面图
留言区:当用户点击“留言区”时,可通过点击“留言”按钮,输入标题、用户名和留言内容进行发表留言。界面如下图4-5所示。

图4-5留言区详情界面图
BMI计算器:当用户点击“BMI计算器”时,可通过填写个人身高和体重,计算出个人的BMI值和健康状态。界面如下图4-6所示。

图4- 6 BMI计算器界面图
4.1.7食物信息界面
食物信息:当用户点击“食物信息”时,可通过搜索关键字和选择分类来查询食物信息,同时可对食物信息详情进行点赞、收藏和发表评论。如下图4-7所示。

图4-7食物信息界面图
健康食谱:当用户点击“健康食谱”时,可通过搜索关键字和选择分类来查询食谱信息,同时可对食谱内容进行点赞、收藏和评论。如下图所示。

图4-8健康食谱界面图
4.2后台管理功能模块
登录:管理员的账号是在数据列表中直接设置生成的,不需要进行注册,可直接输入账号密码登录,同时可对管理员资料进行增删改查。界面如下图4-9所示。

图4-9登录界面图
4.2.2用户管理界面
用户管理:当管理员点击“用户管理”这一菜单时,可对管理员和普用户信息进行管理。界面如下图4-10所示。

图4-10用户管理界面图
用户管理关键代码如下:
@PostMapping("/add")
@Transactional
public Map<String, Object> add(HttpServletRequest request) throws IOException {
service.insert(service.readBody(request.getReader()));
return success(1);
}
public Map<String, Object> addMap(Map<String,Object> map){
service.insert(map);
return success(1);
}
4.2.3 公共管理界面
公共管理:当管理员点击“公共管理”这一菜单时,可查看轮播图和留言板; 如需添加新的轮播图,点击右侧“新增”按钮,上传图片,输入标题,点击“确认”按钮进行添加;同时可对留言板的留言进行回复。界面如下图4-11所示。

图4-11公共管理界面图
4.2.4论坛管理界面
论坛管理:当管理员点击“论坛管理”这一菜单时,可查看交流论坛和论坛分类。如需添加新的论坛分类,点击右侧“新增”,输入类型名称和描述点击“确认”按钮进行添加;如需添加新的脚力论坛,点击右侧“添加”,上传图片,输入标题、标签,选择分类,输入正文,点击“确认”按钮进行添加。界面如下图所示。

图4-12系统轮播图管理界面图
咨讯管理:当管理员点击“咨讯管理”时,可产看健康咨讯和咨讯分类;如需添加新的咨讯分类,点击右侧“新增”,输入类型名称,点击“确认”按钮进行添加;如需添加新的健康咨讯,点击右侧“新增”,上传图片,输入标题、标签,选择分类,输入描述和正文,点击“确认”按钮进行添加。界面如下图4-13所示。

图4-13资讯管理界面图
食物信息:当管理员点击“食物信息”这一菜单时,可查看用户对食物信息的评论,同时可对已有的食物信息进行增删改查;如需添加新的食物信息,点击右侧“新增”按钮,输入食物名称,选择食物类型,上传图片,输入食物热量、作用功效和食物简介,点击“确认”按钮进行添加。界面图如下。

图4-14食物信息界面图
健康食谱:当管理员点击“健康食谱”这一菜单时,可查看用户对健康食谱的评论,同时可对已有的食谱进行增删改查;如需添加新的健康食谱,点击右侧“新增”按钮,输入推荐食物、食物类型,上传图片、选择食物时间,输入食物搭配和食谱做法,点击“确认”按钮进行添加。界面图如下。

图4-15健康食谱界面图
5系统测试
5.1 系统测试用例
系统测试包括:用户登录功能测试、健康资讯查看能测试、食物信息添加、健康食谱添加、密码修改测试,如表5-1、5-2、5-3、5-4、5-5所示:
表5-1 用户登录功能测试表
| 用例名称 | 用户登录系统 |
| 目的 | 测试用户通过正确的用户名和密码可否登录功能 |
| 前提 | 未登录的情况下 |
| 测试流程 | 1) 进入登录页面 2) 输入正确的用户名和密码 |
| 预期结果 | 用户名和密码正确的时候,跳转到登录成功界面,反之则显示错误信息,提示重新输入 |
| 实际结果 | 实际结果与预期结果一致 |
健康咨讯查看功能测试:
表5-2 健康资讯查看功能测试表
| 用例名称 | 健康资讯查看 |
| 目的 | 测试健康资讯查看功能 |
| 前提 | 用户登录 |
| 测试流程 | 点击健康资讯列表 |
| 预期结果 | 可以查看到所有健康资讯信息 |
| 实际结果 | 实际结果与预期结果一致 |
管理员添食物信息界面测试:
表5-3 管理员添加食物信息界面测试表
| 用例名称 | 添加食物信息测试用例 |
| 目的 | 测试食物信息添加功能 |
| 前提 | 管理员、用户正常登录情况下 |
| 测试流程 | 1)管理员点击食物信息,然后点击添加后并填写信息。 2)点击进行提交。 |
| 预期结果 | 提交以后,页面首页会显示新的食物信息 |
| 实际结果 | 实际结果与预期结果一致 |
管理员添加健康食谱功能测试:
表5-4车添加健康食谱功能测试表
| 用例名称 | 添加健康食谱测试用例 |
| 目的 | 测试健康食谱添加功能 |
| 前提 | 管理员、用户正常登录情况下 |
| 测试流程 | 11)管理员点击健康食谱,然后点击添加后并填写信息。 2)点击进行提交。 |
| 预期结果 | 提交以后,页面首页会显示新的健康食谱 |
| 实际结果 | 实际结果与预期结果一致 |
密码修改搜索功能测试:
表5-5 密码修改功能测试表
| 用例名称 | 密码修改测试用例 |
| 目的 | 测试管理员密码修改功能 |
| 前提 | 管理员用户正常登录情况下 |
| 测试流程 | 1)管理员密码修改并完成填写。 2)点击进行提交。 |
| 预期结果 | 使用新的密码可以登录 |
| 实际结果 | 实际结果与预期结果一致 |
通过编写健康餐搭配网站的测试用例,已经检测完毕、健康资讯查看能测试、食物信息添加、健康食谱添加、密码修改测试功能测试,通过这5大模块为健康餐搭配网站的后期推广运营提供了强力的技术支撑。
本文描述了健康餐搭配网站设计与实现的原理和开发过程,该系统是通过SpringBoot框架来搭建后台,中间件使用的是Tomcat服务器,配合Java开发语言数据库管理平台采用开源的MySQL,前台使用的是JQuery框架,同时使用Validate校验框架,这样就可以减少前端代码的输入量,而且基于JQuery框架的Validat框架使用简单,是流行的前端使用框架,前端使用的主要是JPS页面展示技术。
在开发前做了许多的准备,在本系统的设计和开发过程中阅览和学习了许多文献资料,从开发这个健康餐搭配网站的过程中我也收获了许许多多宝贵的方法以及设计思路,对系统的开发也起到了很重要的作用,系统的开发技术选用的都是自己比较熟悉的,比如Web、Java、SpringBoot、MySQL,这些技术都是在以前的学习中学到了,其中许多的设计思路和方法都是在以前不断地学习中摸索出来的经验,其实对于我们来说工作量还是比较大的,但是正是由于之前的积累与准备,才能顺利的完成这个项目,由此看来,积累经验跟做好准备是十分重要的事情。
当然在该系统的设计与实现的过程中也离不开老师以及同学们的帮助,正是因为他们的指导与帮助,我才能够成功的在预期内完成了这个系统。同时在这个过程当中我也收获了很多东西,此系统也有需要改进的地方,但是由于专业知识的浅薄,并不能做到十分完美,希望以后有机会可以让其真正的投入到使用之中。
[1]袁琳琳.计算机软件Java编程特点及技术分析[J].数字通信世界,2023(12):87-89.
[2]马庆.计算机软件开发中JAVA编程语言的应用[J].山西电子技术,2023(06):84-86+98.
[3]宋晓燕,杨芬.Java程序设计语言的分层教学实践[J].电子技术,2023,52(11):182-183.
[4]张国芳.Java编程语言在计算机软件开发中的应用方向分析[J].信息记录材料,2023,24(11):138-141.DOI:10.16009/j.cnki.cn13-1295/tq.2023.11.042.
[5]Liang C . [J]. Academic Journal of Computing & Information Science,2023,6(9).
[6]赖世文. 基于Garrett用户体验要素模型视角下个性化饮食推荐APP设计研究[D].江西财经大学,2023.DOI:10.27175/d.cnki.gjxcu.2023.000830.
[7]崔燕琪. 面向大学生的饮食健康科普条漫设计研究[D].武汉轻工大学,2023.DOI:10.27776/d.cnki.gwhgy.2023.000247.
[8]张芮嘉. 基于具身认知理论的健康饮食管理产品交互与体验设计[D].江南大学,2023.DOI:10.27169/d.cnki.gwqgu.2023.002535.
[9]李飞龙. 基于SARSA算法与多目标优化的智能配餐系统的研究与应用[D].浙江理工大学,2023.DOI:10.27786/d.cnki.gzjlg.2023.000089.
[10]Tess L ,Lucile M ,Maisie I , et al. [J]. Obesity reviews : an official journal of the International Association for the Study of Obesity,2023,24(6).
[11]任志斌,徐培培,杨媞提等.2019年中国学生营养改善计划学校带量食谱使用情况[J].中国学校卫生,2022,43(12):1791-1795.DOI:10.16835/j.cnki.1000-9817.2022.12.008.
[12]窦浩元,张瑜,李梦孜.“互联网+”时代下合理膳食智能化系统研究[J].食品安全导刊,2022(23):153-155.DOI:10.16043/j.cnki.cfs.2022.23.037.
[13]魏芳雨. 健康传播视角下公众健康生活方式意愿的影响因素研究[D].山东大学,2023.DOI:10.27272/d.cnki.gshdu.2022.005497.
[14]. 中国健康管理白皮书[C]//上海艾瑞市场咨询有限公司.艾瑞咨询系列研究报告(2022年第5期).[出版者不详],2022:55.
[15]赵敏,俞钰凡.移动互联网下的饮食文化特征及其变迁研究[J].食品安全导刊,2022(12):165-168.DOI:10.16043/j.cnki.cfs.2022.12.029.
[16]吴雪琪. 住区健康资源对居民自评健康的影响研究[D].湖南大学,2022.DOI:10.27135/d.cnki.ghudu.2022.000415.
[17]何叶紫.社交媒体时代的数据化生活与自我管理——基于健康饮食APP中“饮食打卡热”现象的分析[J].文化创新比较研究,2022,6(05):71-74.
[18]孟凯宁,李昆鹏,余琴琴.基于服务设计的健康膳食结构APP设计研究[J].包装工程,2021,42(08):190-197.DOI:10.19554/j.cnki.1001-3563.2021.08.025.
[19]刘宇豪,刘佳.基于微信小程序的健康饮食软件设计与实现[J].电脑编程技巧与维护,2020(07):69-71.DOI:10.16184/j.cnki.comprg.2020.07.024.
[20]卢剑锋. 健康餐饮专家系统研究与实现[D].华南理工大学,2019.
到此,整个基于SpringBoot的健康餐搭配网站就算完成了,虽然过程十分艰难,但是等到都完成的时候,我感觉无比的自豪,虽然设计的系统还存在许多的纰漏,但是我已经拼劲全力,给自己的大学四年画上了一个圆满的句号。
在这里我首先要感谢的就是大学四年来所有教导我的老师,是他们教会了我许多的专业知识以及做人的道理,从一进校门对对开发系统一窍不通到现在能自主开发一个管理系统,里面包含了前台框架、后台框架、业务流程、数据结构、操作系统等各种知识,只有把他们统一运用好,才能够完成整个系统,这都是老师的功劳;其次我要感谢我的指导老师,在开发这个系统的时候,我遇到了无数的问题,经常通过线上、线下的方式去请教导师,每次去请教导师,他从来没有不耐烦,都是细心的引导,告诉我怎么样实现这个功能,怎么样才能使得系统更加完善,然后通过自己查询相关资料解决问题,提高了自己自主解决问题的能力,授人以鱼不如授人以渔,指导老师的这种工作态度受益终生,我也会向老师不断靠拢,向他学习,在此我只想说一句:“老师,谢谢您,您辛苦了”!最后我还要感谢我的室友、同学,在一起学习这四年,他们不但学习上给了我很多建议,在生活上更加给了我帮助,正是有他们的帮助,我的大学生涯才如此完美。
最后,希望自己在未来的道路上能够越走越远,不辜负在大学的学习以及老师们的细致的教导,追风赶月莫停留,平荒尽处是春山。
免费领取项目源码,请关注❥点赞收藏并私信博主,谢谢~
741

被折叠的 条评论
为什么被折叠?



