摘 要
随着时代的不断更新,社会的不断变换,信息技术的飞速发展,计算机科技技术也逐步走向成熟。基于云平台的Python房屋租赁管理系统是一个全面而高效的系统,旨在简化房屋租赁流程,提供方便的房屋信息管理和用户服务。系统分为用户和管理员两种角色,用户可以在系统中浏览最新的房屋出租信息,查看详细的房屋信息,提交看房申请、租赁申请,管理个人账户和收藏的房屋。管理员则具有更多权限和功能,包括管理用户账户,房屋信息,类型,处理看房申请,租赁申请,生成租赁合同,处理反馈,管理系统公告和轮播图等。系统实现了信息管理的完整性和灵活性,用户和管理员均能通过系统完成各自的任务。通过该系统,房屋租赁流程变得更加便捷和透明,用户体验得到极大提升,管理工作也更加高效。系统依托云平台,确保数据的安全性和可靠性,同时提供了灵活扩展的可能性,为房屋租赁业务的发展提供了坚实的技术支持。
关键词:房屋租赁管理系统;Python语言;MySQL数据库
Design and Implementation of a Python Housing Rental Management System Based on Cloud Platform
Abstract
With the continuous updates of the times, the constant changes in society, the rapid development of information technology, and the gradual maturity of computer technology. The Python housing rental management system based on cloud platform is a comprehensive and efficient system aimed at simplifying the housing rental process, providing convenient housing information management and user services. The system is divided into two roles: user and administrator. Users can browse the latest rental information of houses in the system, view detailed house information, submit viewing and rental applications, manage personal accounts and favorite houses. Administrators have more permissions and functions, including managing user accounts, housing information, types, processing viewing and leasing applications, generating leasing contracts, processing feedback, managing system announcements and carousel images, etc. The system achieves the integrity and flexibility of information management, allowing users and administrators to complete their respective tasks through the system. Through this system, the housing rental process has become more convenient and transparent, user experience has been greatly improved, and management work has become more efficient. The system relies on a cloud platform to ensure the security and reliability of d ata, while providing the possibility of flexible expansion, providing solid technical support for the development of housing rental business.
Key words:Housing rental management system; Python language; MySQL database
目 录
近几年,随着信息技术的不断进步与完善,房屋租赁是人们日常生活中重要的需求之一,然而传统的房屋租赁流程存在许多问题,如信息不透明、繁琐的手续、资源浪费等,严重影响了租房体验和行业的发展。因此,开发一套基于云平台的房屋租赁管理系统具有重要的研究背景和意义。
该系统可以提高网上房屋租赁信息的透明度和准确性。房屋租赁管理系统通过管理员审核发布的房屋信息,确保信息的真实可靠性,避免了中介或个人发布虚假信息的情况。用户可以方便地浏览最新的房屋出租信息,包括房屋图片、面积、价格、位置等详细信息,以便更好地做出选择。系统提供了便捷的租房流程和服务。用户可以通过系统提交看房申请、租赁申请,无需亲自前往中介或房东处办理,节省了大量的时间和精力。系统还提供了在线签订租赁合同的功能,简化了繁琐的手续,提高了租房的效率。此外,系统还提供了个性化的服务和功能。用户可以创建个人账户,收藏感兴趣的房屋信息,方便查找和管理自己感兴趣的房源。而管理员可以通过系统管理用户账户,房屋信息,处理租赁申请和反馈等,提高了管理工作的效率和精确度。云平台为系统提供了强大的计算和存储能力,可以支持大量的用户和数据,并且具有高可靠性和安全性,保障了房屋租赁数据的安全和隐私。
综上所述,基于云平台的房屋租赁管理系统具有重要的研究背景和意义。它改变传统的租房流程,提高了信息的透明度和准确性,简化了租房手续,提供了个性化的服务,同时具备良好的扩展性和安全性,有望为房屋租赁业务的发展带来巨大的影响。
在国内,随着互联网和智能手机的普及,许多房地产和租赁企业开始开发和投入使用房屋租赁管理系统。这些系统包括房屋信息发布、租赁合同签订、租金支付、维修服务等多个功能模块,为房东和租客提供了便捷的租房流程和服务。例如,链家、58同城、贝壳等知名的租赁平台都开发了自己的房屋租赁管理系统,其在市场上得到了广泛的应用和推广。
在国外,房屋租赁管理系统的开发也十分活跃。美国、英国、澳大利亚等国家的房屋租赁市场发达,相关企业和创业者积极开发各种房屋租赁管理系统。例如,Airbnb是一个知名的在线房屋租赁平台,其开发了全面的房屋租赁管理系统,涵盖了房屋信息发布、预订管理、支付结算等功能,成为了全球最大的房屋租赁平台之一。
总体来说,房屋租赁管理系统的国内外开发现状都比较活跃。从功能上看,系统越来越完善,实现了从房屋信息发布到租赁合同签订、支付结算等一系列的流程,并且提供了个性化的服务。从用户体验角度看,系统界面友好,操作简便,提高了用户的满意度和使用体验。从技术角度看,系统采用了云计算、大数据、物联网等先进技术,提高了系统的性能和效率。然而,尽管房屋租赁管理系统在发展方面取得了不错的进展,但仍然存在一些问题。其中,房屋信息的真实性和准确性仍然是一个亟需解决的问题。此外,用户对于房屋租赁流程的信任度和满意度仍然有待提高。因此,未来的研发工作可以加强对于信息审核机制的建设,提高用户对于系统的信任度,并进一步优化系统的用户。
首先,通过引擎搜索或者查阅相关文献资料,了解了本系统开发的背景以及设计系统的意义所在,收集用户需求信息。其次,在开发工具上,最终确定选用Django框架设计开发本系统,MySQL作为设计数据库的工具。即利用Python语言实现用户界面,并同数据库连接起来实现完整的通信功能。之后,设计出系统大致的功能模块。主要从方便系统用户和系统管理员的角度进行分析,明确该系统应该具有的功能。最终是测试系统,通过用例测试发现存在的问题并找到解决的方案。利用现有的开发平台,结合自己所学的知识,在老师的指导帮助下来完成该设计,确保系统的可用性、实用性。
1.每个文件都有其输出窗口。
2.可以终止进程(只要点下按钮就行)。
3.各种提示超强:①没用的变量颜色会变灰②用错了的变量下面会有红色波浪线③书写提示(sublime也有但较弱)。
4.索引功能超强。
现在MySQL数据库在网络上它可以支撑许多个用户,而且也可以适应客服机和服务器的部署或者配置等,我们这里的服务器和客户机其实就是一种软件上的概念,并且我们使用的计算机硬件也与他们不存在一一对应的关系。
MySQL是一款非常流行的关系型数据库管理系统,它的出现一直都是佼佼者,它不仅功能非常强大,而且使用起来非常方便,并且MySQL的跨平台能力也很好,软件开发人员非常喜欢它的这些强大的优点。不同于其他关系型数据库,对于数据库的管理它有着自己的一套方案,通过对用户设定相应的权限和角色来达到对数据库的管理。由此可见,MySQL是一个能够适用于吞吐量高,可靠性高,效率高的一款数据库管理软件。
优点一:MySQL中对于不同身份的用户都设定其不同的权限来完成不同的业务逻辑,这使得MySQL在安全和完整性远远超出了其他关系型数据库。
优点二:对于那些动画、图形和声音的数据类型MySQL也可以支持,这说明多数据类型MySQL也是可以支持的。
优点三:MySQL还可以做到多个平台的开发,软件开发的多种编程语言都可以实现对MySQL数据库的操作。
Python是一种开发语言,能够以直译的方式进行计算机语言,而且可以面向对象编程。它是由Guido van Rossum在十九世纪八十年代末研发出来,并且在九一年公开发行使用。Python有很多特点,比如有简洁的语法,清晰的语句,丰富的类库。正式由于这些优点,能够非常快速的和其他语言进行结合,来实现各种功能模块。很多人给它起了个外号叫“黏黏胶”语言。使用Python快速生成程序的原型,是现在很多程序员使用的方法。如果其中有比较特殊要求的地方,也非常方便的进行修改。
而且PyQt具有双证,为它能够跨平台运行(例如UNIX,微软和苹果的平台)提供了保证。
使用Python语言之前,要进行平台的安装,用户需要根据不同的平台,下载不同的版本,然后进行环境变量的配置,便可以进行运行。
Python 特点:
1.相对于其他计算机语言来说学习起来比较简单:Python的关键字较少,结构相对简单,语法简单,对于刚学编程语言的人来说更容易上手。
2.阅读起来也相对简单:Python代码结构简洁明了,并在定义上看起来也非常清晰,所以在阅读的过程中更加简单。
3.维护起来方便:Python的维护简单方便。
4.标准库特别广泛:Python的最大的最大优势是有非常多的库,而且是跨平台的,而且对系统的兼容性很好,比如在UNIX,Windows和Macintosh系统上都能够进行兼容。
5.具有方便的互动模式:有了互动模式的支持,开发者可以从代码就可以看到结果,这样开发者对程序的测试与调试,变的更方便。
6.可移植性好:Python可以跨平台运行。
7.扩展性非常好的:如果有关键的代码,你可以用特殊的语言进行编写,也能够在系统中调试运行。
-
- Django框架
Django是一个由Python编写的具有完整架站能力的开源Web框架。使用Django,只要很少的代码,Python的程序开发人员就可以轻松地完成一个正式网站所需要的大部分内容,并进一步开发出全功能的Web服务。
Django本身基于MVC模型,即Model(模型)+View(视图)+ Controller(控制器)设计模式,因此天然具有MVC的出色基因:开发快捷、部署方便、可重用性高、维护成本低等。Python加Django是快速开发、设计、部署网站的最佳组合。
本次设计基于B/S 模式下,运用基于Python技术采用的是Mysql数据库实现,总体的可行性共分为以下两个方面。
实用性方面,本次设计的主要任务是在房屋租赁管理系统内看房申请、租赁申请、租赁合同、房屋反馈等,符合当前潮流的发展。从用户角度出发,同时也考虑系统运营成本和人力资源,采用网络上的便捷方式,实现线上业务,使得业务流程更系统,也更方便用户的体验,比较实用。
经济性方面,由于本课题中设计的房屋租赁管理系统的主要目的是为了能够更加方便及快捷的进行信息的查询管理及检索服务,也就是能够可以直接投入使用的信息化软件。系统的主要成本主要是集中在对使用数据后期继续维护及其管理更新这个操作上。但是一旦系统投入到实际的运行及使用之后就能够很好的提高信息查询检索的效率,同时也需要有效的保证查询者的信息方面的安全性,同时这个房屋租赁管理系统所带来的实际应用方面的价值是远远的超过了实际系统进行开发与维护方面的成本,因此,从经济上来说开发这个软件是可行的。
房屋租赁管理系统的功能主要分为前台用户根据自己的需求进行注册登录,浏览房屋信息并对选中的房屋进行查看、租赁等操作。后台系统管理员主要对系统用户、房屋信息管理、房屋类型管理、看房申请管理、租赁申请管理、租赁合同管理、房屋反馈管理、系统管理、系统公告管理、资源管理等进行处理。
系统用例图如下所示。

图3-1 系统用例图
注册:用户注册后需要管理员审核通过才能登录系统。
登录:根据账号、密码进行登录操作。
系统公告:用户可以查看管理员发布的系统公告信息。
房屋资讯:用户根据自己的需求浏览最新的房屋出租信息。
房屋信息:用户可以查看各个房屋的详细信息,包括价格、位置、图片等,并对喜欢的房屋进行租赁。
我的账户:用户可以查看个人信息并修改密码。
个人中心:用户可以查看看房申请、租赁申请、租赁合同、房屋反馈、收藏等信息。
后台首页:管理员登录后的首页,显示系统各模块的入口。
系统公告管理:管理管理员和租客用户,包括审核租客用户注册申请。
房屋类型管理:维护、查看房屋类型列表,包括添加、编辑、删除房屋类型。
房屋信息管理:用户可以查看各个房屋的详细信息,包括价格、位置、图片等,并对喜欢的房屋进行租赁。
看房申请管理:管理员处理用户提交的看房申请,包括审核通过或拒绝。
租赁申请管理:管理员处理用户提交的租赁申请,生成租赁合同。
房屋反馈管理:管理员可以查看用户反馈,并进行处理。
租赁合同管理:管理员可以查看和管理所有租赁合同,包括续约和终止合同。
资源管理:管理员可以管理房屋资讯和资讯分类,保持信息的更新和分类。
首先主要考虑的是系统功能软件,在具体设计的环节上,是不是能够较好的满足各类用户的基本功能需求,如果不能较好的满足用户需求,那么这个系统的存在是没有价值的。软件系统的非功能性求分析,从7个方面展开,一个是性能分析,针对系统;一个是安全分析,针对系统,一个是完整度分析,针对系统,一个是可维护分析,针对系统,一个是可扩展性分析,针对系统,一个是适应业务的性能分析。面对房屋租赁管理系统存在的性能、安全、扩展、完整度等7个方面性能综合比对分析后发现,需要相应的非功能性需求分析。
安全性对每一个系统来说都是非常重要的。安全性很好的系统可以保护房屋的信息和用户的信息不被窃取。提高系统的安全性不仅是对用户的负责,更是对房屋信息的负责。尤其针对于房屋租赁管理系统来说,必须要有很好的安全性来保障整个系统。
系统具有对使用者有权限控制,针对角色的不通限制使用者的权限,以此来确保系统的安全性。
数据库中的数据是从外界输入的,当数据的输入时,由于种种原因,输入的数据会无效,或者是脏数据。因此,怎样保证输入的数据符合规定,成为了数据库系统,尤其是多用户的关系数据库系统首要关注的问题。
因此,在写入数据库时,要保证数据完整性、正确性和一致性。
对系统的数据流进行分析,系统的使用者分为二类,注册用户,管理员。系统主要对界面信息传送,登录信息的验证,注册信息的接收,用户各种操作的响应做处理。
系统顶层数据流图如下图所示。

图3-2 顶层数据流图
要判断用户是是什么身份,是根据登录的数据来判断后,跳转到对应的功能界面。在系统的内部用户就可以对数据进行操作,数据库中心就可以接收到系统传输的有效数据流来对数据sql语句进行对应操作。
系统底层数据流图如下图所示。

图3-3 底层数据流图
本房屋租赁管理系统的架构设计主要分为可以3层,主要有Web层,业务层,Model层。其中web层还包括View层和Controller层,Model层包括元数据扩展层和数据访问层。
系统架构如下图所示。

图4-1 系统架构
房屋租赁管理系统总体分为前台用户模块和后台管理员模块。
两个模块表现上是分别独立存在,但是访问的数据库是一样的。每一个模块的功能都是根据先前完成的需求分析,并查阅相关资料后整理制作的。
综上所述,系统功能结构图如下图所示。

图4-2 系统功能结构图
登录模块:登录模块是进入系统的入口,所有用户必须登录后才能访问系统。登录需要输入账号和密码,如果多次尝试登录需要输入验证码。登录时需要选择用户的角色,是一般用户还是管理员登录等。登录成功后,会通过数据库获取用户的权限,并跳转至用户的主页面。
系统用户模块:管理员管理用户和管理员。管理员对用户信息进行管理,只有普通用户才可在该系统上进行相应的操作。用户对个人信息可进行修改;管理员可对自己的个人信息进行维护,同时可对用户的密码信息进行修改,也可删除系统中的用户。
系统公告管理:管理管理员和租客用户,包括审核租客用户注册申请。
房屋类型管理:维护、查看房屋类型列表,包括添加、编辑、删除房屋类型。
房屋信息管理:用户可以查看各个房屋的详细信息,包括价格、位置、图片等,并对喜欢的房屋进行租赁。
看房申请管理:管理员处理用户提交的看房申请,包括审核通过或拒绝。
租赁申请管理:管理员处理用户提交的租赁申请,生成租赁合同。
房屋反馈管理:管理员可以查看用户反馈,并进行处理。
租赁合同管理:管理员可以查看和管理所有租赁合同,包括续约和终止合同。
资源管理:管理员可以管理房屋资讯和资讯分类,保持信息的更新和分类。
数据库系统作为一个重要的组件,其优化针对整体网络的运行非常重要。为了构建一个高效的数据库系统,我们需要明确每个元素的特征,并将它们组合在一起。
数据库在软件开发过程中起着至关重要的作用,它不仅可以帮助我们确定数据库的大小,还可以帮助我们构建出有效的数据模型。为了确保数据的安全性和稳定性,我们采用了Mysql作为数据库的管理工具。
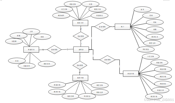
E-R图是一种有效的技术,用于将复杂的虚拟环境转换成更加精确的形式,从而更好地表达出真实的环境。这种技术不仅能够帮助我们更好地理解和掌握虚拟环境,而且还能够帮助我们更好地构建和管理复杂的网络。Mysql数据库具有出色的安全性,它可以有效地防止数据丢失和损坏,如E-R图所示,它可以有效地防止数据丢失和损坏。
系统ER图如下图所示。

图4-3 系统ER图
房屋租赁管理系统所拥有的数据表有以下:登录访问时长表、文章分类表、租赁申请表、房屋信息表等,如下表所示。
表access_token (登陆访问时长)
| 编号 | 名称 | 数据类型 | 长度 | 小数位 | 允许空值 | 主键 | 默认值 | 说明 |
| 1 | token_id | int | 10 | 0 | N | Y | 临时访问牌ID | |
| 2 | token | varchar | 64 | 0 | Y | N | 临时访问牌 | |
| 3 | info | text | 65535 | 0 | Y | N | ||
| 4 | maxage | int | 10 | 0 | N | N | 2 | 最大寿命:默认2小时 |
| 5 | create_time | timestamp | 19 | 0 | N | N | CURRENT_TIMESTAMP | 创建时间: |
| 6 | update_time | timestamp | 19 | 0 | N | N | CURRENT_TIMESTAMP | 更新时间: |
| 7 | user_id | int | 10 | 0 | N | N | 0 | 用户编号: |
表article (文章:用于内容管理系统的文章)
| 编号 | 名称 | 数据类型 | 长度 | 小数位 | 允许空值 | 主键 | 默认值 | 说明 |
| 1 | article_id | mediumint | 8 | 0 | N | Y | 文章id:[0,8388607] | |
| 2 | title | varchar | 125 | 0 | N | Y | 标题:[0,125]用于文章和html的title标签中 | |
| 3 | type | varchar | 64 | 0 | N | N | 0 | 文章分类:[0,1000]用来搜索指定类型的文章 |
| 4 | hits | int | 10 | 0 | N | N | 0 | 点击数:[0,1000000000]访问这篇文章的人次 |
| 5 | praise_len | int | 10 | 0 | N | N | 0 | 点赞数 |
| 6 | create_time | timestamp | 19 | 0 | N | N | CURRENT_TIMESTAMP | 创建时间: |
| 7 | update_time | timestamp | 19 | 0 | N | N | CURRENT_TIMESTAMP | 更新时间: |
| 8 | source | varchar | 255 | 0 | Y | N | 来源:[0,255]文章的出处 | |
| 9 | url | varchar | 255 | 0 | Y | N | 来源地址:[0,255]用于跳转到发布该文章的网站 | |
| 10 | tag | varchar | 255 | 0 | Y | N | 标签:[0,255]用于标注文章所属相关内容,多个标签用空格隔开 | |
| 11 | content | longtext | 2147483647 | 0 | Y | N | 正文:文章的主体内容 | |
| 12 | img | varchar | 255 | 0 | Y | N | 封面图 | |
| 13 | description | text | 65535 | 0 | Y | N | 文章描述 |
表article_type (文章分类)
| 编号 | 名称 | 数据类型 | 长度 | 小数位 | 允许空值 | 主键 | 默认值 | 说明 |
| 1 | type_id | smallint | 5 | 0 | N | Y | 分类ID:[0,10000] | |
| 2 | display | smallint | 5 | 0 | N | N | 100 | 显示顺序:[0,1000]决定分类显示的先后顺序 |
| 3 | name | varchar | 16 | 0 | N | N | 分类名称:[2,16] | |
| 4 | father_id | smallint | 5 | 0 | N | N | 0 | 上级分类ID:[0,32767] |
| 5 | description | varchar | 255 | 0 | Y | N | 描述:[0,255]描述该分类的作用 | |
| 6 | icon | text | 65535 | 0 | Y | N | 分类图标: | |
| 7 | url | varchar | 255 | 0 | Y | N | 外链地址:[0,255]如果该分类是跳转到其他网站的情况下,就在该URL上设置 | |
| 8 | create_time | timestamp | 19 | 0 | N | N | CURRENT_TIMESTAMP | 创建时间: |
| 9 | update_time | timestamp | 19 | 0 | N | N | CURRENT_TIMESTAMP | 更新时间: |
表auth (用户权限管理)
| 编号 | 名称 | 数据类型 | 长度 | 小数位 | 允许空值 | 主键 | 默认值 | 说明 |
| 1 | auth_id | int | 10 | 0 | N | Y | 授权ID: | |
| 2 | user_group | varchar | 64 | 0 | Y | N | 用户组: | |
| 3 | mod_name | varchar | 64 | 0 | Y | N | 模块名: | |
| 4 | table_name | varchar | 64 | 0 | Y | N | 表名: | |
| 5 | page_title | varchar | 255 | 0 | Y | N | 页面标题: | |
| 6 | path | varchar | 255 | 0 | Y | N | 路由路径: | |
| 7 | position | varchar | 32 | 0 | Y | N | 位置: | |
| 8 | mode | varchar | 32 | 0 | N | N | _blank | 跳转方式: |
| 9 | add | tinyint | 3 | 0 | N | N | 1 | 是否可增加: |
| 10 | del | tinyint | 3 | 0 | N | N | 1 | 是否可删除: |
| 11 | set | tinyint | 3 | 0 | N | N | 1 | 是否可修改: |
| 12 | get | tinyint | 3 | 0 | N | N | 1 | 是否可查看: |
| 13 | field_add | text | 65535 | 0 | Y | N | 添加字段: | |
| 14 | field_set | text | 65535 | 0 | Y | N | 修改字段: | |
| 15 | field_get | text | 65535 | 0 | Y | N | 查询字段: | |
| 16 | table_nav_name | varchar | 500 | 0 | Y | N | 跨表导航名称: | |
| 17 | table_nav | varchar | 500 | 0 | Y | N | 跨表导航: | |
| 18 | option | text | 65535 | 0 | Y | N | 配置: | |
| 19 | create_time | timestamp | 19 | 0 | N | N | CURRENT_TIMESTAMP | 创建时间: |
| 20 | update_time | timestamp | 19 | 0 | N | N | CURRENT_TIMESTAMP | 更新时间: |
表collect (收藏)
| 编号 | 名称 | 数据类型 | 长度 | 小数位 | 允许空值 | 主键 | 默认值 | 说明 |
| 1 | collect_id | int | 10 | 0 | N | Y | 收藏ID: | |
| 2 | user_id | int | 10 | 0 | N | N | 0 | 收藏人ID: |
| 3 | source_table | varchar | 255 | 0 | Y | N | 来源表: | |
| 4 | source_field | varchar | 255 | 0 | Y | N | 来源字段: | |
| 5 | source_id | int | 10 | 0 | N | N | 0 | 来源ID: |
| 6 | title | varchar | 255 | 0 | Y | N | 标题: | |
| 7 | img | varchar | 255 | 0 | Y | N | 封面: | |
| 8 | create_time | timestamp | 19 | 0 | N | N | CURRENT_TIMESTAMP | 创建时间: |
| 9 | update_time | timestamp | 19 | 0 | N | N | CURRENT_TIMESTAMP | 更新时间: |
表comment (评论)
| 编号 | 名称 | 数据类型 | 长度 | 小数位 | 允许空值 | 主键 | 默认值 | 说明 |
| 1 | comment_id | int | 10 | 0 | N | Y | 评论ID: | |
| 2 | user_id | int | 10 | 0 | N | N | 0 | 评论人ID: |
| 3 | reply_to_id | int | 10 | 0 | N | N | 0 | 回复评论ID:空为0 |
| 4 | content | longtext | 2147483647 | 0 | Y | N | 内容: | |
| 5 | nickname | varchar | 255 | 0 | Y | N | 昵称: | |
| 6 | avatar | varchar | 255 | 0 | Y | N | 头像地址:[0,255] | |
| 7 | create_time | timestamp | 19 | 0 | N | N | CURRENT_TIMESTAMP | 创建时间: |
| 8 | update_time | timestamp | 19 | 0 | N | N | CURRENT_TIMESTAMP | 更新时间: |
| 9 | source_table | varchar | 255 | 0 | Y | N | 来源表: | |
| 10 | source_field | varchar | 255 | 0 | Y | N | 来源字段: | |
| 11 | source_id | int | 10 | 0 | N | N | 0 | 来源ID: |
表hits (用户点击)
| 编号 | 名称 | 数据类型 | 长度 | 小数位 | 允许空值 | 主键 | 默认值 | 说明 |
| 1 | hits_id | int | 10 | 0 | N | Y | 点赞ID: | |
| 2 | user_id | int | 10 | 0 | N | N | 0 | 点赞人: |
| 3 | create_time | timestamp | 19 | 0 | N | N | CURRENT_TIMESTAMP | 创建时间: |
| 4 | update_time | timestamp | 19 | 0 | N | N | CURRENT_TIMESTAMP | 更新时间: |
| 5 | source_table | varchar | 255 | 0 | Y | N | 来源表: | |
| 6 | source_field | varchar | 255 | 0 | Y | N | 来源字段: | |
| 7 | source_id | int | 10 | 0 | N | N | 0 | 来源ID: |
表house_type (房屋类型)
| 编号 | 名称 | 数据类型 | 长度 | 小数位 | 允许空值 | 主键 | 默认值 | 说明 |
| 1 | house_type_id | int | 10 | 0 | N | Y | 房屋类型ID | |
| 2 | house_type | varchar | 64 | 0 | Y | N | 房屋类型 | |
| 3 | create_time | datetime | 19 | 0 | N | N | CURRENT_TIMESTAMP | 创建时间 |
| 4 | update_time | timestamp | 19 | 0 | N | N | CURRENT_TIMESTAMP | 更新时间 |
表house_viewing_application (看房申请)
| 编号 | 名称 | 数据类型 | 长度 | 小数位 | 允许空值 | 主键 | 默认值 | 说明 |
| 1 | house_viewing_application_id | int | 10 | 0 | N | Y | 看房申请ID | |
| 2 | community_name | varchar | 64 | 0 | Y | N | 小区名称 | |
| 3 | house_name | varchar | 64 | 0 | Y | N | 房屋名称 | |
| 4 | cover | varchar | 255 | 0 | Y | N | 封面 | |
| 5 | house_type | varchar | 64 | 0 | Y | N | 房屋类型 | |
| 6 | rental_price | int | 10 | 0 | Y | N | 0 | 租赁价格 |
| 7 | house_address | varchar | 64 | 0 | Y | N | 房屋地址 | |
| 8 | contact_phone_number | varchar | 16 | 0 | Y | N | 联系电话 | |
| 9 | tenant_users | int | 10 | 0 | Y | N | 0 | 租客用户 |
| 10 | tenants_name | varchar | 64 | 0 | Y | N | 租客姓名 | |
| 11 | tenants_phone_number | varchar | 16 | 0 | Y | N | 租客电话 | |
| 12 | viewing_date | date | 10 | 0 | Y | N | 看房日期 | |
| 13 | remarks | text | 65535 | 0 | Y | N | 备注内容 | |
| 14 | examine_state | varchar | 16 | 0 | N | N | 未审核 | 审核状态 |
| 15 | examine_reply | varchar | 16 | 0 | Y | N | 审核回复 | |
| 16 | create_time | datetime | 19 | 0 | N | N | CURRENT_TIMESTAMP | 创建时间 |
| 17 | update_time | timestamp | 19 | 0 | N | N | CURRENT_TIMESTAMP | 更新时间 |
表housing_feedback (房屋反馈)
| 编号 | 名称 | 数据类型 | 长度 | 小数位 | 允许空值 | 主键 | 默认值 | 说明 |
| 1 | housing_feedback_id | int | 10 | 0 | N | Y | 房屋反馈ID | |
| 2 | lease_number | varchar | 64 | 0 | Y | N | 租赁编号 | |
| 3 | community_name | varchar | 64 | 0 | Y | N | 小区名称 | |
| 4 | house_name | varchar | 64 | 0 | Y | N | 房屋名称 | |
| 5 | cover | varchar | 255 | 0 | Y | N | 封面 | |
| 6 | house_type | varchar | 64 | 0 | Y | N | 房屋类型 | |
| 7 | rental_price | int | 10 | 0 | Y | N | 0 | 租赁价格 |
| 8 | house_address | varchar | 64 | 0 | Y | N | 房屋地址 | |
| 9 | contact_phone_number | varchar | 16 | 0 | Y | N | 联系电话 | |
| 10 | tenant_users | int | 10 | 0 | Y | N | 0 | 租客用户 |
| 11 | tenants_name | varchar | 64 | 0 | Y | N | 租客姓名 | |
| 12 | tenants_phone_number | varchar | 16 | 0 | Y | N | 租客电话 | |
| 13 | number_of_lease_months | int | 10 | 0 | Y | N | 0 | 租赁月数 |
| 14 | feedback_date | date | 10 | 0 | Y | N | 反馈日期 | |
| 15 | feedback_content | text | 65535 | 0 | Y | N | 反馈内容 | |
| 16 | examine_state | varchar | 16 | 0 | N | N | 未审核 | 审核状态 |
| 17 | examine_reply | varchar | 16 | 0 | Y | N | 审核回复 | |
| 18 | create_time | datetime | 19 | 0 | N | N | CURRENT_TIMESTAMP | 创建时间 |
| 19 | update_time | timestamp | 19 | 0 | N | N | CURRENT_TIMESTAMP | 更新时间 |
表housing_information (房屋信息)
| 编号 | 名称 | 数据类型 | 长度 | 小数位 | 允许空值 | 主键 | 默认值 | 说明 |
| 1 | housing_information_id | int | 10 | 0 | N | Y | 房屋信息ID | |
| 2 | community_name | varchar | 64 | 0 | Y | N | 小区名称 | |
| 3 | house_name | varchar | 64 | 0 | Y | N | 房屋名称 | |
| 4 | cover | varchar | 255 | 0 | Y | N | 封面 | |
| 5 | house_type | varchar | 64 | 0 | Y | N | 房屋类型 | |
| 6 | rental_price | int | 10 | 0 | Y | N | 0 | 租赁价格 |
| 7 | house_address | varchar | 64 | 0 | Y | N | 房屋地址 | |
| 8 | contact_phone_number | varchar | 16 | 0 | Y | N | 联系电话 | |
| 9 | introduction_to_the_house | longtext | 2147483647 | 0 | Y | N | 房屋介绍 | |
| 10 | hits | int | 10 | 0 | N | N | 0 | 点击数 |
| 11 | praise_len | int | 10 | 0 | N | N | 0 | 点赞数 |
| 12 | create_time | datetime | 19 | 0 | N | N | CURRENT_TIMESTAMP | 创建时间 |
| 13 | update_time | timestamp | 19 | 0 | N | N | CURRENT_TIMESTAMP | 更新时间 |
表lease_application (租赁申请)
| 编号 | 名称 | 数据类型 | 长度 | 小数位 | 允许空值 | 主键 | 默认值 | 说明 |
| 1 | lease_application_id | int | 10 | 0 | N | Y | 租赁申请ID | |
| 2 | lease_number | varchar | 64 | 0 | Y | N | 租赁编号 | |
| 3 | community_name | varchar | 64 | 0 | Y | N | 小区名称 | |
| 4 | house_name | varchar | 64 | 0 | Y | N | 房屋名称 | |
| 5 | cover | varchar | 255 | 0 | Y | N | 封面 | |
| 6 | house_type | varchar | 64 | 0 | Y | N | 房屋类型 | |
| 7 | rental_price | varchar | 64 | 0 | Y | N | 租赁价格 | |
| 8 | house_address | varchar | 64 | 0 | Y | N | 房屋地址 | |
| 9 | contact_phone_number | varchar | 16 | 0 | Y | N | 联系电话 | |
| 10 | tenant_users | int | 10 | 0 | Y | N | 0 | 租客用户 |
| 11 | tenants_name | varchar | 64 | 0 | Y | N | 租客姓名 | |
| 12 | tenants_phone_number | varchar | 16 | 0 | Y | N | 租客电话 | |
| 13 | application_date | date | 10 | 0 | Y | N | 申请日期 | |
| 14 | id_screenshot | varchar | 255 | 0 | Y | N | 证件截图 | |
| 15 | number_of_lease_months | int | 10 | 0 | Y | N | 0 | 租赁月数 |
| 16 | examine_state | varchar | 16 | 0 | N | N | 未审核 | 审核状态 |
| 17 | examine_reply | varchar | 16 | 0 | Y | N | 审核回复 | |
| 18 | create_time | datetime | 19 | 0 | N | N | CURRENT_TIMESTAMP | 创建时间 |
| 19 | update_time | timestamp | 19 | 0 | N | N | CURRENT_TIMESTAMP | 更新时间 |
表lease_contract (租赁合同)
| 编号 | 名称 | 数据类型 | 长度 | 小数位 | 允许空值 | 主键 | 默认值 | 说明 |
| 1 | lease_contract_id | int | 10 | 0 | N | Y | 租赁合同ID | |
| 2 | lease_number | varchar | 64 | 0 | N | N | 租赁编号 | |
| 3 | community_name | varchar | 64 | 0 | Y | N | 小区名称 | |
| 4 | house_name | varchar | 64 | 0 | Y | N | 房屋名称 | |
| 5 | cover | varchar | 255 | 0 | Y | N | 封面 | |
| 6 | house_type | varchar | 64 | 0 | Y | N | 房屋类型 | |
| 7 | rental_price | int | 10 | 0 | Y | N | 0 | 租赁价格 |
| 8 | house_address | varchar | 64 | 0 | Y | N | 房屋地址 | |
| 9 | contact_phone_number | varchar | 16 | 0 | Y | N | 联系电话 | |
| 10 | tenant_users | int | 10 | 0 | Y | N | 0 | 租客用户 |
| 11 | tenants_name | varchar | 64 | 0 | Y | N | 租客姓名 | |
| 12 | tenants_phone_number | varchar | 16 | 0 | Y | N | 租客电话 | |
| 13 | id_screenshot | varchar | 255 | 0 | Y | N | 证件截图 | |
| 14 | number_of_lease_months | int | 10 | 0 | Y | N | 0 | 租赁月数 |
| 15 | contract_date | date | 10 | 0 | Y | N | 合同日期 | |
| 16 | contract_amount | varchar | 64 | 0 | Y | N | 合同金额 | |
| 17 | contract_documents | varchar | 255 | 0 | Y | N | 合同文件 | |
| 18 | create_time | datetime | 19 | 0 | N | N | CURRENT_TIMESTAMP | 创建时间 |
| 19 | update_time | timestamp | 19 | 0 | N | N | CURRENT_TIMESTAMP | 更新时间 |
表notice (公告)
| 编号 | 名称 | 数据类型 | 长度 | 小数位 | 允许空值 | 主键 | 默认值 | 说明 |
| 1 | notice_id | mediumint | 8 | 0 | N | Y | 公告id: | |
| 2 | title | varchar | 125 | 0 | N | N | 标题: | |
| 3 | content | longtext | 2147483647 | 0 | Y | N | 正文: | |
| 4 | create_time | timestamp | 19 | 0 | N | N | CURRENT_TIMESTAMP | 创建时间: |
| 5 | update_time | timestamp | 19 | 0 | N | N | CURRENT_TIMESTAMP | 更新时间: |
表praise (点赞)
| 编号 | 名称 | 数据类型 | 长度 | 小数位 | 允许空值 | 主键 | 默认值 | 说明 |
| 1 | praise_id | int | 10 | 0 | N | Y | 点赞ID: | |
| 2 | user_id | int | 10 | 0 | N | N | 0 | 点赞人: |
| 3 | create_time | timestamp | 19 | 0 | N | N | CURRENT_TIMESTAMP | 创建时间: |
| 4 | update_time | timestamp | 19 | 0 | N | N | CURRENT_TIMESTAMP | 更新时间: |
| 5 | source_table | varchar | 255 | 0 | Y | N | 来源表: | |
| 6 | source_field | varchar | 255 | 0 | Y | N | 来源字段: | |
| 7 | source_id | int | 10 | 0 | N | N | 0 | 来源ID: |
| 8 | status | bit | 1 | 0 | N | N | 1 | 点赞状态:1为点赞,0已取消 |
表renting_a_house (租客用户)
| 编号 | 名称 | 数据类型 | 长度 | 小数位 | 允许空值 | 主键 | 默认值 | 说明 |
| 1 | renting_a_house_id | int | 10 | 0 | N | Y | 租客用户ID | |
| 2 | tenants_name | varchar | 64 | 0 | Y | N | 租客姓名 | |
| 3 | tenants_phone_number | varchar | 16 | 0 | Y | N | 租客电话 | |
| 4 | examine_state | varchar | 16 | 0 | N | N | 未审核 | 审核状态 |
| 5 | user_id | int | 10 | 0 | N | N | 0 | 用户ID |
| 6 | create_time | datetime | 19 | 0 | N | N | CURRENT_TIMESTAMP | 创建时间 |
| 7 | update_time | timestamp | 19 | 0 | N | N | CURRENT_TIMESTAMP | 更新时间 |
表slides (轮播图)
| 编号 | 名称 | 数据类型 | 长度 | 小数位 | 允许空值 | 主键 | 默认值 | 说明 |
| 1 | slides_id | int | 10 | 0 | N | Y | 轮播图ID: | |
| 2 | title | varchar | 64 | 0 | Y | N | 标题: | |
| 3 | content | varchar | 255 | 0 | Y | N | 内容: | |
| 4 | url | varchar | 255 | 0 | Y | N | 链接: | |
| 5 | img | varchar | 255 | 0 | Y | N | 轮播图: | |
| 6 | hits | int | 10 | 0 | N | N | 0 | 点击量: |
| 7 | create_time | timestamp | 19 | 0 | N | N | CURRENT_TIMESTAMP | 创建时间: |
| 8 | update_time | timestamp | 19 | 0 | N | N | CURRENT_TIMESTAMP | 更新时间: |
表upload (文件上传)
| 编号 | 名称 | 数据类型 | 长度 | 小数位 | 允许空值 | 主键 | 默认值 | 说明 |
| 1 | upload_id | int | 10 | 0 | N | Y | 上传ID | |
| 2 | name | varchar | 64 | 0 | Y | N | 文件名 | |
| 3 | path | varchar | 255 | 0 | Y | N | 访问路径 | |
| 4 | file | varchar | 255 | 0 | Y | N | 文件路径 | |
| 5 | display | varchar | 255 | 0 | Y | N | 显示顺序 | |
| 6 | father_id | int | 10 | 0 | Y | N | 0 | 父级ID |
| 7 | dir | varchar | 255 | 0 | Y | N | 文件夹 | |
| 8 | type | varchar | 32 | 0 | Y | N | 文件类型 |
表user (用户账户:用于保存用户登录信息)
| 编号 | 名称 | 数据类型 | 长度 | 小数位 | 允许空值 | 主键 | 默认值 | 说明 |
| 1 | user_id | mediumint | 8 | 0 | N | Y | 用户ID:[0,8388607]用户获取其他与用户相关的数据 | |
| 2 | state | smallint | 5 | 0 | N | N | 1 | 账户状态:[0,10](1可用|2异常|3已冻结|4已注销) |
| 3 | user_group | varchar | 32 | 0 | Y | N | 所在用户组:[0,32767]决定用户身份和权限 | |
| 4 | login_time | timestamp | 19 | 0 | N | N | CURRENT_TIMESTAMP | 上次登录时间: |
| 5 | phone | varchar | 11 | 0 | Y | N | 手机号码:[0,11]用户的手机号码,用于找回密码时或登录时 | |
| 6 | phone_state | smallint | 5 | 0 | N | N | 0 | 手机认证:[0,1](0未认证|1审核中|2已认证) |
| 7 | username | varchar | 16 | 0 | N | N | 账号:[0,16]用户登录时所用的账户名称 | |
| 8 | nickname | varchar | 16 | 0 | Y | N | 昵称:[0,16] | |
| 9 | password | varchar | 64 | 0 | N | N | 密码:[0,32]用户登录所需的密码,由6-16位数字或英文组成 | |
| 10 | | varchar | 64 | 0 | Y | N | 邮箱:[0,64]用户的邮箱,用于找回密码时或登录时 | |
| 11 | email_state | smallint | 5 | 0 | N | N | 0 | 邮箱认证:[0,1](0未认证|1审核中|2已认证) |
| 12 | avatar | varchar | 255 | 0 | Y | N | 头像地址:[0,255] | |
| 13 | open_id | varchar | 255 | 0 | Y | N | 针对获取用户信息字段 | |
| 14 | create_time | timestamp | 19 | 0 | N | N | CURRENT_TIMESTAMP | 创建时间: |
| 15 | vip_level | varchar | 255 | 0 | Y | N | 会员等级 | |
| 16 | vip_discount | double | 11 | 2 | Y | N | 0.00 | 会员折扣 |
表user_group (用户组:用于用户前端身份和鉴权)
| 编号 | 名称 | 数据类型 | 长度 | 小数位 | 允许空值 | 主键 | 默认值 | 说明 |
| 1 | group_id | mediumint | 8 | 0 | N | Y | 用户组ID:[0,8388607] | |
| 2 | display | smallint | 5 | 0 | N | N | 100 | 显示顺序:[0,1000] |
| 3 | name | varchar | 16 | 0 | N | N | 名称:[0,16] | |
| 4 | description | varchar | 255 | 0 | Y | N | 描述:[0,255]描述该用户组的特点或权限范围 | |
| 5 | source_table | varchar | 255 | 0 | Y | N | 来源表: | |
| 6 | source_field | varchar | 255 | 0 | Y | N | 来源字段: | |
| 7 | source_id | int | 10 | 0 | N | N | 0 | 来源ID: |
| 8 | register | smallint | 5 | 0 | Y | N | 0 | 注册位置: |
| 9 | create_time | timestamp | 19 | 0 | N | N | CURRENT_TIMESTAMP | 创建时间: |
| 10 | update_time | timestamp | 19 | 0 | N | N | CURRENT_TIMESTAMP | 更新时间: |
该系统是通过jdbc和MySQL达成连接的,新建一个jdbc.properties文件来填写与数据库连接所需要的驱动和参数。
jdbc.driverClass=com.MySQL.jdbc.Driver
jdbc.url=jdbc:MySQL://localhost:3306/tsi
jdbc.username=root
jdbc.password=123
第一个参数代表MySQL数据库的驱动,第二个参数代表要连接的数据库,第三个和第四个参数代表数据库连接名和密码。
后台与数据库访问主要是通过HQL语句来进行查询的,查询语句中的表名是表格的实体类名,在这种查询语句中*是不允许使用的,除非适合聚合函数一起使用才可以。
用户在填写数据的时候必须与注册页面上的验证相匹配否则会注册失败,注册页面的表单验证是通过PythonScript进行验证的,账号的长度必须在6到18之间,邮箱必须带有@符号,密码和密码确认必须相同,你输入的密码,系统会根据你输入密码的强度给出指定的值,电话号码必须要求输入格式与相符合,当你前台验证通过的时候你点击注册,表单会将你输入的值通过name值传递给后台并保存到数据库中。
用户注册流程图如下图所示。

图5-1用户注册流程图
用户注册界面如下图所示。

图5-2用户注册界面
主要由两部分组成,登录前的登录界面以及登录后的用户功能界面。登录界面,要求用户输入账号和密码,当账号和密码其中一个输入为空时,给出提示“账号,密码不能为空”。获取账号和密码后到数据库中查找,如果账号存在,以及对应的密码正确,则登录成功,否则登录失败。登录失败后给出提示,并把焦点停在文本框中。登录成功后将该次会话的全局变量username设置为账号。登录成功后进入会员的功能模块,主要有会员基本信息修改,已经发布图书信息管理,发布信息,和退出功能。退出功能是清除全局变量username的值,并跳回到首页。
登录流程图如下图所示。

图5-3登录流程图
用户登录界面如下图所示。

图5-4用户登录界面
用户登录/注册成功之后可以修改自己的基本信息。修改页面的表单中每一个input的name值都要与实体类中的参数相匹配,在用户点击修改页面的时候,如果改后账号与数据库里面重复了,页面会提示该账号已经存在了,否则通过Id来查询用户,并将用户的信息修改为表单提交的数据。

图5-5用户修改资料界面
如果房屋信息列表数据的信息需要修改,管理员可以通过查询房屋信息列表数据的基本信息来查询房屋信息列表数据,查询房屋信息列表数据是通过ajax技术来进行查询的,需要传递房屋信息列表数据的标题、编号等参数然后在返回到该页面中,可以选中要修改或删除的那条信息,如果选中了超过一条数据,页面会挑一个窗口提醒只能选择一条数,如果没有选中数据会挑一个窗口题型必须选择一条数据。当选择确认修改的时候,后台会根据传过来的id到数据库查询,并将结果返回到修改页面中,可以在修改页面中修改刚刚选中的信息当点击确认的时候from表单会将修改的数据提交到后台并保存到数据库中,就是说如果提交的数据数据库中存在就修改,否则就保存。
房屋信息列表展示界面如下图所示。

图5-6房屋信息列表展示界面
房屋信息管理界面如下图所示。

图5-7房屋信息管理界面
看房申请管理功能可以让用户轻松申请看房,并提供方便的管理工具。用户可以在系统中提交看房申请,并提供个人信息和预约时间。系统会将申请记录保存,并通知相关人员进行确认和安排。管理员可以查看和处理申请,包括审核用户信息、确认看房时间等。此功能可以提高看房申请的效率和准确性,并为用户和管理员提供便捷的管理工具。
看房申请界面如下所示。

图5-8看房申请界面
看房申请管理界面如下所示。

图5-9看房申请审核界面
租赁申请管理功能让用户快速提交租房需求,并填写个人信息、租赁时间等。系统保存申请记录,提醒管理员处理。管理员可审核用户信息,确认租赁时间,生成合同等。该功能简化租赁流程,提升效率。
租赁申请界面如下图所示。

图5-10租赁申请界面
租赁申请管理界面如下图所示。

图5-11租赁申请审核界面
用户通过房屋反馈界面,对租赁的房子进行使用反馈。管理员对该反馈进行反馈处理。
房屋反馈界面如下图所示。

图5-12房屋反馈提交界面
房屋反馈管理界面如下图所示。

图5-13房屋反馈处理界面
对任何系统而言,测试都是必不可少的环节,测试可以发现系统存在的很多问题,所有的软件上线之前,都应该进行充足的测试之后才能保证上线后不会Bug频发,或者是功能不满足需求等问题的发生。下面分别从单元测试,功能测试和用例测试来对系统进行测试以保证系统的稳定性和可靠性。
下表是系统登录功能测试用例,检测了账号和密码的不同的输入情况,观察系统的响应情况。得出该功能达到了设计目标。
表6-1 系统登录功能测试用例
| 功能描述 | 用于系统登录 | |
| 测试目的 | 检测登录时的合法性检查 | |
| 测试数据以及操作 | 预期结果 | 实际结果 |
| 输入的账号和密码带有非法字符 | 提示账号或者密码错误 | 与预期结果一致 |
| 输入的账号或者密码为空 | 提示账号或者密码错误 | 与预期结果一致 |
| 输入的账号和密码不存在 | 提示账号或者密码错误 | 与预期结果一致 |
| 输入正确的账号和密码 | 登录成功 | 与预期结果一致 |
下表是注册功能测试用例,检测了各种数据的输入情况,观察系统的响应情况。得出该功能达到了设计目标。
表6-2 注册功能测试用例
| 功能描述 | 用于用户注册 | |
| 测试目的 | 检测用户注册时的合法性检查 | |
| 测试数据以及操作 | 预期结果 | 实际结果 |
| 输入的手机号不合法 | 提示请输入正确的手机号码 | 与预期结果一致 |
| 输入的字段为空 | 提示必填项不能为空 | 与预期结果一致 |
| 输入的密码少于6位 | 提示密码必须为6-12位 | 与预期结果一致 |
| 输入的密码大于12位 | 提示密码必须为6-12位 | 与预期结果一致 |
下表是房屋信息管理功能的测试用例,检测了房屋信息管理中对房屋信息的增加,删除,修改,查询操作是否成功运行。观察系统的响应情况,得出该功能也达到了设计目标,系统运行正确。
前置条件;管理员登录系统。
表6-3 房屋信息管理的测试用例
| 功能描述 | 用于房屋信息管理 | |
| 测试目的 | 检测房屋信息管理时的各种操作的运行情况 | |
| 测试数据以及操作 | 预期结果 | 实际结果 |
| 点击添加房屋信息,必填项合法输入,点击保存 | 提示添加成功 | 与预期结果一致 |
| 点击添加房屋信息,必填项输入不合法,点击保存 | 提示必填项不能为空 | 与预期结果一致 |
| 点击修改房屋信息,必填项修改为空,点击保存 | 提示必填项不能为空 | 与预期结果一致 |
| 点击修改房屋信息,必填项输入不合法,点击保存 | 提示必填项不能为空 | 与预期结果一致 |
| 点击删除房屋信息,选择房屋信息删除 | 提示删除成功 | 与预期结果一致 |
| 点击搜索房屋信息,输入存在的房屋信息名称 | 查找出房屋信息 | 与预期结果一致 |
| 点击搜索房屋信息,输入不存在的房屋信息名称 | 不显示房屋信息 | 与预期结果一致 |
使用阿里云PTS(Performance Testing Service)性能测试服务对线上系统进行压力测试。线上服务器环境为:1核心CPU,1G内存,1Mbps公网带宽,Centos7.0操作系统。
压测过程中使用了2台并发机器,每台机器20个用户并发,对系统主页,登录,数据查询和数据维护等模块进行并发访问,测试结果是有40个用户并发时,数据管理相关页面的响应时间甚至达到了7s,通过查看服务器出网流量发现已经达到1381kb/s,可以看出服务器的带宽已经达到峰值,如果系统使用5Mbps的带宽,系统的响应时间和TPS将会大大增加。在整个测试的过程中,CPU的使用率占用仅8%,也提现出带宽瓶颈对系统的影响非常严重。
随着计算机互联网技术的迅猛发展,各行各业都已经实现采用计算机相关技术对日益放大的数据进行管理。该课题是房屋租赁管理系统为核心展开的,主要是为了实现房屋信息化管理和用户在线租赁房屋的需求。
房屋租赁管理系统的开发是以Django框架作为基础,系统整体为B/S架构,数据库系统使用MySQL。文中详细分析了房屋租赁管理系统的研究背景、研究目的和意义、开发工具和相关技术以及系统需求、系统详细设计和系统测试等等一系列内容。系统实现了房屋租赁管理系统所需的一些基本功能,并通过测试对这些实现的功能进行了完善,进而提高了系统整体的实用性。系统投入运行时,各功能均运行正常。系统的每个界面的操作符合常规逻辑,对使用者来说操作简单,界面友好。整个系统的各个功能设计合理,体现了人性化。
但是由于自己在系统开发过程中对一些用到的相关知识和技术掌握不够牢固,再加上自身开发经验欠缺,因此系统在有些方面的功能还不够完善,考虑的不够全面,因此整个系统还有待日后逐步完善。
参考文献
[1] Jie Yi.Design and development of personalized education information management system based on artificial intelligence[J].Applied Mathematics and Nonlinear Sciences,2024,9(1):
[2] Liang Zheng, Jieling Wang,Hao Wang.Design and Implementation of WEB-based Multi-entry Face Recognition Customer Management System[J].Advances in Computer, Signals and Systems,2023,7(11):
[3] Zhai Qingwen,Chen Xiao.Design and application of optical communication technology based on machine learning algorithms in physical education teaching information management system[J].Optical and Quantum Electronics,2023,56(1):
[4] 察美娟.房屋安全信息管理系统设计与实现[J].测绘与空间地理信息,2023,46(09):149-152.
[5] Pei Fen,Rong Yong.Design of Human Resource Management System Based on Cloud Platform[J].Advances in Computer, Signals and Systems,2023,7(7):
[6] Yu Xiya, Li Xianhe, Wu Changping,Xu Gongyou.Design and Deployment of Django-based Housing Information Management System[J].Journal of Physics: Conference Series,2023,2425(1):
[7] 张佳佳.房屋租赁推荐系统的研究与实现[D]. 西京学院, 2022.
[8] 闫银娟.基于SSM的房屋租赁系统的设计与实现[J].电脑知识与技术,2022,18(33):38-41.
[9] 马牧原, 徐日升,徐亚飞.基于大数据技术的房屋管理系统[J].电子测试,2022,36(08):85-87.
[10] 魏子钦, 梁艳美,单豫洲.基于JavaEE的房屋租赁系统[J].信息与电脑(理论版),2021,33(24):137-139.
[11] 刘文卓.基于区块链的房屋租赁系统的设计与实现[D]. 华中科技大学, 2022.
[12] 王馨.基于数据挖掘的房屋租赁管理系统设计与实现[D]. 哈尔滨理工大学, 2021.
[13] 唐苏旭.基于SpringBoot的房屋租赁系统的设计与实现[D]. 首都经济贸易大学, 2021.
[14] 周海伟, 张峻,童兆国.杭州市房屋智慧管理平台建设与应用[J].地理信息世界,2021,28(03):119-123.
[15] 熊雨治.企业出租自有房屋全流程管理研究[J].广西质量监督导报,2020,(12):177-178.
[16] 王涛. 出租房屋管理系统V1.0. 山西省, 天地通科技有限责任公司, 2020-05-01.
[17] 方丹.高校房屋管理系统的设计与实践[J].电脑知识与技术,2020,16(08):43-45.
[18] 万福里,李凯.基于JAVA的房屋出租管理系统的研究[J].信息技术与信息化,2019,(08):233-235.
[19] 张基.基于Android平台的房屋租赁管理系统的设计[J].老字号品牌营销,2019,(07):70-71.
[20] 胡世民.基于互联网+的房屋租赁管理系统的设计与实现[D]. 江西财经大学, 2018.
致谢
本次设计历时3个月。在这个毕业设计中,它离不开指导教师的指导,使事情基本顺利。指导老师无论是在毕业设计历经中,还是在论文做完中都给了了我特别大的助益。另一个方面,教师认真负责的工作姿态,谨慎的教学精神厚重的理论水准都使我获益匪浅。他勤恳谨慎的教学育人学习姿态也给我留下了特别特别深的感觉。我从老师那里学到了很多东西。在理论和实践中,我的技能得到了特别大的提高。在此,特向教师表示由衷的感激。
经过对该毕业设计的全部研究和开发,我的系统研发经历了从需求分析到实现详细功能,再到最终测试和维护的特殊进展。让我对系统研发有了更深层次的认识。如今我的动手本领单独处理疑惑的本领也获取到了特别大的演练学习增多,这是这次毕业设计最好的收获。
最后,在整个系统开发过程中,我周围的同学和朋友给了我很多意见,所以我很快就确认了系统的商业思想。在次,我由衷的向他们表示感激。
免费领取项目源码,请关注❥点赞收藏并私信博主,谢谢~

被折叠的 条评论
为什么被折叠?



