随着科技的飞速发展和互联网的普及,数码设备已成为人们生活中不可或缺的一部分。为了满足消费者对数码设备的需求,并提供一个便捷、高效的购物平台,本文旨在探讨数码设备销售网站的设计与实现。本研究首先进行了深入的市场调研和用户需求分析,明确了网站的设计目标和功能需求。在此基础上,我们设计并实现了一个功能完善、用户体验良好的数码设备销售网站。该网站采用了先进的前端技术和稳定的后端架构,确保了网站的稳定性和安全性。在用户体验方面,我们注重网站的交互设计和页面加载速度,以提供流畅、直观的购物体验。同时,网站还提供了丰富的商品信息和详细的购买指南,帮助用户更好地了解和选择适合自己的数码设备。最后,我们对网站进行了全面的功能测试和性能测试,结果表明该网站能够满足用户的购物需求,并提供良好的用户体验。本文的研究成果不仅为数码设备销售商提供了一个有效的在线销售平台,也为消费者提供了一个方便、快捷的购物渠道。未来,我们将继续关注用户需求变化和技术发展趋势,不断优化和完善网站功能,提升用户满意度。
关键词:数码设备;销售网站;Spring Boot
Abstract
With the rapid development of technology and the popularity of the Internet, digital devices have become an indispensable part of people's lives. In order to meet the needs of consumers for digital devices and provide a convenient and efficient shopping platform, this article aims to explore the design and implementation of a digital device sales website. This study first conducted in-depth market research and user demand analysis, clarifying the design goals and functional requirements of the website. On this basis, we have designed and implemented a fully functional and user-friendly digital device sales website. The website adopts advanced front-end technology and a stable back-end architecture, ensuring the stability and security of the website. In terms of user experience, we focus on website interaction design and page loading speed to provide a smooth and intuitive shopping experience. At the same time, the website also provides rich product information and detailed purchase guides, helping users better understand and choose the digital device that suits them. Finally, we conducted comprehensive functional and performance tests on the website, and the results showed that the website can meet the shopping needs of users and provide a good user experience. The research results of this article not only provide an effective online sales platform for digital device sellers, but also provide consumers with a convenient and fast shopping channel. In the future, we will continue to pay attention to changes in user needs and technological development trends, continuously optimize and improve website functions, and enhance user satisfaction.
Keywords: digital devices; Sales website; Spring Boot
目 录
1 绪论
1.1 研究背景
在当今数字化时代,数码设备已经渗透到我们生活的方方面面,从智能手机、笔记本电脑到数码相机等,这些设备不仅丰富了我们的日常生活,还提升了工作效率。随着互联网技术的快速发展,电子商务逐渐成为了商品交易的主流方式,而数码设备销售网站则是电子商务领域的一个重要组成部分。然而,目前市场上的数码设备销售网站在用户体验、功能设计、信息安全等方面仍存在诸多挑战。一些网站的用户界面设计不够友好,导致用户在使用过程中感到困惑;另一些网站则缺乏必要的安全措施,使用户的个人信息和交易数据面临风险。因此,设计与实现一个功能完善、用户体验良好且安全可靠的数码设备销售网站显得尤为重要。本研究就是在这样的背景下展开的,旨在通过深入的市场调研和用户需求分析,结合最新的网页设计技术和电子商务理念,打造一个用户友好的数码设备销售网站。通过优化网站的用户体验、增强数据安全性、提供丰富的商品信息和购买指南,我们期望能够满足消费者对数码设备的需求,并为其提供一个便捷、高效、安全的购物平台。
从理论意义上讲,本研究有助于丰富和完善电子商务和网站设计的相关理论。通过对数码设备销售网站设计的深入探讨,可以为电子商务平台的构建提供更加科学的指导原则和设计思路。同时,本研究还可以为网站用户体验设计、信息安全保护等领域提供有价值的理论参考。从实践意义上讲,一个优秀的数码设备销售网站能够极大地提升消费者的购物体验,进而促进销售额的增长。通过本研究,企业可以了解如何设计一个功能全面、操作便捷且安全可靠的网站,从而吸引更多的用户,提高用户满意度和忠诚度。此外,随着移动互联网的普及,一个优秀的销售网站还能帮助企业拓展市场,提升品牌影响力。总的来说,数码设备销售网站的设计与实现研究不仅具有深远的理论意义,还有重要的实践价值。它能够为电子商务平台的建设提供有益的参考,推动电子商务行业的持续发展,同时也为消费者提供更加便捷、安全的购物环境。
本章主要介绍研究背景、意义和研究现状。首先,描述了数码设备销售网站的背景和相关领域的需求。然后,阐述了研究该系统的重要性和潜在价值。最后,回顾了已有的相关研究和系统,并指出本文的研究目标和研究方法。
第二章:开发技术与工具
本章详细介绍了数码设备销售网站所采用的开发技术和开发工具。包括数据库选择编程语言选择、B/S结构等。还对这些技术和工具的优势和适用性进行了分析和比较。
第三章:系统分析
本章对数码设备销售网站进行了系统分析。首先,描述了系统的总体需求和功能描述,明确了系统需要实现的主要功能和特点。然后,从功能性角度和非功能性角度分析了系统需求,并评估了系统的可行性和可实现性。
第四章:系统设计
本章是文章的重要部分,详细介绍了数码设备销售网站的系统架构和各个主要功能模块的设计。包括系统架构图、数据库设计、用户界面设计等。每个功能模块都有相应的设计说明和流程图,确保系统的逻辑和功能完整性。
第五章:系统实现
本章描述了数码设备销售网站的具体实现过程。详细介绍了各个模块的具体实现方法和技术细节。同时,给出了相关代码片段和界面截图,以便读者更好地理解系统的实现过程。
第六章:测试与运行
本章对数码设备销售网站进行了全面的测试和运行。首先,设计了一系列测试用例,并对系统进行了功能性和性能方面的测试。然后,详细记录了测试结果,并分析了系统的稳定性和可靠性。
第七章:总结与展望
最后一章对整个研究工作进行了总结,并对未来的发展提出了展望。总结部分回顾了系统的设计和实现过程,并强调了所取得的成果和创新之处。展望部分则提出了进一步改进和扩展系统的建议,并展示了未来可能的研究方向和发展前景。
2 相关技术介绍
Spring框架是Java平台上的一种开源应用框架,提供具有控制反转特性的容器。尽管Spring框架自身对编程模型没有限制,但其在Java应用中的频繁使用让它备受青睐,以至于后来让它作为EJB(EnterpriseJavaBeans)模型的补充,甚至是替补。Spring框架为开发提供了一系列的解决方案,比如利用控制反转的核心特性,并通过依赖注入实现控制反转来实现管理对象生命周期容器化,利用面向切面编程进行声明式的事务管理,整合多种持久化技术管理数据访问,提供大量优秀的Web框架方便开发等等。Spring框架具有控制反转(IOC)特性,IOC旨在方便项目维护和测试,它提供了一种通过Java的反射机制对Java对象进行统一的配置和管理的方法。Spring框架利用容器管理对象的生命周期,容器可以通过扫描XML文件或类上特定Java注解来配置对象,开发者可以通过依赖查找或依赖注入来获得对象。Spring框架具有面向切面编程(AOP)框架,SpringAOP框架基于代理模式,同时运行时可配置;AOP框架主要针对模块之间的交叉关注点进行模块化。Spring框架的AOP框架仅提供基本的AOP特性,虽无法与AspectJ框架相比,但通过与AspectJ的集成,也可以满足基本需求。Spring框架下的事务管理、远程访问等功能均可以通过使用SpringAOP技术实现。Spring的事务管理框架为Java平台带来了一种抽象机制,使本地和全局事务以及嵌套事务能够与保存点一起工作,并且几乎可以在Java平台的任何环境中工作。Spring集成多种事务模板,系统可以通过事务模板、XML或Java注解进行事务配置,并且事务框架集成了消息传递和缓存等功能。Spring的数据访问框架解决了开发人员在应用程序中使用数据库时遇到的常见困难。它不仅对Java:JDBC、iBATS/MyBATIs、Hibernate、Java数据对象(JDO)、ApacheOJB和ApacheCayne等所有流行的数据访问框架中提供支持,同时还可以与Spring的事务管理一起使用,为数据访问提供了灵活的抽象。Spring框架最初是没有打算构建一个自己的WebMVC框架,其开发人员在开发过程中认为现有的StrutsWeb框架的呈现层和请求处理层之间以及请求处理层和模型之间的分离不够,于是创建了SpringMVC。
MySQL数据库是一种开源的关系型数据库管理系统,具有可靠性、高性能、灵活性、扩展性和开源性等特点。它支持事务处理和ACID特性,保证数据的完整性和一致性;采用索引和查询优化技术,提供快速的数据检索和处理能力;支持多种数据类型和存储引擎,适应不同需求;可通过分区、集群和复制等方式进行水平和垂直扩展;而且作为开源软件,拥有庞大的开发者社区和支持。因此,MySQL数据库成为许多应用程序和企业首选的数据库解决方案。
3系统分析
系统分析作为数码设备销售网站开发的先决条件,通过系统分析了解数码设备销售网站的主要用户的基本需求。进而对该平台进行可行性分析,其中就包括了技术可行性、经济可行性等,可行性分析将从项目整体角度出发,最后是具体需求的分析,分析手段将通过用户的用例图进行说明。
通过技术、经济和操作可行性分析,数码设备销售网站采用先进的技术工具和框架,降低开发成本,同时注重用户体验和操作便利性,有助于推动项目的成功实施和用户的广泛参与。
在技术可行性方面,数码设备销售网站采用Mysql数据库作为数据存储介质,并利用IDEA、Tomcat等开发工具进行系统的搭建和部署。同时,使用springboot框架进行开发,该框架具有良好的可扩展性和维护性,能够简化开发过程并提高系统的性能和稳定性。这些技术选择是成熟且广泛应用的,能够满足项目的需求。
在经济可行性方面,数码设备销售网站所需的开发软件和工具,如IDEA、Tomcat和MySQL等,都是免费且开源的,无需额外费用。此外,这些工具易于获取和操作,降低了开发成本。而且,随着数码设备销售网站的运营和发展,可以通过广告推广、会员服务等方式实现收益,增加项目的经济可行性。
在操作可行性方面,我们参考了其他成功案例,并对用户界面和功能进行了系统分析。通过以人为本的设计原则,简化了操作流程,使得具备基本计算机知识的用户能够轻松上手。同时,我们也提供了清晰的用户指南和帮助文档,以支持用户的操作和使用。
3.2 系统流程分析
数码设备销售网站是一个基于Spring Boot框架开发的Web应用程序。用户可以通过注册与登录进入系统,并发布、浏览和搜索二手物品信息。交易双方可以进行沟通与协商,生成订单并进行支付。交易完成后,买家可以确认收货并对卖家进行评价,卖家也可以对买家进行评价。管理员负责审核和管理物品信息,处理投诉和纠纷。通过这一流程,数码设备销售网站提供了一个便捷、安全和可靠的交易环境,满足学生们的二手物品买卖需求。
3.2.1 数据新增流程
用户登录系统后,选择要添加的信息类型,填写相应的信息表单并提交。系统对信息进行处理,并给予用户反馈结果。用户可以根据需要返回上级页面或继续操作。数据新增的流程图如下图3-1所示。

图3-1 数据新增流程图
3.2.2 数据删除流程
用户登录系统后,导航至相应的信息管理功能入口。选择要删除的信息,并确认删除操作。系统进行删除处理,并给予用户反馈结果。用户可以根据需要返回上级页面或继续操作。数据删除时流程图如下图3-2所示。

图3-2 数据删除流程图
3.3 系统功能分析
3.3.1 功能性分析
按照基于springboot的数码设备销售网站的角色,主要包括普通用户模块、管理员和卖家这三大功能模块。
1.普通用户功能主要包括注册登录、首页、数码设备、商城管理、售后服务、我的(登录、个人首页、收藏、订单配送、售后服务)。其用例图如下图3-3所示。

图3-3 普通用户用例图
2.管理员功能主要包括后台首页、系统用户、系统管理、系统公告管理、资源管理、商城管理、售后服务管理、品牌标签管理。其用例图如下图3-4所示。

图3-4 管理员用户用例图
3.卖家功能主要包括注册登录、商城管理、售后服务管理,其用例图如下图3-5所示。

图3-5 卖家用例图
3.3.2 非功能性分析
非功能性需求是指数码设备销售网站的安全性、可靠性、性能、以及可拓展性等,可以在下表中表示(表3-1)。
表3-1数码设备销售网站非功能需求表
| 非功能性需求 | 描述 |
| 安全性 | 系统需要确保用户信息的安全性,包括密码加密、访问控制和数据保护等方面的措施。 |
| 可靠性 | 系统应具备高可用性和稳定性,能够处理大量的用户请求并保证系统正常运行。 |
| 性能 | 系统需要具备高并发处理能力,快速响应用户请求,并能有效管理和存储大量的商品信息。 |
| 可拓展性 | 系统应具备良好的可拓展性,能够适应用户规模的增长和系统功能的扩展。 |
3.4本章小结
在完成可行性分析、系统流程分析和功能分析后,我们对项目进行了全面的评估和分析。通过可行性分析,我们确定了项目的技术和经济可行性,确保了项目的可行性。在系统流程分析中,我们详细了解了系统的整体流程和各个环节之间的关系,为后续的设计和开发奠定了基础。而功能分析则帮助我们准确地识别出系统所需的各种功能,并对其进行详细描述。这些分析结果将为后续的系统设计和实现提供指导和参考。通过这些分析工作,我们对项目的目标和需求有了更清晰的认识,为接下来的开发工作奠定了坚实的基础。
本章主要讨论的内容包括基于springboot的数码设备销售网站的功能模块设计、数据库系统设计。
4.1 系统功能模块设计
在上一章节中主要对系统的功能性需求和非功能性需求进行分析,并且根据需求分析了本基于springboot的数码设备销售网站中的用例。那么接下来就要开始对本基于springboot的数码设备销售网站的主要功能和数据库开始进行设计。基于springboot的数码设备销售网站根据前面章节的需求分析得出,其总体设计模块图如图4-1所示。

图4-1 系统功能模块图
4.2 数据库设计
数据库设计一般包括需求分析、概念模型设计、数据库表建立三大过程,其中需求分析前面章节已经阐述,概念模型设计有概念模型和逻辑结构设计两部分。
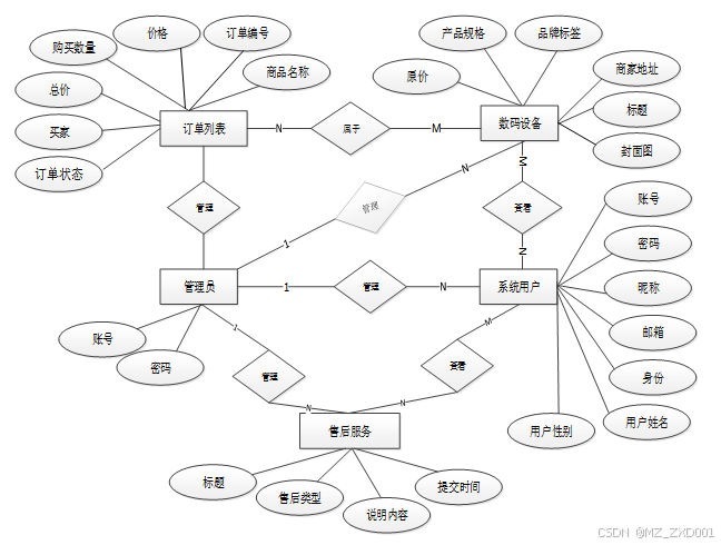
4.2.1 数据库概念结构设计
下面是整个基于springboot的数码设备销售网站中主要的数据库表总E-R实体关系图。

图4-2 系统总E-R关系图
4.2.2 数据库逻辑结构设计
通过上一小节中基于springboot的数码设备销售网站中总E-R关系图上得出一共需要创建很多个数据表。在此主要罗列几个主要的数据库表结构设计。
| 编号 | 名称 | 数据类型 | 长度 | 小数位 | 允许空值 | 主键 | 默认值 | 说明 |
| 1 | token_id | int | 10 | 0 | N | Y | 临时访问牌ID | |
| 2 | token | varchar | 64 | 0 | Y | N | 临时访问牌 | |
| 3 | info | text | 65535 | 0 | Y | N | ||
| 4 | maxage | int | 10 | 0 | N | N | 2 | 最大寿命:默认2小时 |
| 5 | create_time | timestamp | 19 | 0 | N | N | CURRENT_TIMESTAMP | 创建时间: |
| 6 | update_time | timestamp | 19 | 0 | N | N | CURRENT_TIMESTAMP | 更新时间: |
| 7 | user_id | int | 10 | 0 | N | N | 0 | 用户编号: |
| 编号 | 名称 | 数据类型 | 长度 | 小数位 | 允许空值 | 主键 | 默认值 | 说明 |
| 1 | address_id | int | 10 | 0 | N | Y | 收货地址: | |
| 2 | name | varchar | 32 | 0 | Y | N | 姓名: | |
| 3 | phone | varchar | 13 | 0 | Y | N | 手机: | |
| 4 | postcode | varchar | 8 | 0 | Y | N | 邮编: | |
| 5 | address | varchar | 255 | 0 | N | N | 地址: | |
| 6 | user_id | mediumint | 8 | 0 | N | N | 用户ID:[0,8388607]用户获取其他与用户相关的数据 | |
| 7 | create_time | timestamp | 19 | 0 | N | N | CURRENT_TIMESTAMP | 创建时间: |
| 8 | update_time | timestamp | 19 | 0 | N | N | CURRENT_TIMESTAMP | 更新时间: |
| 9 | default | bit | 1 | 0 | N | N | 0 | 默认判断 |
| 编号 | 名称 | 数据类型 | 长度 | 小数位 | 允许空值 | 主键 | 默认值 | 说明 |
| 1 | after_sale_service_id | int | 10 | 0 | N | Y | 售后服务ID | |
| 2 | after_sales_number | varchar | 64 | 0 | Y | N | 售后编号 | |
| 3 | submission_date | date | 10 | 0 | Y | N | 提交日期 | |
| 4 | business | int | 10 | 0 | Y | N | 0 | 商家 |
| 5 | after_sales_type | varchar | 64 | 0 | Y | N | 售后类型 | |
| 6 | screenshot | varchar | 255 | 0 | Y | N | 截图 | |
| 7 | explanation_content | text | 65535 | 0 | Y | N | 说明内容 | |
| 8 | customer | int | 10 | 0 | Y | N | 0 | 客户 |
| 9 | mobile_phone_number | varchar | 64 | 0 | Y | N | 手机号码 | |
| 10 | examine_state | varchar | 16 | 0 | N | N | 未审核 | 审核状态 |
| 11 | examine_reply | varchar | 16 | 0 | Y | N | 审核回复 | |
| 12 | create_time | datetime | 19 | 0 | N | N | CURRENT_TIMESTAMP | 创建时间 |
| 13 | update_time | timestamp | 19 | 0 | N | N | CURRENT_TIMESTAMP | 更新时间 |
| 编号 | 名称 | 数据类型 | 长度 | 小数位 | 允许空值 | 主键 | 默认值 | 说明 |
| 1 | auth_id | int | 10 | 0 | N | Y | 授权ID: | |
| 2 | user_group | varchar | 64 | 0 | Y | N | 用户组: | |
| 3 | mod_name | varchar | 64 | 0 | Y | N | 模块名: | |
| 4 | table_name | varchar | 64 | 0 | Y | N | 表名: | |
| 5 | page_title | varchar | 255 | 0 | Y | N | 页面标题: | |
| 6 | path | varchar | 255 | 0 | Y | N | 路由路径: | |
| 7 | position | varchar | 32 | 0 | Y | N | 位置: | |
| 8 | mode | varchar | 32 | 0 | N | N | _blank | 跳转方式: |
| 9 | add | tinyint | 3 | 0 | N | N | 1 | 是否可增加: |
| 10 | del | tinyint | 3 | 0 | N | N | 1 | 是否可删除: |
| 11 | set | tinyint | 3 | 0 | N | N | 1 | 是否可修改: |
| 12 | get | tinyint | 3 | 0 | N | N | 1 | 是否可查看: |
| 13 | field_add | text | 65535 | 0 | Y | N | 添加字段: | |
| 14 | field_set | text | 65535 | 0 | Y | N | 修改字段: | |
| 15 | field_get | text | 65535 | 0 | Y | N | 查询字段: | |
| 16 | table_nav_name | varchar | 500 | 0 | Y | N | 跨表导航名称: | |
| 17 | table_nav | varchar | 500 | 0 | Y | N | 跨表导航: | |
| 18 | option | text | 65535 | 0 | Y | N | 配置: | |
| 19 | create_time | timestamp | 19 | 0 | N | N | CURRENT_TIMESTAMP | 创建时间: |
| 20 | update_time | timestamp | 19 | 0 | N | N | CURRENT_TIMESTAMP | 更新时间: |
| 编号 | 名称 | 数据类型 | 长度 | 小数位 | 允许空值 | 主键 | 默认值 | 说明 |
| 1 | brand_label_id | int | 10 | 0 | N | Y | 品牌标签ID | |
| 2 | brand_label | varchar | 64 | 0 | Y | N | 品牌标签 | |
| 3 | create_time | datetime | 19 | 0 | N | N | CURRENT_TIMESTAMP | 创建时间 |
| 4 | update_time | timestamp | 19 | 0 | N | N | CURRENT_TIMESTAMP | 更新时间 |
表cart (购物车)
| 编号 | 名称 | 数据类型 | 长度 | 小数位 | 允许空值 | 主键 | 默认值 | 说明 |
| 1 | cart_id | int | 10 | 0 | N | Y | 购物车ID: | |
| 2 | title | varchar | 64 | 0 | Y | N | 标题: | |
| 3 | img | varchar | 255 | 0 | N | N | 0 | 图片: |
| 4 | user_id | int | 10 | 0 | N | N | 0 | 用户ID: |
| 5 | create_time | timestamp | 19 | 0 | N | N | CURRENT_TIMESTAMP | 创建时间: |
| 6 | update_time | timestamp | 19 | 0 | N | N | CURRENT_TIMESTAMP | 更新时间: |
| 7 | state | int | 10 | 0 | N | N | 0 | 状态:使用中,已失效 |
| 8 | price | double | 9 | 2 | N | N | 0.00 | 单价: |
| 9 | price_ago | double | 9 | 2 | N | N | 0.00 | 原价: |
| 10 | price_count | double | 11 | 2 | N | N | 0.00 | 总价: |
| 11 | num | int | 10 | 0 | N | N | 1 | 数量: |
| 12 | goods_id | mediumint | 8 | 0 | N | N | 商品id:[0,8388607] | |
| 13 | type | varchar | 64 | 0 | N | N | 未分类 | 商品分类: |
| 14 | description | varchar | 255 | 0 | Y | N | 描述:[0,255]用于产品规格描述 |
| 编号 | 名称 | 数据类型 | 长度 | 小数位 | 允许空值 | 主键 | 默认值 | 说明 |
| 1 | collect_id | int | 10 | 0 | N | Y | 收藏ID: | |
| 2 | user_id | int | 10 | 0 | N | N | 0 | 收藏人ID: |
| 3 | source_table | varchar | 255 | 0 | Y | N | 来源表: | |
| 4 | source_field | varchar | 255 | 0 | Y | N | 来源字段: | |
| 5 | source_id | int | 10 | 0 | N | N | 0 | 来源ID: |
| 6 | title | varchar | 255 | 0 | Y | N | 标题: | |
| 7 | img | varchar | 255 | 0 | Y | N | 封面: | |
| 8 | create_time | timestamp | 19 | 0 | N | N | CURRENT_TIMESTAMP | 创建时间: |
| 9 | update_time | timestamp | 19 | 0 | N | N | CURRENT_TIMESTAMP | 更新时间: |
| 编号 | 名称 | 数据类型 | 长度 | 小数位 | 允许空值 | 主键 | 默认值 | 说明 |
| 1 | comment_id | int | 10 | 0 | N | Y | 评论ID: | |
| 2 | user_id | int | 10 | 0 | N | N | 0 | 评论人ID: |
| 3 | reply_to_id | int | 10 | 0 | N | N | 0 | 回复评论ID:空为0 |
| 4 | content | longtext | 2147483647 | 0 | Y | N | 内容: | |
| 5 | nickname | varchar | 255 | 0 | Y | N | 昵称: | |
| 6 | avatar | varchar | 255 | 0 | Y | N | 头像地址:[0,255] | |
| 7 | create_time | timestamp | 19 | 0 | N | N | CURRENT_TIMESTAMP | 创建时间: |
| 8 | update_time | timestamp | 19 | 0 | N | N | CURRENT_TIMESTAMP | 更新时间: |
| 9 | source_table | varchar | 255 | 0 | Y | N | 来源表: | |
| 10 | source_field | varchar | 255 | 0 | Y | N | 来源字段: | |
| 11 | source_id | int | 10 | 0 | N | N | 0 | 来源ID: |
| 编号 | 名称 | 数据类型 | 长度 | 小数位 | 允许空值 | 主键 | 默认值 | 说明 |
| 1 | digital_devices_id | int | 10 | 0 | N | Y | 数码设备ID | |
| 2 | product_specifications | varchar | 64 | 0 | Y | N | 产品规格 | |
| 3 | brand_label | varchar | 64 | 0 | Y | N | 品牌标签 | |
| 4 | merchant_users | int | 10 | 0 | Y | N | 0 | 商家用户 |
| 5 | merchant_name | varchar | 64 | 0 | Y | N | 商家名称 | |
| 6 | merchant_phone_number | varchar | 64 | 0 | Y | N | 商家电话 | |
| 7 | merchant_address | varchar | 64 | 0 | Y | N | 商家地址 | |
| 8 | praise_len | int | 10 | 0 | N | N | 0 | 点赞数 |
| 9 | recommend | int | 10 | 0 | N | N | 0 | 智能推荐 |
| 10 | cart_title | varchar | 125 | 0 | Y | N | 标题:[0,125]用于产品html的标签中 | |
| 11 | cart_img | text | 65535 | 0 | Y | N | 封面图:用于显示于产品列表页 | |
| 12 | cart_description | varchar | 255 | 0 | Y | N | 描述:[0,255]用于产品规格描述 | |
| 13 | cart_price_ago | double | 8 | 2 | N | N | 0.00 | 原价:[1] |
| 14 | cart_price | double | 8 | 2 | N | N | 0.00 | 卖价:[1] |
| 15 | cart_inventory | int | 10 | 0 | N | N | 0 | 商品库存 |
| 16 | cart_type | varchar | 64 | 0 | N | N | 未分类 | 商品分类: |
| 17 | cart_content | longtext | 2147483647 | 0 | Y | N | 正文:产品的主体内容 | |
| 18 | cart_img_1 | text | 65535 | 0 | Y | N | 主图1: | |
| 19 | cart_img_2 | text | 65535 | 0 | Y | N | 主图2: | |
| 20 | cart_img_3 | text | 65535 | 0 | Y | N | 主图3: | |
| 21 | cart_img_4 | text | 65535 | 0 | Y | N | 主图4: | |
| 22 | cart_img_5 | text | 65535 | 0 | Y | N | 主图5: | |
| 23 | create_time | datetime | 19 | 0 | N | N | CURRENT_TIMESTAMP | 创建时间 |
| 24 | update_time | timestamp | 19 | 0 | N | N | CURRENT_TIMESTAMP | 更新时间 |
| 编号 | 名称 | 数据类型 | 长度 | 小数位 | 允许空值 | 主键 | 默认值 | 说明 |
| 1 | goods_id | mediumint | 8 | 0 | N | Y | 产品id:[0,8388607] | |
| 2 | title | varchar | 125 | 0 | Y | N | 标题:[0,125]用于产品和html的<title>标签中 | |
| 3 | img | text | 65535 | 0 | Y | N | 封面图:用于显示于产品列表页 | |
| 4 | description | varchar | 255 | 0 | Y | N | 描述:[0,255]用于产品规格描述 | |
| 5 | price_ago | double | 8 | 2 | N | N | 0.00 | 原价:[1] |
| 6 | price | double | 8 | 2 | N | N | 0.00 | 卖价:[1] |
| 7 | sales | int | 10 | 0 | N | N | 0 | 销量:[0,1000000000] |
| 8 | inventory | int | 10 | 0 | N | N | 0 | 商品库存 |
| 9 | type | varchar | 64 | 0 | N | N | 商品分类: | |
| 10 | hits | int | 10 | 0 | N | N | 0 | 点击量:[0,1000000000]访问这篇产品的人次 |
| 11 | content | longtext | 2147483647 | 0 | Y | N | 正文:产品的主体内容 | |
| 12 | img_1 | text | 65535 | 0 | Y | N | 主图1: | |
| 13 | img_2 | text | 65535 | 0 | Y | N | 主图2: | |
| 14 | img_3 | text | 65535 | 0 | Y | N | 主图3: | |
| 15 | img_4 | text | 65535 | 0 | Y | N | 主图4: | |
| 16 | img_5 | text | 65535 | 0 | Y | N | 主图5: | |
| 17 | create_time | timestamp | 19 | 0 | N | N | CURRENT_TIMESTAMP | 创建时间: |
| 18 | update_time | timestamp | 19 | 0 | N | N | CURRENT_TIMESTAMP | 更新时间: |
| 19 | customize_field | text | 65535 | 0 | Y | N | 自定义字段 | |
| 20 | source_table | varchar | 255 | 0 | Y | N | 来源表: | |
| 21 | source_field | varchar | 255 | 0 | Y | N | 来源字段: | |
| 22 | source_id | int | 10 | 0 | N | N | 0 | 来源ID: |
| 23 | user_id | int | 10 | 0 | Y | N | 0 | 添加人 |
| 编号 | 名称 | 数据类型 | 长度 | 小数位 | 允许空值 | 主键 | 默认值 | 说明 |
| 1 | type_id | int | 10 | 0 | N | Y | 商品分类ID: | |
| 2 | father_id | smallint | 5 | 0 | N | N | 0 | 上级分类ID:[0,32767] |
| 3 | name | varchar | 255 | 0 | Y | N | 商品名称: | |
| 4 | desc | varchar | 255 | 0 | Y | N | 描述: | |
| 5 | icon | varchar | 255 | 0 | Y | N | 图标: | |
| 6 | source_table | varchar | 255 | 0 | Y | N | 来源表: | |
| 7 | source_field | varchar | 255 | 0 | Y | N | 来源字段: | |
| 8 | create_time | timestamp | 19 | 0 | N | N | CURRENT_TIMESTAMP | 创建时间: |
| 9 | update_time | timestamp | 19 | 0 | N | N | CURRENT_TIMESTAMP | 更新时间: |
| 编号 | 名称 | 数据类型 | 长度 | 小数位 | 允许空值 | 主键 | 默认值 | 说明 |
| 1 | hits_id | int | 10 | 0 | N | Y | 点赞ID: | |
| 2 | user_id | int | 10 | 0 | N | N | 0 | 点赞人: |
| 3 | create_time | timestamp | 19 | 0 | N | N | CURRENT_TIMESTAMP | 创建时间: |
| 4 | update_time | timestamp | 19 | 0 | N | N | CURRENT_TIMESTAMP | 更新时间: |
| 5 | source_table | varchar | 255 | 0 | Y | N | 来源表: | |
| 6 | source_field | varchar | 255 | 0 | Y | N | 来源字段: | |
| 7 | source_id | int | 10 | 0 | N | N | 0 | 来源ID: |
| 编号 | 名称 | 数据类型 | 长度 | 小数位 | 允许空值 | 主键 | 默认值 | 说明 |
| 1 | logistics_delivery_id | int | 10 | 0 | N | Y | 物流配送ID | |
| 2 | order_number | varchar | 64 | 0 | Y | N | 订单号 | |
| 3 | product_name | varchar | 64 | 0 | Y | N | 商品名称 | |
| 4 | purchase_quantity | varchar | 64 | 0 | Y | N | 购买数量 | |
| 5 | total_transaction_amount | double | 11 | 2 | Y | N | 0.00 | 交易总额 |
| 6 | the_date_of_issuance | date | 10 | 0 | Y | N | 发货日期 | |
| 7 | delivery_number | varchar | 30 | 0 | Y | N | 配送订单 | |
| 8 | ordinary_users | int | 10 | 0 | Y | N | 0 | 普通用户 |
| 9 | shipping_address | varchar | 64 | 0 | Y | N | 收货地址 | |
| 10 | delivery_status | varchar | 64 | 0 | Y | N | 配送状态 | |
| 11 | signing_status | varchar | 64 | 0 | Y | N | 签收状态 | |
| 12 | recommend | int | 10 | 0 | N | N | 0 | 智能推荐 |
| 13 | contact_name | varchar | 255 | 0 | Y | N | 联系人名字 | |
| 14 | merchant_id | int | 10 | 0 | Y | N | 商家id | |
| 15 | create_time | datetime | 19 | 0 | N | N | CURRENT_TIMESTAMP | 创建时间 |
| 16 | update_time | timestamp | 19 | 0 | N | N | CURRENT_TIMESTAMP | 更新时间 |
| 编号 | 名称 | 数据类型 | 长度 | 小数位 | 允许空值 | 主键 | 默认值 | 说明 |
| 1 | merchant_users_id | int | 10 | 0 | N | Y | 商家用户ID | |
| 2 | merchant_name | varchar | 64 | 0 | Y | N | 商家名称 | |
| 3 | merchant_phone_number | varchar | 16 | 0 | Y | N | 商家电话 | |
| 4 | merchant_address | varchar | 64 | 0 | Y | N | 商家地址 | |
| 5 | business_license | varchar | 255 | 0 | Y | N | 营业执照 | |
| 6 | examine_state | varchar | 16 | 0 | N | N | 未审核 | 审核状态 |
| 7 | user_id | int | 10 | 0 | N | N | 0 | 用户ID |
| 8 | create_time | datetime | 19 | 0 | N | N | CURRENT_TIMESTAMP | 创建时间 |
| 9 | update_time | timestamp | 19 | 0 | N | N | CURRENT_TIMESTAMP | 更新时间 |
| 编号 | 名称 | 数据类型 | 长度 | 小数位 | 允许空值 | 主键 | 默认值 | 说明 |
| 1 | notice_id | mediumint | 8 | 0 | N | Y | 公告id: | |
| 2 | title | varchar | 125 | 0 | N | N | 标题: | |
| 3 | content | longtext | 2147483647 | 0 | Y | N | 正文: | |
| 4 | create_time | timestamp | 19 | 0 | N | N | CURRENT_TIMESTAMP | 创建时间: |
| 5 | update_time | timestamp | 19 | 0 | N | N | CURRENT_TIMESTAMP | 更新时间: |
| 编号 | 名称 | 数据类型 | 长度 | 小数位 | 允许空值 | 主键 | 默认值 | 说明 |
| 1 | order_id | int | 10 | 0 | N | Y | 订单ID: | |
| 2 | order_number | varchar | 64 | 0 | Y | N | 订单号: | |
| 3 | goods_id | mediumint | 8 | 0 | N | N | 商品id:[0,8388607] | |
| 4 | title | varchar | 32 | 0 | Y | N | 商品标题: | |
| 5 | img | varchar | 255 | 0 | Y | N | 商品图片: | |
| 6 | price | double | 10 | 2 | N | N | 0.00 | 价格: |
| 7 | price_ago | double | 10 | 2 | N | N | 0.00 | 原价: |
| 8 | num | int | 10 | 0 | N | N | 1 | 数量: |
| 9 | price_count | double | 8 | 2 | N | N | 0.00 | 总价: |
| 10 | norms | varchar | 255 | 0 | Y | N | 规格: | |
| 11 | type | varchar | 64 | 0 | N | N | 未分类 | 商品分类: |
| 12 | contact_name | varchar | 32 | 0 | Y | N | 联系人姓名: | |
| 13 | contact_email | varchar | 125 | 0 | Y | N | 联系人邮箱: | |
| 14 | contact_phone | varchar | 11 | 0 | Y | N | 联系人手机: | |
| 15 | contact_address | varchar | 255 | 0 | Y | N | 收件地址: | |
| 16 | postal_code | varchar | 9 | 0 | Y | N | 邮政编码: | |
| 17 | user_id | int | 10 | 0 | N | N | 0 | 买家ID: |
| 18 | merchant_id | mediumint | 8 | 0 | N | N | 0 | 商家ID: |
| 19 | create_time | timestamp | 19 | 0 | N | N | CURRENT_TIMESTAMP | 创建时间: |
| 20 | update_time | timestamp | 19 | 0 | N | N | CURRENT_TIMESTAMP | 更新时间: |
| 21 | description | varchar | 255 | 0 | Y | N | 描述:[0,255]用于产品规格描述 | |
| 22 | state | varchar | 16 | 0 | N | N | 待付款 | 订单状态:待付款,待发货,待签收,已签收,待退款,已退款,已拒绝,已完成 |
| 23 | remark | text | 65535 | 0 | Y | N | 订单备注 | |
| 24 | delivery_state | varchar | 16 | 0 | Y | N | 未配送 | 发货状态:未配送,已配送 |
| 25 | vip_discount | double | 11 | 2 | Y | N | 0.00 | 折扣 |
| 编号 | 名称 | 数据类型 | 长度 | 小数位 | 允许空值 | 主键 | 默认值 | 说明 |
| 1 | praise_id | int | 10 | 0 | N | Y | 点赞ID: | |
| 2 | user_id | int | 10 | 0 | N | N | 0 | 点赞人: |
| 3 | create_time | timestamp | 19 | 0 | N | N | CURRENT_TIMESTAMP | 创建时间: |
| 4 | update_time | timestamp | 19 | 0 | N | N | CURRENT_TIMESTAMP | 更新时间: |
| 5 | source_table | varchar | 255 | 0 | Y | N | 来源表: | |
| 6 | source_field | varchar | 255 | 0 | Y | N | 来源字段: | |
| 7 | source_id | int | 10 | 0 | N | N | 0 | 来源ID: |
| 8 | status | bit | 1 | 0 | N | N | 1 | 点赞状态:1为点赞,0已取消 |
| 编号 | 名称 | 数据类型 | 长度 | 小数位 | 允许空值 | 主键 | 默认值 | 说明 |
| 1 | regular_users_id | int | 10 | 0 | N | Y | 普通用户ID | |
| 2 | user_name | varchar | 64 | 0 | Y | N | 用户姓名 | |
| 3 | mobile_phone_number | varchar | 16 | 0 | Y | N | 手机号码 | |
| 4 | brand_recommendation | varchar | 64 | 0 | Y | N | 品牌推荐 | |
| 5 | examine_state | varchar | 16 | 0 | N | N | 已通过 | 审核状态 |
| 6 | user_id | int | 10 | 0 | N | N | 0 | 用户ID |
| 7 | create_time | datetime | 19 | 0 | N | N | CURRENT_TIMESTAMP | 创建时间 |
| 8 | update_time | timestamp | 19 | 0 | N | N | CURRENT_TIMESTAMP | 更新时间 |
| 编号 | 名称 | 数据类型 | 长度 | 小数位 | 允许空值 | 主键 | 默认值 | 说明 |
| 1 | slides_id | int | 10 | 0 | N | Y | 轮播图ID: | |
| 2 | title | varchar | 64 | 0 | Y | N | 标题: | |
| 3 | content | varchar | 255 | 0 | Y | N | 内容: | |
| 4 | url | varchar | 255 | 0 | Y | N | 链接: | |
| 5 | img | varchar | 255 | 0 | Y | N | 轮播图: | |
| 6 | hits | int | 10 | 0 | N | N | 0 | 点击量: |
| 7 | create_time | timestamp | 19 | 0 | N | N | CURRENT_TIMESTAMP | 创建时间: |
| 8 | update_time | timestamp | 19 | 0 | N | N | CURRENT_TIMESTAMP | 更新时间: |
| 编号 | 名称 | 数据类型 | 长度 | 小数位 | 允许空值 | 主键 | 默认值 | 说明 |
| 1 | upload_id | int | 10 | 0 | N | Y | 上传ID | |
| 2 | name | varchar | 64 | 0 | Y | N | 文件名 | |
| 3 | path | varchar | 255 | 0 | Y | N | 访问路径 | |
| 4 | file | varchar | 255 | 0 | Y | N | 文件路径 | |
| 5 | display | varchar | 255 | 0 | Y | N | 显示顺序 | |
| 6 | father_id | int | 10 | 0 | Y | N | 0 | 父级ID |
| 7 | dir | varchar | 255 | 0 | Y | N | 文件夹 | |
| 8 | type | varchar | 32 | 0 | Y | N | 文件类型 |
| 编号 | 名称 | 数据类型 | 长度 | 小数位 | 允许空值 | 主键 | 默认值 | 说明 |
| 1 | user_id | mediumint | 8 | 0 | N | Y | 用户ID:[0,8388607]用户获取其他与用户相关的数据 | |
| 2 | state | smallint | 5 | 0 | N | N | 1 | 账户状态:[0,10](1可用|2异常|3已冻结|4已注销) |
| 3 | user_group | varchar | 32 | 0 | Y | N | 所在用户组:[0,32767]决定用户身份和权限 | |
| 4 | login_time | timestamp | 19 | 0 | N | N | CURRENT_TIMESTAMP | 上次登录时间: |
| 5 | phone | varchar | 11 | 0 | Y | N | 手机号码:[0,11]用户的手机号码,用于找回密码时或登录时 | |
| 6 | phone_state | smallint | 5 | 0 | N | N | 0 | 手机认证:[0,1](0未认证|1审核中|2已认证) |
| 7 | username | varchar | 16 | 0 | N | N | 用户名:[0,16]用户登录时所用的账户名称 | |
| 8 | nickname | varchar | 16 | 0 | Y | N | 昵称:[0,16] | |
| 9 | password | varchar | 64 | 0 | N | N | 密码:[0,32]用户登录所需的密码,由6-16位数字或英文组成 | |
| 10 | | varchar | 64 | 0 | Y | N | 邮箱:[0,64]用户的邮箱,用于找回密码时或登录时 | |
| 11 | email_state | smallint | 5 | 0 | N | N | 0 | 邮箱认证:[0,1](0未认证|1审核中|2已认证) |
| 12 | avatar | varchar | 255 | 0 | Y | N | 头像地址:[0,255] | |
| 13 | open_id | varchar | 255 | 0 | Y | N | 针对获取用户信息字段 | |
| 14 | create_time | timestamp | 19 | 0 | N | N | CURRENT_TIMESTAMP | 创建时间: |
| 15 | vip_level | varchar | 255 | 0 | Y | N | 会员等级 | |
| 16 | vip_discount | double | 11 | 2 | Y | N | 0.00 | 会员折扣 |
表user_group (用户组:用于用户前端身份和鉴权)
| 编号 | 名称 | 数据类型 | 长度 | 小数位 | 允许空值 | 主键 | 默认值 | 说明 |
| 1 | group_id | mediumint | 8 | 0 | N | Y | 用户组ID:[0,8388607] | |
| 2 | display | smallint | 5 | 0 | N | N | 100 | 显示顺序:[0,1000] |
| 3 | name | varchar | 16 | 0 | N | N | 名称:[0,16] | |
| 4 | description | varchar | 255 | 0 | Y | N | 描述:[0,255]描述该用户组的特点或权限范围 | |
| 5 | source_table | varchar | 255 | 0 | Y | N | 来源表: | |
| 6 | source_field | varchar | 255 | 0 | Y | N | 来源字段: | |
| 7 | source_id | int | 10 | 0 | N | N | 0 | 来源ID: |
| 8 | register | smallint | 5 | 0 | Y | N | 0 | 注册位置: |
| 9 | create_time | timestamp | 19 | 0 | N | N | CURRENT_TIMESTAMP | 创建时间: |
| 10 | update_time | timestamp | 19 | 0 | N | N | CURRENT_TIMESTAMP | 更新时间: |
4.3本章小结
通过以上的设计工作,我们将为系统的开发提供清晰的指导和规范,确保系统能够按照需求进行开发,并且具备良好的可维护性和扩展性。
5 系统详细设计与实现
在详细设计与实现阶段,我们将根据系统需求和功能模块的设计,进行具体的代码编写和系统搭建。这包括前台界面的设计与开发、后台数据库的建立和管理、业务逻辑的实现等。通过编写代码、进行测试和调试,最终完成整个数码设备平台的开发。
5.1用户端功能模块
5.1.1首页界面
首页界面是用户访问系统的入口页面,它应该展示平台的主要功能和特色,并提供导航链接以便用户浏览和搜索商品。首页界面的设计应注重页面的美观性和用户体验,同时也需要考虑页面的加载速度和响应性能。其界面展示如下图5-1所示。

图5-1 首页界面图
5.1.2售后服务界面
数码设备销售网站的售后服务页面允许用户查看举报列表,并点击进入某一帖子的详情页面。同时,也可以填写售后服务的信息发布信息。其界面展示如下图5-3所示。

图5-3售后服务界面图
5.1.3数码设备界面
在数码设备销售网站的数码设备页面,用户可以点击进入并浏览数码设备列表。选择某一条数码设备后,用户可以查看其详细内容,并进行点赞、收藏和发表评论等操作。通过点赞按钮,用户可以表达对数码设备的喜爱和支持;通过收藏按钮,用户可以将数码设备保存到收藏夹中方便随时查看;而通过发表评论,用户可以参与到数码设备的讨论中,分享自己的看法。数码设备页面为用户提供了更多与信息互动的机会,增强了用户的参与感和使用体验。其界面展示如下图5-4所示。

图5-4数码设备界面图
5.1.4个人中心界面
界面是数码设备销售网站的个人中心页面。在该界面,用户可以查看和管理自己的个人信息、订单配送、收藏等相关内容。其界面如下图5-5所示。

图5-5 个人中心界面图
5.2 管理端功能模块
5.2.1 后台首页界面
后台首页界面为管理员提供了方便快捷地查看商品销售金额统计和商品销售数量统计等重要信息的功能,帮助他们更好地了解和分析当前商品的销售情况,以便制定相应的经营策略。其界面如下图5-6所示。

图5-6后台首页界面图
5.2.2系统用户界面
系统用户界面允许管理员查询、添加和删除系统用户,并查看特定用户的详情。这样的设计提供了方便和高效的管理功能。其界面如下图5-7所示。

图5-7系统用户界面图
添加的代码如下:

5.2.3品牌标签管理界面
管理员可以通过品牌标签管理查看品牌标签列表,并对其中的品牌标签进行查询、添加和删除操作。其界面如下图5-8所示。

图5-8品牌标签管理界面图
5.2.4系统公告管理界面
系统公告管理界面是管理员用来管理系统中的通知公告的界面。管理员可以通过该界面进行通知公告的创建、编辑、发布和删除等操作,以便向用户传达各种重要信息、公告、更新或事件等内容。其界面如下图5-9所示。

图5-9系统公告管理界面图
5.2.5商城管理界面
当用户点击“商城管理”菜单时,可以查看系统中所有的二手商品,并支持关键词搜索。用户可以点击商品的“详情”按钮查看详细信息,并进行添加购物车、购买、收藏和评论等操作。其界面如下图5-10所示。

图5-10商城管理界面图
5.3.1 注册界面
用户注册界面用于新用户进行账号注册,用户需要填写必要的个人信息并选择合适的用户名和密码。注册界面应该进行输入验证和数据格式检查,确保用户提供有效的信息。界面如下图所示。其界面如下图5-13所示。

注册的代码如下:

5.3.2登录界面
用户登录界面用于已注册用户进行账号登录,用户需要输入正确的用户名和密码才能成功登录系统。登录界面应对用户的输入进行验证,并提供密码找回或重新注册的选项。其界面如下图5-14所示。

图5-14登录界面图
登录的代码如下:

5.3.3售后服务管理界面
卖家在售后服务管理页面中可以查看详情和评论信息,并进行查询、添加和删除操作;其界面如下图5-14所示。

图5-14售后服务管理界面图
6系统测试
6.1 系统测试目的
系统测试的目的是确保系统的功能完整、性能稳定,并验证系统是否符合预期的设计和需求。通过系统测试,可以发现和修复潜在的错误和缺陷,提高系统的质量和可靠性。同时,系统测试还可以评估系统在不同条件下的性能表现,包括并发性能、响应时间和容错能力等。通过全面的系统测试,可以确保系统在正式上线前达到高品质的状态。
通过对用户登录功能、商品展示功能、商品添加功能、商品搜索功能以及密码修改功能进行了测试,测试如下表6-1、6-2、6-3、6-4、6-5所示。
| 测试用例编号 | 测试描述 | 预期结果 | 实际结果 | 是否通过 |
| TC001 | 使用正确的用户名和密码进行登录 | 成功登录系统,跳转到用户首页 | 登录成功,跳转到用户首页 | 通过 |
| TC002 | 使用不存在的用户名进行登录 | 显示错误提示信息:用户名不存在 | 显示错误提示信息:用户名不存在 | 通过 |
| TC003 | 使用正确的用户名和错误的密码进行登录 | 显示错误提示信息:密码错误 | 显示错误提示信息:密码错误 | 通过 |
| TC004 | 不输入用户名和密码直接点击登录按钮 | 显示错误提示信息:用户名和密码不能为空 | 显示错误提示信息:用户名和密码不能为空 | 通过 |
表6-2 商品展示功能测试表
| 测试用例编号 | 测试描述 | 预期结果 | 实际结果 | 是否通过 |
| TC001 | 打开商品列表页面,检查是否能够正确展示商品 | 商品列表显示正确 | 商品列表显示正确 | 通过 |
| TC002 | 点击商品详情查看按钮,检查是否能正常打开页面 | 商品详情页面显示正确 | 商品详情页面显示正确 | 通过 |
| TC003 | 检查商品搜索功能 | 根据关键字搜索到相关商品并正确展示 | 根据关键字搜索到相关商品并正确展示 | 通过 |
表6-3 商品添加功能测试表
| 测试用例编号 | 测试描述 | 预期结果 | 实际结果 | 是否通过 |
| TC001 | 使用合法的信息添加一个新商品 | 商品成功添加到系统 | 商品成功添加到系统 | 通过 |
| TC002 | 使用已存在的商品名称添加一个新商品 | 显示错误提示信息:商品名称已存在 | 显示错误提示信息:商品名称已存在 | 通过 |
| TC003 | 添加商品时不输入必填信息 | 显示错误提示信息:必填字段不能为空 | 显示错误提示信息:必填字段不能为空 | 通过 |
表6-4商品搜索功能测试表
| 测试用例编号 | 测试描述 | 预期结果 | 实际结果 | 是否通过 |
| TC001 | 使用商品关键字进行搜索 | 搜索结果包含符合关键字的商品 | 搜索结果包含符合关键字的商品 | 通过 |
| TC002 | 使用不存在的关键字进行搜索 | 搜索结果为空 | 搜索结果为空 | 通过 |
表6-5 密码修改功能测试表
| 测试用例编号 | 测试描述 | 预期结果 | 实际结果 | 是否通过 |
| TC001 | 输入正确的原密码和新密码进行修改 | 密码成功修改 | 密码成功修改 | 通过 |
| TC002 | 输入错误的原密码和新密码进行修改 | 显示错误提示信息:原密码错误 | 显示错误提示信息:原密码错误 | 通过 |
| TC003 | 不输入原密码和新密码直接点击修改按钮 | 显示错误提示信息:密码不能为空 | 显示错误提示信息:密码不能为空 | 通过 |
6.3 系统测试结果
以上是对系统测试的一些典型测试用例的描述。通过这些测试,可以验证用户登录功能、商品展示功能、商品添加功能、商品搜索功能以及密码修改功能的正确性和稳定性。每个测试用例都有预期结果,并与实际结果进行对比,判断是否通过测试。通过全面的系统测试,可以确保系统的各项功能正常运行,并具备高质量的用户体验。
7 结论
通过本文的研究和实践,我们成功地基于springboot框架设计并实现了一个数码设备平台。该平台具有稳定、高效、可靠的特点,通过合理的功能模块设计和前后端分离的架构,提供了良好的用户体验。在系统测试中,验证了系统的稳定性和功能完整性,表明springboot框架在快速开发和高质量软件构建方面具有显著优势。
本文的研究结果表明,使用springboot框架能够快速开发出高效可靠的数码设备平台。该平台通过合理的功能设计和良好的用户体验,提供了便捷的数码设备服务,促进了资源的有效利用。同时,springboot框架的应用也为系统的开发和维护带来了便利。然而,本研究还存在一些不足之处,如对系统安全性和性能优化的考虑不够充分。未来的研究可以进一步完善系统的功能和性能,并探索其他技术和方法的应用,以进一步提升数码设备平台的质量和用户满意度。
[1] 孙铁强,刘俊,于洪健,等. 基于SpringBoot框架的在线监测和专家系统的研究 [J]. 自动化应用, 2024, 65 (04): 15-16+19. DOI:10.19769/j.zdhy.2024.04.006.
[2] 胡美文,刘阳. 基于武汉地铁5号线列车车载数码视频录像机设备结构优化研究 [J]. 中国设备工程, 2024, (04): 134-136.
[3] 本刊编辑部. 万得福冷媒机:便捷的操作,优越的配置——专访广州万得福汽车电子数码检测设备有限公司大客户经理李侃 [J]. 汽车维修与保养, 2024, (01): 63. DOI:10.13825/j.cnki.motorchina.2024.01.008.
[4] 徐剑,王少杰. 基于SpringBoot的配电房监控系统设计 [J]. 信息与电脑(理论版), 2023, 35 (20): 120-123.
[5] 屈晓,周挺,吴楷,等. 一种SpringBoot基于嵌入式设备的辅助医疗App的设计与实现 [J]. 电脑知识与技术, 2023, 19 (29): 55-58+66. DOI:10.14004/j.cnki.ckt.2023.1534.
[6] M. N I ,V. E K ,K. Y M . Digital Equipment and Algorithms for Determining Basic Parameters of Piezoelectric Elements in Pulsed Excitation Mode [J]. Russian Journal of Nondestructive Testing, 2023, 59 (8): 847-856.
[7] 黄永芳,郭永刚,李峰. 基于SpringBoot的藏东南滑坡灾害管理系统设计与实现 [J]. 科学技术创新, 2023, (24): 100-103.
[8] 郭曼博. 媒介性躯体与主体价值迁移:数码转型中电影观众的身份重构 [J]. 电影评介, 2023, (18): 24-27. DOI:10.16583/j.cnki.52-1014/j.2023.18.002.
[9] Norcia D A ,Mascaro C ,Bianchi D , et al. Psychological Difficulties in Children and Adolescents during the COVID-19 Lockdown: The Effects of Spending Free Time with Parents or Using Digital Devices [J]. Children, 2023, 10 (8):
[10] Hipólito V ,Coelho P M J . Blue Light and Eye Damage: A Review on the Impact of Digital Device Emissions [J]. Photonics, 2023, 10 (5):
[11] Ma C ,Song X ,Zhang X . Research Progress and Prospects of Intelligent Digital Equipment [J]. Journal of Physics: Conference Series, 2023, 2460 (1):
[12] JunPyo C ,Ghazal A ,Jarang H , et al. Exercise With a Novel Digital Device Increased Serum Anti-influenza Antibody Titers After Influenza Vaccination. [J]. Immune network, 2023, 23 (2): e18-e18.
[13] L. M L D ,Lidia R ,Mara S . Teaching away from school: do school digital support influence teachers’ well-being during Covid-19 emergency? [J]. Large-scale Assessments in Education, 2023, 11 (1): 10-10.
[14] José M B ,Sofia T C . Digital rights in digital exclusion settings: the experiences of institutionalised youth in Portuguese detention centres [J]. Journal of Children and Media, 2023, 17 (1): 117-133.
[15] Yang Y . Design and Implementation of Student Information Management System Based on Springboot [J]. Advances in Computer, Signals and Systems, 2022, 6 (6):
[16] 谢鹏志,康智强,程璟星. 数码录音设备干扰系统的设计与实现 [J]. 现代工业经济和信息化, 2021, 11 (11): 44-47. DOI:10.16525/j.cnki.14-1362/n.2021.11.017.
[17] Cheng F . Talent Recruitment Management System for Small and Micro Enterprises Based on Springboot Framework [J]. Advances in Educational Technology and Psychology, 2021, 5 (2):
[18] 数字印刷最佳节奏:领先一步——HP Indigo/Inkjet华南区、西南区销售经理钟宇路 [J]. 今日印刷, 2016, (09): 28-30.
[19] 数码视讯中标湖南广播电视台广播传媒中心CDR设备采购项目 [J]. 有线电视技术, 2016, (02): 118.
[20] drupa2012成功凯旋 博斯特公布2013年数码印刷设备计划——专访博斯特公司单张纸事业部销售总监埃米利奥·科尔蒂 [J]. 印刷技术, 2012, (16): 65.
致 谢
逝者如斯夫,不舍昼夜。自己的毕业设计顺利完成,同时也代表了自己的大学生涯即将结束,我即将要离开自己敬爱的老师和亲爱的同学们,在这里我首先要感谢的就是所有的老师。“春满江山绿满园,桃李争春露笑颜,东西南北春常在,唯有师恩留心间”,他们无论在我的学业还是在我的生活上付出了所有,对我谆谆教诲;其次我要感谢我的指导老师,他在我的整个毕业设计当中起着引导作用,每当我有困难的时候,他总会第一时间帮助我,引导我进行解决问题,而不是直接告诉我答案,“授人以鱼不如授人以渔”,指导老师的这种做法让我受益终生,同时我也从指导老师身上学习到了许多的开发技巧以及检验,这对我今后的开发起着十分重要的作用。最后感谢我可爱的室友,我们携手共同度过了这难忘的几年。如今,我望着这篇论文的致谢,不禁又要问自己:现在,我们就要说再见了吗?
感慨莫名,不知所言。遥想当初刚来学校的时候,心里总是想着工科学校会过于板正,会缺乏一些柔情,当时心里甚至有一点点排斥,但是随着我对学校的慢慢认识与了解,我才认识到了她的美丽,她的柔情,并且慢慢的喜欢上了这个,但是时间太快了,快到我还没有好好体会她的美丽便要离开了,但是她带给我的回忆,永远不会离开我,也许真正离开那天我的眼里会满含泪水,我不是因为难过,我只是想将她的样子映在我的泪水里,刻在我的心里。最后,感谢我的老师们,是你们教授了我们知识与做人的道理;感谢我的室友们,是你们陪伴了我如此之久;感谢每位关心与支持我的人。
免费领取项目源码,请关注❥点赞收藏并私信博主,谢谢~
1459

被折叠的 条评论
为什么被折叠?



