摘 要
随着数字化转型的加速推进,和企业规模的不断扩大,企业对于智能化考勤管理系统的需求日益增长。传统的考勤管理方式已经无法满足实际需求,因此需要一种更高效、更智能的考勤系统来提高管理效率和准确性。基于Python的身份识别考勤系统的设计与实现能够有效解决传统考勤系统存在的问题,提高考勤的准确性与管理效率,并且方便进行定制化开发以满足企业的特定需求。
通过开发基于Python的身份识别考勤系统,可以提高企业的考勤管理效率,降低人力成本,减少考勤管理过程中的错误率,为企业管理者提供更准确的考勤数据支持,帮助管理员更好的管理员工。总之,研究与实现这一系统对于提升企业管理水平和促进企业可持续发展。
关键词:djnago+vue;python;身份识别考勤系统
Abstract
With the acceleration of digital transformation and the continuous expansion of enterprise scale, the demand for intelligent attendance management systems by enterprises is increasing day by day. The traditional attendance management method can no longer meet practical needs, so a more efficient and intelligent attendance system is needed to improve management efficiency and accuracy. The design and implementation of an identity recognition attendance system based on Python can effectively solve the problems of traditional attendance systems, improve the accuracy and management efficiency of attendance, and facilitate customized development to meet the specific needs of enterprises.
By developing a Python based identity recognition attendance system, the efficiency of attendance management in enterprises can be improved, labor costs can be reduced, error rates in the attendance management process can be reduced, and more accurate attendance data support can be provided for enterprise managers to help them better manage employees. In summary, researching and implementing this system is crucial for improving the level of enterprise management and promoting sustainable development.
Keywords:djnago+vue; Python; Identity recognition attendance system
目 录
1 绪论
1.1 研究背景
随着数字化转型的加速推进,和企业规模的不断扩大,企业对于智能化考勤管理系统的需求日益增长。传统的考勤管理方式已经无法满足实际需求,因此需要一种更高效、更智能的考勤系统来提高管理效率和准确性。基于Python的身份识别考勤系统的设计与实现能够有效解决传统考勤系统存在的问题,提高考勤的准确性与管理效率,并且方便进行定制化开发以满足企业的特定需求。
该系统使用python开发技术,通过djnago+vue的框架,具有简洁、易操作功能丰富的特点,Python可以利用其丰富的库和工具,如OpenCV用于图像处理、Dlib用于人脸检测、NumPy用于数据处理等,从而快速实现身份识别、考勤打卡、考勤记录、数据分析等功能。
该系统能够提高企业的考勤管理效率、提高考勤的准确性,降低管理成本。此外,该系统为员工提供查询和浏览考勤信息和考勤任务、实现考勤打卡等功能,为管理员提供提供考勤信息和考勤任务发布,和查看员工考勤信息,并可以提供更准确的考勤数据支持,帮助管理员更好的管理员工,总而言之,研究与实现这一系统对于提升企业管理水平和促进企业可持续发展具有重要意义。
本论文的主要研究内容是使用python开发技术,通过djnago+vue框架设计与实现身份识别考勤系统,可以快速实现身份识别、考勤打卡、考勤记录、数据分析等功能。通过深入了解用户需求,进行系统需求分析与设计,实现了包括并不限于后台首页、系统用户、考勤信息管理、考勤打卡管理、考勤任务管理功能模块;并采用合理的数据库进行数据储存与管理,确保数据安全性和准确性。通过该系统的实现,提供一个安全易用便捷的身份识别考勤系统,提升考勤管理效率和水平。
本文共有七章,如下所示。
第一章概述了身份识别考勤系统的研究背景与意义;精炼地总结了研究开发现状分析以及研究内容进行研究,最后给出了论文的组成结构。
第二章简要概述了本文所用的开发技术和工具。
第三章简要对系统各业务流程进行需求分析、可行性分析。
第四章对身份识别考勤系统进行设计。
第五章对身份识别考勤系统进行实现,并贴出相关页面截图,语言描述出具体功能实现的操作方法。
第六章对身份识别考勤系统采用测试用例的方式来对一些主要功能模块测试,最后得出测试结果。
第七章总结。
2 相关技术介绍
2.1 python编程语言
作为一种简洁、易读、功能丰富的编程语言,python编程语言是一种面向对象的高级编程语言,以其简单、可移植、安全和高性能等特点在软件开发领域广泛应用。Python可以利用其丰富的库和工具,如OpenCV用于图像处理、Dlib用于人脸检测、NumPy用于数据处理等,从而快速实现身份识别、信息记录、数据分析等功能。此外,Python还具有跨平台性,可以在不同操作系统上运行,这也使得基于Python的考勤系统更具灵活性和通用性,能够满足用户需求。
Django是高水准的Python编程语言驱动的一个开源模型.视图,控制器风格的Web应用程序框架,它起源于开源社区。使用这种架构,程序员可以方便、快捷地创建高品质、易维护、数据库驱动的应用程序。这也正是OpenStack的Horizon组件采用这种架构进行设计的主要原因。另外,在Dj ango框架中,还包含许多功能强大的第三方插件,使得Django具有较强的可扩展性。Django 项目源自一个在线新闻 Web 站点,于 2005 年以开源的形式被释放出来。它鼓励快速开发,并遵循MVC设计。Django遵守BSD版权,初次发布于2005年7月, 并于2008年9月发布了第一个正式版本1.0 。Django已经成为web开发者的首选框架,是一个遵循 MVC 设计模式的框架。MVC是Model、View、Controller三个单词的简写,分别代表模型、视图、控制器。Django其实也是一个MTV 的设计模式。MTV是Model、Template、View三个单词的简写,分别代表模型、模版、视图。但是在Django中,控制器接受用户输入的部分由框架自行处理,所以 Django 里更关注的是模型(Model)、模板(Template)和视图(Views),称为 MTV模式。
2.3 vue框架
Vue 是一套用于构建用户界面的渐进式JavaScript框架。与其它大型框架不同的是,Vue被设计为可以自底向上逐层应用。Vue 的核心库只关注视图层,不仅易于上手,还便于与第三方库或既有项目整合。另一方面,当与现代化的工具链以及各种支持类库结合使用时,Vue 也完全能够为复杂的单页应用(SPA)提供驱动。
Vue.js是一套构建用户界面的渐进式框架。与其他重量级框架不同的是,Vue采用自底向上增量开发的设计。Vue 的核心库只关注视图层,并且非常容易学习,非常容易与其它库或已有项目整合。另一方面,Vue 完全有能力驱动采用单文件组件和Vue生态系统支持的库开发的复杂单页应用。Vue.js 的目标是通过尽可能简单的 API 实现响应的数据绑定和组合的视图组件。Vue.js 自身不是一个全能框架——它只聚焦于视图层。因此它非常容易学习,非常容易与其它库或已有项目整合。另一方面,在与相关工具和支持库一起使用时,Vue.js 也能驱动复杂的单页应用。
整个考勤管理采用python开发技术,使用djnago+vue框架结合MySQL数据库完成了系统设计与开发。
3 系统分析
3.1 可行性分析
3.1.1 技术可行性分析
djnago+vue作为一个成熟的开发框架,常作为数据源较简单的web项目的框架,具有丰富的功能和广泛的社会支持。它提供了快速开发和部署应用程序的能力,适合构建身份识别考勤系统所需的功能和性能要求。python作为一种流行的编程语言,具有广泛的库和工具生态系统,和丰富的功能,可以满足项目的需求。MySQL是一种可靠的关系型数据库管理系统,具备良好的性能和稳定性。因此,在技术层面上,该项目是可行的。
djnago+vue框架的自动配置功能可以根据应用程序的依赖和环境来进行自动配置,减少了大量的手动配置工作,可以降低开发成本,同时,代码质量和可维护性较高,可以降低后期维护成本,缩短开发周期。此外,djnago+vue框架具备良好的性能和稳定性,可以降低系统的运行成本和维护成本。因此,在经济层面上,该项目是可行的。
3.1.3 操作可行性分析
使用djnago+vue框架设计与实现基于python的身份识别考勤系统,该系统采用MySQL数据库进行数据储存,具有高效、便捷、安全的特点,能够提供一个界面直观友好和操作简单高效的系统,能满足用户的各项要求。该系统采用模块化开发设计,使系统能快速响应新需求并与其他系统进行集成,具有很强适应性和扩展性。因此,在操作层面上,该项目是可行的。
3.2 系统流程分析
3.2.1 数据流程
开发身份识别考勤系统主要的一个目的就是实现提供进行身份识别对考勤信息管理,实现线上考勤打卡操作,图3-1就是系统的数据流图。
图3-1考勤信息管理操作展开图
分析完系统的数据流,接下来我们来看系统的业务流程,图2-2就是业务流程图:

图3-2业务流程图
3.3 系统功能分析
3.3.1 功能性分析
根据身份识别考勤系统的角色需求分析,可以划分为员工用户和管理员两大模块。具体功能如下:
员工用户模块:
- 注册登录:可以通过注册成为系统用户,可使用账号密码进行登录,登录时需身份识别(摄像头、图片)才可登录,使用系统功能,并对个人信息(头像、密昵称、邮箱、员工姓名、员工性别、联系电话)和密码进行管理。
- 考勤信息管理:可查看所有考勤信息,进行查询操作,支持考勤标题、考勤日期搜索,可点击查看详情(考勤标题、考勤日期、考勤规则、信息备注),可点击打卡(考勤时间、打卡状态、考勤状态)操作。
- 考勤打卡管理:可查看自己的所有考勤打卡信息,进行查询和删除操作,支持员工姓名、考勤时间搜索,可点击查看详情(员工用户、员工姓名、部门名称、考勤时间、打卡状态、考勤状态),和修改打卡、考勤状态。
- 考勤任务管理:可查看所有考勤任务管理信息,进行查询操作,支持任务名称、任务类型、员工姓名、部门名称搜索,可点击查看详情(任务名称、任务类型、任务内容、员工用户、员工姓名、部门名称)。
管理员模块:
- 登录:管理员账号密码由系统生成,可使用账号密码可进行登录,登录时需身份识别(摄像头、图片)才可登录,使用系统功能,并对个人信息(头像、昵称、邮箱)和密码进行管理
- 后台首页:可查看个人信息、健康信息、健康评级等统计信息数据分析。
- 系统用户:可对员工用户和管理员进行管控,包括进行增删改查操作,点击可查看详情。
- 考勤信息管理:可查看所有考勤信息,进行增删改查操作,支持考勤标题、考勤日期搜索,可点击查看详情(考勤标题、考勤日期、考勤规则、信息备注),可点击打卡,修改打卡状态。
- 考勤打卡管理:可查看所有考勤打卡信息,进行查询和删除操作,支持员工姓名、考勤时间搜索,可点击查看详情(员工用户、员工姓名、部门名称、考勤时间、打卡状态、考勤状态),和修改打卡、考勤状态。
- 考勤任务管理:可查看所有考勤任务管理信息,进行增改删查操作,支持任务名称、任务类型、员工姓名、部门名称搜索,可点击查看详情(任务名称、任务类型、任务内容、员工用户、员工姓名、部门名称)。
3.3.2 非功能性分析
身份识别考勤系统的非功能性需求比如平台的安全性怎么样,可靠性怎么样,性能怎么样,可拓展性怎么样等。具体可以表示在如下3-3表格中:
表3-3身份识别考勤系统非功能需求表
| 安全性 | 主要指身份识别考勤系统数据库的安装,数据库的使用和密码的设定必须合乎规范。 |
| 可靠性 | 可靠性是指身份识别考勤系统能够安装用户的指示进行操作,经过测试,可靠性90%以上。 |
| 性能 | 性能是影响身份识别考勤系统占据市场的必要条件,所以性能最好要佳才好。 |
| 可扩展性 | 比如数据库预留多个属性,比如接口的使用等确保了系统的非功能性需求。 |
| 易用性 | 用户只要跟着身份识别考勤系统的页面展示内容进行操作,就可以了。 |
| 可维护性 | 身份识别考勤系统开发的可维护性是非常重要的,经过测试,可维护性没有问题 |
3.4 系统用例分析
通过3.3功能的分析,得出了本身份识别考勤系统的用例图:
员工用户角色用例如图3-4所示。

图3-4 身份识别考勤系统员工用户角色用例图
管理员角色用例如图3-5所示。

本章主要通过对身份识别考勤系统的可行性分析、功能需求分析、系统用例分析、系统流程分析,确定整个身份识别考勤系统要实现的功能。同时也为身份识别考勤系统的代码实现和测试提供了标准。
4 总体设计
本章主要讨论的内容包括身份识别考勤系统的功能模块设计、数据库系统设计。
4.1 系统功能模块设计
4.1.1整体功能模块设计
在上一章节中主要对系统的功能性需求和非功能性需求进行分析,并且根据需求分析了本身份识别考勤系统中的用例。那么接下来就要开始对本身份识别考勤系统的架构、主要功能和数据库开始进行设计。身份识别考勤系统根据前面章节的需求分析得出,其总体设计模块图如图4-1所示。

图4-1 身份识别考勤系统功能模块图
4.2 数据库设计
数据库设计一般包括需求分析、概念模型设计、数据库表建立三大过程,其中需求分析前面章节已经阐述,概念模型设计有概念模型和逻辑结构设计两部分。
4.2.1 数据库概念结构设计
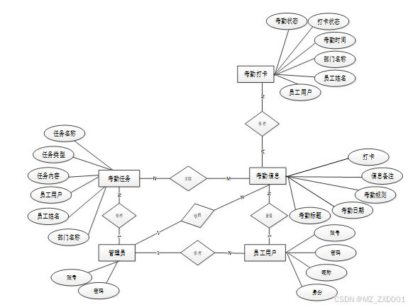
下面是整个身份识别考勤系统中主要的数据库表总E-R实体关系图。

图4-6 身份识别考勤系统总E-R关系图
4.2.2 数据库逻辑结构设计
通过上一小节中身份识别考勤系统中总E-R关系图上得出一共需要创建很多个数据表。在此我主要罗列几个主要的数据库表结构设计。
| 编号 | 名称 | 数据类型 | 长度 | 小数位 | 允许空值 | 主键 | 默认值 | 说明 |
| 1 | token_id | int | 10 | 0 | N | Y | 临时访问牌ID | |
| 2 | token | varchar | 64 | 0 | Y | N | 临时访问牌 | |
| 3 | info | text | 65535 | 0 | Y | N | ||
| 4 | maxage | int | 10 | 0 | N | N | 2 | 最大寿命:默认2小时 |
| 5 | create_time | timestamp | 19 | 0 | N | N | CURRENT_TIMESTAMP | 创建时间: |
| 6 | update_time | timestamp | 19 | 0 | N | N | CURRENT_TIMESTAMP | 更新时间: |
| 7 | user_id | int | 10 | 0 | N | N | 0 | 用户编号: |
| 编号 | 名称 | 数据类型 | 长度 | 小数位 | 允许空值 | 主键 | 默认值 | 说明 |
| 1 | attendance_clock_in_id | int | 10 | 0 | N | Y | 考勤打卡ID | |
| 2 | employee_users | int | 10 | 0 | Y | N | 0 | 员工用户 |
| 3 | employee_name | varchar | 64 | 0 | Y | N | 员工姓名 | |
| 4 | department_name | varchar | 64 | 0 | Y | N | 部门名称 | |
| 5 | attendance_time | datetime | 19 | 0 | Y | N | 考勤时间 | |
| 6 | check_in_status | varchar | 64 | 0 | Y | N | 打卡状态 | |
| 7 | attendance_status | varchar | 64 | 0 | Y | N | 考勤状态 | |
| 8 | create_time | datetime | 19 | 0 | N | N | CURRENT_TIMESTAMP | 创建时间 |
| 9 | update_time | timestamp | 19 | 0 | N | N | CURRENT_TIMESTAMP | 更新时间 |
表attendance_information (考勤信息)
| 编号 | 名称 | 数据类型 | 长度 | 小数位 | 允许空值 | 主键 | 默认值 | 说明 |
| 1 | attendance_information_id | int | 10 | 0 | N | Y | 考勤信息ID | |
| 2 | attendance_title | varchar | 64 | 0 | Y | N | 考勤标题 | |
| 3 | attendance_date | date | 10 | 0 | Y | N | 考勤日期 | |
| 4 | attendance_rules | varchar | 64 | 0 | Y | N | 考勤规则 | |
| 5 | information_remarks | text | 65535 | 0 | Y | N | 信息备注 | |
| 6 | create_time | datetime | 19 | 0 | N | N | CURRENT_TIMESTAMP | 创建时间 |
| 7 | update_time | timestamp | 19 | 0 | N | N | CURRENT_TIMESTAMP | 更新时间 |
| 编号 | 名称 | 数据类型 | 长度 | 小数位 | 允许空值 | 主键 | 默认值 | 说明 |
| 1 | attendance_tasks_id | int | 10 | 0 | N | Y | 考勤任务ID | |
| 2 | task_name | varchar | 64 | 0 | Y | N | 任务名称 | |
| 3 | task_type | varchar | 64 | 0 | Y | N | 任务类型 | |
| 4 | task_content | text | 65535 | 0 | Y | N | 任务内容 | |
| 5 | employee_users | int | 10 | 0 | Y | N | 0 | 员工用户 |
| 6 | employee_name | varchar | 64 | 0 | Y | N | 员工姓名 | |
| 7 | department_name | varchar | 64 | 0 | Y | N | 部门名称 | |
| 8 | create_time | datetime | 19 | 0 | N | N | CURRENT_TIMESTAMP | 创建时间 |
| 9 | update_time | timestamp | 19 | 0 | N | N | CURRENT_TIMESTAMP | 更新时间 |
| 编号 | 名称 | 数据类型 | 长度 | 小数位 | 允许空值 | 主键 | 默认值 | 说明 |
| 1 | auth_id | int | 10 | 0 | N | Y | 授权ID: | |
| 2 | user_group | varchar | 64 | 0 | Y | N | 用户组: | |
| 3 | mod_name | varchar | 64 | 0 | Y | N | 模块名: | |
| 4 | table_name | varchar | 64 | 0 | Y | N | 表名: | |
| 5 | page_title | varchar | 255 | 0 | Y | N | 页面标题: | |
| 6 | path | varchar | 255 | 0 | Y | N | 路由路径: | |
| 7 | position | varchar | 32 | 0 | Y | N | 位置: | |
| 8 | mode | varchar | 32 | 0 | N | N | _blank | 跳转方式: |
| 9 | add | tinyint | 3 | 0 | N | N | 1 | 是否可增加: |
| 10 | del | tinyint | 3 | 0 | N | N | 1 | 是否可删除: |
| 11 | set | tinyint | 3 | 0 | N | N | 1 | 是否可修改: |
| 12 | get | tinyint | 3 | 0 | N | N | 1 | 是否可查看: |
| 13 | field_add | text | 65535 | 0 | Y | N | 添加字段: | |
| 14 | field_set | text | 65535 | 0 | Y | N | 修改字段: | |
| 15 | field_get | text | 65535 | 0 | Y | N | 查询字段: | |
| 16 | table_nav_name | varchar | 500 | 0 | Y | N | 跨表导航名称: | |
| 17 | table_nav | varchar | 500 | 0 | Y | N | 跨表导航: | |
| 18 | option | text | 65535 | 0 | Y | N | 配置: | |
| 19 | create_time | timestamp | 19 | 0 | N | N | CURRENT_TIMESTAMP | 创建时间: |
| 20 | update_time | timestamp | 19 | 0 | N | N | CURRENT_TIMESTAMP | 更新时间: |
| 编号 | 名称 | 数据类型 | 长度 | 小数位 | 允许空值 | 主键 | 默认值 | 说明 |
| 1 | employee_users_id | int | 10 | 0 | N | Y | 员工用户ID | |
| 2 | employee_name | varchar | 64 | 0 | Y | N | 员工姓名 | |
| 3 | employee_gender | varchar | 64 | 0 | Y | N | 员工性别 | |
| 4 | contact_phone_number | varchar | 64 | 0 | Y | N | 联系电话 | |
| 5 | department_name | varchar | 64 | 0 | Y | N | 部门名称 | |
| 6 | examine_state | varchar | 16 | 0 | N | N | 已通过 | 审核状态 |
| 7 | user_id | int | 10 | 0 | N | N | 0 | 用户ID |
| 8 | create_time | datetime | 19 | 0 | N | N | CURRENT_TIMESTAMP | 创建时间 |
| 9 | update_time | timestamp | 19 | 0 | N | N | CURRENT_TIMESTAMP | 更新时间 |
| 编号 | 名称 | 数据类型 | 长度 | 小数位 | 允许空值 | 主键 | 默认值 | 说明 |
| 1 | hits_id | int | 10 | 0 | N | Y | 点赞ID: | |
| 2 | user_id | int | 10 | 0 | N | N | 0 | 点赞人: |
| 3 | create_time | timestamp | 19 | 0 | N | N | CURRENT_TIMESTAMP | 创建时间: |
| 4 | update_time | timestamp | 19 | 0 | N | N | CURRENT_TIMESTAMP | 更新时间: |
| 5 | source_table | varchar | 255 | 0 | Y | N | 来源表: | |
| 6 | source_field | varchar | 255 | 0 | Y | N | 来源字段: | |
| 7 | source_id | int | 10 | 0 | N | N | 0 | 来源ID: |
| 编号 | 名称 | 数据类型 | 长度 | 小数位 | 允许空值 | 主键 | 默认值 | 说明 |
| 1 | upload_id | int | 10 | 0 | N | Y | 上传ID | |
| 2 | name | varchar | 64 | 0 | Y | N | 文件名 | |
| 3 | path | varchar | 255 | 0 | Y | N | 访问路径 | |
| 4 | file | varchar | 255 | 0 | Y | N | 文件路径 | |
| 5 | display | varchar | 255 | 0 | Y | N | 显示顺序 | |
| 6 | father_id | int | 10 | 0 | Y | N | 0 | 父级ID |
| 7 | dir | varchar | 255 | 0 | Y | N | 文件夹 | |
| 8 | type | varchar | 32 | 0 | Y | N | 文件类型 |
| 编号 | 名称 | 数据类型 | 长度 | 小数位 | 允许空值 | 主键 | 默认值 | 说明 |
| 1 | user_id | mediumint | 8 | 0 | N | Y | 用户ID:[0,8388607]用户获取其他与用户相关的数据 | |
| 2 | state | smallint | 5 | 0 | N | N | 1 | 账户状态:[0,10](1可用|2异常|3已冻结|4已注销) |
| 3 | user_group | varchar | 32 | 0 | Y | N | 所在用户组:[0,32767]决定用户身份和权限 | |
| 4 | login_time | timestamp | 19 | 0 | N | N | CURRENT_TIMESTAMP | 上次登录时间: |
| 5 | phone | varchar | 11 | 0 | Y | N | 手机号码:[0,11]用户的手机号码,用于找回密码时或登录时 | |
| 6 | phone_state | smallint | 5 | 0 | N | N | 0 | 手机认证:[0,1](0未认证|1审核中|2已认证) |
| 7 | username | varchar | 16 | 0 | N | N | 用户名:[0,16]用户登录时所用的账户名称 | |
| 8 | nickname | varchar | 16 | 0 | Y | N | 昵称:[0,16] | |
| 9 | password | varchar | 64 | 0 | N | N | 密码:[0,32]用户登录所需的密码,由6-16位数字或英文组成 | |
| 10 | | varchar | 64 | 0 | Y | N | 邮箱:[0,64]用户的邮箱,用于找回密码时或登录时 | |
| 11 | email_state | smallint | 5 | 0 | N | N | 0 | 邮箱认证:[0,1](0未认证|1审核中|2已认证) |
| 12 | avatar | varchar | 255 | 0 | Y | N | 头像地址:[0,255] | |
| 13 | open_id | varchar | 255 | 0 | Y | N | 针对获取用户信息字段 | |
| 14 | create_time | timestamp | 19 | 0 | N | N | CURRENT_TIMESTAMP | 创建时间: |
| 15 | vip_level | varchar | 255 | 0 | Y | N | 会员等级 | |
| 16 | vip_discount | double | 11 | 2 | Y | N | 0.00 | 会员折扣 |
| 编号 | 名称 | 数据类型 | 长度 | 小数位 | 允许空值 | 主键 | 默认值 | 说明 |
| 1 | group_id | mediumint | 8 | 0 | N | Y | 用户组ID:[0,8388607] | |
| 2 | display | smallint | 5 | 0 | N | N | 100 | 显示顺序:[0,1000] |
| 3 | name | varchar | 16 | 0 | N | N | 名称:[0,16] | |
| 4 | description | varchar | 255 | 0 | Y | N | 描述:[0,255]描述该用户组的特点或权限范围 | |
| 5 | source_table | varchar | 255 | 0 | Y | N | 来源表: | |
| 6 | source_field | varchar | 255 | 0 | Y | N | 来源字段: | |
| 7 | source_id | int | 10 | 0 | N | N | 0 | 来源ID: |
| 8 | register | smallint | 5 | 0 | Y | N | 0 | 注册位置: |
| 9 | create_time | timestamp | 19 | 0 | N | N | CURRENT_TIMESTAMP | 创建时间: |
| 10 | update_time | timestamp | 19 | 0 | N | N | CURRENT_TIMESTAMP | 更新时间: |
整个身份识别考勤系统的需求分析主要对系统总体架构以及功能模块的设计,通过建立E-R模型和数据库逻辑系统设计完成了数据库系统设计。
5 系统详细设计与实现
身份识别考勤系统的详细设计与实现主要是根据前面的身份识别考勤系统的需求分析和身份识别考勤系统的总体设计来设计页面并实现业务逻辑。主要从身份识别考勤系统界面实现、业务逻辑实现这两部分进行介绍。
5.1员工用户功能模块
5.1.1 注册界面
身份识别考勤系统的注册界面设计简洁明了。用户在注册界面上填写用户名+密码+确认密码+邮箱+头像+身份等必要信息,并点击注册按钮提交注册请求。为确保安全性,系统可能会要求用户输入验证码。如果填写信息有误或缺失,系统会提供相应的错误提示。注册界面还包含登录链接,方便已注册用户直接登录系统。此外,用户协议和隐私政策也会显示在界面上,用户需同意相关条款才能完成注册。通过这样的设计,身份识别考勤系统的注册界面旨在提供用户友好的注册体验,保障用户信息的安全性和隐私权,并确保符合相关法规和政策要求。其用注册界面展示如下图所示。

图5-1 注册界面图
注册的关键代码如下:
def Register(self, ctx):
print("===================注册=====================")
userService = service_select("user")
body = ctx.body
if "username" not in body and body["username"] == '':
return ctx.response(json.dumps({
"error": {
"code": 70000,
"message": "用户名不能为空",
}
}, ensure_ascii=False))
if "user_group" not in body and body["user_group"] == '':
return ctx.response(json.dumps({
"error": {
"code": 70000,
"message": "用户组不能为空",
}
}, ensure_ascii=False))
if "password" not in body and body["password"] == '':
return ctx.response(json.dumps({
"error": {
"code": 70000,
"message": "密码不能为空",
}
}, ensure_ascii=False))
post_param = body
post_param['nickname'] = body["nickname"] or ""
post_param['password'] = md5hash(body["password"])
obj = userService.Get_obj({"username": post_param['username']}, {"like": False})
if obj:
return ctx.response(json.dumps({
"error": {
"code": 70000,
"message": "用户名已存在",
}
}, ensure_ascii=False))
ret = {
"error": {
"code": 70000,
"message": "注册失败",
}
}
bl = userService.Add(post_param)
if bl:
ret = {
"result": {
"bl": True,
"message": "注册成功"
}
}
return ctx.response(json.dumps(ret, ensure_ascii=False))
5.1.2 登录界面
身份识别考勤系统的登录界面设计简洁明了。用户可以在登录界面上输入自己的用户名、注册时使用的电子邮箱或手机号码,并填写与账号对应的密码。通过点击“登录”按钮,用户可以完成登录操作。如果用户忘记密码,登录界面提供了相应的“忘记密码”链接,方便找回或重置密码。同时,登录界面也可能包含一个注册链接,以便新用户可以直接跳转到注册界面进行账号注册。通过这样的设计,身份识别考勤系统的登录界面旨在提供用户友好、便捷的登录体验,确保用户能够安全、快速地进入系统,用户登录时需身份识别(摄像头、图片)才可登录,使用系统功能,并对个人信息和密码进行管理界面如下图所示。

图5-2登录界面图
所有的用户都可以通过网页进入到身份识别考勤系统要使用系统功能的话,必须成为身份识别考勤系统的员工用户,注册登录的流程图如下图所示。

图5-3注册登录流程图
登录代码如下:
print("===================登录=====================")
ret = {
"error": {
"code": 70000,
"message": "账户不存在",
}
}
body = ctx.body
password = md5hash(body["password"]) or ""
obj = service_select("user").Get_obj(
{"username": body["username"]}, {"like": False}
)
if obj:
user_group = service_select("user_group").Get_obj({'name': obj['user_group']}, {"like": False})
if user_group and user_group['source_table'] != '':
user_obj = service_select(user_group['source_table']).Get_obj({"user_id": obj['user_id']}, {"like": False})
if user_obj['examine_state'] == '未通过':
ret = {
"error": {
"code": 70000,
"message": "账户未通过审核",
}
}
return ret
if user_obj['examine_state'] == '未审核':
ret = {
"error": {
"code": 70000,
"message": "账户未审核",
}
}
return ret
if obj["state"] == 1:
if obj["password"] == password:
timeout = timezone.now()
timestamp = int(time.mktime(timeout.timetuple())) * 1000
token = md5hash(str(obj["user_id"]) + "_" + str(timestamp))
ctx.request.session[token] = obj["user_id"]
service_select("access_token").Add(
{"token": token, "user_id": obj["user_id"]}
)
obj["token"] = token
ret = {
"result": {"obj": obj}
}
else:
ret = {
"error": {
"code": 70000,
"message": "密码错误",
}
}
else:
ret = {
"error": {
"code": 70000,
"message": "用户账户不可用,请联系管理员",
}
}
return ctx.response(json.dumps(ret, ensure_ascii=False))
找回密码代码如下:
def Forget_password(self, ctx):
print("===================修改密码=====================")
ret = {
"error": {
"code": 70000,
"message": "用户信息不能没有"
}
}
body = ctx.body
if not body["code"]:
return {
"error": {
"code": 70000,
"message": "验证码不存在或者错误"
}
}
obj = service_select("user").Get_obj(
{"username": body["username"]}, {"like": False}
)
if not obj:
return {
"error": {
"code": 70000,
"message": "用户名不存在或者错误"
}
}
password = md5hash(body["password"])
if not password:
return {
"error": {
"code": 70000,
"message": "密码不存在或者错误"
}
}
bl = service_select("user").Set({"user_id": obj["user_id"]}, {"password": password})
if bl:
ret = {"result": {"bl": True, "message": "修改成功"}}
else:
ret = {
"error": {
"code": 70000,
"message": "修改失败",
}
}
return ctx.response(json.dumps(ret, ensure_ascii=False))
可查看所有考勤信息,进行查询操作,支持考勤标题、考勤日期搜索,可点击查看详情(考勤标题、考勤日期、考勤规则、信息备注),可点击打卡(考勤时间、打卡状态、考勤状态)操作。界面如下图所示。

图5-4 考勤信息管理界面图
可查看自己的所有考勤打卡信息,进行查询和删除操作,支持员工姓名、考勤时间搜索,可点击查看详情(员工用户、员工姓名、部门名称、考勤时间、打卡状态、考勤状态),和修改打卡、考勤状态。界面如下图所示。

图5-5考勤打卡管理界面图
5.1.6 考勤任务管理界面
可查看所有考勤任务管理信息,进行查询操作,支持任务名称、任务类型、员工姓名、部门名称搜索,可点击查看详情(任务名称、任务类型、任务内容、员工用户、员工姓名、部门名称)。界面如下图所示。

图5-6 考勤任务管理界面图
可对员工用户和管理员进行管控,包括进行增删改查操作,点击可查看详情。界面如下图所示。

图5-7 系统用户界面图
5.2.2 考勤信息管理界面
可查看所有考勤信息(考勤标题、考勤日期、考勤规则、信息备注),进行增删改查操作,支持考勤标题、考勤日期搜索,可点击查看详情,可点击打卡,修改打卡状态。界面如下图所示。

图5-8 考勤信息管理界面图
添加关键代码:
def Add(self, ctx):
body = ctx.body
unique = self.config.get("unique")
obj = None
if unique:
qy = {}
for i in range(len(unique)):
key = unique[i]
qy[key] = body.get(key)
obj = self.service.Get_obj(qy)
if not obj:
error = self.Add_before(ctx)
if error["code"]:
return {"error": error}
error = self.Events("add_before", ctx, None)
if error["code"]:
return {"error": error}
result = self.service.Add(body, self.config)
if self.service.error:
return {"error": self.service.error}
res = self.Add_after(ctx, result)
if res:
result = res
res = self.Events("add_after", ctx, result)
if res:
result = res
return {"result": result}
else:
return {"error": {"code": 10000, "message": "已存在"}}
可查看所有考勤打卡信息(员工用户、员工姓名、部门名称、考勤时间、打卡状态、考勤状态),进行查询和删除操作,支持员工姓名、考勤时间搜索,可点击查看详情,和修改打卡、考勤状态。界面如下图所示。

图5-9 考勤打卡管理界面图
可查看所有考勤任务管理信息(任务名称、任务类型、任务内容、员工用户、员工姓名、部门名称),进行增改删查操作,支持任务名称、任务类型、员工姓名、部门名称搜索,可点击查看详情。界面如下图所示。

图5-10 考勤任务管理界面图
6系统测试
6.1测试目的
测试目的是为了评估身份识别考勤系统在功能、用户体验、性能、安全性、可靠性、兼容性和可维护性等方面的表现。通过测试,我们可以验证系统是否按照需求规格正确实现各个功能模块,并提供直观友好的用户界面和良好的用户体验。同时,测试还能评估系统在处理大量并发请求、数据负载和复杂业务场景下的性能表现,以及安全机制的有效性和系统在异常情况下的稳定性。此外,测试还关注系统在不同操作系统、浏览器和设备上的兼容性,以及代码结构的清晰度和易维护性。通过进行系统测试,可以及时发现问题和缺陷,并进行修复和优化,确保身份识别考勤系统的质量和稳定性,满足用户的期望和需求。
测试概述旨在评估身份识别考勤系统在功能、性能、安全性和用户体验等方面的质量。测试过程包括制定测试计划、搭建测试环境、设计测试用例、执行测试和分析测试结果等阶段。通过这些步骤,可以验证系统的正确性、完整性和稳定性,并发现潜在问题和改进点。测试概述还包括缺陷修复和再测试阶段,确保问题得到及时解决并验证修复效果。最终,系统经过测试和验收后,可以交付给用户或部署到生产环境中使用。通过全面的测试过程,身份识别考勤系统的质量和性能将得到充分评估,以满足用户的需求和期望。
测试结果是通过对身份识别考勤系统进行各项测试活动和测试用例的执行得出的结论。功能测试结果验证了系统各个功能模块的正确实现和边界条件的处理情况。性能测试结果提供了系统在不同负载和并发情况下的响应时间、吞吐量和资源利用率等性能指标。安全性测试结果评估了系统的安全机制和措施对常见威胁和攻击的防御效果。用户体验测试结果展示了系统用户界面和操作流程的友好度和流畅性。兼容性测试结果评估了系统在不同操作系统、浏览器和设备上的兼容性表现。此外,缺陷报告记录了测试过程中发现的问题和缺陷的描述、严重程度以及建议的解决方案。通过综合分析这些测试结果,可以评估身份识别考勤系统的质量、稳定性和用户满意度,并提供改进和修复的方向。
总结与展望
经过对身份识别考勤系统的设计与开发,我们成功地使用djnago+vue框架构建了一个便捷、高效的基于python的身份识别考勤系统。在系统的开发过程中,我们充分利用了python开源和djnago+vue框架的优势,如自动配置、快速开发、功能丰富等特点,加快了项目的迭代和部署速度。同时,借助其提供的丰富的生态系统,我们引入了一些常用的第三方库和组件,增强了系统的功能和性能。
然而,身份识别考勤系统仍有进一步的改进空间。首先,我们可以继续优化系统的用户界面和交互体验,使其更加直观友好。其次,可以引入更多的智能化技术,提升用户的个性化体验和服务质量,为用户提供更全面的租赁服务。
未来,我们将继续关注用户的需求变化和行业趋势,持续优化身份识别考勤系统。通过不断的迭代和创新,我们希望将该系统打造成为行业的领先平台,为用户提供更便捷、高效的考勤管理体验。同时,我们也将加强与合作伙伴和供应商的合作,共同推动考勤管理行业的发展和创新。
总之,身份识别考勤系统在设计与实现过程中取得了一定的成果,但仍有进一步的改进和发展空间。未来我们将持续努力,不断提升系统的功能和性能,为用户提供更好的租赁服务体验。
[1]陶健,王睿,殷西祥.智慧学习环境下的教育探究——以Python程序设计为例[J].现代商贸工业,2024,45(05):262-265.DOI:10.19311/j.cnki.1672-3198.2024.05.087.
[2]徐苑.基于混合学习的“Python程序设计”课程考核改革[J].科技风,2024,(06):140-142.DOI:10.19392/j.cnki.1671-7341.202406044.
[3]胡王平,周裕康,孙荣坤等.基于Python的振动监测与故障诊断系统开发[J].现代机械,2024,(01):11-15.DOI:10.13667/j.cnki.52-1046/th.2024.01.007.
[4]顾琴娣.基于项目学习的Python程序设计教学探索[J].读写算,2024,(06):146-148.
[5]景文会,刘伟,黄炳程等.基于Python语言的中国革命历史知识图谱数据预处理技术研究[J].现代信息科技,2024,8(04):116-120.DOI:10.19850/j.cnki.2096-4706.2024.04.025.
[6]朱志.基于计算思维培养的python编程项目式教学实践探索——以《模拟个人用户登录》为例[J].教育信息技术,2024,(Z1):53-56.
[7]陈泽帆,郭苗梓,李满等.基于Python语言的成本管理系统设计与开发[J].锻造与冲压,2024,(04):26-30.
[8]徐志英.Python程序设计课程思政教学实践探索[J].船舶职业教育,2024,12(01):44-46.DOI:10.16850/j.cnki.21-1590/g4.2024.01.014.
[9]张良峰.基于Django和Vue的低代码平台构建[J].数字通信世界,2024,(01):45-48.
[10]陈丽.基于Python编程语言的数字化教育平台设计[J].电子技术,2024,53(01):202-203.
[11]蔡文乐,秦立静.基于Python爬虫的招聘数据可视化分析[J].物联网技术,2024,14(01):102-105.DOI:10.16667/j.issn.2095-1302.2024.01.028.
[12]GB/T 43570-2023,民用无人驾驶航空器系统身份识别 总体要求[S].
[13]江亮亮,黄和炎,罗婉娜等.简易身份快速识别工具在公共服务领域的应用[J].软件,2023,44(12):115-117+122.
[14]魏晓玲,刘红英.基于Python和Django框架的琴房管理系统设计与实现[J].无线互联科技,2023,20(22):51-53.
[15]胡从寅,杨文远,赵鑫等.基于Django+Vue.js的设计作品交易平台的实现[J].软件,2023,44(11):42-46.
[16]姜永成.基于Django的网络招聘数据可视化分析系统的设计与实现[J].科技资讯,2023,21(19):57-60.DOI:10.16661/j.cnki.1672-3791.2306-5042-4316.
[17]张小梅,何菊,佘侃侃等.Django框架下的用户鉴权机制分析与研究[J].无线互联科技,2023,20(18):146-148.
[18]孙志承.基于Vue和Django的大坝安全监测信息管理系统设计与开发[D].长沙理工大学,2022.DOI:10.26985/d.cnki.gcsjc.2022.001381.
[19]谢晓伟,包琦.基于Django与Vue的农产品质量追溯管理平台[J].电子技术与软件工程,2022,(12):246-249.
[20]王伊,王韶红,刘晋泽等.Vue.js与Django组合框架的网络社交系统单页面架构方案设计[J].信息技术与信息化,2020,(01):121-123.
在本文的最后,我要对许多人表示诚挚的感谢,他们为身份识别考勤系统的研发和完成做出了重要的贡献。首先,我要感谢我的导师,您给予了我悉心的指导和支持,在选题和研究过程中提供了宝贵的意见和建议。您的专业知识和严谨态度使我受益匪浅,让我能够顺利地完成毕业设计。其次,我要感谢我的同学和朋友们,你们在我写作和排版过程中给予了热情的帮助和鼓励。与你们一起度过的大学生活是我宝贵的回忆,你们的友谊让我感到无比温暖和快乐。
此外,我也要感谢那些为我们提供参考和指导的学者和专家们。他们的研究成果为我们的论文提供了宝贵的指导,使我们能够更好地理解问题和展开思考。
最后,我要感谢我的家人和爱人,你们一直以来对我无条件的支持和理解让我能够专注于学业。你们的鼓励和陪伴是我坚持不懈的动力。
在这段时间里,我收获了很多宝贵的经验和知识。尽管我的能力有限,但我会继续努力去完善这篇论文,并且真诚地希望各位老师和同学们能够给予宝贵的指导与意见。
最后,再次向所有支持和帮助过我的人表示深深的感谢!我会将所学所得用于实践,为社会做出自己的贡献。
免费领取项目源码,请关注❥点赞收藏并私信博主,谢谢~
1017

被折叠的 条评论
为什么被折叠?



