目 录
随着社会的不断发展和人们生活水平的提高,宠物已经成为越来越多家庭的重要成员。这一变化带动了宠物市场的迅速扩张,宠物店作为宠物商品和服务的主要提供者,其日常管理和运营效率直接影响着消费者的购物体验及店铺的经营成果。然而,传统的宠物店管理方式往往依赖于人工操作,不仅效率低下,还容易出错。因此,开发一套高效、便捷的宠物店管理系统显得尤为迫切。
基于Spring Boot和Vue的宠物店管理系统正是为了解决上述问题而设计的。Spring Boot作为一种轻量级的Java开发框架,能够快速构建出稳定、可靠的后端服务,而Vue则是一款高效的前端开发框架,能够打造出流畅、美观的用户界面。通过将这两者相结合,我们可以开发出一套功能完善、性能优越的宠物店管理系统,帮助宠物店实现信息化、智能化管理,提升店铺的运营效率和客户满意度。
本系统的设计与实现不仅是对现有技术的综合应用,更是对宠物店管理模式的一次创新。相信随着系统的上线和运行,将为广大宠物店带来更为便捷、高效的管理体验,推动宠物行业的持续健康发展。
关键词:SpringBoot;宠物店管理系统;MySQL
Abstract
With the continuous development of society and the improvement of people's living standards, pets have become an important member of more and more families. This change has driven the rapid expansion of the pet market. As the main provider of pet goods and services, pet stores have a direct impact on the shopping experience of consumers and the operational efficiency of their daily management and operation. However, traditional pet store management methods often rely on manual operations, which are not only inefficient but also prone to errors. Therefore, developing an efficient and convenient pet store management system is particularly urgent.
The pet store management system based on Spring Boot and Vue is designed to address the aforementioned issues. Spring Boot, as a lightweight Java development framework, can quickly build stable and reliable backend services, while Vue is an efficient front-end development framework that can create a smooth and beautiful user interface. By combining these two, we can develop a fully functional and high-performance pet store management system, which helps pet stores achieve information and intelligent management, improve store operational efficiency and customer satisfaction.
The design and implementation of this system is not only a comprehensive application of existing technology, but also an innovation in the management mode of pet stores. I believe that with the launch and operation of the system, it will bring more convenient and efficient management experience to the vast number of pet stores, and promote the sustainable and healthy development of the pet industry.
Keywords: SpringBoot; Pet shop management system; MySQL
1 绪论
1.1 选题背景和意义
基于Spring Boot和Vue的宠物店管理系统的设计与实现,旨在响应当前宠物市场快速发展的趋势,并满足宠物店日益增长的信息化管理需求。该系统通过Spring Boot构建后端服务,实现数据的高效处理和存储,同时利用Vue框架打造用户友好的前端界面,提供便捷的宠物商品展示、交易以及店铺管理等功能。这一研究不仅有助于提升宠物店的运营效率和客户体验,还能为宠物行业的信息化进程提供有力的技术支撑,具有重要的现实意义和应用价值。
随着信息技术的迅猛发展和互联网应用的普及,宠物行业作为一个日益壮大的市场,其管理系统的研究与应用也逐渐受到国内外研究者和企业的关注。
在国外,特别是欧美等发达国家,宠物行业早已形成了一套成熟的产业链,与之配套的信息管理系统也较早地应用于宠物店的日常管理中。这些系统多采用先进的技术架构,如Spring Boot等后端框架和Vue等前端技术,以实现宠物商品、客户、订单等信息的高效管理和精准营销。同时,这些系统还注重用户体验和界面设计,提供便捷、友好的操作界面和丰富的功能模块,以满足不同宠物店的管理需求。
相比之下,国内在宠物店管理系统方面的研究起步较晚,但近年来随着宠物市场的快速发展和消费者需求的不断提升,国内的研究者和企业也开始加大在这一领域的研发力度。目前,国内已经有一些基于Spring Boot+Vue等技术的宠物店管理系统问世,这些系统在功能上不断完善,性能上也不断提升,开始能够满足国内宠物店的基本管理需求。然而,与国外的先进系统相比,国内的系统在功能丰富度、用户体验等方面还有一定的差距,需要进一步的研究和改进。
综上所述,基于Spring Boot+Vue的宠物店管理系统的设计与实现是当前国内外研究的热点和趋势。通过借鉴国外的先进经验和技术成果,结合国内的实际需求和发展现状,我们可以开发出更加适合国内宠物店的管理系统,推动宠物行业的信息化和智能化进程。
本文共分为六章,章节内容安排如下:
第一章为引言,此章节对所设计和实现的系统的背景和状况以及意义进行详细的论述以及说明,同时进行了论文整体框架的结构的简要介绍。
第二章为系统需求分析,章节所做的主要的工作是对系统进行了技术、经济和操作方面可行性的分析;对系统实行了总体功能的需求、用例分析。
第三章为系统的设计,主要是对系统的功能结构进行设计,并对系统数据库的概念结构以及物理结构的设计进行了分析。
第四章就是对系统的实现,根据系统功能的划分,分别的对系统所需要实现的前台客户功能和后台管理员功能进行了分析和说明。
第五章:系统测试。主要对系统的部分界面进行测试并对主要功能进行测试
2 宠物店管理系统系统分析
系统分析是开发一个项目的先决条件,通过系统分析可以很好的了解系统的主体用户的基本需求情况,同时这也是项目的开发的原因。进而对系统开发进行可行性分析,通常包括技术可行性、经济可行性等,可行性分析同时也是从项目整体角度进行的分析。然后就是对项目的具体需求进行分析,分析的手段一般都是通过用户的用例图来实现。下面是详细的介绍。
系统可行行分析是对系统对系统可行性进行一个探讨。在探讨系统的可行性上我们主要从技术上的可行性和经济上的可行性以及法律层面的可行性上进行分析,如果三个层面度通过,我们则认为系统是比较可行的。
Spring Boot是一种基于Java的成熟框架,广泛应用于电子商务领域。采用Spring Boot框架开发有助于提高系统的可拓展性和可维护性,MySQL数据库具有强大的数据处理能力,能够有效的存储和管理系统中的各项数据,因此从技术上来说是可行的。
2.1.2 操作可行性分析
此次项目设计参考了几个该模式下网站的开发案例,对他们的操作界面分析,将众多案例结合在一起,突出以人为本简化操作,所以具有基本计算机知识的人都会操作本项目。
2.1.3 法律可行性分析
从开发者角度来看,Java和MySQL是网上开源且免费的,在知识产权方面不会产生任何法律纠纷。从用户使用角度来看,只要不在系统上贩卖违禁品,对系统做出条约协议,杜绝非法支付即可。综上所述法律可行性也没有问题。
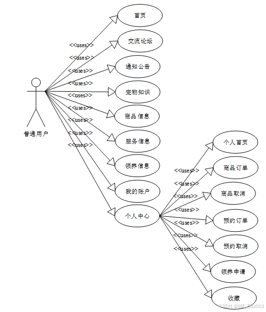
宠物店管理系统主要划分为了普通用户管理模块、工作人员管理模块和管理员管理模块这三大部分,具体功能描述如下:
(一)普通用户管理模块:
首页:普通用户登录后,可以在首页浏览宠物店的最新活动、推荐商品、服务信息等内容,方便用户快速了解宠物店的最新动态。
交流论坛:用户可以在交流论坛模块参与宠物相关的讨论和交流,分享宠物养护经验、提出问题、交流心得等,促进用户之间的交流互动。
通知公告:该功能允许用户查看宠物店发布的通知公告,包括促销活动、宠物领养信息、服务更新等内容,方便用户了解宠物店的最新消息。
宠物知识:用户可以在宠物知识模块获取宠物养护知识、健康保健建议等内容,帮助用户更好地照顾自己的宠物。
商品信息:用户可以浏览宠物店提供的各类商品信息,包括宠物食品、玩具、用具等,方便用户选择购买。
服务信息:用户可以查看宠物店提供的服务信息,包括宠物洗澡、美容、寄养等服务内容。
领养信息:用户可以在领养信息模块查看宠物领养的相关信息,包括待领养的宠物信息、领养流程等。
我的账户:用户可以在我的账户模块查看自己的个人信息、账户余额、消费记录等,方便管理自己的账户信息。
个人中心:个人中心包括个人首页和多个功能模块,包括商品订单、商品取消、预约订单、预约取消、领养申请、收藏等功能。用户可以在个人首页查看自己的个人信息、上传头像等;商品订单功能可以让用户查看已购买商品的订单信息;商品取消功能可以让用户取消已购买的商品订单;预约订单功能可以让用户查看已预约的服务订单信息;预约取消功能可以让用户取消已预约的服务订单;领养申请功能可以让用户申请领养宠物;收藏功能可以让用户收藏感兴趣的商品或领养信息,方便随时查看和管理。
- 工作人员管理模块
后台首页:工作人员登录后可以访问后台首页,以查看系统的整体运行情况,包括商品销售情况、服务订单情况、领养信息等数据统计信息。
商品信息管理:工作人员可以在此模块管理宠物店的商品信息,包括添加新商品、修改商品信息、删除商品等操作,以确保商品信息的准确性和完整性。
商品订单管理:工作人员可以管理用户购买商品的订单信息,包括查看订单、处理订单、跟踪订单状态等操作,确保订单的及时处理和配送。
商品取消管理:工作人员可以处理用户对商品订单的取消申请,包括审核取消申请、处理取消订单等操作,以确保取消订单的合规和及时处理。
服务信息管理:工作人员可以管理宠物店提供的服务信息,包括发布新的服务、修改服务信息、删除服务等操作,以确保服务信息的准确性和完整性。
预约订单管理:工作人员可以管理用户对服务的预约订单信息,包括审核预约订单、安排服务时间等操作,确保预约订单的准确处理。
预约取消管理:工作人员可以处理用户对预约服务的取消申请,包括审核取消申请、处理取消预约等操作,以确保取消预约的合规和及时处理。
领养信息管理:工作人员可以管理宠物店提供的领养宠物信息,包括宠物种类、领养条件、领养流程等内容。
领养申请管理:工作人员可以管理用户对宠物领养的申请,包括审核申请、安排领养流程等操作,确保领养申请的合规和及时处理。
- 管理员管理模块
后台首页:管理员登录后可以访问后台首页,以查看系统的整体运行情况,包括商品销售情况、服务订单情况、系统用户数量等数据统计信息。
系统用户:管理员可以在系统用户模块进行系统用户的管理,包括添加新用户、修改用户信息、删除用户等操作,以保证系统的安全和正常运行。
商品信息管理:管理员可以在商品信息管理模块对商品进行管理,包括添加新商品、修改商品信息、删除商品等操作,以确保商品信息的及时更新和准确性。
商品分类管理:管理员可以在商品分类管理模块对商品进行分类管理,包括添加新的商品分类、修改分类信息、删除商品分类等操作,方便进行商品的分类和管理。
商品订单管理:管理员可以在商品订单管理模块查看和管理用户的商品订单信息,包括审核订单、处理订单、跟踪订单状态等操作,确保订单的及时处理和配送。
商品取消管理:管理员可以在商品取消管理模块处理用户对商品订单的取消申请,包括审核取消申请、处理取消订单等操作,确保取消订单的合规和及时处理。
服务信息管理:管理员可以在服务信息管理模块对服务进行管理,包括添加新的服务、修改服务信息、删除服务等操作,以确保服务信息的及时更新和准确性。
服务分类管理:管理员可以在服务分类管理模块对服务进行分类管理,包括添加新的服务分类、修改分类信息、删除服务分类等操作,方便进行服务的分类和管理。
预约订单管理:管理员可以在预约订单管理模块查看和管理用户的预约订单信息,包括审核订单、处理订单、安排服务时间等操作,确保预约订单的准确处理。
预约取消管理:管理员可以在预约取消管理模块处理用户对预约服务的取消申请,包括审核取消申请、处理取消预约等操作,确保取消预约的合规和及时处理。
领养信息管理:管理员可以在领养信息管理模块管理宠物店提供的领养宠物信息,包括宠物种类、领养条件、领养流程等内容。
领养申请管理:管理员可以在领养申请管理模块管理用户对宠物领养的申请,包括审核申请、安排领养流程等操作,确保领养申请的合规和及时处理。
系统管理:管理员可以进行系统参数设置、轮播图管理等操作,保证系统的正常运行和提升用户体验。
通知公告管理:管理员可以发布、管理和删除平台的通知公告,包括系统更新、活动通知等内容,方便及时通知用户相关信息。
交流管理:管理员可以管理平台的交流信息,包括审核帖子、回复帖子、管理帖子内容等操作,以保持平台交流的秩序和质量。
宠物店管理系统的非功能性需求比如宠物店管理系统的安全性怎么样,可靠性怎么样,性能怎么样,可拓展性怎么样等。具体可以表示在如下2-1表格中:
表2-1宠物店管理系统非功能需求表
| 安全性 | 主要指宠物店管理系统数据库的安装,数据库的使用和密码的设定必须合乎规范。 |
| 可靠性 | 可靠性是指宠物店管理系统能够按照用户提交的指示进行操作,经过测试,可靠性90%以上。 |
| 性能 | 性能是影响宠物店管理系统占据市场的必要条件,所以性能最好要佳才好。 |
| 可扩展性 | 比如数据库预留多个属性,比如接口的使用等确保了系统的非功能性需求。 |
| 易用性 | 用户只要跟着宠物店管理系统的页面展示内容进行操作,就可以了。 |
| 可维护性 | 宠物店管理系统开发的可维护性是非常重要的,经过测试,可维护性没有问题 |
2.3 系统用例分析
宠物店管理系统的完整UML用例图分别如下图所示。
普通用户角色用例图如下图所示。

图2-2 普通用户角色用例图
管理员角色用例图如下图所示。

图2-3 管理员角色用例图
工作人员用例图如下图所示。

图2-4 工作人员用例图
2.4.1 数据流程
开发宠物店管理系统最主要的一个目的就是实现宠物的预约,系统的数据流图如下所示。

图2-5宠物预约流程展开图
2.4.2 业务流程
分析完宠物店管理系统的数据流,那么接下来我们来看系统的业务流程,系统业务流程图如下:

本章主要通过对宠物店管理系统的可行性分析、功能需求分析、系统用例分析、系统流程分析,确定整个宠物店管理系统要实现的功能。同时也为宠物店管理系统的代码实现和测试提供了标准。
本章主要讨论的内容包括宠物店管理系统的系统架构设计、功能模块设计和数据库系统设计。
3.1 系统架构设计
本宠物店管理系统从架构上分为三层:表现层(UI)、业务逻辑层(BLL)以及数据层(DL)。

图3-1宠物店管理系统系统架构设计图
表现层(UI):又称UI层,主要完成本宠物店管理系统的UI交互功能,一个良好的UI可以打打提高用户的用户体验,增强用户使用本宠物店管理系统时的舒适度。UI的界面设计也要适应不同版本的宠物店管理系统以及不同尺寸的分辨率,以做到良好的兼容性。UI交互功能要求合理,用户进行交互操作时必须要得到与之相符的交互结果,这就要求表现层要与业务逻辑层进行良好的对接。
业务逻辑层(BLL):主要完成本宠物店管理系统的数据处理功能。用户从表现层传输过来的数据经过业务逻辑层进行处理交付给数据层,系统从数据层读取的数据经过业务逻辑层进行处理交付给表现层。
数据层(DL):由于本宠物店管理系统的数据是放在服务端的mysql数据库中,因此本属于服务层的部分可以直接整合在业务逻辑层中,所以数据层中只有数据库,其主要完成本宠物店管理系统的数据存储和管理功能。
在上一章节中主要对系统的功能性需求和非功能性需求进行分析,并且根据需求分析了本宠物店管理系统中的用例。那么接下来就要开始对本宠物店管理系统的架构、主要功能开始进行设计。宠物店管理系统根据前面章节的需求分析得出,其总体设计模块图如下图所示。

图3-2 宠物店管理系统功能模块图
3.3 数据库设计
数据库设计一般包括需求分析、概念模型设计、数据库表建立三大过程,其中需求分析前面章节已经阐述,概念模型设计有概念模型和逻辑结构设计两部分。
3.3.1 数据库概念结构设计
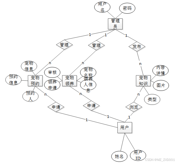
下面是整个宠物店管理系统中主要的数据库表总E-R实体关系图。

图3-7 宠物店管理系统总E-R关系图
3.3.2 数据库逻辑结构设计
通过上一小节中宠物店管理系统中总E-R关系图上得出一共需要创建很多个数据表。在此我主要罗列几个主要的数据库表结构设计。
| 编号 | 名称 | 数据类型 | 长度 | 小数位 | 允许空值 | 主键 | 默认值 | 说明 |
| 1 | token_id | int | 10 | 0 | N | Y | 临时访问牌ID | |
| 2 | token | varchar | 64 | 0 | Y | N | 临时访问牌 | |
| 3 | info | text | 65535 | 0 | Y | N | ||
| 4 | maxage | int | 10 | 0 | N | N | 2 | 最大寿命:默认2小时 |
| 5 | create_time | timestamp | 19 | 0 | N | N | CURRENT_TIMESTAMP | 创建时间: |
| 6 | update_time | timestamp | 19 | 0 | N | N | CURRENT_TIMESTAMP | 更新时间: |
| 7 | user_id | int | 10 | 0 | N | N | 0 | 用户编号: |
| 编号 | 名称 | 数据类型 | 长度 | 小数位 | 允许空值 | 主键 | 默认值 | 说明 |
| 1 | adoption_application_id | int | 10 | 0 | N | Y | 领养申请ID | |
| 2 | pet_name | varchar | 64 | 0 | Y | N | 宠物名称 | |
| 3 | pet_species | varchar | 64 | 0 | Y | N | 宠物物种 | |
| 4 | pet_gender | varchar | 64 | 0 | Y | N | 宠物性别 | |
| 5 | pet_age | varchar | 64 | 0 | Y | N | 宠物年龄 | |
| 6 | working_personnel | int | 10 | 0 | Y | N | 0 | 工作人员 |
| 7 | user_information | int | 10 | 0 | Y | N | 0 | 用户信息 |
| 8 | user_name | varchar | 64 | 0 | Y | N | 用户姓名 | |
| 9 | contact_phone_number | varchar | 64 | 0 | Y | N | 联系电话 | |
| 10 | qualification_attachments | varchar | 255 | 0 | Y | N | 资质附件 | |
| 11 | application_content | text | 65535 | 0 | Y | N | 申请内容 | |
| 12 | application_status | varchar | 64 | 0 | Y | N | 申请状态 | |
| 13 | application_reply | text | 65535 | 0 | Y | N | 申请回复 | |
| 14 | create_time | datetime | 19 | 0 | N | N | CURRENT_TIMESTAMP | 创建时间 |
| 15 | update_time | timestamp | 19 | 0 | N | N | CURRENT_TIMESTAMP | 更新时间 |
| 编号 | 名称 | 数据类型 | 长度 | 小数位 | 允许空值 | 主键 | 默认值 | 说明 |
| 1 | adoption_information_id | int | 10 | 0 | N | Y | 领养信息ID | |
| 2 | pet_name | varchar | 64 | 0 | Y | N | 宠物名称 | |
| 3 | pet_species | varchar | 64 | 0 | Y | N | 宠物物种 | |
| 4 | pet_gender | varchar | 64 | 0 | Y | N | 宠物性别 | |
| 5 | pet_age | varchar | 64 | 0 | Y | N | 宠物年龄 | |
| 6 | release_date | date | 10 | 0 | Y | N | 发布日期 | |
| 7 | working_personnel | int | 10 | 0 | Y | N | 0 | 工作人员 |
| 8 | pet_pictures | varchar | 255 | 0 | Y | N | 宠物图片 | |
| 9 | introduction_to_pets | longtext | 2147483647 | 0 | Y | N | 宠物介绍 | |
| 10 | hits | int | 10 | 0 | N | N | 0 | 点击数 |
| 11 | praise_len | int | 10 | 0 | N | N | 0 | 点赞数 |
| 12 | recommend | int | 10 | 0 | N | N | 0 | 智能推荐 |
| 13 | create_time | datetime | 19 | 0 | N | N | CURRENT_TIMESTAMP | 创建时间 |
| 14 | update_time | timestamp | 19 | 0 | N | N | CURRENT_TIMESTAMP | 更新时间 |
表appointment_cancellation (预约取消)
| 编号 | 名称 | 数据类型 | 长度 | 小数位 | 允许空值 | 主键 | 默认值 | 说明 |
| 1 | appointment_cancellation_id | int | 10 | 0 | N | Y | 预约取消ID | |
| 2 | service_name | varchar | 64 | 0 | Y | N | 服务名称 | |
| 3 | service_classification | varchar | 64 | 0 | Y | N | 服务分类 | |
| 4 | service_price | varchar | 64 | 0 | Y | N | 服务价格 | |
| 5 | service_duration | varchar | 64 | 0 | Y | N | 服务时长 | |
| 6 | working_personnel | int | 10 | 0 | Y | N | 0 | 工作人员 |
| 7 | user_information | int | 10 | 0 | Y | N | 0 | 用户信息 |
| 8 | user_name | varchar | 64 | 0 | Y | N | 用户姓名 | |
| 9 | contact_phone_number | varchar | 64 | 0 | Y | N | 联系电话 | |
| 10 | appointment_date | date | 10 | 0 | Y | N | 预约日期 | |
| 11 | reason_for_cancellation | text | 65535 | 0 | Y | N | 取消原因 | |
| 12 | cancel_status | varchar | 64 | 0 | Y | N | 取消状态 | |
| 13 | cancel_reply | text | 65535 | 0 | Y | N | 取消回复 | |
| 14 | create_time | datetime | 19 | 0 | N | N | CURRENT_TIMESTAMP | 创建时间 |
| 15 | update_time | timestamp | 19 | 0 | N | N | CURRENT_TIMESTAMP | 更新时间 |
| 编号 | 名称 | 数据类型 | 长度 | 小数位 | 允许空值 | 主键 | 默认值 | 说明 |
| 1 | appointment_order_id | int | 10 | 0 | N | Y | 预约订单ID | |
| 2 | service_name | varchar | 64 | 0 | Y | N | 服务名称 | |
| 3 | service_classification | varchar | 64 | 0 | Y | N | 服务分类 | |
| 4 | service_price | varchar | 64 | 0 | Y | N | 服务价格 | |
| 5 | service_duration | varchar | 64 | 0 | Y | N | 服务时长 | |
| 6 | working_personnel | int | 10 | 0 | Y | N | 0 | 工作人员 |
| 7 | user_information | int | 10 | 0 | Y | N | 0 | 用户信息 |
| 8 | user_name | varchar | 64 | 0 | Y | N | 用户姓名 | |
| 9 | contact_phone_number | varchar | 64 | 0 | Y | N | 联系电话 | |
| 10 | appointment_date | date | 10 | 0 | Y | N | 预约日期 | |
| 11 | appointment_description | text | 65535 | 0 | Y | N | 预约描述 | |
| 12 | appointment_status | varchar | 64 | 0 | Y | N | 预约状态 | |
| 13 | appointment_reply | text | 65535 | 0 | Y | N | 预约回复 | |
| 14 | pay_state | varchar | 16 | 0 | N | N | 未支付 | 支付状态 |
| 15 | pay_type | varchar | 16 | 0 | Y | N | 支付类型: 微信、支付宝、网银 | |
| 16 | create_time | datetime | 19 | 0 | N | N | CURRENT_TIMESTAMP | 创建时间 |
| 17 | update_time | timestamp | 19 | 0 | N | N | CURRENT_TIMESTAMP | 更新时间 |
| 编号 | 名称 | 数据类型 | 长度 | 小数位 | 允许空值 | 主键 | 默认值 | 说明 |
| 1 | article_id | mediumint | 8 | 0 | N | Y | 文章id:[0,8388607] | |
| 2 | title | varchar | 125 | 0 | N | Y | 标题:[0,125]用于文章和html的title标签中 | |
| 3 | type | varchar | 64 | 0 | N | N | 0 | 文章分类:[0,1000]用来搜索指定类型的文章 |
| 4 | hits | int | 10 | 0 | N | N | 0 | 点击数:[0,1000000000]访问这篇文章的人次 |
| 5 | praise_len | int | 10 | 0 | N | N | 0 | 点赞数 |
| 6 | create_time | timestamp | 19 | 0 | N | N | CURRENT_TIMESTAMP | 创建时间: |
| 7 | update_time | timestamp | 19 | 0 | N | N | CURRENT_TIMESTAMP | 更新时间: |
| 8 | source | varchar | 255 | 0 | Y | N | 来源:[0,255]文章的出处 | |
| 9 | url | varchar | 255 | 0 | Y | N | 来源地址:[0,255]用于跳转到发布该文章的网站 | |
| 10 | tag | varchar | 255 | 0 | Y | N | 标签:[0,255]用于标注文章所属相关内容,多个标签用空格隔开 | |
| 11 | content | longtext | 2147483647 | 0 | Y | N | 正文:文章的主体内容 | |
| 12 | img | varchar | 255 | 0 | Y | N | 封面图 | |
| 13 | description | text | 65535 | 0 | Y | N | 文章描述 |
| 编号 | 名称 | 数据类型 | 长度 | 小数位 | 允许空值 | 主键 | 默认值 | 说明 |
| 1 | type_id | smallint | 5 | 0 | N | Y | 分类ID:[0,10000] | |
| 2 | display | smallint | 5 | 0 | N | N | 100 | 显示顺序:[0,1000]决定分类显示的先后顺序 |
| 3 | name | varchar | 16 | 0 | N | N | 分类名称:[2,16] | |
| 4 | father_id | smallint | 5 | 0 | N | N | 0 | 上级分类ID:[0,32767] |
| 5 | description | varchar | 255 | 0 | Y | N | 描述:[0,255]描述该分类的作用 | |
| 6 | icon | text | 65535 | 0 | Y | N | 分类图标: | |
| 7 | url | varchar | 255 | 0 | Y | N | 外链地址:[0,255]如果该分类是跳转到其他网站的情况下,就在该URL上设置 | |
| 8 | create_time | timestamp | 19 | 0 | N | N | CURRENT_TIMESTAMP | 创建时间: |
| 9 | update_time | timestamp | 19 | 0 | N | N | CURRENT_TIMESTAMP | 更新时间: |
| 编号 | 名称 | 数据类型 | 长度 | 小数位 | 允许空值 | 主键 | 默认值 | 说明 |
| 1 | auth_id | int | 10 | 0 | N | Y | 授权ID: | |
| 2 | user_group | varchar | 64 | 0 | Y | N | 用户组: | |
| 3 | mod_name | varchar | 64 | 0 | Y | N | 模块名: | |
| 4 | table_name | varchar | 64 | 0 | Y | N | 表名: | |
| 5 | page_title | varchar | 255 | 0 | Y | N | 页面标题: | |
| 6 | path | varchar | 255 | 0 | Y | N | 路由路径: | |
| 7 | position | varchar | 32 | 0 | Y | N | 位置: | |
| 8 | mode | varchar | 32 | 0 | N | N | _blank | 跳转方式: |
| 9 | add | tinyint | 3 | 0 | N | N | 1 | 是否可增加: |
| 10 | del | tinyint | 3 | 0 | N | N | 1 | 是否可删除: |
| 11 | set | tinyint | 3 | 0 | N | N | 1 | 是否可修改: |
| 12 | get | tinyint | 3 | 0 | N | N | 1 | 是否可查看: |
| 13 | field_add | text | 65535 | 0 | Y | N | 添加字段: | |
| 14 | field_set | text | 65535 | 0 | Y | N | 修改字段: | |
| 15 | field_get | text | 65535 | 0 | Y | N | 查询字段: | |
| 16 | table_nav_name | varchar | 500 | 0 | Y | N | 跨表导航名称: | |
| 17 | table_nav | varchar | 500 | 0 | Y | N | 跨表导航: | |
| 18 | option | text | 65535 | 0 | Y | N | 配置: | |
| 19 | create_time | timestamp | 19 | 0 | N | N | CURRENT_TIMESTAMP | 创建时间: |
| 20 | update_time | timestamp | 19 | 0 | N | N | CURRENT_TIMESTAMP | 更新时间: |
| 编号 | 名称 | 数据类型 | 长度 | 小数位 | 允许空值 | 主键 | 默认值 | 说明 |
| 1 | collect_id | int | 10 | 0 | N | Y | 收藏ID: | |
| 2 | user_id | int | 10 | 0 | N | N | 0 | 收藏人ID: |
| 3 | source_table | varchar | 255 | 0 | Y | N | 来源表: | |
| 4 | source_field | varchar | 255 | 0 | Y | N | 来源字段: | |
| 5 | source_id | int | 10 | 0 | N | N | 0 | 来源ID: |
| 6 | title | varchar | 255 | 0 | Y | N | 标题: | |
| 7 | img | varchar | 255 | 0 | Y | N | 封面: | |
| 8 | create_time | timestamp | 19 | 0 | N | N | CURRENT_TIMESTAMP | 创建时间: |
| 9 | update_time | timestamp | 19 | 0 | N | N | CURRENT_TIMESTAMP | 更新时间: |
| 编号 | 名称 | 数据类型 | 长度 | 小数位 | 允许空值 | 主键 | 默认值 | 说明 |
| 1 | comment_id | int | 10 | 0 | N | Y | 评论ID: | |
| 2 | user_id | int | 10 | 0 | N | N | 0 | 评论人ID: |
| 3 | reply_to_id | int | 10 | 0 | N | N | 0 | 回复评论ID:空为0 |
| 4 | content | longtext | 2147483647 | 0 | Y | N | 内容: | |
| 5 | nickname | varchar | 255 | 0 | Y | N | 昵称: | |
| 6 | avatar | varchar | 255 | 0 | Y | N | 头像地址:[0,255] | |
| 7 | create_time | timestamp | 19 | 0 | N | N | CURRENT_TIMESTAMP | 创建时间: |
| 8 | update_time | timestamp | 19 | 0 | N | N | CURRENT_TIMESTAMP | 更新时间: |
| 9 | source_table | varchar | 255 | 0 | Y | N | 来源表: | |
| 10 | source_field | varchar | 255 | 0 | Y | N | 来源字段: | |
| 11 | source_id | int | 10 | 0 | N | N | 0 | 来源ID: |
| 编号 | 名称 | 数据类型 | 长度 | 小数位 | 允许空值 | 主键 | 默认值 | 说明 |
| 1 | forum_id | mediumint | 8 | 0 | N | Y | 论坛id | |
| 2 | display | smallint | 5 | 0 | N | N | 100 | 排序 |
| 3 | user_id | mediumint | 8 | 0 | N | N | 0 | 用户ID |
| 4 | nickname | varchar | 16 | 0 | Y | N | 昵称:[0,16] | |
| 5 | praise_len | int | 10 | 0 | Y | N | 0 | 点赞数 |
| 6 | hits | int | 10 | 0 | N | N | 0 | 访问数 |
| 7 | title | varchar | 125 | 0 | N | N | 标题 | |
| 8 | keywords | varchar | 125 | 0 | Y | N | 关键词 | |
| 9 | description | varchar | 255 | 0 | Y | N | 描述 | |
| 10 | url | varchar | 255 | 0 | Y | N | 来源地址 | |
| 11 | tag | varchar | 255 | 0 | Y | N | 标签 | |
| 12 | img | text | 65535 | 0 | Y | N | 封面图 | |
| 13 | content | longtext | 2147483647 | 0 | Y | N | 正文 | |
| 14 | create_time | timestamp | 19 | 0 | N | N | CURRENT_TIMESTAMP | 创建时间: |
| 15 | update_time | timestamp | 19 | 0 | N | N | CURRENT_TIMESTAMP | 更新时间: |
| 16 | avatar | varchar | 255 | 0 | Y | N | 发帖人头像: | |
| 17 | type | varchar | 64 | 0 | N | N | 0 | 论坛分类:[0,1000]用来搜索指定类型的论坛帖 |
| 编号 | 名称 | 数据类型 | 长度 | 小数位 | 允许空值 | 主键 | 默认值 | 说明 |
| 1 | type_id | smallint | 5 | 0 | N | Y | 分类ID:[0,10000] | |
| 2 | name | varchar | 16 | 0 | N | N | 分类名称:[2,16] | |
| 3 | description | varchar | 255 | 0 | Y | N | 描述:[0,255]描述该分类的作用 | |
| 4 | url | varchar | 255 | 0 | Y | N | 外链地址:[0,255]如果该分类是跳转到其他网站的情况下,就在该URL上设置 | |
| 5 | father_id | smallint | 5 | 0 | N | N | 0 | 上级分类ID:[0,32767] |
| 6 | icon | varchar | 255 | 0 | Y | N | 分类图标: | |
| 7 | create_time | timestamp | 19 | 0 | N | N | CURRENT_TIMESTAMP | 创建时间: |
| 8 | update_time | timestamp | 19 | 0 | N | N | CURRENT_TIMESTAMP | 更新时间: |
| 编号 | 名称 | 数据类型 | 长度 | 小数位 | 允许空值 | 主键 | 默认值 | 说明 |
| 1 | hits_id | int | 10 | 0 | N | Y | 点赞ID: | |
| 2 | user_id | int | 10 | 0 | N | N | 0 | 点赞人: |
| 3 | create_time | timestamp | 19 | 0 | N | N | CURRENT_TIMESTAMP | 创建时间: |
| 4 | update_time | timestamp | 19 | 0 | N | N | CURRENT_TIMESTAMP | 更新时间: |
| 5 | source_table | varchar | 255 | 0 | Y | N | 来源表: | |
| 6 | source_field | varchar | 255 | 0 | Y | N | 来源字段: | |
| 7 | source_id | int | 10 | 0 | N | N | 0 | 来源ID: |
| 编号 | 名称 | 数据类型 | 长度 | 小数位 | 允许空值 | 主键 | 默认值 | 说明 |
| 1 | notice_id | mediumint | 8 | 0 | N | Y | 公告id: | |
| 2 | title | varchar | 125 | 0 | N | N | 标题: | |
| 3 | content | longtext | 2147483647 | 0 | Y | N | 正文: | |
| 4 | create_time | timestamp | 19 | 0 | N | N | CURRENT_TIMESTAMP | 创建时间: |
| 5 | update_time | timestamp | 19 | 0 | N | N | CURRENT_TIMESTAMP | 更新时间: |
| 编号 | 名称 | 数据类型 | 长度 | 小数位 | 允许空值 | 主键 | 默认值 | 说明 |
| 1 | praise_id | int | 10 | 0 | N | Y | 点赞ID: | |
| 2 | user_id | int | 10 | 0 | N | N | 0 | 点赞人: |
| 3 | create_time | timestamp | 19 | 0 | N | N | CURRENT_TIMESTAMP | 创建时间: |
| 4 | update_time | timestamp | 19 | 0 | N | N | CURRENT_TIMESTAMP | 更新时间: |
| 5 | source_table | varchar | 255 | 0 | Y | N | 来源表: | |
| 6 | source_field | varchar | 255 | 0 | Y | N | 来源字段: | |
| 7 | source_id | int | 10 | 0 | N | N | 0 | 来源ID: |
| 8 | status | bit | 1 | 0 | N | N | 1 | 点赞状态:1为点赞,0已取消 |
| 编号 | 名称 | 数据类型 | 长度 | 小数位 | 允许空值 | 主键 | 默认值 | 说明 |
| 1 | product_cancellation_id | int | 10 | 0 | N | Y | 商品取消ID | |
| 2 | product_number | varchar | 64 | 0 | Y | N | 商品编号 | |
| 3 | product_name | varchar | 64 | 0 | Y | N | 商品名称 | |
| 4 | product_classification | varchar | 64 | 0 | Y | N | 商品分类 | |
| 5 | commodity_price | varchar | 64 | 0 | Y | N | 商品价格 | |
| 6 | working_personnel | int | 10 | 0 | Y | N | 0 | 工作人员 |
| 7 | user_information | int | 10 | 0 | Y | N | 0 | 用户信息 |
| 8 | user_name | varchar | 64 | 0 | Y | N | 用户姓名 | |
| 9 | contact_phone_number | varchar | 64 | 0 | Y | N | 联系电话 | |
| 10 | purchase_quantity | varchar | 64 | 0 | Y | N | 购买数量 | |
| 11 | total_purchase_price | varchar | 64 | 0 | Y | N | 购买总价 | |
| 12 | reason_for_cancellation | text | 65535 | 0 | Y | N | 取消原因 | |
| 13 | cancel_status | varchar | 64 | 0 | Y | N | 取消状态 | |
| 14 | cancel_reply | text | 65535 | 0 | Y | N | 取消回复 | |
| 15 | create_time | datetime | 19 | 0 | N | N | CURRENT_TIMESTAMP | 创建时间 |
| 16 | update_time | timestamp | 19 | 0 | N | N | CURRENT_TIMESTAMP | 更新时间 |
表product_classification (商品分类)
| 编号 | 名称 | 数据类型 | 长度 | 小数位 | 允许空值 | 主键 | 默认值 | 说明 |
| 1 | product_classification_id | int | 10 | 0 | N | Y | 商品分类ID | |
| 2 | product_classification | varchar | 64 | 0 | Y | N | 商品分类 | |
| 3 | create_time | datetime | 19 | 0 | N | N | CURRENT_TIMESTAMP | 创建时间 |
| 4 | update_time | timestamp | 19 | 0 | N | N | CURRENT_TIMESTAMP | 更新时间 |
| 编号 | 名称 | 数据类型 | 长度 | 小数位 | 允许空值 | 主键 | 默认值 | 说明 |
| 1 | product_information_id | int | 10 | 0 | N | Y | 商品信息ID | |
| 2 | product_number | varchar | 64 | 0 | Y | N | 商品编号 | |
| 3 | product_name | varchar | 64 | 0 | Y | N | 商品名称 | |
| 4 | product_classification | varchar | 64 | 0 | Y | N | 商品分类 | |
| 5 | specification_and_model | varchar | 64 | 0 | Y | N | 规格型号 | |
| 6 | commodity_price | int | 10 | 0 | Y | N | 0 | 商品价格 |
| 7 | product_inventory | int | 10 | 0 | Y | N | 0 | 商品库存 |
| 8 | working_personnel | int | 10 | 0 | Y | N | 0 | 工作人员 |
| 9 | product_images | varchar | 255 | 0 | Y | N | 商品图片 | |
| 10 | product_description | longtext | 2147483647 | 0 | Y | N | 商品描述 | |
| 11 | hits | int | 10 | 0 | N | N | 0 | 点击数 |
| 12 | praise_len | int | 10 | 0 | N | N | 0 | 点赞数 |
| 13 | recommend | int | 10 | 0 | N | N | 0 | 智能推荐 |
| 14 | create_time | datetime | 19 | 0 | N | N | CURRENT_TIMESTAMP | 创建时间 |
| 15 | update_time | timestamp | 19 | 0 | N | N | CURRENT_TIMESTAMP | 更新时间 |
| 编号 | 名称 | 数据类型 | 长度 | 小数位 | 允许空值 | 主键 | 默认值 | 说明 |
| 1 | product_orders_id | int | 10 | 0 | N | Y | 商品订单ID | |
| 2 | product_number | varchar | 64 | 0 | Y | N | 商品编号 | |
| 3 | product_name | varchar | 64 | 0 | Y | N | 商品名称 | |
| 4 | product_classification | varchar | 64 | 0 | Y | N | 商品分类 | |
| 5 | commodity_price | varchar | 64 | 0 | Y | N | 商品价格 | |
| 6 | working_personnel | int | 10 | 0 | Y | N | 0 | 工作人员 |
| 7 | user_information | int | 10 | 0 | Y | N | 0 | 用户信息 |
| 8 | user_name | varchar | 64 | 0 | Y | N | 用户姓名 | |
| 9 | contact_phone_number | varchar | 64 | 0 | Y | N | 联系电话 | |
| 10 | purchase_quantity | int | 10 | 0 | Y | N | 0 | 购买数量 |
| 11 | total_purchase_price | varchar | 64 | 0 | Y | N | 购买总价 | |
| 12 | receiving_address | varchar | 64 | 0 | Y | N | 收货地址 | |
| 13 | order_remarks | text | 65535 | 0 | Y | N | 订单备注 | |
| 14 | order_status | varchar | 64 | 0 | Y | N | 订单状态 | |
| 15 | logistics_description | text | 65535 | 0 | Y | N | 物流描述 | |
| 16 | pay_state | varchar | 16 | 0 | N | N | 未支付 | 支付状态 |
| 17 | pay_type | varchar | 16 | 0 | Y | N | 支付类型: 微信、支付宝、网银 | |
| 18 | create_time | datetime | 19 | 0 | N | N | CURRENT_TIMESTAMP | 创建时间 |
| 19 | update_time | timestamp | 19 | 0 | N | N | CURRENT_TIMESTAMP | 更新时间 |
| 编号 | 名称 | 数据类型 | 长度 | 小数位 | 允许空值 | 主键 | 默认值 | 说明 |
| 1 | regular_users_id | int | 10 | 0 | N | Y | 普通用户ID | |
| 2 | user_name | varchar | 64 | 0 | Y | N | 用户姓名 | |
| 3 | user_gender | varchar | 64 | 0 | Y | N | 用户性别 | |
| 4 | contact_phone_number | varchar | 16 | 0 | Y | N | 联系电话 | |
| 5 | examine_state | varchar | 16 | 0 | N | N | 已通过 | 审核状态 |
| 6 | user_id | int | 10 | 0 | N | N | 0 | 用户ID |
| 7 | create_time | datetime | 19 | 0 | N | N | CURRENT_TIMESTAMP | 创建时间 |
| 8 | update_time | timestamp | 19 | 0 | N | N | CURRENT_TIMESTAMP | 更新时间 |
表service_classification (服务分类)
| 编号 | 名称 | 数据类型 | 长度 | 小数位 | 允许空值 | 主键 | 默认值 | 说明 |
| 1 | service_classification_id | int | 10 | 0 | N | Y | 服务分类ID | |
| 2 | service_classification | varchar | 64 | 0 | Y | N | 服务分类 | |
| 3 | create_time | datetime | 19 | 0 | N | N | CURRENT_TIMESTAMP | 创建时间 |
| 4 | update_time | timestamp | 19 | 0 | N | N | CURRENT_TIMESTAMP | 更新时间 |
| 编号 | 名称 | 数据类型 | 长度 | 小数位 | 允许空值 | 主键 | 默认值 | 说明 |
| 1 | service_information_id | int | 10 | 0 | N | Y | 服务信息ID | |
| 2 | service_name | varchar | 64 | 0 | Y | N | 服务名称 | |
| 3 | service_classification | varchar | 64 | 0 | Y | N | 服务分类 | |
| 4 | service_price | varchar | 64 | 0 | Y | N | 服务价格 | |
| 5 | service_duration | varchar | 64 | 0 | Y | N | 服务时长 | |
| 6 | working_personnel | int | 10 | 0 | Y | N | 0 | 工作人员 |
| 7 | cover_photo | varchar | 255 | 0 | Y | N | 封面图片 | |
| 8 | content_introduction | longtext | 2147483647 | 0 | Y | N | 内容介绍 | |
| 9 | hits | int | 10 | 0 | N | N | 0 | 点击数 |
| 10 | praise_len | int | 10 | 0 | N | N | 0 | 点赞数 |
| 11 | recommend | int | 10 | 0 | N | N | 0 | 智能推荐 |
| 12 | create_time | datetime | 19 | 0 | N | N | CURRENT_TIMESTAMP | 创建时间 |
| 13 | update_time | timestamp | 19 | 0 | N | N | CURRENT_TIMESTAMP | 更新时间 |
表slides (轮播图)
| 编号 | 名称 | 数据类型 | 长度 | 小数位 | 允许空值 | 主键 | 默认值 | 说明 |
| 1 | slides_id | int | 10 | 0 | N | Y | 轮播图ID: | |
| 2 | title | varchar | 64 | 0 | Y | N | 标题: | |
| 3 | content | varchar | 255 | 0 | Y | N | 内容: | |
| 4 | url | varchar | 255 | 0 | Y | N | 链接: | |
| 5 | img | varchar | 255 | 0 | Y | N | 轮播图: | |
| 6 | hits | int | 10 | 0 | N | N | 0 | 点击量: |
| 7 | create_time | timestamp | 19 | 0 | N | N | CURRENT_TIMESTAMP | 创建时间: |
| 8 | update_time | timestamp | 19 | 0 | N | N | CURRENT_TIMESTAMP | 更新时间: |
表upload (文件上传)
| 编号 | 名称 | 数据类型 | 长度 | 小数位 | 允许空值 | 主键 | 默认值 | 说明 |
| 1 | upload_id | int | 10 | 0 | N | Y | 上传ID | |
| 2 | name | varchar | 64 | 0 | Y | N | 文件名 | |
| 3 | path | varchar | 255 | 0 | Y | N | 访问路径 | |
| 4 | file | varchar | 255 | 0 | Y | N | 文件路径 | |
| 5 | display | varchar | 255 | 0 | Y | N | 显示顺序 | |
| 6 | father_id | int | 10 | 0 | Y | N | 0 | 父级ID |
| 7 | dir | varchar | 255 | 0 | Y | N | 文件夹 | |
| 8 | type | varchar | 32 | 0 | Y | N | 文件类型 |
表user (用户账户:用于保存用户登录信息)
| 编号 | 名称 | 数据类型 | 长度 | 小数位 | 允许空值 | 主键 | 默认值 | 说明 |
| 1 | user_id | mediumint | 8 | 0 | N | Y | 用户ID:[0,8388607]用户获取其他与用户相关的数据 | |
| 2 | state | smallint | 5 | 0 | N | N | 1 | 账户状态:[0,10](1可用|2异常|3已冻结|4已注销) |
| 3 | user_group | varchar | 32 | 0 | Y | N | 所在用户组:[0,32767]决定用户身份和权限 | |
| 4 | login_time | timestamp | 19 | 0 | N | N | CURRENT_TIMESTAMP | 上次登录时间: |
| 5 | phone | varchar | 11 | 0 | Y | N | 手机号码:[0,11]用户的手机号码,用于找回密码时或登录时 | |
| 6 | phone_state | smallint | 5 | 0 | N | N | 0 | 手机认证:[0,1](0未认证|1审核中|2已认证) |
| 7 | username | varchar | 16 | 0 | N | N | 用户名:[0,16]用户登录时所用的账户名称 | |
| 8 | nickname | varchar | 16 | 0 | Y | N | 昵称:[0,16] | |
| 9 | password | varchar | 64 | 0 | N | N | 密码:[0,32]用户登录所需的密码,由6-16位数字或英文组成 | |
| 10 | | varchar | 64 | 0 | Y | N | 邮箱:[0,64]用户的邮箱,用于找回密码时或登录时 | |
| 11 | email_state | smallint | 5 | 0 | N | N | 0 | 邮箱认证:[0,1](0未认证|1审核中|2已认证) |
| 12 | avatar | varchar | 255 | 0 | Y | N | 头像地址:[0,255] | |
| 13 | open_id | varchar | 255 | 0 | Y | N | 针对获取用户信息字段 | |
| 14 | create_time | timestamp | 19 | 0 | N | N | CURRENT_TIMESTAMP | 创建时间: |
| 15 | vip_level | varchar | 255 | 0 | Y | N | 会员等级 | |
| 16 | vip_discount | double | 11 | 2 | Y | N | 0.00 | 会员折扣 |
表user_group (用户组:用于用户前端身份和鉴权)
| 编号 | 名称 | 数据类型 | 长度 | 小数位 | 允许空值 | 主键 | 默认值 | 说明 |
| 1 | group_id | mediumint | 8 | 0 | N | Y | 用户组ID:[0,8388607] | |
| 2 | display | smallint | 5 | 0 | N | N | 100 | 显示顺序:[0,1000] |
| 3 | name | varchar | 16 | 0 | N | N | 名称:[0,16] | |
| 4 | description | varchar | 255 | 0 | Y | N | 描述:[0,255]描述该用户组的特点或权限范围 | |
| 5 | source_table | varchar | 255 | 0 | Y | N | 来源表: | |
| 6 | source_field | varchar | 255 | 0 | Y | N | 来源字段: | |
| 7 | source_id | int | 10 | 0 | N | N | 0 | 来源ID: |
| 8 | register | smallint | 5 | 0 | Y | N | 0 | 注册位置: |
| 9 | create_time | timestamp | 19 | 0 | N | N | CURRENT_TIMESTAMP | 创建时间: |
| 10 | update_time | timestamp | 19 | 0 | N | N | CURRENT_TIMESTAMP | 更新时间: |
| 编号 | 名称 | 数据类型 | 长度 | 小数位 | 允许空值 | 主键 | 默认值 | 说明 |
| 1 | working_personnel_id | int | 10 | 0 | N | Y | 工作人员ID | |
| 2 | user_name | varchar | 64 | 0 | Y | N | 用户姓名 | |
| 3 | user_gender | varchar | 64 | 0 | Y | N | 用户性别 | |
| 4 | contact_phone_number | varchar | 16 | 0 | Y | N | 联系电话 | |
| 5 | examine_state | varchar | 16 | 0 | N | N | 已通过 | 审核状态 |
| 6 | user_id | int | 10 | 0 | N | N | 0 | 用户ID |
| 7 | create_time | datetime | 19 | 0 | N | N | CURRENT_TIMESTAMP | 创建时间 |
| 8 | update_time | timestamp | 19 | 0 | N | N | CURRENT_TIMESTAMP | 更新时间 |
整个宠物店管理系统的需求分析主要对系统总体架构以及功能模块的设计,通过建立E-R模型和数据库逻辑系统设计完成了数据库系统设计。
4 宠物店管理系统详细设计与实现
宠物店管理系统的详细设计与实现主要是根据前面的宠物店管理系统的需求分析和宠物店管理系统的总体设计来设计页面并实现业务逻辑。主要从宠物店管理系统界面实现、业务逻辑实现这两部分进行介绍。
4.1普通用户功能模块
4.1.1 前台首页界面
当进入宠物店管理系统的时候,系统以上中下的布局进行展示,首先映入眼帘的是系统的导航栏,下面是轮播图,其主界面展示如下图所示。

图4-1 前台首页界面图
4.1.2 用户注册界面
宠物店管理系统的用户可以进行注册登录,当用户右上角“注册”按钮的时候,当填写上自己的账号+密码+确认密码+昵称+邮箱+手机号等后再点击“注册”按钮后将会先验证输入的有没有空数据,再次验证密码和确认密码是否是一样的,最后验证输入的账户名和数据库表中已经注册的账户名是否重复,只有都验证没问题后即可用户注册成功。其用户注册界面展示如下图所示。

图4-2注册界面图
4.1.3 用户登录界面
宠物店管理系统中的前台上注册后的用户是可以通过自己的账户名和密码进行登录的,当用户输入完整的自己的账户名和密码信息并点击“登录”按钮后,将会首先验证输入的有没有空数据,再次验证输入的账户名+密码和数据库中当前保存的用户信息是否一致,只有在一致后将会登录成功并自动跳转到宠物店管理系统的首页中;否则将会提示相应错误信息,用户登录界面如下图所示。

图4-3用户登录界面图
用户使用该系统注册完成后,用户对登录密码有修改需求时,系统也可以提供用户修改密码权限。系统中所有的操作者能够变更自己的密码信息,执行该功能首先必须要登入系统,然后选择密码变更选项以后在给定的文本框中填写初始密码和新密码来完成修改密码的操作。在填写的时候,假如两次密码填写存在差异,那么此次密码变更操作失败,下面的图片展示的就是该板块对应的界面。

图4-4密码修改界面图
当用户点击宠物店管理系统中导航栏上的“宠物知识”后将会进入到该“宠物知识”列表的界面,然后选择想要看的宠物知识,点击进入到详细界面,在详细界面可以收藏+点赞等操作。宠物知识界面如下图所示。

图4-5宠物知识界面图
用户对喜欢的宠物可以进行领养。还可以进行查询、重置等操作。领养申请界面如下图所示。

图4-6领养申请界面图
4.2工作人员功能模块
工作人员点击“商品信息管理”,可以查看所有的商品信息详情,包括商品编号、商品名称、商品分类、规格型号、商品价格、商品库存等信息,还可以进行查询等操作,商品信息管理界面如下图所示。

图4-7商品信息界面图
工作人员点击“服务信息管理”,可以查看所有的服务信息详情,包括服务名称、服务分类、服务价格、服务时长、工作人员、封面图片、创建时间等信息,还可以进行查询等操作,服务信息管理界面如下图所示。

图4-8服务信息界面图
4.3.1系统用户界面
管理员可以对系统中所有的用户角色进行管控,包含了管理员、普通用户和工作人员这三种角色,如果需要添加新的用户,点击页面中的“添加”按钮根据提示输入上用户信息,点击“提交”以后在对应的用户界面就可以查看到了,可以点击用户后面的“删除”按钮直接删除某一用户。系统用户管理界面如下图所示。

图4-9系统用户界面图
管理员点击“预约订单管理”这一菜单的时候可以查看所有的预约订单信息,包括服务名称、服务分类、服务价格、服务时长、工作人员、用户信息、用户姓名等。还可以进行查询和删除等操作。预约订单管理界面如下图所示。

图4-10预约订单管理界面图
管理员点击“系统管理”菜单可以查看到系统中的所有轮播图信息,对已经存在的轮播图,管理员可以修改,也可以添加新的轮播图或者删除轮播图。界面如下图所示。

管理员点击“通知公告管理”菜单能够对其下通知公告进行增删改查。通知公告管理界面如下图所示。

当点击“资源管理”这一菜单的时候,会出现宠物资讯、宠物知识这两个子菜单,可以对这两个模块进行增删改查操作。资源管理界面如下图所示。

图4-13资源管理界面图
5系统测试
5.1 系统测试用例
系统开发到了最后一个阶段那就是系统测试,系统测试对软件的开发其实是非常有必要的。因为没什么系统一经开发出来就可能会尽善尽美,再厉害的系统开发工程师也会在系统开发的时候出现纰漏,系统测试能够较好的改正一些错误,为后期系统的维护性提供很好的支持。通过系统测试,开发人员也可以建立自己对系统的信心,为后期的系统版本的跟新提供支持。
表5-1 用户登录功能测试表
| 用例名称 | 用户登录系统 |
| 目的 | 测试用户通过正确的用户名和密码可否登录功能 |
| 前提 | 未登录的情况下 |
| 测试流程 | 1) 进入登录页面 2) 输入正确的用户名和密码 |
| 预期结果 | 用户名和密码正确的时候,跳转到登录成功界面,反之则显示错误信息,提示重新输入 |
| 实际结果 | 实际结果与预期结果一致 |
通知公告查看功能测试:
表5-2 通知公告查看功能测试表
| 用例名称 | 通知公告查看 |
| 目的 | 测试通知公告查看功能 |
| 前提 | 用户登录 |
| 测试流程 | 点击通知公告列表 |
| 预期结果 | 可以查看到所有通知公告信息 |
| 实际结果 | 实际结果与预期结果一致 |
管理员添加资源管理界面测试:
表5-3 添加资源管理界面测试表
| 用例名称 | 添加资源管理测试用例 |
| 目的 | 测试资源管理添加功能 |
| 前提 | 管理员正常登录情况下 |
| 测试流程 | 1)管理员点击资源管理,然后点击添加后并填写信息。 2)点击进行提交。 |
| 预期结果 | 提交以后,页面首页会显示新的资源管理 |
| 实际结果 | 实际结果与预期结果一致 |
宠物信息搜索功能测试:
表5-4宠物信息搜索功能测试表
| 用例名称 | 宠物信息搜索测试 |
| 目的 | 测试宠物信息搜索功能 |
| 前提 | 无 |
| 测试流程 | 1)在搜索框填入搜索关键字。 2)点击搜索按钮。 |
| 预期结果 | 页面显示包含有搜索关键字的宠物信息 |
| 实际结果 | 实际结果与预期结果一致 |
密码修改搜索功能测试:
表5-5 密码修改功能测试表
| 用例名称 | 密码修改测试用例 |
| 目的 | 测试管理员密码修改功能 |
| 前提 | 管理员用户正常登录情况下 |
| 测试流程 | 1)管理员密码修改并完成填写。 2)点击进行提交。 |
| 预期结果 | 使用新的密码可以登录 |
| 实际结果 | 实际结果与预期结果一致 |
领养记录功能测试:
表5-6领养记录功能测试表
| 用例名称 | 领养记录测试用例 |
| 目的 | 测试用户领养记录功能 |
| 前提 | 用户正常登录情况下 |
| 测试流程 | 1)搜索查看领养信息,点击领养记录。 2)填写领养记录信息,点击进行提交。 |
| 预期结果 | 预约成功 |
| 实际结果 | 实际结果与预期结果一致 |
通过编写宠物店管理系统的测试用例,已经检测完毕用户登录模块、通知公告查看模块、添加资源管理界面模块、宠物信息搜索功能模块、密码修改模块、领养记录模块功能测试,通过这6大模块为宠物店管理系统的后期推广运营提供了强力的技术支撑。
至此,宠物店管理系统已经结束,在开发前做了许多的准备,在本系统的设计和开发过程中阅览和学习了许多文献资料,从中我也收获了很多宝贵的方法和设计思路,对系统的开发也起到了很重要的作用,系统的开发技术选用的都是自己比较熟悉的,比如Web、Java技术、MYSQL,这些技术都是在以前的学习中学到了,其中许多的设计思路和方法都是在以前不断地学习中摸索出来的经验,其实对于我们来说工作量还是比较大的,但是正是由于之前的积累与准备,才能顺利的完成这个项目,由此看来,积累经验跟做好准备是十分重要的事情。
当然在该系统的设计与实现的过程中也离不开老师以及同学们的帮助,正是因为他们的指导与帮助,我才能够成功的在预期内完成了这个系统。同时在这个过程当中我也收获了很多东西,此系统也有需要改进的地方,但是由于专业知识的浅薄,并不能做到十分完美,希望以后有机会可以让其真正的投入到使用之中。
[1]Yang Q C ,Yao M S ,Xiu Y W , et al.Slow-Exploring Java Sparrows Lonchura oryzivora Hold Higher Reversal Learning Ability[J].Acta Ornithologica,2023,58(1):65-74.
[2]Tyson M .Intro to virtual threads: A new approach to Java concurrency[J].InfoWorld.com,2023,
[3]Abdul K ,Fuad K M R ,Abdul M , et al.Nyai Sabirah’s folklore and sacred local heritage in Central Java[J].Cogent Arts Humanities,2023,10(1):
[4]Krill P .Oracle Helidon 4 Java microservices framework stresses virtual threads[J].InfoWorld.com,2023,
[5]Nathan F .A History of Plague in Java, 1911–1942[J].History: Reviews of New Books,2023,51(6):136-137.
[6]刘佳乐,赵雨,厚露露等.基于Java Web的学生信息管理系统[J].现代信息科技,2023,7(19):21-24.DOI:10.19850/j.cnki.2096-4706.2023.19.005.
[7]时俊雅,黄苏雨.基于Java的大学生在线学习系统设计与实现[J].无线互联科技,2023,20(19):73-75.
[8]刘红鸽.基于Java Web的远程数学实验教学系统设计与实现[J].办公自动化,2023,28(19):31-34.
[9]尹应荆.JAVA编程语言在计算机软件开发中的应用[J].石河子科技,2023,(05):45-47.
[10]施海涛.基于Java的连锁餐饮管理系统设计[J].无线互联科技,2023,20(18):83-85.
[11]唐型基,柴群,杨光临.基于Java平台的远程线上教学系统设计[J].信息与电脑(理论版),2023,35(18):75-77.
[12]赖凌辉.基于Java的工厂综合管理系统设计与实现[J].信息与电脑(理论版),2023,35(18):107-109+113.
[13]孙帅.基于Java Web的驾校考试管理系统的设计与实现[J].信息与电脑(理论版),2023,35(18):141-144.
[14]程小红.基于Java程序设计语言中一维数组的应用[J].数字技术与应用,2023,41(08):31-34.DOI:10.19695/j.cnki.cn12-1369.2023.08.10.
[15]王磊,张红梅.基于Java EE架构的WIKI平台研究与设计[J].商丘师范学院学报,2023,39(09):17-23.
[16]安琪.基于服务设计思维的城市流浪动物助养系统设计研究[D].北京化工大学,2022.DOI:10.26939/d.cnki.gbhgu.2022.001964.
[17]金馨.基于SSM的宠物店线上运营系统的设计与实现[D].首都经济贸易大学,2021.DOI:10.27338/d.cnki.gsjmu.2021.000769.
[18]周粉妹,吴仁平,钱荣华等.基于SSM的宠物领养网站设计[J].扬州职业大学学报,2021,25(01):32-35.DOI:10.15954/j.cnki.cn32-1529/g4.2021.01.009.
[19]吴文洋,刘世宇.基于B/S架构宠物领养管理系统设计[J].软件,2020,41(11):85-87.
[20]杨芹.宠物领养Web App的设计与实现[D].华中科技大学,2020.DOI:10.27157/d.cnki.ghzku.2020.006892.
逝者如斯夫,不舍昼夜。转眼间,大学生活便已经接近尾声,人面对着离别与结束,总是充满着不舍与茫然,我亦如此,仍记得那年秋天,我迫不及待的提前一天到了学校,面对学校巍峨的大门,我心里充满了期待:这里,就是我新生活的起点吗?那天,阳光明媚,学校的欢迎仪式很热烈,我面对着一个个对着我微笑的同学,仿佛一缕缕阳光透过胸口照进了我心里,同时,在那天我认识可爱的室友,我们携手共同度过了这难忘的两年。如今,我望着这篇论文的致谢,不禁又要问自己:现在,我们就要说再见了吗?
感慨莫名,不知所言。遥想当初刚来学校的时候,心里总是想着工科学校会过于板正,会缺乏一些柔情,当时心里甚至有一点点排斥,但是随着我对学校的慢慢认识与了解,我才认识到了她的美丽,她的柔情,并且慢慢的喜欢上了这个校园,但是时间太快了,快到我还没有好好体会她的美丽便要离开了,但是她带给我的回忆,永远不会离开我,也许真正离开那天我的眼里会满含泪水,我不是因为难过,我只是想将她的样子映在我的泪水里,刻在我的心里。最后,感谢我的老师们,是你们教授了我们知识与做人的道理;感谢我的室友们,是你们陪伴了我如此之久;感谢每位关心与支持我的人。
少年,追风赶月莫停留,平荒尽处是春山。
免费领取项目源码,请关注❥点赞收藏并私信博主,谢谢~
7970

被折叠的 条评论
为什么被折叠?



