摘 要
乡村旅游是近年来备受关注的旅游发展模式,其融入了乡村风光、乡村文化、户外休闲等元素,吸引了越来越多游客的关注和青睐。随着人们对乡村旅游的需求不断增长,打造一个专门服务于乡村旅游的平台具有重要意义。本研究旨在设计并实现一个基于spring boot的乡村旅游系统。
本系统以实际运用为开发背景,系统管理员可以对乡村旅游相关联的信息进行统一的管理,方便资料的保留。用户通过系统可以快速查询旅游资讯、旅游景点、旅游攻略,并推荐和分享旅游景点、旅游攻略的乡村旅游信息。总的来说,系统前台通过JSP页面展示,后台使用spring boot框架,数据库采用目前流行的开源关系型数据库MYSQL。在前台的技术使用上,使用了目前流行的vue.js,让页面展现得更加的整齐漂亮。
关键词:乡村旅游系统;spring boot框架;Java;MySQL数据库;
Rural tourism is a tourism development model that has received much attention in recent years, integrating elements such as rural scenery, rural culture, outdoor leisure, etc., attracting more and more tourists' attention and favor. With the increasing demand for rural tourism, it is of great significance to create a platform specifically designed to serve rural tourism. This study aims to design and implement a rural tourism system based on spring boot.
This system is developed based on practical application, and the system administrator can uniformly manage information related to rural tourism, facilitating the retention of data. Users can quickly query tourism information, tourist attractions, and travel guides through the system, and recommend and share rural tourism information about tourist attractions and travel guides. Overall, the front-end of the system is displayed through JSP pages, the back-end uses the Spring Boot framework, and the database uses the popular open-source relational database MYSQL. In terms of front-end technology, the currently popular Vue.js is used to make the page appear more neat and beautiful.
Keywords: Rural tourism system; Spring boot framework; Java; MySQL database;
1 绪论
1.1 研究背景
乡村旅游是近年来备受关注的旅游发展模式,乡村旅游作为一种重要的旅游形式,具有丰富的自然风光和人文资源,其融入了乡村风光、乡村文化、户外休闲等元素,吸引了越来越多游客的关注和青睐。然而,在乡村旅游的开发与推广过程中,仍存在一些问题和挑战。为了更好地促进乡村旅游的发展,需要有一个系统化的管理平台来整合乡村旅游资源方便用户获取相关信息。
本乡村旅游系统的设计与实现旨在为普通用户和管理员提供一个统一的平台,集中展示乡村旅游资源资讯、旅游信息、景点推荐和攻略建议等,让用户能够轻松查阅到最新的旅游资讯、最详细的景点介绍和专业的旅游攻略。同时,通过管理员对系统的管理,实现信息的及时更新和发布,提高系统的可用性和吸引力。
基于spring boot的乡村旅游系统的设计与实现具有重要的研究意义和实践价值。乡村旅游资源丰富,但目前还存在着信息不对称、获取困难和管理不规范等问题,传统的宣传方式受限于地域和渠道,很难将丰富的乡村旅游资源有效地呈现给游客。这不利于促进乡村旅游的持续发展。开发基于Spring Boot框架的乡村旅游系统,该研究将填补了乡村旅游信息化建设的空白,解决了信息不对称和获取困难的问题。并且能够提高乡村旅游信息的传播效率和管理的便捷性,有助于推动乡村旅游产业的发展,提升乡村旅游的品质、形象和吸引力。对于促进农村经济发展、增加农民收入、推动乡村振兴也有具有重要意义。此外,基于spring boot的乡村旅游系统的设计与实现还具有示范和引领的作用。
综上所述,基于spring boot的乡村旅游系统的设计与实现具有填补信息空白、推动乡村旅游产业的发展,提升乡村旅游的品质和吸引力、促进农村经济发展、示范引领等多重研究意义。这一研究将为乡村旅游业的发展提供有力支持,推动乡村振兴战略的落实,并对其他地区乡村旅游的发展和信息化技术的应用具有积极影响和借鉴意义。
本文共分为六章,章节内容安排如下:
第一章为引言,此章节对所设计和实现的系统的背景和状况以及意义进行详细的论述以及说明,同时进行了论文整体框架的结构的简要介绍。
第二章为系统需求分析,章节所做的主要的工作是对系统进行了技术、经济和操作方面可行性的分析;对系统实行了总体功能的需求、用例分析。
第三章为系统的设计,主要是对系统的功能结构进行设计,并对系统数据库的概念结构以及物理结构的设计进行了分析。
第四章就是对系统的实现,根据系统功能的划分,分别的对系统所需要实现的前台客户功能和后台管理员功能进行了分析和说明。
第五章:系统测试。主要对系统的部分界面进行测试并对主要功能进行测试
2 基于spring boot的乡村旅游系统分析
系统需求分析是系统开发的一个关键环节,它在系统的设计和实现上起到了一个承上启下的位置。系统需求分析是对所需要做的系统进行一个需求的挖掘,如果分析的准确可以精准的解决现实中碰到的问题。如果分析不到位会影响后期系统的实现。一个系统的优秀程度需求分析也是占据了非常大的比例,如果需求分析不到位,后面的系统设计要实现就是一个偏离导航的设计。
系统可行行分析是对系统对系统可行性进行一个探讨。在探讨系统的可行性上我们主要从技术上的可行性和经济上的可行性以及法律层面的可行性上进行分析,如果三个层面度通过,我们则认为系统是比较可行的。
2.1.1 技术可行性分析
基于spring boot的乡村旅游系统设计与实现是一个乡村旅游资源共享、信息共享的平台,我们在实现这个系统所采用的技术方案是基于Java的Web实现方案,系统采用Spring、SpringMvc、Mybatis方案来实现。spring boot框架是一个非常成熟的框架、Java从97年诞生到现在经历了野蛮的生长,Java在各个领域度是有做非常成熟的解决方案,如电信、银行、电商等。spring boot又是一套快速整个项目的开箱即用的技术方案。所以采用基于spring boot方式来实现本系统是一个非常成熟有简单的技术方案。技术可行性上是非常可行的。
从经济可行性上看项目在开发阶段需要一台开发PC,在生产阶段需要web服务器和数据库服务器。一台个人PC从经济上来看也不是太多问题,在后期的系统部署生产上来说,服务器的投入也不会过高,在经济层面上是一个比较可行的。
系统从法律层面上来没有对第三方有其他放有法律层面的问题,系统数据库采用的Mysql 开源社区数据库、框架采用的是开源的spring boot。系统资讯和相关内容也是符合法律层面的。在源码的管理上采用git开源进行管理,所以在法律可行性上是成立的。
基于spring boot的乡村旅游系统我划分为了普通用户模块和管理员模块这两大部分。
普通用户模块:
(1)用户注册登录:游客可以随时进入到系统中,对系统中的信息浏览,但是想要实现交流、分享和投稿等操作,就必须有这个系统的账号,如果没有账号的话,可以注册成员用户进行相关的操作,同时用户还可以通过点击头像对个人信息以及个人中心的信息进行管控。
(2)首页:用户打开平台后首先看到的页面,展示轮播图、通知公告、旅游景点推荐(根据点击数最多排序)、旅游资讯等,并提供快速入口链接到其他主要功能模块。
(3) 通知公告:发布平台的网站公告、关于我们、联系方式、网站介绍等信息,让用户及时了解相关动态。
(4)旅游资讯:支持局部搜索,提供乡村旅游的新闻、攻略、文化特色等内容,可进行点赞、收藏、评论操作,帮助用户更好地规划旅行。
(5) 旅游景点:支持关键字(景点名称、经典类型、城镇名称)搜索,介绍关于乡村的景点名称、景点类型、城镇名称、详细地址等信息,可进行点赞、收藏、评论操作。
(6)旅游攻略:支持关键字(攻略标题、景点名称)搜索,介绍乡村的旅游攻略信息,包括,进行点赞、收藏、评论操作。
(8)我的账户:用户个人信息管理,包括修改个人信息、修改密码等功能。
(9)个人中心:用于对个人首页、旅游景点、旅游攻略、收藏等信息的管控,可在旅游景点和旅游攻略中,投稿旅游景点和分享旅游攻略,并进行增删改查操作。
管理员模块:
(1)系统用户:管理平台的用户,包括对普通用户和管理员进行管控,可进行增删改查操作。
(2)旅游景点管理:支持景点名称、景点类型、城镇名称、审核状态搜索,可以审核普通用户投稿的旅游景点、并进行查看评论和增删改查操作,确保景点信息的及时更新。
(3)旅游攻略管理:支持关键字攻略标题、景点名称、审核状态搜索,可以审核普通用户分享的旅游攻略、并进行查看评论和增删改查操作。
(4)系统管理:可以对系统前台轮播图管理、敏感词管理进行增删改查操作。
(5)通知公告管理:可以对平台用户发布通知和公告,并进行增删改查操作。
(6)资源管理:可以对旅游资源、资讯分类进行增删改查操作,并查看详情和评论。
基于spring boot的乡村旅游系统的非功能性需求比如基于spring boot的乡村旅游系统的安全性怎么样,可靠性怎么样,性能怎么样,可拓展性怎么样等。具体可以表示在如下2-1表格中:
表2-1基于spring boot的乡村旅游系统非功能需求表
| 安全性 | 主要指基于spring boot的乡村旅游系统数据库的安装,数据库的使用和密码的设定必须合乎规范。 |
| 可靠性 | 可靠性是指基于spring boot的乡村旅游系统能够按照用户提交的指示进行操作,经过测试,可靠性90%以上。 |
| 性能 | 性能是影响基于spring boot的乡村旅游系统占据市场的必要条件,所以性能最好要佳才好。 |
| 可扩展性 | 比如数据库预留多个属性,比如接口的使用等确保了系统的非功能性需求。 |
| 易用性 | 用户只要跟着基于spring boot的乡村旅游系统的页面展示内容进行操作,就可以了。 |
| 可维护性 | 基于spring boot的乡村旅游系统开发的可维护性是非常重要的,经过测试,可维护性没有问题 |
2.3 系统用例分析
基于spring boot的乡村旅游系统的完整UML用例图分别是图2-2、图2-3。
图2-2就是普通用户角色的用例展示。

图2-2 基于spring boot的乡村旅游系统普通用户角色用例图
图2-3就是管理员角色的用例展示。

图2-3 基于spring boot的乡村旅游系统管理员角色用例图
2.4.1 数据流程
开发基于spring boot的乡村旅游系统最主要的一个目的就是实现用户对旅游景点、旅游攻略的查看和投稿分享,这里以旅游景点的查看和分享为例,图2-4就是旅游景点数据流图。

图2-4旅游景点查看和投稿操作展开图
2.4.2 业务流程
分析完基于spring boot的乡村旅游系统的数据流,那么接下来我们来看系统的业务流程,这里以旅游景点为例,图2-5就是旅游景点业务流程图:

图2-5业务流程图
本章主要通过对基于spring boot的乡村旅游系统的可行性分析、功能需求分析、系统用例分析、系统流程分析,确定整个基于spring boot的乡村旅游系统要实现的功能。同时也为基于spring boot的乡村旅游系统的代码实现和测试提供了标准。
本章主要讨论的内容包括基于spring boot的乡村旅游系统的功能模块设计、数据库系统设计。
3.1 系统功能模块设计
在上一章节中主要对系统的功能性需求和非功能性需求进行分析,并且根据需求分析了本基于spring boot的乡村旅游系统中的用例。那么接下来就要开始对本基于spring boot的乡村旅游系统的架构、主要功能和数据库开始进行设计。基于spring boot的乡村旅游系统根据前面章节的需求分析得出,其总体设计模块图如图3-1所示。

图3-1 基于spring boot的乡村旅游系统功能模块图
3.1.2用户模块设计
本系统的用户包括管理员和用户两种用户模块的功能基本是相同的,用户比管理员多了一个注册功能,所以以用户模块的结构图为例进行分析,用户模块结构图为例进行分析,如下图:

图3-2用户模块结构图
3.1.3 评论管理模块设计
基于spring boot的乡村旅游系统是一个交流性质的公开平台,用户在平台上提交评论,增加用户之间的互动性。但是同时也为了更好的规范评论的内容,给予管理员删除不合适的评论的功能,所以需要专门设计一个评论管理模块,具体的结构图如下:

图3-3评论管理模块结构图
3.1.4 旅游景点管理模块设计
基于spring boot的乡村旅游系统是中需要存储不少旅游景点信息,其模块功能结构,具体的结构图如下:

图3-4旅游景点模块结构图
基于spring boot的乡村旅游系统需要存储不少旅游攻略信息,其模块功能结构,具体的结构图如下:

图3-5旅游攻略模块结构图
数据库设计一般包括需求分析、概念模型设计、数据库表建立三大过程,其中需求分析前面章节已经阐述,概念模型设计有概念模型和逻辑结构设计两部分。
3.2.1 数据库概念结构设计
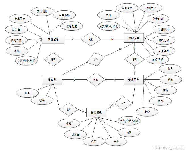
下面是整个基于spring boot的乡村旅游系统中主要的数据库表总E-R实体关系图。

图3-6 基于spring boot的乡村旅游系统总E-R关系图
通过上一小节中基于spring boot的乡村旅游系统中总E-R关系图上得出一共需要创建很多个数据表。在此我主要罗列几个主要的数据库表结构设计。
| 编号 | 名称 | 数据类型 | 长度 | 小数位 | 允许空值 | 主键 | 默认值 | 说明 |
| 1 | token_id | int | 10 | 0 | N | Y | 临时访问牌ID | |
| 2 | token | varchar | 64 | 0 | Y | N | 临时访问牌 | |
| 3 | info | text | 65535 | 0 | Y | N | ||
| 4 | maxage | int | 10 | 0 | N | N | 2 | 最大寿命:默认2小时 |
| 5 | create_time | timestamp | 19 | 0 | N | N | CURRENT_TIMESTAMP | 创建时间: |
| 6 | update_time | timestamp | 19 | 0 | N | N | CURRENT_TIMESTAMP | 更新时间: |
| 7 | user_id | int | 10 | 0 | N | N | 0 | 用户编号: |
| 编号 | 名称 | 数据类型 | 长度 | 小数位 | 允许空值 | 主键 | 默认值 | 说明 |
| 1 | article_id | mediumint | 8 | 0 | N | Y | 文章id:[0,8388607] | |
| 2 | title | varchar | 125 | 0 | N | Y | 标题:[0,125]用于文章和html的title标签中 | |
| 3 | type | varchar | 64 | 0 | N | N | 0 | 文章分类:[0,1000]用来搜索指定类型的文章 |
| 4 | hits | int | 10 | 0 | N | N | 0 | 点击数:[0,1000000000]访问这篇文章的人次 |
| 5 | praise_len | int | 10 | 0 | N | N | 0 | 点赞数 |
| 6 | create_time | timestamp | 19 | 0 | N | N | CURRENT_TIMESTAMP | 创建时间: |
| 7 | update_time | timestamp | 19 | 0 | N | N | CURRENT_TIMESTAMP | 更新时间: |
| 8 | source | varchar | 255 | 0 | Y | N | 来源:[0,255]文章的出处 | |
| 9 | url | varchar | 255 | 0 | Y | N | 来源地址:[0,255]用于跳转到发布该文章的网站 | |
| 10 | tag | varchar | 255 | 0 | Y | N | 标签:[0,255]用于标注文章所属相关内容,多个标签用空格隔开 | |
| 11 | content | longtext | 2147483647 | 0 | Y | N | 正文:文章的主体内容 | |
| 12 | img | varchar | 255 | 0 | Y | N | 封面图 | |
| 13 | description | text | 65535 | 0 | Y | N | 文章描述 |
| 编号 | 名称 | 数据类型 | 长度 | 小数位 | 允许空值 | 主键 | 默认值 | 说明 |
| 1 | type_id | smallint | 5 | 0 | N | Y | 分类ID:[0,10000] | |
| 2 | display | smallint | 5 | 0 | N | N | 100 | 显示顺序:[0,1000]决定分类显示的先后顺序 |
| 3 | name | varchar | 16 | 0 | N | N | 分类名称:[2,16] | |
| 4 | father_id | smallint | 5 | 0 | N | N | 0 | 上级分类ID:[0,32767] |
| 5 | description | varchar | 255 | 0 | Y | N | 描述:[0,255]描述该分类的作用 | |
| 6 | icon | text | 65535 | 0 | Y | N | 分类图标: | |
| 7 | url | varchar | 255 | 0 | Y | N | 外链地址:[0,255]如果该分类是跳转到其他网站的情况下,就在该URL上设置 | |
| 8 | create_time | timestamp | 19 | 0 | N | N | CURRENT_TIMESTAMP | 创建时间: |
| 9 | update_time | timestamp | 19 | 0 | N | N | CURRENT_TIMESTAMP | 更新时间: |
| 编号 | 名称 | 数据类型 | 长度 | 小数位 | 允许空值 | 主键 | 默认值 | 说明 |
| 1 | auth_id | int | 10 | 0 | N | Y | 授权ID: | |
| 2 | user_group | varchar | 64 | 0 | Y | N | 用户组: | |
| 3 | mod_name | varchar | 64 | 0 | Y | N | 模块名: | |
| 4 | table_name | varchar | 64 | 0 | Y | N | 表名: | |
| 5 | page_title | varchar | 255 | 0 | Y | N | 页面标题: | |
| 6 | path | varchar | 255 | 0 | Y | N | 路由路径: | |
| 7 | position | varchar | 32 | 0 | Y | N | 位置: | |
| 8 | mode | varchar | 32 | 0 | N | N | _blank | 跳转方式: |
| 9 | add | tinyint | 3 | 0 | N | N | 1 | 是否可增加: |
| 10 | del | tinyint | 3 | 0 | N | N | 1 | 是否可删除: |
| 11 | set | tinyint | 3 | 0 | N | N | 1 | 是否可修改: |
| 12 | get | tinyint | 3 | 0 | N | N | 1 | 是否可查看: |
| 13 | field_add | text | 65535 | 0 | Y | N | 添加字段: | |
| 14 | field_set | text | 65535 | 0 | Y | N | 修改字段: | |
| 15 | field_get | text | 65535 | 0 | Y | N | 查询字段: | |
| 16 | table_nav_name | varchar | 500 | 0 | Y | N | 跨表导航名称: | |
| 17 | table_nav | varchar | 500 | 0 | Y | N | 跨表导航: | |
| 18 | option | text | 65535 | 0 | Y | N | 配置: | |
| 19 | create_time | timestamp | 19 | 0 | N | N | CURRENT_TIMESTAMP | 创建时间: |
| 20 | update_time | timestamp | 19 | 0 | N | N | CURRENT_TIMESTAMP | 更新时间: |
| 编号 | 名称 | 数据类型 | 长度 | 小数位 | 允许空值 | 主键 | 默认值 | 说明 |
| 1 | collect_id | int | 10 | 0 | N | Y | 收藏ID: | |
| 2 | user_id | int | 10 | 0 | N | N | 0 | 收藏人ID: |
| 3 | source_table | varchar | 255 | 0 | Y | N | 来源表: | |
| 4 | source_field | varchar | 255 | 0 | Y | N | 来源字段: | |
| 5 | source_id | int | 10 | 0 | N | N | 0 | 来源ID: |
| 6 | title | varchar | 255 | 0 | Y | N | 标题: | |
| 7 | img | varchar | 255 | 0 | Y | N | 封面: | |
| 8 | create_time | timestamp | 19 | 0 | N | N | CURRENT_TIMESTAMP | 创建时间: |
| 9 | update_time | timestamp | 19 | 0 | N | N | CURRENT_TIMESTAMP | 更新时间: |
| 编号 | 名称 | 数据类型 | 长度 | 小数位 | 允许空值 | 主键 | 默认值 | 说明 |
| 1 | comment_id | int | 10 | 0 | N | Y | 评论ID: | |
| 2 | user_id | int | 10 | 0 | N | N | 0 | 评论人ID: |
| 3 | reply_to_id | int | 10 | 0 | N | N | 0 | 回复评论ID:空为0 |
| 4 | content | longtext | 2147483647 | 0 | Y | N | 内容: | |
| 5 | nickname | varchar | 255 | 0 | Y | N | 昵称: | |
| 6 | avatar | varchar | 255 | 0 | Y | N | 头像地址:[0,255] | |
| 7 | create_time | timestamp | 19 | 0 | N | N | CURRENT_TIMESTAMP | 创建时间: |
| 8 | update_time | timestamp | 19 | 0 | N | N | CURRENT_TIMESTAMP | 更新时间: |
| 9 | source_table | varchar | 255 | 0 | Y | N | 来源表: | |
| 10 | source_field | varchar | 255 | 0 | Y | N | 来源字段: | |
| 11 | source_id | int | 10 | 0 | N | N | 0 | 来源ID: |
| 编号 | 名称 | 数据类型 | 长度 | 小数位 | 允许空值 | 主键 | 默认值 | 说明 |
| 1 | hits_id | int | 10 | 0 | N | Y | 点赞ID: | |
| 2 | user_id | int | 10 | 0 | N | N | 0 | 点赞人: |
| 3 | create_time | timestamp | 19 | 0 | N | N | CURRENT_TIMESTAMP | 创建时间: |
| 4 | update_time | timestamp | 19 | 0 | N | N | CURRENT_TIMESTAMP | 更新时间: |
| 5 | source_table | varchar | 255 | 0 | Y | N | 来源表: | |
| 6 | source_field | varchar | 255 | 0 | Y | N | 来源字段: | |
| 7 | source_id | int | 10 | 0 | N | N | 0 | 来源ID: |
| 编号 | 名称 | 数据类型 | 长度 | 小数位 | 允许空值 | 主键 | 默认值 | 说明 |
| 1 | notice_id | mediumint | 8 | 0 | N | Y | 公告id: | |
| 2 | title | varchar | 125 | 0 | N | N | 标题: | |
| 3 | content | longtext | 2147483647 | 0 | Y | N | 正文: | |
| 4 | create_time | timestamp | 19 | 0 | N | N | CURRENT_TIMESTAMP | 创建时间: |
| 5 | update_time | timestamp | 19 | 0 | N | N | CURRENT_TIMESTAMP | 更新时间: |
| 编号 | 名称 | 数据类型 | 长度 | 小数位 | 允许空值 | 主键 | 默认值 | 说明 |
| 1 | praise_id | int | 10 | 0 | N | Y | 点赞ID: | |
| 2 | user_id | int | 10 | 0 | N | N | 0 | 点赞人: |
| 3 | create_time | timestamp | 19 | 0 | N | N | CURRENT_TIMESTAMP | 创建时间: |
| 4 | update_time | timestamp | 19 | 0 | N | N | CURRENT_TIMESTAMP | 更新时间: |
| 5 | source_table | varchar | 255 | 0 | Y | N | 来源表: | |
| 6 | source_field | varchar | 255 | 0 | Y | N | 来源字段: | |
| 7 | source_id | int | 10 | 0 | N | N | 0 | 来源ID: |
| 8 | status | bit | 1 | 0 | N | N | 1 | 点赞状态:1为点赞,0已取消 |
| 编号 | 名称 | 数据类型 | 长度 | 小数位 | 允许空值 | 主键 | 默认值 | 说明 |
| 1 | regular_users_id | int | 10 | 0 | N | Y | 普通用户ID | |
| 2 | user_name | varchar | 64 | 0 | Y | N | 用户姓名 | |
| 3 | user_gender | varchar | 64 | 0 | Y | N | 用户性别 | |
| 4 | examine_state | varchar | 16 | 0 | N | N | 已通过 | 审核状态 |
| 5 | user_id | int | 10 | 0 | N | N | 0 | 用户ID |
| 6 | create_time | datetime | 19 | 0 | N | N | CURRENT_TIMESTAMP | 创建时间 |
| 7 | update_time | timestamp | 19 | 0 | N | N | CURRENT_TIMESTAMP | 更新时间 |
| 编号 | 名称 | 数据类型 | 长度 | 小数位 | 允许空值 | 主键 | 默认值 | 说明 |
| 1 | sensitive_vocabulary_id | int | 10 | 0 | N | Y | 敏感词汇ID | |
| 2 | sensitive_vocabulary | varchar | 64 | 0 | Y | N | 敏感词汇 | |
| 3 | create_time | datetime | 19 | 0 | N | N | CURRENT_TIMESTAMP | 创建时间 |
| 4 | update_time | timestamp | 19 | 0 | N | N | CURRENT_TIMESTAMP | 更新时间 |
| 编号 | 名称 | 数据类型 | 长度 | 小数位 | 允许空值 | 主键 | 默认值 | 说明 |
| 1 | slides_id | int | 10 | 0 | N | Y | 轮播图ID: | |
| 2 | title | varchar | 64 | 0 | Y | N | 标题: | |
| 3 | content | varchar | 255 | 0 | Y | N | 内容: | |
| 4 | url | varchar | 255 | 0 | Y | N | 链接: | |
| 5 | img | varchar | 255 | 0 | Y | N | 轮播图: | |
| 6 | hits | int | 10 | 0 | N | N | 0 | 点击量: |
| 7 | create_time | timestamp | 19 | 0 | N | N | CURRENT_TIMESTAMP | 创建时间: |
| 8 | update_time | timestamp | 19 | 0 | N | N | CURRENT_TIMESTAMP | 更新时间: |
| 编号 | 名称 | 数据类型 | 长度 | 小数位 | 允许空值 | 主键 | 默认值 | 说明 |
| 1 | tourism_strategy_id | int | 10 | 0 | N | Y | 旅游攻略ID | |
| 2 | strategy_title | varchar | 64 | 0 | Y | N | 攻略标题 | |
| 3 | attraction_name | varchar | 64 | 0 | Y | N | 景点名称 | |
| 4 | attraction_address | varchar | 64 | 0 | Y | N | 景点地址 | |
| 5 | share_users | int | 10 | 0 | Y | N | 0 | 分享用户 |
| 6 | cover_photo | varchar | 255 | 0 | Y | N | 封面图片 | |
| 7 | strategy_details | text | 65535 | 0 | Y | N | 攻略详情 | |
| 8 | praise_len | int | 10 | 0 | N | N | 0 | 点赞数 |
| 9 | examine_state | varchar | 16 | 0 | N | N | 未审核 | 审核状态 |
| 10 | create_time | datetime | 19 | 0 | N | N | CURRENT_TIMESTAMP | 创建时间 |
| 11 | update_time | timestamp | 19 | 0 | N | N | CURRENT_TIMESTAMP | 更新时间 |
| 编号 | 名称 | 数据类型 | 长度 | 小数位 | 允许空值 | 主键 | 默认值 | 说明 |
| 1 | tourist_attractions_id | int | 10 | 0 | N | Y | 旅游景点ID | |
| 2 | attraction_name | varchar | 64 | 0 | Y | N | 景点名称 | |
| 3 | types_of_attractions | varchar | 64 | 0 | Y | N | 景点类型 | |
| 4 | town_name | varchar | 64 | 0 | Y | N | 城镇名称 | |
| 5 | detailed_address | varchar | 64 | 0 | Y | N | 详细地址 | |
| 6 | best_period | varchar | 64 | 0 | Y | N | 最佳期间 | |
| 7 | scenic_spot_pictures | varchar | 255 | 0 | Y | N | 景点图片 | |
| 8 | submission_users | int | 10 | 0 | Y | N | 0 | 投稿用户 |
| 9 | introduction_to_scenic_spots | text | 65535 | 0 | Y | N | 景点简介 | |
| 10 | hits | int | 10 | 0 | N | N | 0 | 点击数 |
| 11 | praise_len | int | 10 | 0 | N | N | 0 | 点赞数 |
| 12 | examine_state | varchar | 16 | 0 | N | N | 未审核 | 审核状态 |
| 13 | recommend | int | 10 | 0 | N | N | 0 | 智能推荐 |
| 14 | create_time | datetime | 19 | 0 | N | N | CURRENT_TIMESTAMP | 创建时间 |
| 15 | update_time | timestamp | 19 | 0 | N | N | CURRENT_TIMESTAMP | 更新时间 |
| 编号 | 名称 | 数据类型 | 长度 | 小数位 | 允许空值 | 主键 | 默认值 | 说明 |
| 1 | upload_id | int | 10 | 0 | N | Y | 上传ID | |
| 2 | name | varchar | 64 | 0 | Y | N | 文件名 | |
| 3 | path | varchar | 255 | 0 | Y | N | 访问路径 | |
| 4 | file | varchar | 255 | 0 | Y | N | 文件路径 | |
| 5 | display | varchar | 255 | 0 | Y | N | 显示顺序 | |
| 6 | father_id | int | 10 | 0 | Y | N | 0 | 父级ID |
| 7 | dir | varchar | 255 | 0 | Y | N | 文件夹 | |
| 8 | type | varchar | 32 | 0 | Y | N | 文件类型 |
| 编号 | 名称 | 数据类型 | 长度 | 小数位 | 允许空值 | 主键 | 默认值 | 说明 |
| 1 | user_id | mediumint | 8 | 0 | N | Y | 用户ID:[0,8388607]用户获取其他与用户相关的数据 | |
| 2 | state | smallint | 5 | 0 | N | N | 1 | 账户状态:[0,10](1可用|2异常|3已冻结|4已注销) |
| 3 | user_group | varchar | 32 | 0 | Y | N | 所在用户组:[0,32767]决定用户身份和权限 | |
| 4 | login_time | timestamp | 19 | 0 | N | N | CURRENT_TIMESTAMP | 上次登录时间: |
| 5 | phone | varchar | 11 | 0 | Y | N | 手机号码:[0,11]用户的手机号码,用于找回密码时或登录时 | |
| 6 | phone_state | smallint | 5 | 0 | N | N | 0 | 手机认证:[0,1](0未认证|1审核中|2已认证) |
| 7 | username | varchar | 16 | 0 | N | N | 用户名:[0,16]用户登录时所用的账户名称 | |
| 8 | nickname | varchar | 16 | 0 | Y | N | 昵称:[0,16] | |
| 9 | password | varchar | 64 | 0 | N | N | 密码:[0,32]用户登录所需的密码,由6-16位数字或英文组成 | |
| 10 | | varchar | 64 | 0 | Y | N | 邮箱:[0,64]用户的邮箱,用于找回密码时或登录时 | |
| 11 | email_state | smallint | 5 | 0 | N | N | 0 | 邮箱认证:[0,1](0未认证|1审核中|2已认证) |
| 12 | avatar | varchar | 255 | 0 | Y | N | 头像地址:[0,255] | |
| 13 | open_id | varchar | 255 | 0 | Y | N | 针对获取用户信息字段 | |
| 14 | create_time | timestamp | 19 | 0 | N | N | CURRENT_TIMESTAMP | 创建时间: |
| 15 | vip_level | varchar | 255 | 0 | Y | N | 会员等级 | |
| 16 | vip_discount | double | 11 | 2 | Y | N | 0.00 | 会员折扣 |
| 编号 | 名称 | 数据类型 | 长度 | 小数位 | 允许空值 | 主键 | 默认值 | 说明 |
| 1 | group_id | mediumint | 8 | 0 | N | Y | 用户组ID:[0,8388607] | |
| 2 | display | smallint | 5 | 0 | N | N | 100 | 显示顺序:[0,1000] |
| 3 | name | varchar | 16 | 0 | N | N | 名称:[0,16] | |
| 4 | description | varchar | 255 | 0 | Y | N | 描述:[0,255]描述该用户组的特点或权限范围 | |
| 5 | source_table | varchar | 255 | 0 | Y | N | 来源表: | |
| 6 | source_field | varchar | 255 | 0 | Y | N | 来源字段: | |
| 7 | source_id | int | 10 | 0 | N | N | 0 | 来源ID: |
| 8 | register | smallint | 5 | 0 | Y | N | 0 | 注册位置: |
| 9 | create_time | timestamp | 19 | 0 | N | N | CURRENT_TIMESTAMP | 创建时间: |
| 10 | update_time | timestamp | 19 | 0 | N | N | CURRENT_TIMESTAMP | 更新时间: |
整个基于spring boot的乡村旅游系统的需求分析主要对系统总体架构以及功能模块的设计,通过建立E-R模型和数据库逻辑系统设计完成了数据库系统设计。
4 基于spring boot的乡村旅游系统详细设计与实现
基于spring boot的乡村旅游系统的详细设计与实现主要是根据前面的乡村旅游系统的需求分析和乡村旅游系统的总体设计来设计页面并实现业务逻辑。主要从基于spring boot的乡村旅游系统界面实现、业务逻辑实现这两部分进行介绍。
4.1普通用户部分功能模块
4.1.1 前台首页界面
当进入基于spring boot的乡村旅游系统的时候,系统以上中下的布局进行展示,首先映入眼帘的是系统的导航栏,下面是通知公告、旅游景点推荐等信息,其主界面展示如下图4-1所示。

图4-1 前台首页界面图
4.1.2 用户登录界面
基于spring boot的乡村旅游系统中的前台上注册后的用户是可以通过自己的账户名和密码进行登录的,当会员输入完整的自己的账户名和密码信息并点击“登录”按钮后,将会首先验证输入的有没有空数据,再次验证输入的账户名+密码和数据库中当前保存的用户信息是否一致,只有在一致后将会登录成功并自动跳转到基于spring boot的乡村旅游系统的首页中;否则将会提示相应错误信息,用户登录界面如下图4-2所示。

图4-2用户登录界面图
登录代码如下:
/**
* 登录
* @param data
* @param httpServletRequest
* @return
*/
@PostMapping("login")
public Map<String, Object> login(@RequestBody Map<String, String> data, HttpServletRequest httpServletRequest) {
log.info("[执行登录接口]");
String username = data.get("username");
String email = data.get("email");
String phone = data.get("phone");
String password = data.get("password");
List resultList = null;
QueryWrapper wrapper = new QueryWrapper<User>();
Map<String, String> map = new HashMap<>();
if(username != null && "".equals(username) == false){
map.put("username", username);
resultList = service.selectBaseList(service.select(map, new HashMap<>()));
}
else if(email != null && "".equals(email) == false){
map.put("email", email);
resultList = service.selectBaseList(service.select(map, new HashMap<>()));
}
else if(phone != null && "".equals(phone) == false){
map.put("phone", phone);
resultList = service.selectBaseList(service.select(map, new HashMap<>()));
}else{
return error(30000, "账号或密码不能为空");
}
if (resultList == null || password == null) {
return error(30000, "账号或密码不能为空");
}
//判断是否有这个用户
if (resultList.size()<=0){
return error(30000,"用户不存在");
}
User byUsername = (User) resultList.get(0);
Map<String, String> groupMap = new HashMap<>();
groupMap.put("name",byUsername.getUserGroup());
List groupList = userGroupService.selectBaseList(userGroupService.select(groupMap, new HashMap<>()));
if (groupList.size()<1){
return error(30000,"用户组不存在");
}
UserGroup userGroup = (UserGroup) groupList.get(0);
//查询用户审核状态
if (!StringUtils.isEmpty(userGroup.getSourceTable())){
String res = service.selectExamineState(userGroup.getSourceTable(),byUsername.getUserId());
if (res==null){
return error(30000,"用户不存在");
}
if (!res.equals("已通过")){
return error(30000,"该用户审核未通过");
}
}
//查询用户状态
if (byUsername.getState()!=1){
return error(30000,"用户非可用状态,不能登录");
}
String md5password = service.encryption(password);
if (byUsername.getPassword().equals(md5password)) {
// 存储Token到数据库
AccessToken accessToken = new AccessToken();
accessToken.setToken(UUID.randomUUID().toString().replaceAll("-", ""));
accessToken.setUser_id(byUsername.getUserId());
tokenService.save(accessToken);
// 返回用户信息
JSONObject user = JSONObject.parseObject(JSONObject.toJSONString(byUsername));
user.put("token", accessToken.getToken());
JSONObject ret = new JSONObject();
ret.put("obj",user);
return success(ret);
} else {
return error(30000, "账号或密码不正确");
}
}
public String select(Map<String,String> query,Map<String,String> config){
StringBuffer sql = new StringBuffer("select ");
sql.append(config.get(FindConfig.FIELD) == null || "".equals(config.get(FindConfig.FIELD)) ? "*" : config.get(FindConfig.FIELD)).append(" ");
sql.append("from ").append("`").append(table).append("`").append(toWhereSql(query, "0".equals(config.get(FindConfig.LIKE))));
if (config.get(FindConfig.GROUP_BY) != null && !"".equals(config.get(FindConfig.GROUP_BY))){
sql.append("group by ").append(config.get(FindConfig.GROUP_BY)).append(" ");
}
if (config.get(FindConfig.ORDER_BY) != null && !"".equals(config.get(FindConfig.ORDER_BY))){
sql.append("order by ").append(config.get(FindConfig.ORDER_BY)).append(" ");
}
if (config.get(FindConfig.PAGE) != null && !"".equals(config.get(FindConfig.PAGE))){
int page = config.get(FindConfig.PAGE) != null && !"".equals(config.get(FindConfig.PAGE)) ? Integer.parseInt(config.get(FindConfig.PAGE)) : 1;
int limit = config.get(FindConfig.SIZE) != null && !"".equals(config.get(FindConfig.SIZE)) ? Integer.parseInt(config.get(FindConfig.SIZE)) : 10;
sql.append(" limit ").append( (page-1)*limit ).append(" , ").append(limit);
}
log.info("[{}] - 查询操作,sql: {}",table,sql);
return sql.toString();
}
public List selectBaseList(String select) {
List<Map<String,Object>> mapList = baseMapper.selectBaseList(select);
List<E> list = new ArrayList<>();
for (Map<String,Object> map:mapList) {
list.add(JSON.parseObject(JSON.toJSONString(map),eClass));
}
return list;
4.1.3 用户注册界面
基于spring boot的乡村旅游系统的游客和景区管理者时可以进行注册登录,当用户右上角“注册”按钮的时候,当填写上自己的账号+密码+确认密码+昵称+邮箱+手机号等后再点击“注册”按钮后将会先验证输入的有没有空数据,再次验证密码和确认密码是否是一样的,最后验证输入的账户名和数据库表中已经注册的账户名是否重复,只有都验证没问题后即可会员注册成功。其用会员注册界面展示如下图4-3所示。

图4-3注册界面图
注册代码如下: /**
* 注册
* @return
*/
@PostMapping("register")
public Map<String, Object> signUp(HttpServletRequest request) throws IOException {
// 查询用户
Map<String, String> query = new HashMap<>();
Map<String,Object> map = service.readBody(request.getReader());
query.put("username",String.valueOf(map.get("username")));
List list = service.selectBaseList(service.select(query, new HashMap<>()));
if (list.size()>0){
return error(30000, "用户已存在");
}
map.put("password",service.encryption(String.valueOf(map.get("password"))));
service.insert(map);
return success(1);
}
public Map<String,Object> readBody(BufferedReader reader){
BufferedReader br = null;
StringBuilder sb = new StringBuilder("");
try{
br = reader;
String str;
while ((str = br.readLine()) != null){
sb.append(str);
}
br.close();
String json = sb.toString();
return JSONObject.parseObject(json, Map.class);
}catch (IOException e){
e.printStackTrace();
}finally{
if (null != br){
try{
br.close();
}catch (IOException e){
e.printStackTrace();
}
}
}
return null;
}
public void insert(Map<String,Object> body){
E entity = JSON.parseObject(JSON.toJSONString(body),eClass);
baseMapper.insert(entity);
log.info("[{}] - 插入操作:{}",entity);
}
4.1.4 旅游景点界面
支持关键字(景点名称、经典类型、城镇名称)搜索,介绍关于乡村的景点名称、景点类型、城镇名称、详细地址等信息,可进行点赞、收藏、评论操作。界面如下图4-4所示。

图4-4旅游景点界面图
4.1.5 旅游攻略界面
支持关键字(攻略标题、景点名称)搜索,介绍乡村的旅游攻略信息,包括,进行点赞、收藏、评论操作。界面如图4-5所示。

图4-5 旅游攻略界面图
用于对个人首页、旅游景点、旅游攻略、收藏等信息的管控,可在旅游景点和旅游攻略中,投稿旅游景点和分享旅游攻略,并进行增删改查操作。界面如图4-6所示。

图4-6 旅个人中心界面图
管理平台的用户,包括对普通用户和管理员进行管控,可进行增删改查操作。界面如下图4.7所示。

图4-7系统用户界面图
可以对系统前台轮播图管理、敏感词管理进行增删改查操作。界面如下图4.8所示。

可以对平台用户发布通知和公告,并进行增删改查操作,方便用户进行查看。界面如下图4-9所示。

图4-9通知公告管理界面图
4.2.4 资源管理界面
可以对旅游资源、资讯分类进行增删改查操作,点击查看详情和评论。界面如下图4-10所示。

5系统测试
5.1 系统测试用例
系统测试包括:用户登录功能测试、旅游资讯展示功能测试、旅游景点添加、旅游攻略搜索、密码修改、预订功能测试,如表5-1、5-2、5-3、5-4、5-5、5-6所示:
表5-1 用户登录功能测试表
| 用例名称 | 用户登录系统 |
| 目的 | 测试用户通过正确的用户名和密码可否登录功能 |
| 前提 | 未登录的情况下 |
| 测试流程 | 1) 进入登录页面 2) 输入正确的用户名和密码 |
| 预期结果 | 用户名和密码正确的时候,跳转到登录成功界面,反之则显示错误信息,提示重新输入 |
| 实际结果 | 实际结果与预期结果一致 |
旅游资讯查看功能测试:
表5-2 旅游资讯查看功能测试表
| 用例名称 | 旅游资讯查看 |
| 目的 | 测试旅游资讯查看功能 |
| 前提 | 用户登录 |
| 测试流程 | 点击旅游资讯列表 |
| 预期结果 | 可以查看到所有旅游资讯信息 |
| 实际结果 | 实际结果与预期结果一致 |
添加旅游景点界面测试:
表5-3普通用户添加旅游景点界面测试表
| 用例名称 | 添加旅游景点测试用例 |
| 目的 | 测试旅游景点添加功能 |
| 前提 | 普通用户用户正常登录情况下 |
| 测试流程 | 1)景区管理者点击旅游景点,然后点击添加后并填写信息。 2)点击进行提交。 3)管理员进行审核 |
| 预期结果 | 审核通过以后,页面首页会显示新的景点信息 |
| 实际结果 | 实际结果与预期结果一致 |
旅游攻略搜索功能测试:
表5-4旅游攻略功能测试表
| 用例名称 | 旅游攻略搜索测试 |
| 目的 | 测试旅游攻略搜索功能 |
| 前提 | 无 |
| 测试流程 | 1)在搜索框填入搜索关键字。 2)点击搜索按钮。 |
| 预期结果 | 页面显示包含有搜索关键字的旅游攻略 |
| 实际结果 | 实际结果与预期结果一致 |
密码修改搜索功能测试:
表5-5 密码修改功能测试表
| 用例名称 | 密码修改测试用例 |
| 目的 | 测试管理员密码修改功能 |
| 前提 | 用户正常登录情况下 |
| 测试流程 | 1)密码修改并完成填写。 2)点击进行提交。 |
| 预期结果 | 使用新的密码可以登录 |
| 实际结果 | 实际结果与预期结果一致 |
通过编写基于spring boot的乡村旅游系统的测试用例,已经检测完毕用户登录功能测试、旅游资讯查看、旅游景点添加、旅游攻略搜索、密码修改,通过这些模块为基于spring boot的乡村旅游系统的后期推广运营提供了强力的技术支撑。
本文描述了基于spring boot的乡村旅游系统设计与实现的原理和开发过程,该系统是通过spring boot框架来搭建后台,中间件使用的是Tomcat服务器,数据库管理平台采用开源的Mysql,前台使用的是JQuery框架,同时使用Validate校验框架,这样就可以减少前端代码的输入量,而且基于JQuery框架的Validat框架使用简单,是流行的前端使用框架,前端使用的主要是Jsp页面展示技术。
在开发前做了许多的准备,在本系统的设计和开发过程中阅览和学习了许多文献资料,从开发这个基于spring boot的乡村旅游系统的过程中我也收获了许许多多宝贵的方法以及设计思路,对系统的开发也起到了很重要的作用,系统的开发技术选用的都是自己比较熟悉的,比如Web、spring boot、MYSQL,这些技术都是在以前的学习中学到了,其中许多的设计思路和方法都是在以前不断地学习中摸索出来的经验,其实对于我们来说工作量还是比较大的,但是正是由于之前的积累与准备,才能顺利的完成这个项目,由此看来,积累经验跟做好准备是十分重要的事情。
当然在该系统的设计与实现的过程中也离不开老师以及同学们的帮助,正是因为他们的指导与帮助,我才能够成功的在预期内完成了这个系统。同时在这个过程当中我也收获了很多东西,此系统也有需要改进的地方,但是由于专业知识的浅薄,并不能做到十分完美,希望以后有机会可以让其真正的投入到使用之中。
[1]刘泽杉.乡村振兴背景下黑龙江省红色旅游数字化发展研究[J].智慧农业导刊,2024,4(05):103-106.DOI:10.20028/j.zhnydk.2024.05.025.
[2]魏廷宝.乡村旅游如何“玩转”特色[N].淄博日报,2024-03-01(008).
[3]袁璐.数字经济助推乡村旅游高质量发展的路径探究[J].商展经济,2024,(04):44-47.DOI:10.19995/j.cnki.CN10-1617/F7.2024.04.044.
[4]郭亮,杨裔,秦炳峰等.基于大数据技术的甘肃智慧旅游系统[J].大数据,2024,10(01):157-169.
[5]Wu Y .The Construction of a Coordinated Integration System of Rural Tourism and Habitat Environment in China Based on Coupled Coordination Degree Model[J].Applied Mathematics and Nonlinear Sciences,2024,9(1):
[6]Zhu W .The promotion path of high-quality development of rural tourism based on intelligent cloud platform system[J].Applied Mathematics and Nonlinear Sciences,2024,9(1):
[7]王文静,国育家,贾康铖.基于Spring Boot的信息化项目管理系统的设计与实现[J].信息技术与信息化,2023,(11):113-116.
[8]陈蓓蕾,洪年松.基于SpringBoot的数据库接口设计[J].信息与电脑(理论版),2023,35(16):181-183.
[9]王科翔,刘星含,娄志城等.基于Spring Boot+Vue框架的智慧学习平台的设计与实现[J].无线互联科技,2023,20(14):65-68.
[10]张伟涛,赵玉娟.基于Spring Boot的家庭财务系统的设计与实现[J].网络安全技术与应用,2023,(05):48-50.
[11]Wang J ,Han G ,Han G , et al.Analysis of the Spatial Relationship between Ecosystem Regulation Services and Rural Tourism[J].International Journal of Environmental Research and Public Health,2023,20(5):3888-3888.
[12]Li G ,Yong H ,Yunli C .Research on intelligent learning platform system based on Spring Boot[C]//[出版者不详],2022:
[13]吴有进.乡村旅游系统多元利益主体协同治理机制研究[J].农业经济,2021,(12):58-59.
[14]Fang Z ,Guiling S ,Bowen Z , et al.Design and Implementation of Energy Management System Based on Spring Boot Framework[J].Information,2021,12(11):457-457.
[15]颜苗苗,梅青,王明康.复杂适应系统理论视角下的乡村旅游系统发展研究——以山东省淄博市中郝峪村为例[J].地域研究与开发,2021,40(05):125-130.
[16]Zhang X ,Wen S ,Wang R .Implementation of Vehicle Management System Based on Spring Boot and VUE[C]//东北大学,中国自动化学会信息物理系统控制与决策专业委员会.第33届中国控制与决策会议论文集(9).School of Management Science and Engineering,Shandong University of Finance and Economics;,2021:5.DOI:10.26914/c.cnkihy.2021.028243.
[17]杨帆,黄国群.协同治理视域下推进乡村文化旅游生态系统建设探讨[J].边疆经济与文化,2020,(12):31-35.
[18]袁运生.恩施自治州乡村旅游发展困境与对策[J].农村经济与科技,2019,30(07):97+146.
[19]Suryotrisongko H ,Jayanto P D ,Tjahyanto A .Design and Development of Backend Application for Public Complaint Systems Using Microservice Spring Boot[J].Procedia Computer Science,2017,124736-743.
[20]Seong H L ,Hyun B J ,Jung H K , et al.Plossom : Web-based Project Management System Using Spring Boot[J].Journal ofThe Korea Internet of Things Society,2016,2(3):17-24.
逝者如斯夫,不舍昼夜。转眼间,大学生会员活便已经接近尾声,人面对着离别与结束,总是充满着不舍与茫然,我亦如此,仍记得那年秋天,我迫不及待的提前一天到了学校,面对学校巍峨的大门,我心里充满了期待:这里,就是我新生活的起点吗?那天,阳光明媚,学校的欢迎仪式很热烈,我面对着一个个对着我微笑的同学,仿佛一缕缕阳光透过胸口照进了我心里,同时,在那天我认识可爱的室友,我们携手共同度过了这难忘的两年。如今,我望着这篇论文的致谢,不禁又要问自己:现在,我们就要说再见了吗?
感慨莫名,不知所言。遥想当初刚来学校的时候,心里总是想着工科学校会过于板正,会缺乏一些柔情,当时心里甚至有一点点排斥,但是随着我对学校的慢慢认识与了解,我才认识到了她的美丽,她的柔情,并且慢慢的喜欢上了这个校园,但是时间太快了,快到我还没有好好体会她的美丽便要离开了,但是她带给我的回忆,永远不会离开我,也许真正离开那天我的眼里会满含泪水,我不是因为难过,我只是想将她的样子映在我的泪水里,刻在我的心里。最后,感谢我的老师们,是你们教授了我们知识与做人的道理;感谢我的室友们,是你们陪伴了我如此之久;感谢每位关心与支持我的人。
少年,追风赶月莫停留,平荒尽处是春山。
免费领取项目源码,请关注❥点赞收藏并私信博主,谢谢~
2338

被折叠的 条评论
为什么被折叠?



