摘要
Spring Boot学生学习计划管理系统旨在帮助学生规划和管理他们的学习计划,提供一个便捷的平台,使他们能够制定、跟踪和执行个性化的学习目标和计划。该系统将提供课程计划管理、任务分配、学习进度跟踪、提醒通知等功能,帮助学生高效、有序地完成学业,提升学习效率。同时,系统还将向教师和家长提供学生学习进度和表现的报告,以便监督和支持学生的学习进程。通过使用Spring Boot框架和相关技术,可以构建出一个稳定、高效的学生学习计划管理系统,为学生的学习提供更多支持和指导。
关键词:学生学习计划管理系统;Java;springboot;Mysql
The Spring Boot student learning plan management system aims to help students plan and manage their learning plans, providing a convenient platform for them to develop, track, and execute personalized learning goals and plans. The system will provide functions such as course plan management, task allocation, learning progress tracking, reminder notifications, etc., to help students complete their studies efficiently and orderly, and improve learning efficiency. At the same time, the system will also provide teachers and parents with reports on students' learning progress and performance to monitor and support their learning progress. By using the Spring Boot framework and related technologies, a stable and efficient student learning plan management system can be built, providing more support and guidance for student learning.
Keywords: Student learning plan management system; Java; Springboot; MySQL
目 录
随着信息技术在教育领域的广泛应用,学校和教育机构逐渐意识到数字化、信息化对于学生学习管理的重要性。学生学习计划管理系统应运而生,以满足学生个性化学习需求,提高学习效率。教育理念逐渐从“一刀切”转向“个性化教育”,学生学习计划管理系统能够帮助学生制定和执行个性化的学习计划,提高学习自主性和针对性。数据分析在教育领域的应用越来越普遍,学生学习计划管理系统可以通过收集学生学习数据,为学生提供个性化的学习建议,帮助学生更好地掌握学习进度和效果,提高学生学习的效率和质量,通过规划、跟踪和调整学习计划,帮助学生更好地掌握学习内容,提高学习成效。
综上所述,学生学习计划管理系统的研究背景涉及教育信息化趋势、个性化教育需求、数据驱动教育以及学习效率与质量的提升,为学生学习管理提供了理论和实践支持。
国外在学生学习计划管理系统方面的研究起步较早,技术相对成熟。一些先进的系统已经能够实现个性化的学习计划推荐、学习进度监控和效果评估等功能。这些系统通常基于大数据分析和人工智能技术,能够根据学生的历史学习数据、兴趣爱好和学习能力等因素,智能地推荐适合的学习资源和学习路径。同时,国外的研究还注里与其他教育技术的融合,如彘拟现实、增强现实等,以提供更加沉浸式的学习体验。
国内研究现状
国内在学生学习计划管理系统方面的研究虽然起步较晚,但发展迅速。近年来,随着国家对教育信息化的重视和支持,越来越多的研究机构和企业开始投入力量进行相关技术研究和产品开发。国内的系统更多地强调与现有教育体系的结合,以及对学生学习行为的深度分析和指导。一些先进的系统已经开始尝试通过引入社交元素。鼓励学生之间的互助学习,形成良好的学习氛围。
论文将分层次经行编排,除去论文摘要致谢文献参考部分,正文部分还会对系统需求做出分析,以及阐述大体的设计和实现的功能,最后罗列部分调测记录,论文主要架构如下:
第1章 交代项目的背景、开发这个系统的现状以及论文的章节安排情况。
第2章 对系统的具体需求展开分析。
第3章 阐述了系统的设计,其中涵盖了功能设计以及数据库的设计。
第4章 阐明了系统各个功能模块的实现,以图文的形式进行展示。
第5章 罗列了部分系统调试与测试的记录。
第6章 介绍了系统的结论。
学生学习计划管理系统存储所使用的是Mysql数据库以及开发中所使用的是IDEA、Tomcat这些开发工具的使用,能够给我们的编写工作带来许多的便利。系统使用springboot框架进行开发,使系统的可扩展性和维护性更佳,减少Java配置代码,简化编程代码,目前springboot框架也是很多用户选择的框架之一。
在开发学生学习计划管理系统中所使用的开发软件像Java开发工具、springboot框架、MySQL数据库等,这些都是开源免费的,这些环境在学校都进行了系统的学习,自己能够独立操作完成,不需要额外花费,而且系统的开发工具从网上都可以直接下载,因此在经济方面是可行的。
此次项目设计的时候参考了很多类似系统的成功案例,对它们的操作界面以及功能都进行了系统的分析,将众多案例结合在一起,突出以人为本简化操作,所以具有基本计算机知识的人都会操作本项目。因此操作可行性也没有问题。
springboot学生学习计划管理系统针对用户需求进行划分,主要分为学生用户、教师用户和管理员三个模板,提供了丰富的功能,具体功能分析如下:
- 课程计划管理:学生可以查看教师的课程计划安排,了解课程内容和学习安排。
- 学习计划管理:学生能够制定个人学习计划,包括学习目标、时间安排、复习计划等,以提高学习效率。
- 学习进度管理:学生可以跟踪学习进度,记录学习情况和掌握程度,及时调整学习计划。
- 课程任务管理:学生可以查看每门课程的任务要求和作业安排,了解课程任务和学习要求。
- 任务进度管理:学生可以记录和管理课程任务的完成进度,确保任务按时完成并提交。
- 学生成绩管理:学生可以查看个人学习成绩和考核情况,了解学习表现和成绩情况。
- 通知提醒管理:学生可以接收系统发送的通知提醒,包括课程变动、作业提醒等,及时了解学校通知和安排。
教师功能详情:
- 课程信息管理:教师用户可查看管理员分配的课程详细信息。
- 课程计划管理:教师可以为学生制定课程计划,包括计划内容、计划时间、计划详情等,为学生提供明确的课程指导。
- 课程任务管理:教师发布课程任务和作业要求,指导学生完成相关任务和作业。
- 学生成绩管理:教师可以录入和管理学生成绩,为学生提供成绩反馈和评价。
- 学习计划管理:教师可查看学生制定的学习计划,包括计划时间、学习目标、学习任务等详细信息。
- 学习进度管理:教师可以查看学生的学习进度和表现,为学生提供学习跟踪和反馈。
- 任务进度管理:教师可以查看学生的任务完成进度,及时了解学生任务完成情况。
管理员功能详情:
- 系统用户:管理员可以查看系统中的用户信息,包括个人资料、联系方式等,也可以进行必要的编辑和更新。
- 课程信息管理:管理员可以可以录入课程的详细信息,包括课程名称、课程编号、课程描述等,为分配课程信息。
- 学习计划管理:管理员可以监督学生学习计划的执行情况,提供学习支持和指导。
- 学习进度管理:管理员可以查看学生的学习进度和表现,为学校提供学习数据支持。
- 课程任务管理:管理员可以发布整体课程任务和作业安排,监督任务完成情况。
- 任务进度管理:管理员可以了解整体学生任务完成进度,及时发现和解决问题。
- 学生成绩管理:管理员可以进行学生成绩管理和分析,为学校提供成绩数据支持。
- 通知提醒管理:管理员可以向学生发送通知提醒,包括学生制定的任务和学生计划的提醒等。
学生学习计划管理系统的非功能性需求比如学生学习计划管理系统的安全性怎么样,可靠性怎么样,性能怎么样,可拓展性怎么样等。具体可以表示在如下3-1表格中:
表2.1 学生学习计划管理系统非功能需求表
| 安全性 | 主要指学生学习计划管理系统数据库的安装,数据库的使用和密码的设定必须合乎规范。 |
| 可靠性 | 可靠性是指学生学习计划管理系统能够安装用户的指示进行操作,经过测试,可靠性90%以上。 |
| 性能 | 性能是影响学生学习计划管理系统占据市场的必要条件,所以性能最好要佳才好。 |
| 可扩展性 | 比如数据库预留多个属性,比如接口的使用等确保了系统的非功能性需求。 |
| 易用性 | 用户只要跟着学生学习计划管理系统的页面展示内容进行操作,就可以了。 |
| 可维护性 | 学生学习计划管理系统开发的可维护性是非常重要的,经过测试,可维护性没有问题 |
学生学习计划管理系统中学生用户角色用例图如图2.1所示:

图2.1学生用户角色用例图
学生学习计划管理系统中教师用户角色用例图如图2.2所示:

图2.2教师用户角色用例图
学生学习计划管理系统中管理员角色用例图如图2.3所示:

图2.3管理员角色用例图
系统功能模块包括学生用户模块、教师用户模块和管理员模块,登录进去对应相应的功能,具体的功能模块图如图3.1所示。

图3.1 学生学习计划管理系统功能模块图
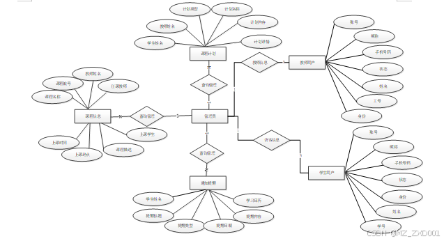
数据库的设计承载者系统的各种数据,在建立数据库的时候,主要是数据库模型的设计以及各个数据库表的设计两部分。
下面是根据学生学习计划管理系统中主要的数据库表以及系统总E-R实体关系图。

图3.2 系统总E-R关系图
通过前面E-R关系图可以看到项目需要创建很多个数据表。以下是项目中的主要数据库表的关系模型:
| 编号 | 名称 | 数据类型 | 长度 | 小数位 | 允许空值 | 主键 | 默认值 | 说明 |
| 1 | token_id | int | 10 | 0 | N | Y | 临时访问牌ID | |
| 2 | token | varchar | 64 | 0 | Y | N | 临时访问牌 | |
| 3 | info | text | 65535 | 0 | Y | N | ||
| 4 | maxage | int | 10 | 0 | N | N | 2 | 最大寿命:默认2小时 |
| 5 | create_time | timestamp | 19 | 0 | N | N | CURRENT_TIMESTAMP | 创建时间: |
| 6 | update_time | timestamp | 19 | 0 | N | N | CURRENT_TIMESTAMP | 更新时间: |
| 7 | user_id | int | 10 | 0 | N | N | 0 | 用户编号: |
| 编号 | 名称 | 数据类型 | 长度 | 小数位 | 允许空值 | 主键 | 默认值 | 说明 |
| 1 | auth_id | int | 10 | 0 | N | Y | 授权ID: | |
| 2 | user_group | varchar | 64 | 0 | Y | N | 用户组: | |
| 3 | mod_name | varchar | 64 | 0 | Y | N | 模块名: | |
| 4 | table_name | varchar | 64 | 0 | Y | N | 表名: | |
| 5 | page_title | varchar | 255 | 0 | Y | N | 页面标题: | |
| 6 | path | varchar | 255 | 0 | Y | N | 路由路径: | |
| 7 | position | varchar | 32 | 0 | Y | N | 位置: | |
| 8 | mode | varchar | 32 | 0 | N | N | _blank | 跳转方式: |
| 9 | add | tinyint | 3 | 0 | N | N | 1 | 是否可增加: |
| 10 | del | tinyint | 3 | 0 | N | N | 1 | 是否可删除: |
| 11 | set | tinyint | 3 | 0 | N | N | 1 | 是否可修改: |
| 12 | get | tinyint | 3 | 0 | N | N | 1 | 是否可查看: |
| 13 | field_add | text | 65535 | 0 | Y | N | 添加字段: | |
| 14 | field_set | text | 65535 | 0 | Y | N | 修改字段: | |
| 15 | field_get | text | 65535 | 0 | Y | N | 查询字段: | |
| 16 | table_nav_name | varchar | 500 | 0 | Y | N | 跨表导航名称: | |
| 17 | table_nav | varchar | 500 | 0 | Y | N | 跨表导航: | |
| 18 | option | text | 65535 | 0 | Y | N | 配置: | |
| 19 | create_time | timestamp | 19 | 0 | N | N | CURRENT_TIMESTAMP | 创建时间: |
| 20 | update_time | timestamp | 19 | 0 | N | N | CURRENT_TIMESTAMP | 更新时间: |
| 编号 | 名称 | 数据类型 | 长度 | 小数位 | 允许空值 | 主键 | 默认值 | 说明 |
| 1 | course_information_id | int | 10 | 0 | N | Y | 课程信息ID | |
| 2 | teacher | int | 10 | 0 | Y | N | 0 | 任课教师 |
| 3 | teachers_name | varchar | 64 | 0 | Y | N | 教师姓名 | |
| 4 | course_id | varchar | 64 | 0 | N | N | 课程编号 | |
| 5 | course_name | varchar | 64 | 0 | Y | N | 课程名称 | |
| 6 | class_time | varchar | 64 | 0 | Y | N | 上课时间 | |
| 7 | class_location | varchar | 64 | 0 | Y | N | 上课地点 | |
| 8 | course_credit | varchar | 64 | 0 | Y | N | 课程学分 | |
| 9 | course_hours | varchar | 64 | 0 | Y | N | 课程学时 | |
| 10 | course_description | text | 65535 | 0 | Y | N | 课程描述 | |
| 11 | classroom_students | int | 10 | 0 | Y | N | 0 | 上课学生 |
| 12 | student_name | varchar | 64 | 0 | Y | N | 学生姓名 | |
| 13 | create_time | datetime | 19 | 0 | N | N | CURRENT_TIMESTAMP | 创建时间 |
| 14 | update_time | timestamp | 19 | 0 | N | N | CURRENT_TIMESTAMP | 更新时间 |
| 编号 | 名称 | 数据类型 | 长度 | 小数位 | 允许空值 | 主键 | 默认值 | 说明 |
| 1 | course_plan_id | int | 10 | 0 | N | Y | 课程计划ID | |
| 2 | teacher | int | 10 | 0 | Y | N | 0 | 任课教师 |
| 3 | teachers_name | varchar | 64 | 0 | Y | N | 教师姓名 | |
| 4 | course_id | varchar | 64 | 0 | Y | N | 课程编号 | |
| 5 | course_name | varchar | 64 | 0 | Y | N | 课程名称 | |
| 6 | class_time | varchar | 64 | 0 | Y | N | 上课时间 | |
| 7 | class_location | varchar | 64 | 0 | Y | N | 上课地点 | |
| 8 | classroom_students | int | 10 | 0 | Y | N | 0 | 上课学生 |
| 9 | student_name | varchar | 64 | 0 | Y | N | 学生姓名 | |
| 10 | plan_name | varchar | 64 | 0 | Y | N | 计划名称 | |
| 11 | plan_type | varchar | 64 | 0 | Y | N | 计划类型 | |
| 12 | planned_time | varchar | 64 | 0 | Y | N | 计划时间 | |
| 13 | plan_content | text | 65535 | 0 | Y | N | 计划内容 | |
| 14 | plan_details | text | 65535 | 0 | Y | N | 计划详情 | |
| 15 | create_time | datetime | 19 | 0 | N | N | CURRENT_TIMESTAMP | 创建时间 |
| 16 | update_time | timestamp | 19 | 0 | N | N | CURRENT_TIMESTAMP | 更新时间 |
| 编号 | 名称 | 数据类型 | 长度 | 小数位 | 允许空值 | 主键 | 默认值 | 说明 |
| 1 | course_tasks_id | int | 10 | 0 | N | Y | 课程任务ID | |
| 2 | teacher | int | 10 | 0 | Y | N | 0 | 任课教师 |
| 3 | teachers_name | varchar | 64 | 0 | Y | N | 教师姓名 | |
| 4 | course_id | varchar | 64 | 0 | Y | N | 课程编号 | |
| 5 | course_name | varchar | 64 | 0 | Y | N | 课程名称 | |
| 6 | class_time | varchar | 64 | 0 | Y | N | 上课时间 | |
| 7 | class_location | varchar | 64 | 0 | Y | N | 上课地点 | |
| 8 | classroom_students | int | 10 | 0 | Y | N | 0 | 上课学生 |
| 9 | student_name | varchar | 64 | 0 | Y | N | 学生姓名 | |
| 10 | task_name | varchar | 64 | 0 | Y | N | 任务名称 | |
| 11 | task_type | varchar | 64 | 0 | Y | N | 任务类型 | |
| 12 | task_content | text | 65535 | 0 | Y | N | 任务内容 | |
| 13 | task_requirements | text | 65535 | 0 | Y | N | 任务要求 | |
| 14 | create_time | datetime | 19 | 0 | N | N | CURRENT_TIMESTAMP | 创建时间 |
| 15 | update_time | timestamp | 19 | 0 | N | N | CURRENT_TIMESTAMP | 更新时间 |
| 编号 | 名称 | 数据类型 | 长度 | 小数位 | 允许空值 | 主键 | 默认值 | 说明 |
| 1 | hits_id | int | 10 | 0 | N | Y | 点赞ID: | |
| 2 | user_id | int | 10 | 0 | N | N | 0 | 点赞人: |
| 3 | create_time | timestamp | 19 | 0 | N | N | CURRENT_TIMESTAMP | 创建时间: |
| 4 | update_time | timestamp | 19 | 0 | N | N | CURRENT_TIMESTAMP | 更新时间: |
| 5 | source_table | varchar | 255 | 0 | Y | N | 来源表: | |
| 6 | source_field | varchar | 255 | 0 | Y | N | 来源字段: | |
| 7 | source_id | int | 10 | 0 | N | N | 0 | 来源ID: |
| 编号 | 名称 | 数据类型 | 长度 | 小数位 | 允许空值 | 主键 | 默认值 | 说明 |
| 1 | notification_reminder_id | int | 10 | 0 | N | Y | 通知提醒ID | |
| 2 | student_users | int | 10 | 0 | Y | N | 0 | 学生用户 |
| 3 | student_name | varchar | 64 | 0 | Y | N | 学生姓名 | |
| 4 | reminder_title | varchar | 64 | 0 | Y | N | 提醒标题 | |
| 5 | reminder_type | varchar | 64 | 0 | Y | N | 提醒类型 | |
| 6 | reminder_date | date | 10 | 0 | Y | N | 提醒日期 | |
| 7 | reminder_content | text | 65535 | 0 | Y | N | 提醒内容 | |
| 8 | study_calendar | varchar | 255 | 0 | Y | N | 学习日历 | |
| 9 | create_time | datetime | 19 | 0 | N | N | CURRENT_TIMESTAMP | 创建时间 |
| 10 | update_time | timestamp | 19 | 0 | N | N | CURRENT_TIMESTAMP | 更新时间 |
| 编号 | 名称 | 数据类型 | 长度 | 小数位 | 允许空值 | 主键 | 默认值 | 说明 |
| 1 | rate_of_learning_id | int | 10 | 0 | N | Y | 学习进度ID | |
| 2 | teacher | int | 10 | 0 | Y | N | 0 | 任课教师 |
| 3 | teachers_name | varchar | 64 | 0 | Y | N | 教师姓名 | |
| 4 | course_id | varchar | 64 | 0 | Y | N | 课程编号 | |
| 5 | course_name | varchar | 64 | 0 | Y | N | 课程名称 | |
| 6 | class_time | varchar | 64 | 0 | Y | N | 上课时间 | |
| 7 | class_location | varchar | 64 | 0 | Y | N | 上课地点 | |
| 8 | classroom_students | int | 10 | 0 | Y | N | 0 | 上课学生 |
| 9 | student_name | varchar | 64 | 0 | Y | N | 学生姓名 | |
| 10 | plan_name | varchar | 64 | 0 | Y | N | 计划名称 | |
| 11 | personal_plan | varchar | 64 | 0 | Y | N | 个人计划 | |
| 12 | learning_objectives | varchar | 64 | 0 | Y | N | 学习目标 | |
| 13 | target_type | varchar | 64 | 0 | Y | N | 目标类型 | |
| 14 | deadline | date | 10 | 0 | Y | N | 截止日期 | |
| 15 | learning_tasks | text | 65535 | 0 | Y | N | 学习任务 | |
| 16 | learning_time | datetime | 19 | 0 | Y | N | 学习时间 | |
| 17 | learning_duration | varchar | 64 | 0 | Y | N | 学习时长 | |
| 18 | study_report | text | 65535 | 0 | Y | N | 学习报告 | |
| 19 | report_file | varchar | 255 | 0 | Y | N | 报告文件 | |
| 20 | create_time | datetime | 19 | 0 | N | N | CURRENT_TIMESTAMP | 创建时间 |
| 21 | update_time | timestamp | 19 | 0 | N | N | CURRENT_TIMESTAMP | 更新时间 |
| 编号 | 名称 | 数据类型 | 长度 | 小数位 | 允许空值 | 主键 | 默认值 | 说明 |
| 1 | student_grades_id | int | 10 | 0 | N | Y | 学生成绩ID | |
| 2 | teacher | int | 10 | 0 | Y | N | 0 | 任课教师 |
| 3 | teachers_name | varchar | 64 | 0 | Y | N | 教师姓名 | |
| 4 | course_id | varchar | 64 | 0 | Y | N | 课程编号 | |
| 5 | course_name | varchar | 64 | 0 | Y | N | 课程名称 | |
| 6 | class_time | varchar | 64 | 0 | Y | N | 上课时间 | |
| 7 | class_location | varchar | 64 | 0 | Y | N | 上课地点 | |
| 8 | classroom_students | int | 10 | 0 | Y | N | 0 | 上课学生 |
| 9 | student_name | varchar | 64 | 0 | Y | N | 学生姓名 | |
| 10 | homework_grades | varchar | 64 | 0 | Y | N | 作业成绩 | |
| 11 | exam_scores | varchar | 64 | 0 | Y | N | 考试成绩 | |
| 12 | teacher_comments | text | 65535 | 0 | Y | N | 教师评语 | |
| 13 | transcript_details | text | 65535 | 0 | Y | N | 成绩单明细 | |
| 14 | course_report | text | 65535 | 0 | Y | N | 课程报告 | |
| 15 | grade_file | varchar | 255 | 0 | Y | N | 成绩文件 | |
| 16 | create_time | datetime | 19 | 0 | N | N | CURRENT_TIMESTAMP | 创建时间 |
| 17 | update_time | timestamp | 19 | 0 | N | N | CURRENT_TIMESTAMP | 更新时间 |
| 编号 | 名称 | 数据类型 | 长度 | 小数位 | 允许空值 | 主键 | 默认值 | 说明 |
| 1 | student_plan_id | int | 10 | 0 | N | Y | 学生计划ID | |
| 2 | teacher | int | 10 | 0 | Y | N | 0 | 任课教师 |
| 3 | teachers_name | varchar | 64 | 0 | Y | N | 教师姓名 | |
| 4 | course_id | varchar | 64 | 0 | Y | N | 课程编号 | |
| 5 | course_name | varchar | 64 | 0 | Y | N | 课程名称 | |
| 6 | class_time | varchar | 64 | 0 | Y | N | 上课时间 | |
| 7 | class_location | varchar | 64 | 0 | Y | N | 上课地点 | |
| 8 | classroom_students | int | 10 | 0 | Y | N | 0 | 上课学生 |
| 9 | student_name | varchar | 64 | 0 | Y | N | 学生姓名 | |
| 10 | plan_name | varchar | 64 | 0 | Y | N | 计划名称 | |
| 11 | planned_time | varchar | 64 | 0 | Y | N | 计划时间 | |
| 12 | personal_plan | varchar | 64 | 0 | Y | N | 个人计划 | |
| 13 | learning_objectives | varchar | 64 | 0 | Y | N | 学习目标 | |
| 14 | target_type | varchar | 64 | 0 | Y | N | 目标类型 | |
| 15 | deadline | date | 10 | 0 | Y | N | 截止日期 | |
| 16 | learning_tasks | text | 65535 | 0 | Y | N | 学习任务 | |
| 17 | create_time | datetime | 19 | 0 | N | N | CURRENT_TIMESTAMP | 创建时间 |
| 18 | update_time | timestamp | 19 | 0 | N | N | CURRENT_TIMESTAMP | 更新时间 |
| 编号 | 名称 | 数据类型 | 长度 | 小数位 | 允许空值 | 主键 | 默认值 | 说明 |
| 1 | student_users_id | int | 10 | 0 | N | Y | 学生用户ID | |
| 2 | student_no | varchar | 64 | 0 | N | N | 学生学号 | |
| 3 | student_name | varchar | 64 | 0 | Y | N | 学生姓名 | |
| 4 | examine_state | varchar | 16 | 0 | N | N | 已通过 | 审核状态 |
| 5 | user_id | int | 10 | 0 | N | N | 0 | 用户ID |
| 6 | create_time | datetime | 19 | 0 | N | N | CURRENT_TIMESTAMP | 创建时间 |
| 7 | update_time | timestamp | 19 | 0 | N | N | CURRENT_TIMESTAMP | 更新时间 |
| 编号 | 名称 | 数据类型 | 长度 | 小数位 | 允许空值 | 主键 | 默认值 | 说明 |
| 1 | task_progress_id | int | 10 | 0 | N | Y | 任务进度ID | |
| 2 | teacher | int | 10 | 0 | Y | N | 0 | 任课教师 |
| 3 | teachers_name | varchar | 64 | 0 | Y | N | 教师姓名 | |
| 4 | course_id | varchar | 64 | 0 | Y | N | 课程编号 | |
| 5 | course_name | varchar | 64 | 0 | Y | N | 课程名称 | |
| 6 | class_time | varchar | 64 | 0 | Y | N | 上课时间 | |
| 7 | class_location | varchar | 64 | 0 | Y | N | 上课地点 | |
| 8 | classroom_students | int | 10 | 0 | Y | N | 0 | 上课学生 |
| 9 | student_name | varchar | 64 | 0 | Y | N | 学生姓名 | |
| 10 | task_name | varchar | 64 | 0 | Y | N | 任务名称 | |
| 11 | task_type | varchar | 64 | 0 | Y | N | 任务类型 | |
| 12 | task_content | text | 65535 | 0 | Y | N | 任务内容 | |
| 13 | priority_level | varchar | 64 | 0 | Y | N | 优先级别 | |
| 14 | deadline | date | 10 | 0 | Y | N | 截止日期 | |
| 15 | completion_status | varchar | 64 | 0 | Y | N | 完成状态 | |
| 16 | task_progress | text | 65535 | 0 | Y | N | 任务进度 | |
| 17 | task_situation | text | 65535 | 0 | Y | N | 任务情况 | |
| 18 | create_time | datetime | 19 | 0 | N | N | CURRENT_TIMESTAMP | 创建时间 |
| 19 | update_time | timestamp | 19 | 0 | N | N | CURRENT_TIMESTAMP | 更新时间 |
| 编号 | 名称 | 数据类型 | 长度 | 小数位 | 允许空值 | 主键 | 默认值 | 说明 |
| 1 | teacher_users_id | int | 10 | 0 | N | Y | 教师用户ID | |
| 2 | teacher_no | varchar | 64 | 0 | N | N | 教师工号 | |
| 3 | teachers_name | varchar | 64 | 0 | Y | N | 教师姓名 | |
| 4 | examine_state | varchar | 16 | 0 | N | N | 已通过 | 审核状态 |
| 5 | user_id | int | 10 | 0 | N | N | 0 | 用户ID |
| 6 | create_time | datetime | 19 | 0 | N | N | CURRENT_TIMESTAMP | 创建时间 |
| 7 | update_time | timestamp | 19 | 0 | N | N | CURRENT_TIMESTAMP | 更新时间 |
| 编号 | 名称 | 数据类型 | 长度 | 小数位 | 允许空值 | 主键 | 默认值 | 说明 |
| 1 | upload_id | int | 10 | 0 | N | Y | 上传ID | |
| 2 | name | varchar | 64 | 0 | Y | N | 文件名 | |
| 3 | path | varchar | 255 | 0 | Y | N | 访问路径 | |
| 4 | file | varchar | 255 | 0 | Y | N | 文件路径 | |
| 5 | display | varchar | 255 | 0 | Y | N | 显示顺序 | |
| 6 | father_id | int | 10 | 0 | Y | N | 0 | 父级ID |
| 7 | dir | varchar | 255 | 0 | Y | N | 文件夹 | |
| 8 | type | varchar | 32 | 0 | Y | N | 文件类型 |
| 编号 | 名称 | 数据类型 | 长度 | 小数位 | 允许空值 | 主键 | 默认值 | 说明 |
| 1 | user_id | mediumint | 8 | 0 | N | Y | 用户ID:[0,8388607]用户获取其他与用户相关的数据 | |
| 2 | state | smallint | 5 | 0 | N | N | 1 | 账户状态:[0,10](1可用|2异常|3已冻结|4已注销) |
| 3 | user_group | varchar | 32 | 0 | Y | N | 所在用户组:[0,32767]决定用户身份和权限 | |
| 4 | login_time | timestamp | 19 | 0 | N | N | CURRENT_TIMESTAMP | 上次登录时间: |
| 5 | phone | varchar | 11 | 0 | Y | N | 手机号码:[0,11]用户的手机号码,用于找回密码时或登录时 | |
| 6 | phone_state | smallint | 5 | 0 | N | N | 0 | 手机认证:[0,1](0未认证|1审核中|2已认证) |
| 7 | username | varchar | 16 | 0 | N | N | 用户名:[0,16]用户登录时所用的账户名称 | |
| 8 | nickname | varchar | 16 | 0 | Y | N | 昵称:[0,16] | |
| 9 | password | varchar | 64 | 0 | N | N | 密码:[0,32]用户登录所需的密码,由6-16位数字或英文组成 | |
| 10 | | varchar | 64 | 0 | Y | N | 邮箱:[0,64]用户的邮箱,用于找回密码时或登录时 | |
| 11 | email_state | smallint | 5 | 0 | N | N | 0 | 邮箱认证:[0,1](0未认证|1审核中|2已认证) |
| 12 | avatar | varchar | 255 | 0 | Y | N | 头像地址:[0,255] | |
| 13 | open_id | varchar | 255 | 0 | Y | N | 针对获取用户信息字段 | |
| 14 | create_time | timestamp | 19 | 0 | N | N | CURRENT_TIMESTAMP | 创建时间: |
| 15 | vip_level | varchar | 255 | 0 | Y | N | 会员等级 | |
| 16 | vip_discount | double | 11 | 2 | Y | N | 0.00 | 会员折扣 |
| 编号 | 名称 | 数据类型 | 长度 | 小数位 | 允许空值 | 主键 | 默认值 | 说明 |
| 1 | user_chat_friend_id | int | 10 | 0 | N | Y | id | |
| 2 | user_id | int | 10 | 0 | N | N | 用户id | |
| 3 | friend_user_id | int | 10 | 0 | N | N | 用户好友id | |
| 4 | friend_user_name | varchar | 255 | 0 | Y | N | 好友名称 | |
| 5 | create_time | timestamp | 19 | 0 | N | N | CURRENT_TIMESTAMP | |
| 6 | update_time | timestamp | 19 | 0 | N | N | CURRENT_TIMESTAMP |
| 编号 | 名称 | 数据类型 | 长度 | 小数位 | 允许空值 | 主键 | 默认值 | 说明 |
| 1 | user_chat_group_id | int | 10 | 0 | N | Y | id | |
| 2 | group_id | int | 10 | 0 | Y | N | 群聊id | |
| 3 | group_name | varchar | 255 | 0 | Y | N | 群聊名称 | |
| 4 | user_id | int | 10 | 0 | Y | N | 用户id | |
| 5 | create_time | timestamp | 19 | 0 | N | N | CURRENT_TIMESTAMP | |
| 6 | update_time | timestamp | 19 | 0 | N | N | CURRENT_TIMESTAMP |
| 编号 | 名称 | 数据类型 | 长度 | 小数位 | 允许空值 | 主键 | 默认值 | 说明 |
| 1 | user_chat_read_id | varchar | 255 | 0 | N | Y | id | |
| 2 | user_id | int | 10 | 0 | Y | N | 接收人id | |
| 3 | send_user_id | int | 10 | 0 | Y | N | 发送人id | |
| 4 | group_id | int | 10 | 0 | Y | N | 群聊id | |
| 5 | type | int | 10 | 0 | Y | N | 类型1-点对点消息,2-群聊消息 | |
| 6 | create_time | timestamp | 19 | 0 | Y | N | CURRENT_TIMESTAMP | 时间 |
| 7 | message | text | 65535 | 0 | Y | N | 消息 |
表user_group (用户组:用于用户前端身份和鉴权)
| 编号 | 名称 | 数据类型 | 长度 | 小数位 | 允许空值 | 主键 | 默认值 | 说明 |
| 1 | group_id | mediumint | 8 | 0 | N | Y | 用户组ID:[0,8388607] | |
| 2 | display | smallint | 5 | 0 | N | N | 100 | 显示顺序:[0,1000] |
| 3 | name | varchar | 16 | 0 | N | N | 名称:[0,16] | |
| 4 | description | varchar | 255 | 0 | Y | N | 描述:[0,255]描述该用户组的特点或权限范围 | |
| 5 | source_table | varchar | 255 | 0 | Y | N | 来源表: | |
| 6 | source_field | varchar | 255 | 0 | Y | N | 来源字段: | |
| 7 | source_id | int | 10 | 0 | N | N | 0 | 来源ID: |
| 8 | register | smallint | 5 | 0 | Y | N | 0 | 注册位置: |
| 9 | create_time | timestamp | 19 | 0 | N | N | CURRENT_TIMESTAMP | 创建时间: |
| 10 | update_time | timestamp | 19 | 0 | N | N | CURRENT_TIMESTAMP | 更新时间: |
学生用户和教师用户可点击注册,填写账号+密码+昵称+邮箱+身份等信息点击注册即可对输入的信息进行验证,验证成功后即可完成注册,;学生用户、教师用户、管理员在登录界面输入账号+密码,完成验证,点击“登录”按钮,系统在用户数据库表中会对管理员、用户的账号进行匹配,账号+密码正确的话,就会登录到系统中各个用户的主管理界面,否则提示对应的信息,返回到登录的界面,其主界面展示如下图4.1所示。

图4.1登录注册界面图
注册的代码如下:
/**
* 注册
* @param user
* @return
*/
@PostMapping("register")
public Map<String, Object> signUp(@RequestBody User user) {
// 查询用户
Map<String, String> query = new HashMap<>();
Map<String,Object> map = JSON.parseObject(JSON.toJSONString(user));
query.put("username",user.getUsername());
List list = service.selectBaseList(service.select(query, new HashMap<>()));
if (list.size()>0){
return error(30000, "用户已存在");
}
map.put("password",service.encryption(String.valueOf(map.get("password"))));
service.insert(map);
return success(1);
}
登录代码如下:
public Map<String, Object> login(@RequestBody Map<String, String> data, HttpServletRequest httpServletRequest) {
log.info("[执行登录接口]");
String username = data.get("username");
String email = data.get("email");
String phone = data.get("phone");
String password = data.get("password");
List resultList = null;
QueryWrapper wrapper = new QueryWrapper<User>();
Map<String, String> map = new HashMap<>();
学生能够制定个人学习计划,包括学习目标、时间安排、复习计划等,以提高学习效率,界面如下图所示。

图4.2添加学习计划界面图
学生可以跟踪学习进度,记录学习情况和掌握程度,及时调整学习计划。界面如下图所示。

图4.3添加学习进度界面图
学生可以记录和管理课程任务的完成进度,确保任务按时完成并提交,界面如下图所示。

图4.4 添加任务进度界面图
教师可以为学生制定课程计划,包括计划内容、计划时间、计划详情等,为学生提供明确的课程指导,界面如下图所示。

图4.5添加课程计划界面图
教师发布课程任务和作业要求,指导学生完成相关任务和作业,界面如下图所示。

图4.6添加课程任务界面图
教师可以录入和管理学生成绩,为学生提供成绩反馈和评价,界面如下图所示。

图4.7录入成绩界面图
对管理员、学生用户、教师用户进行管控,可进行增删改查操作,点击可查看详情。界面如下图所示。

图4.8系统用户界面图
系统用户添加代码:
@RequestMapping("/get_list")
public Map<String, Object> getList(HttpServletRequest request) {
Map<String, Object> map = service.selectToPage(service.readQuery(request), service.readConfig(request));
return success(map);
}
管理员可以可以录入课程的详细信息,包括课程名称、课程编号、课程描述等,为教师分配课程信息。界面如下图所示。

图4.9添加课程信息界面图
可查看所有购买记录信息,进行增删改查操作,支持课程名称、用户姓名、订单状态、支付状态搜索,可点击查看详情(课程编号、课程名称、课程分类、课程价格、教师用户、授课日期、用户信息、用户姓名、联系电话、购买备注、订单状态)进行修改订单状态和支付状态操作。界面如下图所示。

图4.10通知提醒管理界面图
管理员负责设置系统用户的权限级别和访问权限,确保不同角色的用户拥有适当的权限和功能访问。界面如下图所示。

图4.13权限管理界面图
随着互联网不断的发展,目前各大领域都利用互联网进行了信息的管理,因此产品能否存货,质量问题是很重要的标准,也决定着是否有更多的人使用。所以软件的质量我们必须要把关,必须要把软件做好,做到位,少出不必要的问题,这样才能有更多的用户使用,并且得到更多的推广。所以,我们在开发完系统后,需要进行大量的测试,以确保系统的稳定性和可使用性,并要确定系统的质量能否做到满足不同人的需求。这是系统在开发设计中非常重要的环节,测试的结果直接关系到系统的好坏。
在对系统进行测试的时候我们主要应用到两种测试的方法,通过测试我们就能找出可能存在的问题保证系统成功运行。
从软件的内部构造和具体实施是否有关系的观点来看:黑盒测试和白盒测试。
1)黑盒测试:测试系统功能,当用户进行相应的操作时,系统是否能够及时且准确的反馈数据,并执行相应功能。需要对功能以及使用方法进行详细的测试,保证所有的操作信息都能够完整的输出输入。
2)白盒测试:主要是对系统的结构进行测试,了解系统在运行过程中是否可以正常的工作。
学生学习计划管理系统的测试也会从下面几方面进行:
(1)窗体测试:例如用户登录界面,在用户名和密码输入时,需要界面窗口弹出,给予用户反馈,我对窗口的设计进行了测试,确保每一个窗口在用户进行相应操作后,能够及时的弹出。
(2)数据跟踪:进行数据跟踪,我们就能知道系统功能是否在顺利的执行当中。将数据库中的相关的信息进行调动,弹出我们需要的相对应的数据信息。同时,在追踪过程中,我们也更容易的发现系统的问题所在,便于解决问题和维护系统。
(3)综合测试:完成上述测试后,需要对系统进行由内而外的重新检测,来宏观的发现系统中存在的问题,并且及时的进行解决,系统的设计要结合实际的使用情况有针对性的进行开发,可以满足不同人的需求。
基于springboot技术的测井数据及流程系统基本达到我理想的开发状态,在各个功能的运行方面,表现较为良好,基本满足用户的使用需求,及时矫正了较多的错误信息。总体说来,软件通过了相应的测试。
表5-1:用户登录测试表
| 模块名称 | 测试用例 | 预期结果 | 实际结果 | 是否通过 |
| 登录模块 | 用户名:admin 密码:123 | 弹出错误提示,提示密码错误 | 弹出错误提示,提示密码错误 | 通过 |
| 登录模块 | 用户名:123 密码:admin | 弹出错误提示,提示用户名错误 | 弹出错误提示,提示用户名错误 | 通过 |
| 登录模块 | 用户名:admin 密码:admin | 管理员登录成功 | 管理员登录成功 | 通过 |
表5-2:修改密码测试表
| 模块名称 | 测试用例 | 预期结果 | 实际结果 | 是否通过 |
| 修改密码模块 | 原密码:666 新密码:123 确认密码:123 | 弹出错误提示,提示原密码错误 | 弹出错误提示,提示原密码错误 | 通过 |
| 修改密码模块 | 原密码:admin 新密码:123 确认密码:333 | 弹出错误提示,提示确认密码不一致 | 弹出错误提示,提示确认密码不一致 | 通过 |
| 修改密码模块 | 原密码:admin 新密码:123 确认密码:123 | 密码修改成功 | 密码修改成功 | 通过 |
测试的过程要按照指定好的计划一步一步的实行,测试时候一定不要着急,并且将测试的结果进行详细的记录,我们在进行测试的时候做好选择自动化的测试,这样更加的准确也更快捷,如果采用人工测试的方法就不会这么的方便,很可能会出现一些问题,而且极其测试不会疲劳也不会出现问题。在测试的时候一定要非常专注,时刻关注着测试的结果,一旦发现异常及时进行修改,最后,测试完之后的文档应该保存下来,方便以后测试时用到。
通过测试,我们也可以直观的感受到,在我们最开始进行系统设计的时候,先把思路理清楚,才能有机会把代码写好。有好的逻辑性的代码在后期的测试中才能避免出现问题,也可以给我们节省很多的
第6章 总结与展望
经过长时间的努力,我终于完成了这项系统设计。在此期间,我深入研究了系统开发中所涉及的相关知识,并且发现了自身的不足,从而更好地掌握了必要的应用技能,进一步的学习使我的知识储备更加丰富,最终完成了这项艰巨的任务。当面临挑战时,我会立即向老师寻求帮助,并利用专业的网络资源和论坛平台,以期望能够一步步地克服困境。系统设计过程不容易,你需要不断充实自己,有勇气克服困难。尽管系统开发的一些功能尚未完善,但我仍然会尽最大努力去改进,以便让用户体验更加出色。这次成功的尝试,让我感到无比欣慰,因为它是我第一次尝试,而且我会继续努力,打造出更加出色的系统。
当初,因为对一些编程语言的系统实施方法并不十分精通,使得开发变得极其艰巨。然而,最终,我成功克服了重重挑战。从而,我也深刻认识到,只要努力,才能够改善自身的专业水平,从而为未来的职业及生涯打下坚实的基础。经历了毕业设计的挑战,让我收获颇丰。最初,由于缺乏相关的开发知识,只能逐步尝试,但随着时间的推移,越来越了解了相关的文献与资料,并且能够成功地将其应用到实践当中。此外,该系统提供了强大的支持,让我能够更好地完成论文的撰写,并且拥抱挑战,以及探索生活中的各种未知。通过毕业设计,我深刻地体验到了如何把所掌握的理论转化为可行的行动。这使得我明白,要想取得成功,就需要不断努力,坚定地走下
[1]郑洪涛, 江华清. 一种基于多维度的个性化学习计划动态生成方法[P]. 浙江省: CN112950425B, 2024-02-06.
[2]张舒平, 张晓峰. 孩子放学后怎么办?——美国加州扩展学习计划探析[J]. 比较教育学报, 2024, (01): 84-96.
[3]赵旭东. 计算机软件开发与设计中Java语言的应用研究[J]. 信息与电脑(理论版), 2023, 35 (24): 31-33.
[4]马庆. 计算机软件开发中JAVA编程语言的应用[J]. 山西电子技术, 2023, (06): 84-86+98.
[5]杨华, 徐扬. MySQL数据库对中文编码支持的探讨[J]. 网络安全和信息化, 2023, (10): 157-160.
[6]陈刚. 基于SpringBoot+Thymeleaf+MySQL的动态表单功能模块设计与实现[J]. 长江信息通信, 2023, 36 (09): 100-102.
[7]赵停停. 基于MySQL数据库技术的Web动态网页设计研究[J]. 信息与电脑(理论版), 2023, 35 (17): 174-176.
[8]熊群毓. 大数据时代MySQL数据库的应用分析[J]. 信息与电脑(理论版), 2023, 35 (14): 209-212.
[9]毛天宇, 王星宇, 常瑞, 申文博, 任奎. 面向Java语言生态的软件供应链安全分析技术[J]. 软件学报, 2023, 34 (06): 2628-2640.
[10]朱金波. Java编程语言在计算机软件开发中的应用优势分析[J]. 信息记录材料, 2023, 24 (05): 68-70.
[11]赵将. Java语言在计算机软件开发中的应用[J]. 数字技术与应用, 2023, 41 (03): 160-162.
[12]Ng Peter H. F., Chen Peter Q., Sin Zackary P. T., Lai Sun H. S., Cheng Andy S. K.. Smart Work Injury Management (SWIM) System: A Machine Learning Approach for the Prediction of Sick Leave and Rehabilitation Plan[J]. Bioengineering, 2023, 10 (2): 172-172.
[13]Chung Jennifer, Mundy Matthew E., McKenzie Stephen. A Self-Managed Online Mindfulness Program in a University-Wide Learning Management System Orientation Site: A Real-World Ecological Validation Study [J]. Frontiers in Psychology, 2022, 13 869765-869765.
[14]骆蓓, 杨金, 耿胜红, 邹雨竹. 授课计划生成方法、装置、计算机设备及存储介质[P]. 上海市: CN113344754A, 2021-09-03.
[15]Ngafeeson N. Madison, Gautam Yuba. Learning Management System Adoption: A Theory of Planned Behavior Approach[J]. International Journal of Web-Based Learning and Teaching Technologies (IJWLTT), 2021, 16 (1): 27-42.
[16]杨波, 刘爱民, 谭阳. “互联网+教育”背景下高职学生自主学习调查与培养研究[J]. 黑龙江教师发展学院学报, 2020, 39 (07): 61-64.
[17]衣杨, 赵泽慧, 张俊, 陈怡华, 潘志宏, 候景贤, 苏堉. 一种基于深度学习的线上教育管理系统[P]. 广东: CN108615423A, 2019-10-02.
[18]李森. 大学生学习计划管理系统的开发研究[D]. 第二军医大学, 2019.
[19]李森, 张力. 大学生学习计划管理系统的设计[J]. 西北医学教育, 2018, 19 (05): 955-958.
至此论文结束,感谢您的阅读。在此我要特别的感谢我的导师,虽然我在实习期间很忙,论文撰写的时候经常是停停改改,但是我的导师依旧十分的负责,时不时的询问我的任务进展情况,跟进我的论文进度,在指导老师的帮助下,我逐步完成了自己的论文和程序,从导师身上也学习到很多知识和经验,这些知识和经验令我受益匪浅。同时我也从导师身上看到了自己的不足,不论是在技术层面上还是在对待工作的态度上,导师如同明镜一般照出了我的缺点我的不足。此外,我还要感谢在我实习期间在论文和程序上帮助过我的同学和社会人士,此前我对于springboot框架方面的一些知识还不了解,是他们在我编写程序过程中给了我很多的启发和感想,也帮助了我对于程序的调试和检测。没有他们我是不能顺利完成本次毕业设计的。至此,我的毕业设计就花上了一个圆满的句号了。
免费领取项目源码,请关注❥点赞收藏并私信博主,谢谢~
646

被折叠的 条评论
为什么被折叠?



