随着互联网的普及以及发展,在网上出售、购买东西变得越来越日常,出于对社会发展的考虑,在很多社会上都实现了各式各样的宠物之家管理系统,提高了社会资源的利用效率。然而,搭建大部分的网站所需要花费的人力和财力普遍较高,部署高能硬件也是一道坎,使得大部分中宠物之家管理系统都没有成型,平台的后期维护费用也拖垮了不少用户。怎样解决这个问题?我们需要找到一个更优的技术和方法,来降低网站的时间和做到提高系统高并发性性能,提升用户的使用体验,降低硬件需求度,能够使用更便宜的硬件进行部署,从而降低网站建设的成本。此宠物之家管理系统的开发项目使用 Java 语言,采用基于 MVC 模式的 JavaEE 技术进行开发,使用MyEclipse 编译器编写,数据方面主要采用的是微软的 MySQL 关系型数据库来作为数据存储媒介,配合前台 HTML+CSS 技术完成系统的开发。就论题的各类需求分析说明做出解释,然后再就网站的总体设计和详细设计做出论述,给出了网站总体结构的搭建方法。从而满足大部分中宠物之家管理系统的需求。
关键词:宠物之家管理系统:SSM框架;Mysql数据库;
Abstract
With the popularization and development of the Internet, it has become more and more common to sell and buy things online. For the sake of social development, various pet home management systems have been implemented in many societies, improving the utilization efficiency of social resources. However, the manpower and financial resources required to build most websites are generally high, and deploying high-energy hardware is also a hurdle, which has resulted in most pet home management systems not being fully developed, and the maintenance costs of the platform have also dragged down many users. How to solve this problem? We need to find a better technology and method to reduce website time and improve system high concurrency performance, enhance user experience, reduce hardware requirements, and be able to deploy with cheaper hardware, thereby reducing website construction costs. The development project of this pet home management system uses Java language and JavaEE technology based on MVC mode. It is written using MyEclipse compiler and mainly uses Microsoft's MySQL relational database as the data storage medium. The system is developed in conjunction with front-end HTML+CSS technology. Explain the various requirements analysis explanations for the topic, and then discuss the overall and detailed design of the website, providing a method for building the overall structure of the website. So as to meet the needs of most pet home management systems in China.
Keywords:Pet Home Management System: SSM Framework; MySQL database;
1 绪论
1.1选题依据
当前宠物市场的蓬勃发展以及宠物管理需求的日益精细化。随着宠物成为家庭的重要成员,宠物主人对宠物养护、健康管理和服务预约的需求不断增长。然而,传统管理方式存在信息分散、效率低下等问题。因此,开发SSM宠物之家管理系统显得尤为重要,该系统集成了Spring、SpringMVC和MyBatis框架,能够集中管理宠物信息、跟踪健康记录,并便捷地进行服务预约。通过智能化的数据分析,系统还能为宠物主人提供个性化养护建议和服务推荐,满足市场需求,提升宠物管理效率。同时,该系统也为宠物服务商家提供了展示和推广服务的平台,促进了宠物市场的健康发展。
在国内,随着宠物市场的不断扩大和宠物管理需求的提升,越来越多的学者和企业开始关注宠物管理系统的研发与应用。他们通过深入分析宠物主人的需求和市场趋势,不断探索和创新,推动宠物管理系统向更高效、智能化的方向发展。SSM宠物之家管理系统作为其中的佼佼者,不仅在国内市场上取得了良好的应用效果,还受到了广大宠物主人和服务商家的好评。
在国际上,宠物管理系统的发展也备受关注。许多国家和地区都拥有成熟的宠物管理系统,并在实践中积累了丰富的经验。这些系统不仅在功能上更加完善,还在用户体验和数据分析等方面取得了显著进展。通过借鉴国际先进经验和技术,SSM宠物之家管理系统不断吸收创新元素,提升系统的性能和稳定性,以满足国内外市场的多样化需求。
综上所述,SSM宠物之家管理系统的研究在国内外均呈现出蓬勃发展的态势。通过不断推动技术创新和市场应用,该系统有望为宠物主人和服务商家提供更加便捷、高效的宠物管理服务,促进宠物市场的持续健康发展。
SSM宠物之家管理系统采用Spring、SpringMVC与MyBatis三大框架,通过Spring的依赖注入和面向切面编程,实现了系统的灵活扩展;SpringMVC则确保了清晰的MVC架构,提升了开发效率和可维护性;而MyBatis则负责高效的数据访问,通过自定义Mysql和高级映射,确保宠物信息的准确与实时。同时,系统还运用前端技术和数据分析工具,为用户提供了直观的操作界面和决策支持。综上所述,SSM宠物之家管理系统凭借先进的技术集成,实现了宠物信息的全面、高效和智能管理。
论文将分层次经行编排,除去论文摘要致谢文献参考部分,正文部分还会对网站需求做出分析,以及阐述大体的设计和实现的功能,最后罗列部分调测记录,论文主要架构如下:
第一章:引言。第一章主要介绍了课题研究的背景,系统开发的现状和本文的研究内容与主要工作。
第二章:系统需求分析。第二章主要从系统的用户、功能等方面进行需求分析。
第三章:系统设计。第三章主要对系统框架、系统功能模块、数据库进行功能设计。
第四章:系统实现。第四章主要介绍了系统框架搭建、系统界面的实现。
第五章:系统测试。第五章主要对系统的部分界面进行测试并对主要功能进行测试
2 宠物之家管理系统系统分析
系统分析是开发一个项目的先决条件,通过系统分析可以很好的了解系统的主体用户的基本需求情况,同时这也是项目的开发的原因。进而对系统开发进行可行性分析,通常包括技术可行性、经济可行性等,可行性分析同时也是从项目整体角度进行的分析。然后就是对项目的具体需求进行分析,分析的手段一般都是通过用户的用例图来实现。下面是详细的介绍。
2.1 可行性分析
系统可行行分析是对系统对系统可行性进行一个探讨。在探讨系统的可行性上我们主要从技术上的可行性和经济上的可行性以及操作层面的可行性上进行分析,如果三个层面度通过,我们则认为系统是比较可行的。
2.1.1 技术可行性分析
宠物之家管理系统存储所使用的是Mysql数据库以及开发中所使用的是IDEA、Tomcat这些开发工具的使用,能够给我们的编写工作带来许多的便利。系统使用SSM框架进行开发,使系统的可扩展性和维护性更佳,减少Java配置代码,简化编程代码,目前SSM框架也是很多用户选择的框架之一。
在开发宠物之家管理系统中所使用的开发软件像IDEA开发工具、Tomcat服务器、MySQL数据库等,这些都是开源免费的,这些环境在学校都进行了系统的学习,自己能够独立操作完成,不需要额外花费,而且系统的开发工具从网上都可以直接下载,因此在经济方面是可行的。
2.1.3操作可行性分析
此次项目设计的时候我参考了很多类似系统的成功案例,对它们的操作界面以及功能都进行了系统的分析,将众多案例结合在一起,突出以人为本简化操作,所以具有基本计算机知识的人都会操作本项目。因此操作可行性也没有问题。
2.2.1 功能性分析
按照宠物之家管理系统的角色,我划分为了用户模块、商家模块及管理员管理模块这三大部分。
用户模块:
- 用户注册登录:用户注册为用户并登录宠物之家管理系统;用户对个人信息的增删改查,比如个人资料,密码修改。
(2)公告信息:点击“公告信息”这个菜单,可以查看到系统中所有添加的公告信息,如果想要了解某一公告信息的详细信息,点击后面的“详情”会进入详情查看界面,可以对公告信息进行详情查看、评论等操作;
(3)新闻资讯:用户进行资讯的阅览,查看管理者发布的新闻资讯信息。
(4)宠物之家:点击“宠物之家”这个菜单,可以查看到系统中所有添加的宠物之家,支持通过关键词进行查询,如果想要了解某一宠物之家的详细信息,点击后面的“详情”会进入详情查看界面,可以对宠物之家进行添加购买、收藏、评论等操作;
(5)商城管理:点击前台“商城管理”这个菜单,可以查看到我的购物车,我的订单、我的地址等功能,点击即可进入详情进行编辑提交等操作。
(6)我的账户:在前台点击“我的”下面的“我的账户”可以对个人资料+密码修改+自己收藏的信息进行管控。
(7)订单配送:点击查看个人的配送详情。
咨询师用户管理模块:
(1)个人信息:当咨询师用户点击“个人信息”按钮,可以对个人的头像、昵称、手机号码等信息进行更新。
(2)修改密码:管理员和员工点击“修改密码”按钮,可以对登录密码进行更改,首先输入原密码,然后再输入新密码和确认密码,当原密码正确,输入两次新密码一致,则修改成功,否则给出错误提示信息。
(3)留言信息管理:点击“留言信息管理”按钮会显示出所有的留言信息,支持对留言信息的增删改查操作。
(4)商城管理:点击“商城管理管理”按钮会显示出所有的宠物之家、订单列表、订单配送等信息,支持对商城管理的增删改查操作。
管理员管理模块:
(1)系统用户:管理员可以对前台上注册过的用户信息进行管控,也可以对管理员信息进行管控。
(2)资源管理:进入后台首页工具栏点击“资源管理”这个按钮可以查看所有新闻列表、分类列表等信息,可以进行详情查看、删除、查看评论等操作。
(3)公告信息管理:进入后台首页工具栏点击“公告信息管理”这个按钮可以查看所有轮播图、公告信息等信息,可以进行详情查看、删除、查看评论等操作。
(4)交流管理:进入后台首页工具栏点击“交流管理”这个按钮可以查看所有论坛列表、分类列表等信息,可以进行详情查看、删除、查看评论等操作。
(5)商城管理:点击“商城管理”这个菜单,可以查看到宠物之家、分类列表、订单列表、订单配送等功能,进行查询,添加、删除等操作。
(6)个人信息:管理员和用户点击“个人信息”按钮,可以对个人的头像、昵称、手机号码等信息进行更新。
(7)修改密码:管理员和用户点击“修改密码”按钮,可以对登录密码进行更改,首先输入原密码,然后再输入新密码和确认密码,当原密码正确,输入两次新密码一致,则修改成功,否则给出错误提示信息。
2.2.2 非功能性分析
宠物之家管理系统的非功能性需求比如宠物之家管理系统的安全性怎么样,可靠性怎么样,性能怎么样,可拓展性怎么样等。具体可以表示在如下2-1表格中:
表2-1宠物之家管理系统非功能需求表
| 安全性 | 主要指宠物之家管理系统数据库的安装,数据库的使用和密码的设定必须合乎规范。 |
| 可靠性 | 可靠性是指宠物之家管理系统能够安装用户的指示进行操作,经过测试,可靠性90%以上。 |
| 性能 | 性能是影响宠物之家管理系统占据市场的必要条件,所以性能最好要佳才好。 |
| 可扩展性 | 比如数据库预留多个属性,比如接口的使用等确保了系统的非功能性需求。 |
| 易用性 | 用户只要跟着宠物之家管理系统的页面展示内容进行操作,就可以了。 |
| 可维护性 | 宠物之家管理系统开发的可维护性是非常重要的,经过测试,可维护性没有问题 |
2.3 系统用例分析
通过2.3功能的分析,得出了本宠物之家管理系统的用例图:
用户角色用例如图2-2所示。

图2-2 宠物之家管理系统用户角色用例图
商家角色用例如图2-3所示。

图2-3宠物之家管理系统商家角色用例图
web后台管理上的管理员是维护整个宠物之家管理系统中所有数据信息的。管理员角色用例如图2-4所示。

本章主要通过对宠物之家管理系统的可行性分析、流程分析、功能需求分析、系统用例分析,确定整个宠物之家管理系统要实现的功能。同时也为宠物之家管理系统的代码实现和测试提供了标准。
本章主要讨论的内容包括宠物之家管理系统的功能模块设计、数据库系统设计。
3.1 系统架构设计
本宠物之家管理系统从架构上分为三层:表现层(UI)、业务逻辑层(BLL)以及数据层(DL)。

图3-1宠物之家管理系统系统架构设计图
表现层(UI):又称UI层,主要完成本宠物之家管理系统的UI交互功能,一个良好的UI可以打打提高用户的用户体验,增强用户使用本宠物之家管理系统时的舒适度。UI的界面设计也要适应不同版本的宠物之家管理系统以及不同尺寸的分辨率,以做到良好的兼容性。UI交互功能要求合理,用户进行交互操作时必须要得到与之相符的交互结果,这就要求表现层要与业务逻辑层进行良好的对接。
业务逻辑层(BLL):主要完成本宠物之家管理系统的数据处理功能。用户从表现层传输过来的数据经过业务逻辑层进行处理交付给数据层,系统从数据层读取的数据经过业务逻辑层进行处理交付给表现层。
数据层(DL):由于本宠物之家管理系统的数据是放在服务端的mysql数据库中,因此本属于服务层的部分可以直接整合在业务逻辑层中,所以数据层中只有数据库,其主要完成本宠物之家管理系统的数据存储和管理功能。
3.2 系统功能模块设计
在上一章节中主要对系统的功能性需求和非功能性需求进行分析,并且根据需求分析了本宠物之家管理系统中的用例。那么接下来就要开始对本宠物之家管理系统的架构、主要功能和数据库开始进行设计。宠物之家管理系统根据前面章节的需求分析得出,其总体设计模块图如图3-2所示。

图3-2 宠物之家管理系统功能模块图
3.2.2用户模块设计
后台管理者能够实现对前台注册的用户增删改查操作,用户模块结构图如下图:

图3-3用户用户模块结构图
3.2.3 评论管理模块设计
宠物之家管理系统是一个交流性质的公开平台,用户用户可以在平台上交流,增加用户之间的互动性。但是同时也为了更好的规范评论的内容,给予管理员删除不合适的言论的功能,所以需要专门设计一个评论管理模块,具体的结构图如下:

图3-4评论模块结构图
3.2.4宠物之家模块设计
宠物之家管理系统是中需要存储不少宠物信息,其模块功能结构,具体的结构图如下:

图3-5商城模块结构图
3.2.5订单管理模块设计
潮流网购社区最重要的一个功能就是购买,其模块功能结构,具体的结构图如下:

图3-6订单模块结构图
数据库设计一般包括需求分析、概念模型设计、数据库表建立三大过程,其中需求分析前面章节已经阐述,概念模型设计有概念模型和逻辑结构设计两部分。
3.3.1 数据库概念结构设计
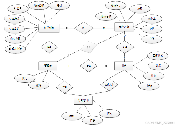
下面是整个宠物之家管理系统中主要的数据库表总E-R实体关系图。

图3-6 宠物之家管理系统总E-R关系图
通过上一小节中宠物之家管理系统中总E-R关系图上得出一共需要创建很多个数据表。在此我主要罗列几个主要的数据库表结构设计。
| 编号 | 名称 | 数据类型 | 长度 | 小数位 | 允许空值 | 主键 | 默认值 | 说明 |
| 1 | token_id | int | 10 | 0 | N | Y | 临时访问牌ID | |
| 2 | token | varchar | 64 | 0 | Y | N | 临时访问牌 | |
| 3 | info | text | 65535 | 0 | Y | N | ||
| 4 | maxage | int | 10 | 0 | N | N | 2 | 最大寿命:默认2小时 |
| 5 | create_time | timestamp | 19 | 0 | N | N | CURRENT_TIMESTAMP | 创建时间: |
| 6 | update_time | timestamp | 19 | 0 | N | N | CURRENT_TIMESTAMP | 更新时间: |
| 7 | user_id | int | 10 | 0 | N | N | 0 | 用户编号: |
| 编号 | 名称 | 数据类型 | 长度 | 小数位 | 允许空值 | 主键 | 默认值 | 说明 |
| 1 | adoption_information_id | int | 10 | 0 | N | Y | 领养信息ID | |
| 2 | regular_users | int | 10 | 0 | Y | N | 0 | 普通用户 |
| 3 | user_name | varchar | 64 | 0 | Y | N | 用户姓名 | |
| 4 | pet_name | varchar | 64 | 0 | Y | N | 宠物名称 | |
| 5 | pet_breeds | varchar | 64 | 0 | Y | N | 宠物品种 | |
| 6 | application_date | datetime | 19 | 0 | Y | N | 申请日期 | |
| 7 | application_content | text | 65535 | 0 | Y | N | 申请内容 | |
| 8 | examine_state | varchar | 16 | 0 | N | N | 未审核 | 审核状态 |
| 9 | examine_reply | varchar | 16 | 0 | Y | N | 审核回复 | |
| 10 | create_time | datetime | 19 | 0 | N | N | CURRENT_TIMESTAMP | 创建时间 |
| 11 | update_time | timestamp | 19 | 0 | N | N | CURRENT_TIMESTAMP | 更新时间 |
| 编号 | 名称 | 数据类型 | 长度 | 小数位 | 允许空值 | 主键 | 默认值 | 说明 |
| 1 | article_id | mediumint | 8 | 0 | N | Y | 文章id:[0,8388607] | |
| 2 | title | varchar | 125 | 0 | N | Y | 标题:[0,125]用于文章和html的title标签中 | |
| 3 | type | varchar | 64 | 0 | N | N | 0 | 文章分类:[0,1000]用来搜索指定类型的文章 |
| 4 | hits | int | 10 | 0 | N | N | 0 | 点击数:[0,1000000000]访问这篇文章的人次 |
| 5 | praise_len | int | 10 | 0 | N | N | 0 | 点赞数 |
| 6 | create_time | timestamp | 19 | 0 | N | N | CURRENT_TIMESTAMP | 创建时间: |
| 7 | update_time | timestamp | 19 | 0 | N | N | CURRENT_TIMESTAMP | 更新时间: |
| 8 | source | varchar | 255 | 0 | Y | N | 来源:[0,255]文章的出处 | |
| 9 | url | varchar | 255 | 0 | Y | N | 来源地址:[0,255]用于跳转到发布该文章的网站 | |
| 10 | tag | varchar | 255 | 0 | Y | N | 标签:[0,255]用于标注文章所属相关内容,多个标签用空格隔开 | |
| 11 | content | longtext | 2147483647 | 0 | Y | N | 正文:文章的主体内容 | |
| 12 | img | varchar | 255 | 0 | Y | N | 封面图 | |
| 13 | description | text | 65535 | 0 | Y | N | 文章描述 |
| 编号 | 名称 | 数据类型 | 长度 | 小数位 | 允许空值 | 主键 | 默认值 | 说明 |
| 1 | type_id | smallint | 5 | 0 | N | Y | 分类ID:[0,10000] | |
| 2 | display | smallint | 5 | 0 | N | N | 100 | 显示顺序:[0,1000]决定分类显示的先后顺序 |
| 3 | name | varchar | 16 | 0 | N | N | 分类名称:[2,16] | |
| 4 | father_id | smallint | 5 | 0 | N | N | 0 | 上级分类ID:[0,32767] |
| 5 | description | varchar | 255 | 0 | Y | N | 描述:[0,255]描述该分类的作用 | |
| 6 | icon | text | 65535 | 0 | Y | N | 分类图标: | |
| 7 | url | varchar | 255 | 0 | Y | N | 外链地址:[0,255]如果该分类是跳转到其他网站的情况下,就在该URL上设置 | |
| 8 | create_time | timestamp | 19 | 0 | N | N | CURRENT_TIMESTAMP | 创建时间: |
| 9 | update_time | timestamp | 19 | 0 | N | N | CURRENT_TIMESTAMP | 更新时间: |
| 编号 | 名称 | 数据类型 | 长度 | 小数位 | 允许空值 | 主键 | 默认值 | 说明 |
| 1 | auth_id | int | 10 | 0 | N | Y | 授权ID: | |
| 2 | user_group | varchar | 64 | 0 | Y | N | 用户组: | |
| 3 | mod_name | varchar | 64 | 0 | Y | N | 模块名: | |
| 4 | table_name | varchar | 64 | 0 | Y | N | 表名: | |
| 5 | page_title | varchar | 255 | 0 | Y | N | 页面标题: | |
| 6 | path | varchar | 255 | 0 | Y | N | 路由路径: | |
| 7 | position | varchar | 32 | 0 | Y | N | 位置: | |
| 8 | mode | varchar | 32 | 0 | N | N | _blank | 跳转方式: |
| 9 | add | tinyint | 3 | 0 | N | N | 1 | 是否可增加: |
| 10 | del | tinyint | 3 | 0 | N | N | 1 | 是否可删除: |
| 11 | set | tinyint | 3 | 0 | N | N | 1 | 是否可修改: |
| 12 | get | tinyint | 3 | 0 | N | N | 1 | 是否可查看: |
| 13 | field_add | text | 65535 | 0 | Y | N | 添加字段: | |
| 14 | field_set | text | 65535 | 0 | Y | N | 修改字段: | |
| 15 | field_get | text | 65535 | 0 | Y | N | 查询字段: | |
| 16 | table_nav_name | varchar | 500 | 0 | Y | N | 跨表导航名称: | |
| 17 | table_nav | varchar | 500 | 0 | Y | N | 跨表导航: | |
| 18 | option | text | 65535 | 0 | Y | N | 配置: | |
| 19 | create_time | timestamp | 19 | 0 | N | N | CURRENT_TIMESTAMP | 创建时间: |
| 20 | update_time | timestamp | 19 | 0 | N | N | CURRENT_TIMESTAMP | 更新时间: |
| 编号 | 名称 | 数据类型 | 长度 | 小数位 | 允许空值 | 主键 | 默认值 | 说明 |
| 1 | collect_id | int | 10 | 0 | N | Y | 收藏ID: | |
| 2 | user_id | int | 10 | 0 | N | N | 0 | 收藏人ID: |
| 3 | source_table | varchar | 255 | 0 | Y | N | 来源表: | |
| 4 | source_field | varchar | 255 | 0 | Y | N | 来源字段: | |
| 5 | source_id | int | 10 | 0 | N | N | 0 | 来源ID: |
| 6 | title | varchar | 255 | 0 | Y | N | 标题: | |
| 7 | img | varchar | 255 | 0 | Y | N | 封面: | |
| 8 | create_time | timestamp | 19 | 0 | N | N | CURRENT_TIMESTAMP | 创建时间: |
| 9 | update_time | timestamp | 19 | 0 | N | N | CURRENT_TIMESTAMP | 更新时间: |
| 编号 | 名称 | 数据类型 | 长度 | 小数位 | 允许空值 | 主键 | 默认值 | 说明 |
| 1 | comment_id | int | 10 | 0 | N | Y | 评论ID: | |
| 2 | user_id | int | 10 | 0 | N | N | 0 | 评论人ID: |
| 3 | reply_to_id | int | 10 | 0 | N | N | 0 | 回复评论ID:空为0 |
| 4 | content | longtext | 2147483647 | 0 | Y | N | 内容: | |
| 5 | nickname | varchar | 255 | 0 | Y | N | 昵称: | |
| 6 | avatar | varchar | 255 | 0 | Y | N | 头像地址:[0,255] | |
| 7 | create_time | timestamp | 19 | 0 | N | N | CURRENT_TIMESTAMP | 创建时间: |
| 8 | update_time | timestamp | 19 | 0 | N | N | CURRENT_TIMESTAMP | 更新时间: |
| 9 | source_table | varchar | 255 | 0 | Y | N | 来源表: | |
| 10 | source_field | varchar | 255 | 0 | Y | N | 来源字段: | |
| 11 | source_id | int | 10 | 0 | N | N | 0 | 来源ID: |
| 编号 | 名称 | 数据类型 | 长度 | 小数位 | 允许空值 | 主键 | 默认值 | 说明 |
| 1 | hits_id | int | 10 | 0 | N | Y | 点赞ID: | |
| 2 | user_id | int | 10 | 0 | N | N | 0 | 点赞人: |
| 3 | create_time | timestamp | 19 | 0 | N | N | CURRENT_TIMESTAMP | 创建时间: |
| 4 | update_time | timestamp | 19 | 0 | N | N | CURRENT_TIMESTAMP | 更新时间: |
| 5 | source_table | varchar | 255 | 0 | Y | N | 来源表: | |
| 6 | source_field | varchar | 255 | 0 | Y | N | 来源字段: | |
| 7 | source_id | int | 10 | 0 | N | N | 0 | 来源ID: |
表love_and_public_welfare (爱心公益)
| 编号 | 名称 | 数据类型 | 长度 | 小数位 | 允许空值 | 主键 | 默认值 | 说明 |
| 1 | love_and_public_welfare_id | int | 10 | 0 | N | Y | 爱心公益ID | |
| 2 | team_users | int | 10 | 0 | Y | N | 0 | 团队用户 |
| 3 | team_name | varchar | 64 | 0 | Y | N | 团队名称 | |
| 4 | activity_name | varchar | 64 | 0 | Y | N | 活动名称 | |
| 5 | event_cover | varchar | 255 | 0 | Y | N | 活动封面 | |
| 6 | release_time | datetime | 19 | 0 | Y | N | 发布时间 | |
| 7 | activity_content | text | 65535 | 0 | Y | N | 活动内容 | |
| 8 | hits | int | 10 | 0 | N | N | 0 | 点击数 |
| 9 | examine_state | varchar | 16 | 0 | N | N | 未审核 | 审核状态 |
| 10 | examine_reply | varchar | 16 | 0 | Y | N | 审核回复 | |
| 11 | create_time | datetime | 19 | 0 | N | N | CURRENT_TIMESTAMP | 创建时间 |
| 12 | update_time | timestamp | 19 | 0 | N | N | CURRENT_TIMESTAMP | 更新时间 |
| 编号 | 名称 | 数据类型 | 长度 | 小数位 | 允许空值 | 主键 | 默认值 | 说明 |
| 1 | notice_id | mediumint | 8 | 0 | N | Y | 公告id: | |
| 2 | title | varchar | 125 | 0 | N | N | 标题: | |
| 3 | content | longtext | 2147483647 | 0 | Y | N | 正文: | |
| 4 | create_time | timestamp | 19 | 0 | N | N | CURRENT_TIMESTAMP | 创建时间: |
| 5 | update_time | timestamp | 19 | 0 | N | N | CURRENT_TIMESTAMP | 更新时间: |
| 编号 | 名称 | 数据类型 | 长度 | 小数位 | 允许空值 | 主键 | 默认值 | 说明 |
| 1 | pet_adoption_id | int | 10 | 0 | N | Y | 宠物领养ID | |
| 2 | pet_name | varchar | 64 | 0 | Y | N | 宠物名称 | |
| 3 | pet_breeds | varchar | 64 | 0 | Y | N | 宠物品种 | |
| 4 | pet_pictures | varchar | 255 | 0 | Y | N | 宠物图片 | |
| 5 | pet_age | int | 10 | 0 | Y | N | 0 | 宠物年龄 |
| 6 | pet_gender | varchar | 64 | 0 | Y | N | 宠物性别 | |
| 7 | introduction_to_pets | text | 65535 | 0 | Y | N | 宠物简介 | |
| 8 | hits | int | 10 | 0 | N | N | 0 | 点击数 |
| 9 | recommend | int | 10 | 0 | N | N | 0 | 智能推荐 |
| 10 | create_time | datetime | 19 | 0 | N | N | CURRENT_TIMESTAMP | 创建时间 |
| 11 | update_time | timestamp | 19 | 0 | N | N | CURRENT_TIMESTAMP | 更新时间 |
| 编号 | 名称 | 数据类型 | 长度 | 小数位 | 允许空值 | 主键 | 默认值 | 说明 |
| 1 | pet_breeds_id | int | 10 | 0 | N | Y | 宠物品种ID | |
| 2 | pet_breeds | varchar | 64 | 0 | Y | N | 宠物品种 | |
| 3 | create_time | datetime | 19 | 0 | N | N | CURRENT_TIMESTAMP | 创建时间 |
| 4 | update_time | timestamp | 19 | 0 | N | N | CURRENT_TIMESTAMP | 更新时间 |
| 编号 | 名称 | 数据类型 | 长度 | 小数位 | 允许空值 | 主键 | 默认值 | 说明 |
| 1 | pet_supplies_id | int | 10 | 0 | N | Y | 宠物用品ID | |
| 2 | product_name | varchar | 64 | 0 | Y | N | 商品名称 | |
| 3 | product_type | varchar | 64 | 0 | Y | N | 商品类型 | |
| 4 | product_images | varchar | 255 | 0 | Y | N | 商品图片 | |
| 5 | commodity_price | int | 10 | 0 | Y | N | 0 | 商品价格 |
| 6 | product_introduction | text | 65535 | 0 | Y | N | 商品简介 | |
| 7 | hits | int | 10 | 0 | N | N | 0 | 点击数 |
| 8 | recommend | int | 10 | 0 | N | N | 0 | 智能推荐 |
| 9 | create_time | datetime | 19 | 0 | N | N | CURRENT_TIMESTAMP | 创建时间 |
| 10 | update_time | timestamp | 19 | 0 | N | N | CURRENT_TIMESTAMP | 更新时间 |
| 编号 | 名称 | 数据类型 | 长度 | 小数位 | 允许空值 | 主键 | 默认值 | 说明 |
| 1 | praise_id | int | 10 | 0 | N | Y | 点赞ID: | |
| 2 | user_id | int | 10 | 0 | N | N | 0 | 点赞人: |
| 3 | create_time | timestamp | 19 | 0 | N | N | CURRENT_TIMESTAMP | 创建时间: |
| 4 | update_time | timestamp | 19 | 0 | N | N | CURRENT_TIMESTAMP | 更新时间: |
| 5 | source_table | varchar | 255 | 0 | Y | N | 来源表: | |
| 6 | source_field | varchar | 255 | 0 | Y | N | 来源字段: | |
| 7 | source_id | int | 10 | 0 | N | N | 0 | 来源ID: |
| 8 | status | bit | 1 | 0 | N | N | 1 | 点赞状态:1为点赞,0已取消 |
| 编号 | 名称 | 数据类型 | 长度 | 小数位 | 允许空值 | 主键 | 默认值 | 说明 |
| 1 | product_type_id | int | 10 | 0 | N | Y | 商品类型ID | |
| 2 | product_type | varchar | 64 | 0 | Y | N | 商品类型 | |
| 3 | create_time | datetime | 19 | 0 | N | N | CURRENT_TIMESTAMP | 创建时间 |
| 4 | update_time | timestamp | 19 | 0 | N | N | CURRENT_TIMESTAMP | 更新时间 |
| 编号 | 名称 | 数据类型 | 长度 | 小数位 | 允许空值 | 主键 | 默认值 | 说明 |
| 1 | regular_users_id | int | 10 | 0 | N | Y | 普通用户ID | |
| 2 | user_name | varchar | 64 | 0 | Y | N | 用户姓名 | |
| 3 | user_gender | varchar | 64 | 0 | Y | N | 用户性别 | |
| 4 | contact_information | varchar | 64 | 0 | Y | N | 联系方式 | |
| 5 | examine_state | varchar | 16 | 0 | N | N | 未审核 | 审核状态 |
| 6 | user_id | int | 10 | 0 | N | N | 0 | 用户ID |
| 7 | create_time | datetime | 19 | 0 | N | N | CURRENT_TIMESTAMP | 创建时间 |
| 8 | update_time | timestamp | 19 | 0 | N | N | CURRENT_TIMESTAMP | 更新时间 |
| 编号 | 名称 | 数据类型 | 长度 | 小数位 | 允许空值 | 主键 | 默认值 | 说明 |
| 1 | slides_id | int | 10 | 0 | N | Y | 轮播图ID: | |
| 2 | title | varchar | 64 | 0 | Y | N | 标题: | |
| 3 | content | varchar | 255 | 0 | Y | N | 内容: | |
| 4 | url | varchar | 255 | 0 | Y | N | 链接: | |
| 5 | img | varchar | 255 | 0 | Y | N | 轮播图: | |
| 6 | hits | int | 10 | 0 | N | N | 0 | 点击量: |
| 7 | create_time | timestamp | 19 | 0 | N | N | CURRENT_TIMESTAMP | 创建时间: |
| 8 | update_time | timestamp | 19 | 0 | N | N | CURRENT_TIMESTAMP | 更新时间: |
| 编号 | 名称 | 数据类型 | 长度 | 小数位 | 允许空值 | 主键 | 默认值 | 说明 |
| 1 | team_application_id | int | 10 | 0 | N | Y | 团队申请ID | |
| 2 | regular_users | int | 10 | 0 | Y | N | 0 | 普通用户 |
| 3 | user_name | varchar | 64 | 0 | Y | N | 用户姓名 | |
| 4 | application_time | datetime | 19 | 0 | Y | N | 申请时间 | |
| 5 | team_name | varchar | 64 | 0 | Y | N | 团队名称 | |
| 6 | application_content | text | 65535 | 0 | Y | N | 申请内容 | |
| 7 | examine_state | varchar | 16 | 0 | N | N | 未审核 | 审核状态 |
| 8 | examine_reply | varchar | 16 | 0 | Y | N | 审核回复 | |
| 9 | create_time | datetime | 19 | 0 | N | N | CURRENT_TIMESTAMP | 创建时间 |
| 10 | update_time | timestamp | 19 | 0 | N | N | CURRENT_TIMESTAMP | 更新时间 |
| 编号 | 名称 | 数据类型 | 长度 | 小数位 | 允许空值 | 主键 | 默认值 | 说明 |
| 1 | team_users_id | int | 10 | 0 | N | Y | 团队用户ID | |
| 2 | team_name | varchar | 64 | 0 | Y | N | 团队名称 | |
| 3 | contact_information | varchar | 64 | 0 | Y | N | 联系方式 | |
| 4 | examine_state | varchar | 16 | 0 | N | N | 已通过 | 审核状态 |
| 5 | user_id | int | 10 | 0 | N | N | 0 | 用户ID |
| 6 | create_time | datetime | 19 | 0 | N | N | CURRENT_TIMESTAMP | 创建时间 |
| 7 | update_time | timestamp | 19 | 0 | N | N | CURRENT_TIMESTAMP | 更新时间 |
| 编号 | 名称 | 数据类型 | 长度 | 小数位 | 允许空值 | 主键 | 默认值 | 说明 |
| 1 | upload_id | int | 10 | 0 | N | Y | 上传ID | |
| 2 | name | varchar | 64 | 0 | Y | N | 文件名 | |
| 3 | path | varchar | 255 | 0 | Y | N | 访问路径 | |
| 4 | file | varchar | 255 | 0 | Y | N | 文件路径 | |
| 5 | display | varchar | 255 | 0 | Y | N | 显示顺序 | |
| 6 | father_id | int | 10 | 0 | Y | N | 0 | 父级ID |
| 7 | dir | varchar | 255 | 0 | Y | N | 文件夹 | |
| 8 | type | varchar | 32 | 0 | Y | N | 文件类型 |
| 编号 | 名称 | 数据类型 | 长度 | 小数位 | 允许空值 | 主键 | 默认值 | 说明 |
| 1 | user_id | mediumint | 8 | 0 | N | Y | 用户ID:[0,8388607]用户获取其他与用户相关的数据 | |
| 2 | state | smallint | 5 | 0 | N | N | 1 | 账户状态:[0,10](1可用|2异常|3已冻结|4已注销) |
| 3 | user_group | varchar | 32 | 0 | Y | N | 所在用户组:[0,32767]决定用户身份和权限 | |
| 4 | login_time | timestamp | 19 | 0 | N | N | CURRENT_TIMESTAMP | 上次登录时间: |
| 5 | phone | varchar | 11 | 0 | Y | N | 手机号码:[0,11]用户的手机号码,用于找回密码时或登录时 | |
| 6 | phone_state | smallint | 5 | 0 | N | N | 0 | 手机认证:[0,1](0未认证|1审核中|2已认证) |
| 7 | username | varchar | 16 | 0 | N | N | 用户名:[0,16]用户登录时所用的账户名称 | |
| 8 | nickname | varchar | 16 | 0 | Y | N | 昵称:[0,16] | |
| 9 | password | varchar | 64 | 0 | N | N | 密码:[0,32]用户登录所需的密码,由6-16位数字或英文组成 | |
| 10 | | varchar | 64 | 0 | Y | N | 邮箱:[0,64]用户的邮箱,用于找回密码时或登录时 | |
| 11 | email_state | smallint | 5 | 0 | N | N | 0 | 邮箱认证:[0,1](0未认证|1审核中|2已认证) |
| 12 | avatar | varchar | 255 | 0 | Y | N | 头像地址:[0,255] | |
| 13 | open_id | varchar | 255 | 0 | Y | N | 针对获取用户信息字段 | |
| 14 | create_time | timestamp | 19 | 0 | N | N | CURRENT_TIMESTAMP | 创建时间: |
| 15 | vip_level | varchar | 255 | 0 | Y | N | 会员等级 | |
| 16 | vip_discount | double | 11 | 2 | Y | N | 0.00 | 会员折扣 |
| 编号 | 名称 | 数据类型 | 长度 | 小数位 | 允许空值 | 主键 | 默认值 | 说明 |
| 1 | group_id | mediumint | 8 | 0 | N | Y | 用户组ID:[0,8388607] | |
| 2 | display | smallint | 5 | 0 | N | N | 100 | 显示顺序:[0,1000] |
| 3 | name | varchar | 16 | 0 | N | N | 名称:[0,16] | |
| 4 | description | varchar | 255 | 0 | Y | N | 描述:[0,255]描述该用户组的特点或权限范围 | |
| 5 | source_table | varchar | 255 | 0 | Y | N | 来源表: | |
| 6 | source_field | varchar | 255 | 0 | Y | N | 来源字段: | |
| 7 | source_id | int | 10 | 0 | N | N | 0 | 来源ID: |
| 8 | register | smallint | 5 | 0 | Y | N | 0 | 注册位置: |
| 9 | create_time | timestamp | 19 | 0 | N | N | CURRENT_TIMESTAMP | 创建时间: |
| 10 | update_time | timestamp | 19 | 0 | N | N | CURRENT_TIMESTAMP | 更新时间: |
整个宠物之家管理系统的需求分析主要对系统总体架构以及功能模块的设计,通过建立E-R模型和数据库逻辑系统设计完成了数据库系统设计。
4 宠物之家管理系统详细设计与实现
宠物之家管理系统的详细设计与实现主要是根据前面的宠物之家管理系统的需求分析和宠物之家管理系统的总体设计来设计页面并实现业务逻辑。主要从宠物之家管理系统界面实现、业务逻辑实现这两部分进行介绍。
4.1用户功能模块
4.1.1 前台首页界面
当进入宠物之家管理系统的时候,首先映入眼帘的是系统的导航栏,下面是轮播图以及系统内容,其主界面展示如下图4-1所示。

图4-1 前台首页界面图
4.1.2 用户注册界面
不是宠物之家管理系统中正式用户的是可以在线进行注册的,如果你没有本宠物之家管理系统的账号的话,添加“注册”,当填写上自己的账号+密码+确认密码+昵称+邮箱+手机号等后再点击“注册”按钮后将会先验证输入的有没有空数据,再次验证密码和确认密码是否是一样的,最后验证输入的账户名和数据库表中已经注册的账户名是否重复,只有都验证没问题后即可用户注册成功。其用用户注册界面展示如下图4-2所示。

图4-2 前台用户注册界面图
注册关键代码如下:
@PostMapping("register")
public Map<String, Object> signUp(HttpServletRequest request) throws IOException {
Map<String, String> query = new HashMap<>();
Map<String,Object> map = service.readBody(request.getReader());
query.put("username",String.valueOf(map.get("username")));
List list = service.selectBaseList(service.select(query, new HashMap<>()));
if (list.size()>0){
return error(30000, "用户已存在");
}
map.put("password",service.encryption(String.valueOf(map.get("password"))));
service.insert(map);
return success(1);
}
4.1.3 用户登录界面
宠物之家管理系统中的前台上注册后的用户是可以通过自己的账户名和密码进行登录的,当用户输入完整的自己的账户名和密码信息并点击“登录”按钮后,将会首先验证输入的有没有空数据,再次验证输入的账户名+密码和数据库中当前保存的用户信息是否一致,只有在一致后将会登录成功并自动跳转到宠物之家管理系统的首页中;否则将会提示相应错误信息,用户登录界面如下图4-3所示。

图4-3用户登录界面图
登录代码如下:
@PostMapping("login")
public Map<String, Object> login(@RequestBody Map<String, String> data, HttpServletRequest httpServletRequest) {
log.info("[执行登录接口]");
String username = data.get("username");
String email = data.get("email");
String phone = data.get("phone");
String password = data.get("password");
List resultList = null;
QueryWrapper wrapper = new QueryWrapper<User>();
Map<String, String> map = new HashMap<>();
4.1.4宠物之家界面
用户在点击点击“宠物之家”这个菜单,可以查看到系统中所有添加的宠物之家,支持通过关键词进行查询,如果想要了解某一宠物之家的详细信息,点击后面的“详情”会进入详情查看界面,可以对宠物之家进行购买、收藏、评论等操作,宠物之家界面如下图4-4所示。

图4-4宠物之家界面图
4.1.5 我的购物车界面
当用户台后点击“我的购物车”,能够看到用户购物车情况。我的购物车界面如图4-5所示。

图4-5我的购物车界面图
4.2.1 系统用户界面
宠物之家管理系统中的管理人员是可以对前台注册的用户和商家用户进行管理的,也可以对管理员进行管控。界面如下图4-6所示。

图4-6系统用户界面图
系统用户代码如下:
package com.project.demo.constant;
public class FindConfig {
public static String PAGE = "page";
public static String SIZE = "size";
public static String LIKE = "like";
public static String ORDER_BY = "orderby";
public static String FIELD = "field";
public static String GROUP_BY = "groupby";
public static String MIN_ = "_min";
public static String MAX_ = "_max";
}
4.2.2订单列表界面
宠物之家管理系统中的管理人员是可以对系统内的所有订单进行维护和管理的,支持增删改查操作。界面如下图4-7所示。

图4-7订单列表界面图
订单列表代码如下:
@TableName("access_token")
@Data
@EqualsAndHashCode(callSuper = false)
public class AccessToken implements Serializable {
private static final long serialVersionUID = 913269304437207500L;
@TableId(value = "token_id", type = IdType.AUTO)
private Integer tokenId;
@TableField(value = "token")
private String token;
@TableField(value = "maxage")
private Integer maxage;
管理员可以对轮播图进行提交,还可以进行查询、重置、删除、添加等操作。界面如下图4-8所示。

图4-8轮播图管理界面图
管理员可以对宠物之家管理系统中的新闻列表、新闻分类列表信息进行增删改查。界面如下图4-9所示。

图4-9新闻列表界面图
4.3商家功能模块
4.2.1留言信息管理界面
点击“留言信息管理”按钮会显示出所有的留言信息,支持对测试结果的增删改查操作。界面如下图4-10所示。

图4-10留言信息管理界面图
击“订单配送”按钮会显示出所有的配送信息,支持对测试结果的增删改查操作。界面如下图4-11所示。

图4-11订单配送界面图
5系统测试
系统开发到了最后一个阶段那就是系统测试,系统测试对软件的开发其实是非常有必要的。因为没什么系统一经开发出来就可能会尽善尽美,再厉害的系统开发工程师也会在系统开发的时候出现纰漏,系统测试能够较好的改正一些bug,为后期系统的维护性提供很好的支持。通过系统测试,开发人员也可以建立自己对系统的信心,为后期的系统版本的跟新提供支持。
系统测试包括:用户登录功能测试、宠物展示功能测试、宠物添加、宠物搜索、密码修改功能测试,如表5-1、5-2、5-3、5-4、5-5所示:
表5-1 用户登录功能测试表
| 用例名称 | 用户登录系统 |
| 目的 | 测试用户通过正确的用户名和密码可否登录功能 |
| 前提 | 未登录的情况下 |
| 测试流程 | 1) 进入登录页面 2) 输入正确的用户名和密码 |
| 预期结果 | 用户名和密码正确的时候,跳转到登录成功界面,反之则显示错误信息,提示重新输入 |
| 实际结果 | 实际结果与预期结果一致 |
宠物查看功能测试:
表5-2 宠物查看功能测试表
| 用例名称 | 宠物查看 |
| 目的 | 测试宠物查看功能 |
| 前提 | 用户登录 |
| 测试流程 | 点击宠物列表 |
| 预期结果 | 可以查看到所有宠物信息 |
| 实际结果 | 实际结果与预期结果一致 |
管理员添加宠物界面测试:
表5-3 管理员添加宠物界面测试表
| 用例名称 | 宠物发布测试用例 |
| 目的 | 测试宠物发布功能 |
| 前提 | 用户正常登录情况下 |
| 测试流程 | 1)点击宠物信息管理就,然后点击添加后并填写信息。 2)点击进行提交。 |
| 预期结果 | 提交以后,页面首页会显示新的宠物信息 |
| 实际结果 | 实际结果与预期结果一致 |
宠物搜索功能测试:
表5-4宠物搜索功能测试表
| 用例名称 | 宠物搜索测试 |
| 目的 | 测试宠物搜索功能 |
| 前提 | 无 |
| 测试流程 | 1)在搜索框填入搜索关键字。 2)点击搜索按钮。 |
| 预期结果 | 页面显示包含有搜索关键字的宠物 |
| 实际结果 | 实际结果与预期结果一致 |
密码修改功能测试:
表5-5 密码修改功能测试表
| 用例名称 | 密码修改测试用例 |
| 目的 | 测试管理员密码修改功能 |
| 前提 | 管理员用户正常登录情况下 |
| 测试流程 | 1)管理员密码修改并完成填写。 2)点击进行提交。 |
| 预期结果 | 使用新的密码可以登录 |
| 实际结果 | 实际结果与预期结果一致 |
通过编写宠物之家管理系统的测试用例,已经检测完毕用户登录模块、宠物查看模块、宠物添加模块、宠物搜索模块、密码修改功能测试,通过这5大模块为宠物之家管理系统的后期推广运营提供了强力的技术支撑。
本文描述了宠物之家管理系统设计与实现的原理和开发过程,该系统是通过SSM框架来搭建后台,中间件使用的是Tomcat服务器,数据库管理平台采用开源的Mysql,前台使用的是JQuery框架,同时使用Validate校验框架,这样就可以减少前端代码的输入量,而且基于JQuery框架的Validat框架使用简单,是流行的前端使用框架,前端使用的主要是Jsp页面展示技术。
在开发前做了许多的准备,在本系统的设计和开发过程中阅览和学习了许多文献资料,从开发这个宠物之家管理系统的过程中我也收获了许许多多宝贵的方法以及设计思路,对系统的开发也起到了很重要的作用,系统的开发技术选用的都是自己比较熟悉的,比如Web、SSM、Mysql,这些技术都是在以前的学习中学到了,其中许多的设计思路和方法都是在以前不断地学习中摸索出来的经验,其实对于我们来说工作量还是比较大的,但是正是由于之前的积累与准备,才能顺利的完成这个项目,由此看来,积累经验跟做好准备是十分重要的事情。
当然在该系统的设计与实现的过程中也离不开老师以及同学们的帮助,正是因为他们的指导与帮助,我才能够成功的在预期内完成了这个系统。同时在这个过程当中我也收获了很多东西,此系统也有需要改进的地方,但是由于专业知识的浅薄,并不能做到十分完美,希望以后有机会可以让其真正的投入到使用之中。
[1]宋蕙帆. 基于SSM的精准就业服务平台设计与实现 [J]. 科技创新与应用, 2024, 14 (08): 102-105. DOI:10.19981/j.CN23-1581/G3.2024.08.023.
[2]吕玫霞,张海韬,丁洁琼,等. 基于SSM框架的交通气象站监控系统 [J]. 中国交通信息化, 2024, (S1): 389-391+400. DOI:10.13439/j.cnki.itsc.2024.S1.102.
[3]林红. 基于SSM的共享单车管理系统设计 [J]. 现代信息科技, 2024, 8 (05): 17-20+26. DOI:10.19850/j.cnki.2096-4706.2024.05.004.
[4]陈宇佳. 基于Web服务器的宠物托管服务管理系统设计 [J]. 电脑编程技巧与维护, 2024, (02): 80-82+120. DOI:10.16184/j.cnki.comprg.2024.02.043.
[5]申娇娣. 基于SSM框架的大学生创新创业申报系统构建 [J]. 中国新技术新产品, 2024, (03): 27-30. DOI:10.13612/j.cnki.cntp.2024.03.018.
[6]高俊杰,孙鹏霞,刘义汉,等. 基于SSM的网上订餐管理系统 [J]. 软件, 2024, 45 (01): 168-173.
[7]白茹鑫. 基于SpringBoot+SSM框架的企业安全培训管理系统设计与实现 [J]. 现代信息科技, 2024, 8 (01): 44-49. DOI:10.19850/j.cnki.2096-4706.2024.01.009.
[8]袁爱平,陈畅,孙士兵,等. 基于SSM框架的高校学生信息管理系统设计与实现 [J]. 工业控制计算机, 2023, 36 (12): 127-129.
[9]Ketki R ,Arjun K ,Nicole T F . Corrigendum to “Mental health law, policy & program in India – A fragmented narrative of change, contradictions and possibilities” [SSM - Mental Health 2 (2022) 100174] [J]. SSM - Mental Health, 2023, 4
[10]单厚信,刘舒心,程文远,等. 基于SSM架构的图书资料管理系统设计与实现 [J]. 现代信息科技, 2023, 7 (23): 46-51. DOI:10.19850/j.cnki.2096-4706.2023.23.010.
[11]Yuxie J ,Kai W ,Yingzhen Z , et al. Superoleophobic TiO2@SSM membranes with antifouling and photocatalytic ability for efficient microbubbles flotation emulsion separation and organic pollutants degradation [J]. Journal of Membrane Science, 2024, 690
[12]刘方磊. 基于SSM框架的旅游大数据分析系统设计与实现 [J]. 中国新技术新产品, 2023, (21): 22-25. DOI:10.13612/j.cnki.cntp.2023.21.002.
[13]Joshua B Z . Book Reviews: Eva Solomon, CSJ, ssm, Come Dance with Me: A Medicine Wheel Practice of Anishinaabe Catholic Interculturation of Faith [J]. Anglican Theological Review, 2023, 105 (4): 550-551.
[14]Dimitrios K ,Vasileios K . Addressing geometric and material nonlinearities in fluid-structure interaction with the ALE-SSM framework [J]. Engineering Structures, 2023, 295
[15]Francisco C A ,P. B M ,C. J S . Transnational Banking Supervision, Distance-to-Distress and Credit Risk: the SSM Case [J]. Applied Economics Letters, 2023, 30 (15): 2079-2085.
[16]颜惠. 基于Web的宠物店信息管理系统设计 [J]. 软件, 2023, 44 (02): 147-149.
[17]陈治宇. 物联网智能宠物管理系统[C]// 四川省电子学会,重庆市电子学会,四川省职业技能竞赛研究中心. 2022年川渝大学生“数智”作品设计应用技能大赛暨第八届四川省大学生智能硬件设计应用大赛会议论文集. 四川师范大学;, 2022: 8. DOI:10.26914/c.cnkihy.2022.077397.
[18]王亚文,赵翠. 基于SSM框架的社区宠物信息管理系统设计与分析 [J]. 电脑编程技巧与维护, 2021, (01): 103-105. DOI:10.16184/j.cnki.comprg.2021.01.036.
[19]吴文洋,刘世宇. 基于B/S架构宠物领养管理系统设计 [J]. 软件, 2020, 41 (11): 85-87.
[20]谢文涛,林瑞冬,王妮,等. 基于Django的宠物信息交流管理系统设计 [J]. 电脑知识与技术, 2019, 15 (25): 57-58+69. DOI:10.14004/j.cnki.ckt.2019.3056.
在SSM宠物之家管理系统的研发与实施过程中,我深感荣幸能够参与其中,并为这一项目贡献自己的力量。在此,我要向所有给予我支持和帮助的人表达最诚挚的谢意。
首先,我要衷心感谢我的导师和团队成员们。导师的悉心指导和宝贵意见,让我在研发过程中少走了许多弯路,也为我指明了前进的方向。团队成员们的辛勤付出和默契配合,使得我们的项目能够顺利进行并取得良好的成果。
其次,我要感谢所有参与测试和使用我们系统的宠物主人和宠物服务商家。是你们的宝贵意见和建议,让我们能够不断优化和完善系统的功能和用户体验,让系统更加符合市场需求和用户期望。
同时,我也要感谢学校和相关部门的领导们,是你们的支持和信任,让我们有机会开展这项有意义的研究工作。你们提供的资源和平台,为我们提供了良好的研发环境和条件。
此外,我还要感谢我的家人和朋友们。在我遇到困难和挫折时,是你们给予我鼓励和支持,让我能够坚定信心,勇往直前。你们的陪伴和关心,是我不断前行的动力。
最后,我要向所有在宠物行业默默付出的人们表示敬意和感谢。正是你们的辛勤工作和无私奉献,为宠物们提供了更好的生活环境和更专业的服务,也为我们研发SSM宠物之家管理系统提供了宝贵的经验和借鉴。
再次感谢所有给予我支持和帮助的人,是你们的关心和付出,让我能够顺利完成SSM宠物之家管理系统的研发与实施工作。我会倍加珍惜这份感激之情,继续努力学习和工作,为社会的发展和进步贡献自己的力量。
免费领取项目源码,请关注❥点赞收藏并私信博主,谢谢~

被折叠的 条评论
为什么被折叠?



