本文介绍了基于SpringBoot的心理健康服务系统APPAPP的设计与实现。该系统旨在为用户提供便捷、隐私安全的心理健康测试服务,通过测试结果解读和建议,帮助用户了解自身心理状况并提供相应的支持和资源引导。平台采用SpringBoot框架进行后端服务开发,Java作为编程语言,以确保用户数据的安全存储与管理。此外,通过整合MySQL数据库,实现数据的高效存储和管理。通过该系统的设计与实现,将为用户提供一个方便、安全的心理健康测试工具,促进心理健康意识的普及和提高,为用户提供个性化的心理支持和资源引导,具有重要的实际应用价值和社会意义。
关键词:SpringBoot;MySQL;心理健康服务系统APPAPP;Java
Psychological health service system
This article introduces the design and implementation of a mental health service system APP based on SpringBoot. The system aims to provide users with convenient, privacy and secure mental health testing services. By interpreting and providing suggestions based on test results, it helps users understand their own psychological status and provides corresponding support and resource guidance. The platform adopts the SpringBoot framework for backend service development, with Java as the programming language to ensure the secure storage and management of user data. In addition, by integrating MySQL databases, efficient storage and management of data can be achieved. Through the design and implementation of this system, it will provide users with a convenient and safe mental health testing tool, promote the popularization and improvement of mental health awareness, provide personalized psychological support and resource guidance, and have important practical application value and social significance.
Keywords: SpringBoot; MySQL; Psychological Health Service System APP; Java
1 绪论
心理健康问题日益引起人们的关注,而心理健康评估是了解和提升个体心理状况的重要手段。然而,传统的心理健康评估方式存在诸多限制,如时间、地点和专业人员的依赖性。而随着智能手机和智能应用的普及,基于SpringBoot的心理健康服务系统APPAPP成为了一种便捷、实用的方式,能够满足用户对心理评估的需求。该选题背景的重要性在于,传统的心理健康评估方式往往需要人们亲自前往心理机构或医院进行专业测试,这对于许多人来说具有一定的门槛和限制。而基于SpringBoot的心理健康服务系统APPAPP则可以通过智能手机轻松使用,使更多的人能够方便地进行心理健康测试和评估。
1.2研究意义
基于SpringBoot的心理健康服务系统APPAPP的研究意义在于提供了一种便捷、实用的心理健康评估方式,能够满足用户对心理评估的需求。传统的心理健康评估方式往往需要人们亲自前往心理机构或医院进行专业测试,具有一定的门槛和限制。而基于SpringBoot的心理健康服务系统APPAPP则可以通过智能手机轻松使用,使更多的人能够方便地进行心理健康测试和评估。这种便捷的评估方式有助于提升心理健康意识的普及和提高,为用户提供个性化的心理支持和资源引导,具有重要的实际应用价值和社会意义。通过这项研究,将为用户提供一个方便、安全的心理健康测试工具,促进心理健康意识的普及和提高,为用户提供个性化的心理支持和资源引导,有助于提升心理健康水平和生活质量。同时,这一研究成果也为心理学和信息技术的融合提供了重要的实践范例,为相关领域的发展和创新做出了积极的探索和尝试。
因此,基于SpringBoot的心理健康服务系统APPAPP的研究具有重要的现实意义和科研价值,对促进心理健康领域的发展以及提升人们的心理健康水平具有重要的意义。
Android是基于Linux内核的操作系统,早期由Google开发,后由开放手机联盟开发。它采用了软件堆的架构,主要分为三部分。底层以Linux内核工作为基础,只提供基本功能;其他的应用软件则由各公司自行开发,以Java作为编写程序的一部分。另外,为了推广此技术,Google和其它几十个手机公司建立了开放手机联盟。Android在未公开之前常被传闻为GPhone。
1.4 Springboot框架
Spring框架是Java平台上的一种开源应用框架,提供具有控制反转特性的容器。尽管Spring框架自身对编程模型没有限制,但其在Java应用中的频繁使用让它备受青睐,以至于后来让它作为EJB(EnterpriseJavaBeans)模型的补充,甚至是替补。Spring框架为开发提供了一系列的解决方案,比如利用控制反转的核心特性,并通过依赖注入实现控制反转来实现管理对象生命周期容器化,利用面向切面编程进行声明式的事务管理,整合多种持久化技术管理数据访问,提供大量优秀的Web框架方便开发等等。Spring框架具有控制反转(IOC)特性,IOC旨在方便项目维护和测试,它提供了一种通过Java的反射机制对Java对象进行统一的配置和管理的方法。Spring框架利用容器管理对象的生命周期,容器可以通过扫描XML文件或类上特定Java注解来配置对象,开发者可以通过依赖查找或依赖注入来获得对象。Spring框架具有面向切面编程(AOP)框架,SpringAOP框架基于代理模式,同时运行时可配置;AOP框架主要针对模块之间的交叉关注点进行模块化。Spring框架的AOP框架仅提供基本的AOP特性,虽无法与AspectJ框架相比,但通过与AspectJ的集成,也可以满足基本需求。Spring框架下的事务管理、远程访问等功能均可以通过使用SpringAOP技术实现。Spring的事务管理框架为Java平台带来了一种抽象机制,使本地和全局事务以及嵌套事务能够与保存点一起工作,并且几乎可以在Java平台的任何环境中工作。Spring集成多种事务模板,系统可以通过事务模板、XML或Java注解进行事务配置,并且事务框架集成了消息传递和缓存等功能。Spring的数据访问框架解决了开发人员在应用程序中使用数据库时遇到的常见困难。它不仅对Java:JDBC、iBATS/MyBATIs、Hibernate、Java数据对象(JDO)、ApacheOJB和ApacheCayne等所有流行的数据访问框架中提供支持,同时还可以与Spring的事务管理一起使用,为数据访问提供了灵活的抽象。Spring框架最初是没有打算构建一个自己的WebMVC框架,其开发人员在开发过程中认为现有的StrutsWeb框架的呈现层和请求处理层之间以及请求处理层和模型之间的分离不够,于是创建了SpringMVC。
1.5 MySQL数据库
数据库是系统开发过程中不可或缺的一部分。 在WEB应用方面,MySQL AB开发了一个具有很大优势的MySQL关系数据库管理系统。 MySQL可以将数据存储在不同的表中,这非常灵活,并且还可以提高系统在实际应用中的速度。 数据库访问最常用于标准SQL语言,MySQL用于SQL语言,因此它具有高度兼容性。数据库的操作是必不可少的,包括对数据库表的增加、删除、修改、查询等功能。现如今,数据库可以分为关系型数据库和非关系型数据库,Mysql属于关系性数据库,Mysql数据库是一款小型的关系型数据库,它以其自身特点:体积小、速度快、成本低等,Mysql数据库是目前最受欢迎的开源数据库。
在WEB应用技术中, Mysql数据库支持不同的操作系统平台,虽然在不同平台下的安装和配置都不相同,但是差别也不是很大,Mysql在Windows平台下两种安装方式,二进制版和免安装版。安装完Mysql数据库之后,需要启动服务进程,相应的客户端就可以连接数据库,客户端可通过命令行或者图形界面工具登录数据库。
数据库管理系统的总体结构图如下图所示。

图1.5.1 数据库组成结构
Java主要采用CORBA技术和安全模型,可以在互联网应用的数据保护。它还提供了对EJB(Enterprise JavaBeans)的全面支持,Java servlet API,JSP(Java server pages),和XML技术。Java语言是一种面向对象的语言,它通过提供最基本的方法来完成指定的任务,开发者只需要知道一些概念就能够编写出一些应用程序。Java程序相对较小,其代码能够在小机器上运行。Java是一种计算机编程语言,具有封装、继承和多态性三个主要特性,广泛应用于企业Web应用程序开发和移动应用程序开发。
Java语言和一般编译器以及直译的区别在于,Java首先将源代码转换为字节码,然后将其转换为JVM的可执行文件,JVM可以在各种不同的JVM上运行。因此,实现了它的跨平台特性。虽然这使得Java在早期非常缓慢,但是随着Java的开发,它已经得到了改进。
2心理健康服务系统APP需求分析
在我们开发一个新的项目的时候,我们首先要考虑这个项目是否可以开发,是否值得开发,因此在开发本心理健康服务系统APP的第一步就要对系统的需求进行分析。
2.1 可行性分析
在构建基于SpringBoot的心理健康服务系统APPAPP时,我们采用了多种开源免费的技术和工具,如使用IDEA作为开发环境,Tomcat作为应用服务器,以及MySQL 5.7作为数据库管理系统。这些技术和工具不仅降低了开发成本,还提供了强大的功能和良好的性能。此外,我们还借助了Photoshop等图片处理软件,为用户设计了友好易用的界面。整个系统充分利用了开源的Java技术栈,确保了系统的稳定性和可维护性。通过这些开源技术的整合,我们成功打造了一个功能完善、性能稳定的心理健康服务系统APPAPP,为用户提供便捷、高效的心理健康服务。
(2)操作方面上的可行性:
设计的心理健康服务系统APP在界面上简介易懂,而且通过导航栏能够明显的看到想要了解的各种信息,功能模块划分明确,而且在操作方面对使用者没有任何要求,无需培训,而且系统操作起来十分简单,能够便捷的管理任何信息。因此在操作方面可行性也是没有问题的。
(3)技术方面上的可行性:
在技术实现方面,我们的心理健康服务APP采用了SpringBoot框架,结合Eclipse开发环境和MySQL数据库,确保项目的稳定性、可行性和未来的可维护性。SpringBoot简化了开发过程,提高了效率,而活跃的社区支持则保证了技术的持续更新和优化。我们将持续为用户提供高质量的心理健康服务。
业务流程是用一些特定的符合和线条来进行演示用户在使用系统时的过程,在进行系统分析的时候,业务流程可以帮助开发人员更好的理解业务,发现错误,完善系统。
用户成功登入系统后就能够实现增加数据的操作,增加数据的编号是特定的,系统生成,用户不能随意填写,除了编号以外,其他增加信息用户自己填写,填写后的信息经过系统验证,验证合法通过就显示增加数据成功了,相反的话,就没有增加成功,图2-1显示的就是在增加数据时的流程。

图2-1 数据增加流程图
数据修改时的流程和上面介绍的数据增加时的流程差不多,如图2-2所示。

图2-2 数据修改流程图
如果系统里面存在一些没有用的数据的话,相关的管理人员还可以对这些数据进行删除,图2-3就是数据删除时的流程图。

图2-3 数据删除流程图
(1)咨询师信息模块:本心理健康服务系统APP最主要的功能就是评论,所有系统中需要管理员添加各种咨询师信息供用户查询,评论,管理员在此模块主要是对咨询师信息的查询、重置和删除,普通用户则实现咨询师信息的点赞、收藏、评论等操作。如下图2-1所示。

图2-4咨询师信息模块用例图
(2)健康档案模块:管理员在后台可以对健康档案及其分类进行查询、重置和删除,用户则实现健康档案信息的查看、测试结果、结果分析等操作。如下图2-2所示。

图2-5健康科普模块用例图
(3)用户管理模块:在客户端游客可以通过注册,然后参与到系统当中,管理员可以对注册的用户进行修改、删除、查询、也可以添加新的用户。如下图2-3所示。

图2-6用户管理模块用例图
2.4非功能性分析
心理健康服务系统APP的非功能性需求比如心理健康服务系统APP的安全性怎么样,可靠性怎么样,性能怎么样,可拓展性怎么样等。具体可以表示在如下3-1表格中:
表3-1心理健康服务系统APP非功能需求表
| 安全性 | 主要指心理健康服务系统APP数据库的安装,数据库的使用和密码的设定必须合乎规范。 |
| 可靠性 | 可靠性是指心理健康服务系统APP能够安装用户的指示进行操作,经过测试,可靠性90%以上。 |
| 性能 | 性能是影响心理健康服务系统APP占据市场的必要条件,所以性能最好要佳才好。 |
| 可扩展性 | 比如数据库预留多个属性,比如接口的使用等确保了系统的非功能性需求。 |
| 易用性 | 用户只要跟着心理健康服务系统APP的页面展示内容进行操作,就可以了。 |
| 可维护性 | 心理健康服务系统APP开发的可维护性是非常重要的,经过测试,可维护性没有问题 |
3心理健康服务系统APP概要设计
3.1 系统体系结构设计
本心理健康服务系统APP总体的体系结构图分为客户端体系结构和管理端体系结构,其具体结构图如图3-1和图3-2所示
3.1.1客户端功能结构设计
系统的客户端主要是用户通过浏览器进入到系统当中,对平台的信息进行查看、评论、管理,包括首页,心理自测,心理咨询,医院推荐、网站公告、讨论区、健康科普、我的、基本信息、线上咨询、健康档案、错题列表、收藏,其前台用户功能模块图如图3-1所示。

图3-1心理健康服务系统APP客户端功能结构图
3.1.2管理端功能结构设计
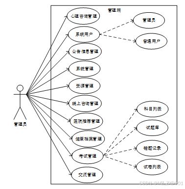
系统的管理端主要是管理员对平台的信息进行管理,包括系统用户、心理咨询管理、线上咨询管理、医院推荐管理、健康档案管理、系统管理、公告信息管理、资源管理、考试管理、交流管理十大模块,其管理端功能模块图如图3-2所示。

图3-2心理健康服务系统APP管理端功能结构图
3.2总体功设计
本心理健康服务系统APP分为客户端以及管理端两个页面,客户端由游客/用户进入,用户登录后实现咨询师信息的查看,评论的管理等,管理员端是管理员进行登录,登录以后对心理健康服务系统APP所有数据进行管理。心理健康服务系统APP的总体用例图如图3-3所示

图3-3心理健康服务系统APPAPP功能总体用例图
3.3子模块设计
3.3.1系统客户端界面
心理健康服务系统APP的前台是用户进行操作的,主要实现用户对健康科普以及咨询师信息的查看,注册登录以后实现咨询师信息的预约、咨询以及评论、咨询师信息管理、心理测评管理。客户端普通用户用例图如图3-4所示

图3-4心理健康服务系统APPAPP客户端普通用户用例图
客户端普通用户的功能包含了心理自测、心理咨询、咨询师信息、注册登录、医院推荐、咨询、网站公告七部分。
(1)用户在前台可以查看健康科普信息,让用户了解平台的各种科普信息,可以对自己喜欢的信息进行收藏、点赞,也可以实现对信息的评论,与共同爱好者产生交流,用例说明如下表所示:
表3-1 健康科普用例图
| 用例名称 | 健康科普藏/点赞/评论 |
| 角色 | 普通用户 |
| 用例说明 | 用户在前台查看健康科普,对喜欢的资讯进行收藏、点赞、评论 |
| 前置条件 | 用户登录 |
| 后置条件 | 对用户的收藏、点赞、评论在系统中展示出来 |
| 基本事件流 | 1、用户通过浏览器进入本心理健康服务系统APP 2、用户登录到系统当中 3、用户进入健康科普,选择科普信息进入详情 4、用户点击收藏或者点赞 5、在评论框输入评论内容,点击提交 |
| 推展流程 | 无 |
| 异常事件流 | 1、用户没有登录 2、输入的评论内容为空 |
| 其他 | 无 |
(2)心理健康服务系统APP主要的功能就是咨询师信息的评论,所有在系统中用户可以选择自己喜欢的咨询师信息进行评论,用例说明如下表所示:
表3-2 咨询师信息用例图
| 用例名称 | 咨询师信息评论 |
| 角色 | 普通用户 |
| 用例说明 | 用户在前台查看咨询师信息,对喜欢的咨询师信息进行咨询、收藏、评论、点赞 |
| 前置条件 | 用户登录 |
| 后置条件 | 对咨询师信息评论或者收藏 |
| 基本事件流 | 1、用户通过浏览器进入本心理健康服务系统APP 2、用户登录到系统当中 3、用户进入心理咨询信息,选择咨询师信息进入详情 4、在评论框输入评论内容,点击提交 |
| 推进流程 | 无 |
| 异常事件流 | 1、用户没有登录,需要注册登录后才能操作 2、输入的评论内容为空 |
| 其他 | 无 |
3.3.2系统后端界面
心理健康服务系统APP的管理端是由管理员进行操作的,主要实现管理员对系统用户、心理咨询管理、线上咨询管理、医院推荐管理、健康档案管理、系统管理、公告信息管理、资源管理、考斯管理、交流管理。管理员用例图如图3-5所示

图3-5心理健康服务系统APP管理端管理员用例图
管理端管理员的功能包含了系统用户、心理咨询管理、线上咨询管理、医院推荐管理、健康档案管理、系统管理、公告信息管理、资源管理、考斯管理、交流管理十大部分。
(1)管理员在后台对咨询师信息的查询、如果需要添加新的咨询师,点击添加按钮,输入咨询师信息提交,也可以对咨询师信息进行修改,删除,查询,用例说明如下表所示:
表3-3 咨询师信息管理用例图
| 用例名称 | 咨询师信息管理 |
| 角色 | 管理员用户 |
| 用例说明 | 对系统当中的咨询师信息进行查询、重置和删除 |
| 前置条件 | 管理员登录 |
| 后置条件 | |
| 基本事件流 | 1、管理员通过后台登录到系统当中 2、显示系统当中的所有的心理咨询信息,可以输入关键词查询 3、选择内容进行查询、重置和删除 4、点击提交 |
| 拓展流程 | 无 |
| 异常事件流 | 输入的咨询师信息内容不正确,提示错误信息 |
| 其他 | 无 |
3.4系统E-R图设计
下面是整个心理健康服务系统APP中主要的数据库表总E-R实体关系图。

图3-2心理健康服务系统APPAPP总E-R关系图
3.5 数据库设计
通过上一节中心理健康服务系统APP中总E-R关系图上得出一共需要创建很多个数据表。在此我主要罗列几个主要的数据库表结构设计。
| 编号 | 名称 | 数据类型 | 长度 | 小数位 | 允许空值 | 主键 | 默认值 | 说明 |
| 1 | token_id | int | 10 | 0 | N | Y | 临时访问牌ID | |
| 2 | token | varchar | 64 | 0 | Y | N | 临时访问牌 | |
| 3 | info | text | 65535 | 0 | Y | N | ||
| 4 | maxage | int | 10 | 0 | N | N | 2 | 最大寿命:默认2小时 |
| 5 | create_time | timestamp | 19 | 0 | N | N | CURRENT_TIMESTAMP | 创建时间: |
| 6 | update_time | timestamp | 19 | 0 | N | N | CURRENT_TIMESTAMP | 更新时间: |
| 7 | user_id | int | 10 | 0 | N | N | 0 | 用户编号: |
| 编号 | 名称 | 数据类型 | 长度 | 小数位 | 允许空值 | 主键 | 默认值 | 说明 |
| 1 | article_id | mediumint | 8 | 0 | N | Y | 文章id:[0,8388607] | |
| 2 | title | varchar | 125 | 0 | N | Y | 标题:[0,125]用于文章和html的title标签中 | |
| 3 | type | varchar | 64 | 0 | N | N | 0 | 文章分类:[0,1000]用来搜索指定类型的文章 |
| 4 | hits | int | 10 | 0 | N | N | 0 | 点击数:[0,1000000000]访问这篇文章的人次 |
| 5 | praise_len | int | 10 | 0 | N | N | 0 | 点赞数 |
| 6 | create_time | timestamp | 19 | 0 | N | N | CURRENT_TIMESTAMP | 创建时间: |
| 7 | update_time | timestamp | 19 | 0 | N | N | CURRENT_TIMESTAMP | 更新时间: |
| 8 | source | varchar | 255 | 0 | Y | N | 来源:[0,255]文章的出处 | |
| 9 | url | varchar | 255 | 0 | Y | N | 来源地址:[0,255]用于跳转到发布该文章的网站 | |
| 10 | tag | varchar | 255 | 0 | Y | N | 标签:[0,255]用于标注文章所属相关内容,多个标签用空格隔开 | |
| 11 | content | longtext | 2147483647 | 0 | Y | N | 正文:文章的主体内容 | |
| 12 | img | varchar | 255 | 0 | Y | N | 封面图 | |
| 13 | description | text | 65535 | 0 | Y | N | 文章描述 |
| 编号 | 名称 | 数据类型 | 长度 | 小数位 | 允许空值 | 主键 | 默认值 | 说明 |
| 1 | type_id | smallint | 5 | 0 | N | Y | 分类ID:[0,10000] | |
| 2 | display | smallint | 5 | 0 | N | N | 100 | 显示顺序:[0,1000]决定分类显示的先后顺序 |
| 3 | name | varchar | 16 | 0 | N | N | 分类名称:[2,16] | |
| 4 | father_id | smallint | 5 | 0 | N | N | 0 | 上级分类ID:[0,32767] |
| 5 | description | varchar | 255 | 0 | Y | N | 描述:[0,255]描述该分类的作用 | |
| 6 | icon | text | 65535 | 0 | Y | N | 分类图标: | |
| 7 | url | varchar | 255 | 0 | Y | N | 外链地址:[0,255]如果该分类是跳转到其他网站的情况下,就在该URL上设置 | |
| 8 | create_time | timestamp | 19 | 0 | N | N | CURRENT_TIMESTAMP | 创建时间: |
| 9 | update_time | timestamp | 19 | 0 | N | N | CURRENT_TIMESTAMP | 更新时间: |
| 编号 | 名称 | 数据类型 | 长度 | 小数位 | 允许空值 | 主键 | 默认值 | 说明 |
| 1 | auth_id | int | 10 | 0 | N | Y | 授权ID: | |
| 2 | user_group | varchar | 64 | 0 | Y | N | 用户组: | |
| 3 | mod_name | varchar | 64 | 0 | Y | N | 模块名: | |
| 4 | table_name | varchar | 64 | 0 | Y | N | 表名: | |
| 5 | page_title | varchar | 255 | 0 | Y | N | 页面标题: | |
| 6 | path | varchar | 255 | 0 | Y | N | 路由路径: | |
| 7 | position | varchar | 32 | 0 | Y | N | 位置: | |
| 8 | mode | varchar | 32 | 0 | N | N | _blank | 跳转方式: |
| 9 | add | tinyint | 3 | 0 | N | N | 1 | 是否可增加: |
| 10 | del | tinyint | 3 | 0 | N | N | 1 | 是否可删除: |
| 11 | set | tinyint | 3 | 0 | N | N | 1 | 是否可修改: |
| 12 | get | tinyint | 3 | 0 | N | N | 1 | 是否可查看: |
| 13 | field_add | text | 65535 | 0 | Y | N | 添加字段: | |
| 14 | field_set | text | 65535 | 0 | Y | N | 修改字段: | |
| 15 | field_get | text | 65535 | 0 | Y | N | 查询字段: | |
| 16 | table_nav_name | varchar | 500 | 0 | Y | N | 跨表导航名称: | |
| 17 | table_nav | varchar | 500 | 0 | Y | N | 跨表导航: | |
| 18 | option | text | 65535 | 0 | Y | N | 配置: | |
| 19 | create_time | timestamp | 19 | 0 | N | N | CURRENT_TIMESTAMP | 创建时间: |
| 20 | update_time | timestamp | 19 | 0 | N | N | CURRENT_TIMESTAMP | 更新时间: |
| 编号 | 名称 | 数据类型 | 长度 | 小数位 | 允许空值 | 主键 | 默认值 | 说明 |
| 1 | collect_id | int | 10 | 0 | N | Y | 收藏ID: | |
| 2 | user_id | int | 10 | 0 | N | N | 0 | 收藏人ID: |
| 3 | source_table | varchar | 255 | 0 | Y | N | 来源表: | |
| 4 | source_field | varchar | 255 | 0 | Y | N | 来源字段: | |
| 5 | source_id | int | 10 | 0 | N | N | 0 | 来源ID: |
| 6 | title | varchar | 255 | 0 | Y | N | 标题: | |
| 7 | img | varchar | 255 | 0 | Y | N | 封面: | |
| 8 | create_time | timestamp | 19 | 0 | N | N | CURRENT_TIMESTAMP | 创建时间: |
| 9 | update_time | timestamp | 19 | 0 | N | N | CURRENT_TIMESTAMP | 更新时间: |
| 编号 | 名称 | 数据类型 | 长度 | 小数位 | 允许空值 | 主键 | 默认值 | 说明 |
| 1 | comment_id | int | 10 | 0 | N | Y | 评论ID: | |
| 2 | user_id | int | 10 | 0 | N | N | 0 | 评论人ID: |
| 3 | reply_to_id | int | 10 | 0 | N | N | 0 | 回复评论ID:空为0 |
| 4 | content | longtext | 2147483647 | 0 | Y | N | 内容: | |
| 5 | nickname | varchar | 255 | 0 | Y | N | 昵称: | |
| 6 | avatar | varchar | 255 | 0 | Y | N | 头像地址:[0,255] | |
| 7 | create_time | timestamp | 19 | 0 | N | N | CURRENT_TIMESTAMP | 创建时间: |
| 8 | update_time | timestamp | 19 | 0 | N | N | CURRENT_TIMESTAMP | 更新时间: |
| 9 | source_table | varchar | 255 | 0 | Y | N | 来源表: | |
| 10 | source_field | varchar | 255 | 0 | Y | N | 来源字段: | |
| 11 | source_id | int | 10 | 0 | N | N | 0 | 来源ID: |
| 编号 | 名称 | 数据类型 | 长度 | 小数位 | 允许空值 | 主键 | 默认值 | 说明 |
| 1 | exam_question_id | mediumint | 8 | 0 | N | Y | ||
| 2 | subject_name | varchar | 255 | 0 | Y | N | 科目名称 | |
| 3 | type | varchar | 20 | 0 | Y | N | 类型 | |
| 4 | title | varchar | 255 | 0 | Y | N | 题目 | |
| 5 | question_item | varchar | 500 | 0 | Y | N | 选项 | |
| 6 | answer | varchar | 500 | 0 | Y | N | 参考答案 | |
| 7 | score | double | 9 | 2 | Y | N | 总分 | |
| 8 | create_time | timestamp | 19 | 0 | N | N | CURRENT_TIMESTAMP | 创建时间: |
| 9 | update_time | timestamp | 19 | 0 | N | N | CURRENT_TIMESTAMP | 更新时间: |
| 编号 | 名称 | 数据类型 | 长度 | 小数位 | 允许空值 | 主键 | 默认值 | 说明 |
| 1 | forum_id | mediumint | 8 | 0 | N | Y | 论坛id | |
| 2 | display | smallint | 5 | 0 | N | N | 100 | 排序 |
| 3 | user_id | mediumint | 8 | 0 | N | N | 0 | 用户ID |
| 4 | nickname | varchar | 16 | 0 | Y | N | 昵称:[0,16] | |
| 5 | praise_len | int | 10 | 0 | Y | N | 0 | 点赞数 |
| 6 | hits | int | 10 | 0 | N | N | 0 | 访问数 |
| 7 | title | varchar | 125 | 0 | N | N | 标题 | |
| 8 | keywords | varchar | 125 | 0 | Y | N | 关键词 | |
| 9 | description | varchar | 255 | 0 | Y | N | 描述 | |
| 10 | url | varchar | 255 | 0 | Y | N | 来源地址 | |
| 11 | tag | varchar | 255 | 0 | Y | N | 标签 | |
| 12 | img | text | 65535 | 0 | Y | N | 封面图 | |
| 13 | content | longtext | 2147483647 | 0 | Y | N | 正文 | |
| 14 | create_time | timestamp | 19 | 0 | N | N | CURRENT_TIMESTAMP | 创建时间: |
| 15 | update_time | timestamp | 19 | 0 | N | N | CURRENT_TIMESTAMP | 更新时间: |
| 16 | avatar | varchar | 255 | 0 | Y | N | 发帖人头像: | |
| 17 | type | varchar | 64 | 0 | N | N | 0 | 论坛分类:[0,1000]用来搜索指定类型的论坛帖 |
| 编号 | 名称 | 数据类型 | 长度 | 小数位 | 允许空值 | 主键 | 默认值 | 说明 |
| 1 | type_id | smallint | 5 | 0 | N | Y | 分类ID:[0,10000] | |
| 2 | name | varchar | 16 | 0 | N | N | 分类名称:[2,16] | |
| 3 | description | varchar | 255 | 0 | Y | N | 描述:[0,255]描述该分类的作用 | |
| 4 | url | varchar | 255 | 0 | Y | N | 外链地址:[0,255]如果该分类是跳转到其他网站的情况下,就在该URL上设置 | |
| 5 | father_id | smallint | 5 | 0 | N | N | 0 | 上级分类ID:[0,32767] |
| 6 | icon | varchar | 255 | 0 | Y | N | 分类图标: | |
| 7 | create_time | timestamp | 19 | 0 | N | N | CURRENT_TIMESTAMP | 创建时间: |
| 8 | update_time | timestamp | 19 | 0 | N | N | CURRENT_TIMESTAMP | 更新时间: |
| 编号 | 名称 | 数据类型 | 长度 | 小数位 | 允许空值 | 主键 | 默认值 | 说明 |
| 1 | health_records_id | int | 10 | 0 | N | Y | 健康档案ID | |
| 2 | test_user | int | 10 | 0 | Y | N | 0 | 测试用户 |
| 3 | user_name | varchar | 64 | 0 | Y | N | 用户姓名 | |
| 4 | test_name | varchar | 64 | 0 | Y | N | 测试名称 | |
| 5 | test_time | date | 10 | 0 | Y | N | 测试时间 | |
| 6 | test_score | varchar | 64 | 0 | Y | N | 测试分数 | |
| 7 | test_result | varchar | 64 | 0 | Y | N | 测试结果 | |
| 8 | result_analysis | text | 65535 | 0 | Y | N | 结果分析 | |
| 9 | create_time | datetime | 19 | 0 | N | N | CURRENT_TIMESTAMP | 创建时间 |
| 10 | update_time | timestamp | 19 | 0 | N | N | CURRENT_TIMESTAMP | 更新时间 |
| 编号 | 名称 | 数据类型 | 长度 | 小数位 | 允许空值 | 主键 | 默认值 | 说明 |
| 1 | hits_id | int | 10 | 0 | N | Y | 点赞ID: | |
| 2 | user_id | int | 10 | 0 | N | N | 0 | 点赞人: |
| 3 | create_time | timestamp | 19 | 0 | N | N | CURRENT_TIMESTAMP | 创建时间: |
| 4 | update_time | timestamp | 19 | 0 | N | N | CURRENT_TIMESTAMP | 更新时间: |
| 5 | source_table | varchar | 255 | 0 | Y | N | 来源表: | |
| 6 | source_field | varchar | 255 | 0 | Y | N | 来源字段: | |
| 7 | source_id | int | 10 | 0 | N | N | 0 | 来源ID: |
表hospital_recommendation (医院推荐)
| 编号 | 名称 | 数据类型 | 长度 | 小数位 | 允许空值 | 主键 | 默认值 | 说明 |
| 1 | hospital_recommendation_id | int | 10 | 0 | N | Y | 医院推荐ID | |
| 2 | hospital_name | varchar | 64 | 0 | Y | N | 医院名称 | |
| 3 | hospital_address | varchar | 64 | 0 | Y | N | 医院地址 | |
| 4 | psychological_department | varchar | 64 | 0 | Y | N | 心理科室 | |
| 5 | consultation_hotline | varchar | 64 | 0 | Y | N | 咨询电话 | |
| 6 | visit_time | varchar | 64 | 0 | Y | N | 就诊时间 | |
| 7 | hospital_images | varchar | 255 | 0 | Y | N | 医院图片 | |
| 8 | center_introduction | text | 65535 | 0 | Y | N | 中心介绍 | |
| 9 | psychological_team | text | 65535 | 0 | Y | N | 心理团队 | |
| 10 | areas_of_expertise | text | 65535 | 0 | Y | N | 擅长领域 | |
| 11 | hospital_details | longtext | 2147483647 | 0 | Y | N | 医院详情 | |
| 12 | hits | int | 10 | 0 | N | N | 0 | 点击数 |
| 13 | praise_len | int | 10 | 0 | N | N | 0 | 点赞数 |
| 14 | create_time | datetime | 19 | 0 | N | N | CURRENT_TIMESTAMP | 创建时间 |
| 15 | update_time | timestamp | 19 | 0 | N | N | CURRENT_TIMESTAMP | 更新时间 |
| 编号 | 名称 | 数据类型 | 长度 | 小数位 | 允许空值 | 主键 | 默认值 | 说明 |
| 1 | notice_id | mediumint | 8 | 0 | N | Y | 公告id: | |
| 2 | title | varchar | 125 | 0 | N | N | 标题: | |
| 3 | content | longtext | 2147483647 | 0 | Y | N | 正文: | |
| 4 | create_time | timestamp | 19 | 0 | N | N | CURRENT_TIMESTAMP | 创建时间: |
| 5 | update_time | timestamp | 19 | 0 | N | N | CURRENT_TIMESTAMP | 更新时间: |
| 编号 | 名称 | 数据类型 | 长度 | 小数位 | 允许空值 | 主键 | 默认值 | 说明 |
| 1 | online_consultation_id | int | 10 | 0 | N | Y | 线上咨询ID | |
| 2 | consultants_name | varchar | 64 | 0 | Y | N | 咨询师姓名 | |
| 3 | gender_of_consultant | varchar | 64 | 0 | Y | N | 咨询师性别 | |
| 4 | age_of_consultant | varchar | 64 | 0 | Y | N | 咨询师年龄 | |
| 5 | contact_information | varchar | 64 | 0 | Y | N | 联系方式 | |
| 6 | proficient_in_direction | varchar | 64 | 0 | Y | N | 擅长方向 | |
| 7 | consulting_users | int | 10 | 0 | Y | N | 0 | 咨询用户 |
| 8 | user_name | varchar | 64 | 0 | Y | N | 用户姓名 | |
| 9 | user_gender | varchar | 64 | 0 | Y | N | 用户性别 | |
| 10 | consultation_title | varchar | 64 | 0 | Y | N | 咨询标题 | |
| 11 | consultation_type | varchar | 64 | 0 | Y | N | 咨询类型 | |
| 12 | consultation_content | text | 65535 | 0 | Y | N | 咨询内容 | |
| 13 | reply_content | text | 65535 | 0 | Y | N | 回复内容 | |
| 14 | create_time | datetime | 19 | 0 | N | N | CURRENT_TIMESTAMP | 创建时间 |
| 15 | update_time | timestamp | 19 | 0 | N | N | CURRENT_TIMESTAMP | 更新时间 |
| 编号 | 名称 | 数据类型 | 长度 | 小数位 | 允许空值 | 主键 | 默认值 | 说明 |
| 1 | praise_id | int | 10 | 0 | N | Y | 点赞ID: | |
| 2 | user_id | int | 10 | 0 | N | N | 0 | 点赞人: |
| 3 | create_time | timestamp | 19 | 0 | N | N | CURRENT_TIMESTAMP | 创建时间: |
| 4 | update_time | timestamp | 19 | 0 | N | N | CURRENT_TIMESTAMP | 更新时间: |
| 5 | source_table | varchar | 255 | 0 | Y | N | 来源表: | |
| 6 | source_field | varchar | 255 | 0 | Y | N | 来源字段: | |
| 7 | source_id | int | 10 | 0 | N | N | 0 | 来源ID: |
| 8 | status | bit | 1 | 0 | N | N | 1 | 点赞状态:1为点赞,0已取消 |
表psychological_counseling (心理咨询)
| 编号 | 名称 | 数据类型 | 长度 | 小数位 | 允许空值 | 主键 | 默认值 | 说明 |
| 1 | psychological_counseling_id | int | 10 | 0 | N | Y | 心理咨询ID | |
| 2 | consultants_name | varchar | 64 | 0 | Y | N | 咨询师姓名 | |
| 3 | gender_of_consultant | varchar | 64 | 0 | Y | N | 咨询师性别 | |
| 4 | age_of_consultant | varchar | 64 | 0 | Y | N | 咨询师年龄 | |
| 5 | consultants_photo | varchar | 255 | 0 | Y | N | 咨询师照片 | |
| 6 | contact_information | varchar | 64 | 0 | Y | N | 联系方式 | |
| 7 | proficient_in_direction | varchar | 64 | 0 | Y | N | 擅长方向 | |
| 8 | coaching_field | text | 65535 | 0 | Y | N | 辅导领域 | |
| 9 | shift_scheduling_time | text | 65535 | 0 | Y | N | 排班时间 | |
| 10 | career_history | text | 65535 | 0 | Y | N | 从业履历 | |
| 11 | personal_introduction | longtext | 2147483647 | 0 | Y | N | 个人介绍 | |
| 12 | hits | int | 10 | 0 | N | N | 0 | 点击数 |
| 13 | praise_len | int | 10 | 0 | N | N | 0 | 点赞数 |
| 14 | create_time | datetime | 19 | 0 | N | N | CURRENT_TIMESTAMP | 创建时间 |
| 15 | update_time | timestamp | 19 | 0 | N | N | CURRENT_TIMESTAMP | 更新时间 |
| 编号 | 名称 | 数据类型 | 长度 | 小数位 | 允许空值 | 主键 | 默认值 | 说明 |
| 1 | regular_users_id | int | 10 | 0 | N | Y | 普通用户ID | |
| 2 | user_name | varchar | 64 | 0 | Y | N | 用户姓名 | |
| 3 | user_gender | varchar | 64 | 0 | Y | N | 用户性别 | |
| 4 | examine_state | varchar | 16 | 0 | N | N | 已通过 | 审核状态 |
| 5 | user_id | int | 10 | 0 | N | N | 0 | 用户ID |
| 6 | create_time | datetime | 19 | 0 | N | N | CURRENT_TIMESTAMP | 创建时间 |
| 7 | update_time | timestamp | 19 | 0 | N | N | CURRENT_TIMESTAMP | 更新时间 |
表slides (轮播图)
| 编号 | 名称 | 数据类型 | 长度 | 小数位 | 允许空值 | 主键 | 默认值 | 说明 |
| 1 | slides_id | int | 10 | 0 | N | Y | 轮播图ID: | |
| 2 | title | varchar | 64 | 0 | Y | N | 标题: | |
| 3 | content | varchar | 255 | 0 | Y | N | 内容: | |
| 4 | url | varchar | 255 | 0 | Y | N | 链接: | |
| 5 | img | varchar | 255 | 0 | Y | N | 轮播图: | |
| 6 | hits | int | 10 | 0 | N | N | 0 | 点击量: |
| 7 | create_time | timestamp | 19 | 0 | N | N | CURRENT_TIMESTAMP | 创建时间: |
| 8 | update_time | timestamp | 19 | 0 | N | N | CURRENT_TIMESTAMP | 更新时间: |
| 编号 | 名称 | 数据类型 | 长度 | 小数位 | 允许空值 | 主键 | 默认值 | 说明 |
| 1 | subject_id | int | 10 | 0 | N | Y | ||
| 2 | name | varchar | 255 | 0 | Y | N | ||
| 3 | update_time | timestamp | 19 | 0 | N | N | CURRENT_TIMESTAMP | |
| 4 | create_time | timestamp | 19 | 0 | N | N | CURRENT_TIMESTAMP |
| 编号 | 名称 | 数据类型 | 长度 | 小数位 | 允许空值 | 主键 | 默认值 | 说明 |
| 1 | exam_id | mediumint | 8 | 0 | N | Y | 考试id | |
| 2 | subject_name | varchar | 255 | 0 | Y | N | ||
| 3 | name | varchar | 32 | 0 | N | N | 考试名称:[2,32] | |
| 4 | duration | int | 10 | 0 | Y | N | 答题时长 | |
| 5 | score | double | 9 | 2 | Y | N | 总分 | |
| 6 | status | varchar | 10 | 0 | Y | N | 状态:启用、禁用 | |
| 7 | create_time | timestamp | 19 | 0 | N | N | CURRENT_TIMESTAMP | 创建时间: |
| 8 | update_time | timestamp | 19 | 0 | N | N | CURRENT_TIMESTAMP | 更新时间: |
| 9 | user_id | int | 10 | 0 | Y | N | 出题人 |
| 编号 | 名称 | 数据类型 | 长度 | 小数位 | 允许空值 | 主键 | 默认值 | 说明 |
| 1 | exam_question_id | mediumint | 8 | 0 | N | Y | ||
| 2 | subject_name | varchar | 255 | 0 | Y | N | 科目名称 | |
| 3 | type | varchar | 20 | 0 | Y | N | 类型 | |
| 4 | title | varchar | 255 | 0 | Y | N | 题目 | |
| 5 | question_item | varchar | 500 | 0 | Y | N | 选项 | |
| 6 | answer | varchar | 500 | 0 | Y | N | 参考答案 | |
| 7 | score | double | 9 | 2 | Y | N | 总分 | |
| 8 | question_order | int | 10 | 0 | Y | N | 排序 | |
| 9 | exam_id | mediumint | 7 | 0 | Y | N | 所属试卷 | |
| 10 | create_time | timestamp | 19 | 0 | N | N | CURRENT_TIMESTAMP | 创建时间: |
| 11 | update_time | timestamp | 19 | 0 | N | N | CURRENT_TIMESTAMP | 更新时间: |
| 编号 | 名称 | 数据类型 | 长度 | 小数位 | 允许空值 | 主键 | 默认值 | 说明 |
| 1 | user_answer_id | mediumint | 8 | 0 | N | Y | ||
| 2 | user_id | mediumint | 7 | 0 | N | N | 用户ID:[0,8388607]用户获取其他与用户相关的数据 | |
| 3 | exam_id | mediumint | 7 | 0 | N | N | 0 | 考试id |
| 4 | score | double | 9 | 2 | Y | N | 0.00 | 分数 |
| 5 | answers | text | 65535 | 0 | Y | N | 答案 | |
| 6 | score_detail | text | 65535 | 0 | Y | N | 评分详情 | |
| 7 | objective_score | double | 9 | 2 | Y | N | 0.00 | 客观题得分 |
| 8 | subjective_score | double | 9 | 2 | Y | N | 0.00 | 主观题得分 |
| 9 | score_state | tinyint | 4 | 0 | Y | N | 0 | 评分状态 |
| 10 | nickname | varchar | 255 | 0 | Y | N | 提交人 | |
| 11 | create_time | timestamp | 19 | 0 | N | N | CURRENT_TIMESTAMP | 创建时间: |
| 12 | update_time | timestamp | 19 | 0 | N | N | CURRENT_TIMESTAMP | 更新时间: |
表upload (文件上传)
| 编号 | 名称 | 数据类型 | 长度 | 小数位 | 允许空值 | 主键 | 默认值 | 说明 |
| 1 | upload_id | int | 10 | 0 | N | Y | 上传ID | |
| 2 | name | varchar | 64 | 0 | Y | N | 文件名 | |
| 3 | path | varchar | 255 | 0 | Y | N | 访问路径 | |
| 4 | file | varchar | 255 | 0 | Y | N | 文件路径 | |
| 5 | display | varchar | 255 | 0 | Y | N | 显示顺序 | |
| 6 | father_id | int | 10 | 0 | Y | N | 0 | 父级ID |
| 7 | dir | varchar | 255 | 0 | Y | N | 文件夹 | |
| 8 | type | varchar | 32 | 0 | Y | N | 文件类型 |
| 编号 | 名称 | 数据类型 | 长度 | 小数位 | 允许空值 | 主键 | 默认值 | 说明 |
| 1 | user_id | mediumint | 8 | 0 | N | Y | 用户ID:[0,8388607]用户获取其他与用户相关的数据 | |
| 2 | state | smallint | 5 | 0 | N | N | 1 | 账户状态:[0,10](1可用|2异常|3已冻结|4已注销) |
| 3 | user_group | varchar | 32 | 0 | Y | N | 所在用户组:[0,32767]决定用户身份和权限 | |
| 4 | login_time | timestamp | 19 | 0 | N | N | CURRENT_TIMESTAMP | 上次登录时间: |
| 5 | phone | varchar | 11 | 0 | Y | N | 手机号码:[0,11]用户的手机号码,用于找回密码时或登录时 | |
| 6 | phone_state | smallint | 5 | 0 | N | N | 0 | 手机认证:[0,1](0未认证|1审核中|2已认证) |
| 7 | username | varchar | 16 | 0 | N | N | 用户名:[0,16]用户登录时所用的账户名称 | |
| 8 | nickname | varchar | 16 | 0 | Y | N | 昵称:[0,16] | |
| 9 | password | varchar | 64 | 0 | N | N | 密码:[0,32]用户登录所需的密码,由6-16位数字或英文组成 | |
| 10 | | varchar | 64 | 0 | Y | N | 邮箱:[0,64]用户的邮箱,用于找回密码时或登录时 | |
| 11 | email_state | smallint | 5 | 0 | N | N | 0 | 邮箱认证:[0,1](0未认证|1审核中|2已认证) |
| 12 | avatar | varchar | 255 | 0 | Y | N | 头像地址:[0,255] | |
| 13 | open_id | varchar | 255 | 0 | Y | N | 针对获取用户信息字段 | |
| 14 | create_time | timestamp | 19 | 0 | N | N | CURRENT_TIMESTAMP | 创建时间: |
| 15 | vip_level | varchar | 255 | 0 | Y | N | 会员等级 | |
| 16 | vip_discount | double | 11 | 2 | Y | N | 0.00 | 会员折扣 |
| 编号 | 名称 | 数据类型 | 长度 | 小数位 | 允许空值 | 主键 | 默认值 | 说明 |
| 1 | user_answer_id | mediumint | 8 | 0 | N | Y | ||
| 2 | subject_name | varchar | 255 | 0 | Y | N | 科目名称 | |
| 3 | question_item | varchar | 255 | 0 | Y | N | 选项 | |
| 4 | title | varchar | 255 | 0 | Y | N | 题目 | |
| 5 | type | varchar | 255 | 0 | Y | N | 题目类型 | |
| 6 | exam_id | mediumint | 7 | 0 | N | N | 0 | 考试id |
| 7 | score | double | 9 | 2 | Y | N | 0.00 | 分数 |
| 8 | answers | text | 65535 | 0 | Y | N | 用户提交的答案 | |
| 9 | answer | text | 65535 | 0 | Y | N | 参考答案 | |
| 10 | score_detail | text | 65535 | 0 | Y | N | 评分详情 | |
| 11 | objective_score | double | 9 | 2 | Y | N | 0.00 | 客观题得分 |
| 12 | subjective_score | double | 9 | 2 | Y | N | 0.00 | 主观题得分 |
| 13 | score_state | tinyint | 4 | 0 | Y | N | 0 | 评分状态 |
| 14 | nickname | varchar | 255 | 0 | Y | N | 提交人 | |
| 15 | user_id | int | 10 | 0 | N | N | 提交人ID | |
| 16 | create_time | timestamp | 19 | 0 | N | N | CURRENT_TIMESTAMP | 创建时间: |
| 17 | update_time | timestamp | 19 | 0 | N | N | CURRENT_TIMESTAMP | 更新时间: |
表user_group (用户组:用于用户前端身份和鉴权)
| 编号 | 名称 | 数据类型 | 长度 | 小数位 | 允许空值 | 主键 | 默认值 | 说明 |
| 1 | group_id | mediumint | 8 | 0 | N | Y | 用户组ID:[0,8388607] | |
| 2 | display | smallint | 5 | 0 | N | N | 100 | 显示顺序:[0,1000] |
| 3 | name | varchar | 16 | 0 | N | N | 名称:[0,16] | |
| 4 | description | varchar | 255 | 0 | Y | N | 描述:[0,255]描述该用户组的特点或权限范围 | |
| 5 | source_table | varchar | 255 | 0 | Y | N | 来源表: | |
| 6 | source_field | varchar | 255 | 0 | Y | N | 来源字段: | |
| 7 | source_id | int | 10 | 0 | N | N | 0 | 来源ID: |
| 8 | register | smallint | 5 | 0 | Y | N | 0 | 注册位置: |
| 9 | create_time | timestamp | 19 | 0 | N | N | CURRENT_TIMESTAMP | 创建时间: |
| 10 | update_time | timestamp | 19 | 0 | N | N | CURRENT_TIMESTAMP | 更新时间: |
4心理健康服务系统APPAPP详细设计与实现
心理健康服务系统APP的详细设计与实现主要是根据前面的心理健康服务系统APP的需求分析和心理健康服务系统APP的总体设计来设计页面并实现业务逻辑,开发工具采用IDEA,数据库在MYSQL中存储,运用了当下比较主流的SSM框架。
4.1系统前台部分功能模块的实现
4.1.1 前台首页界面
当进入心理健康服务系统APP的时候,系统以上中下的布局进行展示,首先映入眼帘的是系统的导航栏,下面是轮播图,再往下是公告栏信息,其主界面展示如下图4-1所示。

图4-1 前台首页界面图
4.1.2 登录界面
心理健康服务系统APP中的前台上注册后的用户是可以通过自己的账户名和密码进行登录的,当用户输入完整的自己的账户名和密码信息并点击“登录”按钮后,将会首先验证输入的有没有空数据,再次验证输入的账户名+密码和数据库中当前保存的用户信息是否一致,只有在一致后将会登录成功并自动跳转到心理健康服务系统APP的首页中;否则将会提示相应错误信息,用户登录界面如下图4-2所示。

图4-2登录界面图
登录关键代码如下所示。
/**
* 登录
* @param data
* @param httpServletRequest
* @return
*/
@PostMapping("login")
public Map<String, Object> login(@RequestBody Map<String, String> data, HttpServletRequest httpServletRequest) {
log.info("[执行登录接口]");
String username = data.get("username");
String email = data.get("email");
String phone = data.get("phone");
String password = data.get("password");
List resultList = null;
Map<String, String> map = new HashMap<>();
if(username != null && "".equals(username) == false){
map.put("username", username);
resultList = service.select(map, new HashMap<>()).getResultList();
}
else if(email != null && "".equals(email) == false){
map.put("email", email);
resultList = service.select(map, new HashMap<>()).getResultList();
}
else if(phone != null && "".equals(phone) == false){
map.put("phone", phone);
resultList = service.select(map, new HashMap<>()).getResultList();
}else{
return error(30000, "账号或密码不能为空");
}
if (resultList == null || password == null) {
return error(30000, "账号或密码不能为空");
}
//判断是否有这个用户
if (resultList.size()<=0){
return error(30000,"用户不存在");
}
User byUsername = (User) resultList.get(0);
Map<String, String> groupMap = new HashMap<>();
groupMap.put("name",byUsername.getUserGroup());
List groupList = userGroupService.select(groupMap, new HashMap<>()).getResultList();
if (groupList.size()<1){
return error(30000,"用户组不存在");
}
UserGroup userGroup = (UserGroup) groupList.get(0);
//查询用户审核状态
if (!StringUtils.isEmpty(userGroup.getSourceTable())){
String sql = "select examine_state from "+ userGroup.getSourceTable() +" WHERE user_id = " + byUsername.getUserId();
String res = String.valueOf(service.runCountSql(sql).getSingleResult());
if (res==null){
return error(30000,"用户不存在");
}
if (!res.equals("已通过")){
return error(30000,"该用户审核未通过");
}
}
//查询用户状态
if (byUsername.getState()!=1){
return error(30000,"用户非可用状态,不能登录");
}
String md5password = service.encryption(password);
if (byUsername.getPassword().equals(md5password)) {
// 存储Token到数据库
AccessToken accessToken = new AccessToken();
accessToken.setToken(UUID.randomUUID().toString().replaceAll("-", ""));
accessToken.setUser_id(byUsername.getUserId());
tokenService.save(accessToken);
// 返回用户信息
JSONObject user = JSONObject.parseObject(JSONObject.toJSONString(byUsername));
user.put("token", accessToken.getToken());
JSONObject ret = new JSONObject();
ret.put("obj",user);
return success(ret);
} else {
return error(30000, "账号或密码不正确");
}
}
心理健康服务系统APP的用户可以进行注册登录,当用户左上角“注册”按钮的时候,当填写上自己的账号+密码+确认密码+昵称+邮箱+手机号,选择身份,然后填写身份信息后再点击“注册”按钮后将会先验证输入的有没有空数据,再次验证密码和确认密码是否是一样的,最后验证输入的账户名和数据库表中已经注册的账户名是否重复,只有都验证没问题后即可注册成功。其用注册界面展示如下图4-3所示。

图4-3注册界面图
所有的用户都可以通过网页进入到心理健康服务系统APP中对信息进行查看,但是要实现咨询、点赞、收藏、评论的话,就不是所有人都能操作的,必须成为心理健康服务系统APP的用户,注册登录的流程图如下图4-4所示。

图4-4注册登录流程图
注册关键代码如下:
/**
* 注册
* @param user
* @return
*/
@PostMapping("register")
public Map<String, Object> signUp(@RequestBody User user) {
// 查询用户
Map<String, String> query = new HashMap<>();
query.put("username",user.getUsername());
List list = service.select(query, new HashMap<>()).getResultList();
if (list.size()>0){
return error(30000, "用户已存在");
}
user.setUserId(null);
user.setPassword(service.encryption(user.getPassword()));
service.save(user);
return success(1);
}
/**
* 用户ID:[0,8388607]用户获取其他与用户相关的数据
*/
@Id
@GeneratedValue(strategy = GenerationType.IDENTITY)
@Column(name = "user_id")
private Integer userId;
/**
* 账户状态:[0,10](1可用|2异常|3已冻结|4已注销)
*/
@Basic
@Column(name = "state")
private Integer state;
/**
* 所在用户组:[0,32767]决定用户身份和权限
*/
@Basic
@Column(name = "user_group")
private String userGroup;
/**
* 上次登录时间:
*/
@Basic
@Column(name = "login_time")
private Timestamp loginTime;
/**
* 手机号码:[0,11]用户的手机号码,用于找回密码时或登录时
*/
@Basic
@Column(name = "phone")
private String phone;
/**
* 手机认证:[0,1](0未认证|1审核中|2已认证)
*/
@Basic
@Column(name = "phone_state")
private Integer phoneState;
/**
* 用户名:[0,16]用户登录时所用的账户名称
*/
@Basic
@Column(name = "username")
private String username;
/**
* 昵称:[0,16]
*/
@Basic
@Column(name = "nickname")
private String nickname;
/**
* 密码:[0,32]用户登录所需的密码,由6-16位数字或英文组成
*/
@Basic
@Column(name = "password")
private String password;
/**
* 邮箱:[0,64]用户的邮箱,用于找回密码时或登录时
*/
@Basic
@Column(name = "email")
private String email;
/**
* 邮箱认证:[0,1](0未认证|1审核中|2已认证)
*/
@Basic
@Column(name = "email_state")
private Integer emailState;
/**
* 头像地址:[0,255]
*/
@Basic
@Column(name = "avatar")
private String avatar;
/**
* 创建时间:
*/
@Basic
@Column(name = "create_time")
@JsonFormat(pattern = "yyyy-MM-dd HH:mm:ss")
private Timestamp createTime;
@Basic
@Transient
private String code;
}
用户点击“健康科普”菜单显示所有的健康科普信息,可以按照条件进行健康科普的筛选或者输入关键词进行局部搜索,点击可以进入健康科普详细展示界面,在此界面用户可以收藏、点赞和评论。健康科普界面如下图4-5所示。

图4-5健康科普详情界面图
用户可以查看咨询师信息,在查询到自己想要了解的咨询师信息的时候,可以进入查看详细的介绍,点击“咨询”这一按钮以后会跳转到咨询信息填写的界面,根据提示填写好咨询的信息,点击“提交”以后咨询就完成了,在咨询师信息详情这个界面,同时支持用户对喜欢的咨询师信息进行收藏、点赞、评论的功能,咨询师信息详情展示页面如图4-6所示。

图4-6咨询师信息详情界面图
在实现咨询操作的时候,没有登录的用户只能进行查看,如果想要实现咨询这个操作的话,咨询的前提必须是登录后才能进行。详见图4-8所示。

图4-8 线上咨询流程图
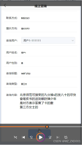
当用户在咨询师信息详情界面想要进行咨询,点击下方的“咨询”按钮,就会跳转到咨询信息填写界面,根据界面提示输入咨询信息,点击“提交”按钮,咨询就完成了,咨询界面如下图4-9所示。

图4-9线上咨询界面图
4.2系统后台部分功能模块的实现
管理员在登录界面输入账号+密码,点击“登录”按钮,系统在用户数据库表中会对管理员,普通管理者的账号进行匹配,账号+密码正确的话,就会登录到系统中各个用户的主管理界面,否则提示对应的信息,返回到登录的界面,如果管理人员忘记密码的话,点击“忘记密码”根据提示可以找回密码,然后再进行登录其主界面展示如下图4-9所示。

图4-9登录界面图
心理健康服务系统APP中的管理员在“系统用户”这一菜单是中可以对注册的普通用户以及管理员人员进行管控。界面如下图4-10所示。

图4-10系统用户管理界面图
用户管理关键代码如下所示。
server:
port: 5000
servlet:
context-path: /api
spring:
datasource:
url: jdbc:mysql://127.0.0.1:3306/CS725260_20211101091736?serverTimezone=GMT%2B8&useSSL=false&characterEncoding=utf-8
username: root
password: root
driver-class-name: com.mysql.cj.jdbc.Driver
jackson:
property-naming-strategy: CAMEL_CASE_TO_LOWER_CASE_WITH_UNDERSCORES
default-property-inclusion: ALWAYS
time-zone: GMT+8
date-format: yyyy-MM-dd HH:mm:ss
servlet:
multipart:
max-file-size: 100MB
max-request-size: 100MB
管理员点击“公告信息管理”菜单可以查看到系统中的所有公告信息信息,对已经存在的公告信息,管理员可以修改,也可以添加新的公告信息或者删除公告信息。界面如下图4-11所示。

图4-11公告信息管理界面图
点击“心理咨询信息”按钮会显示自己添加的心理咨询信息,如果想要添加新的心理咨询信息,点击“添加”按钮根据提示输入咨询师信息,点击“提交”后在咨询师信息界面就可以显示了,如果信息有错可以对咨询师信息进行更新维护,也可以直接删除某一咨询师信息,还可以管理评论信息,界面如下图4-12所示。

图4-12咨询师信息管理界面图
咨询师信息管理关键代码如下:
@SpringBootApplication
@EnableJpaRepositories
public class Application {
public static void main(String[] args) {
SpringApplication.run(Application.class,args);
}
}
4.2.5线上咨询管理界面
管理员点击“线上咨询”会显示出所有的线上咨询信息,支持通过咨询师姓名或者咨询师标题对线上咨询信息进行查询,也可以直接删除某一线上咨询,界面如下图4-13所示。

图4-13线上咨询管理界面图
线上咨询管理关键代码如下所示。
public class FindConfig {
public static String PAGE = "page";
public static String SIZE = "size";
public static String LIKE = "like";
public static String ORDER_BY = "orderby";
public static String FIELD = "field";
public static String GROUP_BY = "groupby";
public static String MIN_ = "_min";
public static String MAX_ = "_max";
}
4.2.6考试管理界面
管理员点击“考试管理”会显示出所有的考试管理信息:科目列表、试题库、错题记录、试卷列表等信息,管理员对这些信息进行增删改查等管控操作。界面如下图4-13所示。

图4-13考试管理界面图
5系统测试
5.1测试目的
在系统的客户端、管理端数据库设计完成以后,心理健康服务系统APP才算是完成了一半,系统的最后一个阶段就是对系统的功能、性能进行测试,测试对一个系统来说是非常重要的,有的时候开发完一个系统,如果测试不合格的话,这个系统是没有办法进行投入使用的,所有我们要用测试对系统的功能、性能等方面进行检验,把不完善的功能尽量完善,把出现的bug及时解决掉,然后给用户呈现出一个完美的系统。
5.2 系统测试用例
系统测试包括:用户登录功能测试、心理咨询信息展示功能测试、咨询师信息添加、咨询师信息搜索、密码修改功能测试,如表5-1、5-2、5-3、5-4、5-5所示:
用户登录功能测试:
表5-1 用户登录功能测试表
| 用例名称 | 用户登录系统 |
| 目的 | 测试用户通过正确的用户名和密码可否登录功能 |
| 前提 | 未登录的情况下 |
| 测试流程 | 1) 进入登录页面 2) 输入正确的用户名和密码 |
| 预期结果 | 用户名和密码正确的时候,跳转到登录成功界面,反之则显示错误信息,提示重新输入 |
| 实际结果 | 实际结果与预期结果一致 |
心理咨询信息查看功能测试:
表5-2 心理咨询信息查看功能测试表
| 用例名称 | 心理咨询信息查看 |
| 目的 | 测试心理咨询信息查看功能 |
| 前提 | 用户登录 |
| 测试流程 | 点击心理咨询信息列表 |
| 预期结果 | 可以查看到所有咨询师信息 |
| 实际结果 | 实际结果与预期结果一致 |
管理员添加咨询师信息界面测试:
表5-3 管理员添加咨询师信息界面测试表
| 用例名称 | 咨询师信息发布测试用例 |
| 目的 | 测试咨询师信息发布功能 |
| 前提 | 用户正常登录情况下 |
| 测试流程 | 1)用户点击心理咨询信息管理,然后点击添加后并填写信息。 2)点击进行提交。 |
| 预期结果 | 提交以后,页面首页会显示新的咨询师信息 |
| 实际结果 | 实际结果与预期结果一致 |
咨询师信息搜索功能测试:
表5-4咨询师信息搜索功能测试表
| 用例名称 | 咨询师信息搜索测试 |
| 目的 | 测试咨询师信息搜索功能 |
| 前提 | 无 |
| 测试流程 | 1)在搜索框填入搜索关键字。 2)点击搜索按钮。 |
| 预期结果 | 页面显示包含有搜索关键字的咨询师信息 |
| 实际结果 | 实际结果与预期结果一致 |
密码修改功能测试:
表5-5 密码修改功能测试表
| 用例名称 | 密码修改测试用例 |
| 目的 | 测试管理员密码修改功能 |
| 前提 | 管理员用户正常登录情况下 |
| 测试流程 | 1)管理员密码修改并完成填写。 2)点击进行提交。 |
| 预期结果 | 使用新的密码可以登录 |
| 实际结果 | 实际结果与预期结果一致 |
5.3 系统测试结果
通过编写心理健康服务系统APP的测试用例,已经检测完毕用户登录模块、心理咨询信息查看模块、咨询师信息添加模块、咨询师信息搜索模块、密码修改功能测试,通过这5大模块为心理健康服务系统APP的后期推广运营提供了强力的技术支撑。
结论
本文详细阐述了基于SpringBoot框架的心理健康服务系统APP的设计与实现过程。该系统利用SpringBoot作为后端开发框架,以Tomcat作为中间件服务器,并采用开源的Mysql数据库作为数据管理平台。在前端部分,我们选择了JQuery框架来构建用户界面,并结合Validate校验框架,有效减少了前端代码的编写量,同时提供了简便且流行的前端使用体验。整个系统的页面展示技术主要依赖于Java。
在心理健康服务系统APP的开发之前,我们进行了深入的准备工作。我们深入企业进行了实地调研,了解了企业用户对心理健康服务系统APP的具体需求。同时,我们还广泛查阅了图书馆和网上的相关文献资料,积累了丰富的理论知识和实践经验。在开发过程中,我们运用了自己熟悉的Web、springboot、MYSQL等技术,这些技术均来自我们平时的课程学习和实践积累。
心理健康服务系统APP的开发对我而言是一个巨大的挑战,因为它涉及到一个完整系统的设计和实现。然而,正是基于之前的积累与准备,我能够顺利地完成这个项目。这使我深刻体会到,积累经验和做好充分准备在软件开发中的重要性。
在开发过程中,我得到了导师和同学们的宝贵帮助。当我遇到难以解决的问题时,我会首先与同学们讨论,寻找解决方案。当问题依然无法解决时,我会向导师请教。他们的指导和帮助使我能够成功地在预定时间内完成这个系统。
虽然心理健康服务系统APP已经初步完成,但仍有许多需要改进的地方。由于我的专业知识有限,开发的系统可能并不完美。我希望未来有机会对其进行进一步的完善和优化,使其能够真正投入到实际应用中。
致 谢
经过长期不懈的努力,心理健康服务系统APP的开发工作终于圆满完成。在此过程中,虽然遭遇了各种困难和挑战,但每当回首这段经历,我都深感自豪。尽管这个系统仍有许多待完善之处,但我已经竭尽所能,为我的大学四年画上了完美的句号。
在此,我要向所有在大学四年间指导过我的老师表示衷心的感谢。正是他们的悉心教导,让我掌握了丰富的专业知识和人生智慧。从对系统开发一无所知的新生,到如今能够独立构建一个完整的管理系统,这个过程离不开老师们的辛勤付出。这个系统涵盖了前台框架、后台框架、业务流程、数据结构、操作系统等多个方面的知识,只有将这些元素巧妙融合,才能打造出如此完善的系统。
同时,我要特别感谢我的指导老师。在开发过程中,我遇到了诸多难题,但老师总是耐心地为我解答疑惑,引导我找到解决问题的方法。他不仅教会我如何实现特定功能,更让我学会了如何使系统更加完善。通过这个过程,我不仅提高了自己的问题解决能力,更深刻体会到了“授人以鱼不如授人以渔”的道理。老师的这种工作态度将对我产生深远的影响,我会努力向老师看齐,不断学习和进步。在此,我要向我的指导老师致以最诚挚的敬意:“老师,谢谢您,您辛苦了!”
此外,我还要感谢我的室友和同学们。在这四年里,他们不仅在学业上给予了我很多宝贵的建议,更在生活中给予了我无微不至的关怀和帮助。正是有了他们的陪伴和支持,我的大学生活才如此丰富多彩。
展望未来,我将继续努力,不断追求卓越。我希望能在未来的道路上越走越远,不辜负大学期间的学习和老师们的谆谆教诲。我坚信,只要保持对知识的渴望和对梦想的执着追求,总有一天,我会达到心中的那片春山。
参考文献
[1]Ullenboom C . Java Programming Exercises:Volume Two: Java Standard Library[M]. CRC Press: 2024-03-30.
[2]刘红玉,高见. 融合CBAM的违法犯罪类安卓恶意软件检测与分类模型研究 [J/OL]. 计算机工程与应用, 1-15[2024-03-31].
[3]柯杰. 人工智能在中小学生心理健康服务系统中的应用研究 [J]. 贺州学院学报, 2023, 39 (S1): 116-122.
[4]Xiao Z ,Ali Y ,Xin W , et al. Sports Work Strategy of College Counselors Based on MySQL Database Big Data Analysis [J]. International Journal of Information Technology and Web Engineering (IJITWE), 2023, 18 (1): 1-14.
[5]刘仪辉,朱雨筝,徐晓英. 社区居民心理健康服务系统的构建研究 [J]. 江西中医药大学学报, 2023, 35 (05): 119-122.
[6]陈蓓蕾,洪年松. 基于SpringBoot的数据库接口设计 [J]. 信息与电脑(理论版), 2023, 35 (16): 181-183.
[7]尚德堂. 基于图神经网络的安卓恶意软件检测模型研究[D]. 桂林电子科技大学, 2023.
[8]吴增强. 构建基于学生发展需求的心理健康服务协同体系 [J]. 上海教育科研, 2023, (02): 3.
[9]Yang Y . Design and Implementation of Student Information Management System Based on Springboot [J]. Advances in Computer, Signals and Systems, 2022, 6 (6):
[10]余慧玲,陈小祥. 基于云计算技术的心理健康教育辅助服务系统设计 [J]. 景德镇学院学报, 2022, 37 (03): 100-104.
[11]江颖诗. 面向大学生的高校心理健康服务设计研究[D]. 广东工业大学, 2022.
[12]季波,魏雨来,朱开心,等. 基于集成学习的大学生心理健康服务系统的设计与实现 [J]. 电脑知识与技术, 2022, 18 (12): 46-47.
[13]郭永爱. 云计算技术的高校心理健康在线服务平台设计 [J]. 现代电子技术, 2021, 44 (11): 177-181.
[14]李妮. 面向亲子沟通障碍的城市社区心理健康服务系统设计[D]. 华南理工大学, 2021.
[15]童欢欢. 基于微博的高校心理健康教育服务系统设计 [J]. 自动化技术与应用, 2021, 40 (04): 166-169.
[16]高帅,阿茹娜,刘树双,等. 基于微信小程序的学生心理健康测评与服务系统的设计 [J]. 信息与电脑(理论版), 2020, 32 (22): 120-122.
[17]王计生,徐多勇,唐晏. 互联网技术环境下老年心理健康服务系统设计 [J]. 心理月刊, 2019, 14 (21): 1-3.
[18]沈洪炎. 大数据时代高校心理健康自服务系统的创新 [J]. 西部素质教育, 2019, 5 (16): 92-93.
[19]吴增强. 医教协同:一种学生心理健康服务模式 [J]. 江苏教育, 2019, (16): 20-22.
[20]孙婷,唐启寿,张武丽. 美国未成年人心理健康服务体系对我国留守儿童心理服务的启示 [J]. 牡丹江医学院学报, 2019, 40 (01): 124-126.
免费领取项目源码,请关注❥点赞收藏并私信博主,谢谢~
973

被折叠的 条评论
为什么被折叠?



