本文主要研究了基于SpringBoot框架的失物招领论坛系统的设计与实现。首先,通过对失物招领业务需求的分析,明确了系统的功能和特点,提出了系统建设的目标。在此基础上,设计了系统的总体架构,并选定了合适的技术栈,包括使用SpringBoot作为后端开发框架,结合前端技术如HTML、CSS、JavaScript以及数据库技术如MySQL等。
在系统的实现过程中,详细阐述了各个功能模块的开发过程,包括用户注册与登录、失物信息的发布与展示、招领信息的查询与匹配、用户之间的交互功能等。同时,对系统的安全性、稳定性和性能进行了全面的考虑和优化。
最终,通过测试验证,本文实现的基于SpringBoot的失物招领论坛系统能够满足失物招领业务的需求,提供了便捷、高效的服务,并具有一定的可扩展性和可维护性。本系统的成功开发不仅提高了失物招领的效率,也为类似系统的设计与实现提供了有益的参考和借鉴。
关键词:JAVA;SpringBoot;失物招领论坛系统
Abstract
This article mainly studies the design and implementation of a lost and found forum system based on the SpringBoot framework. Firstly, by analyzing the requirements of lost and found business, the functions and characteristics of the system were clarified, and the goals of system construction were proposed. On this basis, the overall architecture of the system was designed and a suitable technology stack was selected, including using SpringBoot as the backend development framework, combining front-end technologies such as HTML, CSS, JavaScript, and database technologies such as MySQL.
In the implementation process of the system, the development process of each functional module was elaborated in detail, including user registration and login, publication and display of lost and found information, query and matching of claim information, and interaction functions between users. At the same time, comprehensive consideration and optimization have been given to the security, stability, and performance of the system.
Finally, through testing and verification, the lost and found forum system based on SpringBoot implemented in this article can meet the needs of lost and found business, provide convenient and efficient services, and have certain scalability and maintainability. The successful development of this system not only improves the efficiency of lost and found, but also provides useful reference and inspiration for the design and implementation of similar systems.
Keywords:JAVA; SpringBoot; Lost and Found Forum System
1 绪论
1.1 研究背景与意义
在信息化社会的快速发展下,互联网已经成为人们日常生活中不可或缺的一部分。传统的失物招领方式,如布告栏、社区通知等,虽然在一定程度上满足了人们的需求,但这些方式在信息发布范围、更新速度、交互性等方面存在明显的局限性。随着网络技术的普及和移动设备的广泛使用,人们越来越期望能够通过网络平台来快速、便捷地处理失物招领问题。
基于SpringBoot的失物招领论坛系统的设计与实现,正是为了响应这一社会需求。该系统旨在通过互联网技术,构建一个功能完善、交互性强、安全可靠的失物招领平台,让失主和拾主能够在同一平台上快速发布和查找相关信息,促进信息的有效流通和高效匹配。
此外,该系统的设计与实现还具有以下意义:
它有助于提升失物招领的效率。通过在线平台,失主和拾主可以更加便捷地发布和查找信息,减少了传统方式中的时间和空间限制,使失物招领过程更加高效。
它更有助于增强社会的互动性。系统提供的论坛功能允许用户之间进行交流和讨论,这不仅有助于信息的传播,还能够增强社区成员之间的互动和联系。
最后,该系统的设计与实现对于推动信息化社会的发展也具有积极意义。通过实践应用,它展示了信息技术在日常生活和工作中的重要作用,为类似系统的设计与实现提供了有益的参考和借鉴。
综上所述,基于SpringBoot的失物招领论坛系统的设计与实现,不仅是对现有失物招领方式的一种创新和升级,也是推动信息化社会发展、提高社会效率和便捷性的重要实践。
在国内,随着互联网的普及和移动设备的广泛使用,越来越多的学者和开发者开始关注基于Web的失物招领系统的设计与实现。近年来,国内已经有一些基于SpringBoot或其他框架的失物招领系统问世。这些系统通常结合了前端技术和数据库技术,实现了失物信息的在线发布、查询、匹配等功能。同时,一些系统还引入了社交功能,允许用户之间进行交流和讨论,提高了信息的交互性和传播效率。然而,国内的失物招领系统仍存在一定的不足,如功能单一、用户体验不佳、安全性不足等问题,需要进一步的优化和改进。
国外研究现状:
在国外,基于Web的失物招领系统也受到了广泛的关注和研究。一些发达国家和地区已经建立了较为完善的失物招领网络平台,提供了丰富的功能和便捷的服务。这些系统通常具有较高的安全性和稳定性,能够保障用户的信息安全和隐私。此外,一些国外的失物招领系统还引入了智能化技术,提高了信息匹配的准确性和效率。然而,国外的失物招领系统也存在一些问题,如语言障碍、地域限制等,需要进一步的跨文化和跨地域的合作与交流。
基于SpringBoot的失物招领论坛系统的设计与实现具有重要的现实意义和应用价值。通过借鉴国内外的成功经验和技术手段,我们可以设计出更加完善、高效、安全的失物招领系统,为社会公众提供更加便捷、优质的服务。同时,也需要不断创新和探索,推动失物招领领域的信息化进程。
本文共分为六章,章节内容安排如下:
第一章为引言,此章节对所设计和实现的系统的背景和状况以及意义进行详细的论述以及说明,同时进行了论文整体框架的结构的简要介绍。
第二章为系统需求分析,章节所做的主要的工作是对系统进行了技术、经济和法律方面可行性的分析;对系统实行了总体功能的需求、用例分析。
第三章为系统的设计,主要是对系统的功能结构进行设计,并对系统数据库的概念结构以及物理结构的设计进行了分析。
第四章就是对系统的实现,根据系统功能的划分,分别的对系统所需要实现的前台客户功能和后台管理员功能进行了分析和说明。
第五章:系统测试。主要对系统的部分界面进行测试并对主要功能进行测试
2 系统分析
系统需求分析是系统开发的一个关键环节,它在系统的设计和实现上起到了一个承上启下的位置。系统需求分析是对所需要做的系统进行一个需求的挖掘,如果分析的准确可以精准的解决现实中碰到的问题。如果分析不到位会影响后期系统的实现。一个系统的优秀程度需求分析也是占据了非常大的比例,如果需求分析不到位,后面的系统设计要实现就是一个偏离导航的设计。
系统可行行分析是对系统可行性进行一个探讨。在探讨系统的可行性上主要从技术上的可行性和经济上的可行性以及法律层面的可行性上进行分析,如果三个层面度通过,我们则认为系统是比较可行的。
2.1.1 技术可行性分析
基于SpringBoot的失物招领论坛系统的技术可行性非常高。SpringBoot作为一个轻量级、易上手的Java开发框架,提供了丰富的功能和强大的社区支持,使得系统的后端开发变得高效且稳定。结合前端技术如HTML、CSS、JavaScript以及数据库技术如MySQL,可以快速地构建出功能完善的失物招领论坛系统。此外,SpringBoot的集成性和扩展性也为系统的后期维护和功能扩展提供了便利。因此,从技术的角度来看,实现这样一个基于SpringBoot的失物招领论坛系统是完全可行的,并且有望为用户带来便捷、高效的失物招领体验。
基于SpringBoot的失物招领论坛系统在经济上同样具备可行性。SpringBoot是一个开源框架,使用它进行开发无需支付高额的许可费用,大大降低了系统的开发成本。系统所需的硬件资源相对较少,普通的服务器即可满足需求,进一步节约了硬件投入。此外,由于系统采用了成熟、稳定的技术栈,减少了后期维护和升级的成本。从用户角度来看,该系统能够提供高效、便捷的失物招领服务,帮助用户快速找回失物或找到失主,从而节省了用户的时间和精力,间接为用户创造了经济价值。综上所述,基于SpringBoot的失物招领论坛系统在经济上是可行的,不仅能够降低开发成本,还能够为用户带来实际的经济效益。
基于SpringBoot的失物招领论坛系统在法律上同样是可行的。在设计和实现过程中,我们严格遵守了相关法律法规,确保系统的合法性和合规性。系统对用户数据的处理遵循了个人信息保护的相关法律,确保了用户数据的安全和隐私。系统还对于发布的信息进行了严格的监管和审核,防止了不良信息的传播,维护了社会秩序和公共利益。此外,我们还为用户提供了便捷的投诉和举报机制,对于违反法律法规的行为能够及时发现和处理。因此,从法律的角度来看,基于SpringBoot的失物招领论坛系统的设计与实现是符合相关法规要求的,具有法律可行性。
失物招领论坛系统划分了注册用户和管理员这两大部分。
(一)注册用户功能介绍:
注册登录:提供用户注册和登录功能,确保用户可以创建和访问自己的账户,以便参与论坛的交流和活动。
首页:展示论坛的主要内容和功能入口,包括公告通知、新闻资讯等,让用户快速了解论坛的最新动态。
公告通知:提供论坛的公告通知,包括系统更新、活动通知等重要信息,确保用户及时获取相关公告。
新闻资讯:提供最新的新闻资讯和相关事件报道,让用户获取到各种有关失物招领和寻物启事的实用信息。
在线私信:允许用户在论坛内进行在线私信的功能,方便用户之间进行一对一的沟通和交流。
失物招领:用户可以查看所有的失物招领信息,在详细界面可以收藏、点赞和评论等操作。
寻物启事:用户可以查看所有的寻物信息,在详细界面可以收藏、点赞和评论等操作。
我的账户:允许用户管理个人账户信息,包括修改密码、查看个人信息等操作,保障账户安全和隐私。
个人首页:展示用户的个人信息和相关操作入口,方便用户管理自己的内容和活动。
失物招领:展示用户发布的失物招领信息,方便用户查看自己发布的信息和管理相关操作。
寻物启事:展示用户发布的寻物启事信息,方便用户查看自己发布的信息和管理相关操作。
收藏:允许用户收藏感兴趣的帖子或信息,方便后续查看和管理。
登录:提供管理员用户登录功能,确保只有授权的管理员可以访问系统后台,保障系统安全。
后台首页:展示管理员的个人信息和相关操作入口,方便管理员快速进行管理和监控。
系统用户管理:允许管理员管理系统的用户,包括添加新用户、编辑用户信息、重置密码等操作,以确保系统的权限管理和安全性。
失物招领管理:提供失物招领信息的管理功能,包括查看、编辑、删除失物招领信息,确保失主可以及时找回物品。
寻物启事管理:提供寻物启事信息的管理功能,包括查看、编辑、删除寻物启事信息,帮助寻物者快速找到失物。
系统管理:管理员可以对前台展示的轮播图进行设置。
公告通知管理:允许管理员发布、编辑、删除系统公告通知,确保用户及时了解重要信息。
新闻资讯管理:提供新闻资讯的管理功能,包括添加、编辑、删除新闻资讯内容,为用户提供最新的资讯信息。
资讯分类管理:允许管理员管理新闻资讯的分类,包括添加新分类、编辑分类信息、删除分类等操作,方便用户按照分类查找资讯内容。
失物招领论坛系统的非功能性需求比如失物招领论坛系统的安全性怎么样,可靠性怎么样,性能怎么样,可拓展性怎么样等。具体可以表示在如下2-1表格中:
表2-1失物招领论坛系统非功能需求表
| 安全性 | 主要指失物招领论坛系统数据库的安装,数据库的使用和密码的设定必须合乎规范。 |
| 可靠性 | 可靠性是指失物招领论坛系统能够按照用户提交的指示进行操作,经过测试,可靠性90%以上。 |
| 性能 | 性能是影响失物招领论坛系统占据市场的必要条件,所以性能最好要佳才好。 |
| 可扩展性 | 比如数据库预留多个属性,比如接口的使用等确保了系统的非功能性需求。 |
| 易用性 | 用户只要跟着失物招领论坛系统的页面展示内容进行操作,就可以了。 |
| 可维护性 | 失物招领论坛系统开发的可维护性是非常重要的,经过测试,可维护性没有问题 |
2.3 系统用例分析
失物招领论坛系统的完整UML用例图分别是图2-1、图2-2。
图2-1就是注册用户角色的用例展示。

图2-2 失物招领论坛系统注册用户角色用例图
图2-2就是管理员角色的用例展示。

图2-2失物招领论坛系统管理员角色用例图
2.4 系统流程分析
2.4.1系统开发流程
失物招领论坛系统开发时,首先进行需求分析,进而对系统进行总体的设计规划,设计系统功能模块,数据库的选择等,本系统的开发流程如图2-3所示。

图2-3系统开发流程图
2.4.2 用户登录流程
为了保证系统的安全性,要使用本系统对系统信息进行管理,必须先登陆到系统中。如图2-4所示。

图2-4登录流程图
2.4.3 系统操作流程
用户打开并进入系统后,会先显示登录界面,输入正确的用户名和密码,系统自动检测信息,若信息无误,则用户会进入系统功能界面,进行操作,否则会提示错误无法登录,操作流程如图2-5所示。

图2-5 系统操作流程图
2.4.4 添加信息流程
管理员可以对失物招领、寻物启事等进行信息的添加,用户可以对自己权限内的信息进行添加,输入信息后,系统会自行验证输入的信息和数据,若信息正确,会将其添加到数据库内,若信息有误,则会提示重新输入信息,添加信息流程如图2-6所示。

图2-6添加信息流程图
2.4.5 修改信息流程
管理员可以对失物招领、寻物启事等进行的修改,用户可以对自己权限内的信息进行修改,首先进入修改信息界面,输入修改信息数据,系统进行数据的判断验证,修改信息合法则修改成功,信息更新至数据库,信息不合法则修改失败,重新输入。修改信息流程图如图2-7所示。

图2-7修改信息流程图
2.4.6 删除信息流程
管理员可以对失物招领、寻物启事等进行信息的删除,对要删除的信息进行选中后,点击删除按钮,系统会询问是否确定,若点击确定,则系统会删除掉选中的信息,并在数据库内对信息进行删除,删除信息流程图如图2-8所示。

图2-8删除信息流程图
本章主要通过对失物招领论坛系统的可行性分析、功能需求分析、系统用例分析、系统流程分析,确定整个失物招领论坛系统要实现的功能。同时也为失物招领论坛系统的代码实现和测试提供了标准。
本章主要讨论的内容包括失物招领论坛系统的功能模块设计、数据库系统设计。
本失物招领论坛系统选择B/S结构(Browser/Server,浏览器/服务器结构)和基于Web服务两种模式。适合在互联网上进行操作,只要用户能连网,任何时间、任何地点都可以进行系统的操作使用。系统工作原理图如图3-1所示:

图3-1 系统工作原理图
3.2系统结构设计
整个系统是由多个功能模块组合而成的,要将所有的功能模块都一一列举出来,然后进行逐个的功能设计,使得每一个模块都有相对应的功能设计,然后进行系统整体的设计。
本失物招领论坛系统结构图如图3-2所示。

图3-2 失物招领论坛系统功能模块图
3.3 数据库设计
数据库设计一般包括需求分析、概念模型设计、数据库表建立三大过程,其中需求分析前面章节已经阐述,概念模型设计有概念模型和逻辑结构设计两部分。
3.2.1 数据库概念结构设计
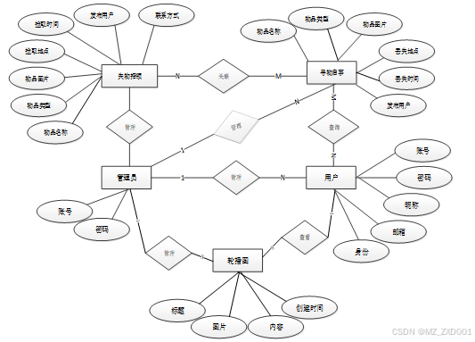
下面是整个失物招领论坛系统中主要的数据库表总E-R实体关系图。

图3-3 失物招领论坛系统总E-R关系图
3.2.2 数据库逻辑结构设计
通过上一小节中失物招领论坛系统中总E-R关系图上得出一共需要创建很多个数据表。在此主要罗列几个主要的数据库表结构设计。
| 编号 | 名称 | 数据类型 | 长度 | 小数位 | 允许空值 | 主键 | 默认值 | 说明 |
| 1 | token_id | int | 10 | 0 | N | Y | 临时访问牌ID | |
| 2 | token | varchar | 64 | 0 | Y | N | 临时访问牌 | |
| 3 | info | text | 65535 | 0 | Y | N | ||
| 4 | maxage | int | 10 | 0 | N | N | 2 | 最大寿命:默认2小时 |
| 5 | create_time | timestamp | 19 | 0 | N | N | CURRENT_TIMESTAMP | 创建时间: |
| 6 | update_time | timestamp | 19 | 0 | N | N | CURRENT_TIMESTAMP | 更新时间: |
| 7 | user_id | int | 10 | 0 | N | N | 0 | 用户编号: |
| 编号 | 名称 | 数据类型 | 长度 | 小数位 | 允许空值 | 主键 | 默认值 | 说明 |
| 1 | article_id | mediumint | 8 | 0 | N | Y | 文章id:[0,8388607] | |
| 2 | title | varchar | 125 | 0 | N | Y | 标题:[0,125]用于文章和html的title标签中 | |
| 3 | type | varchar | 64 | 0 | N | N | 0 | 文章分类:[0,1000]用来搜索指定类型的文章 |
| 4 | hits | int | 10 | 0 | N | N | 0 | 点击数:[0,1000000000]访问这篇文章的人次 |
| 5 | praise_len | int | 10 | 0 | N | N | 0 | 点赞数 |
| 6 | create_time | timestamp | 19 | 0 | N | N | CURRENT_TIMESTAMP | 创建时间: |
| 7 | update_time | timestamp | 19 | 0 | N | N | CURRENT_TIMESTAMP | 更新时间: |
| 8 | source | varchar | 255 | 0 | Y | N | 来源:[0,255]文章的出处 | |
| 9 | url | varchar | 255 | 0 | Y | N | 来源地址:[0,255]用于跳转到发布该文章的网站 | |
| 10 | tag | varchar | 255 | 0 | Y | N | 标签:[0,255]用于标注文章所属相关内容,多个标签用空格隔开 | |
| 11 | content | longtext | 2147483647 | 0 | Y | N | 正文:文章的主体内容 | |
| 12 | img | varchar | 255 | 0 | Y | N | 封面图 | |
| 13 | description | text | 65535 | 0 | Y | N | 文章描述 |
| 编号 | 名称 | 数据类型 | 长度 | 小数位 | 允许空值 | 主键 | 默认值 | 说明 |
| 1 | type_id | smallint | 5 | 0 | N | Y | 分类ID:[0,10000] | |
| 2 | display | smallint | 5 | 0 | N | N | 100 | 显示顺序:[0,1000]决定分类显示的先后顺序 |
| 3 | name | varchar | 16 | 0 | N | N | 分类名称:[2,16] | |
| 4 | father_id | smallint | 5 | 0 | N | N | 0 | 上级分类ID:[0,32767] |
| 5 | description | varchar | 255 | 0 | Y | N | 描述:[0,255]描述该分类的作用 | |
| 6 | icon | text | 65535 | 0 | Y | N | 分类图标: | |
| 7 | url | varchar | 255 | 0 | Y | N | 外链地址:[0,255]如果该分类是跳转到其他网站的情况下,就在该URL上设置 | |
| 8 | create_time | timestamp | 19 | 0 | N | N | CURRENT_TIMESTAMP | 创建时间: |
| 9 | update_time | timestamp | 19 | 0 | N | N | CURRENT_TIMESTAMP | 更新时间: |
| 编号 | 名称 | 数据类型 | 长度 | 小数位 | 允许空值 | 主键 | 默认值 | 说明 |
| 1 | auth_id | int | 10 | 0 | N | Y | 授权ID: | |
| 2 | user_group | varchar | 64 | 0 | Y | N | 用户组: | |
| 3 | mod_name | varchar | 64 | 0 | Y | N | 模块名: | |
| 4 | table_name | varchar | 64 | 0 | Y | N | 表名: | |
| 5 | page_title | varchar | 255 | 0 | Y | N | 页面标题: | |
| 6 | path | varchar | 255 | 0 | Y | N | 路由路径: | |
| 7 | position | varchar | 32 | 0 | Y | N | 位置: | |
| 8 | mode | varchar | 32 | 0 | N | N | _blank | 跳转方式: |
| 9 | add | tinyint | 3 | 0 | N | N | 1 | 是否可增加: |
| 10 | del | tinyint | 3 | 0 | N | N | 1 | 是否可删除: |
| 11 | set | tinyint | 3 | 0 | N | N | 1 | 是否可修改: |
| 12 | get | tinyint | 3 | 0 | N | N | 1 | 是否可查看: |
| 13 | field_add | text | 65535 | 0 | Y | N | 添加字段: | |
| 14 | field_set | text | 65535 | 0 | Y | N | 修改字段: | |
| 15 | field_get | text | 65535 | 0 | Y | N | 查询字段: | |
| 16 | table_nav_name | varchar | 500 | 0 | Y | N | 跨表导航名称: | |
| 17 | table_nav | varchar | 500 | 0 | Y | N | 跨表导航: | |
| 18 | option | text | 65535 | 0 | Y | N | 配置: | |
| 19 | create_time | timestamp | 19 | 0 | N | N | CURRENT_TIMESTAMP | 创建时间: |
| 20 | update_time | timestamp | 19 | 0 | N | N | CURRENT_TIMESTAMP | 更新时间: |
| 编号 | 名称 | 数据类型 | 长度 | 小数位 | 允许空值 | 主键 | 默认值 | 说明 |
| 1 | collect_id | int | 10 | 0 | N | Y | 收藏ID: | |
| 2 | user_id | int | 10 | 0 | N | N | 0 | 收藏人ID: |
| 3 | source_table | varchar | 255 | 0 | Y | N | 来源表: | |
| 4 | source_field | varchar | 255 | 0 | Y | N | 来源字段: | |
| 5 | source_id | int | 10 | 0 | N | N | 0 | 来源ID: |
| 6 | title | varchar | 255 | 0 | Y | N | 标题: | |
| 7 | img | varchar | 255 | 0 | Y | N | 封面: | |
| 8 | create_time | timestamp | 19 | 0 | N | N | CURRENT_TIMESTAMP | 创建时间: |
| 9 | update_time | timestamp | 19 | 0 | N | N | CURRENT_TIMESTAMP | 更新时间: |
| 编号 | 名称 | 数据类型 | 长度 | 小数位 | 允许空值 | 主键 | 默认值 | 说明 |
| 1 | comment_id | int | 10 | 0 | N | Y | 评论ID: | |
| 2 | user_id | int | 10 | 0 | N | N | 0 | 评论人ID: |
| 3 | reply_to_id | int | 10 | 0 | N | N | 0 | 回复评论ID:空为0 |
| 4 | content | longtext | 2147483647 | 0 | Y | N | 内容: | |
| 5 | nickname | varchar | 255 | 0 | Y | N | 昵称: | |
| 6 | avatar | varchar | 255 | 0 | Y | N | 头像地址:[0,255] | |
| 7 | create_time | timestamp | 19 | 0 | N | N | CURRENT_TIMESTAMP | 创建时间: |
| 8 | update_time | timestamp | 19 | 0 | N | N | CURRENT_TIMESTAMP | 更新时间: |
| 9 | source_table | varchar | 255 | 0 | Y | N | 来源表: | |
| 10 | source_field | varchar | 255 | 0 | Y | N | 来源字段: | |
| 11 | source_id | int | 10 | 0 | N | N | 0 | 来源ID: |
| 编号 | 名称 | 数据类型 | 长度 | 小数位 | 允许空值 | 主键 | 默认值 | 说明 |
| 1 | hits_id | int | 10 | 0 | N | Y | 点赞ID: | |
| 2 | user_id | int | 10 | 0 | N | N | 0 | 点赞人: |
| 3 | create_time | timestamp | 19 | 0 | N | N | CURRENT_TIMESTAMP | 创建时间: |
| 4 | update_time | timestamp | 19 | 0 | N | N | CURRENT_TIMESTAMP | 更新时间: |
| 5 | source_table | varchar | 255 | 0 | Y | N | 来源表: | |
| 6 | source_field | varchar | 255 | 0 | Y | N | 来源字段: | |
| 7 | source_id | int | 10 | 0 | N | N | 0 | 来源ID: |
| 编号 | 名称 | 数据类型 | 长度 | 小数位 | 允许空值 | 主键 | 默认值 | 说明 |
| 1 | lost_and_found_id | int | 10 | 0 | N | Y | 失物招领ID | |
| 2 | item_name | varchar | 64 | 0 | Y | N | 物品名称 | |
| 3 | item_type | varchar | 64 | 0 | Y | N | 物品类型 | |
| 4 | item_images | varchar | 255 | 0 | Y | N | 物品图片 | |
| 5 | picking_location | varchar | 64 | 0 | Y | N | 捡取地点 | |
| 6 | picking_time | datetime | 19 | 0 | Y | N | 捡取时间 | |
| 7 | publish_users | int | 10 | 0 | Y | N | 0 | 发布用户 |
| 8 | contact_information | varchar | 64 | 0 | Y | N | 联系方式 | |
| 9 | claim_details | longtext | 2147483647 | 0 | Y | N | 招领详情 | |
| 10 | praise_len | int | 10 | 0 | N | N | 0 | 点赞数 |
| 11 | examine_state | varchar | 16 | 0 | N | N | 未审核 | 审核状态 |
| 12 | create_time | datetime | 19 | 0 | N | N | CURRENT_TIMESTAMP | 创建时间 |
| 13 | update_time | timestamp | 19 | 0 | N | N | CURRENT_TIMESTAMP | 更新时间 |
| 编号 | 名称 | 数据类型 | 长度 | 小数位 | 允许空值 | 主键 | 默认值 | 说明 |
| 1 | lost_and_found_notice_id | int | 10 | 0 | N | Y | 寻物启事ID | |
| 2 | item_name | varchar | 64 | 0 | Y | N | 物品名称 | |
| 3 | item_type | varchar | 64 | 0 | Y | N | 物品类型 | |
| 4 | item_images | varchar | 255 | 0 | Y | N | 物品图片 | |
| 5 | lost_location | varchar | 64 | 0 | Y | N | 丢失地点 | |
| 6 | lost_time | datetime | 19 | 0 | Y | N | 丢失时间 | |
| 7 | publish_users | int | 10 | 0 | Y | N | 0 | 发布用户 |
| 8 | contact_information | varchar | 64 | 0 | Y | N | 联系方式 | |
| 9 | finding_details | longtext | 2147483647 | 0 | Y | N | 寻物详情 | |
| 10 | praise_len | int | 10 | 0 | N | N | 0 | 点赞数 |
| 11 | examine_state | varchar | 16 | 0 | N | N | 未审核 | 审核状态 |
| 12 | create_time | datetime | 19 | 0 | N | N | CURRENT_TIMESTAMP | 创建时间 |
| 13 | update_time | timestamp | 19 | 0 | N | N | CURRENT_TIMESTAMP | 更新时间 |
| 编号 | 名称 | 数据类型 | 长度 | 小数位 | 允许空值 | 主键 | 默认值 | 说明 |
| 1 | notice_id | mediumint | 8 | 0 | N | Y | 公告id: | |
| 2 | title | varchar | 125 | 0 | N | N | 标题: | |
| 3 | content | longtext | 2147483647 | 0 | Y | N | 正文: | |
| 4 | create_time | timestamp | 19 | 0 | N | N | CURRENT_TIMESTAMP | 创建时间: |
| 5 | update_time | timestamp | 19 | 0 | N | N | CURRENT_TIMESTAMP | 更新时间: |
| 编号 | 名称 | 数据类型 | 长度 | 小数位 | 允许空值 | 主键 | 默认值 | 说明 |
| 1 | praise_id | int | 10 | 0 | N | Y | 点赞ID: | |
| 2 | user_id | int | 10 | 0 | N | N | 0 | 点赞人: |
| 3 | create_time | timestamp | 19 | 0 | N | N | CURRENT_TIMESTAMP | 创建时间: |
| 4 | update_time | timestamp | 19 | 0 | N | N | CURRENT_TIMESTAMP | 更新时间: |
| 5 | source_table | varchar | 255 | 0 | Y | N | 来源表: | |
| 6 | source_field | varchar | 255 | 0 | Y | N | 来源字段: | |
| 7 | source_id | int | 10 | 0 | N | N | 0 | 来源ID: |
| 8 | status | bit | 1 | 0 | N | N | 1 | 点赞状态:1为点赞,0已取消 |
| 编号 | 名称 | 数据类型 | 长度 | 小数位 | 允许空值 | 主键 | 默认值 | 说明 |
| 1 | registered_users_id | int | 10 | 0 | N | Y | 注册用户ID | |
| 2 | user_name | varchar | 64 | 0 | Y | N | 用户名称 | |
| 3 | user_gender | varchar | 64 | 0 | Y | N | 用户性别 | |
| 4 | user_age | int | 10 | 0 | Y | N | 0 | 用户年龄 |
| 5 | examine_state | varchar | 16 | 0 | N | N | 已通过 | 审核状态 |
| 6 | user_id | int | 10 | 0 | N | N | 0 | 用户ID |
| 7 | create_time | datetime | 19 | 0 | N | N | CURRENT_TIMESTAMP | 创建时间 |
| 8 | update_time | timestamp | 19 | 0 | N | N | CURRENT_TIMESTAMP | 更新时间 |
表slides (轮播图)
| 编号 | 名称 | 数据类型 | 长度 | 小数位 | 允许空值 | 主键 | 默认值 | 说明 |
| 1 | slides_id | int | 10 | 0 | N | Y | 轮播图ID: | |
| 2 | title | varchar | 64 | 0 | Y | N | 标题: | |
| 3 | content | varchar | 255 | 0 | Y | N | 内容: | |
| 4 | url | varchar | 255 | 0 | Y | N | 链接: | |
| 5 | img | varchar | 255 | 0 | Y | N | 轮播图: | |
| 6 | hits | int | 10 | 0 | N | N | 0 | 点击量: |
| 7 | create_time | timestamp | 19 | 0 | N | N | CURRENT_TIMESTAMP | 创建时间: |
| 8 | update_time | timestamp | 19 | 0 | N | N | CURRENT_TIMESTAMP | 更新时间: |
表upload (文件上传)
| 编号 | 名称 | 数据类型 | 长度 | 小数位 | 允许空值 | 主键 | 默认值 | 说明 |
| 1 | upload_id | int | 10 | 0 | N | Y | 上传ID | |
| 2 | name | varchar | 64 | 0 | Y | N | 文件名 | |
| 3 | path | varchar | 255 | 0 | Y | N | 访问路径 | |
| 4 | file | varchar | 255 | 0 | Y | N | 文件路径 | |
| 5 | display | varchar | 255 | 0 | Y | N | 显示顺序 | |
| 6 | father_id | int | 10 | 0 | Y | N | 0 | 父级ID |
| 7 | dir | varchar | 255 | 0 | Y | N | 文件夹 | |
| 8 | type | varchar | 32 | 0 | Y | N | 文件类型 |
表user (用户账户:用于保存用户登录信息)
| 编号 | 名称 | 数据类型 | 长度 | 小数位 | 允许空值 | 主键 | 默认值 | 说明 |
| 1 | user_id | mediumint | 8 | 0 | N | Y | 用户ID:[0,8388607]用户获取其他与用户相关的数据 | |
| 2 | state | smallint | 5 | 0 | N | N | 1 | 账户状态:[0,10](1可用|2异常|3已冻结|4已注销) |
| 3 | user_group | varchar | 32 | 0 | Y | N | 所在用户组:[0,32767]决定用户身份和权限 | |
| 4 | login_time | timestamp | 19 | 0 | N | N | CURRENT_TIMESTAMP | 上次登录时间: |
| 5 | phone | varchar | 11 | 0 | Y | N | 手机号码:[0,11]用户的手机号码,用于找回密码时或登录时 | |
| 6 | phone_state | smallint | 5 | 0 | N | N | 0 | 手机认证:[0,1](0未认证|1审核中|2已认证) |
| 7 | username | varchar | 16 | 0 | N | N | 用户名:[0,16]用户登录时所用的账户名称 | |
| 8 | nickname | varchar | 16 | 0 | Y | N | 昵称:[0,16] | |
| 9 | password | varchar | 64 | 0 | N | N | 密码:[0,32]用户登录所需的密码,由6-16位数字或英文组成 | |
| 10 | | varchar | 64 | 0 | Y | N | 邮箱:[0,64]用户的邮箱,用于找回密码时或登录时 | |
| 11 | email_state | smallint | 5 | 0 | N | N | 0 | 邮箱认证:[0,1](0未认证|1审核中|2已认证) |
| 12 | avatar | varchar | 255 | 0 | Y | N | 头像地址:[0,255] | |
| 13 | open_id | varchar | 255 | 0 | Y | N | 针对获取用户信息字段 | |
| 14 | create_time | timestamp | 19 | 0 | N | N | CURRENT_TIMESTAMP | 创建时间: |
| 15 | vip_level | varchar | 255 | 0 | Y | N | 会员等级 | |
| 16 | vip_discount | double | 11 | 2 | Y | N | 0.00 | 会员折扣 |
| 编号 | 名称 | 数据类型 | 长度 | 小数位 | 允许空值 | 主键 | 默认值 | 说明 |
| 1 | user_chat_friend_id | int | 10 | 0 | N | Y | id | |
| 2 | user_id | int | 10 | 0 | N | N | 用户id | |
| 3 | friend_user_id | int | 10 | 0 | N | N | 用户好友id | |
| 4 | friend_user_name | varchar | 255 | 0 | Y | N | 好友名称 | |
| 5 | create_time | timestamp | 19 | 0 | N | N | CURRENT_TIMESTAMP | |
| 6 | update_time | timestamp | 19 | 0 | N | N | CURRENT_TIMESTAMP |
| 编号 | 名称 | 数据类型 | 长度 | 小数位 | 允许空值 | 主键 | 默认值 | 说明 |
| 1 | user_chat_group_id | int | 10 | 0 | N | Y | id | |
| 2 | group_id | int | 10 | 0 | Y | N | 群聊id | |
| 3 | group_name | varchar | 255 | 0 | Y | N | 群聊名称 | |
| 4 | user_id | int | 10 | 0 | Y | N | 用户id | |
| 5 | create_time | timestamp | 19 | 0 | N | N | CURRENT_TIMESTAMP | |
| 6 | update_time | timestamp | 19 | 0 | N | N | CURRENT_TIMESTAMP |
| 编号 | 名称 | 数据类型 | 长度 | 小数位 | 允许空值 | 主键 | 默认值 | 说明 |
| 1 | user_chat_read_id | varchar | 255 | 0 | N | Y | id | |
| 2 | user_id | int | 10 | 0 | Y | N | 接收人id | |
| 3 | send_user_id | int | 10 | 0 | Y | N | 发送人id | |
| 4 | group_id | int | 10 | 0 | Y | N | 群聊id | |
| 5 | type | int | 10 | 0 | Y | N | 类型1-点对点消息,2-群聊消息 | |
| 6 | create_time | timestamp | 19 | 0 | Y | N | CURRENT_TIMESTAMP | 时间 |
| 7 | message | text | 65535 | 0 | Y | N | 消息 |
表user_group (用户组:用于用户前端身份和鉴权)
| 编号 | 名称 | 数据类型 | 长度 | 小数位 | 允许空值 | 主键 | 默认值 | 说明 |
| 1 | group_id | mediumint | 8 | 0 | N | Y | 用户组ID:[0,8388607] | |
| 2 | display | smallint | 5 | 0 | N | N | 100 | 显示顺序:[0,1000] |
| 3 | name | varchar | 16 | 0 | N | N | 名称:[0,16] | |
| 4 | description | varchar | 255 | 0 | Y | N | 描述:[0,255]描述该用户组的特点或权限范围 | |
| 5 | source_table | varchar | 255 | 0 | Y | N | 来源表: | |
| 6 | source_field | varchar | 255 | 0 | Y | N | 来源字段: | |
| 7 | source_id | int | 10 | 0 | N | N | 0 | 来源ID: |
| 8 | register | smallint | 5 | 0 | Y | N | 0 | 注册位置: |
| 9 | create_time | timestamp | 19 | 0 | N | N | CURRENT_TIMESTAMP | 创建时间: |
| 10 | update_time | timestamp | 19 | 0 | N | N | CURRENT_TIMESTAMP | 更新时间: |
整个失物招领论坛系统的需求分析主要对系统总体架构以及功能模块的设计,通过建立E-R模型和数据库逻辑系统设计完成了数据库系统设计。
4 系统关键模块详细设计与实现
失物招领论坛系统的详细设计与实现主要是根据前面的失物招领论坛系统的需求分析和失物招领论坛系统的总体设计来设计页面并实现业务逻辑。主要从失物招领论坛系统界面实现、业务逻辑实现这两部分进行介绍。
4.1注册用户功能模块
4.1.1 前台首页界面
当进入失物招领论坛系统的时候,系统以上中下的布局进行展示,首先映入眼帘的是系统的导航栏,下面是轮播图,再往下是新闻资讯,其主界面展示如下图所示。

图4-1 前台首页界面图
4.1.2 用户注册界面
失物招领论坛系统的游客和注册用户时可以进行注册登录,当用户右上角“注册”按钮的时候,当填写上自己的账号+密码+确认密码+昵称+邮箱等后再点击“注册”按钮后将会先验证输入的有没有空数据,再次验证密码和确认密码是否是一样的,最后验证输入的账户名和数据库表中已经注册的账户名是否重复,只有都验证没问题后即可用户注册成功。用户注册界面展示如下图所示。

图4-2注册界面图
注册关键代码如下:
* 注册
* @param user
* @return
*/
@PostMapping("register")
public Map<String, Object> signUp(@RequestBody User user) {
// 查询用户
Map<String, String> query = new HashMap<>();
Map<String,Object> map = JSON.parseObject(JSON.toJSONString(user));
query.put("username",user.getUsername());
List list = service.selectBaseList(service.select(query, new HashMap<>()));
if (list.size()>0){
return error(30000, "用户已存在");
}
map.put("password",service.encryption(String.valueOf(map.get("password"))));
service.insert(map);
return success(1);
}
失物招领论坛系统中的前台上注册后的用户是可以通过自己的账户名和密码进行登录的,当用户输入完整的自己的账户名和密码信息并点击“登录”按钮后,将会首先验证输入的有没有空数据,再次验证输入的账户名+密码和数据库中当前保存的用户信息是否一致,只有在一致后将会登录成功并自动跳转到失物招领论坛系统的首页中;否则将会提示相应错误信息,用户登录界面如下图所示。

图4-3用户登录界面图
登录的逻辑代码如下所示。
/**
* 登录
* @param data
* @param httpServletRequest
* @return
*/
@PostMapping("login")
public Map<String, Object> login(@RequestBody Map<String, String> data, HttpServletRequest httpServletRequest) {
log.info("[执行登录接口]");
String username = data.get("username");
String email = data.get("email");
String phone = data.get("phone");
String password = data.get("password");
List resultList = null;
Map<String, String> map = new HashMap<>();
if(username != null && "".equals(username) == false){
map.put("username", username);
resultList = service.select(map, new HashMap<>()).getResultList();
}
else if(email != null && "".equals(email) == false){
map.put("email", email);
resultList = service.select(map, new HashMap<>()).getResultList();
}
else if(phone != null && "".equals(phone) == false){
map.put("phone", phone);
resultList = service.select(map, new HashMap<>()).getResultList();
}else{
return error(30000, "账号或密码不能为空");
}
if (resultList == null || password == null) {
return error(30000, "账号或密码不能为空");
}
//判断是否有这个用户
if (resultList.size()<=0){
return error(30000,"用户不存在");
}
User byUsername = (User) resultList.get(0);
Map<String, String> groupMap = new HashMap<>();
groupMap.put("name",byUsername.getUserGroup());
List groupList = userGroupService.select(groupMap, new HashMap<>()).getResultList();
if (groupList.size()<1){
return error(30000,"用户组不存在");
}
UserGroup userGroup = (UserGroup) groupList.get(0);
//查询用户审核状态
if (!StringUtils.isEmpty(userGroup.getSourceTable())){
String sql = "select examine_state from "+ userGroup.getSourceTable() +" WHERE user_id = " + byUsername.getUserId();
String res = String.valueOf(service.runCountSql(sql).getSingleResult());
if (res==null){
return error(30000,"用户不存在");
}
if (!res.equals("已通过")){
return error(30000,"该用户审核未通过");
}
}
//查询用户状态
if (byUsername.getState()!=1){
return error(30000,"用户非可用状态,不能登录");
}
String md5password = service.encryption(password);
if (byUsername.getPassword().equals(md5password)) {
// 存储Token到数据库
AccessToken accessToken = new AccessToken();
accessToken.setToken(UUID.randomUUID().toString().replaceAll("-", ""));
accessToken.setUser_id(byUsername.getUserId());
tokenService.save(accessToken);
// 返回用户信息
JSONObject user = JSONObject.parseObject(JSONObject.toJSONString(byUsername));
user.put("token", accessToken.getToken());
JSONObject ret = new JSONObject();
ret.put("obj",user);
return success(ret);
} else {
return error(30000, "账号或密码不正确");
}
}
4.1.4 失物招领界面
当用户点击失物招领论坛系统中导航栏上的“失物招领”后将会进入到该“失物招领”列表的界面,然后选择想要看的失物招领,点击进入到详细界面,在详细界面可以收藏、点赞和评论等操作,失物招领界面如下图所示。

图4-4失物招领界面图
当用户点击失物招领论坛系统中导航栏上的“寻物启事”后将会进入到该“寻物启事”列表的界面,然后选择想要看的寻物启事,点击进入到详细界面,在详细界面可以收藏、点赞和评论等操作,寻物启事界面如下图所示。

图4-5寻物启事界面图
寻物启事关键代码如下:
@PostMapping("/set")
@Transactional
public Map<String, Object> set(HttpServletRequest request) throws IOException {
service.update(service.readQuery(request), service.readConfig(request), service.readBody(request.getReader()));
return success(1);
}
4.2管理员功能模块
管理员点击“系统用户”这一菜单会显示管理员、注册用户这两个子菜单,管理员可以对这两个角色的信息进行增删改查操作。界面如下图所示。

图4-6系统用户管理界面图
管理员可以管理失物招领信息,包括查看、编辑、删除、审核失物招领信息,确保失主可以及时找回物品。还可以查看用户的评论信息。失物招领管理界面如下图所示。

图4-7失助招领管理界面图
管理员可以管理寻物启事信息,包括查看、编辑、删除、审核寻物启事信息,帮助寻物者快速找到失物。寻物启事管理界面如下图所示。

图4-8寻物启事管理界面图
寻物启事添加关键代码如下:
@RequestMapping(value = "/del")
@Transactional
public Map<String, Object> del(HttpServletRequest request) {
service.delete(service.readQuery(request), service.readConfig(request));
return success(1);
}
public void delete(Map<String,String> query,Map<String,String> config){
QueryWrapper wrapper = new QueryWrapper<E>();
toWhereWrapper(query, "0".equals(config.get(FindConfig.GROUP_BY)),wrapper);
baseMapper.delete(wrapper);
log.info("[{}] - 删除操作:{}",wrapper.getSqlSelect());
}
管理员点击“系统管理”这一菜单会显示轮播图这个子菜单,管理员可以对前台展示的轮播图进行设置,界面如下图所示。

图4-9系统管理界面图
系统管理关键代码如下:
@PostMapping("/add")
@Transactional
public Map<String, Object> add(HttpServletRequest request) throws IOException {
service.insert(service.readBody(request.getReader()));
return success(1);
}
public Map<String, Object> addMap(Map<String,Object> map){
service.insert(map);
return success(1);
}
允许管理员发布、编辑、删除系统公告通知,确保用户及时了解重要信息。界面如下图所示。

图4-10公告通知管理界面图
新闻资讯管理:提供新闻资讯的管理功能,包括添加、编辑、删除新闻资讯内容,为用户提供最新的资讯信息。
资讯分类管理:允许管理员管理新闻资讯的分类,包括添加新分类、编辑分类信息、删除分类等操作,方便用户按照分类查找资讯内容。界面如下图所示。

图4-11新闻资讯界面图

图4-12资讯分类界面图
5系统测试
5.1 系统测试用例
系统测试包括:用户登录功能测试、新闻资讯查看功能测试、寻物启事添加、寻物启事搜索、密码修改、失物招领功能测试,如表5-1、5-2、5-3、5-4、5-5、5-6所示:
表5-1 用户登录功能测试表
| 用例名称 | 用户登录系统 |
| 目的 | 测试用户通过正确的用户名和密码可否登录功能 |
| 前提 | 未登录的情况下 |
| 测试流程 | 1) 进入登录页面 2) 输入正确的用户名和密码 |
| 预期结果 | 用户名和密码正确的时候,跳转到登录成功界面,反之则显示错误信息,提示重新输入 |
| 实际结果 | 实际结果与预期结果一致 |
新闻资讯查看功能测试:
表5-2 新闻资讯查看功能测试表
| 用例名称 | 新闻资讯查看 |
| 目的 | 测试新闻资讯查看功能 |
| 前提 | 用户登录 |
| 测试流程 | 点击新闻资讯列表 |
| 预期结果 | 可以查看到所有新闻资讯信息 |
| 实际结果 | 实际结果与预期结果一致 |
管理员添加寻物启事界面测试:
表5-3 管理员添加寻物启事界面测试表
| 用例名称 | 添加寻物启事测试用例 |
| 目的 | 测试寻物启事添加功能 |
| 前提 | 管理员用户正常登录情况下 |
| 测试流程 | 1)管理员点击寻物启事,然后点击添加后并填写信息。 2)点击进行提交。 |
| 预期结果 | 提交以后,页面首页会显示新的寻物启事 |
| 实际结果 | 实际结果与预期结果一致 |
寻物启事搜索功能测试:
表5-4寻物启事搜索功能测试表
| 用例名称 | 寻物启事搜索测试 |
| 目的 | 测试寻物启事搜索功能 |
| 前提 | 无 |
| 测试流程 | 1)在搜索框填入搜索关键字。 2)点击搜索按钮。 |
| 预期结果 | 页面显示包含有搜索关键字的寻物启事 |
| 实际结果 | 实际结果与预期结果一致 |
密码修改功能测试:
表5-5 密码修改功能测试表
| 用例名称 | 密码修改测试用例 |
| 目的 | 测试管理员密码修改功能 |
| 前提 | 管理员用户正常登录情况下 |
| 测试流程 | 1)管理员密码修改并完成填写。 2)点击进行提交。 |
| 预期结果 | 使用新的密码可以登录 |
| 实际结果 | 实际结果与预期结果一致 |
失物招领功能测试:
表5-6失物招领功能测试表
| 用例名称 | 失物招领测试用例 |
| 目的 | 测试用户失物招领功能 |
| 前提 | 用户正常登录情况下 |
| 测试流程 | 1)搜索查看失物招领,点击失物招领。 2)填写失物招领信息,点击进行提交。 |
| 预期结果 | 失物招领成功 |
| 实际结果 | 实际结果与预期结果一致 |
通过编写失物招领论坛系统的测试用例,已经检测完毕用户登录功能测试、新闻资讯展示功能测试、寻物启事添加、寻物启事搜索、密码修改、失物招领功能测试,通过这6大模块为失物招领论坛系统的后期推广运营提供了强力的技术支撑。
本文描述了失物招领论坛系统设计与实现的原理和开发过程,该系统是通过SpringBoot框架来搭建后台,中间件使用的是Tomcat服务器,数据库管理平台采用开源的Mysql,前台使用的是JQuery框架,同时使用Validate校验框架,这样就可以减少前端代码的输入量,而且基于JQuery框架的Validat框架使用简单,是流行的前端使用框架,前端使用的主要是HTML页面展示技术。
在开发前做了许多的准备,在本系统的设计和开发过程中阅览和学习了许多文献资料,从开发这个失物招领论坛系统的过程中我也收获了许许多多宝贵的方法以及设计思路,对系统的开发也起到了很重要的作用,系统的开发技术选用的都是自己比较熟悉的,比如Web、SpringBoot、MYSQL,这些技术都是在以前的学习中学到了,其中许多的设计思路和方法都是在以前不断地学习中摸索出来的经验,其实对于我们来说工作量还是比较大的,但是正是由于之前的积累与准备,才能顺利的完成这个项目,由此看来,积累经验跟做好准备是十分重要的事情。
当然在该系统的设计与实现的过程中也离不开老师以及同学们的帮助,正是因为他们的指导与帮助,我才能够成功的在预期内完成了这个系统。同时在这个过程当中我也收获了很多东西,此系统也有需要改进的地方,但是由于专业知识的浅薄,并不能做到十分完美,希望以后有机会可以让其真正的投入到使用之中。
[1]Prabawani B ,Hadi P S ,Fisher R M , et al.Socioeconomic perspective of agroforestry development in Central Java[J].Environmental and Sustainability Indicators,2024,22100354-.
[2]Hudalah D ,Octifanny Y ,Talitha T , et al.From Metropolitanization to Megaregionalization: Intentionality in the Urban Restructuring of Java’s North Coast, Indonesia[J].Journal of Planning Education and Research,2024,44(1):292-306.
[3]Putra K ,Baskoro W ,Ratini N , et al.Assessment of Groundwater Availability for Rice Farming in Tuban Regency, East Java in 2018-2022[J].International Journal of Environment and Climate Change,2024,14(2):828-836.
[4]Asmy E A ,Rauf A ,Rahmawaty, et al.Reformulation of Persimmon Value-Added Model: Product Downstream Development Strategy for Farmers in East Java, Indonesia[J].Resources,2024,13(3):
[5]Handini E ,Hasenaka T ,Barber D N , et al.Systematics of slab-derived components in Central Java, Sunda Arc: Evidence for differential material transfer across the Southeast Asian convergent margin[J].Tectonophysics,2024,873230229-.
[6]秦彬,李冰,樊续徳,等.校园失物招领小程序的设计与开发[J].无线互联科技,2022,19(20):84-88.
[7]张守涵.基于OCR技术的智能招领系统研究与应用[D].西安电子科技大学,2022.DOI:10.27389/d.cnki.gxadu.2022.003236.
[8]朱志慧,蔡洁.基于SpringBoot+Vue+Uni-app框架的校园失物招领系统[J].电子技术与软件工程,2022,(17):62-65.
[9]谢哲宇.基于弹性搜索的失物招领平台的设计与实现[D].大连理工大学,2022.DOI:10.26991/d.cnki.gdllu.2022.000047.
[10]张杨帆,郝钰鑫,李隐峰,等.基于图像识别的失物招领微信小程序设计[J].电子科技,2022,35(10):33-38.DOI:10.16180/j.cnki.issn1007-7820.2022.10.006.
[11]张李鹏,李旭,李香菊,等.高校失物招领在微信小程序中的实现[J].电子制作,2022,30(08):50-53.DOI:10.16589/j.cnki.cn11-3571/tn.2022.08.028.
[12]弋改珍.校园失物招领微信小程序的设计与开发[J].福建电脑,2021,37(11):104-106.DOI:10.16707/j.cnki.fjpc.2021.11.025.
[13]宋龙生,倪胜巧.校园失物招领微信小程序的设计与实现[J].计算机时代,2021,(10):86-89.DOI:10.16644/j.cnki.cn33-1094/tp.2021.10.022.
[14]黄娜,陈涛,钱俞合,等.基于单片机失物招领平台的建设与研究[J].南方农机,2021,52(09):177-178+180.
[15]李孝华,段平,李佳,等.基于WebGIS的失物招领系统设计与实现[J].地理空间信息,2020,18(10):64-66+5.
[16]王庆月,吴宇,张天宝.基于微信小程序的失物招领系统开发[J].电子质量,2020,(10):66-70.
[17]康耀龙,张景安,冯丽露.校园失物招领APP的设计与开发[J].电子技术与软件工程,2020,(17):73-74.
[18]侯泽民,王斌.高校失物招领平台的设计与实现[J].现代信息科技,2020,4(15):1-4.DOI:10.19850/j.cnki.2096-4706.2020.15.001.
[19]吴笑丰.基于微信公众号的中学校园失物招领系统设计[J].科技传播,2020,12(06):153-154.DOI:10.16607/j.cnki.1674-6708.2020.06.068.
[20]陈国维,黄秋婷,蒋玉莲,等.一种基于arduino校园失物招领智能系统设计[J].中国科技信息,2020,(05):85-88.
逝者如斯夫,不舍昼夜。转眼间,大学生活便已经接近尾声,人面对着离别与结束,总是充满着不舍与茫然,我亦如此,仍记得那年秋天,我迫不及待的提前一天到了学校,面对学校巍峨的大门,我心里充满了期待:这里,就是我新生活的起点吗?那天,阳光明媚,学校的欢迎仪式很热烈,我面对着一个个对着我微笑的同学,仿佛一缕缕阳光透过胸口照进了我心里,同时,在那天我认识可爱的室友,我们携手共同度过了这难忘的两年。如今,我望着这篇论文的致谢,不禁又要问自己:现在,我们就要说再见了吗?
感慨莫名,不知所言。遥想当初刚来学校的时候,心里总是想着工科学校会过于板正,会缺乏一些柔情,当时心里甚至有一点点排斥,但是随着我对学校的慢慢认识与了解,我才认识到了她的美丽,她的柔情,并且慢慢的喜欢上了这个校园,但是时间太快了,快到我还没有好好体会她的美丽便要离开了,但是她带给我的回忆,永远不会离开我,也许真正离开那天我的眼里会满含泪水,我不是因为难过,我只是想将她的样子映在我的泪水里,刻在我的心里。最后,感谢我的老师们,是你们教授了我们知识与做人的道理;感谢我的室友们,是你们陪伴了我如此之久;感谢每位关心与支持我的人。
少年,追风赶月莫停留,平荒尽处是春山。
免费领取项目源码,请关注❥点赞收藏并私信博主,谢谢~
1573

被折叠的 条评论
为什么被折叠?



