电影院购票管理系统已经逐渐成为了电影院管理中不可或缺的一部分,随着互联网技术的普及,传统的购票方式已经不能满足用户需求,因此开发一套便捷、高效的电影院购票系统具有重要意义。
本论文旨在设计和实现一种现代化的电影院购票管理系统,以提高电影院运营效率和用户体验。首先,论文介绍了电影院购票管理系统的背景和研究意义。其次,本文详细分析了系统的需求和功能设计。系统包括用户注册登录、电影信息浏览、选座购票、在线支付等功能模块,旨在为用户提供一站式购票体验。在系统架构设计方面,本文以SpringBoot、MySQL和Java等开发技术,实现了添加、修改、查看、删除系统数据。采用了B/S架构,将前端界面和后端逻辑分离,以提高系统的稳定性和安全性。此外,本文还对系统的数据库设计、界面设计和算法设计进行了详细阐述,确保系统的高效运行和用户友好性。最后,通过对系统进行测试和实际应用,验证了系统的稳定性和可靠性。综上所述,本文所设计的电影院购票管理系统具有一定的实用和推广价值,对于促进电影产业的发展具有积极意义。
关键词:Java;SpringBoot框架;电影院购票管理系统;MySQL
Abstract
The cinema ticket purchasing management system has gradually become an indispensable part of the cinema management. With the popularization of Internet technology, the traditional way of ticket purchasing can no longer meet the needs of users. Therefore, it is of great significance to develop a convenient and efficient cinema ticket purchasing system.
This paper aims to design and implement a modern cinema ticket management system to improve cinema operational efficiency and user experience. Firstly, the paper introduces the background and research significance of the cinema ticket management system. Secondly, this article provides a detailed analysis of the system's requirements and functional design. The system includes functional modules such as user registration and login, movie information browsing, seat selection and ticketing, online payment, etc., aiming to provide users with a one-stop ticketing experience. In terms of system architecture design, this article uses development technologies such as SpringBoot, MySQL, and Java to add, modify, view, and delete system data. The B/S architecture is adopted to separate the front-end interface and back-end logic, in order to improve the stability and security of the system. In addition, this article also provides a detailed explanation of the system's database design, interface design, and algorithm design to ensure efficient operation and user friendliness. Finally, the stability and reliability of the system were verified through testing and practical application. In summary, the cinema ticket management system designed in this article has certain practical and promotional value, and has positive significance for promoting the development of the film industry.
Keywords: Java; SpringBoot framework; Cinema ticket management system; MySQL
1 绪论
1.1 选题背景与意义
如今,随着人们生活水平的提高,娱乐消费也逐渐成为人们生活中不可或缺的一部分。特别是电影院,作为国民娱乐的代表,已经深入到了人们的日常生活中。然而,随着互联网、移动设备的普及和快速发展,线上购票已经成为了人们日常购票的主要方式。电影院购票管理系统已成为电影院不可或缺的一部分。通过电影院购票管理系统,用户可以通过手机或电脑随时随地进行电影票预订,无需排队等待;电影院方面也可以通过该系统更加高效地管理售票情况,获取更加准确的票务数据。因此,研究电影院购票管理系统的使用现状及其未来发展趋势,对于提升电影院管理效率和优化用户购票体验具有重要意义。
本研究旨在了解电影院购票管理系统的现状和存在问题,为其优化提供参考。通过深度了解电影院购票管理系统行业的发展趋势和未来发展方向,为电影院做出合理的决策。从用户角度出发,探讨如何优化电影院购票管理系统的使用体验,提高用户满意度。促进电影院购票管理系统行业的发展,为行业的竞争提供参考。
随着电影行业的发展和观众需求的增加,电影院购票管理系统正逐渐成为电影院管理的重要一环。传统的人工售票方式已经无法满足电影院的日常运营需求。
目前一些大型电影院已经开始采用现代化的售票系统,通过网络售票、自助售票机等方式提供更便捷的购票方式。然而,仍然有很多小型电影院或地区电影院没有引入售票管理系统,导致观众购票的流程复杂、效率低下,对电影院的经营造成了影响。
传统的购票方式需要观众到电影院售票窗口排队购票,等待时间较长,不仅浪费观众的时间,也增加了电影院的工作量。并且观众需要了解电影场次信息,选择座位等,流程复杂。观众需要到电影院现场购票,往往无法提前了解到电影的场次时间、座位情况等信息。观众不得不亲自到电影院咨询或者通过电话查询,缺乏便捷性。
因此,引入电影院购票管理系统,提高购票效率,提升观众体验,优化电影院经营管理具有很重要的意义。通过建立电影院购票管理系统,观众可通过电脑、手机等设备在官方网站上购票,无需到电影院现场排队购票。观众可提前查询到电影的场次时间、座位情况等信息,方便选择。建立票务管理系统,整合售票数据、座位信息等,实现自动化管理,提高票务工作效率。系统可提供票务统计报表、经营分析等功能,帮助电影院进行经营决策。
随着电影行业的发展,电影院购票管理系统已经成为电影院管理的重要一环。引入电影院购票管理系统,可提高购票效率,方便观众选择,优化电影院经营管理。对于小型电影院或地区电影院来说,引入电影院购票管理系统对于提升效率和提升观众体验具有重要意义。
本文共分为六章,章节内容安排如下:
第一章:引言。此章节对所设计和实现的系统的背景和状况以及意义进行详细的论述以及说明,同时进行了论文整体框架的结构的简要介绍。
第二章:系统需求分析。章节所做的主要的工作是对系统进行了技术、经济和操作方面可行性的分析;对系统实行了总体功能的需求、用例分析。
第三章:系统的设计。主要是对系统的功能结构进行设计,并对系统数据库的概念结构以及物理结构的设计进行了分析。
第四章:系统的实现。根据系统功能的划分,分别的对系统所需要实现的前台客户功能和后台管理员功能进行了分析和说明。
第五章:系统测试。主要对系统的部分界面进行测试并对主要功能进行测试
2 电影院购票管理系统系统分析
系统需求分析是系统开发的一个关键环节,它在系统的设计和实现上起到了一个承上启下的位置。系统需求分析是对所需要做的系统进行一个需求的挖掘,如果分析的准确可以精准的解决现实中碰到的问题。如果分析不到位会影响后期系统的实现。一个系统的优秀程度需求分析也是占据了非常大的比例,如果需求分析不到位,后面的系统设计要实现就是一个偏离导航的设计。
系统可行行分析是对系统对系统可行性进行一个探讨。在探讨系统的可行性上我们主要从技术上的可行性和经济上的可行性以及法律层面的可行性上进行分析,如果三个层面度通过,我们则认为系统是比较可行的。
2.1.1 技术可行性分析
电影院购票管理系统在数据的存储上使用的MySQL数据库,在电影院购票管理系统开发中使用了Java、HTML、TOMCAT、SpringBoot这些开发工具的使用,能够给我们的编写工作带来许多的便利。系统使用B/S模式进行开发,使系统的可扩展性和维护性更佳,减少系统配置代码,简化编程代码,目前B/S模式是目前最受欢迎的一种模式。
在经济可行性方面,电影院购票管理系统的开发成本相对较低。首先,Java作为一种免费且开源的编程语言,不需要额外的授权费用。其次,MySQL数据库也是一种开源的关系型数据库管理系统,可以免费使用。而Spring Boot框架的开源性质意味着没有昂贵的许可费用。另外,系统的运行和维护成本相对较低,主要包括服务器租用和人员培训等方面。通过合理的规划和资源管理,可以降低系统的运营成本。因此,电影院购票管理系统在经济上是可行的。
电影院购票管理系统的操作界面设计合理,用户交互流程清晰,易于操作和使用。系统的前端界面通过友好的设计和布局,使用户能够直观地进行电影搜索、评论和购票等操作。同时,系统也提供了相应的反馈和提示,帮助用户顺利完成各项操作。此外,系统还考虑了不同设备的兼容性和响应式布局,使用户能够在不同平台和设备上进行操作。因此,电影院购票管理系统在操作上是可行的。
电影院购票管理系统我划分为了普通用户模块和管理员模块两大部分。
普通用户模块:
(1)用户注册登录:游客可以随时进入到系统中,对系统中的信息浏览,但是想要实现电影购票等操作,就必须有这个系统的账号,如果没有账号的话,可以注册用户进行相关的操作,同时用户还可以通过“我的”这个按钮对个人信息以及操作的信息进行管控。
(2)查看电影院购票管理系统的首页信息:电影院购票管理系统的首页信息包含了首页、通知公告、电影资讯、影院信息、电影信息、即将上映等。
(3)通知公告:当用户点击“通知公告”这一菜单按钮,会显示管理员在后台发布的所有的通知公告,可以查看详情。
(4)电影资讯:当用户点击“电影资讯”这一菜单按钮,会显示管理员在后台发布的所有的电影资讯,可以查看详情,进行收藏、点赞、评论等。
(5)影院信息:普通用户可以搜索、浏览和查看影院信息,包括影院的影院名称、影厅数量、影院面积、影院地址、影院介绍等。用户可以选择感兴趣的影院并查看更多详细信息并进行点赞、收藏和评论操作。
(6)电影信息:用户可以查看电影的所有信息,包括影院名称、电影编号、电影名称、电影分类、电影导演、电影主演、上映日期、电影时长、电影场次、放映影厅、放映时间、电影票价、影院地址、电影介绍等。支持通过电影名称或电影分类搜索的方式对电影信息进行查询,在查询到自己想要了解的电影信息的时候,可以进入查看详细的介绍,点击“购票”这一按钮以后会跳转到电影购票信息填写的界面,根据提示填写好购票的信息,点击“提交”以后购票就完成了,在电影信息详情这个界面,同时支持用户对喜欢的电影信息进行收藏、点赞以及评论的功能。
(7)即将上映:普通用户可查看即将上映的所有电影信息详情,支持电影名称、电影分类排序搜索,可进行点赞、收藏和评论。
(8)我的账户:在前台点击“我的”下面的“我的账户”可以对个人资料+密码修改进行管控。
(9)个人中心:用户点击右上角的“用户名”,然后点击“个人中心”可查看个人首页、订单信息、退票信息和自己收藏的信息并对其进行管理。
管理员管理模块:
(1)登录:管理员在后台可以输入用户名+密码进行登录,管理员的用户名和密码是在数据库中直接设定好的。
(2)系统用户:管理员可以对电影院购票管理系统中的管理员和普通用户进行增删改查。
(3)影院信息管理:管理员可以管理影院信息,包括添加、编辑和删除影院信息的功能。管理员可以录入影院的基本信息,如影院名称、影厅数量、影院面积、影院地址、影院介绍等,并上传相关的影院封面图。
(4)电影信息管理:管理员点击“电影信息管理”会显示出所有的电影信息,支持输入电影名称或电影分类对电影信息进行查询,如果想要添加新的电影信息,点击“添加”按钮,输入影院名称、电影编号、电影名称、电影分类、电影导演、电影主演、上映日期、电影时长、电影场次、放映影厅、放映时间、电影票价、影院地址、电影介绍等信息,点击“提交”按钮就可以添加了,同时可以选择某一条电影信息,点击“删除”进行删除,也可以对用户提交的电影信息评论的信息进行管控。
(5)电影分类管理:管理员可以对电影所属的分类类型进行添加、修改。
(6)订单信息管理:管理员点击“订单信息管理”可以对前台用户的电影订单信息进行管理。
(7)退票信息管理:管理员可以管理前台用户的退票信息,包括审核、查询、重置和删除。
(8)即将上映管理:管理员可以管理即将上映的电影信息,包括添加、编辑和删除即将上映电影信息的功能。
(9)系统管理:管理员点击“系统管理”菜单可以对首页展示的轮播图进行管理。
(10)通知公告管理:管理员点击“通知公告管理”菜单可以查看到系统中的所有通知公告信息,对已经存在的通知公告,管理员可以修改,也可以添加新的通知公告或者删除通知公告。
(11)资源管理:管理员可以对电影院购票管理系统前台展示的电影资讯以及电影资讯所属的分类进行管控。
电影院购票管理系统的非功能性需求,比如电影院购票管理系统的安全性怎么样,可靠性怎么样,性能怎么样,可拓展性怎么样等。具体可以表示在如下2-1表格中:
表2-1电影院购票管理系统非功能需求表
| 安全性 | 主要指电影院购票管理系统数据库的安装,数据库的使用和密码的设定必须合乎规范。 |
| 可靠性 | 可靠性是指电影院购票管理系统能够按照用户提交的指示进行操作,经过测试,可靠性90%以上。 |
| 性能 | 性能是影响电影院购票管理系统占据市场的必要条件,所以性能最好要佳才好。 |
| 可扩展性 | 比如数据库预留多个属性,比如接口的使用等确保了系统的非功能性需求。 |
| 易用性 | 用户只要跟着电影院购票管理系统的页面展示内容进行操作,就可以了。 |
| 可维护性 | 电影院购票管理系统开发的可维护性是非常重要的,经过测试,可维护性没有问题 |
2.3 系统用例分析
电影院购票管理系统的完整UML用例图分别是图2-1和2-2。
图2-1就是普通用户角色的用例展示。

图2-1 电影院购票管理系统普通用户角色用例图
图2-2就是管理员角色的用例展示。

图2-2 电影院购票管理系统管理员角色用例图
2.4.1 数据流程
开发电影院购票管理系统最主要的一个目的就是实现用户对电影的选座购票,图2-3就是系统的数据流图。

图2-3电影购票操作展开图
2.4.2 业务流程
分析完电影院购票管理系统的数据流,那么接下来我们来看系统的业务流程,图2-4就是业务流程图:

本章主要通过对电影院购票管理系统的可行性分析、功能需求分析、系统用例分析、系统流程分析,确定整个电影院购票管理系统要实现的功能。同时也为电影院购票管理系统的代码实现和测试提供了标准。
经过上述的需求分析过后,已经明确了电影院购票管理系统的功能需求。针对各个功能需求,制定相应的技术方法与思路进行设计与实现。另外本章将以需求分析为基准,介绍系统中重要的实体类数据,确定各个功能之间的数据表关系,由此来完成数据库表设计。
3.1 系统功能模块设计
在上一章节中主要对系统的功能性需求和非功能性需求进行分析,并且根据需求分析了本电影院购票管理系统中的用例。那么接下来就要开始对本电影院购票管理系统的架构、主要功能和数据库开始进行设计。电影院购票管理系统根据前面章节的需求分析得出,其总体设计模块图如图3-1所示。

图3-1 电影院购票管理系统功能模块图
3.1.2用户模块设计
本系统的用户包括管理员和用户两种用户模块的功能基本是相同的,用户比管理员多了一个注册功能,所以以用户模块的结构图为例进行分析,用户模块结构图为例进行分析,如下图:

图3-2用户模块结构图
3.1.3 评论管理模块设计
电影院购票管理系统是一个交流性质的公开平台,用户在平台上提交评论,增加用户之间的互动性。但是同时也为了更好的规范评论的内容,给予管理员删除不合适的评论的功能,所以需要专门设计一个评论管理模块,具体的结构图如下:

图3-3评论管理模块结构图
电影院购票管理系统是中需要存储不少电影信息,其模块功能结构,具体的结构图如下:

图3-4电影信息模块结构图
3.1.5订单信息管理模块设计
电影院购票管理系统是中需要存储不少订单信息,其模块功能结构,具体的结构图如下:

图3-5订单信息模块结构图
数据库设计一般包括需求分析、概念模型设计、数据库表建立三大过程,其中需求分析前面章节已经阐述,概念模型设计有概念模型和逻辑结构设计两部分。
3.2.1 数据库概念结构设计
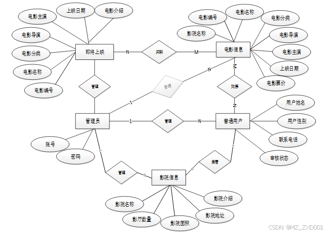
下面是整个电影院购票管理系统中主要的数据库表总E-R实体关系图。

图3-6 电影院购票管理系统总E-R关系图
3.2.2 数据库逻辑结构设计
通过上一小节中电影院购票管理系统中总E-R关系图上得出一共需要创建很多个数据表。在此我主要罗列几个主要的数据库表结构设计。
| 编号 | 名称 | 数据类型 | 长度 | 小数位 | 允许空值 | 主键 | 默认值 | 说明 |
| 1 | token_id | int | 10 | 0 | N | Y | 临时访问牌ID | |
| 2 | token | varchar | 64 | 0 | Y | N | 临时访问牌 | |
| 3 | info | text | 65535 | 0 | Y | N | ||
| 4 | maxage | int | 10 | 0 | N | N | 2 | 最大寿命:默认2小时 |
| 5 | create_time | timestamp | 19 | 0 | N | N | CURRENT_TIMESTAMP | 创建时间: |
| 6 | update_time | timestamp | 19 | 0 | N | N | CURRENT_TIMESTAMP | 更新时间: |
| 7 | user_id | int | 10 | 0 | N | N | 0 | 用户编号: |
| 编号 | 名称 | 数据类型 | 长度 | 小数位 | 允许空值 | 主键 | 默认值 | 说明 |
| 1 | article_id | mediumint | 8 | 0 | N | Y | 文章id:[0,8388607] | |
| 2 | title | varchar | 125 | 0 | N | Y | 标题:[0,125]用于文章和html的title标签中 | |
| 3 | type | varchar | 64 | 0 | N | N | 0 | 文章分类:[0,1000]用来搜索指定类型的文章 |
| 4 | hits | int | 10 | 0 | N | N | 0 | 点击数:[0,1000000000]访问这篇文章的人次 |
| 5 | praise_len | int | 10 | 0 | N | N | 0 | 点赞数 |
| 6 | create_time | timestamp | 19 | 0 | N | N | CURRENT_TIMESTAMP | 创建时间: |
| 7 | update_time | timestamp | 19 | 0 | N | N | CURRENT_TIMESTAMP | 更新时间: |
| 8 | source | varchar | 255 | 0 | Y | N | 来源:[0,255]文章的出处 | |
| 9 | url | varchar | 255 | 0 | Y | N | 来源地址:[0,255]用于跳转到发布该文章的网站 | |
| 10 | tag | varchar | 255 | 0 | Y | N | 标签:[0,255]用于标注文章所属相关内容,多个标签用空格隔开 | |
| 11 | content | longtext | 2147483647 | 0 | Y | N | 正文:文章的主体内容 | |
| 12 | img | varchar | 255 | 0 | Y | N | 封面图 | |
| 13 | description | text | 65535 | 0 | Y | N | 文章描述 |
| 编号 | 名称 | 数据类型 | 长度 | 小数位 | 允许空值 | 主键 | 默认值 | 说明 |
| 1 | type_id | smallint | 5 | 0 | N | Y | 分类ID:[0,10000] | |
| 2 | display | smallint | 5 | 0 | N | N | 100 | 显示顺序:[0,1000]决定分类显示的先后顺序 |
| 3 | name | varchar | 16 | 0 | N | N | 分类名称:[2,16] | |
| 4 | father_id | smallint | 5 | 0 | N | N | 0 | 上级分类ID:[0,32767] |
| 5 | description | varchar | 255 | 0 | Y | N | 描述:[0,255]描述该分类的作用 | |
| 6 | icon | text | 65535 | 0 | Y | N | 分类图标: | |
| 7 | url | varchar | 255 | 0 | Y | N | 外链地址:[0,255]如果该分类是跳转到其他网站的情况下,就在该URL上设置 | |
| 8 | create_time | timestamp | 19 | 0 | N | N | CURRENT_TIMESTAMP | 创建时间: |
| 9 | update_time | timestamp | 19 | 0 | N | N | CURRENT_TIMESTAMP | 更新时间: |
| 编号 | 名称 | 数据类型 | 长度 | 小数位 | 允许空值 | 主键 | 默认值 | 说明 |
| 1 | auth_id | int | 10 | 0 | N | Y | 授权ID: | |
| 2 | user_group | varchar | 64 | 0 | Y | N | 用户组: | |
| 3 | mod_name | varchar | 64 | 0 | Y | N | 模块名: | |
| 4 | table_name | varchar | 64 | 0 | Y | N | 表名: | |
| 5 | page_title | varchar | 255 | 0 | Y | N | 页面标题: | |
| 6 | path | varchar | 255 | 0 | Y | N | 路由路径: | |
| 7 | position | varchar | 32 | 0 | Y | N | 位置: | |
| 8 | mode | varchar | 32 | 0 | N | N | _blank | 跳转方式: |
| 9 | add | tinyint | 3 | 0 | N | N | 1 | 是否可增加: |
| 10 | del | tinyint | 3 | 0 | N | N | 1 | 是否可删除: |
| 11 | set | tinyint | 3 | 0 | N | N | 1 | 是否可修改: |
| 12 | get | tinyint | 3 | 0 | N | N | 1 | 是否可查看: |
| 13 | field_add | text | 65535 | 0 | Y | N | 添加字段: | |
| 14 | field_set | text | 65535 | 0 | Y | N | 修改字段: | |
| 15 | field_get | text | 65535 | 0 | Y | N | 查询字段: | |
| 16 | table_nav_name | varchar | 500 | 0 | Y | N | 跨表导航名称: | |
| 17 | table_nav | varchar | 500 | 0 | Y | N | 跨表导航: | |
| 18 | option | text | 65535 | 0 | Y | N | 配置: | |
| 19 | create_time | timestamp | 19 | 0 | N | N | CURRENT_TIMESTAMP | 创建时间: |
| 20 | update_time | timestamp | 19 | 0 | N | N | CURRENT_TIMESTAMP | 更新时间: |
| 编号 | 名称 | 数据类型 | 长度 | 小数位 | 允许空值 | 主键 | 默认值 | 说明 |
| 1 | cinema_information_id | int | 10 | 0 | N | Y | 影院信息ID | |
| 2 | cinema_name | varchar | 64 | 0 | Y | N | 影院名称 | |
| 3 | number_of_cinemas | varchar | 64 | 0 | Y | N | 影厅数量 | |
| 4 | cinema_area | varchar | 64 | 0 | Y | N | 影院面积 | |
| 5 | cinema_address | varchar | 64 | 0 | Y | N | 影院地址 | |
| 6 | cover_photo | varchar | 255 | 0 | Y | N | 封面图片 | |
| 7 | cinema_introduction | longtext | 2147483647 | 0 | Y | N | 影院介绍 | |
| 8 | praise_len | int | 10 | 0 | N | N | 0 | 点赞数 |
| 9 | create_time | datetime | 19 | 0 | N | N | CURRENT_TIMESTAMP | 创建时间 |
| 10 | update_time | timestamp | 19 | 0 | N | N | CURRENT_TIMESTAMP | 更新时间 |
| 编号 | 名称 | 数据类型 | 长度 | 小数位 | 允许空值 | 主键 | 默认值 | 说明 |
| 1 | collect_id | int | 10 | 0 | N | Y | 收藏ID: | |
| 2 | user_id | int | 10 | 0 | N | N | 0 | 收藏人ID: |
| 3 | source_table | varchar | 255 | 0 | Y | N | 来源表: | |
| 4 | source_field | varchar | 255 | 0 | Y | N | 来源字段: | |
| 5 | source_id | int | 10 | 0 | N | N | 0 | 来源ID: |
| 6 | title | varchar | 255 | 0 | Y | N | 标题: | |
| 7 | img | varchar | 255 | 0 | Y | N | 封面: | |
| 8 | create_time | timestamp | 19 | 0 | N | N | CURRENT_TIMESTAMP | 创建时间: |
| 9 | update_time | timestamp | 19 | 0 | N | N | CURRENT_TIMESTAMP | 更新时间: |
| 编号 | 名称 | 数据类型 | 长度 | 小数位 | 允许空值 | 主键 | 默认值 | 说明 |
| 1 | coming_soon_id | int | 10 | 0 | N | Y | 即将上映ID | |
| 2 | movie_id | varchar | 64 | 0 | Y | N | 电影编号 | |
| 3 | movie_title | varchar | 64 | 0 | Y | N | 电影名称 | |
| 4 | film_classification | varchar | 64 | 0 | Y | N | 电影分类 | |
| 5 | film_director | varchar | 64 | 0 | Y | N | 电影导演 | |
| 6 | movie_lead_actors | varchar | 64 | 0 | Y | N | 电影主演 | |
| 7 | release_date | date | 10 | 0 | Y | N | 上映日期 | |
| 8 | cover_photo | varchar | 255 | 0 | Y | N | 封面图片 | |
| 9 | movie_introduction | longtext | 2147483647 | 0 | Y | N | 电影介绍 | |
| 10 | praise_len | int | 10 | 0 | N | N | 0 | 点赞数 |
| 11 | create_time | datetime | 19 | 0 | N | N | CURRENT_TIMESTAMP | 创建时间 |
| 12 | update_time | timestamp | 19 | 0 | N | N | CURRENT_TIMESTAMP | 更新时间 |
| 编号 | 名称 | 数据类型 | 长度 | 小数位 | 允许空值 | 主键 | 默认值 | 说明 |
| 1 | comment_id | int | 10 | 0 | N | Y | 评论ID: | |
| 2 | user_id | int | 10 | 0 | N | N | 0 | 评论人ID: |
| 3 | reply_to_id | int | 10 | 0 | N | N | 0 | 回复评论ID:空为0 |
| 4 | content | longtext | 2147483647 | 0 | Y | N | 内容: | |
| 5 | nickname | varchar | 255 | 0 | Y | N | 昵称: | |
| 6 | avatar | varchar | 255 | 0 | Y | N | 头像地址:[0,255] | |
| 7 | create_time | timestamp | 19 | 0 | N | N | CURRENT_TIMESTAMP | 创建时间: |
| 8 | update_time | timestamp | 19 | 0 | N | N | CURRENT_TIMESTAMP | 更新时间: |
| 9 | source_table | varchar | 255 | 0 | Y | N | 来源表: | |
| 10 | source_field | varchar | 255 | 0 | Y | N | 来源字段: | |
| 11 | source_id | int | 10 | 0 | N | N | 0 | 来源ID: |
| 编号 | 名称 | 数据类型 | 长度 | 小数位 | 允许空值 | 主键 | 默认值 | 说明 |
| 1 | film_classification_id | int | 10 | 0 | N | Y | 电影分类ID | |
| 2 | film_classification | varchar | 64 | 0 | Y | N | 电影分类 | |
| 3 | create_time | datetime | 19 | 0 | N | N | CURRENT_TIMESTAMP | 创建时间 |
| 4 | update_time | timestamp | 19 | 0 | N | N | CURRENT_TIMESTAMP | 更新时间 |
| 编号 | 名称 | 数据类型 | 长度 | 小数位 | 允许空值 | 主键 | 默认值 | 说明 |
| 1 | hits_id | int | 10 | 0 | N | Y | 点赞ID: | |
| 2 | user_id | int | 10 | 0 | N | N | 0 | 点赞人: |
| 3 | create_time | timestamp | 19 | 0 | N | N | CURRENT_TIMESTAMP | 创建时间: |
| 4 | update_time | timestamp | 19 | 0 | N | N | CURRENT_TIMESTAMP | 更新时间: |
| 5 | source_table | varchar | 255 | 0 | Y | N | 来源表: | |
| 6 | source_field | varchar | 255 | 0 | Y | N | 来源字段: | |
| 7 | source_id | int | 10 | 0 | N | N | 0 | 来源ID: |
| 编号 | 名称 | 数据类型 | 长度 | 小数位 | 允许空值 | 主键 | 默认值 | 说明 |
| 1 | movie_information_id | int | 10 | 0 | N | Y | 电影信息ID | |
| 2 | cinema_name | varchar | 64 | 0 | Y | N | 影院名称 | |
| 3 | movie_id | varchar | 64 | 0 | Y | N | 电影编号 | |
| 4 | movie_title | varchar | 64 | 0 | Y | N | 电影名称 | |
| 5 | film_classification | varchar | 64 | 0 | Y | N | 电影分类 | |
| 6 | film_director | varchar | 64 | 0 | Y | N | 电影导演 | |
| 7 | movie_lead_actors | varchar | 64 | 0 | Y | N | 电影主演 | |
| 8 | release_date | date | 10 | 0 | Y | N | 上映日期 | |
| 9 | movie_duration | varchar | 64 | 0 | Y | N | 电影时长 | |
| 10 | movie_sessions | varchar | 64 | 0 | Y | N | 电影场次 | |
| 11 | screening_theater | varchar | 64 | 0 | Y | N | 放映影厅 | |
| 12 | screening_time | datetime | 19 | 0 | Y | N | 放映时间 | |
| 13 | movie_ticket_prices | int | 10 | 0 | Y | N | 0 | 电影票价 |
| 14 | cinema_address | varchar | 64 | 0 | Y | N | 影院地址 | |
| 15 | cover_photo | varchar | 255 | 0 | Y | N | 封面图片 | |
| 16 | movie_introduction | longtext | 2147483647 | 0 | Y | N | 电影介绍 | |
| 17 | hits | int | 10 | 0 | N | N | 0 | 点击数 |
| 18 | praise_len | int | 10 | 0 | N | N | 0 | 点赞数 |
| 19 | recommend | int | 10 | 0 | N | N | 0 | 智能推荐 |
| 20 | create_time | datetime | 19 | 0 | N | N | CURRENT_TIMESTAMP | 创建时间 |
| 21 | update_time | timestamp | 19 | 0 | N | N | CURRENT_TIMESTAMP | 更新时间 |
| 编号 | 名称 | 数据类型 | 长度 | 小数位 | 允许空值 | 主键 | 默认值 | 说明 |
| 1 | notice_id | mediumint | 8 | 0 | N | Y | 公告id: | |
| 2 | title | varchar | 125 | 0 | N | N | 标题: | |
| 3 | content | longtext | 2147483647 | 0 | Y | N | 正文: | |
| 4 | create_time | timestamp | 19 | 0 | N | N | CURRENT_TIMESTAMP | 创建时间: |
| 5 | update_time | timestamp | 19 | 0 | N | N | CURRENT_TIMESTAMP | 更新时间: |
| 编号 | 名称 | 数据类型 | 长度 | 小数位 | 允许空值 | 主键 | 默认值 | 说明 |
| 1 | order_information_id | int | 10 | 0 | N | Y | 订单信息ID | |
| 2 | cinema_name | varchar | 64 | 0 | Y | N | 影院名称 | |
| 3 | movie_id | varchar | 64 | 0 | Y | N | 电影编号 | |
| 4 | movie_title | varchar | 64 | 0 | Y | N | 电影名称 | |
| 5 | film_classification | varchar | 64 | 0 | Y | N | 电影分类 | |
| 6 | movie_duration | varchar | 64 | 0 | Y | N | 电影时长 | |
| 7 | movie_sessions | varchar | 64 | 0 | Y | N | 电影场次 | |
| 8 | screening_theater | varchar | 64 | 0 | Y | N | 放映影厅 | |
| 9 | screening_time | datetime | 19 | 0 | Y | N | 放映时间 | |
| 10 | movie_ticket_prices | varchar | 64 | 0 | Y | N | 电影票价 | |
| 11 | user_information | int | 10 | 0 | Y | N | 0 | 用户信息 |
| 12 | user_name | varchar | 64 | 0 | Y | N | 用户姓名 | |
| 13 | contact_phone_number | varchar | 64 | 0 | Y | N | 联系电话 | |
| 14 | number_of_tickets_purchased | int | 10 | 0 | Y | N | 0 | 购票数量 |
| 15 | total_order_price | varchar | 64 | 0 | Y | N | 订单总价 | |
| 16 | order_remarks | text | 65535 | 0 | Y | N | 订单备注 | |
| 17 | order_status | varchar | 64 | 0 | Y | N | 订单状态 | |
| 18 | pay_state | varchar | 16 | 0 | N | N | 未支付 | 支付状态 |
| 19 | pay_type | varchar | 16 | 0 | Y | N | 支付类型: 微信、支付宝、网银 | |
| 20 | seat | varchar | 64 | 0 | N | N | 座位号 | |
| 21 | create_time | datetime | 19 | 0 | N | N | CURRENT_TIMESTAMP | 创建时间 |
| 22 | update_time | timestamp | 19 | 0 | N | N | CURRENT_TIMESTAMP | 更新时间 |
| 编号 | 名称 | 数据类型 | 长度 | 小数位 | 允许空值 | 主键 | 默认值 | 说明 |
| 1 | praise_id | int | 10 | 0 | N | Y | 点赞ID: | |
| 2 | user_id | int | 10 | 0 | N | N | 0 | 点赞人: |
| 3 | create_time | timestamp | 19 | 0 | N | N | CURRENT_TIMESTAMP | 创建时间: |
| 4 | update_time | timestamp | 19 | 0 | N | N | CURRENT_TIMESTAMP | 更新时间: |
| 5 | source_table | varchar | 255 | 0 | Y | N | 来源表: | |
| 6 | source_field | varchar | 255 | 0 | Y | N | 来源字段: | |
| 7 | source_id | int | 10 | 0 | N | N | 0 | 来源ID: |
| 8 | status | bit | 1 | 0 | N | N | 1 | 点赞状态:1为点赞,0已取消 |
| 编号 | 名称 | 数据类型 | 长度 | 小数位 | 允许空值 | 主键 | 默认值 | 说明 |
| 1 | refund_information_id | int | 10 | 0 | N | Y | 退票信息ID | |
| 2 | cinema_name | varchar | 64 | 0 | Y | N | 影院名称 | |
| 3 | movie_id | varchar | 64 | 0 | Y | N | 电影编号 | |
| 4 | movie_title | varchar | 64 | 0 | Y | N | 电影名称 | |
| 5 | film_classification | varchar | 64 | 0 | Y | N | 电影分类 | |
| 6 | movie_duration | varchar | 64 | 0 | Y | N | 电影时长 | |
| 7 | movie_sessions | varchar | 64 | 0 | Y | N | 电影场次 | |
| 8 | screening_theater | varchar | 64 | 0 | Y | N | 放映影厅 | |
| 9 | screening_time | datetime | 19 | 0 | Y | N | 放映时间 | |
| 10 | movie_ticket_prices | varchar | 64 | 0 | Y | N | 电影票价 | |
| 11 | user_information | int | 10 | 0 | Y | N | 0 | 用户信息 |
| 12 | user_name | varchar | 64 | 0 | Y | N | 用户姓名 | |
| 13 | contact_phone_number | varchar | 64 | 0 | Y | N | 联系电话 | |
| 14 | number_of_tickets_purchased | varchar | 64 | 0 | Y | N | 购票数量 | |
| 15 | total_order_price | varchar | 64 | 0 | Y | N | 订单总价 | |
| 16 | reason_for_refund | text | 65535 | 0 | Y | N | 退票原因 | |
| 17 | refund_status | varchar | 64 | 0 | Y | N | 退票状态 | |
| 18 | refund_reply | text | 65535 | 0 | Y | N | 退票回复 | |
| 19 | create_time | datetime | 19 | 0 | N | N | CURRENT_TIMESTAMP | 创建时间 |
| 20 | update_time | timestamp | 19 | 0 | N | N | CURRENT_TIMESTAMP | 更新时间 |
| 编号 | 名称 | 数据类型 | 长度 | 小数位 | 允许空值 | 主键 | 默认值 | 说明 |
| 1 | regular_users_id | int | 10 | 0 | N | Y | 普通用户ID | |
| 2 | user_name | varchar | 64 | 0 | Y | N | 用户姓名 | |
| 3 | user_gender | varchar | 64 | 0 | Y | N | 用户性别 | |
| 4 | contact_phone_number | varchar | 16 | 0 | Y | N | 联系电话 | |
| 5 | examine_state | varchar | 16 | 0 | N | N | 已通过 | 审核状态 |
| 6 | user_id | int | 10 | 0 | N | N | 0 | 用户ID |
| 7 | create_time | datetime | 19 | 0 | N | N | CURRENT_TIMESTAMP | 创建时间 |
| 8 | update_time | timestamp | 19 | 0 | N | N | CURRENT_TIMESTAMP | 更新时间 |
表slides (轮播图)
| 编号 | 名称 | 数据类型 | 长度 | 小数位 | 允许空值 | 主键 | 默认值 | 说明 |
| 1 | slides_id | int | 10 | 0 | N | Y | 轮播图ID: | |
| 2 | title | varchar | 64 | 0 | Y | N | 标题: | |
| 3 | content | varchar | 255 | 0 | Y | N | 内容: | |
| 4 | url | varchar | 255 | 0 | Y | N | 链接: | |
| 5 | img | varchar | 255 | 0 | Y | N | 轮播图: | |
| 6 | hits | int | 10 | 0 | N | N | 0 | 点击量: |
| 7 | create_time | timestamp | 19 | 0 | N | N | CURRENT_TIMESTAMP | 创建时间: |
| 8 | update_time | timestamp | 19 | 0 | N | N | CURRENT_TIMESTAMP | 更新时间: |
表upload (文件上传)
| 编号 | 名称 | 数据类型 | 长度 | 小数位 | 允许空值 | 主键 | 默认值 | 说明 |
| 1 | upload_id | int | 10 | 0 | N | Y | 上传ID | |
| 2 | name | varchar | 64 | 0 | Y | N | 文件名 | |
| 3 | path | varchar | 255 | 0 | Y | N | 访问路径 | |
| 4 | file | varchar | 255 | 0 | Y | N | 文件路径 | |
| 5 | display | varchar | 255 | 0 | Y | N | 显示顺序 | |
| 6 | father_id | int | 10 | 0 | Y | N | 0 | 父级ID |
| 7 | dir | varchar | 255 | 0 | Y | N | 文件夹 | |
| 8 | type | varchar | 32 | 0 | Y | N | 文件类型 |
表user (用户账户:用于保存用户登录信息)
| 编号 | 名称 | 数据类型 | 长度 | 小数位 | 允许空值 | 主键 | 默认值 | 说明 |
| 1 | user_id | mediumint | 8 | 0 | N | Y | 用户ID:[0,8388607]用户获取其他与用户相关的数据 | |
| 2 | state | smallint | 5 | 0 | N | N | 1 | 账户状态:[0,10](1可用|2异常|3已冻结|4已注销) |
| 3 | user_group | varchar | 32 | 0 | Y | N | 所在用户组:[0,32767]决定用户身份和权限 | |
| 4 | login_time | timestamp | 19 | 0 | N | N | CURRENT_TIMESTAMP | 上次登录时间: |
| 5 | phone | varchar | 11 | 0 | Y | N | 手机号码:[0,11]用户的手机号码,用于找回密码时或登录时 | |
| 6 | phone_state | smallint | 5 | 0 | N | N | 0 | 手机认证:[0,1](0未认证|1审核中|2已认证) |
| 7 | username | varchar | 16 | 0 | N | N | 用户名:[0,16]用户登录时所用的账户名称 | |
| 8 | nickname | varchar | 16 | 0 | Y | N | 昵称:[0,16] | |
| 9 | password | varchar | 64 | 0 | N | N | 密码:[0,32]用户登录所需的密码,由6-16位数字或英文组成 | |
| 10 | | varchar | 64 | 0 | Y | N | 邮箱:[0,64]用户的邮箱,用于找回密码时或登录时 | |
| 11 | email_state | smallint | 5 | 0 | N | N | 0 | 邮箱认证:[0,1](0未认证|1审核中|2已认证) |
| 12 | avatar | varchar | 255 | 0 | Y | N | 头像地址:[0,255] | |
| 13 | open_id | varchar | 255 | 0 | Y | N | 针对获取用户信息字段 | |
| 14 | create_time | timestamp | 19 | 0 | N | N | CURRENT_TIMESTAMP | 创建时间: |
| 15 | vip_level | varchar | 255 | 0 | Y | N | 会员等级 | |
| 16 | vip_discount | double | 11 | 2 | Y | N | 0.00 | 会员折扣 |
表user_group (用户组:用于用户前端身份和鉴权)
| 编号 | 名称 | 数据类型 | 长度 | 小数位 | 允许空值 | 主键 | 默认值 | 说明 |
| 1 | group_id | mediumint | 8 | 0 | N | Y | 用户组ID:[0,8388607] | |
| 2 | display | smallint | 5 | 0 | N | N | 100 | 显示顺序:[0,1000] |
| 3 | name | varchar | 16 | 0 | N | N | 名称:[0,16] | |
| 4 | description | varchar | 255 | 0 | Y | N | 描述:[0,255]描述该用户组的特点或权限范围 | |
| 5 | source_table | varchar | 255 | 0 | Y | N | 来源表: | |
| 6 | source_field | varchar | 255 | 0 | Y | N | 来源字段: | |
| 7 | source_id | int | 10 | 0 | N | N | 0 | 来源ID: |
| 8 | register | smallint | 5 | 0 | Y | N | 0 | 注册位置: |
| 9 | create_time | timestamp | 19 | 0 | N | N | CURRENT_TIMESTAMP | 创建时间: |
| 10 | update_time | timestamp | 19 | 0 | N | N | CURRENT_TIMESTAMP | 更新时间: |
整个电影院购票管理系统的需求分析主要对系统总体架构以及功能模块的设计,通过建立E-R模型和数据库逻辑系统设计完成了数据库系统设计。
4 电影院购票管理系统详细设计与实现
电影院购票管理系统的详细设计与实现主要是根据前面的电影院购票管理系统的需求分析和电影院购票管理系统的总体设计来设计页面并实现业务逻辑。主要从电影院购票管理系统界面实现、业务逻辑实现这两部分进行介绍。
4.1用户功能模块
4.1.1 前台首页界面
当进入电影院购票管理系统的时候,系统以上中下的布局进行展示,首先映入眼帘的是系统的导航栏,下面是轮播图,其主界面展示如下图4-1所示。

图4-1 前台首页界面图
4.1.2 用户注册界面
电影院购票管理系统的游客和普通用户时可以进行注册登录,当用户右上角“注册”按钮的时候,当填写上自己的账号+密码+确认密码+昵称+邮箱+手机号等后再点击“注册”按钮后将会先验证输入的有没有空数据,再次验证密码和确认密码是否是一样的,最后验证输入的账户名和数据库表中已经注册的账户名是否重复,只有都验证没问题后即可用户注册成功。其用用户注册界面展示如下图4-2所示。

图4-2注册界面图
注册关键代码如下所示。
/**
* 注册
* @param user
* @return
*/
@PostMapping("register")
public Map<String, Object> signUp(@RequestBody User user) {
// 查询用户
Map<String, String> query = new HashMap<>();
Map<String,Object> map = JSON.parseObject(JSON.toJSONString(user));
query.put("username",user.getUsername());
List list = service.selectBaseList(service.select(query, new HashMap<>()));
if (list.size()>0){
return error(30000, "用户已存在");
}
map.put("password",service.encryption(String.valueOf(map.get("password"))));
service.insert(map);
return success(1);
}
4.1.3 用户登录界面
电影院购票管理系统中的前台上注册后的用户是可以通过自己的账户名和密码进行登录的,当普通用户输入完整的自己的账户名和密码信息并点击“登录”按钮后,将会首先验证输入的有没有空数据,再次验证输入的账户名+密码和数据库中当前保存的用户信息是否一致,只有在一致后将会登录成功并自动跳转到电影院购票管理系统的首页中;否则将会提示相应错误信息,用户登录界面如下图4-3所示。

图4-3用户登录界面图
登录的逻辑代码如下所示。
/**
* 登录
* @param data
* @param httpServletRequest
* @return
*/
@PostMapping("login")
public Map<String, Object> login(@RequestBody Map<String, String> data, HttpServletRequest httpServletRequest) {
log.info("[执行登录接口]");
String username = data.get("username");
String email = data.get("email");
String phone = data.get("phone");
String password = data.get("password");
List resultList = null;
Map<String, String> map = new HashMap<>();
if(username != null && "".equals(username) == false){
map.put("username", username);
resultList = service.select(map, new HashMap<>()).getResultList();
}
else if(email != null && "".equals(email) == false){
map.put("email", email);
resultList = service.select(map, new HashMap<>()).getResultList();
}
else if(phone != null && "".equals(phone) == false){
map.put("phone", phone);
resultList = service.select(map, new HashMap<>()).getResultList();
}else{
return error(30000, "账号或密码不能为空");
}
if (resultList == null || password == null) {
return error(30000, "账号或密码不能为空");
}
//判断是否有这个用户
if (resultList.size()<=0){
return error(30000,"用户不存在");
}
User byUsername = (User) resultList.get(0);
Map<String, String> groupMap = new HashMap<>();
groupMap.put("name",byUsername.getUserGroup());
List groupList = userGroupService.select(groupMap, new HashMap<>()).getResultList();
if (groupList.size()<1){
return error(30000,"用户组不存在");
}
UserGroup userGroup = (UserGroup) groupList.get(0);
//查询用户审核状态
if (!StringUtils.isEmpty(userGroup.getSourceTable())){
String sql = "select examine_state from "+ userGroup.getSourceTable() +" WHERE user_id = " + byUsername.getUserId();
String res = String.valueOf(service.runCountSql(sql).getSingleResult());
if (res==null){
return error(30000,"用户不存在");
}
if (!res.equals("已通过")){
return error(30000,"该用户审核未通过");
}
}
//查询用户状态
if (byUsername.getState()!=1){
return error(30000,"用户非可用状态,不能登录");
}
String md5password = service.encryption(password);
if (byUsername.getPassword().equals(md5password)) {
// 存储Token到数据库
AccessToken accessToken = new AccessToken();
accessToken.setToken(UUID.randomUUID().toString().replaceAll("-", ""));
accessToken.setUser_id(byUsername.getUserId());
tokenService.save(accessToken);
// 返回用户信息
JSONObject user = JSONObject.parseObject(JSONObject.toJSONString(byUsername));
user.put("token", accessToken.getToken());
JSONObject ret = new JSONObject();
ret.put("obj",user);
return success(ret);
} else {
return error(30000, "账号或密码不正确");
}
}
4.1.4通知公告界面
当访客点击电影院购票管理系统中导航栏上的“通知公告”后将会进入到该“通知公告”列表的界面,然后选择想要看的通知公告,点击进入到详细界面。通知公告列表展示界面如下图所示。

图4-4通知公告列表展示界面图
当访客点击电影院购票管理系统中导航栏上的“电影资讯”后将会进入到该“电影资讯”列表的界面,然后选择想要看的电影资讯,点击进入到详细界面,在详细界面可以收藏+赞+评论等操作。电影资讯界面如下图4-5所示。

图4-5电影资讯界面图
普通用户可以搜索、浏览和查看影院信息,包括影院的影院名称、影厅数量、影院面积、影院地址、影院介绍等。用户可以选择感兴趣的影院并查看更多详细信息,同时可以对点击下方的“点赞”、“收藏”进行相关操作,也可以在下方评论区输入想要评论的内容进行评论。影院信息详情界面如下图4-6所示。

图4-6影院信息详情界面图
用户可以查看电影信息,在查询到自己想要了解的电影信息的时候,可以进入查看详细的介绍,可以了解到该电影信息的影院名称、电影编号、电影名称、电影分类、电影导演、电影主演、上映日期、电影时长、电影场次、放映影厅、放映时间、电影票价、影院地址、电影介绍等,同时可以对点击下方的“购票”、“点赞”、“收藏”进行相关操作,也可以在下方评论区输入想要评论的内容进行评论。
电影信息详情界面如下图4-7所示。

图4-7电影信息详情界面图
查询电影信息的逻辑代码如下所示。
@RequestMapping("/get_obj")
public Map<String, Object> obj(HttpServletRequest request) {
List resultList = service.selectBaseList(service.select(service.readQuery(request), service.readConfig(request)));
if (resultList.size() > 0) {
JSONObject jsonObject = new JSONObject();
jsonObject.put("obj",resultList.get(0));
return success(jsonObject);
} else {
return success(null);
}
电影购票界面如下图4-8所示。

图4-8电影购票界面图
添加订单信息关键代码如下:
@PostMapping("/add")
@Transactional
public Map<String, Object> add(HttpServletRequest request) throws IOException {
service.insert(service.readBody(request.getReader()));
return success(1);
}
public Map<String, Object> addMap(Map<String,Object> map){
service.insert(map);
return success(1);
}
普通用户可查看即将上映的所有电影信息详情,支持电影名称、电影分类排序搜索,可进行点赞、收藏和评论。即将上映界面如下图4-9所示。

图4-9 即将上映界面图
4.1.9个人中心界面
当用户点击右上角“我的”这个按钮,会出现子菜单,点击“个人中心”可以对个人首页、订单信息、退票信息和收藏的信息进行设置管理。个人中心订单界面如下图4-10所示。

图4-10个人中心界面图
修改订单信息关键代码如下:
@PostMapping("/set")
@Transactional
public Map<String, Object> set(HttpServletRequest request) throws IOException {
service.update(service.readQuery(request), service.readConfig(request), service.readBody(request.getReader()));
return success(1);
}
4.2后台管理功能模块
4.2.1系统用户界面
电影院购票管理系统中的管理人员在“系统用户”这一菜单是中可以对注册的普通用户以及管理员进行管控。界面如下图4-11所示。

图4-11用户管理界面图
添加用户信息关键代码如下:
@PostMapping("/add")
@Transactional
public Map<String, Object> add(HttpServletRequest request) throws IOException {
service.insert(service.readBody(request.getReader()));
return success(1);
}
public Map<String, Object> addMap(Map<String,Object> map){
service.insert(map);
return success(1);
}
4.2.2 电影信息管理界面
管理员点击“电影信息管理”会显示出所有的电影信息,支持输入电影名称或电影分类对信息进行查询,如果想要添加新的电影信息,点击“添加”按钮,输入影院名称、电影编号、电影名称、电影分类、电影导演、电影主演、上映日期、电影时长、电影场次、放映影厅、放映时间、电影票价、影院地址、电影介绍等信息,点击“提交”按钮就可以添加了,同时可以选择某一条电影信息,点击“删除”进行删除,也可以对用户提交的电影信息评论的信息进行管控。界面如下图4-12所示。

图4-12电影信息管理界面图
4.2.3 电影分类管理界面
管理员点击“电影分类”可以查看到所有的电影分类,可以对其进行增删改查操作。电影分类管理界面如下图4-13所示。

图4-13电影分类管理界面图
4.2.4 订单信息管理界面
管理员点击“订单信息管理”会显示出所有的订单信息,支持通过影院名称、电影名称、订单状态和支付状态等关键字对订单信息进行查询。订单信息管理界面如下图4-14所示。

图4-14订单信息管理界面图
订单信息管理关键代码如下:
@PostMapping("/set")
@Transactional
public Map<String, Object> set(HttpServletRequest request) throws IOException {
service.update(service.readQuery(request), service.readConfig(request), service.readBody(request.getReader()));
return success(1);
}
4.2.5系统管理界面
管理人员在“系统管理”这一菜单下是可以对电影院购票管理系统内的轮播图进行添加修改的,其管理界面如下图4-15所示。

图4-15系统轮播图管理界面图
管理员点击“资源管理”菜单能够对其下子菜单电影资讯和电影资讯的分类进行增删改查。界面如下图4-16所示。

图4-16资源管理界面图
5系统测试
5.1 系统测试用例
系统测试包括:用户登录功能测试、电影资讯查看功能测试、电影信息添加、电影信息搜索、密码修改、电影购票功能测试,如表5-1、5-2、5-3、5-4、5-5、5-6所示:
表5-1 用户登录功能测试表
| 用例名称 | 用户登录系统 |
| 目的 | 测试用户通过正确的用户名和密码可否登录功能 |
| 前提 | 未登录的情况下 |
| 测试流程 | 1) 进入登录页面 2) 输入正确的用户名和密码 |
| 预期结果 | 用户名和密码正确的时候,跳转到登录成功界面,反之则显示错误信息,提示重新输入 |
| 实际结果 | 实际结果与预期结果一致 |
电影资讯查看功能测试:
表5-2 电影资讯查看功能测试表
| 用例名称 | 电影资讯查看 |
| 目的 | 测试电影资讯查看功能 |
| 前提 | 用户登录 |
| 测试流程 | 点击电影资讯列表 |
| 预期结果 | 可以查看到所有电影资讯信息 |
| 实际结果 | 实际结果与预期结果一致 |
管理员添加电影信息界面测试:
表5-3 管理员添加电影信息界面测试表
| 用例名称 | 添加电影信息测试用例 |
| 目的 | 测试电影信息添加功能 |
| 前提 | 管理员用户正常登录情况下 |
| 测试流程 | 1)管理员点击电影信息,然后点击添加后并填写信息。 2)点击进行提交。 |
| 预期结果 | 提交以后,页面首页会显示新的订单信息 |
| 实际结果 | 实际结果与预期结果一致 |
电影信息搜索功能测试:
表5-4电影信息搜索功能测试表
| 用例名称 | 电影信息搜索测试 |
| 目的 | 测试车电影信息搜索功能 |
| 前提 | 无 |
| 测试流程 | 1)在搜索框填入搜索关键字。 2)点击搜索按钮。 |
| 预期结果 | 页面显示包含有搜索关键字的电影信息 |
| 实际结果 | 实际结果与预期结果一致 |
密码修改搜索功能测试:
表5-5 密码修改功能测试表
| 用例名称 | 密码修改测试用例 |
| 目的 | 测试管理员密码修改功能 |
| 前提 | 管理员用户正常登录情况下 |
| 测试流程 | 1)管理员密码修改并完成填写。 2)点击进行提交。 |
| 预期结果 | 使用新的密码可以登录 |
| 实际结果 | 实际结果与预期结果一致 |
电影购票功能测试:
表5-6电影购票功能测试表
| 用例名称 | 电影购票测试用例 |
| 目的 | 测试用户电影购票功能 |
| 前提 | 用户正常登录情况下 |
| 测试流程 | 1)搜索查看电影信息,点击购票。 2)填写电影购票信息,点击进行提交。 |
| 预期结果 | 购票成功 |
| 实际结果 | 实际结果与预期结果一致 |
通过编写电影院购票管理系统的测试用例,已经检测完毕用户登录功能测试、电影资讯查看功能测试、电影信息添加、电影信息搜索、密码修改、电影购票功能测试,通过这6大模块为电影院购票管理系统的后期推广运营提供了强力的技术支撑。
本研究基于Spring Boot框架开发了一个电影院购票管理系统,旨在为用户提供电影搜索、浏览、购票、评论等功能,并为管理员提供用户管理、影院管理、电影管理和资讯发布等功能。通过对系统的设计、开发和测试,取得了以下成果和贡献。
在系统设计方面,采用了Spring Boot框架作为开发基础,实现了系统的三层架构,即表示层、业务逻辑层和数据访问层。这种架构使系统模块化、可扩展性强,并且实现了前后端的分离。在功能实现方面,系统成功地实现了用户登录、注册、电影搜索、浏览、购票、评论等核心功能。用户可以方便地进行电影搜索、浏览并进行购票和评论,以及点赞收藏感兴趣的电影。管理员能够管理用户账号、电影信息,并发布电影相关的资讯。
系统还具备良好的用户体验和界面设计。通过合理的布局和交互设计,用户能够轻松地使用系统,并获得良好的用户体验。系统界面简洁明了,响应速度快,满足了用户对高效、便捷的需求。通过对系统进行全面的测试,验证了系统的稳定性和可靠性。系统在各种场景下均能正常运行,并保持良好的性能。
总而言之,基于Spring Boot框架的电影院购票管理系统在设计、功能实现、用户体验和性能方面取得了一定的成果。然而,仍存在一些局限性,如界面美化、推荐算法的优化等方面可以进一步完善和改进。未来可以进一步研究和改进系统,以提供更好的服务和用户体验。
[1]吴立胜.Android移动终端影院购票系统设计分析[J].家庭影院技术,2023,(20):32-35.
[2]Segun E S ,Oluwafunke A O ,Iyase L O , et al.An Automatic Traffic Violation Ticketing System Using Radio Frequency Identification (RFID) Technology[J].Journal of Engineering Research and Reports,2023,25(1):61-69.
[3]王志亮,纪松波.基于SpringBoot的Web前端与数据库的接口设计[J].工业控制计算机,2023,36(03):51-53.
[4]Fobi Provides Checkpoint Digital Ticketing System to Support Adam Hadwin Charity Golf Tournament[J].M2 Presswire,2022,
[5]杨晟,罗奇.基于Spring Boot的在线影院售票系统的设计[J].网络安全技术与应用,2022,(08):38-39.
[6]徐子祥.基于评论的电影每日票房预测系统设计与实现[D].北京邮电大学,2022.DOI:10.26969/d.cnki.gbydu.2022.001519.
[7]胡猛,李维善,张文胜等.基于Tkinter+SpringBoot的云票务平台检测系统研究[J].信息技术与信息化,2022,(03):40-44.
[8]张晓新.基于Dubbo的在线票务系统设计与实现[D].华中科技大学,2022.DOI:10.27157/d.cnki.ghzku.2022.004229.
[9]刘艳秋,卜永波,王冬青等.基于微信小程序的电影票购票系统设计与实现[J].电脑编程技巧与维护,2021,(12):68-70.DOI:10.16184/j.cnki.comprg.2021.12.025.
[10]Berend B .Leadership Communication and Knowledge Integration across the Artistic, Technical and Administration Area in Theaters[J].The Journal of Arts Management, Law, and Society,2021,51(6):393-409.
[11]S. A R ,Jay P .The MFA in Theater Management and the MBA: A Replicative Study of Perspectives of Decision-Makers at Theaters in the United States[J].The Journal of Arts Management, Law, and Society,2021,51(6):351-364.
[12]崔少康.情感化设计在电影票务APP会员体验中的应用研究[D].北京印刷学院,2021.DOI:10.26968/d.cnki.gbjyc.2021.000019.
[13]黄雨琢.电影网络口碑传播效果的影响因素研究[D].电子科技大学,2021.DOI:10.27005/d.cnki.gdzku.2021.000995.
[14]王良升,刘小英.电影院订票系统的设计与实现[J].电脑编程技巧与维护,2021,(01):54-56.DOI:10.16184/j.cnki.comprg.2021.01.020.
[15]连浩磊.电影推荐与点评系统的设计与实现[D].华中科技大学,2020.DOI:10.27157/d.cnki.ghzku.2020.007101.
[16]李忠祥.A影城票房营销策略优化研究[D].海南大学,2020.DOI:10.27073/d.cnki.ghadu.2020.001432.
[17]沈熠鑫,牛唱.互联网时代传统影院的革新——基于消费者观影行为的变化[J].现代商业,2020,(27):26-28.DOI:10.14097/j.cnki.5392/2020.27.010.
[18]陈梅,张文冲,钱育蓉等.基于新型区块的售票系统的设计与实现[J].信息技术,2020,44(08):28-33+38.DOI:10.13274/j.cnki.hdzj.2020.08.006.
[19]邹一点.在线电影票务平台退改签法律效力探究[J].新西部,2020,(17):91-93.
[20]薛子若.“互联网+”时代下O2O电影营销模式研究[J].中国电影市场,2020,(01):22-26.
在完成基于Spring Boot的电影院购票管理系统的研究过程中,我要衷心感谢许多人和事。首先,我要感谢我的导师和指导教师,他们给予了我无私的指导和支持。他们的专业知识、经验和耐心指导使得我能够克服困难、解决问题,并顺利完成这项研究。其次,我要感谢我的家人和朋友,在我学习和研究的道路上一直默默支持和鼓励着我。他们的理解、关爱和鼓励是我不断前行、追求卓越的动力来源。最后,我要感谢所有为这项研究提供支持和帮助的人员和组织。没有你们的支持和帮助,我将无法完成这项研究并取得如此令人满意的成果。
在未来的学习和研究道路上,我将倍加珍惜这些宝贵的经验和机会。我将不断努力学习和进步,继续追求卓越,为社会做出更多的贡献。我深信,有了这次宝贵的经历和支持,我将能够在未来的道路上取得更大的成就。感谢所有给予我帮助和支持的人们,你们是我励志前行的源泉。
免费领取项目源码,请关注❥点赞收藏并私信博主,谢谢~
1556

被折叠的 条评论
为什么被折叠?



