信息化社会内需要与之针对性的信息获取途径,但是途径的扩展基本上为人们所努力的方向,由于站在的角度存在偏差,人们经常能够获得不同类型信息,这也是技术最为难以攻克的课题。针对校园健康异常申报系统等问题,对校园健康异常申报系统进行研究分析,然后开发设计出校园健康异常申报系统以解决问题。
校园健康异常申报系统主要功能模块包括系统用户(管理员、学生用户、教师用户)模块管理(异常分类、学院信息、班级管理、异常申报、外出申请、学生请假、通知公告),采取面对对象的开发模式进行软件的开发和硬体的架设,能很好的满足实际使用的需求,完善了对应的软体架设以及程序编码的工作,采取MySQL作为后台数据的主要存储单元,采用SSM框架、Java技术、Ajax技术进行业务系统的编码及其开发,实现了本系统的全部功能。本次报告,首先分析了研究的背景、作用、意义,为研究工作的合理性打下了基础。针对校园健康异常申报系统的各项需求以及技术问题进行分析,证明了系统的必要性和技术可行性,然后对设计系统需要使用的技术软件以及设计思想做了基本的介绍,最后来实现校园健康异常申报系统和部署运行使用它。
关键词:校园健康异常申报系统;Java;SSM;MYSQL
In the information society, there is a need for targeted information acquisition channels, but the expansion of channels is basically the direction of people's efforts. Due to the deviation in perspective, people often can obtain different types of information, which is also the most difficult topic for technology to overcome. Research and analyze the campus health anomaly declaration system to address issues such as the campus health anomaly declaration system, and then develop and design a campus health anomaly declaration system to address these issues.
The main functional modules of the campus health exception declaration system include the system user (administrator, student user, teacher user) module management (exception classification, college information, class management, exception declaration, application for going out, student leave, notice and announcement). The object-oriented development mode is adopted for software development and hardware erection, which can well meet the needs of actual use, We have improved the corresponding software installation and program coding work, using MySQL as the main storage unit for backend data, and using SSM framework, Java technology, and Ajax technology for business system coding and development, achieving all the functions of this system. This report first analyzes the background, role, and significance of the research, laying the foundation for the rationality of the research work. Analyze the various requirements and technical issues of the campus health anomaly declaration system, prove the necessity and technical feasibility of the system, and then provide a basic introduction to the technical software and design ideas required for designing the system. Finally, implement the campus health anomaly declaration system and deploy it for operation.
Keywords: Campus health anomaly declaration system; Java; SSM; MYSQL
在互联网技术和计算机技术迅速发展的二十一世纪,越来越多的事情得益于计算机网络技术而被快速并完美地解决了。与此同时,随着互联网速度的增长,在当前的互联网上存在海量的数据信息。当用户想要进行数据信息筛选的时候,一般会通过搜索引擎查找。但是通过搜索引擎所搜索到信息总是被动的,有的时候还需要进行多个网页的反复对比才能找到自己想要的信息,甚是耗时耗力。随着计算机网络技术日趋成熟,特别是软件技术的蓬勃发展,人们完全可以通过一些计算机软件系统在浩如烟海的互联网信息中轻松地找到自己所需的信息。
-
- 国内外研究现状
由于这几年来,计算机技术的逐日发展,在现代化的生活中,我们所需要的各种信息的处理操作都是通过使用计算机来完成的,有了计算机就可以方便的对各种信息进行查询和维护了。因此需要实现对校园健康异常申报系统的电子化,提高校园健康异常申报系统管理效能和使用效能。
因为国内外传统的校园健康异常申报系统方式是基于手工的,而人的精力和工作准确度是有限的,所以传统的校园健康异常申报管理方式难免会存在效率低下、准确率低等缺点,还伴随着人力资源的大量浪费。在管理的工作中,所涉及到的工作电脑机器比人类更为擅长,能够达到快速、准确、耗费资源小等要求。基于这些显著的优点,如果能设计一套完整且贴合具体校园需求的校园健康异常申报系统,那么将大大地提高校园健康异常申报系统的工作效率。在具备这样的校园健康异常申报系统之下,校园的管理人员只需配备少量的专业人员对数据库进行日常数据审核、管理以及定期维护。整个过程中管理人员只需提供少量的必要信息,大部分数据处理工作皆由数据库和相关程序来完成,节省了大量时间。如果数据库中的某部分信息存在错误,那么管理人员可以通过批量修改等方式来降低排错过程中所要花费的时间和精力。因此,为校园开发一个称职的校园健康异常申报系统是十分有必要的。
-
- 论文结构安排
论文将分层次经行编排,除去论文摘要、目录、致谢、文献参考部分,正文部分还会对网站需求做出分析,以及阐述大体的设计和实现的功能,最后罗列部分调测记录,论文主要架构如下:
第1章 交代了项目的背景以及开发的实际意义。
第2章 对本系统的可行性、功能需求展开分析。
第3章 阐述了项目的总体设计。
第4章 阐明了校园健康异常申报系统详细功能的实现,主要根据技术性的功能模块功能实现。
第5章 罗列了部分系统调试与测试的记录。
校园健康异常申报系统存储所使用的是mysql数据库以及开发中所使用的是IDEA、Tomcat这些开发工具的使用,能够给我们的编写工作带来许多的便利。系统使用SSM框架进行开发,使系统的可扩展性和维护性更佳,减少java配置代码,简化编程代码,目前SSM框架也是很多企业选择的框架之一。
在开发校园健康异常申报系统中所使用的开发软件像IDEA开发工具、Tomcat8.0服务器、MySQL5.7数据库、Photoshop图片处理软件等,这些都是开源免费的,这些环境在学校都进行了系统的学习,自己能够独立操作完成,不需要额外花费,而且系统的开发工具从网上都可以直接下载,因此在经济方面是可行的。
此次项目设计的时候我参考了很多类似系统的成功案例,对它们的操作界面以及功能都进行了系统的分析,将众多案例结合在一起,突出以人为本简化操作,所以具有基本计算机知识的人都会操作本项目。因此操作可行性也没有问题。
校园健康异常申报系统中采用了Java的ssm框架进行开发,在数据库上选择MYSQL,在功能上校园健康异常申报系统我划分为了学生学院信息模块、教师学院信息模块和管理员模块这三大部分。
学生端:
(1)学院信息:点击“学院信息”按钮后会查看到系统当中所有的学院信息,支持通过学院或者学院负责人进行查询学院信息,如果想要了解某一学院的详细信息,点击后面的“查看”会进入详情界面;
(2)异常申报:点击“异常申报”这个菜单,可以查看到系统中所有添加的异常申报信息,支持通过学生姓名或者异常类型对异常申报信息进行查询,如果想要了解某一异常申报的详细信息,点击后面的“详情”会进入详情界面;
(3)学生选课:点击“学生选课”这个按钮可以查看到自己提交的学生选课,支持通过课程名称或者任课教师进行查询学生选课,如果想要了解某一选课的详细信息,点击后面的“详情”会进入详情界面;
(4)外出申请:点击“外出申请”这个菜单,可以查看到系统中所有添加的外出申请信息,支持通过学生或者班级名称或者学生姓名对外出申请信息进行查询,如果想要了解某一外出申请的详细信息,点击后面的“详情”会进入详情界面;
(5)学生请假:点击“学生请假”这个菜单,可以查看到系统中所有查询的学生请假信息,支持通过学生或者学生姓名对学生请假进行查询,如果想要了解某一学生请假的详细信息,点击后面的“详情”会进入详情界面;
(6)通知公告:点击“通知公告”这个菜单,可以查看到系统中所有查询的通知公告信息,支持通过标题或者发布人对通知公告进行查询,如果想要了解某一通知公告的详细信息,点击后面的“详情”会进入详情界面;
管理员端:
(1)系统用户:管理员可以对系统中所有的用户角色进行管控,包含了管理员、教师以及学生这三种角色,如果需要添加新的用户,点击页面中的“添加”按钮根据提示输入上用户信息,点击“提交”以后在对应的用户界面就可以查看到了,可以点击用户后面的“删除”按钮直接删除某一用户。
(2)学院信息:点击“学院信息”这个按钮可以查看到系统中所有的学院信息,支持通过学院或者联系电话进行查询学院信息,如果想要添加新的学院信息,点击“添加”按钮然后根据提示输入学院信息,点击“提交”后,在学院信息界面就会显示新增的学院信息,可以点击某一学院信息查看学院信息的详情,也可以直接点击“删除”进行删除学院信息;
(3)班级管理:点击“班级管理”这个按钮可以查看到系统中所有的班级信息,支持通过班级名称或者班级人数进行查询班级信息,如果想要添加新的班级信息,点击“添加”按钮然后根据提示输入班级信息,点击“提交”后,在班级界面就会显示新增的班级信息,可以点击某一班级信息查看班级信息的详情,也可以直接点击“删除”进行删除班级;
(4)学生选课:点击“学生选课”这个按钮可以查看到所有的学生选课,支持通过课程名称或者学生姓名进行查询学生选课,如果想要了解某一选课的详细信息,点击后面的“查看”会进入详情界面,同时可以对学生提交的选课进行成绩评分添加,选择某一选课,点击后面的“成绩评分”按钮,根据提示输入对应的信息,点击“提交”后,成绩评分就录入成功了;
(5)异常申报:点击“异常申报”这个按钮可以查看到系统中所有的异常申报信息,支持通过学生姓名或者班级名称进行查询异常申报信息,如果想要添加新的异常申报信息,点击“添加”按钮然后根据提示输入异常申报信息,点击“提交”后,在异常申报界面就会显示新增的异常申报信息,可以点击某一异常申报信息查看异常申报信息的详情,也可以直接点击“删除”进行删除异常申报;
(6)外出申请:点击“外出申请”这个按钮可以查看到系统中所有的外出申请信息,支持通过学生或者班级名称进行查询外出申请信息,如果想要添加新的外出申请信息,点击“添加”按钮然后根据提示输入外出申请信息,点击“提交”后,在外出申请界面就会显示新增的外出申请信息,可以点击某一外出申请信息查看外出申请信息的详情,也可以直接点击“删除”进行删除外出申请;
(7)通知公告:点击“通知公告”这个菜单,可以查看到系统中所有添加的通知公告信息,支持通过标题对通知公告信息进行查询,如果想要添加新的通知公告,点击“添加”按钮,根据提示输入通知公告信息,点击“提交”按钮,新的通知公告信息就在系统中显示出来了,也可以对添加的通知公告信息进行删除;
校园健康异常申报系统的非功能性需求比如自助校园健康异常申报系统的安全性怎么样,可靠性怎么样,性能怎么样,可拓展性怎么样等。具体可以表示在如下3-1表格中:
表2.1 校园健康异常申报系统非功能需求表
| 安全性 | 主要指校园健康异常申报系统数据库的安装,数据库的使用和密码的设定必须合乎规范。 |
| 可靠性 | 可靠性是指校园健康异常申报系统能够安装用户的指示进行操作,经过测试,可靠性90%以上。 |
| 性能 | 性能是影响校园健康异常申报系统占据市场的必要条件,所以性能最好要佳才好。 |
| 可扩展性 | 比如数据库预留多个属性,比如接口的使用等确保了系统的非功能性需求。 |
| 易用性 | 用户只要跟着校园健康异常申报系统的页面展示内容进行操作,就可以了。 |
| 可维护性 | 校园健康异常申报系统开发的可维护性是非常重要的,经过测试,可维护性没有问题 |
校园健康异常申报系统中学生角色用例图如图2.1所示:
图2.1 学生角色用例图
校园健康异常申报系统中管理员角色用例图如图2.2所示:
图2.2 管理员角色用例图
校园健康异常申报系统中教师角色用例图如图2.3所示:
图2.3 教师角色用例图
在分析了项目开发的背景、意义以及其开发的可行性后,接下来就是探讨项目的功能划分,以及具体实现的时候对项目数据库各种表的设计,在本章会做一个系统的介绍。
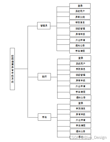
系功能模块的设计就是把系统具体要实现哪些功能,功能如何划分做一个系统的架构,以模块图的方式展示出来,方便我们进行功能得罗列以及涉及。在系统的功能方面,项目分成了管理员+学生+教师三个模块,每个模块登录进去对应相应的功能,具体的功能模块图如图3.1所示。
图3.1 校园健康异常申报系统功能模块图
数据库的设计承载者系统的各种数据,在一个系统中各种数据都需要一个专门的容器,数据库就是这个容器,在建立数据库的时候,主要是数据库模型的设计以及各个数据库表的设计两部分。
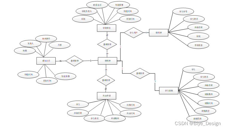
下面是整个校园健康异常申报系统中主要的数据库表总E-R实体关系图。
图3.2 校园健康异常申报系统总E-R关系图
通过前面E-R关系图可以看到项目需要创建很多个数据表。以下是项目中的主要数据库表的关系模型:
表abnormal_classification (异常分类)
| 编号 | 名称 | 数据类型 | 长度 | 小数位 | 允许空值 | 主键 | 默认值 | 说明 |
| 1 | abnormal_classification_id | int | 10 | 0 | N | Y | 异常分类ID | |
| 2 | exception_type | varchar | 64 | 0 | Y | N | 异常类型 | |
| 3 | recommend | int | 10 | 0 | N | N | 0 | 智能推荐 |
| 4 | create_time | datetime | 19 | 0 | N | N | CURRENT_TIMESTAMP | 创建时间 |
| 5 | update_time | timestamp | 19 | 0 | N | N | CURRENT_TIMESTAMP | 更新时间 |
表abnormal_declaration (异常申报)
| 编号 | 名称 | 数据类型 | 长度 | 小数位 | 允许空值 | 主键 | 默认值 | 说明 |
| 1 | abnormal_declaration_id | int | 10 | 0 | N | Y | 异常申报ID | |
| 2 | student | int | 10 | 0 | Y | N | 0 | 学生 |
| 3 | student_name | varchar | 64 | 0 | Y | N | 学生姓名 | |
| 4 | class_name | varchar | 64 | 0 | Y | N | 班级名称 | |
| 5 | teacher | int | 10 | 0 | Y | N | 0 | 所属教师 |
| 6 | filling_date | date | 10 | 0 | Y | N | 填报日期 | |
| 7 | temperature | varchar | 64 | 0 | Y | N | 体温 | |
| 8 | exception_type | varchar | 64 | 0 | Y | N | 异常类型 | |
| 9 | discomfort_symptoms | text | 65535 | 0 | Y | N | 不适症状 | |
| 10 | recommend | int | 10 | 0 | N | N | 0 | 智能推荐 |
| 11 | create_time | datetime | 19 | 0 | N | N | CURRENT_TIMESTAMP | 创建时间 |
| 12 | update_time | timestamp | 19 | 0 | N | N | CURRENT_TIMESTAMP | 更新时间 |
表application_for_going_out (外出申请)
| 编号 | 名称 | 数据类型 | 长度 | 小数位 | 允许空值 | 主键 | 默认值 | 说明 |
| 1 | application_for_going_out_id | int | 10 | 0 | N | Y | 外出申请ID | |
| 2 | student | int | 10 | 0 | Y | N | 0 | 学生 |
| 3 | class_name | varchar | 64 | 0 | Y | N | 班级名称 | |
| 4 | student_name | varchar | 64 | 0 | Y | N | 学生姓名 | |
| 5 | applying_for_a_teacher | int | 10 | 0 | Y | N | 0 | 申请教师 |
| 6 | outgoing_time | datetime | 19 | 0 | Y | N | 外出时间 | |
| 7 | return_time | datetime | 19 | 0 | Y | N | 归来时间 | |
| 8 | reasons_for_going_out | text | 65535 | 0 | Y | N | 外出原因 | |
| 9 | examine_state | varchar | 16 | 0 | N | N | 未审核 | 审核状态 |
| 10 | examine_reply | varchar | 16 | 0 | Y | N | 审核回复 | |
| 11 | recommend | int | 10 | 0 | N | N | 0 | 智能推荐 |
| 12 | create_time | datetime | 19 | 0 | N | N | CURRENT_TIMESTAMP | 创建时间 |
| 13 | update_time | timestamp | 19 | 0 | N | N | CURRENT_TIMESTAMP | 更新时间 |
表class_management (班级管理)
| 编号 | 名称 | 数据类型 | 长度 | 小数位 | 允许空值 | 主键 | 默认值 | 说明 |
| 1 | class_management_id | int | 10 | 0 | N | Y | 班级管理ID | |
| 2 | class_name | varchar | 64 | 0 | Y | N | 班级名称 | |
| 3 | class_size | varchar | 64 | 0 | Y | N | 班级人数 | |
| 4 | headmaster | varchar | 64 | 0 | Y | N | 班主任 | |
| 5 | contact_number | varchar | 64 | 0 | Y | N | 联系电话 | |
| 6 | class_remarks | text | 65535 | 0 | Y | N | 班级备注 | |
| 7 | recommend | int | 10 | 0 | N | N | 0 | 智能推荐 |
| 8 | create_time | datetime | 19 | 0 | N | N | CURRENT_TIMESTAMP | 创建时间 |
| 9 | update_time | timestamp | 19 | 0 | N | N | CURRENT_TIMESTAMP | 更新时间 |
表college_information (学院信息)
| 编号 | 名称 | 数据类型 | 长度 | 小数位 | 允许空值 | 主键 | 默认值 | 说明 |
| 1 | college_information_id | int | 10 | 0 | N | Y | 学院信息ID | |
| 2 | college | varchar | 64 | 0 | Y | N | 学院 | |
| 3 | college_director | varchar | 64 | 0 | Y | N | 学院负责人 | |
| 4 | contact_number | varchar | 64 | 0 | Y | N | 联系电话 | |
| 5 | recommend | int | 10 | 0 | N | N | 0 | 智能推荐 |
| 6 | create_time | datetime | 19 | 0 | N | N | CURRENT_TIMESTAMP | 创建时间 |
| 7 | update_time | timestamp | 19 | 0 | N | N | CURRENT_TIMESTAMP | 更新时间 |
表notice_announcement (通知公告)
| 编号 | 名称 | 数据类型 | 长度 | 小数位 | 允许空值 | 主键 | 默认值 | 说明 |
| 1 | notice_announcement_id | int | 10 | 0 | N | Y | 通知公告ID | |
| 2 | title | varchar | 64 | 0 | Y | N | 标题 | |
| 3 | publisher | varchar | 64 | 0 | Y | N | 发布人 | |
| 4 | published_on | date | 10 | 0 | Y | N | 发布时间 | |
| 5 | relevant_attachments | varchar | 255 | 0 | Y | N | 相关附件 | |
| 6 | content | text | 65535 | 0 | Y | N | 内容 | |
| 7 | recommend | int | 10 | 0 | N | N | 0 | 智能推荐 |
| 8 | create_time | datetime | 19 | 0 | N | N | CURRENT_TIMESTAMP | 创建时间 |
| 9 | update_time | timestamp | 19 | 0 | N | N | CURRENT_TIMESTAMP | 更新时间 |
表student_leave (学生请假)
| 编号 | 名称 | 数据类型 | 长度 | 小数位 | 允许空值 | 主键 | 默认值 | 说明 |
| 1 | student_leave_id | int | 10 | 0 | N | Y | 学生请假ID | |
| 2 | student | int | 10 | 0 | Y | N | 0 | 学生 |
| 3 | student_name | varchar | 64 | 0 | Y | N | 学生姓名 | |
| 4 | class_name | varchar | 64 | 0 | Y | N | 班级名称 | |
| 5 | teacher_on_leave | int | 10 | 0 | Y | N | 0 | 请假教师 |
| 6 | leave_time | varchar | 64 | 0 | Y | N | 请假时间 | |
| 7 | leave_type | varchar | 64 | 0 | Y | N | 请假类型 | |
| 8 | reason_for_taking_leave | text | 65535 | 0 | Y | N | 请假原因 | |
| 9 | examine_state | varchar | 16 | 0 | N | N | 未审核 | 审核状态 |
| 10 | examine_reply | varchar | 16 | 0 | Y | N | 审核回复 | |
| 11 | recommend | int | 10 | 0 | N | N | 0 | 智能推荐 |
| 12 | create_time | datetime | 19 | 0 | N | N | CURRENT_TIMESTAMP | 创建时间 |
| 13 | update_time | timestamp | 19 | 0 | N | N | CURRENT_TIMESTAMP | 更新时间 |
表student_users (学生用户)
| 编号 | 名称 | 数据类型 | 长度 | 小数位 | 允许空值 | 主键 | 默认值 | 说明 |
| 1 | student_users_id | int | 10 | 0 | N | Y | 学生用户ID | |
| 2 | student_id | varchar | 64 | 0 | N | N | 学生学号 | |
| 3 | student_name | varchar | 64 | 0 | Y | N | 学生姓名 | |
| 4 | class_name | varchar | 64 | 0 | Y | N | 班级名称 | |
| 5 | college | varchar | 64 | 0 | Y | N | 学院 | |
| 6 | examine_state | varchar | 16 | 0 | N | N | 已通过 | 审核状态 |
| 7 | recommend | int | 10 | 0 | N | N | 0 | 智能推荐 |
| 8 | user_id | int | 10 | 0 | N | N | 0 | 用户ID |
| 9 | create_time | datetime | 19 | 0 | N | N | CURRENT_TIMESTAMP | 创建时间 |
| 10 | update_time | timestamp | 19 | 0 | N | N | CURRENT_TIMESTAMP | 更新时间 |
表teacher_users (教师用户)
| 编号 | 名称 | 数据类型 | 长度 | 小数位 | 允许空值 | 主键 | 默认值 | 说明 |
| 1 | teacher_users_id | int | 10 | 0 | N | Y | 教师用户ID | |
| 2 | teacher_id | varchar | 64 | 0 | N | N | 教师工号 | |
| 3 | teacher_name | varchar | 64 | 0 | Y | N | 教师姓名 | |
| 4 | examine_state | varchar | 16 | 0 | N | N | 已通过 | 审核状态 |
| 5 | recommend | int | 10 | 0 | N | N | 0 | 智能推荐 |
| 6 | user_id | int | 10 | 0 | N | N | 0 | 用户ID |
| 7 | create_time | datetime | 19 | 0 | N | N | CURRENT_TIMESTAMP | 创建时间 |
| 8 | update_time | timestamp | 19 | 0 | N | N | CURRENT_TIMESTAMP | 更新时间 |
- 4 章 关键模块的设计与实现
管理员、教师和学生在登录界面输入账号+密码,点击“登录”按钮,系统在用户数据库表中会对管理员、教师和学生的账号进行匹配,账号+密码正确的话,就会登录到系统中各个用户的主管理界面,否则提示对应的信息,返回到登录的界面,其主界面展示如下图4.1所示。
图4.1 登录界面图
登录关键代码如下所示。
/**
* 登录
* @param data
* @param httpServletRequest
* @return
*/
@PostMapping("login")
public Map<String, Object> login(@RequestBody Map<String, String> data, HttpServletRequest httpServletRequest) {
log.info("[执行登录接口]");
String username = data.get("username");
String email = data.get("email");
String phone = data.get("phone");
String password = data.get("password");
List resultList = null;
QueryWrapper wrapper = new QueryWrapper<User>();
Map<String, String> map = new HashMap<>();
if(username != null && "".equals(username) == false){
map.put("username", username);
resultList = service.selectBaseList(service.select(map, new HashMap<>()));
}
else if(email != null && "".equals(email) == false){
map.put("email", email);
resultList = service.selectBaseList(service.select(map, new HashMap<>()));
}
else if(phone != null && "".equals(phone) == false){
map.put("phone", phone);
resultList = service.selectBaseList(service.select(map, new HashMap<>()));
}else{
return error(30000, "账号或密码不能为空");
}
if (resultList == null || password == null) {
return error(30000, "账号或密码不能为空");
}
//判断是否有这个用户
if (resultList.size()<=0){
return error(30000,"用户不存在");
}
User byUsername = (User) resultList.get(0);
Map<String, String> groupMap = new HashMap<>();
groupMap.put("name",byUsername.getUserGroup());
List groupList = userGroupService.selectBaseList(userGroupService.select(groupMap, new HashMap<>()));
if (groupList.size()<1){
return error(30000,"用户组不存在");
}
UserGroup userGroup = (UserGroup) groupList.get(0);
//查询用户审核状态
if (!StringUtils.isEmpty(userGroup.getSourceTable())){
String res = service.selectExamineState(userGroup.getSourceTable(),byUsername.getUserId());
if (res==null){
return error(30000,"用户不存在");
}
if (!res.equals("已通过")){
return error(30000,"该用户审核未通过");
}
}
//查询用户状态
if (byUsername.getState()!=1){
return error(30000,"用户非可用状态,不能登录");
}
String md5password = service.encryption(password);
if (byUsername.getPassword().equals(md5password)) {
// 存储Token到数据库
AccessToken accessToken = new AccessToken();
accessToken.setToken(UUID.randomUUID().toString().replaceAll("-", ""));
accessToken.setUser_id(byUsername.getUserId());
tokenService.save(accessToken);
// 返回用户信息
JSONObject user = JSONObject.parseObject(JSONObject.toJSONString(byUsername));
user.put("token", accessToken.getToken());
JSONObject ret = new JSONObject();
ret.put("obj",user);
return success(ret);
} else {
return error(30000, "账号或密码不正确");
}
}
public String select(Map<String,String> query,Map<String,String> config){
StringBuffer sql = new StringBuffer("select ");
sql.append(config.get(FindConfig.FIELD) == null || "".equals(config.get(FindConfig.FIELD)) ? "*" : config.get(FindConfig.FIELD)).append(" ");
sql.append("from ").append("`").append(table).append("`").append(toWhereSql(query, "0".equals(config.get(FindConfig.LIKE))));
if (config.get(FindConfig.GROUP_BY) != null && !"".equals(config.get(FindConfig.GROUP_BY))){
sql.append("group by ").append(config.get(FindConfig.GROUP_BY)).append(" ");
}
if (config.get(FindConfig.ORDER_BY) != null && !"".equals(config.get(FindConfig.ORDER_BY))){
sql.append("order by ").append(config.get(FindConfig.ORDER_BY)).append(" ");
}
if (config.get(FindConfig.PAGE) != null && !"".equals(config.get(FindConfig.PAGE))){
int page = config.get(FindConfig.PAGE) != null && !"".equals(config.get(FindConfig.PAGE)) ? Integer.parseInt(config.get(FindConfig.PAGE)) : 1;
int limit = config.get(FindConfig.SIZE) != null && !"".equals(config.get(FindConfig.SIZE)) ? Integer.parseInt(config.get(FindConfig.SIZE)) : 10;
sql.append(" limit ").append( (page-1)*limit ).append(" , ").append(limit);
}
log.info("[{}] - 查询操作,sql: {}",table,sql);
return sql.toString();
}
public List selectBaseList(String select) {
List<Map<String,Object>> mapList = baseMapper.selectBaseList(select);
List<E> list = new ArrayList<>();
for (Map<String,Object> map:mapList) {
list.add(JSON.parseObject(JSON.toJSONString(map),eClass));
}
return list;
}
-
- 系统用户模块
管理员可以对系统中所有的用户角色进行管控,包含了管理员、教师以及学生这三种角色,如果需要添加新的用户,点击页面中的“添加”按钮根据提示输入上用户信息,点击“提交”以后在对应的用户界面就可以查看到了,可以点击用户后面的“删除”按钮直接删除某一用户,这里以教师用户为例。界面如下图4.2所示。
图4.2 系统用户界面图
-
- 学院信息模块
管理员和学生点击“学院信息”这个按钮可以查看到系统中的学院信息,支持通过学院或者学院负责人进行查询学院信息,如果想要添加新的学院信息,点击“添加”按钮然后根据提示输入学院信息,点击“提交”后,在学院信息界面就会显示新增的学院信息,可以点击某一学院信息查看学院信息的详情,也可以直接点击“删除”进行删除学院信息。界面如下图4.3所示。
图4.3 学院信息界面图
学院信息关键代码如下所示。
@RequestMapping(value = "/del")
@Transactional
public Map<String, Object> del(HttpServletRequest request) {
service.delete(service.readQuery(request), service.readConfig(request));
return success(1);
}
-
- 班级管理模块
管理员和学生点击“班级管理”这个按钮可以查看到系统中的班级管理信息,支持通过班级名称或者班级人数进行查询班级管理信息,如果想要添加新的班级管理信息,点击“添加”按钮然后根据提示输入班级管理信息,点击“提交”后,在班级管理界面就会显示新增的班级管理信息,可以点击某一班级管理信息查看班级管理信息的详情,也可以直接点击“删除”进行删除班级管理。界面如下图4.4所示。
图4.4 班级管理界面图
班级管理关键代码如下所示。
@RequestMapping("/get_list")
public Map<String, Object> getList(HttpServletRequest request) {
Map<String, Object> map = service.selectToPage(service.readQuery(request), service.readConfig(request));
return success(map);
}
-
- 异常申报模块
管理员和学生点击“异常申报”这个按钮可以查看到系统中的异常申报信息,支持通过学生或者学生姓名进行查询异常申报信息,如果想要添加新的异常申报信息,点击“添加”按钮然后根据提示输入异常申报信息,点击“提交”后,在异常申报界面就会显示新增的异常申报信息,可以点击某一异常申报信息查看异常申报信息的详情,也可以直接点击“删除”进行删除异常申报。界面如下图4.5所示。
图4.5 异常申报界面图
异常申报关键代码如下所示。
@PostMapping("/set")
@Transactional
public Map<String, Object> set(HttpServletRequest request) throws IOException {
service.update(service.readQuery(request), service.readConfig(request), service.readBody(request.getReader()));
return success(1);
}
-
- 外出申请模块
点击“外出申请”这个按钮可以查看到系统中的外出申请信息,支持通过学生姓名或者班级名称或者申请教师进行查询外出申请信息,如果想要添加新的外出申请信息,点击“添加”按钮然后根据提示输入外出申请信息,点击“提交”后,在外出申请界面就会显示新增的外出申请信息,可以点击某一外出申请信息查看外出申请信息的详情,也可以直接点击“删除”进行删除外出申请。界面如下图4.6所示。
图4.6外出申请界面图
外出申请关键代码如下所示。
@PostMapping("/add")
@Transactional
public Map<String, Object> add(HttpServletRequest request) throws IOException {
service.insert(service.readBody(request.getReader()));
return success(1);
}
@Transactional
public Map<String, Object> addMap(Map<String,Object> map){
service.insert(map);
return success(1);
}
-
- 学生请假模块
点击“学生请假”这个按钮可以查看到系统中的学生请假信息,支持通过学生姓名或者班级名称或者请假教师进行查询学生请假信息,如果想要添加新的学生请假信息,点击“添加”按钮然后根据提示输入学生请假信息,点击“提交”后,在学生请假界面就会显示新增的学生请假信息,可以点击某一学生请假信息查看学生请假信息的详情,也可以直接点击“删除”进行删除学生请假。界面如下图4.7所示。
图4.7 学生请假界面图
学生请假关键代码:
@RequestMapping("/get_obj")
public Map<String, Object> obj(HttpServletRequest request) {
List resultList = service.selectBaseList(service.select(service.readQuery(request), service.readConfig(request)));
if (resultList.size() > 0) {
JSONObject jsonObject = new JSONObject();
jsonObject.put("obj",resultList.get(0));
return success(jsonObject);
} else {
return success(null);
}
}
-
- 通知公告模块
点击“通知公告”这个菜单,可以查看到系统中所有添加的通知公告信息,支持通过标题或者发布人对通知公告信息进行查询,只有管理员用户可以添加新的通知公告,点击“添加”按钮,根据提示输入通知公告信息,点击“提交”按钮,新的通知公告信息就在系统中显示出来了,也可以对添加的通知公告信息进行删除。界面如下图4.8所示。
图4.8 通知公告界面图
通知公告关键代码如下所示。
@RequestMapping("/get_obj")
public Map<String, Object> obj(HttpServletRequest request) {
List resultList = service.selectBaseList(service.select(service.readQuery(request), service.readConfig(request)));
if (resultList.size() > 0) {
JSONObject jsonObject = new JSONObject();
jsonObject.put("obj",resultList.get(0));
return success(jsonObject);
} else {
return success(null);
}
}
通过前面章节的介绍,我们可以看到本校园健康异常申报系统已经完成了,但是能不能投入使用还是未知,因为在每个项目正式使用之前必须对开发的项目进行测试,如果不进行测试一旦投入使用可能会出现很多未可知的问题,比如使用人数太多导致系统瘫痪,比如某一功能存在bug信息填写错误等等,这些错误将给使用者带来很多的困扰,甚至造成更大的损失,因此测试是项目投入使用的最后一步,为用户提供一个运行顺畅、完美的项目也就是我们进行最后测试的目的。
用户登录功能测试:
表5.1 用户登录功能测试表
| 测试名称 | 测试功能 | 操作过程 | 预期结果 | 测试结果 |
| 用户登录模块测试 | 用户登录成功的情况 | 点击前登录界面输入账号和密码分别输入admin和admin后点击“登录”按钮。 | 登录成功并调整到用户界面 | 正确 |
学院信息添加功能测试:
表5.2 学院信息添加功能测试表
| 测试名称 | 测试功能 | 操作过程 | 预期结果 | 测试结果 |
| 学院添加模块测试 | 学院添加成功的情况 | 在学院信息的页面中将点击添加,输入学院关信息,输入正确的信息后然后点击“提交”按钮。 | 提示添加成功 | 正确 |
| 学院添加模块测试 | 学院添加失败的情况 | 在学院页面中不填写的学院、学院负责人,其他信息正常输入“提交”按钮。 | 提示“添加失败,信息不能为空” | 正确 |
查询学生请假功能模块测试:
表5.3 查询学生请假功能测试表
| 测试名称 | 测试功能 | 操作过程 | 预期结果 | 测试结果 |
| 查询学生请假功能测试 | 查询成功的情况 | 在选课界面输入学生或者学生姓名进行查询 | 查询成功 | 正确 |
班级管理添加功能测试:
表5.4 班级管理添加功能测试表
| 测试名称 | 测试功能 | 操作过程 | 预期结果 | 测试结果 |
| 班级管理添加模块测试 | 班级管理添加成功的情况 | 在班级管理的页面中将点击添加,输入班级相关信息,输入正确的信息后然后点击“提交”按钮。 | 提示添加成功 | 正确 |
| 班级管理添加模块测试 | 班级管理添加失败的情况 | 在班级管理页面中不填写的班级名称或者班级人数,其他信息正常输入“提交”按钮。 | 提示“添加失败,信息不能为空” | 正确 |
通过编写校园健康异常申报系统的测试用例,已经检测完毕用户的登录模块、学院信息添加模块、查询外出申请模块、班级管理添加模块的功能测试,在对以上功能得测试过程中,发现了系统中的很多漏送并进行了完善,经过多人在线进行测试,系统完全可以正常运行,当然在后期的维护中系统将不断完善。
在开发本校园健康异常申报系统之前我胸有成竹,觉得很简单,但在实际的开发中我发现了自身的很多问题,许多编程思想和方法都还没有掌握牢靠,比如Bootsatrp、Jquery、AJAX 、Spring、SpringMVC、mybeatis等许多Java Web开发技术,通过开发这个校园健康异常申报系统我成长了很多,懂得了做什么事情都要脚踏实地,不能眼高手低,在本次校园健康异常申报系统的开发中我逐渐掌握逐渐熟悉的技术。
本次校园健康异常申报系统的开发中我还学会了例如良好的编程思想和完善的规划思想。在着手编程之前需要罗列出程序框架的大概,脑海中构建出程序的主题框架。做好这一步我们才能胸有成竹的经行开发项目。当设计框架了熟于心之后,需要思考本次编程所需的主要知识点和技术点,并充分学习。如此一来项目的开发才能循序渐进、如丝般顺滑,长久以往就能养成良好的开发习惯。一个程序好不好还要看出的bug多不多,如果在项目完成前做好bug的查验与预防可能发生的事故才能保证程序的稳定长久性运行。如果项目在完工后出现各种问题自己,那么在进入社会后,不仅会给公司团队带来麻烦和增加不必要的工作,还会导致客户流失,公司对自己的评价下降。
在本次项目中我也暴露了诸多问题。对于Java的编程知识有所欠缺,环境配置和算法上出现诸多问题,时常导致项目运行出错,或者目标的实现有问题。或者实现想法时算法未优化,使得代码冗长,程序运行不顺畅。
[1]付恩狄,姚明亮,梁宇柔,彭伟军.基于JAVA技术的设备绝缘状态自动化监控方法[J].电气自动化,2023,45(02):36-38+41.
[2]刘伟轩.基于JAVA的防围标串标技术及应用[J].信息技术与信息化,2023(03):85-88.
[3]赵将.Java语言在计算机软件开发中的应用[J].数字技术与应用,2023,41(03):160-162.DOI:10.19695/j.cnki.cn12-1369.2023.03.46.
[4]张浩.SSM框架在Web应用开发中的设计与实现研究[J].电脑知识与技术,2023,19(08):52-54.DOI:10.14004/j.cnki.ckt.2023.0353.
[5]伍德鹏,李佩学.基于SSM框架的高职院校教学办公用品管理信息系统设计研究[J].轻工科技,2023,39(01):99-101.
[6]常婉纶,谈姝辰,屈小娥,田召.基于SSM框架的二级学院教科研信息共享系统的设计与实现[J].电脑知识与技术,2022,18(34):39-41.DOI:10.14004/j.cnki.ckt.2022.2208.
[7]李亚君. 基于SSM框架的B2C电子商城系统的设计与实现[D].合肥工业大学,2022.DOI:10.27101/d.cnki.ghfgu.2022.000313.
[8]赵静.基于SSM+VUE框架的企业合规管理系统[J].数字通信世界,2022(11):17-19.
[9]李晋华,葛毅,李世川.嵌入Java Web服务的桌面应用开发技术研究[J].电脑编程技巧与维护,2022(11):51-53.DOI:10.16184/j.cnki.comprg.2022.11.003.
[10]曹泽翰.基于SSM框架的流体力学课程虚拟仿真实验平台设计[J].信息与电脑(理论版),2022,34(20):34-36.
[11]刘汪洋,李宁. 一种应用于SSM框架的会话保持方法[P]. 山东省:CN113347235A,2021-09-03.
[12]He Xinbin,Bai Yongbin,Yue Lisen,Wang Haixiao,Liu Yi. Design and Implementation of Information System Based on Java Technology Platform[J]. Journal of Physics: Conference Series,2021,2033(1).
[13]Qu Xiaona. Application of Java Technology in Dynamic Web Database Technology[J]. Journal of Physics: Conference Series,2021,1744(4).
[14]Tian Ming Huang. Design and Implementation of App System for Legal Consulting Based on JAVA Technology[J]. Procedia Computer Science,2020,166(C).
[15]方春露,杨文琦,陈滔等. 基于Javaweb技术广东省学生体质争优运动处方数据库和视频库的构建[C]//中国生理学会运动生理学专业委员会,北京体育大学.2018年中国生理学会运动生理学专业委员会会议暨“科技创新与运动生理学”学术研讨会论文集.2018年中国生理学会运动生理学专业委员会会议暨“科技创新与运动生理学”学术研讨会论文集,2018:161-162.
致谢
至此论文结束,感谢您的阅读。在此我要特别的感谢我的导师,虽然我在实习期间很忙,论文撰写的时候经常是停停改改,但是我的导师依旧十分的负责,时不时的询问我的任务进展情况,跟进我的论文进度,在指导老师的帮助下,我逐步完成了自己的论文和程序,从导师身上也学习到很多知识和经验,这些知识和经验令我受益匪浅。同时我也从导师身上看到了自己的不足,不论是在技术层面上还是在对待工作的态度上,导师如同明镜一般照出了我的缺点我的不足。此外,我还要感谢在我实习期间在论文和程序上帮助过我的同学和社会人士,此前我对于SSM框架方面的一些知识还不了解,是他们在我编写程序过程中给了我很多的启发和感想,也帮助了我对于程序的调试和检测。没有他们我是不能顺利完成本次毕业设计的。至此,我的毕业设计就花上了一个圆满的句号了。
免费领取项目源码,请关注❥点赞收藏并私信博主,谢谢~
本文针对校园健康异常申报系统展开研究,采用面向对象开发模式,以MySQL为后台数据存储单元,运用SSM框架、Java和Ajax技术进行开发。系统涵盖用户管理、异常申报等功能模块,经测试可正常运行,开发过程也让作者提升了编程能力。
1506

被折叠的 条评论
为什么被折叠?



