科技进步的飞速发展引起人们日常生活的巨大变化,电子信息技术的飞速发展使得电子信息技术的各个领域的应用水平得到普及和应用。信息时代的到来已成为不可阻挡的时尚潮流,人类发展的历史正进入一个新时代。在现实运用中,应用软件的工作规则和开发步骤,采用Java技术建设马瑞利汽车企业ERP管理系统。
本设计主要实现集人性化、高效率、便捷等优点于一身的马瑞利汽车企业ERP管理系统,完成系统用户管理、客户信息、供应商家、仓库信息、采购计划、销售订单、生产计划、入库信息、出库信息、员工薪酬、考勤休假等功能模块。系统通过浏览器与服务器进行通信,实现数据的交互与变更。本系统通过科学的管理方式、便捷的服务提高了工作效率,减少了数据存储上的错误和遗漏。马瑞利汽车企业ERP管理系统 使用Java语言,采用基于MVVM模式的springboot技术进行开发,使用 MyEclipse 2017 CI 10 编译器编写,数据方面主要采用的是微软的MySQL关系型数据库来作为数据存储媒介,配合HTML+CSS 技术完成系统的开发。
关键词:springboot技术;MYSQL;马瑞利汽车企业ERP管理系统
Abstract
The rapid development of science and technology has caused great changes in people's daily life. The rapid development of electronic information technology has made the application level of electronic information technology in all fields popular and applied. The arrival of the information age has become an irresistible fashion trend, and the history of human development is entering a new era. In practical application, apply the working rules and development steps of the software, and use Java technology to build the ERP management system of Marelli Automobile Enterprise.
This design mainly realizes the ERP management system of Marelli Automobile Enterprise, which integrates the advantages of humanization, efficiency and convenience, and completes the system user management, customer information, supplier, warehouse information, purchase plan, sales order, production plan, warehousing information, outbound information, employee compensation, attendance and vacation and other functional modules. The system communicates with the server through the browser to realize data interaction and change. The system improves work efficiency and reduces errors and omissions in data storage through scientific management and convenient services. The ERP management system of Marelli Automobile Enterprise uses Java language, uses springboot technology based on MVVM mode for development, and uses MyEclipse 2017 CI 10 compiler for compilation. The data mainly uses Microsoft's MySQL relational database as the data storage medium, and cooperates with HTML+CSS technology to complete the system development.
Keywords:Spring boot technology; MYSQL; ERP management system of Marelli automobile enterprise
1 绪论
1.1研究背景
随着汽车工业的发展,汽车制造已成为我国国民经济支柱产业之一。但是由于汽车产品结构复杂,品种多,生产周期长等特点,造成了物流成本高、库存积压严重等问题。如何降低物流成本,提高物流效率和效益是目前汽车行业亟待解决的重要课题。ERP系统作为一种先进的管理方法被广泛地应用于汽车制造业中。然而传统的汽车零部件采购模式已经不能满足现代汽车供应链的要求,ERP在中国汽车零部件行业的应用也面临着巨大挑战。因此,为了使国内企业能够成功实施并达到预期目标,需要对ERP在我国汽车零部件行业的适用性进行深入而细致的研究,以便更好地为企业提供决策支持和信息共享平台,从而有效促进整个行业的发展与进步。
1.2研究意义
互联网是人类的基本需要,尤其在现代社会,个人压力的增加,社会的高节奏的操作,互联网的高速发展,用户的需求度也越来越高,用户也将越来越依靠网络来代替自己的手工业操作,使得各种管理系统的发展成为必要选择。
随着我国经济迅速发展,互联网对人们的生活及工作都带来了非常大的方便,各种管理系统都在不断的增加,但是汽车企业ERP管理查询方面缺乏系统的管理方式,为提高汽车企业ERP管理查询效率,特开发了本马瑞利汽车企业ERP管理。
马瑞利汽车企业ERP管理将通过计算机进行整体智能化操作,对于马瑞利汽车企业ERP管理信息的管理及数据保存都是非常多的,为用户提供一个智能化的管理信息平台,方便管理员可以随时随地的查看用户所需的详细信息及所有资讯信息内容,增加系统和用户之间的关系,并且对数据信息管理可以及时、准确、有效地进行系统化、标准化和有效化的工作。
Spring框架是Java平台上的一种开源应用框架,提供具有控制反转特性的容器。尽管Spring框架自身对编程模型没有限制,但其在Java应用中的频繁使用让它备受青睐,以至于后来让它作为EJB(EnterpriseJavaBeans)模型的补充,甚至是替补。Spring框架为开发提供了一系列的解决方案,比如利用控制反转的核心特性,并通过依赖注入实现控制反转来实现管理对象生命周期容器化,利用面向切面编程进行声明式的事务管理,整合多种持久化技术管理数据访问,提供大量优秀的Web框架方便开发等等。Spring框架具有控制反转(IOC)特性,IOC旨在方便项目维护和测试,它提供了一种通过Java的反射机制对Java对象进行统一的配置和管理的方法。Spring框架利用容器管理对象的生命周期,容器可以通过扫描XML文件或类上特定Java注解来配置对象,开发者可以通过依赖查找或依赖注入来获得对象。Spring框架具有面向切面编程(AOP)框架,SpringAOP框架基于代理模式,同时运行时可配置;AOP框架主要针对模块之间的交叉关注点进行模块化。Spring框架的AOP框架仅提供基本的AOP特性,虽无法与AspectJ框架相比,但通过与AspectJ的集成,也可以满足基本需求。Spring框架下的事务管理、远程访问等功能均可以通过使用SpringAOP技术实现。Spring的事务管理框架为Java平台带来了一种抽象机制,使本地和全局事务以及嵌套事务能够与保存点一起工作,并且几乎可以在Java平台的任何环境中工作。Spring集成多种事务模板,系统可以通过事务模板、XML或Java注解进行事务配置,并且事务框架集成了消息传递和缓存等功能。Spring的数据访问框架解决了开发人员在应用程序中使用数据库时遇到的常见困难。它不仅对Java:JDBC、iBATS/MyBATIs、Hibernate、Java数据对象(JDO)、ApacheOJB和ApacheCayne等所有流行的数据访问框架中提供支持,同时还可以与Spring的事务管理一起使用,为数据访问提供了灵活的抽象。Spring框架最初是没有打算构建一个自己的WebMVC框架,其开发人员在开发过程中认为现有的StrutsWeb框架的呈现层和请求处理层之间以及请求处理层和模型之间的分离不够,于是创建了SpringMVC。
1.4系统开发技术的特色
(1)马瑞利汽车企业ERP管理系统中的web后台管理中的后端不再使用古老的jsp+javabean+servlet技术,而是使用当前主流的springboot框架,它减少java配置代码,简化编程代码,目前springboot框架也是很多企业选择的框架之一。
(2)马瑞利汽车企业ERP管理系统中的web后台管理中的前端使用的是JavaScript框架,它配合ajax和jquery可以美化页面设计。
(3)马瑞利汽车企业ERP管理系统中数据库用的mysql5.7,它执行效率高。
1.5论文结构与章节安排
论文将分层次经行编排,除去论文摘要致谢文献参考部分,正文部分还会对网站需求做出分析,以及阐述大体的设计和实现的功能,最后罗列部分调测记录,论文主要架构如下:
第一章:引言。第一章主要介绍了课题研究的背景,系统开发的现状和本文的研究意义与主要工作。
第二章:系统需求分析。第二章主要从系统的用户、功能等方面进行需求分析。
第三章:系统设计。第三章主要对系统框架、系统功能模块、数据库进行功能设计。
第四章:系统实现。第四章主要介绍了系统框架搭建、系统界面的实现。
第五章:系统测试。第五章主要对系统的部分界面进行测试并对主要功能进行测试
2 马瑞利汽车企业ERP管理系统分析
系统分析是开发一个项目的先决条件,通过系统分析可以很好的了解系统的主体用户的基本需求情况,同时这也是项目的开发的原因。进而对系统开发进行可行性分析,通常包括技术可行性、经济可行性等,可行性分析同时也是从项目整体角度进行的分析。然后就是对项目的具体需求进行分析,分析的手段一般都是通过用户的用例图来实现。下面是详细的介绍。
2.1 可行性分析
(1)技术可行性分析
马瑞利汽车企业ERP管理系统存储所使用的是mysql数据库以及开发中所使用的是IDEA、Tomcat这些开发工具的使用,能够给我们的编写工作带来许多的便利。系统使用springboot框架进行开发,使系统的可扩展性和维护性更佳,减少java配置代码,简化编程代码,目前springboot框架也是很多企业选择的框架之一。
(2)经济可行性分析
在开发马瑞利汽车企业ERP管理系统中所使用的开发软件像IDEA开发工具、Tomcat8.0服务器、MySQL5.7数据库、Photoshop图片处理软件等,这些都是开源免费的,这些环境在学校都进行了系统的学习,自己能够独立操作完成,不需要额外花费,而且系统的开发工具从网上都可以直接下载,因此在经济方面是可行的。
(3)操作可行性分析
此次项目设计的时候我参考了很多类似系统的成功案例,对它们的操作界面以及功能都进行了系统的分析,将众多案例结合在一起,突出以人为本简化操作,所以具有基本计算机知识的人都会操作本项目。因此操作可行性也没有问题。
2.2系统流程分析
业务流程是用一些特定的符合和线条来进行演示用户在使用系统时的过程,在进行系统分析的时候,业务流程可以帮助开发人员更好的理解业务,发现错误,完善系统。
用户成功登入系统后就能够实现增加数据的操作,增加数据的编号是特定的,系统生成,用户不能随意填写,除了编号以外,其他增加信息用户自己填写,填写后的信息经过系统验证,验证合法通过就显示增加数据成功了,相反的话,就没有增加成功,图2-1显示的就是在增加数据时的流程。

图2-1 数据增加流程图
数据修改时的流程和上面介绍的数据增加时的流程差不多,如图2-2所示。

图2-2 数据修改流程图
如果系统里面存在一些没有用的数据的话,相关的管理人员还可以对这些数据进行删除,图2-3就是数据删除时的流程图。

图2-3 数据删除流程图
2.3 系统功能分析
马瑞利汽车企业ERP管理系统的设计与实现是为了让企业的使用者更加方便的进行管理员工相关联的一些信息,使用者查找管理的时候能够节省大量的时间和精力,有效减少不必要的查找时间。系统在功能上划分为员工用户、仓管用户和管理员三大部分。
员工用户:
(1)注册登录:当员工想要对系统中所实现的功能进行查询管理的时候,就必须进行登录到系统当中,如果没有账号的话,在登录界面;
(2)个人资料:员工在登录以后可以修改自己的个人资料以及对自己账号登录的密码进行修改;
(3)仓库信息:点击“仓库信息”这个按钮可以查看到自己提交的所有的仓库信息,支持通过商品名称或者商品编号或者商品位置进行查询仓库信息,如果想要添加新的仓库信息,点击“添加”按钮然后根据提示输入仓库信息,点击“提交”后,在仓库信息界面就会显示新增的仓库信息,可以点击某一仓库信息查看仓库信息的详情,也可以直接点击“删除”进行删除仓库信息;
(4)采购计划:点击“采购计划”这个菜单,可以查看到系统中所有添加的采购计划,支持通过采购数量对采购计划进行查询,如果想要了解某一采购计划的详细信息,点击后面的“详情”会进入详情界面,
(5)销售订单:点击“销售订单”这个按钮可以查看到自己提交的销售订单,支持通过商品名称或者销售数量进行查询销售订单,如果想要了解某一订单的详细信息,点击后面的“查看”会进入详情界面,也支持对自己选择的销售订单进行删除;
(6)生产计划:点击“生产计划”这个按钮可以查看到自己提交的生产计划,支持通过商品名称或者生产数量进行查询生产计划,如果想要了解某一生产计划的详细信息,点击后面的“查看”会进入详情界面;
(7)员工薪酬:点击“员工薪酬”这个按钮可以查看到自己提交的所有的员工薪酬,支持通过普通员工或者工资月份或者发放日期进行进行查询,如果想要了解某一通知的详细信息,点击后面的“详情”会进入详情界面;
(8)考勤休假:点击“考勤休假”这个菜单,可以查看到系统中所有添加的考勤休假,支持通过考勤月份对考勤休假进行查询,如果想要了解某一考勤休假的详细信息,点击后面的“详情”会进入详情界面;
管理员:
(1)个人资料:管理在登录以后可以修改自己的个人资料以及对自己账号登录的密码进行修改;
(2)系统用户管理:管理员可以对系统中所有的用户角色进行管控,包含了管理员、员工用户、仓管用户这三种角色,如果需要添加新的用户,点击页面中的“添加”按钮根据提示输入上用户信息,点击“提交”以后在对应的用户界面就可以查看到了,可以点击用户后面的“删除”按钮直接删除某一用户。
(3)客户信息:点击“客户信息”这个按钮可以查看到系统中所有的客户信息,支持通过客户姓名或者客户性别或者客户住址进行查询客户信息,如果想要添加新的客户信息,点击“添加”按钮然后根据提示输入客户信息,点击“提交”后,在客户信息界面就会显示新增的客户信息,可以点击某一培训查看客户信息的详情,也可以直接点击“删除”进行删除客户信息;
(4)供应商家:点击“供应商家”这一按钮可以查看到系统当中所有的供应商家,支持通过负责人名、公司地址进行查询供应商家,可以对供应商家进行添加、删除、查看供应商家信息的详细内容;
(5)仓库信息:点击“仓库信息”这一按钮可以查看到系统当中所有的仓库信息,支持通过商品名称进行查询仓库信息,如果想要添加新的仓库信息,点击“添加”按钮,然后根据提示填写好仓库的具体信息,点击提交所添加的仓库信息在数据库就保存下来了,同时可以点击“入库、出库”按钮,输入入库的仓库信息进行提交,也可以选择要删除的仓库直接点击“删除按钮”进行仓库信息删除。
(6)采购计划:点击“采购计划”这个按钮可以查看到所有采购计划的信息,支持通过商品名称或者采购数量进行查询采购计划,同时可以对所添加的采购计划进行删除;
(7)销售订单:点击“销售订单”这个按钮可以查看到所有销售订单信息,支持通过商品名称或者员工姓名或者销售数量进行查询销售订单信息,可以对销售订单进行添加、删除、查看销售订单的详细内容;
(8)员工薪酬:点击“员工薪酬”这个菜单,可以查看到系统中所有添加的员工薪酬,支持通过普通员工对员工薪酬进行查询,如果想要添加新的薪酬,点击“添加”按钮,根据提示输入员工薪酬,点击“提交”按钮,新的员工薪酬就在系统中显示出来了,也可以对添加的员工薪酬进行删除;
(9)考勤休假:点击“考勤休假”这个按钮可以查看到所有考勤休假,支持通过普通员工或者考勤月份或者本月考勤进行查询考勤休假,可以对考勤休假进行添加、删除、查看考勤休假的详细内容;
2.3.2 非功能性分析
马瑞利汽车企业ERP管理系统 的非功能性需求比如马瑞利汽车企业ERP管理系统的安全性怎么样,可靠性怎么样,性能怎么样,可拓展性怎么样等。具体可以表示在如下3-1表格中:
表3-1马瑞利汽车企业ERP管理系统非功能需求表
| 安全性 | 主要指马瑞利汽车企业ERP管理系统 数据库的安装,数据库的使用和密码的设定必须合乎规范。 |
| 可靠性 | 可靠性是指马瑞利汽车企业ERP管理系统能够安装用户的指示进行操作,经过测试,可靠性90%以上。 |
| 性能 | 性能是影响马瑞利汽车企业ERP管理系统占据市场的必要条件,所以性能最好要佳才好。 |
| 可扩展性 | 比如数据库预留多个属性,比如接口的使用等确保了系统的非功能性需求。 |
| 易用性 | 用户只要跟着马瑞利汽车企业ERP管理系统的页面展示内容进行操作,就可以了。 |
| 可维护性 | 马瑞利汽车企业ERP管理系统开发的可维护性是非常重要的,经过测试,可维护性没有问题 |
2.4 系统用例分析
通过2.3功能的分析,得出了本马瑞利汽车企业ERP管理系统的用例图:
员工用户角色用例如图2-3所示。

图2-3 马瑞利汽车企业ERP管理系统员工用户角色用例图
web后台管理上的管理员是维护整个马瑞利汽车企业ERP管理系统中所有数据信息的。管理员角色用例如图2-4所示。

本章主要通过对马瑞利汽车企业ERP管理系统的可行性分析、流程分析、功能需求分析、系统用例分析,确定整个马瑞利汽车企业ERP管理系统要实现的功能。同时也为马瑞利汽车企业ERP管理系统的代码实现和测试提供了标准。
本章主要讨论的内容包括马瑞利汽车企业ERP管理系统的功能模块设计、数据库系统设计。
3.1 系统架构设计
本马瑞利汽车企业ERP管理系统从架构上分为三层:表现层(UI)、业务逻辑层(BLL)以及数据层(DL)。

图3-1马瑞利汽车企业ERP管理系统架构设计图
表现层(UI):又称UI层,主要完成本马瑞利汽车企业ERP管理系统的UI交互功能,一个良好的UI可以打打提高用户的用户体验,增强用户使用本马瑞利汽车企业ERP管理系统时的舒适度。UI的界面设计也要适应不同版本的马瑞利汽车企业ERP管理系统以及不同尺寸的分辨率,以做到良好的兼容性。UI交互功能要求合理,用户进行交互操作时必须要得到与之相符的交互结果,这就要求表现层要与业务逻辑层进行良好的对接。
业务逻辑层(BLL):主要完成本马瑞利汽车企业ERP管理系统的数据处理功能。用户从表现层传输过来的数据经过业务逻辑层进行处理交付给数据层,系统从数据层读取的数据经过业务逻辑层进行处理交付给表现层。
数据层(DL):由于本马瑞利汽车企业ERP管理系统的数据是放在服务端的mysql数据库中,因此本属于服务层的部分可以直接整合在业务逻辑层中,所以数据层中只有数据库,其主要完成本马瑞利汽车企业ERP管理系统的数据存储和管理功能。
3.2 系统功能模块设计
在上一章节中主要对系统的功能性需求和非功能性需求进行分析,并且根据需求分析了本马瑞利汽车企业ERP管理系统中的用例。那么接下来就要开始对本马瑞利汽车企业ERP管理系统 的架构、主要功能和数据库开始进行设计。马瑞利汽车企业ERP管理系统根据前面章节的需求分析得出,其总体设计模块图如图3-2所示。

图3-2 马瑞利汽车企业ERP管理系统功能模块图
3.2.2用户模块设计
(1)后台管理者能够实现对注册的用户增删改查操作,用户模块结构图如下图:
图3-3用户用户模块结构图
(2)各个结构的具体业务逻辑
a.查询用户信息:设计最基础的查询功能,主要就是根据用户id查询用户信息。该功能主要体现在管理员用户信息查询和用户自己查询信息的时候。
b.修改用户信息:用户可以根据情况,对自己的基本信息进行修改,包括名字修改、密码修改、头像修改等操作。
c.增加用户:用户可以通过注册来获得账号
d.删除用户信息:管理员没有权利进行删除信息的删除,最多把用户加入到黑名单中,禁止用户进行登录操作。
3.2.3仓库信息管理模块设计
(1)马瑞利汽车企业ERP管理系统是中需要存储不少仓库信息,其模块功能结构,具体的结构图如下:

图3-4仓库信息模块结构图
(2)各个结构的具体业务逻辑
a.添加仓库信息:管理员和仓管可以对仓库信息进行添加。
b.修改仓库信息:管理员和仓管可以对仓库信息进行修改。
c.删除仓库信息:管理员和仓管可以对仓库信息进行删除。
d.查询仓库信息:员工可以查看仓库列表,进行仓库查询。
3.2.5销售订单管理模块设计
(1)马瑞利汽车企业ERP管理系统最重要的一个功能就是销售订单,其模块功能结构,具体的结构图如下:

图3-5销售订单管理模块结构图
(2)各个结构的具体业务逻辑
a.添加销售订单:管理员可以对销售订单进行添加。
b.修改销售订单:管理员可以对销售订单进行修改。
c.删除销售订单:管理员可以对销售订单进行删除。
d.查询销售订单:用户可以查看销售订单列表,进行在线销售。
数据库设计一般包括需求分析、概念模型设计、数据库表建立三大过程,其中需求分析前面章节已经阐述,概念模型设计有概念模型和逻辑结构设计两部分。
3.3.1 数据库概念结构设计
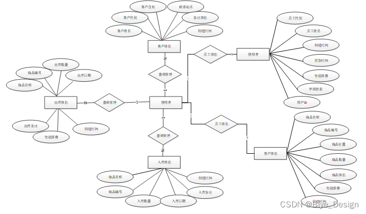
下面是整个马瑞利汽车企业ERP管理系统中主要的数据库表总E-R实体关系图。
图3-6 马瑞利汽车企业ERP管理系统总E-R关系图
下面根据马瑞利汽车企业ERP管理系统的数据库总E-R关系图可以得出马瑞利汽车企业ERP管理系统需要很多E-R图,在此罗列出来一些主要的数据库E-R模型图。

图3-7员工用户E-R关系图

图3-8 仓库信息E-R关系图

图3-9客户信息E-R关系图

图3-10出库信息E-R关系图
通过前面E-R关系图可以看到项目需要创建很多个数据表。以下是项目中的主要数据库表的关系模型:
warehousing_information表:
| 类型 | 长度 | 不是null | 主键 | 注释 | |
| warehousing_information_id | int | 11 | 是 | 是 | 入库信息ID |
| trade_name | varchar | 64 | 否 | 否 | 商品名称 |
| article_no | varchar | 64 | 否 | 否 | 商品编号 |
| receipt_quantity | int | 11 | 否 | 否 | 入库数量 |
| warehousing_date | date | 0 | 否 | 否 | 入库日期 |
| receipt_remarks | text | 0 | 否 | 否 | 入库备注 |
| recommend | int | 11 | 是 | 否 | 智能推荐 |
| create_time | datetime | 0 | 是 | 否 | 创建时间 |
| update_time | timestamp | 0 | 是 | 否 | 更新时间 |
| warehouse_keeper_user表: | |||||
| 名称 | 类型 | 长度 | 不是null | 主键 | 注释 |
| warehouse_keeper_user_id | int | 11 | 是 | 是 | 仓管用户ID |
| name | varchar | 64 | 否 | 否 | 仓管姓名 |
| sex_of_warehouse_keeper | varchar | 64 | 否 | 否 | 仓管性别 |
| examine_state | varchar | 16 | 是 | 否 | 审核状态 |
| recommend | int | 11 | 是 | 否 | 智能推荐 |
| user_id | int | 11 | 是 | 否 | 用户ID |
| create_time | datetime | 0 | 是 | 否 | 创建时间 |
| update_time | timestamp | 0 | 是 | 否 | 更新时间 |
| warehouse_information表: | |||||
| 名称 | 类型 | 长度 | 不是null | 主键 | 注释 |
| warehouse_information_id | int | 11 | 是 | 是 | 仓库信息ID |
| trade_name | varchar | 64 | 否 | 否 | 商品名称 |
| article_no | varchar | 64 | 否 | 否 | 商品编号 |
| commodity_location | varchar | 64 | 否 | 否 | 商品位置 |
| commodity_quantity | int | 11 | 否 | 否 | 商品数量 |
| product_information | text | 0 | 否 | 否 | 商品信息 |
| recommend | int | 11 | 是 | 否 | 智能推荐 |
| create_time | datetime | 0 | 是 | 否 | 创建时间 |
| update_time | timestamp | 0 | 是 | 否 | 更新时间 |
| employee_users表: | |||||
| 名称 | 类型 | 长度 | 不是null | 主键 | 注释 |
| employee_users_id | int | 11 | 是 | 是 | 员工用户ID |
| employee_name | varchar | 64 | 否 | 否 | 员工姓名 |
| employee_gender | varchar | 64 | 否 | 否 | 员工性别 |
| examine_state | varchar | 16 | 是 | 否 | 审核状态 |
| recommend | int | 11 | 是 | 否 | 智能推荐 |
| user_id | int | 11 | 是 | 否 | 用户ID |
| create_time | datetime | 0 | 是 | 否 | 创建时间 |
| update_time | timestamp | 0 | 是 | 否 | 更新时间 |
| customer_information表: | |||||
| 名称 | 类型 | 长度 | 不是null | 主键 | 注释 |
| customer_information_id | int | 11 | 是 | 是 | 客户信息ID |
| customer_name | varchar | 64 | 否 | 否 | 客户姓名 |
| customer_gender | varchar | 64 | 否 | 否 | 客户性别 |
| customer_address | varchar | 64 | 否 | 否 | 客户住址 |
| contact_number | varchar | 64 | 否 | 否 | 联系电话 |
| remarks | text | 0 | 否 | 否 | 备注信息 |
| recommend | int | 11 | 是 | 否 | 智能推荐 |
| create_time | datetime | 0 | 是 | 否 | 创建时间 |
| update_time | timestamp | 0 | 是 | 否 | 更新时间 |
| delivery_information表: | |||||
| 名称 | 类型 | 长度 | 不是null | 主键 | 注释 |
| delivery_information_id | int | 11 | 是 | 是 | 出库信息ID |
| trade_name | varchar | 64 | 否 | 否 | 商品名称 |
| article_no | varchar | 64 | 否 | 否 | 商品编号 |
| delivery_quantity | int | 11 | 否 | 否 | 出库数量 |
| issue_date | date | 0 | 否 | 否 | 出库日期 |
| issue_remarks | text | 0 | 否 | 否 | 出库备注 |
| recommend | int | 11 | 是 | 否 | 智能推荐 |
| create_time | datetime | 0 | 是 | 否 | 创建时间 |
| update_time | timestamp | 0 | 是 | 否 | 更新时间 |
| employee_compensation表: | |||||
| 名称 | 类型 | 长度 | 不是null | 主键 | 注释 |
| employee_compensation_id | int | 11 | 是 | 是 | 员工薪酬ID |
| ordinary_employees | int | 11 | 否 | 否 | 普通员工 |
| warehouse_keeper | int | 11 | 否 | 否 | 仓管员工 |
| salary_month | varchar | 64 | 否 | 否 | 工资月份 |
| salary_of_this_month | int | 11 | 否 | 否 | 本月工资 |
| issue_date | date | 0 | 否 | 否 | 发放日期 |
| recommend | int | 11 | 是 | 否 | 智能推荐 |
| create_time | datetime | 0 | 是 | 否 | 创建时间 |
| update_time | timestamp | 0 | 是 | 否 | 更新时间 |
3.4本章小结
整个马瑞利汽车企业ERP管理系统的需求分析主要对系统总体架构以及功能模块的设计,通过建立E-R模型和数据库逻辑系统设计完成了数据库系统设计。
4.1登录模块
管理员在登录界面输入账号+密码,点击“登录”按钮,系统在用户数据库表中会对管理员、仓管和员工的账号进行匹配,账号+密码正确的话,就会登录到系统中各个用户的主管理界面,否则提示对应的信息,返回到登录的界面,其主界面展示如下图4.1所示。

图4.1登录界面图
/**
* 登录
* @param data
* @param httpServletRequest
* @return
*/
@PostMapping("login")
public Map<String, Object> login(@RequestBody Map<String, String> data, HttpServletRequest httpServletRequest) {
log.info("[执行登录接口]");
String username = data.get("username");
String email = data.get("email");
String phone = data.get("phone");
String password = data.get("password");
List resultList = null;
Map<String, String> map = new HashMap<>();
if(username != null && "".equals(username) == false){
map.put("username", username);
resultList = service.select(map, new HashMap<>()).getResultList();
}
else if(email != null && "".equals(email) == false){
map.put("email", email);
resultList = service.select(map, new HashMap<>()).getResultList();
}
else if(phone != null && "".equals(phone) == false){
map.put("phone", phone);
resultList = service.select(map, new HashMap<>()).getResultList();
}else{
return error(30000, "账号或密码不能为空");
}
if (resultList == null || password == null) {
return error(30000, "账号或密码不能为空");
}
//判断是否有这个用户
if (resultList.size()<=0){
return error(30000,"用户不存在");
}
User byUsername = (User) resultList.get(0);
Map<String, String> groupMap = new HashMap<>();
groupMap.put("name",byUsername.getUserGroup());
List groupList = userGroupService.select(groupMap, new HashMap<>()).getResultList();
if (groupList.size()<1){
return error(30000,"用户组不存在");
}
UserGroup userGroup = (UserGroup) groupList.get(0);
//查询用户审核状态
if (!StringUtils.isEmpty(userGroup.getSourceTable())){
String sql = "select examine_state from "+ userGroup.getSourceTable() +" WHERE user_id = " + byUsername.getUserId();
String res = String.valueOf(service.runCountSql(sql).getSingleResult());
if (res==null){
return error(30000,"用户不存在");
}
if (!res.equals("已通过")){
return error(30000,"该用户审核未通过");
}
}
//查询用户状态
if (byUsername.getState()!=1){
return error(30000,"用户非可用状态,不能登录");
}
String md5password = service.encryption(password);
if (byUsername.getPassword().equals(md5password)) {
// 存储Token到数据库
AccessToken accessToken = new AccessToken();
accessToken.setToken(UUID.randomUUID().toString().replaceAll("-", ""));
accessToken.setUser_id(byUsername.getUserId());
tokenService.save(accessToken);
// 返回用户信息
JSONObject user = JSONObject.parseObject(JSONObject.toJSONString(byUsername));
user.put("token", accessToken.getToken());
JSONObject ret = new JSONObject();
ret.put("obj",user);
return success(ret);
} else {
return error(30000, "账号或密码不正确");
}
}
4.2注册模块
不是马瑞利汽车企业ERP管理系统中正式员工用户、仓管用户的是可以在线进行注册的,如果你没有本马瑞利汽车企业ERP管理系统的账号的话,添加“注册”,当填写上自己的账号+密码+确认密码+昵称+邮箱+手机号等后再点击“注册”按钮后将会先验证输入的有没有空数据,再次验证密码和确认密码是否是一样的,最后验证输入的账户名和数据库表中已经注册的账户名是否重复,只有都验证没问题后即可用户注册成功。注册界面实现了医生用户的注册,其注册界面展示如下图4-2所示。

图4.2 注册界面图
注册逻辑代码如下:
/**
* 注册
* @param user
* @return
*/
@PostMapping("register")
public Map<String, Object> signUp(@RequestBody User user) {
// 查询用户
Map<String, String> query = new HashMap<>();
query.put("username",user.getUsername());
List list = service.select(query, new HashMap<>()).getResultList();
if (list.size()>0){
return error(30000, "用户已存在");
}
user.setUserId(null);
user.setPassword(service.encryption(user.getPassword()));
service.save(user);
return success(1);
}
/**
* 用户ID:[0,8388607]用户获取其他与用户相关的数据
*/
@Id
@GeneratedValue(strategy = GenerationType.IDENTITY)
@Column(name = "user_id")
private Integer userId;
/**
* 账户状态:[0,10](1可用|2异常|3已冻结|4已注销)
*/
@Basic
@Column(name = "state")
private Integer state;
/**
* 所在用户组:[0,32767]决定用户身份和权限
*/
@Basic
@Column(name = "user_group")
private String userGroup;
/**
* 上次登录时间:
*/
@Basic
@Column(name = "login_time")
private Timestamp loginTime;
/**
* 手机号码:[0,11]用户的手机号码,用于找回密码时或登录时
*/
@Basic
@Column(name = "phone")
private String phone;
/**
* 手机认证:[0,1](0未认证|1审核中|2已认证)
*/
@Basic
@Column(name = "phone_state")
private Integer phoneState;
/**
* 用户名:[0,16]用户登录时所用的账户名称
*/
@Basic
@Column(name = "username")
private String username;
/**
* 昵称:[0,16]
*/
@Basic
@Column(name = "nickname")
private String nickname;
/**
* 密码:[0,32]用户登录所需的密码,由6-16位数字或英文组成
*/
@Basic
@Column(name = "password")
private String password;
/**
* 邮箱:[0,64]用户的邮箱,用于找回密码时或登录时
*/
@Basic
@Column(name = "email")
private String email;
/**
* 邮箱认证:[0,1](0未认证|1审核中|2已认证)
*/
@Basic
@Column(name = "email_state")
private Integer emailState;
/**
* 头像地址:[0,255]
*/
@Basic
@Column(name = "avatar")
private String avatar;
/**
* 创建时间:
*/
@Basic
@Column(name = "create_time")
@JsonFormat(pattern = "yyyy-MM-dd HH:mm:ss")
private Timestamp createTime;
@Basic
@Transient
private String code;
}
4.3系统用户管理模块
管理员可以对系统中所有的用户角色进行管控,包含了管理员、员工用户以及仓管用户这三种角色,如果需要添加新的用户,点击页面中的“添加”按钮根据提示输入上用户信息,点击“提交”以后在对应的用户界面就可以查看到了,可以点击用户后面的“删除”按钮直接删除某一用户,这里以员工用户为例。界面如下图4.3所示。

图4.3系统用户管理界面图
用户管理关键代码如下所示。
public static String PAGE = "page";
public static String SIZE = "size";
public static String LIKE = "like";
public static String ORDER_BY = "orderby";
public static String FIELD = "field";
public static String GROUP_BY = "groupby";
public static String MIN_ = "_min";
public static String MAX_ = "_max";
}
4.4客户信息管理模块
管理员点击“客户信息”这个按钮可以查看到系统中的客户信息,支持通过客户姓名或者客户性别或者客户住址进行查客户信息,如果想要添加新的客户信息,点击“添加”按钮然后根据提示输入客户信息,点击“提交”后,在客户信息界面就会显示新增的客户信息,可以点击某一客户查看客户信息的详情,也可以直接点击“删除”进行删除客户信息。界面如下图4.4所示。

图4.4客户信息界面图
客户信息界面关键代码如下所示。
@Transactional
public Map<String, Object> set(HttpServletRequest request) throws IOException {
service.update(service.readQuery(request), service.readConfig(request), service.readBody(request.getReader()));
return success(1);
}
public Map<String,String> readConfig(HttpServletRequest request){
Map<String,String> map = new HashMap<>();
map.put(FindConfig.PAGE,request.getParameter(FindConfig.PAGE));
map.put(FindConfig.SIZE,request.getParameter(FindConfig.SIZE));
map.put(FindConfig.LIKE,request.getParameter(FindConfig.LIKE));
map.put(FindConfig.ORDER_BY,request.getParameter(FindConfig.ORDER_BY));
map.put(FindConfig.FIELD,request.getParameter(FindConfig.FIELD));
map.put(FindConfig.GROUP_BY,request.getParameter(FindConfig.GROUP_BY));
map.put(FindConfig.MAX_,request.getParameter(FindConfig.MAX_));
map.put(FindConfig.MIN_,request.getParameter(FindConfig.MIN_));
return map;
}
public Map<String,String> readQuery(HttpServletRequest request){
String queryString = request.getQueryString();
if (queryString != null && !"".equals(queryString)) {
String[] querys = queryString.split("&");
Map<String, String> map = new HashMap<>();
for (String query : querys) {
String[] q = query.split("=");
map.put(q[0], q[1]);
}
map.remove(FindConfig.PAGE);
map.remove(FindConfig.SIZE);
map.remove(FindConfig.LIKE);
map.remove(FindConfig.ORDER_BY);
map.remove(FindConfig.FIELD);
map.remove(FindConfig.GROUP_BY);
map.remove(FindConfig.MAX_);
map.remove(FindConfig.MIN_);
return map;
}else {
return new HashMap<>();
}
}
@Transactional
public void update(Map<String,String> query,Map<String,String> config,Map<String,Object> body){
StringBuffer sql = new StringBuffer("UPDATE ").append("`").append(table).append("`").append(" SET ");
for (Map.Entry<String,Object> entry:body.entrySet()){
Object value = entry.getValue();
if (value instanceof String){
sql.append("`"+humpToLine(entry.getKey())+"`").append("=").append("'").append(value).append("'").append(",");
}else {
sql.append("`"+humpToLine(entry.getKey())+"`").append("=").append(value).append(",");
}
}
sql.deleteCharAt(sql.length()-1);
sql.append(toWhereSql(query,"0".equals(config.get(FindConfig.LIKE))));
log.info("[{}] - 更新操作:{}",table,sql);
Query query1 = runCountSql(sql.toString());
query1.executeUpdate();
}
public String toWhereSql(Map<String,String> query, Boolean like) {
if (query.size() > 0) {
try {
StringBuilder sql = new StringBuilder(" WHERE ");
for (Map.Entry<String, String> entry : query.entrySet()) {
if (entry.getKey().contains(FindConfig.MIN_)) {
String min = humpToLine(entry.getKey()).replace("_min", "");
sql.append("`"+min+"`").append(" >= '").append(URLDecoder.decode(entry.getValue(), "UTF-8")).append("' and ");
continue;
}
if (entry.getKey().contains(FindConfig.MAX_)) {
String max = humpToLine(entry.getKey()).replace("_max", "");
sql.append("`"+max+"`").append(" <= '").append(URLDecoder.decode(entry.getValue(), "UTF-8")).append("' and ");
continue;
}
if (like == true) {
sql.append("`"+humpToLine(entry.getKey())+"`").append(" LIKE '%").append(URLDecoder.decode(entry.getValue(), "UTF-8")).append("%'").append(" and ");
} else {
sql.append("`"+humpToLine(entry.getKey())+"`").append(" = '").append(URLDecoder.decode(entry.getValue(), "UTF-8")).append("'").append(" and ");
}
}
sql.delete(sql.length() - 4, sql.length());
sql.append(" ");
return sql.toString();
} catch (UnsupportedEncodingException e) {
log.info("拼接sql 失败:{}", e.getMessage());
}
}
return "";
}
4.5仓库信息管理模块
点击“仓库信息”这个菜单,可以查看到系统中所有添加的仓库信息,支持通过商品名称或者商品编号对仓库信息进行查询,如果想要了解某一仓库的详细信息,点击后面的“详情”会进入详情界面,员工用户、仓管用户和管理员如果想要选择某一仓库,点击“入库、出库”按钮,根据提示填写对应的信息,点击“提交”按钮,信息没有错误在数据库就会提交成功,入库、出库成功。界面如下图4.5所示。

图4.5仓库信息界面图
4.6生产计划管理模块
员工用户点击“生产计划”这个按钮可以查看到自己所有的生产计划的信息,支持通过商品名称或者生产数量进行查询生产计划信息,管理员可以对所添加的生产计划进行删除。界面如下图4.6所示。

图4.6生产计划界面图
生产计划关键代码如下所示。
public Map<String, Object> getList(HttpServletRequest request) {
Map<String, Object> map = service.selectToPage(service.readQuery(request), service.readConfig(request));
return success(map);
4.7员工薪酬管理模块
仓管用户和员工用户点击“员工薪酬”这个按钮可以查看到自己提交的所有的薪酬信息,支持通过工资月份或者本月工资或者发放日期进行查询员工薪酬,如果想要添加新的员工薪酬,点击“添加”按钮然后根据提示输入薪酬信息,点击“提交”后,在员工薪酬界面就会显示新增的员工薪酬信息,可以点击某一薪酬查看员工薪酬的详情,也可以直接点击“删除”进行删除员工薪酬,管理员可以对员工提交的薪酬进行审核管理。界面如下图4.7所示。

图4.7 员工薪酬界面图
4.8收支项目管理模块
点击“收支项目”这个菜单,可以查看到系统中所有添加的收支项目,支持通过项目名称对收支项目进行查询,只有管理员用户可以添加新的收支项目,点击“添加”按钮,根据提示输入收支项目,点击“提交”按钮,新的收支项目就在系统中显示出来了,也可以对添加的收支项目进行删除。界面如下图4.8所示。

图4.8 收支项目界面图
收支项目的逻辑代码如下:
@PostMapping("/add")
@Transactional
public Map<String, Object> add(HttpServletRequest request) throws IOException {
service.insert(service.readBody(request.getReader()));
return success(1);
}
@Transactional
public Map<String, Object> addMap(Map<String,Object> map){
service.insert(map);
return success(1);
}
public Map<String,Object> readBody(BufferedReader reader){
BufferedReader br = null;
StringBuilder sb = new StringBuilder("");
try{
br = reader;
String str;
while ((str = br.readLine()) != null){
sb.append(str);
}
br.close();
String json = sb.toString();
return JSONObject.parseObject(json, Map.class);
}catch (IOException e){
e.printStackTrace();
}finally{
if (null != br){
try{
br.close();
}catch (IOException e){
e.printStackTrace();
}
}
}
return null;
}
public void insert(Map<String,Object> body){
StringBuffer sql = new StringBuffer("INSERT INTO ");
sql.append("`").append(table).append("`").append(" (");
for (Map.Entry<String,Object> entry:body.entrySet()){
sql.append("`"+humpToLine(entry.getKey())+"`").append(",");
}
sql.deleteCharAt(sql.length()-1);
sql.append(") VALUES (");
for (Map.Entry<String,Object> entry:body.entrySet()){
Object value = entry.getValue();
if (value instanceof String){
sql.append("'").append(entry.getValue()).append("'").append(",");
}else {
sql.append(entry.getValue()).append(",");
}
}
sql.deleteCharAt(sql.length() - 1);
sql.append(")");
log.info("[{}] - 插入操作:{}",table,sql);
Query query = runCountSql(sql.toString());
query.executeUpdate();
}
5系统测试
系统开发到了最后一个阶段那就是系统测试,系统测试对软件的开发其实是非常有必要的。因为没什么系统一经开发出来就可能会尽善尽美,再厉害的系统开发工程师也会在系统开发的时候出现纰漏,系统测试能够较好的改正一些bug,为后期系统的维护性提供很好的支持。通过系统测试,开发人员也可以建立自己对系统的信心,为后期的系统版本的跟新提供支持。
系统测试包括:用户登录功能测试、员工信息展示功能测试、员工信息添加、员工信息搜索、密码修改功能测试,如表5-1、5-2、5-3、5-4、5-5所示:
表5-1 用户登录功能测试表
| 用例名称 | 用户登录系统 |
| 目的 | 测试用户通过正确的用户名和密码可否登录功能 |
| 前提 | 未登录的情况下 |
| 测试流程 | 1) 进入登录页面 2) 输入正确的用户名和密码 |
| 预期结果 | 用户名和密码正确的时候,跳转到登录成功界面,反之则显示错误信息,提示重新输入 |
| 实际结果 | 实际结果与预期结果一致 |
员工查看功能测试:
表5-2 员工信息查看功能测试表
| 用例名称 | 员工信息查看 |
| 目的 | 测试员工信息查看功能 |
| 前提 | 用户登录 |
| 测试流程 | 点击员工信息列表 |
| 预期结果 | 可以查看到所有员工信息 |
| 实际结果 | 实际结果与预期结果一致 |
管理员添加员工界面测试:
表5-3 管理员添加员工信息界面测试表
| 用例名称 | 员工信息发布测试用例 |
| 目的 | 测试员工信息发布功能 |
| 前提 | 用户正常登录情况下 |
| 测试流程 | 1)点击员工信息管理就,然后点击添加后并填写信息。 2)点击进行提交。 |
| 预期结果 | 提交以后,页面首页会显示新的员工信息 |
| 实际结果 | 实际结果与预期结果一致 |
员工搜索功能测试:
表5-4员工信息搜索功能测试表
| 用例名称 | 员工信息搜索测试 |
| 目的 | 测试员工信息搜索功能 |
| 前提 | 无 |
| 测试流程 | 1)在搜索框填入搜索关键字。 2)点击搜索按钮。 |
| 预期结果 | 页面显示包含有搜索关键字的员工 |
| 实际结果 | 实际结果与预期结果一致 |
密码修改功能测试:
表5-5 密码修改功能测试表
| 用例名称 | 密码修改测试用例 |
| 目的 | 测试管理员密码修改功能 |
| 前提 | 管理员用户正常登录情况下 |
| 测试流程 | 1)管理员密码修改并完成填写。 2)点击进行提交。 |
| 预期结果 | 使用新的密码可以登录 |
| 实际结果 | 实际结果与预期结果一致 |
通过编写马瑞利汽车企业ERP管理系统的测试用例,已经检测完毕用户登录模块、员工信息查看模块、员工信息添加模块、员工信息搜索模块、密码修改功能测试,通过这5大模块为马瑞利汽车企业ERP管理系统的后期推广运营提供了强力的技术支撑。
至此,马瑞利汽车企业ERP管理系统已经结束,在开发前做了许多的准备,在本系统的设计和开发过程中阅览和学习了许多文献资料,从中我也收获了很多宝贵的方法和设计思路,对系统的开发也起到了很重要的作用,系统的开发技术选用的都是自己比较熟悉的,比如Web、springboot技术、MYSQL,这些技术都是在以前的学习中学到了,其中许多的设计思路和方法都是在以前不断地学习中摸索出来的经验,其实对于我们来说工作量还是比较大的,但是正是由于之前的积累与准备,才能顺利的完成这个项目,由此看来,积累经验跟做好准备是十分重要的事情。
当然在该系统的设计与实现的过程中也离不开老师以及同学们的帮助,正是因为他们的指导与帮助,我才能够成功的在预期内完成了这个系统。同时在这个过程当中我也收获了很多东西,此系统也有需要改进的地方,但是由于专业知识的浅薄,并不能做到十分完美,希望以后有机会可以让其真正的投入到使用之中。
[1]丁润东,王亚,肖念昕,张志扬,周子康,马唯一.基于Spring Boot的食品企业ERP管理系统设计与实现[J].电脑知识与技术,2022,18(30):44-47.DOI:10.14004/j.cnki.ckt.2022.1943.
[2]王光君.ERP核算与管理系统在企业中的应用研究[J].上海商业,2022(04):138-139.
[3]张仲燕.ERP会计与财务管理系统在我国商业银行的应用分析[J].黑龙江人力资源和社会保障,2022(03):98-100.
[4]张文娟.企业ERP管理环境下的财务风险控制研究[J].中国市场,2021(36):142-143.DOI:10.13939/j.cnki.zgsc.2021.36.142.
[5]胡江鹏.基于ERP的企业财务管理系统分析[J].中国产经,2021(22):72-74.
[6]Fang Chen. Research on Evaluation Method of ERP Management System Application Efficiency[C]//.Proceedings of 2021 International Conference on Intelligent Transportation,Big Data & Smart City(ICITBS 2021)PartⅡ.Proceedings of 2021 International Conference on Intelligent Transportation,2021:291-294.DOI:10.26914/c.cnkihy.2021.053824.
[7]蒋琳,李长智.基于供应链的小微企业ERP管理系统设计[J].全国流通经济,2021(08):57-60.DOI:10.16834/j.cnki.issn1009-5292.2021.08.018.
[8]Lei Feng. Design and Implementation of ERP Management System for Manufacturing Enterprise[J]. Journal of Physics: Conference Series,2019,1345(6).
[9]李凯佳. 基于J2EE企业ERP管理系统的设计与实现[D].吉林大学,2019.
[10]李志成, 新辰处置企业ERP管理系统V1.0. 河南省,河南新辰环保科技有限公司,2018-08-01.
致 谢
逝者如斯夫,不舍昼夜。转眼间,大用户用户活便已经接近尾声,人面对着离别与结束,总是充满着不舍与茫然,我亦如此,仍记得那年秋天,我迫不及待的提前一天到了学校,面对学校巍峨的大门,我心里充满了期待:这里,就是我新生活的起点吗?那天,阳光明媚,学校的欢迎仪式很热烈,我面对着一个个对着我微笑的同学,仿佛一缕缕阳光透过胸口照进了我心里,同时,在那天我认识可爱的室友,我们携手共同度过了这难忘的两年。如今,我望着这篇论文的致谢,不禁又要问自己:现在,我们就要说再见了吗?
感慨莫名,不知所言。遥想当初刚来学校的时候,心里总是想着工科学校会过于板正,会缺乏一些柔情,当时心里甚至有一点点排斥,但是随着我对学校的慢慢认识与了解,我才认识到了她的美丽,她的柔情,并且慢慢的喜欢上了这个校园,但是时间太快了,快到我还没有好好体会她的美丽便要离开了,但是她带给我的回忆,永远不会离开我,也许真正离开那天我的眼里会满含泪水,我不是因为难过,我只是想将她的样子映在我的泪水里,刻在我的心里。最后,感谢我的老师们,是你们教授了我们知识与做人的道理;感谢我的室友们,是你们陪伴了我如此之久;感谢每位关心与支持我的人。
少年,追风赶月莫停留,平荒尽处是春山。
免费领取项目源码,请关注❥点赞收藏并私信博主,谢谢~
马瑞利汽车企业ERP管理系统开发与测试
本文围绕马瑞利汽车企业ERP管理系统展开,采用Java语言和基于MVVM模式的springboot技术开发,以MySQL为数据库,配合HTML+CSS完成。系统包含登录、注册、用户管理等多个模块,最后进行了系统测试,为后期推广运营提供技术支撑。

1209

被折叠的 条评论
为什么被折叠?



