目 录
4.1登录模块 0
结论 31
科技进步的飞速发展引起人们日常生活的巨大变化,电子信息技术的飞速发展使得电子信息技术的各个领域的应用水平得到普及和应用。信息时代的到来已成为不可阻挡的时尚潮流,人类发展的历史正进入一个新时代。在现实运用中,应用软件的工作规则和开发步骤,采用Java技术建设中学成绩管理系统 。
本设计主要实现集人性化、高效率、便捷等优点于一身的中学成绩管理系统,完成用户管理、科目分类、年级分类、班级分类、班级管理、单科成绩、班级排名、年级排名、班级分析等功能模块。系统通过浏览器与服务器进行通信,实现数据的交互与变更。本系统通过科学的管理方式、便捷的服务提高了工作效率,减少了数据存储上的错误和遗漏。中学成绩管理系统使用Java语言,采用基于MVVM模式的ssm技术进行开发,使用 MyEclipse 2017 CI 10 编译器编写,数据方面主要采用的是微软的MySQL关系型数据库来作为数据存储媒介,配合HTML+CSS 技术完成系统的开发。
关键词:ssm技术;MYSQL;中学成绩管理系统
Abstract
The rapid development of science and technology has caused tremendous changes in people's daily lives. The rapid development of electronic information technology has made the application level of electronic information technology in various fields popular and applied. The arrival of the information age has become an irresistible fashion trend, and the history of human development is entering a new era. In practical application, the working rules and development steps of the application software are used to build a high school performance management system using Java technology.
This design mainly implements a secondary school performance management system that integrates the advantages of humanization, efficiency, and convenience, and completes functional modules such as user management, subject classification, grade classification, class classification, class management, single subject performance, class ranking, grade ranking, and class analysis. The system communicates with the server through a browser to achieve data interaction and change. This system improves work efficiency and reduces errors and omissions in data storage through scientific management methods and convenient services. The middle school achievement management system uses Java language, adopts the MSM technology based on MVVM mode for development, and uses the MyEclipse 2017 CI 10 compiler to compile. In terms of data, it mainly uses Microsoft's MySQL relational database as the data storage medium, and cooperates with HTML+CSS technology to complete the system development.
Keywords:SSM technology; MYSQL; Middle School Achievement Management System
1 绪论
1.1背景及意义
系统管理也都将通过计算机进行整体智能化操作,对于中学成绩管理系统所牵扯的管理及数据保存都是非常多的,例如管理员;用户管理、科目分类、年级分类、班级分类、班级管理、单科成绩、班级排名、年级排名、班级分析等,这给管理者的工作带来了巨大的挑战,面对大量的信息,传统的管理系统,都是通过笔记的方式进行详细信息的统计,后来出现电脑,通过电脑输入软件将纸质的信息统计到电脑上,这种方式比较传统,而且想要统计数据信息比较麻烦,还受时间和空间的影响,所以为此开发了中学成绩管理系统;为用户提供了方便管理平台,方便管理员查看及维护,并且可以通过需求进行内容的编辑及维护等;对于用户而言,可以随时进行查询所需信息,管理员可以足不出户就可以获取到系统的数据信息等,而且还能节省用户很多时间,所以开发中学成绩管理系统给管理者带来了很大的方便,同时也方便管理员对用户信息进行处理。
本论文中学成绩管理系统主要牵扯到的程序,数据库与计算机技术等。覆盖知识面大,可以大大的提高系统人个人信息作效率。
1.2开发现状
中学成绩管理系统是各学校的主要日常管理工作之一,涉及到校、系、师、生的诸多方面,随着教学体制的不断改革,尤其是学分制、选课制的展开和深入,学生成绩日常管理工作及保存管理日趋繁重、复杂。迫切需要研制开发一款功能强大,操作简单,具有人性化的中学成绩管理系统。
在国外学校,与国内不同,他们一般具有较大规模的稳定的技术队伍来提供服务与技术支持。而国内学校信息化建设相对起步较晚。在数字校园理论逐步应用的过程中,各学校一方面不断投资购建各种硬件、系统软件和网络,另一方面也不断开发实施了各类教学、科研、办公管理等应用系统,形成了一定规模的信息化建设体系。但是,由于整体信息化程度相对落后,经费短缺,理论体系不健全等原因,国内学校教务管理系统在机构设置、服务范围、服务质量及人员要求上与国外学校相比都有一定的差距。
纵观目前国内研究现状,在安全性和信息更新化方面存在有一定的不足,各现有系统资料单独建立,共享性差;在以管理者为主体的方式中,信息取舍依赖管理者对于信息的认知与喜好,较不容易掌握用户真正的需求,也因此无法完全满足用户的需求。因此,教务管理软件应充分依托校园网,实现教务信息的集中管理、分散操作、信息共享,使传统的教务管理朝数字化、无纸化、智能化、综合化的方向发展,并为进一步实现完善的计算机教务管理系统和全校信息系统打下良好的基础。
1.3系统开发技术的特色
(1)中学成绩管理系统中的web后台管理中的后端不再使用古老的jsp+javabean+servlet技术,而是使用当前主流的ssm框架,它减少java配置代码,简化编程代码,目前ssm框架也是很多企业选择的框架之一。
(2)中学成绩管理系统中的web后台管理中的前端使用的是JavaScript框架,它配合ajax[8]和jquery[9]可以美化页面设计。
(3)流行vue框架结合jQuery技术,在jQuery基础上扩展一些插件,通过自己定义插件更好的实现前端的设计。
(4)中学成绩管理系统中数据库用的mysql5.7,它执行效率高。
1.4论文结构与章节安排
论文将分层次经行编排,除去论文摘要致谢文献参考部分,正文部分还会对网站需求做出分析,以及阐述大体的设计和实现的功能,最后罗列部分调测记录,论文主要架构如下:
第一章:引言。第一章主要介绍了课题研究的背景,系统开发的现状和本文的开发现状与主要工作。
第二章:系统需求分析。第二章主要从系统的用户、功能等方面进行需求分析。
第三章:系统设计。第三章主要对系统框架、系统功能模块、数据库进行功能设计。
第四章:系统实现。第四章主要介绍了系统框架搭建、系统界面的实现。
第五章:系统测试。第五章主要对系统的部分界面进行测试并对主要功能进行测试
2 中学成绩管理系统分析
系统分析是开发一个项目的先决条件,通过系统分析可以很好的了解系统的主体用户的基本需求情况,同时这也是项目的开发的原因。进而对系统开发进行可行性分析,通常包括技术可行性、经济可行性等,可行性分析同时也是从项目整体角度进行的分析。然后就是对项目的具体需求进行分析,分析的手段一般都是通过用户的用例图来实现。下面是详细的介绍。
2.1 可行性分析
(1)技术可行性分析
中学成绩管理系统存储所使用的是mysql数据库以及开发中所使用的是IDEA、Tomcat这些开发工具的使用,能够给我们的编写工作带来许多的便利。系统使用SSM框架进行开发,使系统的可扩展性和维护性更佳,减少java配置代码,简化编程代码,目前SSM框架也是很多企业选择的框架之一。
(2)经济可行性分析
在开发中学成绩管理系统中所使用的开发软件像IDEA开发工具、Tomcat8.0服务器、MySQL5.7数据库、Photoshop图片处理软件等,这些都是开源免费的,这些环境在学校都进行了系统的学习,自己能够独立操作完成,不需要额外花费,而且系统的开发工具从网上都可以直接下载,因此在经济方面是可行的。
(3)操作可行性分析
此次项目设计的时候我参考了很多类似系统的成功案例,对它们的操作界面以及功能都进行了系统的分析,将众多案例结合在一起,突出以人为本简化操作,所以具有基本计算机知识的人都会操作本项目。因此操作可行性也没有问题。
2.2系统业务流程分析
管理员权限下的工作流程主要为:管理员通过系统界面提供登录按钮并点击,转入管理员登录界面,并在界面上填入相应的管理员账户和管理员密码,进入管理员权限下的后台系统,并且在系统左侧导航条设置了相应的操作功能。
用户权限下的工作流程主要为:用户通过系统提供的注册功能,进行身份验证并注册,而后在登录界面进行个人身份验证,并且进入用户的个人后台界面,并进行相应的操作。
中学成绩管理系统的业务流程如下图所示。

图3-3 系统业务流程图
2.3 系统功能分析
中学成绩管理系统的设计与实现是为了让企业的使用者更加方便的进行管理个人信息相关联的一些信息,使用者查找管理的时候能够节省大量的时间和精力,有效减少不必要的查找时间。系统在功能上划分为学生端和管理员端两大部分。
学生端:
(1)注册登录:当学生想要对系统中所实现的功能进行查询管理的时候,就必须进行登录到系统当中,如果没有账号的话,在登录界面,点击“注册”按钮就会跳转到注册的界面,根据提示填写好注册信息,添加提交,学生的信息在数据库中就添加完成了,然后再输入填写好的账号和密码进行登录;
(2)个人资料:用户在登录以后可以修改自己的个人资料以及对自己账号登录的密码进行修改;
(3)班级管理:点击“班级管理”这个菜单,可以查看到系统中所有添加的班级管理信息,支持通过教学年级或者教学班级对班级管理信息进行查询,如果想要了解某一班级管理的详细信息,点击后面的“详情”会进入详情界面;
(4)单科成绩:点击“单科成绩”这个菜单,可以查看到系统中所有添加的单科成绩信息,支持通过教学年级或者教学班级对单科成绩信息进行查询,如果想要了解某一单科成绩的详细信息,点击后面的“详情”会进入详情界面;
(5)班级排名:点击“班级排名”这个菜单,可以查看到系统中所有添加的班级排名信息,支持通过班级排名或者教师用户对班级排名信息进行查询,如果想要了解某一班级排名的详细信息,点击后面的“详情”会进入详情界面;
管理员端:
(1)个人资料:管理在登录以后可以修改自己的个人资料以及对自己账号登录的密码进行修改;
(2)用户管理:管理员可以对系统中所有的用户角色进行管控,包含了管理员、学生、家长以及教师这四种角色,如果需要添加新的用户,点击页面中的“添加”按钮根据提示输入上用户信息,点击“提交”以后在对应的用户界面就可以查看到了,可以点击用户后面的“删除”按钮直接删除某一用户。
(3)班级排名:管理员点击“班级排名”会显示出所有的班级排名信息,支持通过班级排名或者教师用户对班级排名信息进行查询,如果想要添加新的班级排名信息,点击“添加”按钮,输入相关信息,点击“提交”按钮就可以添加了,同时可以选择某一条班级排名信息,点击“删除”进行删除。
(4)科目分类:点击“科目分类”这个按钮可以查看到系统中所有的科目分类,支持通过科目类型进行查询科目分类,如果想要添加新的科目分类,点击“添加”按钮然后根据提示输入科目分类,点击“提交”后,在科目分类界面就会显示新增的科目分类,可以点击某一组织查看科目分类的详情,也可以直接点击“删除”进行删除科目分类;
(5)班级管理:管理员点击“班级管理”会显示出所有的班级管理信息,支持输入教学年级或者教学班级对班级管理信息进行查询,如果想要添加新的班级管理信息,点击“添加”按钮,输入相关信息,点击“提交”按钮就可以添加了,同时可以选择某一条班级管理信息,点击“删除”进行删除,也可以点击后面的“成绩发布”按钮对班级管理的成绩发布信息进行维护;
(6)班级分析:管理员点击“班级分析”会显示出所有的班级分析信息,支持通过教师用户或者班级名称或者最高分数对班级分析信息进行查询,如果想要添加新的班级分析信息,点击“添加”按钮,输入相关信息,点击“提交”按钮就可以添加了,同时可以选择某一条班级分析信息,点击“删除”进行删除。
教师端:
(1)注册登录:当教师想要对系统中所实现的功能进行查询管理的时候,就必须进行登录到系统当中,如果没有账号的话,在登录界面,点击“注册”按钮就会跳转到注册的界面,根据提示填写好注册信息,添加提交,教师的信息在数据库中就添加完成了,然后再输入填写好的账号和密码进行登录;
(2)个人资料:教师在登录以后可以修改自己的个人资料以及对自己账号登录的密码进行修改;
(3)班级管理:点击“班级管理”按钮后会查看到系统当中所有的班级管理,支持通过教学年级或者教学班级进行查询班级管理,如果想要了解某一班级的详细信息,点击后面的“查看”会进入详情界面;
(4)单科成绩:点击“单科成绩”这个菜单,可以查看到自己的单科成绩,支持通过课程名称对单科成绩进行查询,如果想要了解某一单科成绩的详细信息,点击后面的“详情”会进入详情界面;
(5)班级排名:点击“班级排名”这个菜单,可以查看到系统中所有添加的班级排名信息,支持通过班级排名或者教师用户对班级排名信息进行查询,如果想要了解某一班级排名的详细信息,点击后面的“详情”会进入详情界面;
2.3.2 非功能性分析
中学成绩管理系统的非功能性需求比如中学成绩管理系统的安全性怎么样,可靠性怎么样,性能怎么样,可拓展性怎么样等。具体可以表示在如下3-1表格中:
表3-1中学成绩管理系统非功能需求表
| 安全性 | 主要指中学成绩管理系统数据库的安装,数据库的使用和密码的设定必须合乎规范。 |
| 可靠性 | 可靠性是指中学成绩管理系统能够安装用户的指示进行操作,经过测试,可靠性90%以上。 |
| 性能 | 性能是影响中学成绩管理系统占据市场的必要条件,所以性能最好要佳才好。 |
| 可扩展性 | 比如数据库预留多个属性,比如接口的使用等确保了系统的非功能性需求。 |
| 易用性 | 用户只要跟着中学成绩管理系统的页面展示内容进行操作,就可以了。 |
| 可维护性 | 中学成绩管理系统开发的可维护性是非常重要的,经过测试,可维护性没有问题 |
2.4 系统用例分析
通过2.3功能的分析,得出了本中学成绩管理系统的用例图:
学生角色用例如图2-3所示。

图2-3 中学成绩管理系统学生角色用例图
教师角色用例如图2-4所示。

图2-4 中学成绩管理系统教师角色用例图
web后台管理上的管理员是维护整个中学成绩管理系统中所有数据信息的。管理员角色用例如图2-5所示。

本章主要通过对中学成绩管理系统的可行性分析、流程分析、功能需求分析、系统用例分析,确定整个中学成绩管理系统要实现的功能。同时也为中学成绩管理系统的代码实现和测试提供了标准。
本章主要讨论的内容包括中学成绩管理系统的功能模块设计、数据库系统设计。
3.1 系统架构设计
本中学成绩管理系统从架构上分为三层:表现层(UI)、业务逻辑层(BLL)以及数据层(DL)。

图3-1中学成绩管理系统架构设计图
表现层(UI):又称UI层,主要完成本中学成绩管理系统的UI交互功能,一个良好的UI可以打打提高用户的用户体验,增强用户使用本中学成绩管理系统时的舒适度。UI的界面设计也要适应不同版本的中学成绩管理系统以及不同尺寸的分辨率,以做到良好的兼容性。UI交互功能要求合理,用户进行交互操作时必须要得到与之相符的交互结果,这就要求表现层要与业务逻辑层进行良好的对接。
业务逻辑层(BLL):主要完成本中学成绩管理系统的数据处理功能。用户从表现层传输过来的数据经过业务逻辑层进行处理交付给数据层,系统从数据层读取的数据经过业务逻辑层进行处理交付给表现层。
数据层(DL):由于本中学成绩管理系统的数据是放在服务端的mysql数据库中,因此本属于服务层的部分可以直接整合在业务逻辑层中,所以数据层中只有数据库,其主要完成本中学成绩管理系统的数据存储和管理功能。
3.2 系统功能模块设计
在上一章节中主要对系统的功能性需求和非功能性需求进行分析,并且根据需求分析了本中学成绩管理系统中的用例。那么接下来就要开始对本中学成绩管理系统 的架构、主要功能和数据库开始进行设计。中学成绩管理系统根据前面章节的需求分析得出,其总体设计模块图如图3-2所示。
图3-2 中学成绩管理系统功能模块图
3.2.2用户模块设计
(1)后台管理者能够实现对注册的用户增删改查操作,用户模块结构图如下图:
图3-3用户用户模块结构图
(2)各个结构的具体业务逻辑
a.查询用户信息:设计最基础的查询功能,主要就是根据用户id查询用户信息。该功能主要体现在管理员用户信息查询和用户自己查询信息的时候。
b.修改用户信息:用户可以根据情况,对自己的基本信息进行修改,包括名字修改、密码修改、头像修改等操作。
c.增加用户:用户可以通过注册来获得账号
d.删除用户信息:管理员没有权利进行删除信息的删除,最多把用户加入到黑名单中,禁止用户进行登录操作。
3.2.3班级管理模块设计
(1)中学成绩管理系统是中需要存储不少班级信息,其模块功能结构,具体的结构图如下:

图3-4班级模块结构图
(2)各个结构的具体业务逻辑
a.添加班级信息:管理员可以对班级信息进行添加。
b.修改班级信息:管理员可以对班级信息进行修改。
c.删除班级信息:管理员可以对班级信息进行删除。
3.2.5单科成绩管理模块设计
(1)中学成绩管理系统需要存储不少单科成绩信息,其模块功能结构,具体的结构图如下:

图3-5单科成绩管理模块结构图
(2)各个结构的具体业务逻辑
a.添加单科成绩信息:管理员可以对单科成绩信息进行添加。
b.修改单科成绩信息:管理员可以对单科成绩信息进行修改。
c.删除单科成绩信息:管理员可以对单科成绩信息进行删除。
数据库设计一般包括需求分析、概念模型设计、数据库表建立三大过程,其中需求分析前面章节已经阐述,概念模型设计有概念模型和逻辑结构设计两部分。
3.3.1 数据库概念结构设计
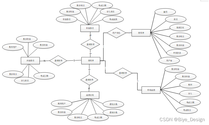
下面是整个中学成绩管理系统中主要的数据库表总E-R实体关系图。
图3-6 中学成绩管理系统总E-R关系图
通过前面E-R关系图可以看到项目需要创建很多个数据表。以下是项目中的主要数据库表的关系模型:
表account_classification (科目分类)
| 编号 | 名称 | 数据类型 | 长度 | 小数位 | 允许空值 | 主键 | 默认值 | 说明 |
| 1 | account_classification_id | int | 10 | 0 | N | Y | 科目分类ID | |
| 2 | account_type | varchar | 64 | 0 | Y | N | 科目类型 | |
| 3 | recommend | int | 10 | 0 | N | N | 0 | 智能推荐 |
| 4 | create_time | datetime | 19 | 0 | N | N | CURRENT_TIMESTAMP | 创建时间 |
| 5 | update_time | timestamp | 19 | 0 | N | N | CURRENT_TIMESTAMP | 更新时间 |
表auth (用户权限管理)
| 编号 | 名称 | 数据类型 | 长度 | 小数位 | 允许空值 | 主键 | 默认值 | 说明 |
| 1 | auth_id | int | 10 | 0 | N | Y | 授权ID: | |
| 2 | user_group | varchar | 64 | 0 | Y | N | 用户组: | |
| 3 | mod_name | varchar | 64 | 0 | Y | N | 模块名: | |
| 4 | table_name | varchar | 64 | 0 | Y | N | 表名: | |
| 5 | page_title | varchar | 255 | 0 | Y | N | 页面标题: | |
| 6 | path | varchar | 255 | 0 | Y | N | 路由路径: | |
| 7 | position | varchar | 32 | 0 | Y | N | 位置: | |
| 8 | mode | varchar | 32 | 0 | N | N | _blank | 跳转方式: |
| 9 | add | tinyint | 3 | 0 | N | N | 1 | 是否可增加: |
| 10 | del | tinyint | 3 | 0 | N | N | 1 | 是否可删除: |
| 11 | set | tinyint | 3 | 0 | N | N | 1 | 是否可修改: |
| 12 | get | tinyint | 3 | 0 | N | N | 1 | 是否可查看: |
| 13 | field_add | text | 65535 | 0 | Y | N | 添加字段: | |
| 14 | field_set | text | 65535 | 0 | Y | N | 修改字段: | |
| 15 | field_get | text | 65535 | 0 | Y | N | 查询字段: | |
| 16 | table_nav_name | varchar | 500 | 0 | Y | N | 跨表导航名称: | |
| 17 | table_nav | varchar | 500 | 0 | Y | N | 跨表导航: | |
| 18 | option | text | 65535 | 0 | Y | N | 配置: | |
| 19 | create_time | timestamp | 19 | 0 | N | N | CURRENT_TIMESTAMP | 创建时间: |
| 20 | update_time | timestamp | 19 | 0 | N | N | CURRENT_TIMESTAMP | 更新时间: |
表class_analysis (班级分析)
| 编号 | 名称 | 数据类型 | 长度 | 小数位 | 允许空值 | 主键 | 默认值 | 说明 |
| 1 | class_analysis_id | int | 10 | 0 | N | Y | 班级分析ID | |
| 2 | teacher_user | int | 10 | 0 | Y | N | 0 | 教师用户 |
| 3 | class_name | varchar | 64 | 0 | Y | N | 班级名称 | |
| 4 | maximum_score | varchar | 64 | 0 | Y | N | 最高分数 | |
| 5 | lowest_score | varchar | 64 | 0 | Y | N | 最低分数 | |
| 6 | average_score | varchar | 64 | 0 | Y | N | 平均成绩 | |
| 7 | number_of_passes | varchar | 64 | 0 | Y | N | 及格人数 | |
| 8 | number_of_failed_students | varchar | 64 | 0 | Y | N | 不及格人数 | |
| 9 | number_of_outstanding_people | varchar | 64 | 0 | Y | N | 优秀人数 | |
| 10 | recommend | int | 10 | 0 | N | N | 0 | 智能推荐 |
| 11 | create_time | datetime | 19 | 0 | N | N | CURRENT_TIMESTAMP | 创建时间 |
| 12 | update_time | timestamp | 19 | 0 | N | N | CURRENT_TIMESTAMP | 更新时间 |
表class_classification (班级分类)
| 编号 | 名称 | 数据类型 | 长度 | 小数位 | 允许空值 | 主键 | 默认值 | 说明 |
| 1 | class_classification_id | int | 10 | 0 | N | Y | 班级分类ID | |
| 2 | class_name | varchar | 64 | 0 | Y | N | 班级名称 | |
| 3 | recommend | int | 10 | 0 | N | N | 0 | 智能推荐 |
| 4 | create_time | datetime | 19 | 0 | N | N | CURRENT_TIMESTAMP | 创建时间 |
| 5 | update_time | timestamp | 19 | 0 | N | N | CURRENT_TIMESTAMP | 更新时间 |
表class_management (班级管理)
| 编号 | 名称 | 数据类型 | 长度 | 小数位 | 允许空值 | 主键 | 默认值 | 说明 |
| 1 | class_management_id | int | 10 | 0 | N | Y | 班级管理ID | |
| 2 | teaching_grade | varchar | 64 | 0 | Y | N | 教学年级 | |
| 3 | teaching_class | varchar | 64 | 0 | Y | N | 教学班级 | |
| 4 | teacher | int | 10 | 0 | Y | N | 0 | 教师 |
| 5 | student | int | 10 | 0 | Y | N | 0 | 学生 |
| 6 | parent | int | 10 | 0 | Y | N | 0 | 家长 |
| 7 | remarks | varchar | 64 | 0 | Y | N | 备注信息 | |
| 8 | recommend | int | 10 | 0 | N | N | 0 | 智能推荐 |
| 9 | create_time | datetime | 19 | 0 | N | N | CURRENT_TIMESTAMP | 创建时间 |
| 10 | update_time | timestamp | 19 | 0 | N | N | CURRENT_TIMESTAMP | 更新时间 |
表class_ranking (班级排名)
| 编号 | 名称 | 数据类型 | 长度 | 小数位 | 允许空值 | 主键 | 默认值 | 说明 |
| 1 | class_ranking_id | int | 10 | 0 | N | Y | 班级排名ID | |
| 2 | class_ranking | varchar | 64 | 0 | Y | N | 班级排名 | |
| 3 | teacher_user | int | 10 | 0 | Y | N | 0 | 教师用户 |
| 4 | teaching_grade | varchar | 64 | 0 | Y | N | 教学年级 | |
| 5 | teaching_class | varchar | 64 | 0 | Y | N | 教学班级 | |
| 6 | teaching_subjects | varchar | 64 | 0 | Y | N | 教学科目 | |
| 7 | student_name | varchar | 64 | 0 | Y | N | 学生姓名 | |
| 8 | test_date | date | 10 | 0 | Y | N | 考试日期 | |
| 9 | examination_results | varchar | 64 | 0 | Y | N | 考试成绩 | |
| 10 | grade_rating | varchar | 64 | 0 | Y | N | 成绩评级 | |
| 11 | recommend | int | 10 | 0 | N | N | 0 | 智能推荐 |
| 12 | create_time | datetime | 19 | 0 | N | N | CURRENT_TIMESTAMP | 创建时间 |
| 13 | update_time | timestamp | 19 | 0 | N | N | CURRENT_TIMESTAMP | 更新时间 |
表grade_classification (年级分类)
| 编号 | 名称 | 数据类型 | 长度 | 小数位 | 允许空值 | 主键 | 默认值 | 说明 |
| 1 | grade_classification_id | int | 10 | 0 | N | Y | 年级分类ID | |
| 2 | grade_name | varchar | 64 | 0 | Y | N | 年级名称 | |
| 3 | recommend | int | 10 | 0 | N | N | 0 | 智能推荐 |
| 4 | create_time | datetime | 19 | 0 | N | N | CURRENT_TIMESTAMP | 创建时间 |
| 5 | update_time | timestamp | 19 | 0 | N | N | CURRENT_TIMESTAMP | 更新时间 |
表grade_ranking (年级排名)
| 编号 | 名称 | 数据类型 | 长度 | 小数位 | 允许空值 | 主键 | 默认值 | 说明 |
| 1 | grade_ranking_id | int | 10 | 0 | N | Y | 年级排名ID | |
| 2 | grade_ranking | varchar | 64 | 0 | Y | N | 年级排名 | |
| 3 | teaching_grade | varchar | 64 | 0 | Y | N | 教学年级 | |
| 4 | teaching_subjects | varchar | 64 | 0 | Y | N | 教学科目 | |
| 5 | test_date | date | 10 | 0 | Y | N | 考试日期 | |
| 6 | student_name | varchar | 64 | 0 | Y | N | 学生姓名 | |
| 7 | examination_results | varchar | 64 | 0 | Y | N | 考试成绩 | |
| 8 | grade_rating | varchar | 64 | 0 | Y | N | 成绩评级 | |
| 9 | recommend | int | 10 | 0 | N | N | 0 | 智能推荐 |
| 10 | create_time | datetime | 19 | 0 | N | N | CURRENT_TIMESTAMP | 创建时间 |
| 11 | update_time | timestamp | 19 | 0 | N | N | CURRENT_TIMESTAMP | 更新时间 |
表hits (用户点击)
| 编号 | 名称 | 数据类型 | 长度 | 小数位 | 允许空值 | 主键 | 默认值 | 说明 |
| 1 | hits_id | int | 10 | 0 | N | Y | 点赞ID: | |
| 2 | user_id | int | 10 | 0 | N | N | 0 | 点赞人: |
| 3 | create_time | timestamp | 19 | 0 | N | N | CURRENT_TIMESTAMP | 创建时间: |
| 4 | update_time | timestamp | 19 | 0 | N | N | CURRENT_TIMESTAMP | 更新时间: |
| 5 | source_table | varchar | 255 | 0 | Y | N | 来源表: | |
| 6 | source_field | varchar | 255 | 0 | Y | N | 来源字段: | |
| 7 | source_id | int | 10 | 0 | N | N | 0 | 来源ID: |
表parent (家长)
| 编号 | 名称 | 数据类型 | 长度 | 小数位 | 允许空值 | 主键 | 默认值 | 说明 |
| 1 | parent_id | int | 10 | 0 | N | Y | 家长ID | |
| 2 | number | varchar | 64 | 0 | N | N | 编号 | |
| 3 | full_name | varchar | 64 | 0 | Y | N | 姓名 | |
| 4 | home_address | varchar | 64 | 0 | Y | N | 家庭住址 | |
| 5 | examine_state | varchar | 16 | 0 | N | N | 已通过 | 审核状态 |
| 6 | recommend | int | 10 | 0 | N | N | 0 | 智能推荐 |
| 7 | user_id | int | 10 | 0 | N | N | 0 | 用户ID |
| 8 | create_time | datetime | 19 | 0 | N | N | CURRENT_TIMESTAMP | 创建时间 |
| 9 | update_time | timestamp | 19 | 0 | N | N | CURRENT_TIMESTAMP | 更新时间 |
表performance_comparison (成绩比较)
| 编号 | 名称 | 数据类型 | 长度 | 小数位 | 允许空值 | 主键 | 默认值 | 说明 |
| 1 | performance_comparison_id | int | 10 | 0 | N | Y | 成绩比较ID | |
| 2 | teacher_user | int | 10 | 0 | Y | N | 0 | 教师用户 |
| 3 | teaching_class | varchar | 64 | 0 | Y | N | 教学班级 | |
| 4 | teaching_subjects | varchar | 64 | 0 | Y | N | 教学科目 | |
| 5 | test_date | date | 10 | 0 | Y | N | 考试日期 | |
| 6 | maximum_score | varchar | 64 | 0 | Y | N | 最高分数 | |
| 7 | lowest_score | varchar | 64 | 0 | Y | N | 最低分数 | |
| 8 | average_score | varchar | 64 | 0 | Y | N | 平均成绩 | |
| 9 | grade_ranking | varchar | 64 | 0 | Y | N | 年级排名 | |
| 10 | recommend | int | 10 | 0 | N | N | 0 | 智能推荐 |
| 11 | create_time | datetime | 19 | 0 | N | N | CURRENT_TIMESTAMP | 创建时间 |
| 12 | update_time | timestamp | 19 | 0 | N | N | CURRENT_TIMESTAMP | 更新时间 |
表single_subject_achievement (单科成绩)
| 编号 | 名称 | 数据类型 | 长度 | 小数位 | 允许空值 | 主键 | 默认值 | 说明 |
| 1 | single_subject_achievement_id | int | 10 | 0 | N | Y | 单科成绩ID | |
| 2 | teaching_grade | varchar | 64 | 0 | Y | N | 教学年级 | |
| 3 | teaching_class | varchar | 64 | 0 | Y | N | 教学班级 | |
| 4 | teacher | int | 10 | 0 | Y | N | 0 | 教师 |
| 5 | student | int | 10 | 0 | Y | N | 0 | 学生 |
| 6 | parent | int | 10 | 0 | Y | N | 0 | 家长 |
| 7 | test_date | date | 10 | 0 | Y | N | 考试日期 | |
| 8 | examination_subjects | varchar | 64 | 0 | Y | N | 考试科目 | |
| 9 | examination_results | varchar | 64 | 0 | Y | N | 考试成绩 | |
| 10 | recommend | int | 10 | 0 | N | N | 0 | 智能推荐 |
| 11 | create_time | datetime | 19 | 0 | N | N | CURRENT_TIMESTAMP | 创建时间 |
| 12 | update_time | timestamp | 19 | 0 | N | N | CURRENT_TIMESTAMP | 更新时间 |
表student (学生)
| 编号 | 名称 | 数据类型 | 长度 | 小数位 | 允许空值 | 主键 | 默认值 | 说明 |
| 1 | student_id | int | 10 | 0 | N | Y | 学生ID | |
| 2 | student_number | varchar | 64 | 0 | N | N | 学号 | |
| 3 | full_name | varchar | 64 | 0 | Y | N | 姓名 | |
| 4 | gender | varchar | 64 | 0 | Y | N | 性别 | |
| 5 | year_period | varchar | 64 | 0 | Y | N | 年段 | |
| 6 | class_name | varchar | 64 | 0 | Y | N | 班级名称 | |
| 7 | home_address | varchar | 64 | 0 | Y | N | 家庭住址 | |
| 8 | examine_state | varchar | 16 | 0 | N | N | 已通过 | 审核状态 |
| 9 | recommend | int | 10 | 0 | N | N | 0 | 智能推荐 |
| 10 | user_id | int | 10 | 0 | N | N | 0 | 用户ID |
| 11 | create_time | datetime | 19 | 0 | N | N | CURRENT_TIMESTAMP | 创建时间 |
| 12 | update_time | timestamp | 19 | 0 | N | N | CURRENT_TIMESTAMP | 更新时间 |
表teacher (教师)
| 编号 | 名称 | 数据类型 | 长度 | 小数位 | 允许空值 | 主键 | 默认值 | 说明 |
| 1 | teacher_id | int | 10 | 0 | N | Y | 教师ID | |
| 2 | number | varchar | 64 | 0 | N | N | 编号 | |
| 3 | full_name | varchar | 64 | 0 | Y | N | 姓名 | |
| 4 | home_address | varchar | 64 | 0 | Y | N | 家庭住址 | |
| 5 | teaching_subjects | varchar | 64 | 0 | Y | N | 教学科目 | |
| 6 | teaching_class | varchar | 64 | 0 | Y | N | 教学班级 | |
| 7 | teaching_grade | varchar | 64 | 0 | Y | N | 教学年级 | |
| 8 | examine_state | varchar | 16 | 0 | N | N | 已通过 | 审核状态 |
| 9 | recommend | int | 10 | 0 | N | N | 0 | 智能推荐 |
| 10 | user_id | int | 10 | 0 | N | N | 0 | 用户ID |
| 11 | create_time | datetime | 19 | 0 | N | N | CURRENT_TIMESTAMP | 创建时间 |
| 12 | update_time | timestamp | 19 | 0 | N | N | CURRENT_TIMESTAMP | 更新时间 |
3.4本章小结
整个中学成绩管理系统的需求分析主要对系统总体架构以及功能模块的设计,通过建立E-R模型和数据库逻辑系统设计完成了数据库系统设计。
4.1登录模块
将首页的左边的功能设计为用户登录的位置,所以在进行登录的地方就会显示首页。在登录后就是大众较为熟悉的位置,也就是让用户进行账号以及密码输入的样式。
当用户输入完信息并点击登录按钮时,Struts就会将用户输入的信息传递进表单并装入相应的对象之中,然后再转到相应位置进行校验。若用户名和密码框都是空的,那么系统就会不可将账号密码均设置为空值。
系统的底层设置要求账号密码不可以都是空值,将这些信息传递给相关的类中的对象方法并调用相关的信息,对于用户输入的数据进行检验。若检验结果正确会自动转到系统首页欢迎页面,如果不正确系统就会返回用户登录界面。
用户登录流程图如下所示。

图4.1用户登录流程
系统登录界面如下图所示。

图4.1 登录界面图
* 登录
* @param data
* @param httpServletRequest
* @return
*/
@PostMapping("login")
public Map<String, Object> login(@RequestBody Map<String, String> data, HttpServletRequest httpServletRequest) {
log.info("[执行登录接口]");
String username = data.get("username");
String email = data.get("email");
String phone = data.get("phone");
String password = data.get("password");
List resultList = null;
QueryWrapper wrapper = new QueryWrapper<User>();
Map<String, String> map = new HashMap<>();
if(username != null && "".equals(username) == false){
map.put("username", username);
resultList = service.selectBaseList(service.select(map, new HashMap<>()));
}
else if(email != null && "".equals(email) == false){
map.put("email", email);
resultList = service.selectBaseList(service.select(map, new HashMap<>()));
}
else if(phone != null && "".equals(phone) == false){
map.put("phone", phone);
resultList = service.selectBaseList(service.select(map, new HashMap<>()));
}else{
return error(30000, "账号或密码不能为空");
}
if (resultList == null || password == null) {
return error(30000, "账号或密码不能为空");
}
//判断是否有这个用户
if (resultList.size()<=0){
return error(30000,"用户不存在");
}
User byUsername = (User) resultList.get(0);
Map<String, String> groupMap = new HashMap<>();
groupMap.put("name",byUsername.getUserGroup());
List groupList = userGroupService.selectBaseList(userGroupService.select(groupMap, new HashMap<>()));
if (groupList.size()<1){
return error(30000,"用户组不存在");
}
UserGroup userGroup = (UserGroup) groupList.get(0);
//查询用户审核状态
if (!StringUtils.isEmpty(userGroup.getSourceTable())){
String res = service.selectExamineState(userGroup.getSourceTable(),byUsername.getUserId());
if (res==null){
return error(30000,"用户不存在");
}
if (!res.equals("已通过")){
return error(30000,"该用户审核未通过");
}
}
//查询用户状态
if (byUsername.getState()!=1){
return error(30000,"用户非可用状态,不能登录");
}
String md5password = service.encryption(password);
if (byUsername.getPassword().equals(md5password)) {
// 存储Token到数据库
AccessToken accessToken = new AccessToken();
accessToken.setToken(UUID.randomUUID().toString().replaceAll("-", ""));
accessToken.setUser_id(byUsername.getUserId());
tokenService.save(accessToken);
// 返回用户信息
JSONObject user = JSONObject.parseObject(JSONObject.toJSONString(byUsername));
user.put("token", accessToken.getToken());
JSONObject ret = new JSONObject();
ret.put("obj",user);
return success(ret);
} else {
return error(30000, "账号或密码不正确");
}
}
public String select(Map<String,String> query,Map<String,String> config){
StringBuffer sql = new StringBuffer("select ");
sql.append(config.get(FindConfig.FIELD) == null || "".equals(config.get(FindConfig.FIELD)) ? "*" : config.get(FindConfig.FIELD)).append(" ");
sql.append("from ").append("`").append(table).append("`").append(toWhereSql(query, "0".equals(config.get(FindConfig.LIKE))));
if (config.get(FindConfig.GROUP_BY) != null && !"".equals(config.get(FindConfig.GROUP_BY))){
sql.append("group by ").append(config.get(FindConfig.GROUP_BY)).append(" ");
}
if (config.get(FindConfig.ORDER_BY) != null && !"".equals(config.get(FindConfig.ORDER_BY))){
sql.append("order by ").append(config.get(FindConfig.ORDER_BY)).append(" ");
}
if (config.get(FindConfig.PAGE) != null && !"".equals(config.get(FindConfig.PAGE))){
int page = config.get(FindConfig.PAGE) != null && !"".equals(config.get(FindConfig.PAGE)) ? Integer.parseInt(config.get(FindConfig.PAGE)) : 1;
int limit = config.get(FindConfig.SIZE) != null && !"".equals(config.get(FindConfig.SIZE)) ? Integer.parseInt(config.get(FindConfig.SIZE)) : 10;
sql.append(" limit ").append( (page-1)*limit ).append(" , ").append(limit);
}
log.info("[{}] - 查询操作,sql: {}",table,sql);
return sql.toString();
}
public List selectBaseList(String select) {
List<Map<String,Object>> mapList = baseMapper.selectBaseList(select);
List<E> list = new ArrayList<>();
for (Map<String,Object> map:mapList) {
list.add(JSON.parseObject(JSON.toJSONString(map),eClass));
}
return list;
}
4.2注册模块
系统的用户通过自行注册生成,在系统首页点击用户注册菜单,系统跳转到对应的注册页面。点击重置按钮,清空所填数据,点击注册按钮完成注册。
用户注册流程图如下所示。

图4.2 用户注册流程图
用户注册界面如下图所示。

图4.2注册界面图
注册关键代码如下所示。
/**
* 注册
* @return
*/
@PostMapping("register")
public Map<String, Object> signUp(HttpServletRequest request) throws IOException {
// 查询用户
Map<String, String> query = new HashMap<>();
Map<String,Object> map = service.readBody(request.getReader());
query.put("username",String.valueOf(map.get("username")));
List list = service.selectBaseList(service.select(query, new HashMap<>()));
if (list.size()>0){
return error(30000, "用户已存在");
}
map.put("password",service.encryption(String.valueOf(map.get("password"))));
service.insert(map);
return success(1);
}
public Map<String,Object> readBody(BufferedReader reader){
BufferedReader br = null;
StringBuilder sb = new StringBuilder("");
try{
br = reader;
String str;
while ((str = br.readLine()) != null){
sb.append(str);
}
br.close();
String json = sb.toString();
return JSONObject.parseObject(json, Map.class);
}catch (IOException e){
e.printStackTrace();
}finally{
if (null != br){
try{
br.close();
}catch (IOException e){
e.printStackTrace();
}
}
}
return null;
}
public void insert(Map<String,Object> body){
E entity = JSON.parseObject(JSON.toJSONString(body),eClass);
baseMapper.insert(entity);
log.info("[{}] - 插入操作:{}",entity);
}
4.3用户管理模块
用户信息管理与账号管理相比更侧重对个人信息的管理,如年龄,电话,性别等,管理员可以对此部分信息进行增删改查,相应的会改变数据库存储的数据。
用户管理界面如下图所示。

图4.3 用户管理界面图
用户管理界面关键代码如下所示。
@PostMapping("/add")
@Transactional
public Map<String, Object> add(HttpServletRequest request) throws IOException {
service.insert(service.readBody(request.getReader()));
return success(1);
}
@Transactional
public Map<String, Object> addMap(Map<String,Object> map){
service.insert(map);
return success(1);
}
4.4科目分类管理模块
管理员执行科目分类管理,并可以操作相关内容,例如添加,查看,编辑和删除。通过单击“添加科目分类”,可以通过科目分类添加界面添加详细信息并添加科目分类注释。单击查看字段级别链接以查看有关所选字段级别的信息。然后单击“提交”跳转重返到添加页面。添加成功后的信息会载入到科目分类查询列表中,管理员可进行编辑以及修改。
科目分类管理流程如下图所示。

图4.4 科目分类管理流程
科目分类管理界面如下图所示。

图4.4 科目分类管理界面图
科目分类关键代码如下所示。
@PostMapping("/set")
@Transactional
public Map<String, Object> set(HttpServletRequest request) throws IOException {
service.update(service.readQuery(request), service.readConfig(request), service.readBody(request.getReader()));
return success(1);
}
4.5班级管理模块
管理员执行班级管理,并可以操作相关内容,例如添加,查看,编辑和删除。通过单击“添加班级”,可以通过班级添加界面添加详细信息并添加班级注释。单击查看字段级别链接以查看有关所选字段级别的信息。然后单击“提交”跳转重返到添加页面。添加成功后的信息会载入到班级查询列表中,管理员可进行编辑以及修改。
班级管理流程如下图所示。

图4.5班级管理流程
班级管理界面如下图所示。

图4.5 班级管理界面图
班级管理关键代码如下所示。
public Map<String, Object> obj(HttpServletRequest request) {
List resultList = service.selectBaseList(service.select(service.readQuery(request), service.readConfig(request)));
if (resultList.size() > 0) {
JSONObject jsonObject = new JSONObject();
jsonObject.put("obj",resultList.get(0));
return success(jsonObject);
} else {
return success(null);
}
}
4.6单科成绩管理模块
管理员执行单科成绩管理,并可以操作相关内容,例如添加,查看,编辑和删除。通过单击“添加单科成绩”,可以通过单科成绩添加界面添加详细信息。单击查看字段级别链接以查看有关所选字段级别的信息。然后单击“提交”跳转重返到添加页面。添加成功后的信息会载入到单科成绩查询列表中,管理员可进行编辑以及修改。
单科成绩添加流程图如下所示。

图4.6 单科成绩添加流程图
单科成绩管理如下图所示。

图4.6 单科成绩管理界面图
单科成绩管理关键代码如下所示。
@RequestMapping("/get_list")
public Map<String, Object> getList(HttpServletRequest request) {
Map<String, Object> map = service.selectToPage(service.readQuery(request), service.readConfig(request));
return success(map);
}
5系统测试
系统开发到了最后一个阶段那就是系统测试,系统测试对软件的开发其实是非常有必要的。因为没什么系统一经开发出来就可能会尽善尽美,再厉害的系统开发工程师也会在系统开发的时候出现纰漏,系统测试能够较好的改正一些bug,为后期系统的维护性提供很好的支持。通过系统测试,开发人员也可以建立自己对系统的信心,为后期的系统版本的跟新提供支持。
表5.1 用户登录功能测试表
| 测试名称 | 测试功能 | 操作过程 | 预期结果 | 测试结果 |
| 用户登录模块测试 | 用户登录成功的情况 | 点击前登录界面输入账号和密码分别输入admin和admin后点击“登录”按钮。 | 登录成功并调整到用户界面 | 正确 |
班级排名信息添加功能测试:
表5.2 班级排名信息添加功能测试表
| 测试名称 | 测试功能 | 操作过程 | 预期结果 | 测试结果 |
| 班级排名添加模块测试 | 班级排名添加成功的情况 | 在班级排名的页面中将点击添加,输入班级排名关信息,输入正确的信息后然后点击“提交”按钮。 | 提示添加成功 | 正确 |
| 班级排名添加模块测试 | 班级排名添加失败的情况 | 在班级排名页面中不填写的班级排名、教师用户,其他信息正常输入“提交”按钮。 | 提示“添加失败,信息不能为空” | 正确 |
查询年级排名信息功能模块测试:
表5.3 查询年级排名信息功能测试表
| 测试名称 | 测试功能 | 操作过程 | 预期结果 | 测试结果 |
| 查询年级排名信息功能测试 | 查询成功的情况 | 在年级排名界面输入教学年级或者教学科目进行查询 | 查询成功 | 正确 |
成绩比较信息添加功能测试:
表5.4 成绩比较添加功能测试表
| 测试名称 | 测试功能 | 操作过程 | 预期结果 | 测试结果 |
| 成绩比较添加模块测试 | 成绩比较添加成功的情况 | 在成绩比较的页面中将点击添加,输入成绩相关信息,输入正确的信息后然后点击“提交”按钮。 | 提示添加成功 | 正确 |
| 成绩比较添加模块测试 | 成绩比较添加失败的情况 | 在成绩比较页面中不填写的考试日期,其他信息正常输入“提交”按钮。 | 提示“添加失败,信息不能为空” | 正确 |
5.3 系统测试结果
通过编写中学成绩管理系统的测试用例,已经检测完毕用户的登录模块、班级排名信息添加模块、查询年级排名模块、成绩比较添加模块的功能测试,在对以上功能得测试过程中,发现了系统中的很多漏送并进行了完善,经过多人在线进行测试,系统完全可以正常运行,当然在后期的维护中系统将不断完善。
至此,中学成绩管理系统已经结束,在开发前做了许多的准备,在本系统的设计和开发过程中阅览和学习了许多文献资料,从中我也收获了很多宝贵的方法和设计思路,对系统的开发也起到了很重要的作用,系统的开发技术选用的都是自己比较熟悉的,比如Web、ssm技术、MYSQL,这些技术都是在以前的学习中学到了,其中许多的设计思路和方法都是在以前不断地学习中摸索出来的经验,其实对于我们来说工作量还是比较大的,但是正是由于之前的积累与准备,才能顺利的完成这个项目,由此看来,积累经验跟做好准备是十分重要的事情。
当然在该系统的设计与实现的过程中也离不开老师以及同学们的帮助,正是因为他们的指导与帮助,我才能够成功的在预期内完成了这个系统。同时在这个过程当中我也收获了很多东西,此系统也有需要改进的地方,但是由于专业知识的浅薄,并不能做到十分完美,希望以后有机会可以让其真正的投入到使用之中。
[1]伍德鹏,李佩学.基于SSM框架的高职院校教学办公用品管理信息系统设计研究[J].轻工科技,2023,39(01):99-101.
[2]仲浩.基于云平台的成绩管理系统的设计与实现[J].电子制作,2022,30(23):54-56+46.DOI:10.16589/j.cnki.cn11-3571/tn.2022.23.005.
[3]李亚君. 基于SSM框架的B2C电子商城系统的设计与实现[D].合肥工业大学,2022.DOI:10.27101/d.cnki.ghfgu.2022.000313.
[4]Zheng Hongying. A Study on the Design of English Speaking Examination System Based on SSM Framework[J]. Journal of Sensors,2022,2022.
[5]Bin Wang,Chengyu Jia,Zhifei Wang. Design and Development of Student Achievement Management System Based on JSP[J]. Journal of Social Science and Humanities,2022,4(6).
[6]蒋志升.滑水比赛成绩管理系统的设计与应用[J].中国体育教练员,2022,30(02):53-55.DOI:10.16784/j.cnki.csc.2022.02.009.
[7]Mei Xu, Yi Liu. Achievement management system for university students based on cloud storage technology[J]. International Journal of Information and Communication Technology,2022,20(1).
[8]袁妍,李为洁.高校研究生成绩管理系统的档案数字化管理[J].文化产业,2021(32):50-52.
[9]李燕.基于B/S架构的体育竞赛成绩管理系统设计[J].微型电脑应用,2021,37(11):47-49+60.
[10]Zhang Yisha. Application of English Score Management System Based on Spark-Decision Tree Algorithm[J]. Journal of Physics: Conference Series,2021,1952(4).
[11]陈平.大学物理实验成绩管理系统的设计与实现[J].科技与创新,2021(08):121-122.DOI:10.15913/j.cnki.kjycx.2021.08.047.
[12]. Design and Implementation of ERP System Based on SSM Framework[J]. ,2020,440(5).
[13]Ping Wanxin,Chen Yuankun,Hou Xiaoyan. Design of Campus Bicycle Rental Management System Based on SSM Framework[J]. Journal of Physics: Conference Series,2019,1314.
[14]方春露,杨文琦,陈滔等. 基于Javaweb技术广东省学生体质争优运动处方数据库和视频库的构建[C]//中国生理学会运动生理学专业委员会,北京体育大学.2018年中国生理学会运动生理学专业委员会会议暨“科技创新与运动生理学”学术研讨会论文集.[出版者不详],2018:161-162.
[15]Sahib Abdul,Sucilarasati Sandya. The Student Management System Applied by Aisyiyah Rejang Lebong Creative Middle School to Improve Students’ Non-Academic Achievement[P]. International Conference on Educational Sciences and Teacher Profession (ICETeP 2020),2021.
致 谢
逝者如斯夫,不舍昼夜。转眼间,大用户用户活便已经接近尾声,人面对着离别与结束,总是充满着不舍与茫然,我亦如此,仍记得那年秋天,我迫不及待的提前一天到了学校,面对学校巍峨的大门,我心里充满了期待:这里,就是我新生活的起点吗?那天,阳光明媚,学校的欢迎仪式很热烈,我面对着一个个对着我微笑的同学,仿佛一缕缕阳光透过胸口照进了我心里,同时,在那天我认识可爱的室友,我们携手共同度过了这难忘的两年。如今,我望着这篇论文的致谢,不禁又要问自己:现在,我们就要说再见了吗?
感慨莫名,不知所言。遥想当初刚来学校的时候,心里总是想着工科学校会过于板正,会缺乏一些柔情,当时心里甚至有一点点排斥,但是随着我对学校的慢慢认识与了解,我才认识到了她的美丽,她的柔情,并且慢慢的喜欢上了这个校园,但是时间太快了,快到我还没有好好体会她的美丽便要离开了,但是她带给我的回忆,永远不会离开我,也许真正离开那天我的眼里会满含泪水,我不是因为难过,我只是想将她的样子映在我的泪水里,刻在我的心里。最后,感谢我的老师们,是你们教授了我们知识与做人的道理;感谢我的室友们,是你们陪伴了我如此之久;感谢每位关心与支持我的人。
少年,追风赶月莫停留,平荒尽处是春山。
免费领取项目源码,请关注❥点赞收藏并私信博主,谢谢~
本文围绕中学成绩管理系统展开,分析了系统开发的背景、现状及可行性。系统采用Java语言和基于MVVM模式的ssm技术,以MySQL为数据库,结合HTML+CSS开发。实现了用户管理、科目分类、班级管理等功能模块,并进行了系统测试,确保可正常运行。

1513

被折叠的 条评论
为什么被折叠?



