近年来,国内外研究肠道菌群代谢的学者越来越多,而且肠菌研究相关的文章也经常出现在高级别的期刊杂志上,因此肠道菌群代谢目前就像是上海七月的天气,热度一直居高不下,而且还有望继续攀升!那么借着这个热度,小趣给大家分享一篇肠菌代谢相关的文章。代谢组学分享文献题名:The Gut Microbiota Mediates the Anti-Seizure Effects of the Ketogenic Diet,IF=31.398。

1研究背景
癫痫(Epilepsy)是大脑功能障碍的一种慢性疾病。代谢组学文献分享,生酮饮食(Ketogenic-Diet,简称KD)是一个脂肪高比例、碳水化合物低比例,蛋白质和其他营养素合适的配方饮食,是治疗难治性癫痫的有效方法,临床上已应用于自闭症谱系障碍、阿尔茨海默病、代谢综合征和癌症等其他疾病,但由于实施困难、饮食依从性和副作用,KD治疗的使用率仍然很低。许多研究已经提出酮体、γ-氨基丁酸(GABA)调节和线粒体缺陷在调节KD的神经效应方面的作用,但KD如何对大脑活动和行为产生有益影响仍不清楚。
代谢组学文献分享,肠道微生物群是饮食与宿主生理之间的重要中介,肠道微生物群调节宿主体内的一些代谢和神经通路,这些通路可能与KD介导的癫痫保护有关,基于将肠道微生物群与宿主对饮食、新陈代谢、神经活动和行为的反应联系起来的最新研究,作者先假设肠道微生物群会影响KD的抗癫痫作用,并以此研究来验证。
2研究结果
1. 生酮饮食改变肠道微生物群
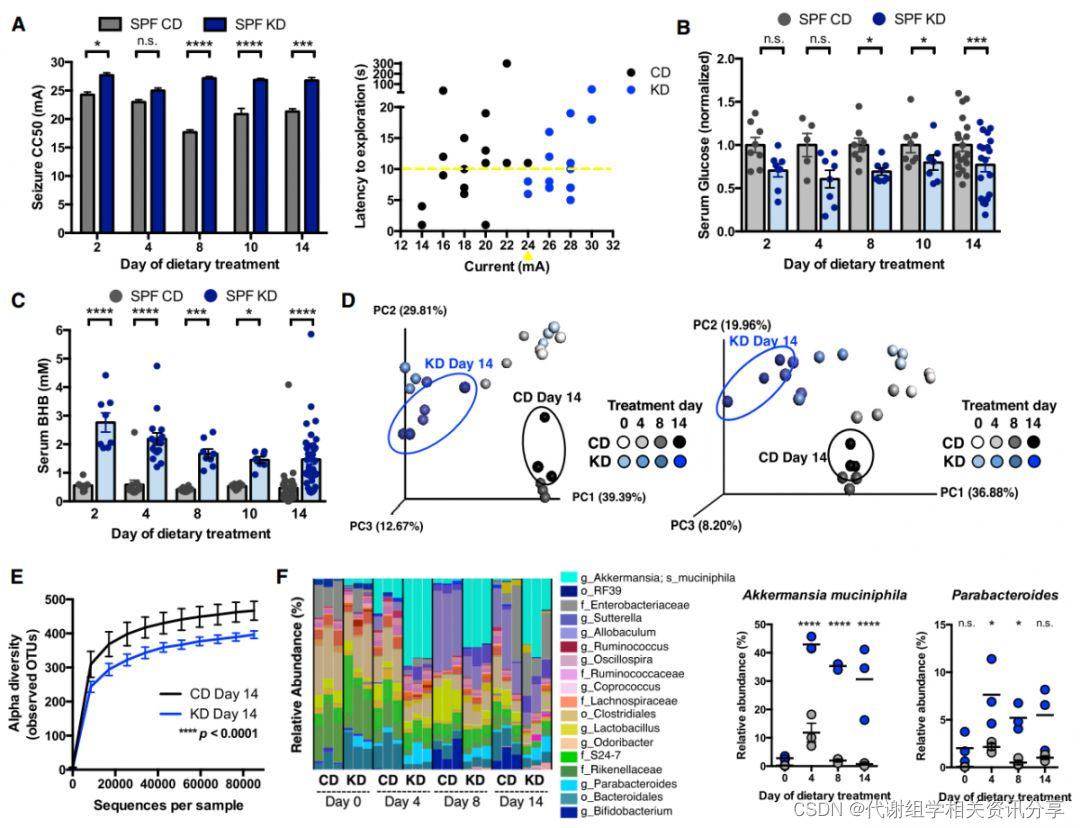
为了验证微生物群是否在KD介导的癫痫发作保护中发挥作用,先利用6-Hz诱导难治性癫痫发作模型,已有研究显示,KD可以增加6-Hz癫痫发作阈值(CC50),表明KD可防止6-Hz癫痫发作。
给SPF级小鼠喂食KD(脂肪:蛋白质=6:1),以及SPF级小鼠喂食CD(维生素和矿物质匹配的对照饮食)。结果发现,与CD组相比,喂食KD的小鼠在6-Hz刺激下癫痫发作阈值升高(图1A),血糖降低(图1B),血清b-羟基丁酸盐(BHB)升高(图1C)。除了提高癫痫发作阈值外,KD还通过饮食后改变肠道微生物群的组成(图1D)。
代谢组学文献分享,且在每个时间点都观察到alpha多样性的减少(图1E),这表明KD导致了特定细菌类群的损失。从4天到14天,KD使Akkermansia muciniphila的相对丰度从2.8%±0.4%增加到36.3%±2.8%(平均值±SEM)(图1F),在KD喂养的小鼠中,Parabacteroides(副拟杆菌),Sutterella(萨特氏菌)和Erysipelotrichaceae(丹毒丝菌)也显著增加,而在CD喂养的小鼠中,Allobaculum(别样棒菌),Bifidobacterium(双歧杆菌)和Desulfovibrio(脱硫弧菌)增加(图1F)。这些结果表明,肠道微生物群的组成在KD的作用下发生了迅速而显著的改变。
图1. 生酮饮食改变肠道微生物群并防止6-Hz精神运动性癫痫发作
2. 肠道微生物群对于KD的抗癫痫作用是必要和充分的
为了确定肠道微生物群是否对KD的抗癫痫作用是必要的,作者检测了无菌(GF)小鼠和用抗生素(Abx)处理的小鼠6-Hz癫痫发作阈值。与CD对照组相比,喂食KD 14天的SPF小鼠癫痫发作阈值增加,微生物群发生改变(图1)。代谢组学文献分享,KD的这些保护作用在GF小鼠(图2A)和经过Abx处理的SPF小鼠(图2C)中被消除,表明肠道微生物群是KD介导的癫痫发作保护增加所必需的,且微生物对抗癫痫发作的影响与血清BHB或葡萄糖水平的变化无关(图2B和2D)。这些数据表明在6-Hz癫痫模型中,KD的抗癫痫作用需要肠道微生物群,进一步表明肠道微生物通过不涉及BHB水平改变的机制调节癫痫的易感性。

图2. 微生物群对于生酮饮食的抗癫痫作用是必需的
通过第1部分的研究结果,作者将A.muciniphila和Parabacteroides选为KD富集程度最高的类群,且用来自A.muciniphila和Parabacteroides处理的小鼠的结肠切片也显示A.muciniphila探针MUC1437和Parabacteroides探针BAC303的杂交增加(图3A)。
代谢组学文献分享,为了确定特定细菌分类群是否介导响应KD的癫痫发作保护,用这两种KD相关细菌定植Abx处理的SPF小鼠,喂食KD,然后测试6-Hz癫痫发作,确定选择性富集KD相关肠道细菌的小鼠癫痫易感性。单独用KD治疗使SPF CD小鼠的癫痫发作阈值从19.4±0.8 mA增加24.5%,而KD喂养小鼠的Abx处理可防止这种抗癫痫发作(图3B)。
共同施用A.muciniphila和Parabacteroides恢复了喂食KD的Abx处理小鼠的癫痫发作保护(图3B),而单独富集A.muciniphila或Parabacteroides后癫痫发作阈值没有显著增加(图3B),表明两种分类群都是调节饮食抗癫痫作用所必需的。代谢组学文献分享,此外,与Parabacteroides单独定植或A.muciniphila单独定植小鼠相比,A.muciniphila和Parabacteroides的共定植促进了KD的癫痫发作保护(图3C)。总体而言,这些研究结果表明,A.muciniphila和Parabacteroides对KD的响应增加并在6-Hz癫痫发作模型中介导其保护作用。

图3. KD相关细菌充分调节生酮饮食的抗癫痫作用
3. 肠道微生物群给予小鼠癫痫发作保护
为了确定与KD相关的肠道微生物是否也对喂食CD的小鼠具有抗癫痫作用,Abx处理后的小鼠分别移植SPF级小鼠的CD和KD菌群,喂食CD,并在4天的饮食治疗后测试它们对6-Hz癫痫发作的敏感性。代谢组学文献分享,与移植了相同CD微生物群并喂食CD的小鼠相比,移植了CD微生物群并喂食KD显示的小鼠增加了癫痫发作阈值(图4A)。同时,与移植CD微生物群的对照相比,KD微生物群的移植提高了喂食CD的小鼠的癫痫发作阈值,表明即使在喂食CD的小鼠中,KD微生物群也对癫痫发作有保护作用。与仅用Parabacteroides、A.muciniphila或B.longum单独定植的对照相比,在喂食CD的Abx处理的小鼠中同时给予A.muciniphila和Parabacteroides后,观察到类似的抗癫痫作用(图4B)。
然而,在图4B显示,与SPF CD对照组相比,单独使用Abx处理的SPF CD小鼠和GF CD小鼠癫痫发作阈值的增加,这使得前面对结果的解释有些嫌疑。为了澄清这种不确定性,作者使用细菌治疗方法来研究用A.muciniphila和Parabacteroides进行的外源性治疗是否在喂食CD的小鼠中具有抗癫痫作用。代谢组学文献分享,SPF CD小鼠每天用109CFU A.muciniphila和Parabacteroides灌胃2次,共28天 (Figure 4C)。同样发现这种癫痫保护在单独使用A.muciniphila的小鼠身上没有观察到,这表明,癫痫保护需要同时使用A.muciniphila和Parabacteroides(图4C)。
此外,与载体处理的对照相比,用热灭活细菌处理降低了癫痫发作阈值,表明活细菌是赋予抗癫痫作用所必需的,提示活菌是产生抗癫痫作用所必需的,细菌细胞表面和/或细胞内因子的释放促进了对6-Hz癫痫的敏感性。总之,这些说明了KD微生物群的粪菌移植和KD相关分类群A.muciniphila和Parabacteroides的细菌处理赋予了喂食CD的小鼠中6-Hz癫痫发作的保护作用。

图4. KD相关细菌能充分保护控制饮食的小鼠癫痫发作保护
4. KD相关细菌减少Kcna1 - / -小鼠的强直阵挛性癫痫发作
癫痫是一种异质性疾病,具有多种临床表现。为了确定我们的6-Hz模型的发现是否也适用于不同的癫痫发作类型和病因,作者进一步测试了Kcna1-/-小鼠颞叶癫痫和癫痫猝死(SUDEP)模型中微生物群在调节全身强直阵挛性癫痫发作中的作用。Kcna1-/-小鼠会发生严重的自发性复发性癫痫,据报道该发病率可由KD降低54%。代谢组学文献分享,SPF级小鼠Kcna1- /- 经Abx或对照处理1周,灌胃药物为载体对照或A.muciniphila和Parabacteroides,饲喂KD或CD 3周。用EEG记录3天以上的癫痫发作频率和持续时间,并根据特征癫痫样峰型进行电图鉴别(图5C)。
与6-Hz癫痫发作模型(图1F)的发现一致,KD显著增加Kcna1- / - 小鼠中的A.muciniphila和Parabacteroides(图5A和5B)。与CD喂养的Kcna1- / -对照组相比,KD喂养的Kcna1- / - 小鼠癫痫发作发生率和持续时间均有所下降(图5D)。与媒介物处理的KD喂养的Kcna1- / - 对照相比,用Abx预处理的Kcna1- / - 小鼠癫痫发作频率和总癫痫发作持续时间显著增加。此外,Abx处理的Kcna1- /- 小鼠与A.muciniphila和Parabacteroides的定植将癫痫发作频率和癫痫发作的总持续时间降低至载体处理的对照中所见的水平(图5D)。这些发现证实了肠道微生物群在不同癫痫类型和小鼠模型中介导KD的抗癫痫作用的观点。

图5. 与KD相关的细菌在生酮饮食的作用下对强直阵挛性癫痫发作起到保护作用
5. 微生物群调节肠道,血清和脑代谢物
基于肠道微生物群在调节KD对癫痫发作影响中的作用,作者假设微生物饮食代谢调节影响癫痫发作易感性的次级代谢产物。代谢组学文献分享,利用代谢组学分析方法,在喂食CD的SPF级小鼠、喂食KD的SPF级小鼠、喂食KD的Abx处理的SPF小鼠和喂食KD的A.muciniphila和Parabacteroides富集的小鼠的结肠腔内容物和血清中,鉴定了候选的微生物依赖分子(图6A)。结肠内容物和血清中的代谢组学特征可区分癫痫发作保护组与癫痫发作敏感组,结肠管腔代谢物的预测准确率为94%,血清代谢物的预测准确率为87.5%(图6B)。
此外,与癫痫易感组相比,我们观察到癫痫保护组结肠内容物(图6C)和血清(图6D)中生酮γ-谷氨酰化氨基酸-γ-谷氨酰(GG)-亮氨酸,GG-赖氨酸,GG-苏氨酸,GG-色氨酸和GG-酪氨酸亚群的广泛减少。这些发现表明,肠道微生物群调节肠道和全身代谢组学对KD的反应,并进一步显示KD诱导的癫痫发作保护与生酮GG-氨基酸水平的微生物群依赖性改变之间的关系。
大脑依赖于必需氨基酸的主动输入来促进神经递质的生物合成,因此,对外周氨基酸生物利用度的波动很敏感。基于前面的数据显示血清生酮氨基酸的饮食和微生物群依赖性改变,氨基酸输入和脑GABA水平之间的联系,以及GABA有助于KD抗癫痫作用的主流理论,接下来作者检测了海马内GABA和谷氨酸的含量。代谢组学文献分享,分析了癫痫发作保护小鼠和癫痫发作易感小鼠的海马组织代谢物(图6E)。与CD喂养的对照组相比,KD喂养的SPF级小鼠的海马GABA/谷氨酸比率显著增加(图6F)。
在喂食KD的Abx处理的小鼠中消除了这些增加,并且在富集A.muciniphila和Parabacteroides后恢复。谷氨酰胺(谷氨酸和GABA的前体)的海马水平可见类似的变化。总体而言,这些结果揭示了小鼠中海马GABA和谷氨酸水平的饮食和微生物群依赖性调节。

图6. 外周γ-谷氨酰氨基酸的减少和海马GABA /谷氨酸比率的增加与饮食和微生物群依赖性癫痫发作的保护有关
6. 细菌γ-谷氨酰胺化影响癫痫易感性
为了确定氨基酸的γ-谷氨酰化是否影响癫痫发作易感性,作者用GGsTop(一种γ-谷氨酰转肽酶(GGT)的选择性不可逆抑制剂)强饲SPF CD小鼠3天。用GGsTop处理的SPF CD小鼠表现出6-Hz癫痫发作阈值增加至SPF KD小鼠中所见的水平(图7A),表明γ-谷氨酰化的外周抑制和GG-氨基酸的限制促进癫痫发作保护。
为了确定对KD微生物群的抗癫痫作用是否需要限制氨基酸而不是谷胱甘肽的分解代谢,作者用生酮氨基酸亮氨酸、赖氨酸、苏氨酸、色氨酸和酪氨酸补充给KD喂养的富含A.muciniphila和Parabacteroides的小鼠,然后测试了6-Hz癫痫发作。结果发现提高生酮氨基酸的全身水平使癫痫发作阈值降低至载体处理的SPF CD对照中所见的水平(图7B),这表明限制外周生酮氨基酸对于介导癫痫发作抗性的微生物群和KD依赖性增加是必需的。代谢组学文献分享,为了深入了解KD和A.muciniphila与Parabacteroides之间的相互作用是否在体内抑制细菌γ-谷氨酰化,研究人员测量了喂食CD或KD或A.muciniphila和Parabacteroides的SPF小鼠粪便中GGT的活性。发现喂食KD后,与CD对照组相比,粪便GGT活性降低(图7C)。
在CD喂养的小鼠中富集A.muciniphila和Parabacteroides后,观察到粪便GGT活性出现类似降低。此外,富集A.muciniphila和Parabacteroides并用KD喂养进一步降低了粪便GGT活性。若将所有粪便样本暴露在GGT抑制剂GGsTop下则可以消除检测到的信号,这也反应了GGT的活性。代谢组学文献分享,与此一致,相对于媒介物处理的对照和用热灭活细菌处理的小鼠,用A.muciniphila和Parabacteroides处理CD喂养的SPF小鼠降低了粪便GGT活性(图7D)。
总之,这些数据表明用A.muciniphila和Parabacteroides进行富集或外源处理降低了粪便GGT活性,这可以解释在癫痫发作保护的小鼠中观察到的结肠和血清中GG氨基酸水平的降低。当将A.muciniphila包埋在含有CD或KD的琼脂中,并且将P.merdae覆盖在琼脂上的M9基本培养基中时,两种细菌都表现出增强的生长(图7E和7F),表明A.muciniphila释放可溶性因子促进P.merdae生长,反过来,P.merdae增强A.muciniphila的生长。且P.merdae表现出较高的GGT活性,但在CD或KD琼脂中加入A.muciniphila可消除该活性(图7G和7H),这与KD细菌在体内富集后粪便GGT活性和GG氨基酸水平的降低相一致。
总体而言,该研究的结果显示,KD改变肠道微生物群,促进选择的微生物相互作用,降低细菌γ-谷氨酰胺化活性,减少外周GG-氨基酸,提高大量海马GABA/谷氨酸比率,并防止癫痫发作。

图7. 生酮饮食和细菌交叉喂养降低-谷氨酰胺转肽酶活性,GGT抑制足以提供癫痫保护
3结论
本研究证明了KD改变了两种癫痫小鼠模型的肠道微生物群,而微生物群的变化对于提供癫痫保护是必要和充分的。代谢组学文献分享,在野生型和Kcna1-/-小鼠中,通过高剂量抗生素处理减少微生物群可提高小鼠对癫痫的易感性和KD反应的发生率。通过肠道细菌的再定植可以消除抗生素处理的这些影响,这表明抗生素使用与人类癫痫发作之间的联系可能是由微生物群介导的。
我们的数据表明KD和微生物对GGT氨基酸的限制对癫痫发作的保护很重要,这与之前的研究一致,即GGT活性与癫痫发作严重程度的改变有关。虽然本文通过微生物和代谢研究解释了肠道微生物群如何影响癫痫发作的机制,但还需要进一步研究KD和KD相关微生物群抗癫痫作用的确切神经机制。
总之,本研究揭示了肠道微生物群在介导和赋予难治性癫痫小鼠模型癫痫发作保护中的新作用。虽然这一结果为今后研究人体癫痫肠道微生物群提供了依据,但还需要进行更多的研究,以确定基于微生物的治疗方法能否安全有效地应用于临床,改善癫痫发作的严重程度和发病率。
研究揭示肠道微生物群在生酮饮食中通过调节肠道、血清和脑代谢,特别是通过降低细菌γ-谷氨酰胺化影响癫痫易感性,从而介导抗癫痫作用。Akkermansia muciniphila和Parabacteroides等细菌的富集关键。
5898

被折叠的 条评论
为什么被折叠?



