前言
SMP是软件制作平台,是为开发应用系统而设计的开发语言,SMP开发出来产品就是应用系统。
上一篇,谈的是通过金融机构用户想要对金监局(银保监)处罚信息进行查询的需求。让大家看到了需求的实用性和SMP开发结果的功能的有效性。实际上这个系统,上线后就得到很多金融机构用户的好评,他们通过手机就可以快速查询到银行的处罚信息,给他们的合规工作带来了很大的便利。
本篇谈的是在完成这个需求后的用户反映,来说明用户的需求是没有止境的。银保监系统上线后,金融机构的用户并不满足银保监处罚信息的查询,因为,在实际工作中,人民银行、国家外汇管理局同样也会对银行对金融机构进行监督处罚,因此,他们提出了要开发人行处罚信息查询系统和外汇局查询系统的需求。
这样看来银行等金融机构并不是高高在上的机构,它们不单单要受到金监局处罚,而且可能要受大名鼎鼎的人民银行和国家外汇局等监管机关的处罚,因此,金融机构不但要自身注重经营发展,更要注重合规合法,防范风险、避免处罚。
那如何开发这两个系统呢?SMP不像其他开发语言,去从零开始开发这两个系统,而是去分析银保监系统和新系统之间的相同之处和不同之处。最大限度利用SMP的复用、迭代的功能,保留前系统各种资源,很快将这两个系统开发出来了,大家可以看到这两个系统功能几乎一样,而且都有银保监处罚案例查询系统的影子。这就是SMP在跨系统开发的长处,即前面开发的系统都有可能被后开发系统所利用。
下面我们看看这两个系统的功能:
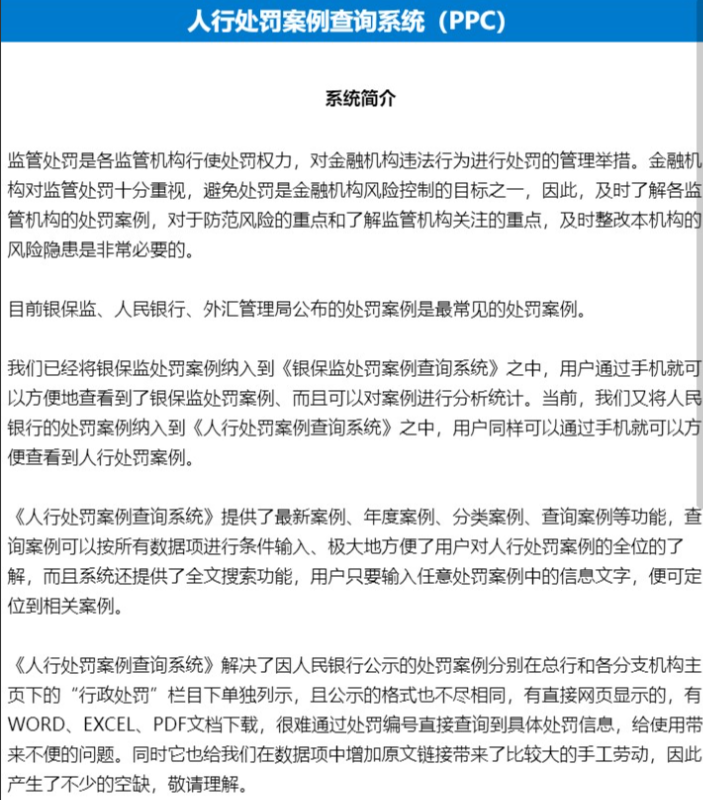
一、 人行处罚案例查询系统
1、 案例查询,提供全方位查询条件,查出统计结果和列表
2、 查看案例,提供全部的案例信息,增加原文链接,保证案例的真实性
3、 最新处罚,提供最新案例列表,从最新排前
4、 年度处罚,按年度提供案例笔数列表,提供年度案例笔数、金额,提供各种排序
5、 处罚分类,根据处罚分类进行列表,可以点击进入
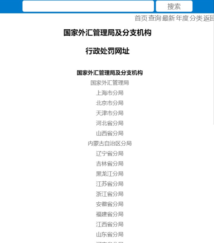
6、 处罚公示网址,提供处罚公示的全部网址,用户可以以此查证处罚信息真实性
7、 系统简介,介绍系统的背景、功能和要求## 功能快捷键

图1-1 系统功能图

图1-2 查询条件

图1-3 查询条件和结国列表

图1-4 处罚详细信息

图1-5 原文连接内容

图1-6 最新处罚

图1-7 处罚年度列表

图1-8 处罚分类列表

图1-9 处罚发布网址

图1-10 系统简介
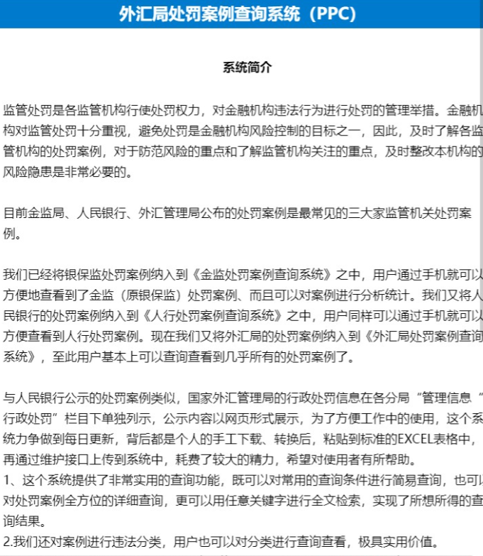
二、 外汇局处罚案例查询系统
1、 简易查询,提供常用的查询条件,查出统计结果和列表
2、 详细查询,提供全方位查询条件,查出统计结果和列表
3、 查看案例,提供全部的案例信息,增加原文连接,保证案例的真实性
4、 最新处罚,提供最新案例列表,从最新排前
5、 年度处罚,按年度提供案例笔数列表,提供年度案例笔数、金额,提供各种排序
6、 处罚分类,根据处罚分类进行列表,可以点击进入
7、 处罚公示网址,提供处罚公示的全部网址,用户可以以此查证处罚信息真实性
8、 系统简介,介绍系统的背景、功能和要求

图2-1 系统功能图

图2-2 常用查询条件

图2-3 查询结果和列表

图2-4 处罚详细信息

图2-5 详细查询条件

图2-6 最新处罚列表

图2-7处罚年度统计

图2-8 处罚分类列表

图2-9 处罚发布网址

图2-10 系统简介
总结
从以上,我们可以看到,实用的需求是没有止境的,新需求可以给系统带来新的功能和功能的改进。新需求可以带来新的系统,而新的系统却和前系统有着密切的关系。而SMP注意到这类的开发,为此做出了语言级的设计,一方面提高了开发效率,另一方面,让以前的开发重注了新的价值。
从需求来说,我们可能会对银行等金融机构有了新的认识和理解,它们一方面要经营出绩效出发展,另一方面还有监管处罚的巨大压力,也不容易。
金融机构的网友可以点击金融监管信息E查通(FEST)看看正在上线的处罚案例查询系统。

5726

被折叠的 条评论
为什么被折叠?



