很多老板第一次上进销存系统,都是这么想的——
“不就记个账、搞搞库存吗?Excel 也能做啊,必要吗?”
但真上手你就会发现: 现代的进销存系统,根本不是“库存记账工具”,而是一个能把 采购、销售、仓库、财务、供应链全部串起来的业务底盘。
它到底强在哪?今天我把进销存最有实际价值”的 7 个超能力 摊开讲透。 说句实在话,这 7 点你搞明白了,你对进销存的理解就比 80% 的中小企业老板都深。
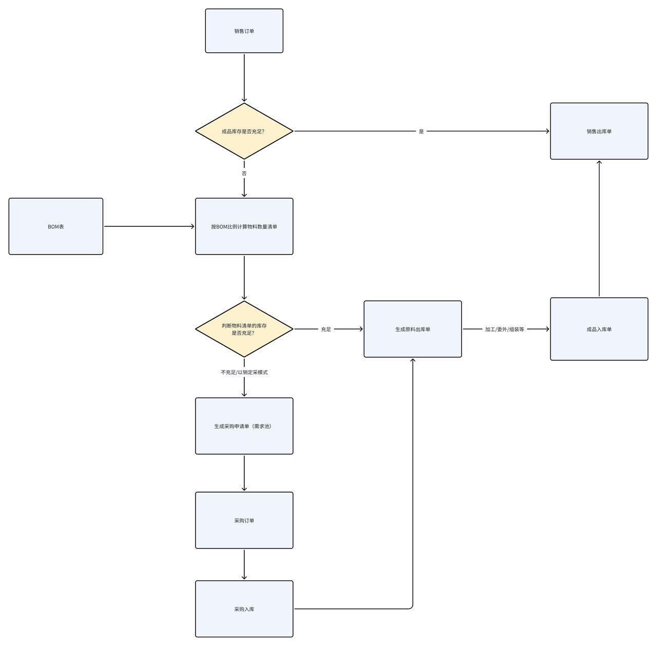
一、以销定采:不是拍脑袋采购,而是业务驱动供应链
很多企业采购永远在“救火”:根本原因不是采购不努力,而是企业永远缺一个 统一的“需求来源”。
而“以销定采”就是用系统把这件事做成 科学动作:
- 销售订单进系统时 → 自动计算需求数量
- 系统扣除现有库存和在途库存 → 给出采购差额
- 采购能看到“真实需求” → 不会多买,也不会买晚
- 大单、补单、预测单,也能自动合并,减少复杂度
https://s.fanruan.com/739bg


你会发现,采购不再靠感觉、经验决策,而是根据 真实的销售需求。
这对企业影响非常大: 库存降低 、资金压力下降、缺货率减少、供应链响应更快
二、先进先出 & 多批次管理
批次管理很多企业都觉得“自己不用”。 可只要你出现过以下 3 个问题之一,那你其实就需要:
- 客户退货说你发给他“旧货”“过期货”
- 库存盘点发现“数量一样但批次不对”
- 仓库人员互相推锅“我没动过这个货”
一个好的多批次体系一定要做到:
1. 批次入库可控
生产批次、供应商批次、制造日期、有效期……都要录得清清楚楚。

2. 出库严格先进先出(FIFO)
系统自动指引你先出早批次,避免过期、压库。

3. 批次追溯可查
从原料到成品,从采购到客户 → 谁用哪个批次,一查就出来。

为什么 FIFO 是企业生命线级别的能力?
只要涉及食品、快消、医药、电子、化工、制造…… 批次问题不是效率问题,是风险问题。
一旦你出了事故,没有批次记录,无法追踪,那损失不是几箱货,而是: 品牌信任、客户关系、监管风险……统统要你偿。
多批次 + FIFO,本质上是企业的安全底线。

三、实时库存、库存校验 & 库存预警
绝大多数企业对库存的真实状态,是 完全没底 的。 尤其是有多个仓、多个渠道、多个业务线的公司。
最常见的三种情况:
- 明明系统显示有货,一发货就发现“找不到”
- 明明说没货,结果仓库翻出来一大堆
- 业务拍胸脯答应客户,结果仓库说发不了
这就是“账面库存 ≠ 实际库存”导致的混乱。
一个成熟的进销存系统能解决三件大事:
1. 实时库存:任何人随时知道“真实库存”
包括:
- 可用库存
- 已占用库存
- 在途库存
- 多仓库存
业务不用跑去问仓库,打电话、发微信一大堆。

2. 库存校验:一步查清“账实不符”问题
系统能自动校验:
- 是否有人跳过出入库操作
- 是否有人重复扫码
- 是否有人私改库存
- 是否遗漏退货、报损
仓库不再是“黑箱”,而是可审计、可追踪的流程。

3. 库存预警:提前向你“报警”,不是出事后再补救
预警包括:
- 安全库存预警
- 过期/临期预警
- 滞销库存预警
- 超库存预警
- 配比不足预警(BOM 场景)
系统提前提醒你,不再是“完蛋了,缺货了”。
库存做到“透明 + 可预警”,企业才能从“被动响应”走向“提前安排”。

四、库存冻结 / 锁库

很多老板第一次听到“锁库”,反应都是:
“锁啥?我仓库有,我卖就行。”
但业务规模稍微大一点,你就会被“锁库缺失”搞到怀疑人生。
比如:
- 业务 A 抢先卖掉了业务 B 的货
- 一个大客户说“给我留 200 件”,结果仓库照常发给别人
- 电商活动期间,有库存但系统报缺货
- 工厂配料时原料被其他订单抢占
没有锁库机制 = 谁手快就占用,谁手慢就背锅

正确的锁库体系应该是:
When:销售订单创建
系统自动预占库存(锁定)
When:仓库出库
锁定的库存才真正减少
When:订单取消 / 修改
库存自动释放
When:生产领料(BOM 场景)
原料锁定,避免被别的单子抢走
这就是为什么锁库能减少 80% 的:
- 错发
- 少发
- 抢货
- 客诉
- 延迟交付
一句话: 锁库是企业订单履约的“底线能力”。

五、多种收付款模式并存
真实业务绝不是顺序一致的,你见过哪个企业真的能做到:
开票 → 收款 → 发货 或 下单 → 发货 → 开票 → 付款
几乎没有。
真实世界的收付款模式复杂得多:
- 有客户要求先付款再发货
- 有客户要先发货后付款
- 有客户要求先开票再付款
- 有供应商只接受“先付款再发货”
- 有跨境业务需要同时管理预付款 + 尾款 + 运费
- 有渠道客户要月结
- 有零售客户是即时支付
- 有 B2B 电商是平台代收
Excel 怎么管理? 你想想就知道——乱得不行。
进销存系统要做到的,是 把企业的各种收付款模式整合成统一的“账款链路”:
- 销售 → 应收 → 收款
- 采购 → 应付 → 付款
- 发票 → 对账 → 结算
- 预付款 / 预收款 → 自动冲抵
- 一个订单支持多次付款、拆分付款
真正的目标只有一个: 资金怎么流 → 系统就怎么记录,不能逼着业务“按系统流程走”。

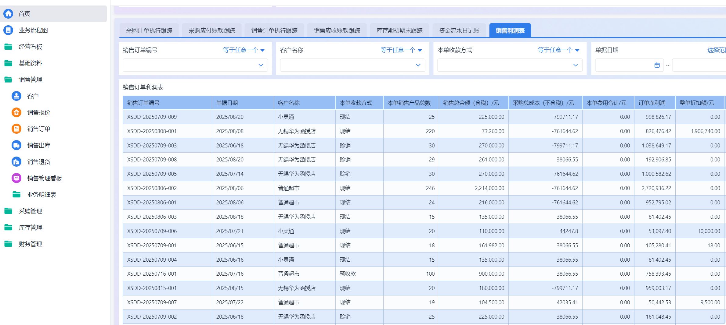
六、精细的成本 & 利润核算
很多企业账面上“赚了”, 但现金流上“亏了”。
为什么? 因为成本、费用、毛利都是糊的。
进销存系统的价值就是让这些全部“落地”:
1. 自动计算真实成本(成本不再是拍脑袋)
包括:
- 采购成本
- 批次成本
- 加工成本(制造型企业)
- 运输费/仓储费/人工费
- 平均成本、移动加权成本
- 多渠道不同成本体系
“毛利”不再是业务编的,是系统算出来的。

2. 费用入单、核算到 SKU / 订单 / 客户
真正成熟的企业一定会做:
- 销售费用分摊到订单
- 运输费分摊到 SKU
- 促销成本计入毛利
- 工厂的人工、能耗分摊到单件产品
最终你看到的不只是“卖了多少钱”,而是:
这个 SKU 到底赚没赚?
这个客户到底值不值得继续做? 这个渠道是不是越卖越亏?**
数据说话,比老板直觉更靠谱。

七、建立物料清单(BOM):生产企业的灵魂能力
如果你是制造型企业(哪怕是轻加工),那 BOM 就是你的灵魂。

BOM (Bill of Materials)解决几个核心问题:
1. 一个产品到底由哪些物料组成?
比如做一台设备:
- 机壳 1 个
- 电机 2 个
- 螺丝 16 个
- 贴纸 1 张
BOM 会把这些全部结构化。

2. 每做一件产品,要消耗多少原料?
这决定:
- 是否能按时生产
- 物料是否够
- 差料(缺料)预估是否准确
- 锁库是否到位
- 是否能提前预警
没有 BOM 的企业,永远处于“今天缺这个、明天缺那个”的混乱循环里。

3. 生产完成后反算原料 & 成本
系统根据 BOM 自动扣减原料、补充成品库存、计算成本。
你会发现:
生产计划更稳 、缺料率大幅下降 、 成品成本更准确 、财务、仓库不再天天吵架
BOM 是制造业的“数据底座”,不是可选项。

当然,BOM版本的进销存是高级需求,文章开头的链接模板并不适用,如果你感兴趣能做BOM的进销存系统,可以看看这份模板,依旧是放这自取。
最后说一句大实话
绝大多数企业上系统,从来不是为了“好看”,而是为了:少出错、少扯皮、少浪费、少被动。
而这 7 个能力,就是把企业从“靠经验运营”,带向“靠数据运营”的关键能力。
这才是一个企业能稳定增长、扩大规模的底盘。
248

被折叠的 条评论
为什么被折叠?



