本安电路概念
理论背景
理论背景:1886年由普鲁士瓦斯委员会委托亚琛(Aachen)工 业大学进行了瓦斯爆炸方面的基础性试验,并在1898年的后续试验过程中得出了“任何电火花都能够引起爆炸”重要结论。1911和1913年英国威 尔士(Welsh)和圣海德(Senghenydd)煤矿因电铃信号线路产生放电火花先后发生瓦斯爆炸,造成数百人死亡的严重后果。为此,当时任英国内政 部技术官员R.V.Wheeler教授开始研究电铃信号电火花的引燃特性,并设计了火花试验装置。1915年W.M.Thoronton参与了该项研究工 作,在1916年提出了本质安全电路设计方法和理论,这一理论的提出标志着本质安全理论正式创立。
本安电路定义
作为通讯、监控、检测、报警以及控制系统的供电设备,本质 安全电源主要应用在石油、化工、纺织和煤矿等含有爆炸性混合物环境中。
定义:本质安全电路是指在标准规定的条 件(包括正常工作和标准规定的故障条件)下产生的任何电火花 或任何热效应均不能点燃规定的爆炸性气体环境的电路;

设计依据
GB/T 3836.4—2021 爆炸性环境 第4部分:由本质安全型“i”保护的设备
链接: https://download.youkuaiyun.com/download/Assassin11122/87867635
本安电路设计规范
特点:电源电路内部和引出线不论是在正常工作还是在故障状态下都是安全的,所产生的电火花不会点燃周围环境中的爆炸性混合物。
本安电路设计核心:安全场所(非本安侧)至危险场所(本安侧),控制能量的传输
本安电路设计
控制能量的传输:
能量设计关注指标:电压、电流、电容及电感(储能元件重点)
电路设计关注措施:保护电路(过压、欠压、过流等)、隔离电路等
PCB设计关注布局:电气间隙、爬电距离、走线、线宽、覆铜等
物理特性关注材料工艺:绝缘材料、CTI、三防漆、接线等
程序设计。本安型电路与其它电路的程序设计基本没有什么区别,都需要程序语言精简,尽量占用较少的CPU。
电压与电流
表 A.1 电压和设备类别相对应的允许短路电流(GB/T 3836.4—2021-P65)
本安电路设计规范

电容
表 A.2 电压和设备类别相对应的允许电容(GB/T 3836.4—2021-P75)
当电路中必须使用容量较大电容,可使用电阻串联,降低有效电容
A.4 串联电阻保护时允许降低的有效电容
表 A.3 串联电阻保护时有效电容允许降低系数(GB/T 3836.4—2021–P86)
本安电路设计规范
电感
图 A.6 ⅡC类电感电路(GB/T 3836.4—2021-P64)
本安电路设计规范
保护电路
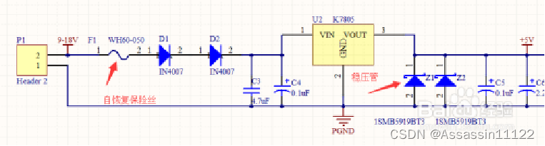
电源部分
原理图中电源部分应该加入保险丝、过压保护、过流保护器件,以及在LDO的输出侧应加入并联的稳压管,目的是测量当LDO失效时,单独加在稳压管上的额定电压能否启动后续电路。

信号部分
特殊的通讯电路应该增加电源和信号的双隔离性能。例如485通讯电路,本质安全型电路中要求对485通讯的电源和信号分别实现隔离。电源隔离通过DC-DC电源模块实现,信号的隔离一般通过光电耦合器实现。或者选择通讯隔离芯片。


数字信号隔离
数字隔离办法,一般实现的都是单向数字信号的隔离,对于双向数字信号,需要两个隔离单元来实现,体积非常的惊人;很难减小体积。
1、光耦
2、ADI 的磁隔离芯片,ADuMXXXX(XXXX为数字代号,如 I2C的ADuM1250);
3、自己用变压器隔离。
相对于速度很成本,如果速度小于100KHz以下,个人推荐用Ps2501这样的常用光耦隔离数字信号,很好的性价比,隔离度也非常的高。
如果隔离数字信号的频率在200KHz以上,用Ps2501这样的光耦就不行了,要换高速的数字光耦,价格成本也上去了,不划算了。所以可采用ADI的磁隔离芯片。最便宜的磁隔离芯片每通道的价格在$0.7,算下来人民币也才4~5块人民币,选择6N137、6N136这样的高速光耦,已经没有性价比可言,浪费大量的PCB空间用于隔离部分。成本在4块左右,甚至更高,主要看你的6N137的采购量。但ADuM系列的磁隔离芯片的尺寸小很多很多,价格相比也很有优势。唯一美中不足的是磁隔离芯片的隔离电压只能到1000V左右,这个是个很头疼的问题。如果只是隔离干扰源,自然没问题,如果是隔离高电压,那么要仔细考量一下设计了。
自己用隔离变压器来隔离的办法,一般人是用不到的,因为完全没有经济效益。它只有一点好处,就是隔离电压可做得非常高,一般只有变频器、逆变器等IGBT的驱动,需要隔离非常大的电压,超过5000V;才使用。因为一般的芯片和光耦都实现不了。
模拟隔离方法:
1、线性光耦;
线性光耦,如以前的TIL300,可以选择Vishy的IL300作为替代。作为一般模拟信号的线性隔离,是个不错的选择。一般来讲,线性光耦需要两个运放和一些高精度电阻组成合适的电路才能完成信号的隔离。
2、隔离放大器;
隔离放大器,性能很好,有很多厂家都有,中国小厂一堆生产这种东西的。线性度都能达到0.1%,比较上档次的是Ti和ADI的隔离放大器,这些东西的成本很高。Ti有一款号称是全球价格最低的隔离放大器,ISO124 。隔离放大器的话,性能稳定,线性度良好,大多数都能达到或远远超过0.1%,都能达到0.01%;但价格略贵。
3、频压转换和压频转换+数字隔离;
4、采用DA/AD+数字隔离的办法实现模拟信号的采样复原,进而实现隔离的办法;
两种方法大同小异,都是把模拟信号变为数字信号然后再隔离数字信号。数字信号再复原成模拟信号,所以,这也意味着这种电路复杂得很。但从隔离效果上讲,应该是一种比较合理的隔离方式。至少在成本和精度上,和隔离放大器最有一拼的。压频转换和频压转换都非常的贵,所以,这种器件不适合做低带宽信号的转换;压频和频压转换不需要单片机的参与,电路上更为简洁,可靠性也更高。如果使用AD/DA转换复原,需要单片机或者FPGA等控制电路的参与,从开发角度来说,需要比较多的精力。相对于频压转换的方法,比较罗嗦,复原的信号带宽和AD/DA的带宽有关。但选择合适的芯片和单片机,如cortex-M0的32位单片机,40MHz左右,几块钱人民币。配合合适的AD/DA,成本也能控制在30RMB/ch,但效果比IL300要好很多,主要是隔离的线性度可以有个非常好的保证。
5、飞电容;
飞电容也是个思路特殊的隔离方案。相对于其他的隔离方案,首先是不需要隔离电源;其次是电路简单。飞电容就是将模拟信号作为源,对一个合适的电容进行充电,充完电后,将飞电容切换到测量电路一边,与向飞电容充电的电路完全断开。电容对测量电路放电。测量电路测量出电容的电压。即实现了电压信号的隔离。这个电路的核心在于,切换电容,并控制切换时间。最好使用继电器,但普通的继电器寿命有限,需选用寿命较长的继电器,如湿簧继电器;理论上是完全可行的。只不过信号带宽较小。飞电容隔离方式适合采用速率不是很高的直流信号的隔离。对于多路电流方式(如4-20MA)输出的信号,一般的隔离措施很难解决共地的问题,飞电容方式就非常简单,而且直接消除了共模干扰信号。而对于多路同一信号源被多个系统采样的应用方式,飞电容同样是解决这一问题的利器。

K1是一个双刀双掷继电器。
当开关切换到Vi侧时Vi给电容C1充电或放电,经过一个短暂的过渡过程以后,电容两端的电压应该跟Vi相同。
当开关切换到Vo侧时,如果负载阻抗达到无穷大,由于电容C1的蓄能功能,Vo应该与切换前的Vi相等。从而完成了Vi的隔离转换功能。
6、.普通光耦实现的线性隔离。
普通的光耦只是使用了特殊的思路,用另外一个光耦做第一个光耦的反馈和补偿,这种方法呢,隔离一般的信号还可以,实际上大批量应用是很难保证一致性和稳定性的。只是应用于线性度要求非常不高的场合。成本在所有模拟信号隔离方案里应该是最低的。
PCB设计关注布局:
电气间隙、爬电距离
表F.1 防护等级、材料和安装的特殊条件满足要求时,“ia”和“ib”保护等级的电气间隙、爬电距离和间距(GB/T 3836.4—2021-P104)
本安电路设计规范
线宽、线径
主要检查部分为重要元器件或者微小型元器件 “腹部”不能走线。
电源地线应足够粗且走线方式尽量减少共模干扰。
走线宽度,参照表3 印制电路板印制线的温度组别(最高环境温度为40 ℃时)(GB/T 3836.4—2021-P14)
本安电路设计规范

PCB关注点
1、PCB安装孔与整体电路的距离至少为3mm。
2、三防漆刷3遍等
3、设计好的PCB电路要进行整体输入与整体输出间的耐压测试。耐压测试一般为500VDC和500VDC条件上的漏电流和阻抗测试。

本安电路设计规范
4808





