在现代开发中,API 是最频繁被迭代的资产之一。接口改一点、参数调一下、模型加字段,这些需求看起来都很“小”,但一不小心,就可能直接影响到生产环境,甚至拖垮上线节奏。
很多团队都有类似经历:
-
缺乏版本隔离,功能开发还没结束,测试环境的接口就被“覆盖”了;
-
缺乏审批流程,新人误操作直接改了线上接口,客户反馈半天才发现问题出在自己;
-
缺乏冲突合并逻辑,多个业务模块并行开发,接口之间互相冲突,回滚困难;
-
缺乏统一管理,想上线新版本,接口变更影响范围太广,只能压着不动;
这些问题的根本原因,就是没有做好“接口级别”的版本隔离以及审批管理机制。
Apipost 本次推出的 “API 分支功能”,正是为了解决以上场景下的痛点问题,帮助技术团队实现接口开发过程的版本控制、协作隔离、变更安全。

一、接口“分支”的实战价值,不止是版本隔离
1. 多团队并行协作,互不干扰
当多个业务组需要在同一项目下协作时,开发不同功能接口,如何避免互相踩脚?传统做法靠约定或命名规范远远不够。
使用分支,每个小组创建独立的迭代分支,在自己的环境中开发测试、联调,主分支保持干净稳定,极大降低冲突与回退成本。
2. 保障主分支安全,拒绝“意外”
主分支接口一旦变更,影响的就是整个测试和上线流程。通过分支机制,Apipost 强制所有接口变更必须通过合并流程才能进入主分支,大大降低“意外”导致的线上问题风险。
3. 实验性变更不再顾虑多
有些高风险改动(比如:重构、架构调整),往往迟迟难以落地。分支机制提供了试错空间——在自己的分支中大胆验证,失败可以直接废弃,成功再进入主分支,真正做到“闭环创新”。
4. 应对线上紧急 Bug,隔离修复流程
线上的问题不能等,但当前迭代的接口又不能中断。Apipost 的分支机制支持为 Bug 创建“补丁分支”,紧急修复后合并上线,不影响当前主线的其他开发流程。
二、Apipost分支能力上线,具体能做什么?
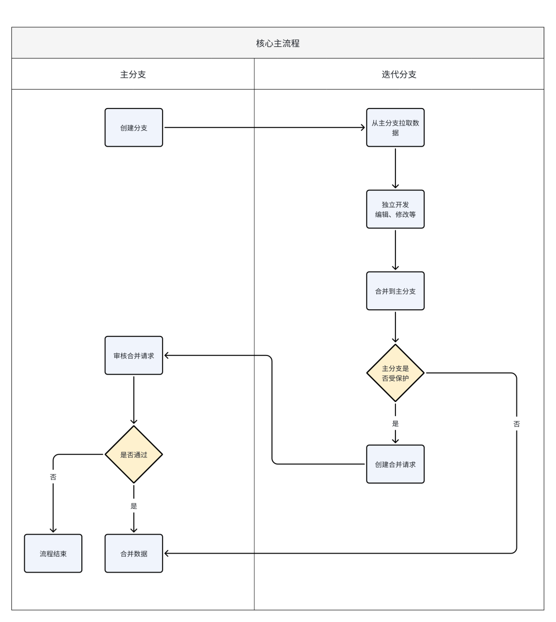
Apipost 的 API 分支功能,不是简单复制代码,而是从 API 生命周期视角出发,构建了一整套完整的分支管理体系:
-
创建独立开发分支
每个成员都可以创建自己的迭代分支,填写分支说明,清晰区分不同开发目标。

-
只导入你需要的数据,避免冗余污染
每个分支在创建后,可以**按需拉取主分支的数据**(接口、模型、用例),无需全量同步。这样既避免了“复制一堆不用的东西”,又能更清楚地控制变更范围。

-
支持并管理数据冲突
如果某个接口在主分支和当前分支都有变更,系统会智能标记冲突,并提供可视化对比界面,手动决策是否保留、替换或合并,极大提升操作的可控性和透明度。

-
支持多人协作开发
分支不是孤岛。Apipost 分支功能支持邀请项目内成员加入分支进行协作,还可对成员设置只读/编辑权限,满足不同级别的协作诉求。
-
完整的合并流程,确保版本安全上线
开发完成后,支持选择性合并接口、数据模型等资源到主分支。系统还支持审批流、接口状态配置、模型依赖检测等高级选项,确保每一次合并都可控、可回溯。

三、场景拆解,看看团队是怎么用的
| 场景 | 使用方式 | 典型收益 |
| 新功能开发 | 创建 | 与其他模块解耦,开发过程不互相影响 |
| 热修复补丁 | 创建 | 不阻塞现有版本迭代,最小化风险 |
| 实验验证 | 创建 | 成功后合并,失败直接丢弃,试错成本更低 |
| 外包团队开发 | 给外包只开放其分支权限 | 主项目代码和接口数据完全不被影响 |
四、使用建议与最佳实践
-
分支要短期、轻量,用完就归档,避免“分支地狱”;
-
合并前一定对比变更项,特别是数据模型与接口状态;
-
接口状态建议统一规划(例如:开发中/已发布/废弃);
-
避免多人同时在主分支改接口,主分支建议设为只读;
-
批量导入、合并时不要勾选无关资源,保持精细粒度。
五、小结:接口开发的“分支时代”来了
分支机制早已在代码版本控制中被验证多年。Apipost 把这套逻辑延伸到了 API 管理中,本质上是在回答一个问题:
“如何把接口也当作软件资产,进行工程化管理?”
如果你在 API 迭代中遇到协作困难、版本冲突、上线风险……现在,可以用 Apipost 的分支功能,让接口开发像代码一样,有条不紊、稳步推进。
欢迎进入 Apipost 「项目设置 」→ 「分支管理」 开启尝试!


被折叠的 条评论
为什么被折叠?



