什么是 AI 智能体?
下一件大事?Gartner 认为:AI 智能体(AI Agents)将是未来的关键技术。OpenAI、Nvidia 和 Microsoft 正在大力投入,甚至像 Salesforce 这样在 AI 领域一向低调的公司,也已悄然下注。
而毫无疑问,这项技术目前正迅猛崛起。

那么,这一趋势背后真正的是什么?理解智能体(Agents)的关键在于:自主性(Agency)。
不同于传统的生成式 AI 系统,智能体不仅仅是对用户输入做出回应。它们能够处理一个完整且复杂的问题——例如,一起保险理赔案件——从头到尾自动完成。这意味着它们可以理解理赔中的文本、图片与 PDF;从客户数据库中检索相关信息;将案例与保险条款进行比对;主动向客户提问并等待回应——哪怕这个过程需要几天;且不会遗忘上下文。
最重要的是:这些智能体可以自主完成所有操作,无需人类检查其处理过程是否正确。
咖啡机与咖啡师的比喻
与当前市面上的 AI 系统以及各类“协助型 Copilot”不同,AI 智能体实际上更像是一位真正的“员工”,而不是仅仅帮助员工完成部分工作的工具。它们展现出在流程自动化方面的巨大潜力。
想象一下 —— 一个能够完成复杂、多步骤任务的 AI,原本这些任务需要一个人类员工甚至是一个完整部门来完成:
•策划、设计、执行、评估并优化一场市场营销活动•在物流中定位遗失的货物,通过与承运商、客户和仓库沟通协调——若最终无法找回,还能向责任方提出索赔•每日检索商标数据库,判断是否有新注册商标与自己的商标存在冲突,并立即提出异议•收集 ESG 报告所需数据,包括询问员工、验证数据并最终撰写完整报告
目前,AI 模型可以协助处理某些环节,例如生成营销内容、分析电子邮件等,但它们尚不具备执行完整业务流程的能力。而 AI 智能体(AI Agent)可以做到这一点 —— 它不仅“协助”,还可以“主导执行”。

虽然传统的 AI 模型就像一台顶级的意式咖啡机,但基于智能体的 AI,更像是一位咖啡师(Barista)。咖啡机能煮出好咖啡;而咖啡师不仅会煮咖啡,还能:欢迎客人,记下订单,端上咖啡 ,收银结账 ,清洗杯具 ,晚上关店。即便是世界上最好的咖啡机,也无法独立经营一家咖啡馆,但咖啡师可以。
为什么 AI 智能体和咖啡师能做到这些?因为他们擅长掌握复杂工作的各个子流程,并能够自主决定下一步要做什么。
他们能与人交流,比如:
•向顾客提问,以获取更多信息(需要牛奶还是燕麦奶?)•判断求助对象,在遇到问题时知道该找谁(咖啡豆没了 => 找老板;咖啡机罢工 => 联系售后服务)
这正是 AI 智能体的优势,它不仅能执行任务,还能理解场景、做出判断、沟通协调、灵活应变 —— 像一个真正的“数字员工”。

如何动手构建一个 AI 智能体?
我们将围绕上方图示中的保险业务流程,设计一个智能体系统。该智能体应能从理赔申请的发起一直处理到赔付完成。
⚠️ 在这里我们主要讨论业务架构和流程设计。由于涉及编码的部分非常庞大,本文暂不深入编程实现细节。
1. 分类 & 将任务分配到处理路径中
我们的工作流从客户向保险公司发送一条理赔消息开始,这通常是有关房屋保险的申请内容。
那么,智能体该怎么做?它首先要分析消息内容,判断客户的诉求是什么。
基于这一分类判断,系统会启动相应的处理路径(processing lane)。这一步往往不仅仅是函数调用[1],而是涉及到对整个流程的基本决策(例如属于哪一类理赔),后续触发多个独立的处理步骤。这就是智能体在流程第一步的职责,理解需求 → 分类判断 → 进入具体处理流。

2. 数据提取
下一步是数据提取。智能体的主要任务之一,就是将非结构化数据转化为结构化数据,以便流程更加系统化、安全且可控。
分类是将文本归入预定义的某一类;而提取,则是从文本中读取并解析具体的数据内容。然而,语言模型并不会直接“复制”输入中的数据,而是生成一条响应内容。这使得它能进行数据格式化,比如将电话号码从 ‘(718) 123–45678’ 转换为 ‘+1 718 123 45678’。

数据提取并不仅限于邮件正文中的文本内容,还可以包含图像、PDF 或其他文档中的数据。 为了完成这些任务,我们通常会结合多种模型使用:包括 LLM(大语言模型)、图像识别模型、OCR(光学字符识别)等。上文描述的流程其实是高度简化版。在现实中,我们通常会将图片发送给 OCR 系统,让它从扫描的发票或表单中提取文本;同时,我们也常常在分析前对附件进行分类处理。
为确保输出为结构化数据,我们强制要求模型的输出格式为 JSON。
以下是邮件输入的示例 —— 一段非结构化数据:
你好,
我想要报案并申请赔偿。
昨天,我9岁的儿子Rajad在和朋友玩耍时,把足球踢到了客厅的吊灯上,吊灯从挂钩上掉落摔在地板上摔碎了(它是玻璃制的)。
幸运的是没有人受伤,但吊灯已经彻底损坏,无法修复。
附件中包含一张发票和几张损坏吊灯的图片。
DeepakJamal
合同号:HC12-223873923
123MainStreet
10008纽约市
(718)12345678
模型输出—JSON 格式的结构化数据
{
"name":"Deepak",
"surname":"Jamal",
"address":"123 Main Street, 10008 New York City, NY",
"phone":"+1 718 123 45678",
"contract_no":"HC12-223873923",
"claim_description":"Yesterday [Dec-8, 2024], while playing with a friend, my 9-year-old son Rajad kicked a soccer ball against the chandelier in the living room, which then broke from its holder and fell onto the floor and shattered (it was made of glass).\nLuckily no one is injured, but the chandelier is damaged beyond repair.\n"
}
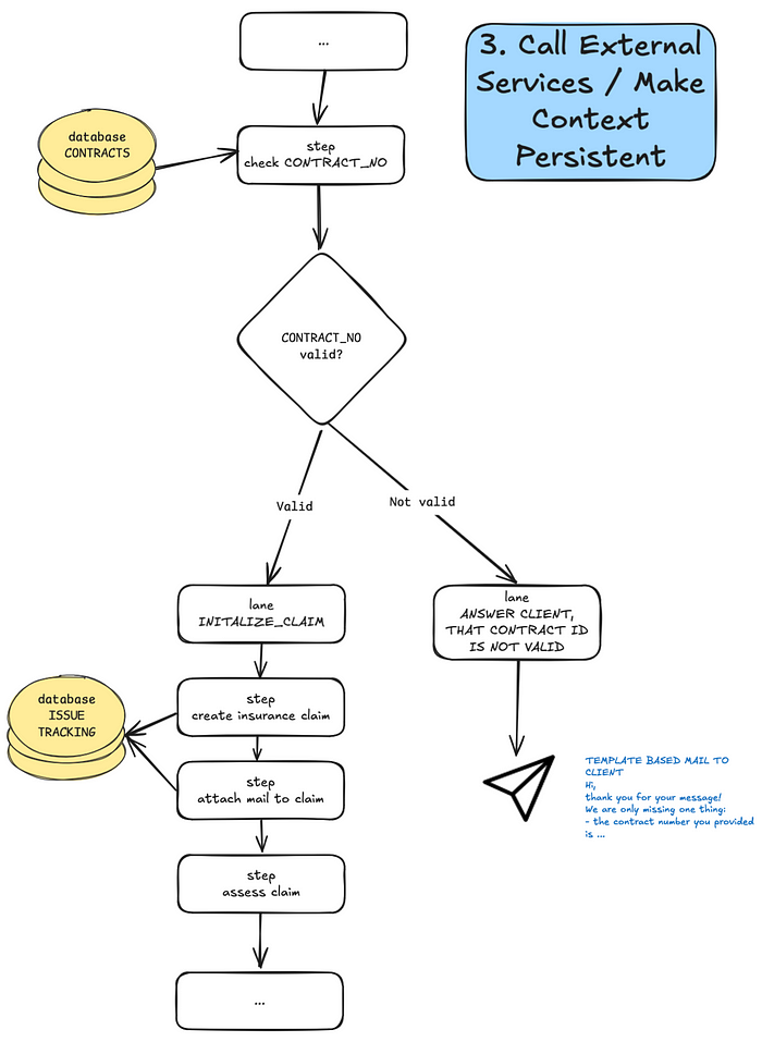
3. 调用外部服务,保持上下文持久化
许多生成式 AI 系统可以直接回答问题——有时是基于预训练数据,有时是通过微调,或在特定文档上使用 RAG(检索增强生成)技术。但这对智能体来说远远不够。几乎所有具备一定能力的 AI 智能体都必须访问企业内部或外部的数据源,如数据库等系统。
此外,为了使流程的上下文在当前会话之外仍然持续可用,智能体必须将数据写入系统或数据库。以我们的保险理赔智能体为例,它会根据合同号在客户数据库中查询客户信息,并将本次理赔请求的状态写入问题追踪系统(issue tracking system)。更进一步的是 —— 智能体具有“自主性(agency)”,它还可以主动向外部(例如客户)请求缺失的数据。

4. 评估、RAG、推理与置信度控制
每一项行政工作最核心的部分,其实都是在依据规则解释和处理输入的个案。而 AI 在这一点上表现得尤其出色。由于我们在调用模型时无法提供所有上下文信息(例如保险条款或服务协议内容),我们通常会使用**向量数据库(vector database)**来检索相关内容片段,这种技术被称为 RAG(检索增强生成)。
我们会在提示中引导 AI 先“自言自语”推理,再做出判断。这种“先思考、后回答”的方式可以显著提升回答质量—— 这正是我们从三年级数学课上就学会的技能。模型的推理过程,还可以被用于多种显性和隐性的场景,例如:
•向客户提供理由,说明为什么得出这样的答复•帮助提示工程师和数据科学家排查模型错误的原因•用于评估模型是否真的“理解了”问题,还是仅仅“碰巧猜对了”
🔍 我们还会准备一份关于推理与提示工程技巧的小抄[2],方便参考使用。
置信度评估是最大化系统精度的核心手段。如果模型可以估算自己的回答置信度,我们就能据此制定不同的系统运行策略。
📌 提示工程师注意:这通常需要为不同置信度水平提供优秀的 few-shot 学习示例。
我们可以设置一个“置信度阈值”:
•当低于该阈值时 → 自动将任务转交给人工客服•当高于该阈值时 → 系统自动处理该任务
这样可以实现灵活调节:
•置信度阈值设得高:更安全,错误率低,但需更多人工处理•置信度阈值设得低:自动化程度高,但潜在错误风险增加

总结
哇哦!如果你刚才实现了上面所提到的 2 到 3 个步骤,那么你就已经构建出了一个 AI 智能体。我在前文中只列出了这些智能体系统的核心组成部分,其余部分你一定也可以轻松想象得到。你可以选择使用以下框架来实现它们: CrewAI, LangGraph, LangFlow,或其他类似的智能体编排工具。当然,你也完全可以只用纯 Python 实现整个流程。
令人惊讶的是,这样的系统可以自动化理赔部门 70%–90% 的工作量。而这一点,是传统的、非智能体型的生成式 AI 系统根本无法做到的。两年前,我从未想过这个愿景能来得这么快、这么现实。
👉 AI 智能体,简而言之:
一个能思考、有记忆、可调用工具,并能独立完成任务的“数字员工”。
普通人如何抓住AI大模型的风口?
为什么要学AI大模型
当下,⼈⼯智能市场迎来了爆发期,并逐渐进⼊以⼈⼯通⽤智能(AGI)为主导的新时代。企业纷纷官宣“ AI+ ”战略,为新兴技术⼈才创造丰富的就业机会,⼈才缺⼝将达 400 万!
DeepSeek问世以来,生成式AI和大模型技术爆发式增长,让很多岗位重新成了炙手可热的新星,岗位薪资远超很多后端岗位,在程序员中稳居前列。

与此同时AI与各行各业深度融合,飞速发展,成为炙手可热的新风口,企业非常需要了解AI、懂AI、会用AI的员工,纷纷开出高薪招聘AI大模型相关岗位。

AI大模型开发工程师对AI大模型需要了解到什么程度呢?我们先看一下招聘需求:

知道人家要什么能力,一切就好办了!我整理了AI大模型开发工程师需要掌握的知识如下:
大模型基础知识
你得知道市面上的大模型产品生态和产品线;还要了解Llama、Qwen等开源大模型与OpenAI等闭源模型的能力差异;以及了解开源模型的二次开发优势,以及闭源模型的商业化限制,等等。

了解这些技术的目的在于建立与算法工程师的共通语言,确保能够沟通项目需求,同时具备管理AI项目进展、合理分配项目资源、把握和控制项目成本的能力。
产品经理还需要有业务sense,这其实就又回到了产品人的看家本领上。我们知道先阶段AI的局限性还非常大,模型生成的内容不理想甚至错误的情况屡见不鲜。因此AI产品经理看技术,更多的是从技术边界、成本等角度出发,选择合适的技术方案来实现需求,甚至用业务来补足技术的短板。
AI Agent
现阶段,AI Agent的发展可谓是百花齐放,甚至有人说,Agent就是未来应用该有的样子,所以这个LLM的重要分支,必须要掌握。
Agent,中文名为“智能体”,由控制端(Brain)、感知端(Perception)和行动端(Action)组成,是一种能够在特定环境中自主行动、感知环境、做出决策并与其他Agent或人类进行交互的计算机程序或实体。简单来说就是给大模型这个大脑装上“记忆”、装上“手”和“脚”,让它自动完成工作。
Agent的核心特性
自主性: 能够独立做出决策,不依赖人类的直接控制。
适应性: 能够根据环境的变化调整其行为。
交互性: 能够与人类或其他系统进行有效沟通和交互。

对于大模型开发工程师来说,学习Agent更多的是理解它的设计理念和工作方式。零代码的大模型应用开发平台也有很多,比如dify、coze,拿来做一个小项目,你就会发现,其实并不难。
AI 应用项目开发流程
如果产品形态和开发模式都和过去不一样了,那还画啥原型?怎么排项目周期?这将深刻影响产品经理这个岗位本身的价值构成,所以每个AI产品经理都必须要了解它。

看着都是新词,其实接触起来,也不难。
从0到1的大模型系统学习籽料
最近很多程序员朋友都已经学习或者准备学习 AI 大模型,后台也经常会有小伙伴咨询学习路线和学习资料,我特别拜托北京清华大学学士和美国加州理工学院博士学位的鲁为民老师(吴文俊奖得主)

给大家准备了一份涵盖了AI大模型入门学习思维导图、精品AI大模型学习书籍手册、视频教程、实战学习等录播视频 全系列的学习资料,这些学习资料不仅深入浅出,而且非常实用,让大家系统而高效地掌握AI大模型的各个知识点。

这份完整版的大模型 AI 学习资料已经上传优快云,朋友们如果需要可以微信扫描下方优快云官方认证二维码免费领取【保证100%免费】
适学人群
应届毕业生: 无工作经验但想要系统学习AI大模型技术,期待通过实战项目掌握核心技术。
零基础转型: 非技术背景但关注AI应用场景,计划通过低代码工具实现“AI+行业”跨界。
业务赋能突破瓶颈: 传统开发者(Java/前端等)学习Transformer架构与LangChain框架,向AI全栈工程师转型。

AI大模型系统学习路线
在面对AI大模型开发领域的复杂与深入,精准学习显得尤为重要。一份系统的技术路线图,不仅能够帮助开发者清晰地了解从入门到精通所需掌握的知识点,还能提供一条高效、有序的学习路径。
- 基础篇,包括了大模型的基本情况,核心原理,带你认识了解大模型提示词,Transformer架构,预训练、SFT、RLHF等一些基础概念,用最易懂的方式带你入门AI大模型
- 进阶篇,你将掌握RAG,Langchain、Agent的核心原理和应用,学习如何微调大模型,让大模型更适合自己的行业需求,私有化部署大模型,让自己的数据更加安全
- 项目实战篇,会手把手一步步带着大家练习企业级落地项目,比如电商行业的智能客服、智能销售项目,教育行业的智慧校园、智能辅导项目等等

但知道是一回事,做又是另一回事,初学者最常遇到的问题主要是理论知识缺乏、资源和工具的限制、模型理解和调试的复杂性,在这基础上,找到高质量的学习资源,不浪费时间、不走弯路,又是重中之重。
AI大模型入门到实战的视频教程+项目包
看视频学习是一种高效、直观、灵活且富有吸引力的学习方式,可以更直观地展示过程,能有效提升学习兴趣和理解力,是现在获取知识的重要途径

光学理论是没用的,要学会跟着一起敲,要动手实操,才能将自己的所学运用到实际当中去,这时候可以搞点实战案例来学习。

海量AI大模型必读的经典书籍(PDF)
阅读AI大模型经典书籍可以帮助读者提高技术水平,开拓视野,掌握核心技术,提高解决问题的能力,同时也可以借鉴他人的经验。对于想要深入学习AI大模型开发的读者来说,阅读经典书籍是非常有必要的。

600+AI大模型报告(实时更新)
这套包含640份报告的合集,涵盖了AI大模型的理论研究、技术实现、行业应用等多个方面。无论您是科研人员、工程师,还是对AI大模型感兴趣的爱好者,这套报告合集都将为您提供宝贵的信息和启示。

AI大模型面试真题+答案解析
我们学习AI大模型必然是想找到高薪的工作,下面这些面试题都是总结当前最新、最热、最高频的面试题,并且每道题都有详细的答案,面试前刷完这套面试题资料,小小offer,不在话下


AI时代,企业最需要的是既懂技术、又有实战经验的复合型人才,**当前人工智能岗位需求多,薪资高,前景好。**在职场里,选对赛道就能赢在起跑线。抓住AI这个风口,相信下一个人生赢家就是你!机会,永远留给有准备的人。
如何获取?
这份完整版的大模型 AI 学习资料已经上传优快云,朋友们如果需要可以微信扫描下方优快云官方认证二维码免费领取【保证100%免费】

被折叠的 条评论
为什么被折叠?



