Android Framework重要性
Android Framework 开发虽然比较偏底层,圈子窄,但是能掌握一些原理的东西,可以触类旁通,往应用层发展也可以,接下来我们看看Framework知识有多重要。举几个栗子,你或许就能清楚了。
像掉帧监控,函数插装,慢函数检测,ANR 监控,启动监控,都需要对 Framework 有比较深入的了解,才能知道怎么去做监控,利用什么机制去监控,函数插桩插到哪里,反射调用该反射哪个类哪个方法哪个属性……
目前大公司的app开发都要基于模块化、层次化、组件化、控件化的思路来设计架构,而这一切的基础都建立在Android Framework系统框架底层原理实现之上。
分享读者
笔者2011年校招加入三星从事Android开发,三星走下坡路后,跳槽去过小米,OPPO等大厂,19年5月份进了腾讯一直到现在。
被人面试过,也面试过很多人。深知大多数初中级Android工程师,想要提升技能,往往是自己摸索成长,不成体系的学习效果低效漫长,而且极易碰到天花板技术停滞不前!
这里给大家分享一份由腾讯技术团队出品的《Android Framework 开发揭秘》总共有19万字,包含109个知识点,通过经典Binder、Handler、AMS等面试题解析加深你对Android Framework框架层的理解。
完整版资料获取方式:点击文末优快云官方认证卡片!
如何学习Android Framework
- 1.系统启动流程分析
众所周知,Android是谷歌开发的一款基于Linux的开源操作系统,下图所示为 Android 平台的主要组件。

Android 平台的基础是 Linux 内核。例如,Android Runtime (ART) 依靠 Linux 内核来执行底层功能,例如线程和低层内存管理。使用 Linux 内核可让 Android 利用主要安全功能,并且允许设备制造商为著名的内核开发硬件驱动程序。
此外还需要学习和掌握int进程。
init进程是Android系统中及其重要的第一个进程,init进程通常会做到以下几点。
- 创建和挂载启动所需要的文件目录
- 初始化和启动属性服务
- 解析init.rc配置文件并启动Zygote进程
init.rc是一个非常重要的配置文件,它是由Android初始化语言(Android Init Language)编写的脚本,这里也是需要重点掌握和学习的。
最后不得不提zgyote了,作为Android中的第一个art虚拟机,他通过socket的方式与其他进程进行通信。这里的“其他进程”其实主要是系统进程——SystemServer。因此重要性不言而喻。
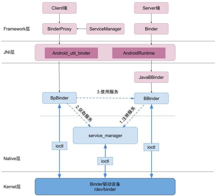
- 2.Binder解析
Binder机制作为进程间通信的一种手段,基本上贯穿了andorid框架层的全部。所以首先必须要搞懂的Android Binder的基本通信机制。
首先我们要宏观认识Binder,从binder框架、binder涉及到的类、binder驱动整体层面去重新认识它。

接下来再从binder的jni方法注册、binder驱动、数据结构、启动service_manager、获取service_manager、addService流程等逐级进行学习。
- 3.深入解析Handler
Message 源码分析,再到MessageQueue 的源码分析,Looper 的源码分析,handler 的源码分析,Handler 机制实现原理,既是面试常考,又是工作必备技能。

- 4.深入解析AMS
Android系统非常庞大、错综复杂,其底层是采用Linux作为基底,上层采用包含虚拟机的Java层以及Native层, 通过系统调用(Syscall)连通系统的内核空间与用户空间。用户空间主要采用C++和Java代码,通过JNI技术打通用户空 间的Java层和Native层(C++/C),从而融为一体。
Google官方提供了一张经典的四层架构图,从下往上依次分为Linux内核、系统库和Android运行时环境、框架 层以及应用层这4层架构,其中每一层都包含大量的子模块或子系统。

- 5.深入解析 WindowManagerService
简称Wms,WindowManagerService管理窗口的创建、更新和删除,显示顺序等,是WindowManager这个管理接品的真正的实现类。它运行在System_server进程,作为服务端,客户端(应用程序)通过IPC调用和它进行交互。 - 6.PackagerManagerService
PKMS 是什么东西?

PackageManagerService(简称 PKMS),是 Android 系统中核心服务之一,负责应用程序的安装**,卸载,**信息查询,等工作。
大佬云集、资料丰富
当初我在腾讯认识一个非常非常资深的前辈,他在腾讯十来年了,但因为各种原因级别不是很高。我当时问他,既然你对现状如此不满,为什么不想着离开寻找更好的机会呢?
他沉思了片刻跟我说,他说我现在在这里虽然待着不顺心,但是我接触到的人都是非常优秀的。我遇到问题,还可以和你们讨论讨论。我如果出去了,我要是再遇到问题,可能连一个讨论的人都没有。
我当时听听只是觉得有道理,现在再回想起来,感受非常深刻。三观、格局、能力,能够进入大公司的,这三个方面一般都不会太差。别的不说,就拿个人能力而言,我曾出国出差过几个月,有幸见识了许多各种海外名校的同事,和他们学习交流Android系统框架,这真的让我Android系统框架有了更深层次的认识。
除了优秀的同事之外,大公司里往往还有丰富的内部文档和资料。我当时在腾讯内部看到了很多优秀的文章,也有很多优秀的技术沙龙和分享。现在想起来两年下来,也没有去过几次,文章和资料看得也不算多,现在想想颇为遗憾。别的不说,就拿推荐领域而言,近些年质量不错的论文往往都来源于大公司尤其是国内的大公司,以腾讯、华为和头条为主。除了公开的论文,公司内部还有很多技术相关的资料和文档,这些真的可以说是有价无市,非常珍贵。
例如:《Android Framework 开发揭秘》

这份由腾讯技术团队出品的《Android Framework 开发揭秘》总共有19万字,包含109个知识点,通过经典Binder、Handler、AMS等面试题解析加深你对Android Framework框架层的理解。
如果有任何Android Framework技术问题,欢迎大家在评论区留言学习交流。
完整版资料获取方式:点击文末优快云官方认证卡片!

本文详述了Android Framework的重要性,通过实例说明其在监控、性能优化等方面的关键作用。作者分享了个人在三星、小米、OPPO和腾讯的Android开发经验,并强调深入理解Framework对于开发者职业发展的重要性。文中提到了系统启动流程、Binder机制、Handler、AMS和WindowManagerService的解析,以及PackageManagerService的作用。此外,还提及了大公司内部的技术资源和学习机会对于提升个人能力的价值。
397

被折叠的 条评论
为什么被折叠?



