社区王牌专栏《一问一实验:AI 版》改版以来已发布多期(51-59),展现了 ChatDBA 在多种场景下解决问题的效果。目前我们已经开放了第一批定邀用户进行体验,如果您希望快速体验到 ChatDBA 的能力,欢迎在文末填写自己的联系方式。
温馨提示,信息填写的越完整,审核速度越快哦~
下面让我们正式进入《一问一实验:AI 版》的第 60 期。

问题
OceanBase 性能测试竟然出现 4013 错误?
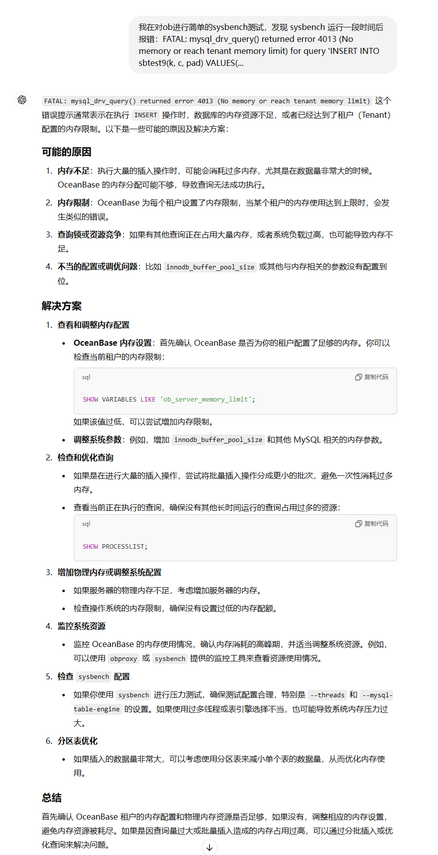
问题现象:客户在对 OceanBase 进行简单的 sysbench 测试时,发现 sysbench 运行一段时间后报错:
FATAL: mysql_drv_query() returned error 4013 (No memory or reach tenant memory limit) for query 'INSERT INTO sbtest9(k, c, pad) VALUES(...
下面我们将带着问题,与 ChatDBA 进行四轮交互,精彩内容即将开始~
实验
ChatDBA 演示视频,第一时间同步社区视频号及哔哩哔哩,欢迎关注。
ChatDBA 专家模式
专家模式在第一轮对话开始后,会根据问题生成【根因分析树】,展示 ChatDBA 对问题的排查逻辑,方便启发 DBA 快速定位问题。

第一轮交互
将故障问题的具体情况输入给 ChatDBA。
首先,ChatDBA 会根据问题生成初步的分析与初步解决方案,同时为了进一步确定内存不足问题的具体原因,提醒用户通过查看日志文件发现内存不足的相关信息。

第二轮交互
根据上一轮 ChatDBA 提供的命令进行查询,并且将查询到的日志提供给 ChatDBA。
ChatDBA 根据给定的日志信息初步判断问题的原因是租户的内存使用已达到限制,导致内存分配失败。同时需要检查租户不同内存上下文的使用情况,进一步验证结论,并给出相应的解决方法。

第三轮交互
根据上一轮 ChatDBA 的提示,查询租户的内存限制信息,并将查询到的信息提供给 ChatDBA。
ChatDBA 根据租户的内存限制信息,确定导致问题的原因是租户的内存使用已经接近或达到其配置的内存限制,导致内存分配失败,同时分析了主要的内存消耗来源,并给出了对应的解决方案以及后续优化方案。

第四轮交互
根据 ChatDBA 给出的方案二,执行 ALTER RESOURCE UNIT unit_name MEMORY_SIZE = '4G'; 后运行正常。最终原因确定为第三轮对话中的推理结果。
针对内存不足的问题,ChatDBA 给出了一些解决方案,详见实验总结部分。
实验总结
数据库内存不足可能由以下原因导致:
- 内存限制:如 OceanBase 为每个租户设置了内存限制,超出限制时会出现内存不足错误。
- 数据库配置不当:内存相关参数设置过低(如
innodb_buffer_pool_size或ob_server_memory_limit)。 - 查询或操作占用过多内存:复杂查询、大批量插入或更新可能消耗大量内存。
- 连接数过多:过多的并发连接或连接泄漏导致内存耗尽。
- 内存泄漏:数据库或应用程序存在内存泄漏问题。
- 系统资源限制:操作系统对进程的内存限制或物理内存不足。
- 数据量过大:数据库数据量增长未及时优化,导致内存需求激增。
- 磁盘 I/O 问题:磁盘性能瓶颈可能影响内存释放和使用。
- 内存碎片:长时间运行导致内存碎片化,无法高效使用内存。
本次出现的问题是由于租户的内存使用已经接近或达到其配置的内存限制,导致的问题产生。
ChatGPT-4o 对比

更多技术文章,请访问:https://opensource.actionsky.com/
关于 SQLE
SQLE 是一款全方位的 SQL 质量管理平台,覆盖开发至生产环境的 SQL 审核和管理。支持主流的开源、商业、国产数据库,为开发和运维提供流程自动化能力,提升上线效率,提高数据质量。
✨ Github:https://github.com/actiontech/sqle
📚 文档:https://actiontech.github.io/sqle-docs/
💻 官网:https://opensource.actionsky.com/sqle/
👥 微信群:请添加小助手加入 ActionOpenSource
2576

被折叠的 条评论
为什么被折叠?



