天然产物是生物体产生的具有特定生物活性的小分子化合物,是药物发现和生命科学研究的重要工具。其中,微生物来源的天然产物具有多个种类,包括抗生素、激酶抑制剂、动物造模剂等,已成为揭示生命规律、调控细胞功能的不可或缺的生物活性分子。AbMole为全球科研客户提供高纯度、高生物活性的抑制剂、细胞因子、人源单抗、天然产物、荧光染料、多肽、化合物库、抗生素等科研试剂,全球大量文献专利引用。

图 1.来自土壤微生物的抗生素[1]
1. LPS(Lipopolysaccharides,脂多糖)
脂多糖(Lipopolysaccharides, LPS,Abmole,M9524)是革兰氏阴性菌外膜特有的结构成分,其化学结构由疏水性的脂质、核心寡糖以及亲水性的O-特异性多糖链三个功能域构成。脂多糖是一种典型的病原体相关分子模式(PAMP),可被宿主免疫细胞表面的模式识别受体(如Toll样受体4,TLR4)特异性识别,从而触发髓样分化因子88依赖的信号通路,诱导促炎细胞因子(如TNF-α、IL-6)的释放,是引发炎症反应的关键分子。在科研领域,LPS作为一种经典的工具试剂被广泛应用。在免疫学研究中,LPS是促进巨噬细胞、树突状细胞等免疫细胞体外活化与建立炎症模型的重要诱导剂,常用于深入解析天然免疫应答的分子机制。在疾病建模方面,通过给予实验动物(如小鼠)腹腔或静脉注射LPS,可构建大鼠急性肺损伤、小鼠急性胰腺炎等动物模型。
范例详解
Mol Med Rep. 2022 Jul;26(1):220.
宁波大学的实验人员在上述论文中探究了Tranilast 能否通过 CXCR4/JAK2/STAT3 信号通路减轻脂多糖(LPS)诱导的肺损伤,为脓毒症相关的急性肺损伤(ALI)提供更多的抑制方案。由AbMole提供的LPS(Lipopolysaccharides,M9524)作为一种刺激剂,用于模拟脓毒症诱导的急性肺损伤(ALI)的炎症反应。实验人员发现LPS可引起支气管上皮细胞BEAS-2B的凋亡[2]。

图 2. 经LPS处理后,支气管上皮细胞BEAS-2B中凋亡细胞数量显著增加[2]
2. Puromycin(嘌呤霉素)
Puromycin(嘌呤霉素,AbMole,M3637)是一种氨基核苷类抗生素,最初从链霉菌 Streptomyces alboniger 中分离得到。它的核心作用是抑制蛋白质合成,可通过模拟氨酰- tRNA 的3'端结构,进入核糖体的 A 位点并与正在延伸的多肽链形成肽键,导致肽链提前释放,从而终止翻译。Puromycin可以通过抑制蛋白合成诱导细胞死亡,在细胞生物学和分子生物学中常用于筛选稳定表达外源基因的细胞株或菌株。可在质粒或病毒载体中引入 pac 基因(puromycin N-acetyltransferase gene,该基因的翻译产物可乙酰化嘌呤霉素并使其失去蛋白合成抑制活性),因此在细胞表达pac 基因后,可使其产生对嘌呤霉素的抗性。Puromycin常用于哺乳动物细胞、昆虫、真菌细胞的抗性筛选。其最佳筛选浓度因物种和细胞系的差异有所不同,在具体实验时应当先确定杀伤曲线(kill curve),以确定合适的浓度。对Puromycin而言,一般要求能在48–72 小时内杀死未转染细胞的最小浓度为最佳筛选浓度。Puromycin在胃癌细胞系(BGC-823)适宜筛选浓度为1 µg/mL[3],对结肠癌细胞系(HCT116)的最小致死浓度为2.5 µg/mL[4],对乳腺癌细胞系(SKBR3)筛选浓度为0.5 µg/mL[5]。除抗性筛选外,Puromycin在动物和细胞实验中还有着其它应用,例如Puromycin在兔子血管重塑模型中能够降低血管内膜-中膜比,减少弹性蛋白和胶原Ⅲ合成[6]。
范例详解
Nature. 2020 Dec;588(7839):664-669. (IF = 48.5)
浦项科技大学的科研团队在上述国际著名期刊《Nature》中发表的文章构建了一种 “膀胱组装体(Bladder Assembloids)”,该方法解决了传统膀胱癌类器官无法还原体内成熟器官多层架构的局限性。在构建 FOXA1 过表达/敲除的肿瘤类器官中,实验人员使用了由AbMole提供的Puromycin(嘌呤霉素,AbMole,M3637),用于转染后的抗性筛选,筛选浓度为1 μg/mL[7]。

图 3. FOXA1 过表达/敲除的膀胱癌类器官构建[7]
3. Mitomycin C(丝裂霉素C)
Mitomycin C(丝裂霉素 C,简称 MMC,AbMole,M5791)是一种从放线菌 Streptomyces caespitosus 中分离得到的多功能抗生素,核心机制是通过烷化 DNA破坏遗传物质的结构,导致细胞周期停滞和凋亡。Mitomycin C在胞内可与 DNA 双链中的鸟嘌呤残基结合,形成链内交联和链间交联,进而破坏DNA双螺旋结构,阻止DNA复制、转录、修复并引起细胞凋亡。Mitomycin C还具有免疫抑制活性,Mitomycin C可通过抑制淋巴细胞增殖和细胞因子分泌(如 IL-2、IFN-γ),减少免疫细胞对靶细胞的攻击,常用于抑制移植模型中的免疫排斥反应。例如丝裂霉素 C (10 μg/mL) 可通过抑制促炎反应,提高门静脉内胰岛移植模型中胰岛移植物的活性维持期[8]。Mitomycin C还具有肿瘤抑制活性,可抑制膀胱癌细胞、前列腺癌(PC3)、宫颈癌、肺癌等肿瘤细胞以及结直肠癌(CRC)类器官的增殖[8]。在干细胞和类器官研究中,丝裂霉素还具有另一个重要的作用--阻止饲养层细胞的增殖。饲养层细胞是指经过有丝分裂失活处理,铺于培养皿底部,用于支持干细胞体外生长的细胞层,其核心功能是模拟体内干细胞巢的微环境。一般饲养层细胞是由小鼠胚胎成纤维细胞(MEF)、STO、SNL等细胞系经Mitomycin C处理后得到的。Mitomycin C可使上述细胞失去增殖能力但保留分泌生长因子的功能,避免饲养层细胞过度增殖干扰目标细胞。Mitomycin C还可用于细胞划痕实验,该实验主要评估细胞的迁移能力,为避免细胞增殖对实验结果的影响,可在实验开展前用低浓度的Mitomycin C(常见为1-10 μg/mL)处理1~2小时,以抑制细胞的增殖[9]。
范例详解:
Stem Cell Res Ther. 2024 Sep 11;15(1):295.
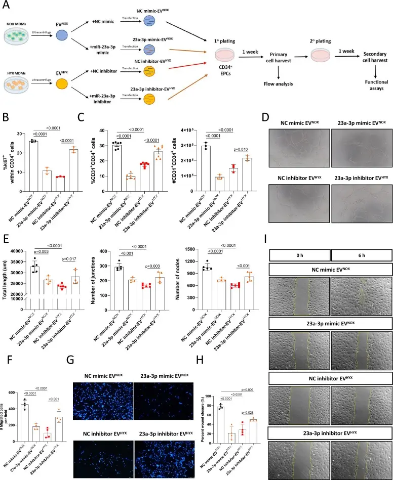
南方医科大学、深圳市妇幼健康与疾病重点实验室的科研人员在上述文章中建立了高氧诱导的肺损伤小鼠模型,用于研究早产个体中高氧诱导肺损伤的机理。实验人员发现巨噬细胞来源的细胞外囊泡(EV)可通过传递 miR-23a-3p,进而诱导内皮祖细胞(EPC)损伤,并抑制EPC形成新生血管。在实验设计中,科研人员使用了AbMole的Mitomycin C(10μg/mL,丝裂霉素 C,Ametycine,AbMole,M5791)处理EPC细胞并进行划痕实验,探究EV对EPC迁移能力的影响,其中Mitomycin C的主要作用是排除细胞增殖对划痕实验的影响[9]。

图 4. EV对EPC细胞的影响[9]
4. Streptozotocin(STZ,链脲佐菌素)
Streptozotocin(STZ,链脲佐菌素,AbMole,M2082)是一种从土壤细菌Streptomyces achromogenes获得的抗生素。其独特的分子结构(含葡萄糖基、亚硝基脲基团)使其既能靶向高表达葡萄糖转运体(GLUT2)的细胞,又能通过烷化作用损伤DNA,这一特性使其在生物学研究,尤其是糖尿病模型构建和肿瘤研究中成为重要的工具分子。在动物糖尿病造模方面,STZ的分子结构中含有葡萄糖胺,位于胰腺细胞膜上的GLUT2会将其误认为是葡萄糖并转运到β细胞内,这使得β细胞成为STZ的主要靶点。进入细胞后,STZ的亚硝基脲基团会分解,产生高活性的碳正离子和一氧化氮(NO)。这些活性分子会攻击DNA分子,导致DNA链的断裂和碱基的烷基化。这种对β细胞的破坏可导致实验动物的胰岛素合成和分泌能力严重受损,最终诱发糖尿病。STZ可用于小鼠、大鼠、豚鼠、仓鼠、兔子的1型和2型糖尿病模型的构建。例如STZ的单次高剂量注射可诱导大鼠(55 mg/kg)[10]、小鼠(180 mg/kg)[11]的1型糖尿病。STZ(例如30-40 mg/kg)的多次低剂量注射或通过缓释泵的给药方案可用于模拟2型糖尿病[12]。需要注意的是,STZ一般用pH为4.2-4.5的柠檬酸缓冲液配制。2014年,AbMole的两款抑制剂分别被西班牙国家心血管研究中心和美国哥伦比亚大学用于动物体内实验,相关科研成果发表于顶刊 Nature 和 Nature Medicine。
范例详解:
Sci Adv. 2020 Jul 10;6(28):eaba7260.
北京化工大学的实验人员在上述文章中研究了一种集成的微针贴片(Integrated Microneedle Patch, IMP),该贴片能够模拟生理性的胰岛素分泌模式,用于控制糖尿病动物模型的餐后血糖波动。文章详细描述了这种微针贴片的设计、制备、体外和体内实验验证,以及其在糖尿病研究中的潜在应用。由AbMole提供的Streptozotocin(STZ,链脲佐菌素,M2082)在上述文章中用于诱导糖尿病大鼠模型[13]。

图 5. STZ诱导的大鼠糖尿病模型
5. Blasticidin S(灭瘟素S)
Blasticidin S(灭稻瘟菌素S,AbMole,M9163)是一种由灰色产色链霉菌(Streptomyces griseochromogenes)产生的核苷类抗生素。它最初被发现具有较强的抗真菌活性,特别是能有效防治水稻的稻瘟病(由稻瘟菌 Magnaporthe oryzae 引起)。其核心生物学功能是通过特异性抑制真核细胞的蛋白质合成,实现对细胞的杀伤;此外,Blasticidin S还可以和哺乳动物终止复合物相互作用,阻止新生肽链的释放。经基因工程改造后,Blasticidin S及其抗性基因(bsr或bls)已成为生物学研究中高效的筛选工具,广泛应用于细胞系构建、转基因动植物制备等需要抗性筛选的实验。Blasticidin S的主要靶点是真核生物核糖体的大亚基(60S),其抗性基因(如bsr)可编码一种乙酰转移酶使Blasticidin S失活。Blasticidin S除了用于哺乳动物细胞的筛选外,还能用于藻类的抗性筛选,例如有文章发现Blasticidin S在固体或者液体培养环境中均能有效抑制莱茵衣藻的生长,其最小抑制浓度为50 μg/mL[14]。此外,作为首个取代汞制剂的生物源抑制剂,Blasticidin S(杀稻瘟菌素,AbMole,M9163)广泛用于防治稻瘟病(Magnaporthe oryzae),可通过抑制真菌蛋白质合成,阻断孢子萌发与菌丝扩展,有效降低病害传播。

图 6. 冷冻电镜解析哺乳动物终止复合物(TC)的结构与BlaS之间的互作[15]
6. Hygromycin B (潮霉素B)
Hygromycin B (Hygrovetine,AbMole,M2761,潮霉素B)是一种由吸水链霉菌(Streptomyces hygroscopicus)产生的氨基糖苷类抗生素,具有抗寄生虫和抗细菌活性。Hygromycin B(潮霉素B)可结合核糖体 A位点、抑制核糖体在mRNA上的移动并诱导错误的蛋白翻译。Hygromycin B也是抗性筛选中常用的抗生素之一,其抗性基因为hph 或 HPTH,该基因可通过磷酸化修饰Hygromycin B诱导后者的失活。Hygromycin B的细胞杀伤能力较为温和,特别适合脆弱细胞的抗性筛选。Hygromycin B可用于酵母、大肠杆菌、植物和哺乳动物等真原核细胞的抗性筛选。其中,Hygromycin B是植物遗传转化中最常用的筛选用抗生素之一,对大多数植物物种(如拟南芥、水稻、烟草等)的细胞和愈伤组织都非常有效。
范例详解
J Med Chem. 2023 Dec;17138–17154.
兰州大学、徐州医科大学的研究团队在上述文章中以之前发现的神经肽 FF受体多功能激动剂 DN-9 为基础,设计并合成了7种订书肽(Stapled Peptides)类似物,并通过多维度实验评估它们的活性,最终筛选出最优候选活性分子。在实验中,为了筛选稳定表达阿片受体及神经肽FF受体的CHO细胞,科研人员使用了由AbMole提供的Hygromycin B(潮霉素 B,AbMole,M2761),筛选浓度为100 μg/mL[16]。

图 7. 7种订书肽的筛选结果[16]
7. Trichostatin A (曲古抑菌素A)
Trichostatin A(TSA,AbMole,M1753)是一种由链霉菌(Streptomyces hygroscopicus)产生的抗真菌抗生素。Trichostatin A通过抑制HDAC的活性,阻止组蛋白尾部赖氨酸残基上乙酰基团的去除,从而改变染色质的结构,调节基因表达。Trichostatin A能够抑制I类和Ⅱ类HDAC家族的活性,通过增加组蛋白的乙酰化水平,调控基因表达。Trichostatin A的生物学效应包括诱导细胞凋亡、抑制肿瘤增殖、诱导干细胞分化和调节免疫系统等。Trichostatin A对HeLa细胞的IC50值为20 nM[17];TSA(25 ng/mL)处理肺癌A549细胞48小时后,细胞凋亡率显著增加[18];Trichostatin A(1 μM)与Cisplatin(顺铂)的联用,可增强caspase-3/6的活化,诱导卵巢癌细胞的凋亡[19]。Trichostatin A还可以诱导细胞的定向分化,例如100 nM的TSA和2 μM的5-Azacytidine(5-AzaC) 联用,可诱导间充质干细胞的分化,分化谱系包括成骨、软骨和神经细胞[20];Trichostatin A(1 ng/mL)可诱导iPSC(诱导多能干细胞)的心肌分化[21];Trichostatin A还可通过改变Runx2上的表观遗传修饰来促进大鼠脂肪来源干细胞的成骨分化[22]。
范例详解
Adv Sci (Weinh). 2024 Oct;11(38):e2309755.
复旦大学的实验人员在上述论文中首次对HRD(同源重组缺陷型)和HRP(同源重组正常型)两种高级别浆液性卵巢癌(HGSTOC)进行了综合 scRNA-seq 和 scTCR-seq 分析,发现 HRD 和HRP存在不同的肿瘤免疫微环境,特别是 HRP 肿瘤组织高度富集表达HDAC1的上皮细胞和 M2 巨噬细胞。因此,科研人员提出了HDAC抑制剂(HDACis)可能是一种有效的抑制策略,并通过动物实验进行了验证。在具体的实验中,科研人员使用了由AbMole提供的Trichostatin A(TSA,曲古抑菌素A,AbMole,M1753)和Olaparib(AZD2281,AbMole,M1664)分别作为HDAC抑制剂和PARP抑制剂,进行了动物实验,结果显示Trichostatin A和Olaparib的组合方案有效抑制了SKOV3移植小鼠肿瘤的增殖[23]。

图 8. Trichostatin A和Olaparib的组合方案对SKOV3移植小鼠肿瘤的抑制[23]
8. Nigericin(尼日利亚菌素)
Nigericin(尼日利亚菌素,AbMole,M7029)是一种多烯类抗生素,最初提取自土壤细菌Streptomyces hygroscopicus的发酵产物。Nigericin可将一个钾离子(K+)运出细胞(或细胞器)的同时,将一个质子(H+)运入。上述过程是电中性的,因交换的离子所带电荷相同,因此不会直接改变膜电位,但会改变跨膜的pH梯度(ΔpH)。在线粒体中,Nigericin可通过破坏线粒体的质子梯度,解偶联氧化磷酸化,抑制ATP的合成;Nigericin还可破坏溶酶体的pH环境。Nigericin还是一种NLRP3炎症小体的激活剂。NLRP3炎症小体是先天免疫系统中的一种关键蛋白质复合物,其激活会促使白细胞介素-1β(IL-1β)等促炎细胞因子的成熟和分泌,与多种自身炎症性疾病相关。Nigericin可直接模拟NLRP3的激活信号(离子失衡和线粒体损伤),解除NLRP3的抑制状态。例如Nigericin(10 μM,3h)可诱导原代巨噬细胞的NLRP3的激活[24]。
范例详解
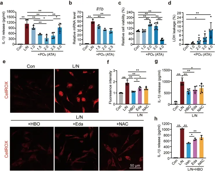
Sci Rep. 2024 Sep 13;14(1):21410.
南通大学的科研人员在该文章中探究了高压氧(HBO)治疗对卒中后高血糖小鼠出血性转化(HT)的保护机制。AbMole的Nigericin(尼日利亚菌素,AbMole,M7029)在本研究中作为体外激活 NLRP3 炎症小体的工具分子,用于模拟缺血再灌注后小胶质细胞的炎症活化状态,验证 HBO 对 NLRP3 通路的直接抑制作用。

图 9. 小鼠早期HBO处理通过活性氧(ROS)直接抑制小胶质细胞中NF-κB/NLRP3/IL-1β信号通路的激活[25]
9. Staurosporine(星孢菌素,STS,AM-2282)
Staurosporine(星孢菌素,AbMole,M2066)是一种由Streptomyces staurosporeus产生的吲哚咔唑类生物碱。Staurosporine具有广谱且高效的激酶抑制活性。在作用机制上,星孢菌素的分子结构模拟了ATP的腺嘌呤部分,使其能够高亲和地结合于蛋白激酶的ATP结合口袋中。这种结合在空间上阻断了ATP的进入,从而抑制了激酶的催化活性。Staurosporine(星孢菌素)对PKC、PKA、PKG、酪氨酸激酶、CaMKII等多种丝氨酸/苏氨酸激酶和酪氨酸激酶均有强大的抑制能力。Staurosporine还是一种强效凋亡诱导剂,在胰腺癌细胞中,1 μM的Staurosporine可激活caspase-9、降低Bcl2和Bad表达,显著增加凋亡率[26]。此外,Staurosporine可以作为激酶抑制剂研发过程中的先导化合物,为设计选择性激酶抑制剂提供基础[27]。Staurosporine(星孢菌素)还能够显著影响细胞骨架的结构和功能,尤其是对微丝(actin filaments)的调控。例如在20 nM的Staurosporine作用下,PTK2细胞在60分钟内微丝束逐渐变薄并消失[28]。
范例详解
Biomaterials. 2021 Aug;275:120958.
浙江大学的科研人员在上述研究中构建了一种含ROS响应性过草酸酯键的糖脂纳米载体(CSOPOSA),并通过 S1PR1 拮抗剂 Ex 26修饰(Ex 26-CSOPOSA),实现了对肿瘤细胞和肿瘤相关巨噬细胞(TAMs)双靶向递送 c-Myc 抑制剂 JQ1的目的。在实验设计中,AbMole的Staurosporine (STS,AM-2282,星孢菌素,AbMole,M2066)作为蛋白激酶抑制剂,被用于诱导 4T1 肿瘤细胞凋亡,以制备凋亡肿瘤细胞条件培养基(ACM)。具体而言,用 0.5 μg/ml 的 Staurosporine 处理 4T1 细胞 12 小时,可诱导 94.4% 的细胞凋亡,收集该条件培养基用于后续研究,以探讨凋亡肿瘤细胞分泌的 S1P 对巨噬细胞M2 极化的诱导作用,及 Ex 26 修饰的纳米载体对这一过程的阻断效果[29]。

图 10.通过流式细胞术(FCM)检测由Staurosporine(0.5 μg/mL)诱导的4T1细胞凋亡实验[29]
10. 万古霉素(Vancomycin)
万古霉素(Vancomycin,AbMole,M4862)是一种糖肽类抗生素,其分子结构特征为一个三环七肽骨架与两个糖基取代基团,这一结构能通过形成特异性氢键,高亲和力地结合至细菌细胞壁肽聚糖前体末端的D-丙氨酰-D-丙氨酸(D-Ala-D-Ala)结构。该作用机制使Vancomycin可有效抑制肽聚糖链的延伸与成熟,最终导致细菌因细胞壁合成缺陷而死亡。在科研应用中,万古霉素以其独特的作用靶点,常用于研究革兰氏阳性菌(尤其是耐甲氧西林金黄色葡萄球菌,MRSA)细胞壁生物合成过程、细菌耐受性的获得机制、动物细菌感染模型的抑制。此外,Vancomycin还能作为骨架分子,开发新型抗生素。
范例详解
ACS Nano. 2023 Apr 11;17(7):6466-6479
哈佛医学院布里格姆妇女医院、北京化工大学的科研人员在该文章中构建了可靶向间充质干细胞(MSCs)的光热响应型纳米片,可在近红外光的辐射下产生39℃的温度,以触发药物释放、加速纳米片降解以及诱导MSCs的热激蛋白表达上调,最终实现抗菌和加速生物矿化以修复骨折的目的。在该研究中,实验人员使用来自AbMole的Vancomycin(万古霉素,AbMole,M4862)作为纳米载体中的抗菌剂,用于抑制小鼠骨折模型中的细菌繁殖。

图 11. In vitro evaluation of the different types of scaffolds for bone regeneration[30]
11. 细胞松弛素B(Cytochalasin B)
Cytochalasin B(细胞松弛素B,AbMole,M9203)是一种来源于真菌的次生代谢产物,属于细胞松弛素家族。在细胞生物学中,细胞松弛素B作为一种经典的、高特异性的肌动蛋白聚合抑制剂,其主要作用机制是通过与肌动蛋白丝(F-肌动蛋白)的快速生长端("barbed end")结合,阻断肌动蛋白单体的加入,进而破坏微丝骨架的网络结构与动态平衡。这一特性使其在科研中成为一种不可或缺的工具。在细胞形态与运动研究中,它被广泛应用于抑制细胞质分裂:通过干扰收缩环的微丝组装,可诱导形成多核细胞,为研究细胞周期调控及胞质分裂机制奠定了基础;同时,它也能有效抑制细胞的阿米巴样运动及巨噬细胞的吞噬作用,借此探究细胞迁移的力学原理。在膜运输领域,细胞松弛素B还能通过破坏皮下的肌动蛋白网络,抑制细胞内吞。细胞松弛素B作为一种多功能的天然产物,是研究细胞骨架动力学、细胞形态发生、运动及物质运输等基本细胞生物学过程的常用分子。
范例详解
Cell Commun Signal. 2023 Jan 23;21(1):22.
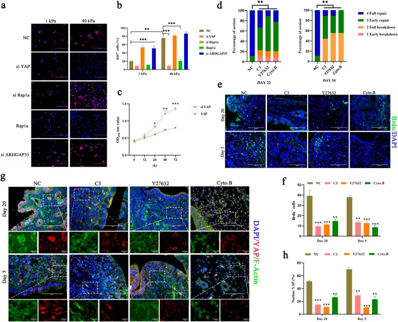
安徽农业大学的科研人员在该文章中揭示了细胞外基质(ECM)硬度通过 Rap1a/ARHGAP35/RhoA/F-actin/YAP 信号轴调控子宫修复的分子机制,明确机械转导是促进子宫内膜再生的关键驱动力。在实验中,科研人员使用了来自AbMole的两款产品:Cytochalasin B(细胞松弛素B,AbMole,M9203)、Y-27632(AbMole,M1817)分别用于验证 F-actin和ROCK在上述信号轴中的作用。

图 12. Mechanotransduction contributes to ESC proliferation during uterine regeneration in a Rap1a/ARHGAP35/RhoA/F-actin YAP-dependent manner.
从蛋白质合成抑制到表观遗传调控,从构建疾病模型到筛选稳定细胞株,这些微生物来源的天然产物构成了生命科学研究的重要工具。深入理解其机制,便能精准驾驭其应用。AbMole持续为全球科研工作者提供高纯度的天然产物,以更高的品质,助力您不断取得科研新突破。
AbMole是ChemBridge中国区官方指定合作伙伴。

参考文献及鸣谢
[1] Niharika Chandra, Sunil Kumar, Antibiotics producing soil microorganisms, Antibiotics and Antibiotics Resistance Genes in Soils: Monitoring, Toxicity, Risk Assessment and Management, Springer2017, pp. 1-18.
[2] Y. Lou, Z. Huang, H. Wu, et al., Tranilast attenuates lipopolysaccharide‑induced lung injury via the CXCR4/JAK2/STAT3 signaling pathway, Molecular medicine reports 26(1) (2022).
[3] Y. Liu, C. Shao, L. Zhu, et al., High Expression of ABL2 Suppresses Apoptosis in Gastric Cancer, Digestive diseases and sciences 63(9) (2018) 2294-2300.
[4] T. T. Hu, J. W. Yang, Y. Yan, et al., Detection of genes responsible for cetuximab sensitization in colorectal cancer cells using CRISPR-Cas9, Bioscience reports 40(10) (2020).
[5] X. Ma, R. Cao, H. Xiao, et al., Establishment of a type II insulin-like growth factor receptor gene site-integrated SKBR3 cell line using CRISPR/Cas9, Oncology letters 20(6) (2020) 354.
[6] P. Boettger, H. Schwertz, H. Platsch, et al., Intramural Administration of Translational Inhibitor Puromycin Upon Balloon Angioplasty Inhibits SMC Proliferation and Protein Synthesis-Vascular Proteome Profiling Analysis, Proteomics. Clinical applications 19(3) (2025) e202400066.
[7] E. Kim, S. Choi, B. Kang, et al., Creation of bladder assembloids mimicking tissue regeneration and cancer, Nature 588(7839) (2020) 664-669.
[8] Kei Yamane, Takayuki Anazawa, Seiichiro Tada, et al., Mitomycin C treatment improves pancreatic islet graft longevity in intraportal islet transplantation by suppressing proinflammatory response, 10(1) (2020) 12086.
[9] X. Wang, F. Yao, L. Yang, et al., Macrophage extracellular vesicle-packaged miR-23a-3p impairs maintenance and angiogenic capacity of human endothelial progenitor cells in neonatal hyperoxia-induced lung injury, Stem cell research & therapy 15(1) (2024) 295.
[10] M. Alaee, J. Amri, H. Karami, et al., Allium jesdianum hydro alcoholic extract ameliorates diabetic nephropathy by suppressing connective tissue growth factor (CTGF) and receptor for advanced glycation endproducts (RAGE) gene expression in diabetic rats with streptozotocin, Hormone molecular biology and clinical investigation 42(2) (2021) 167-174.
[11] Sachin Arora, Shreesh Kumar Ojha, Divya %J Global Journal of Pharmacology Vohora, Characterisation of streptozotocin induced diabetes mellitus in swiss albino mice, 3(2) (2009) 81-84.
[12] Ming Zhang, Xiao-Yan Lv, Jing Li, et al., The characterization of high‐fat diet and multiple low‐dose streptozotocin induced type 2 diabetes rat model, 2008(1) (2008) 704045.
[13] B. Z. Chen, L. Q. Zhang, Y. Y. Xia, et al., A basal-bolus insulin regimen integrated microneedle patch for intraday postprandial glucose control, Science advances 6(28) (2020) eaba7260.
[14] F. de Carpentier, J. Le Peillet, N. D. Boisset, et al., Blasticidin S Deaminase: A New Efficient Selectable Marker for Chlamydomonas reinhardtii, Frontiers in plant science 11 (2020) 242.
[15] K. T. Powers, F. Stevenson-Jones, S. K. N. Yadav, et al., Blasticidin S inhibits mammalian translation and enhances production of protein encoded by nonsense mRNA, Nucleic acids research 49(13) (2021) 7665-7679.
[16] M. Zhang, B. Xu, N. Li, et al., All-Hydrocarbon Stapled Peptide Multifunctional Agonists at Opioid and Neuropeptide FF Receptors: Highly Potent, Long-Lasting Brain Permeant Analgesics with Diminished Side Effects, J Med Chem 66(24) (2023) 17138-17154.
[17] B. R. You, W. H. Park, Trichostatin A induces apoptotic cell death of HeLa cells in a Bcl-2 and oxidative stress-dependent manner, International journal of oncology 42(1) (2013) 359-66.
[18] S. T. Chan, N. C. Yang, C. S. Huang, et al., Quercetin enhances the antitumor activity of trichostatin A through upregulation of p53 protein expression in vitro and in vivo, PloS one 8(1) (2013) e54255.
[19] Y. Zhou, Q. Luo, F. Zeng, et al., Trichostatin A Promotes Cytotoxicity of Cisplatin, as Evidenced by Enhanced Apoptosis/Cell Death Markers, Molecules (Basel, Switzerland) 29(11) (2024).
[20] Hye Joung Kim, Yong-Rim Kwon, Yu-Jin Bae, et al., Enhancement of human mesenchymal stem cell differentiation by combination treatment with 5-azacytidine and trichostatin A, Biotechnology letters 38(1) (2016) 167-174.
[21] Shiang Y. Lim, Priyadharshini Sivakumaran, Duncan E. Crombie, et al., Trichostatin A Enhances Differentiation of Human Induced Pluripotent Stem Cells to Cardiogenic Cells for Cardiac Tissue Engineering, Stem cells translational medicine 2(9) (2013) 715-725.
[22] Xiaoqing Hu, Xin Zhang, Linghui Dai, et al., Histone deacetylase inhibitor trichostatin A promotes the osteogenic differentiation of rat adipose-derived stem cells by altering the epigenetic modifications on Runx2 promoter in a BMP signaling-dependent manner, 22(2) (2013) 248-255.
[23] J. Qiu, T. Ren, Q. Liu, et al., Dissecting the Distinct Tumor Microenvironments of HRD and HRP Ovarian Cancer: Implications for Targeted Therapies to Overcome PARPi Resistance in HRD Tumors and Refractoriness in HRP Tumors, Advanced science (Weinheim, Baden-Wurttemberg, Germany) 11(38) (2024) e2309755.
[24] Jie Shi, Yang Xia, Huihong Wang, et al., Piperlongumine is an NLRP3 inhibitor with anti-inflammatory activity, 12 (2022) 818326.
[25] Yanan Guo, Jiayi Liu, Xingyue Du, et al., ROS exhaustion reverses the effects of hyperbaric oxygen on hemorrhagic transformation through reactivating microglia in post-stroke hyperglycemic mice, Scientific reports 14(1) (2024) 21410.
[26] M. Malsy, D. Bitzinger, B. Graf, et al., Staurosporine induces apoptosis in pancreatic carcinoma cells PaTu 8988t and Panc-1 via the intrinsic signaling pathway, European journal of medical research 24(1) (2019) 5.
[27] Y. Hirozane, M. Toyofuku, T. Yogo, et al., Structure-based rational design of staurosporine-based fluorescent probe with broad-ranging kinase affinity for kinase panel application, Bioorganic & medicinal chemistry letters 29(21) (2019) 126641.
[28] K. K. Hedberg, G. B. Birrell, D. L. Habliston, et al., Staurosporine induces dissolution of microfilament bundles by a protein kinase C-independent pathway, Experimental cell research 188(2) (1990) 199-208.
[29] X. Zhou, X. Liu, X. Yang, et al., Tumor progress intercept by intervening in Caveolin-1 related intercellular communication via ROS-sensitive c-Myc targeting therapy, Biomaterials 275 (2021) 120958.
[30] X. Zhang, Q. Li, L. Li, et al., Bioinspired Mild Photothermal Effect-Reinforced Multifunctional Fiber Scaffolds Promote Bone Regeneration, ACS nano 17(7) (2023) 6466-6479.

被折叠的 条评论
为什么被折叠?



