
自新型冠状病毒(SARS-CoV-2)引发的COVID-19疫情爆发以来,全球公共卫生系统面临着前所未有的挑战。尽管多种疫苗已在全球范围内广泛应用,有效遏制了疫情的蔓延,但疫苗效力的持久性以及新变异株的出现仍然是当前亟待解决的问题。
由四川大学附属华西医院,四川大学老龄化研究与癌症药物靶点实验室,生物治疗国家重点实验室的Hong Lei, Aqu Alu, Jingyun Yang 等人发表了名为《Intranasal administration of a recombinant RBD vaccine induces long-term immunity against Omicron-included SARS-CoV-2 variants》的文章,文章揭示了鼻内接种重组受体结合域(RBD)疫苗在诱导对包括奥密克戎变异株在内的SARS-CoV-2变异株长期免疫应答方面的潜力,为COVID-19疫苗的研发提供了新的视角。其中使用了AbMole的FTY720 hydrochloride(M3422)产品。
当前市售的多种疫苗在预防重症和死亡方面表现出色,但随着时间推移,其免疫应答逐渐减弱,特别是在面对不断出现的病毒变异株时,现有疫苗的效力面临挑战。黏膜免疫在阻止病毒在呼吸道黏膜复制和传播中的关键作用逐渐受到重视。传统的肌肉注射疫苗虽然能够诱导强烈的系统性免疫应答,但在诱导黏膜免疫方面效果有限。因此,开发能够同时诱导系统性和黏膜免疫应答的新型疫苗成为当务之急。
研究团队基于SARS-CoV-2的RBD区域,开发了一种鼻内接种的重组RBD疫苗。RBD是SARS-CoV-2刺突蛋白上与血管紧张素转化酶2(ACE2)受体结合的关键区域,也是疫苗设计的主要靶点。为了增强疫苗的免疫原性,研究团队选用了聚乙烯亚胺(PEI)作为佐剂,通过鼻内滴注的方式对小鼠进行了三剂疫苗接种,并在接种后一年对疫苗的免疫原性和安全性进行了全面评估。
研究结果显示,接种后一年,小鼠血清中仍维持着高水平的RBD特异性IgG抗体。这些抗体包括IgG1(Th2相关)和IgG2a/b/c(Th1相关)亚型,表明疫苗诱导了全面而持久的体液免疫应答。通过伪病毒中和实验进一步验证,这些抗体能够有效中和包括奥密克戎在内的多种SARS-CoV-2变异株的感染,显示了疫苗对变异株的广泛交叉保护能力。

图1 使用 RBD 疫苗鼻内免疫后 1 年的体液反应。
除了系统性免疫应答外,疫苗还成功诱导了呼吸道黏膜中的分泌型IgA(sIgA)抗体。sIgA是黏膜免疫的重要组成部分,能够在感染部位直接中和病毒,阻止其进一步传播。本研究中,小鼠呼吸道黏膜中的sIgA抗体水平显著升高,表明疫苗在诱导黏膜免疫方面也表现出色。

图2 鼻内免疫 RBD 疫苗的小鼠免疫血清的长期功能表征。
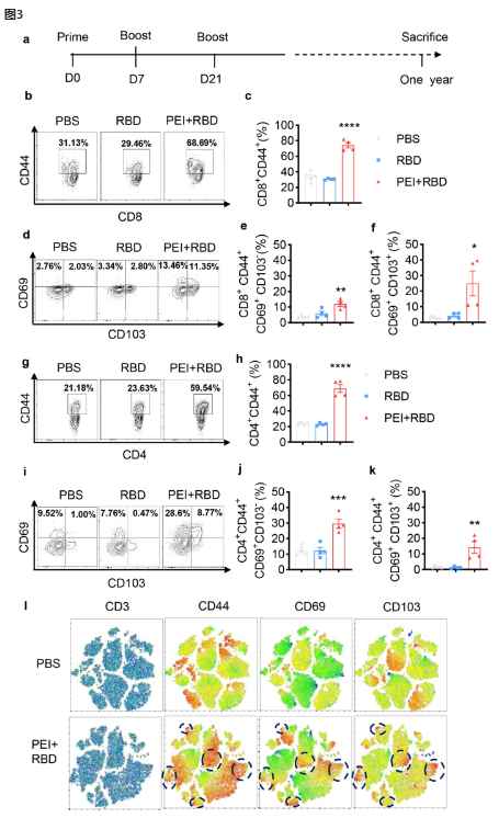
疫苗接种在肺组织中诱导了持久的CD4+和CD8+TRM细胞应答。这些TRM细胞高表达组织驻留标记物CD69和CD103,能够在肺部长期存在并随时准备应对再次感染。通过功能性实验验证,肺TRM细胞能够迅速产生IFN-γ和TNF-α等细胞因子,对病毒感染产生有效防御。

图3 使用佐剂 RBD 疫苗进行鼻内免疫可诱导长效肺 T马币免疫反应。
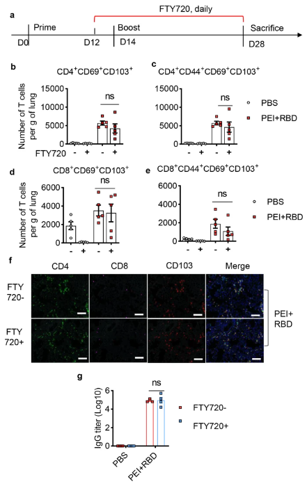
研究团队通过阻断T细胞从淋巴结的迁移发现,初次免疫时T细胞主要在淋巴结中激活后迁移到肺部,分化为肺TRM细胞。而在加强免疫阶段,肺TRM细胞的维持则主要通过肺部局部的T细胞增殖来实现,而非依赖于从淋巴结的重新迁移。这一发现揭示了疫苗诱导肺TRM细胞持久存在的内在机制。

图4 使用佐剂 RBD 疫苗进行鼻内免疫可直接激活肺部的 T 细胞。
在长期安全性评估中,接种后一年小鼠的体重、外观、行为和食欲均未出现明显变化。病理学和血液学检查也未发现异常,表明该疫苗在小鼠中具有良好的耐受性和安全性。这为疫苗未来在人类中的应用提供了重要依据。
本研究通过全面的实验设计和详细的数据分析,证实了鼻内接种重组RBD疫苗在诱导长期免疫应答方面的卓越表现。该疫苗不仅能够在血清中产生高水平的中和抗体,还能够在黏膜部位产生有效的免疫应答,并诱导肺部强大的细胞免疫。这些特点使得该疫苗在预防COVID-19及其变异株感染方面具有巨大的潜力。
未来,研究团队将进一步优化疫苗配方和生产工艺,推动其向临床试验阶段迈进。同时,也将探索该疫苗对其他呼吸道病毒疾病的防治效果,为全球公共卫生事业贡献更多的智慧和力量。
综上所述,鼻内接种重组RBD疫苗作为一种新型疫苗候选方案,展示了其在诱导长期免疫应答方面的独特优势和应用前景。随着研究的深入和技术的不断进步,相信这种疫苗将在未来疫情防控中发挥重要作用。
1721

被折叠的 条评论
为什么被折叠?



