
AbMole(奥默生物)是ChemBridge在中国的唯一官方指定合作伙伴。
由来自中山大学的JiZhou Tan,JiaPing Li以及广州中医药大学的YuanQing Zhang等多名研究人员在Acta Pharm Sin B期刊(IF=14.5)上,共同发表了题为“Anti-PD-L1 antibody enhances curative effect of cryoablation via antibody-dependent cell-mediated cytotoxicity mediating PD-L1highCD11b+ cells elimination in hepatocellular carcinoma”的研究成果,在该文章中,研究人员使用了购自AbMole的Atezolizumab(M6101)和 Avelumab(M3813),揭示了 PD-L1 抗体通过诱导 NK 细胞的抗体依赖性细胞介导的细胞毒性(ADCC)效应,从而清除PD-L1highCD11b+细胞的新机制,并为冷冻消融与PD-L1阻断联合应用于肝细胞癌的相关研究提供了依据。

冷冻消融(CRA)和微波消融(MWA)是肝细胞癌(HCC)的两种主要研究方法。然而,哪种效果更好且更适合与免疫方法相结合仍存在争议。
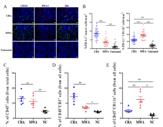
有研究报道,射频消融(RFA)会引发局部炎症,导致浸润肿瘤微环境的免疫抑制性CD11b+髓系细胞增加,从而阻碍消融术后免疫研究的效果。研究人员首先收集接受CRA和MWA后的HCC患病受试者的临床样本,发现MWA组PD-L1+CD11b+细胞显著增加,而CRA组中PD-L1+肿瘤细胞显著增加(图1A,B)。随后研究人员建立BALB/c小鼠模型,发现与MVA组相比,CRA组中T细胞浸润频率较高,PD-L1highCD11b+细胞较少(图1C-E),并且肿瘤细胞PD-L1表达上调,说明CRA在抗PD-L1联合应用方面可能比MVA更有潜力。

图 1 A. 消融后第14天,对CRA/MWA患病受试者的肿瘤活检样本进行免疫荧光染色。B. 每1 mm2视野中PD-L1+肿瘤细胞和PD-L1+CD11b+细胞的数量。C-E. CD45+、CD3+T细胞和CD11b+髓系细胞的数量。
接下来,研究人员在CRA和MWA消融后使用PD-L1抗体(图2A)处理。H&E染色(图2D)和总体生存曲线(图2E)结果显示,CRA+抗小鼠PD-L1(CRA+a-PDL1)组的肿瘤体积较其他组明显缩小(图2B,C),坏死面积最大且预后优于其他组,说明联合应用抗PD-L1抗体能提高CRA的效果,并且比联合MWA的效果更好。

图 2 A. 动物实验示意图。将H22细胞皮下注射到BALB/c小鼠体内。12天后,进行冷冻消融或微波消融,同时通过尾部注射抗小鼠PD-L1抗体,每3天注射一次,每次10 mg/kg。两周后,处死所有小鼠。B-C. 6组小鼠的肿瘤重量。D. 肿瘤组织切片的H&E染色。红线代表肿瘤活区和坏死区的边缘。E. 6组小鼠的存活率。
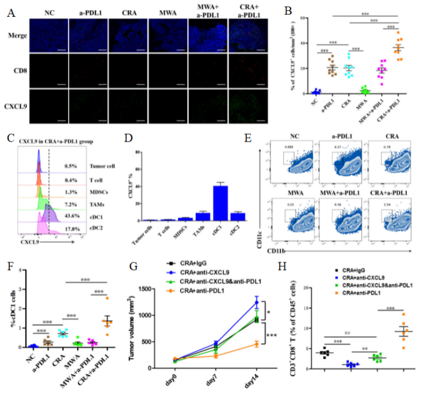
通过流式细胞术分析,研究人员发现CRA+a-PDL1组CD3+CD8+T细胞的频率明显增加,新抗原特异性标志物CD39表达升高,IFN-γ分泌增加,抗肿瘤活性更强。免疫荧光图像显示,CRA+a-PDL1处理后,CD11c+CD11b-细胞(即cDC1细胞)的频率增加(图3E,F),CXLC9增多,同时CD8+T细胞招募也增加(图3A,B),且CXCL9主要cDC1细胞产生(图3C,D)。随后使用动物模型进一步研究,发现应用抗CXCL9能明显抑制CRA+抗-PD-L1对HCC小鼠模型的效果(图3G,H),表明抗-PD-L1能通过增强cDC1的CXCL9分泌,从而促进CRA后CD8+T细胞的募集。

图 3 A. 肿瘤组织切片的免疫荧光染色。B. 6组小鼠中发现的CD8+T细胞和CXCL9+点在每个视野中的百分比。C-D. 肿瘤微环境中不同类型细胞门控CXCL9频率的代表性流式细胞术分析。E-F. 对肿瘤浸润的CD45+细胞标记的CD11c+CD11b-cDC1细胞进行流式细胞术定量分析。G-H. 将H22细胞皮下注射到BALB/c小鼠体内。12天后,进行冷冻消融或微波消融,每3天通过尾部注射抗小鼠CXCL9中和抗体(10 mg/kg)或抗小鼠PD-L1抗体(10 mg/kg)。
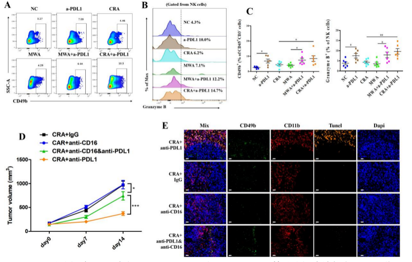
进一步研究发现,a-PDL1组和CRA+a-PDL1组CD49b+NK细胞在肿瘤微环境中的浸润增加,抗肿瘤活性提高(图4A-C)。给小鼠模型注射ADCC阻断抗体(抗CD16抗体)后,发现能明显降低CRA+抗-PDL1联合处理的效果(图4D)。此外,与CRA+anti-PDL1组相比,CRA+anti-PDL1&anti-16组的NK细胞更少,CD11b+髓系细胞的信号也更弱(图4E),表明CRA和抗PD-L1抗体的联合应用能通过NK介导的ADCC作用减少PD-L1highCD11b+髓系细胞的数量,从而改善消融术后的免疫抑制微环境。

图 4 A-B. 流式细胞图。C.各组CD49b+(NK)和Granzyme B+的流式细胞计数定量。D. 将H22细胞皮下注射到BALB/c小鼠体内。12天后进行冷冻或微波消融,每3天通过尾部注射注入相应的抗体。抗小鼠CD16中和抗体的ADCC阻断试验。E. 肿瘤组织切片的免疫荧光染色。
最后,通过对比Atezolizumab和 Avelumab两种抗体的作用效果,发现具有野生型Fc区的 Avelumab可以诱导更强的NK介导的ADCC效应,从而更好的消除肿瘤浸润的PD-L1highCD11b+细胞和PD-L1high肿瘤细胞。
该研究使用了购自AbMole的Atezolizumab(M6101)和Avelumab(M3813)两种PD-L1抗体,Atezolizumab为Fc区N298A点突变抗体,消除了ADCC效应,而野生型Fc区PD-L1抗体 Avelumab则具有ADCC效应。
流式细胞仪分析结果显示,Avelumab对小鼠NK细胞上的CD16有更强的亲和力,小鼠WT抗体和 Avelumab能有效偶联NK细胞(图5A)。进一步研究发现(图5B),只有 Avelumab能诱导NK介导的ADCC效应。

图 5 A. 不同抗PD-L1抗体与人源化Fc片段或鼠Fc片段对小鼠NK细胞CD16分子的亲和力。B. 从接受CRA处理的HCC小鼠模型中收集残余肿瘤和自体脾脏。然后分选肿瘤或脾脏中的CD11b+髓系细胞以及肿瘤细胞作为靶细胞。NK细胞首先与CD16和Fc片段结合抗体孵育30分钟,然后与靶细胞以2:1的E:T比共培养24小时。以1:1000的比例加入Golgi-stop以停止细胞因子的分泌。
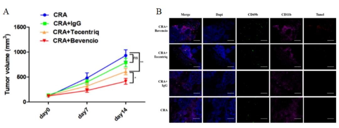
随后体内试验的结果显示,与CRA+Atezolizumab组相比,CRA+ Avelumab组的肿瘤体积更小(图6A)。且 Avelumab组CD11b+细胞浸润区域出现更多的荧光,表明 Avelumab诱导了髓系细胞的凋亡(图6B)。并且进一步研究发现,外周髓系细胞和抗原递呈细胞的PD-L1表达水平低于PD-L1high的CD11b+细胞,因此应用Avelumab诱导的ADCC效应不会对肿瘤cDC1细胞和外周循环中的髓系细胞产生负面影响。

图 6 A. CRA与不同抗体联合处理肿瘤小鼠的体内实验。B. 肿瘤组织切片的免疫荧光染色。
综上所述,该研究表明在体内,CRA与PD-L1阻断联合作用的效果优于MWA。同时还揭示了抗PD-L1抗体通过增加cDC1细胞分泌CXCL9促进CD8+T细胞浸润,以及通过ADCC作用增强NK细胞清除PD-L1highCD11b+细胞的新机制。此外,研究结果表明野生型PD-L1抗体Avelumab比突变型Atezolizumab更能诱导针对PD-L1highCD11b+细胞的ADCC效应。该研究为阻断PD-L1联合CRA攻克HCC提供了一种新策略。
鸣谢:Tan J, Liu T, Fan W, et al. Acta Pharm Sin B. 2023;13(2):632-647.
更多内容请访问:AbMole官网(www.abmole.cn)

1198

被折叠的 条评论
为什么被折叠?



