篇幅所限,本文只提供部分资料内容,完整资料请看下面链接
https://download.youkuaiyun.com/download/AI_data_cloud/89533814
资料解读:集团组织管控模式细化项目
详细资料请看本解读文章的最后内容
本项目报告围绕集团 “区域集团化” 战略转型目标,聚焦组织管控与授权体系细化,构建了覆盖部门职能、财务授权、人事授权的完整管控框架,为集团业务重心向区域转移提供了可落地的组织保障方案,兼具战略导向与实操性。
项目背景源于集团全球业务快速发展,区域已成为业务增长核心,需在前期战略规划基础上,进一步明确总部与区域的职能划分、关键岗位授权,形成标准化实施文件。项目核心逻辑是通过 “组织设置与功能划分 + 授权体系构建” 双维度推进,明确 “如何分工” 与 “如何落地” 两大核心问题,最终形成部门职能描述、岗位职责说明、授权体系文件等五大类交付成果,覆盖总部与各级区域的全层级管控需求。
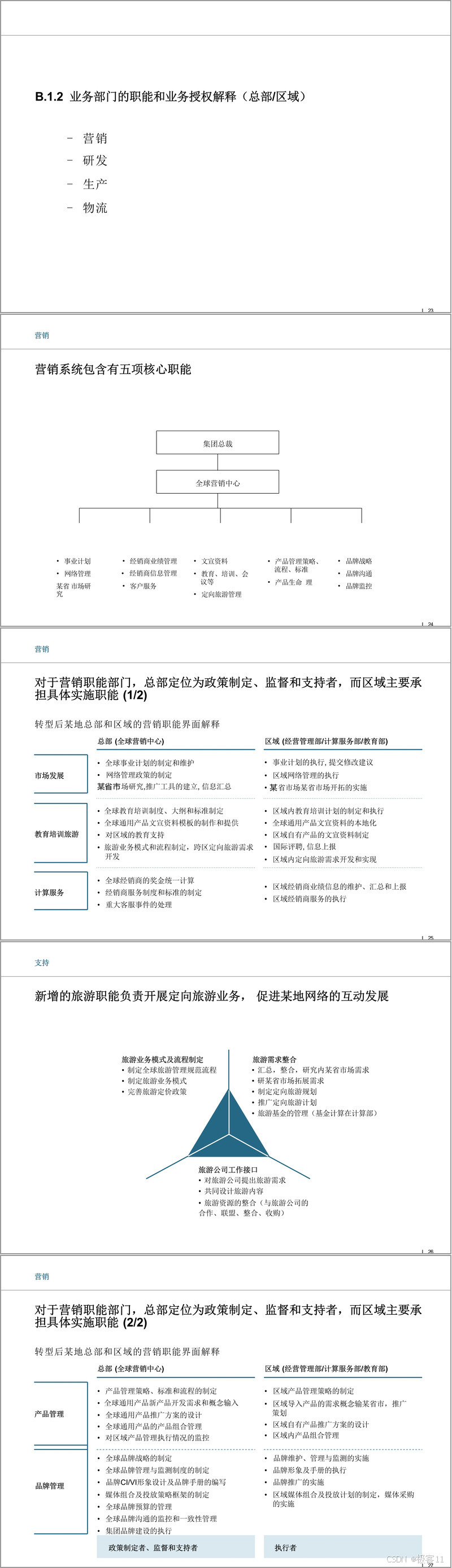
组织管控体系重构是核心内容,明确总部定位为 “战略设计师”,聚焦战略管理、投资管理、全球标准制定等核心职能;区域则承担具体业务运营,具备完整的生产、营销、物流等操作职能。部门职能划分按战略管理、业务、管控、支持四大类展开,战略管理部门负责集团战略规划与实施督导,业务部门涵盖营销、研发、生产、物流等核心领域,管控部门以财务、审计为核心,支持部门则包括人力资源、信息、行政等。同时,明确了跨部门职能界面,如营销与研发在产品开发、品牌管理中的协作机制,物流与生产、营销的衔接流程,避免职能交叉或遗漏。
授权体系构建分为业务授权、财务授权、人事授权三大模块,形成三级授权框架:集团对总部职能中心授权、集团对一级区域授权、一级区域对下属层级授权。财务授权是重点,针对原有审批流程繁琐、监管不到位等问题,提出按责任中心类型差异化授权:一级区域作为利润中心,逐步从 “改良审批管理” 过渡到 “指标管理”;二级区域与分公司作为预算中心,实行 “预算管理”;总部作为成本中心,推行 “改良审批管理”。通过简化合同、订单、付款等环节的重复审批,强化预算的业务指导功能,同时以亚太区为模板,细化了预算编制、合同审批、费用支付等具体授权内容。
人事授权明确 “隔级批准,人力资源部门会签” 原则,主管者拥有对下属的任免、激励、组织规划三大核心权力。人事任免权按层级划分,总部副总裁、区域总裁等高级岗位由集团总裁或决策委员会审批,总监及以下岗位由直属上级提议、隔级批准;人事激励权在集团薪酬框架下,赋予区域灵活分配权,区域在核定的人力资源成本范围内自主制定激励细则;组织规划权与预算权挂钩,预算持有人拥有相应的组织架构调整、人员编制建议等权限。
项目还重点强调了转型过程中的风险控制与分步实施。针对管理失控、财务风险等潜在问题,提出强化财务稽核、建立空中审计职能、推行全面预算等管控措施;同时通过高层利益捆绑、长期激励计划稳定管理团队。实施路径分为试运行、过渡期、完成转型三个阶段,逐步实现业务、财务、人事授权的全面落地,确保集团与区域平稳适应新管控模式。
整个方案以战略为引领,以权责清晰为核心,以分步推进为保障,既实现了总部战略管控与区域业务灵活性的平衡,又通过标准化文件确保管控落地,为集团 “区域集团化” 转型提供了坚实的组织支撑。
接下来请您阅读下面的详细资料吧





564

被折叠的 条评论
为什么被折叠?



