1、四大组件是什么?
- Activity【活动】:用于表现功能。
- Service【服务】:后台运行服务,不提供界面呈现。
- BroadcastReceiver【广播接收器】:用来接收广播。
- Content Provider【内容提供商】:支持在多个应用中存储和读取数据,相当于数据库。
2、四个组件的生命周期?
Activity生命周期图及 Fragment生命周期图
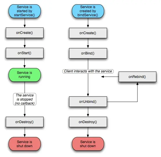
Service的生命周期:首先Service有两种启动方式,而在这两种启动方式下,它的生命周期不同。
通过startService()方法启动的服务
初始化结束后系统会调用 void onStart(Intent intent) 方法,用于处理传递给startService()的Intent对象。如音乐服务会打开Intent 来探明将要播放哪首音乐,并开始播放。注意:多次调用startService()方法会多次触发onStart()方法。
通过bindService ()方法启动的服务
初始化结束后系统会调用 IBinder onBind(Intent intent) 方法,用来绑定传递给bindService 的Intent 的对象。注意:多次调用bindService()时,如果该服务已启动则不会再触发此方法。
3、Activity的四种启动模式对比?
- Standard:标准的启动模式,如果需要启动一个activity就会创建该activity的实例。也是activity的默认启动模式。
- SingeTop:如果启动的activity已经位于栈顶,那么就不会重新创建一个新的activity实例。而是复用位于栈顶的activity实例对象。如果不位于栈顶仍旧会重新创建activity的实例对象。
- SingleTask:设置了singleTask启动模式的activity在启动时,如果位于activity栈中,就会复用该activity,这样的话,在该实例之上的所有activity都依次进行出栈操作,即执行对应的onDestroy()方法,直到当前要启动的activity位于栈顶。一般应用在网页的图集,一键退出当前的应用程序。
- singleInstance:如果使用singleInstance启动模式的activity在启动的时候会复用已经存在的activity实例。不管这个activity的实例是位于哪一个应用当中,都会共享已经启动的activity的实例对象。使用了singlestance的启动模式的activity会单独的开启一个共享栈,这个栈中只存在当前的activity实例对象。
4、Activity在有Dialog时按Home键的生命周期?
当我们的Activity上弹出Dialog对话框时,程序的生命周期依然是onCreate() —> onStart() —> onResume(),在弹出Dialog的时候并没有onPause()和onStop()方法。而在此时我们按下Home键,才会继续执行onPause()和onStop()方法。这说明对话框并没有使Activity进入后台,而是在点击了Home键后Activity才进入后台工作。
原因就是,其实Dialog是Activity的一个组件,此时Activity并不是不可见,而是被Dialog组件覆盖了其他的组件,此时我们无法对其他组件进行操作而已。
5、两个Activity 之间跳转时必然会执行的是哪几个方法?
首先定义两个Activity,分别为A和B。
当我们在A中激活B时,A调用onPause()方法,此时B出现在屏幕时,B调用onCreate()、onStart()、onResume()。
这个时候B【B不是一个透明的窗体或对话框的形式】已经覆盖了A的窗体,A会调用onStop()方法。
自我介绍一下,小编13年上海交大毕业,曾经在小公司待过,也去过华为、OPPO等大厂,18年进入阿里一直到现在。
深知大多数初中级Android工程师,想要提升技能,往往是自己摸索成长或者是报班学习,但对于培训机构动则近万的学费,着实压力不小。自己不成体系的自学效果低效又漫长,而且极易碰到天花板技术停滞不前!
因此收集整理了一份《2024年Android移动开发全套学习资料》,初衷也很简单,就是希望能够帮助到想自学提升又不知道该从何学起的朋友,同时减轻大家的负担。





既有适合小白学习的零基础资料,也有适合3年以上经验的小伙伴深入学习提升的进阶课程,基本涵盖了95%以上Android开发知识点,真正体系化!
由于文件比较大,这里只是将部分目录截图出来,每个节点里面都包含大厂面经、学习笔记、源码讲义、实战项目、讲解视频,并且会持续更新!
如果你觉得这些内容对你有帮助,可以扫码获取!!(备注:Android)

学习分享
在当下这个信息共享的时代,很多资源都可以在网络上找到,只取决于你愿不愿意找或是找的方法对不对了
很多朋友不是没有资料,大多都是有几十上百个G,但是杂乱无章,不知道怎么看从哪看起,甚至是看后就忘
如果大家觉得自己在网上找的资料非常杂乱、不成体系的话,我也分享一套给大家,比较系统,我平常自己也会经常研读。
2021最新上万页的大厂面试真题

七大模块学习资料:如NDK模块开发、Android框架体系架构…

只有系统,有方向的学习,才能在段时间内迅速提高自己的技术。
这份体系学习笔记,适应人群:
**第一,**学习知识比较碎片化,没有合理的学习路线与进阶方向。
**第二,**开发几年,不知道如何进阶更进一步,比较迷茫。
**第三,**到了合适的年纪,后续不知道该如何发展,转型管理,还是加强技术研究。
由于文章内容比较多,篇幅不允许,部分未展示内容以截图方式展示 。
《互联网大厂面试真题解析、进阶开发核心学习笔记、全套讲解视频、实战项目源码讲义》点击传送门即可获取!
阶开发核心学习笔记、全套讲解视频、实战项目源码讲义》点击传送门即可获取!**
本文详细介绍了Android中的四大组件(Activity、Service、BroadcastReceiver和ContentProvider)及其生命周期,以及Activity的不同启动模式。同时提到在有Dialog时的Activity行为和两个Activity之间的跳转过程。最后,分享了一套完整的Android开发学习资料,包括面试真题和系统化的学习路径。



1534

被折叠的 条评论
为什么被折叠?



