Agent 2.0:从浅层循环到深度智能体
在过去的一年里,构建一个 AI 智能体通常意味着一件事:设置一个 while 循环,接收用户提示,将其发送给 LLM,解析工具调用,执行工具,将结果发送回去,然后重复。这就是我们所说的浅层智能体或 Agent 1.0。
这种架构对于像“东京的天气怎么样,我该穿什么?”这样的事务性任务来说非常简单,但是当被要求执行一个需要三天50个步骤的任务时,它们总是会分心、丢失上下文、进入无限循环,或者因为任务需要太多步骤而超出单个上下文窗口的限制而产生幻觉。
我们正在目睹向深度智能体(Deep Agents)或 Agent 2.0 的架构转变。这些系统不仅仅是在循环中做出反应。它们结合了智能体模式(agentic patterns)来进行规划、管理持久化内存/状态,并将工作委托给专门的子智能体(sub-agents)来解决多步骤的复杂问题。

Agent 1.0:“浅层”循环的局限性
要理解我们要去向何方,我们必须首先了解我们现在的位置。今天的大多数智能体都是“浅层”的。这意味着它们完全依赖 LLM 的上下文窗口(对话历史)作为其状态。
- 用户提示:
“查找苹果股票的价格,并告诉我是否值得购买。”
- LLM 推理:
“我需要使用搜索工具。”
- 工具调用:
search("AAPL stock price") - 观察:
工具返回数据。
- LLM 回答:
根据观察生成响应或调用另一个工具。
- 重复:
循环直到完成。
这种架构是无状态和短暂的。智能体的整个“大脑”都在上下文窗口之内。当任务变得复杂时,例如“研究10个竞争对手,分析他们的定价模型,制作一个比较电子表格,并撰写一份战略摘要”,它将会失败,原因如下:
- 上下文溢出:
历史记录被工具输出(HTML、杂乱的数据)填满,将指令推出了上下文窗口。
- 目标丢失:
在中间步骤的噪音中,智能体忘记了最初的目标。
- 没有恢复机制:
如果它钻进了一个死胡同,它很少有远见去停止、回溯并尝试一种新方法。
浅层智能体擅长处理需要5-15个步骤的任务。它们在处理需要500个步骤的任务时则表现糟糕。
Agent 2.0(深度智能体)的架构
深度智能体将规划与执行解耦,并在上下文窗口之外管理内存。该架构包含四大支柱。
支柱 1:显式规划
浅层智能体通过思维链(“我应该先做 X,然后做 Y”)进行隐式规划。深度智能体使用工具来创建和维护一个显式计划,这可以是一个 Markdown 文档中的待办事项列表。
在每一步之间,智能体会审查和更新这个计划,将步骤标记为待处理、进行中或已完成,或添加备注。如果一个步骤失败了,它不会只是盲目重试,它会更新计划以适应这个失败。这使智能体能够专注于高级别任务。
支柱 2:分层委托(子智能体)
复杂的任务需要专业化。浅层智能体试图在一个提示中成为万事通。深度智能体利用“编排器 → 子智能体”的模式。
编排器将任务委托给具有干净上下文的子智能体。子智能体(例如,“研究员”、“程序员”、“写作者”)执行其工具调用循环(搜索、出错、重试),编制最终答案,并且只将综合后的答案返回给编排器。
支柱 3:持久化内存
为了防止上下文窗口溢出,深度智能体利用外部内存源,如文件系统或向量数据库,作为其事实的来源。像 Claude Code 和 Manus 这样的框架给予智能体对它们的读/写访问权限。一个智能体写入中间结果(代码、草稿文本、原始数据)。后续的智能体通过引用文件路径或查询来仅检索必要的内容。这将范式从“记住一切”转变为“知道在哪里找到信息”。
支柱 4:极致的上下文工程
更智能的模型并不需要更少的提示,它们需要更好的上下文。你无法用“你是一个有用的 AI”这样的提示来获得 Agent 2.0 的行为。深度智能体依赖于有时长达数千个 token 的高度详细的指令。这些指令定义了:
-
识别何时应该在行动前停止并规划。
-
何时生成子智能体 vs. 自己完成工作的协议。
-
工具定义以及如何和何时使用的示例。
-
文件命名和目录结构的标准。
-
用于人机协作的严格格式。
可视化深度智能体流程
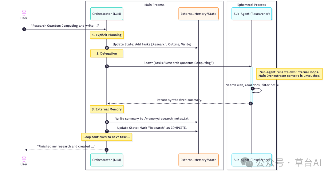
这些支柱是如何结合在一起的?让我们来看一个深度智能体处理复杂请求的序列图:“研究量子计算并撰写一份摘要到文件中。”

结论
从浅层智能体到深度智能体(Agent 1.0 到 Agent 2.0)的转变,不仅仅是把 LLM 连接到更多的工具上。这是从反应式循环到主动式架构的转变。这是关于围绕模型进行更好的工程设计。
通过实施显式规划、通过子智能体进行分层委托以及使用持久化内存,我们得以控制上下文,而通过控制上下文,我们就控制了复杂性,从而解锁了解决需要数小时或数天,而不仅仅是数秒钟的问题的能力。
效果如下

最后
我在一线科技企业深耕十二载,见证过太多因技术卡位而跃迁的案例。那些率先拥抱 AI 的同事,早已在效率与薪资上形成代际优势,我意识到有很多经验和知识值得分享给大家,也可以通过我们的能力和经验解答大家在大模型的学习中的很多困惑。
我整理出这套 AI 大模型突围资料包:
- ✅AI大模型学习路线图
- ✅Agent行业报告
- ✅100集大模型视频教程
- ✅大模型书籍PDF
- ✅DeepSeek教程
- ✅AI产品经理入门资料
如果你也想通过学大模型技术去帮助自己升职和加薪,可以扫描下方链接👇👇

为什么我要说现在普通人就业/升职加薪的首选是AI大模型?
人工智能技术的爆发式增长,正以不可逆转之势重塑就业市场版图。从DeepSeek等国产大模型引发的科技圈热议,到全国两会关于AI产业发展的政策聚焦,再到招聘会上排起的长队,AI的热度已从技术领域渗透到就业市场的每一个角落。

智联招聘的最新数据给出了最直观的印证:2025年2月,AI领域求职人数同比增幅突破200% ,远超其他行业平均水平;整个人工智能行业的求职增速达到33.4%,位居各行业榜首,其中人工智能工程师岗位的求职热度更是飙升69.6%。
AI产业的快速扩张,也让人才供需矛盾愈发突出。麦肯锡报告明确预测,到2030年中国AI专业人才需求将达600万人,人才缺口可能高达400万人,这一缺口不仅存在于核心技术领域,更蔓延至产业应用的各个环节。


资料包有什么?
①从入门到精通的全套视频教程
包含提示词工程、RAG、Agent等技术点

② AI大模型学习路线图(还有视频解说)
全过程AI大模型学习路线

③学习电子书籍和技术文档
市面上的大模型书籍确实太多了,这些是我精选出来的

④各大厂大模型面试题目详解

⑤ 这些资料真的有用吗?
这份资料由我和鲁为民博士共同整理,鲁为民博士先后获得了北京清华大学学士和美国加州理工学院博士学位,在包括IEEE Transactions等学术期刊和诸多国际会议上发表了超过50篇学术论文、取得了多项美国和中国发明专利,同时还斩获了吴文俊人工智能科学技术奖。目前我正在和鲁博士共同进行人工智能的研究。
所有的视频教程由智泊AI老师录制,且资料与智泊AI共享,相互补充。这份学习大礼包应该算是现在最全面的大模型学习资料了。
资料内容涵盖了从入门到进阶的各类视频教程和实战项目,无论你是小白还是有些技术基础的,这份资料都绝对能帮助你提升薪资待遇,转行大模型岗位。


智泊AI始终秉持着“让每个人平等享受到优质教育资源”的育人理念,通过动态追踪大模型开发、数据标注伦理等前沿技术趋势,构建起"前沿课程+智能实训+精准就业"的高效培养体系。
课堂上不光教理论,还带着学员做了十多个真实项目。学员要亲自上手搞数据清洗、模型调优这些硬核操作,把课本知识变成真本事!


如果说你是以下人群中的其中一类,都可以来智泊AI学习人工智能,找到高薪工作,一次小小的“投资”换来的是终身受益!
应届毕业生:无工作经验但想要系统学习AI大模型技术,期待通过实战项目掌握核心技术。
零基础转型:非技术背景但关注AI应用场景,计划通过低代码工具实现“AI+行业”跨界。
业务赋能 突破瓶颈:传统开发者(Java/前端等)学习Transformer架构与LangChain框架,向AI全栈工程师转型。
👉获取方式:
😝有需要的小伙伴,可以保存图片到wx扫描二v码免费领取【保证100%免费】🆓

923

被折叠的 条评论
为什么被折叠?



