https://www.bilibili.com/video/BV1km411D7s1/
演示视频:
3.1 系统结构设计
根据系统需求分析,可以设计出整个水电管理系统的总体结构。
⑴ 管理员的页面结构设计

图3-1 系统管理员页面的结构图
⑵ 用户的页面结构设计
⑶ 
图3-2 用户页面的结构图
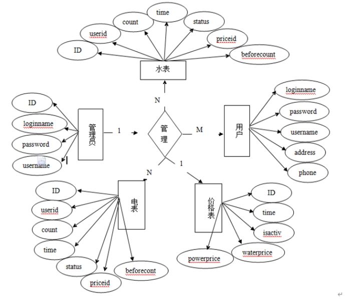
3.2概念结构设计

图3-3 ER图4 系统实现
3.1 登录模块
(1)在WEB页面上输入系统首页地址就可以登录到系统。如图3-1所示

图3-1 登录页面
⑵ 如果用户名或者密码输入错误就会进入图3-2错误页面

图3-2 错误页面
3.2 管理员模块
以管理员身份登录系统且输入正确的用户名和密码,则进入图3-3所示的管理员界面,否则进入图3-2错误界面。

图3-3 管理员页面
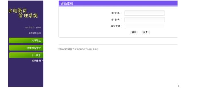
3.2.1密码管理
(1)点击个人信息里的密码管理进入图所示3-4的界面。

图3-4 密码管理页面
(2)把新密码输入进去,点击提交按钮,密码就更改成功了。还会弹出提示框如图3-5所示。

图3-5 密码修改成功页面
(3)密码如果不匹配,否则警告如图3-6所示。确认密码和新密码不同报错。

图3-6 密码修改失败页面
3.2.2水电价格管理
(1)点击水电价格管理可进入如图3-7所示页面。

图3-7 水电价格管理页面
(2)图3-7显示了各个月份的水电费价格,如果有用户已经缴纳水电费,那么这个月的水电费价格就不能修改。点击修改可修改水电费价格信息。如图3-8所示。

图3-8 水电费价格修改页面
3.2.3 用户信息管理
(1)点击用户信息管理进入用户信息管理页面,如图3-9所示。

图3-9 用户信息管理页面
(2)点击登录名,可以查看用户的详细信息。图3-10所示页面。


图3-10 用户详细信息页面
(3)点击用户信息编辑进入如图3-11所示。其中登录名是不能修改的,不可选。

图3-11 用户信息编辑页面
(4)点击用户删除进入如图3-12所示。第一个用户就被删除了。

图3-12 用户删除辑页面
3.2.4 水费管理
(1)点击水费管理可进入图3-13所示界面。第一个用户已经缴纳,后面的两个用户没有缴纳。他下面会显示应付款和需要填写的实付款。

图3-13 水费管理页面
(2)点击实付款,进入图3-14所示界面。输入的实付款小于应付款也是不能缴费的。

图3-14 缴费错误信息页面
(3)点击输入大于应付款的数值,进入图3-15所示页面。这次可以看见找零也显示出来了。

图3-15 缴费正确页面
(4)点击未交存按钮,进入图3-16所示页面,正确输入后就可以完成缴费。

图3-16 完成页面
(5)点击第三个用户的未交存按钮,如图3-17所示提示实付款不能为空。

图3-17 缴费不能为空页面页面
(6)输入小于应付款,再点击未交存按钮,就进入3-18所示界面。显示错误。

图3-18 缴费错误页面
(5)点击导出exel如图3-19所示页面。

图3-19 导出exel页面
3.2.5 电费管理
电费管理跟水费一样,这里不再赘述。

图3-20 电费管理页面
3.2.6管理员管理
(1)点击管理员进入图所示3-21的界面。默认admin管理员是不能删除的。

图3-21管理员管理页面
(2)点击添加管理员进入图所示3-22的界面。

图3-22 添加页面
(1)点击编辑进入图所示3-23的界面。

图3-23编辑页面
3.3 用户模块
以用户身份登录系统且输入正确的用户名和密码,则进入图3-24所示的用户登录页面,否则进入图3-2错误界面。

图3-24 用户登陆页面
3.3.1 密码管理
点击修改密码进入如图3-25所示页面。

图3-25 用户密码修改页面
3.3.2 水电信息查询
点击水电信息查询进入如图3-26所示页面。显示了用户的缴费信息。

图3-26 水电费信息页面
3.3.3 个人信息查询
点击个人信息查询进入如图3-27所示页面。可以查看个人的基本信息,但是登陆名是不可以修改的。

图3-27 个人信息查询页面
本文详细描述了一款水电管理系统的设计过程,包括管理员和用户页面结构、概念结构设计、登录验证、密码管理、价格管理、用户信息管理和缴费功能。展示了管理员与用户如何通过系统进行操作,如密码修改、查询水电信息和个人信息。
596

被折叠的 条评论
为什么被折叠?



