前言
刚开始接触机器学习的时候,了解比较多的还是回归问题,但其实实际生活中,更多的是分类问题,例如人脸识别、目标识别、过滤垃圾邮件等等。而logistics可以说是最简单的分类算法。
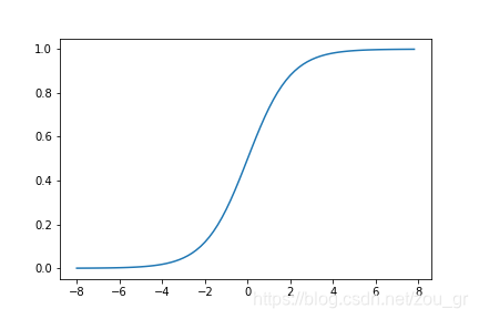
sigmoid函数
sigmoid函数又称logistics函数,如图呈现s形,sigmoid可以将线性回归函数值映射到区间 ( 0,1 ) ,作为概率输出,大于或等于0.5判为正类,小于0.5判为父类。那么又有疑问了?那是不是logistics只能做二分类呢?那肯定不是啦,只要能做二分类,那肯定就能做多分类,因为我们可以在多分类中确定其中的一类,那么其他类就是负类了嘛,只是要做多几次。

logistics内部原理推导
首先我们用线性回归表达出来:
y=θ0+θ1x+…+θnx=Xθy=\theta _0+\theta _1x+…+\theta _nx=X\theta y=θ0+θ1x+…+θnx=Xθ
其中X=[1,x1,…,xn]X=\left[ 1,x_1,…,x_n \right]X=[1,x1,…,xn],θ=[θ1,…,θn]\theta=\left[ \theta_1,…,\theta_n \right]θ=[θ1,…,θn]。
利用logistics函数进行映射:
g(x)=g(Xθ)=11+e−Xθg\left( x \right) =g\left( X\theta \right) =\frac{1}{1+e^{-X\theta}}g(x)=g(Xθ)=1+e−Xθ1
那可以得到我们的目标函数:
minJ(θ)=12m∑i=1m(g(x(i))−y(i))=12m∑i=1m(11+e−x(i)θ−y(i))
\min J\left( \theta \right) =\frac{1}{2m}\sum_{i=1}^m{\left( g\left( x^{\left( i \right)} \right) -y^{\left( i \right)} \right) =\frac{1}{2m}\sum_{i=1}^m{\left( \frac{1}{1+e^{-x^{\left( i \right)}\theta}}-y^{\left( i \right)} \right)}}minJ(θ)=2m1i=1∑m(g(x(i))−y(i))=2m1i=1∑m(1+e−x(i)θ1−y(i))其中mmm为样本数,iii代表第几个样本。
类似线性回归,我们希望能对目标函数求导,得到梯度函数,但是logistics模型的目标函数比线性回归复杂得很,所以求导是一个非常复杂的过程。于是转换表达方式,使用统计学上的最大似然法(MLE),当样本为正类时,其概率可以表达为:p(y=1∣x(i);θ)=g(x(i))p\left( y=1|x^{\left( i \right)};\theta \right) =g\left( x^{\left( i \right)} \right)p(y=1∣x(i);θ)=g(x(i)),当样本为反类时:p(y=0∣x(i);θ)=1−g(x(i))p\left( y=0|x^{\left( i \right)};\theta \right) =1-g\left( x^{\left( i \right)} \right)p(y=0∣x(i);θ)=1−g(x(i))。那么样本的概率可以表达为:
p(y∣x(i);θ)=(g(x(i)))y(i)(1−g(x(i)))1−y(i)p\left( y|x^{\left( i \right)};\theta \right) =\left( g\left( x^{\left( i \right)} \right) \right) ^{y^{\left( i \right)}}\left( 1-g\left( x^{\left( i \right)} \right) \right) ^{1-y\left( i \right)}p(y∣x(i);θ)=(g(x(i)))y(i)(1−g(x(i)))1−y(i)
构造似然函数:
l(θ)=∏i=1m(g(x(i)))y(i)(1−g(x(i)))1−y(i)l\left( \theta \right) =\prod_{i=1}^m{\left( g\left( x^{\left( i \right)} \right) \right) ^{y^{\left( i \right)}}\left( 1-g\left( x^{\left( i \right)} \right) \right) ^{1-y\left( i \right)}}l(θ)=i=1∏m(g(x(i)))y(i)(1−g(x(i)))1−y(i)我们的目标就是使得l(θ)l(\theta)l(θ)尽可能大,因为值越大,对于是否为正类或负类更加确定。
对等式两边同时取对数:
max ln(l(θ))=∑i=1m[y(i)lng(x(i))+(1−y(i))ln(1−g(x(i)))]
\max\text{\ }\ln \left( l\left( \theta \right) \right) =\sum_{i=1}^m{\left[ y^{\left( i \right)}\ln g\left( x^{\left( i \right)} \right) +\left( 1-y^{\left( i \right)} \right) \ln \left( 1-g\left( x^{\left( i \right)} \right) \right) \right]}
max ln(l(θ))=i=1∑m[y(i)lng(x(i))+(1−y(i))ln(1−g(x(i)))]那么接下来就使用梯度下降法进行优化:
∂J(θ)∂θ=−1m∑i=1m[y(i)(1g(x(i)))−(1−y(i))11−g(x(i))]∂g(x(i))∂θ
\frac{\partial J\left( \theta \right)}{\partial \theta}=-\frac{1}{m}\sum_{i=1}^m{\left[ y^{\left( i \right)}\left( \frac{1}{g\left( x^{\left( i \right)} \right)} \right) -\left( 1-y^{\left( i \right)} \right) \frac{1}{1-g\left( x^{\left( i \right)} \right)} \right] \frac{\partial g\left( x^{\left( i \right)} \right)}{\partial \theta}}
∂θ∂J(θ)=−m1i=1∑m[y(i)(g(x(i))1)−(1−y(i))1−g(x(i))1]∂θ∂g(x(i))
结合:g(z)=11+e−zg\left( z \right) =\frac{1}{1+e^{-z}}g(z)=1+e−z1,g′(z)=g(z)⋅(1−g(z))g'\left( z \right) =g\left( z \right) \cdot \left( 1-g\left( z \right) \right)g′(z)=g(z)⋅(1−g(z)),可以将其式子转化为:
∂J(θ)∂θ=−1m∑i=1m[y(i)(1−g(x(i)))−(1−y(i))g(x(i))]x(i)T=−1m∑i=1m[y(i)−g(x(i))]x(i)T
\frac{\partial J\left( \theta \right)}{\partial \theta}=-\frac{1}{m}\sum_{i=1}^m{\left[ y^{\left( i \right)}\left( 1-g\left( x^{\left( i \right)} \right) \right) -\left( 1-y^{\left( i \right)} \right) g\left( x^{\left( i \right)} \right) \right] x^{\left( i \right) ^T}=-\frac{1}{m}\sum_{i=1}^m{\left[ y^{\left( i \right)}-g\left( x^{\left( i \right)} \right) \right]}x^{\left( i \right) ^T}}
∂θ∂J(θ)=−m1i=1∑m[y(i)(1−g(x(i)))−(1−y(i))g(x(i))]x(i)T=−m1i=1∑m[y(i)−g(x(i))]x(i)T
接着我们使用梯度下降法对目标函数进行优化,算法步骤如下:
step1 k=0k=0k=0,ε=10−5\varepsilon=10^{-5}ε=10−5,初始化θk=[1,1,…,1]\theta_k=[1,1,…,1]θk=[1,1,…,1]
step2 计算gk=∂J(θ)∂θθ=θkg_k=\frac{\partial J\left( \theta \right)}{\partial \theta}_{\theta =\theta _k}gk=∂θ∂J(θ)θ=θk,判断∥gk∥<ε\left. \lVert g_k \right. \rVert <\varepsilon∥gk∥<ε,跳出循环,输出θk\theta_kθk。
step3 取dk=−gkd_k=-g_kdk=−gk,armijo准则求α\alphaα。
step4 θk=θk+αkdk\theta_k=\theta_k+\alpha_kd_kθk=θk+αkdk,k=k+1k=k+1k=k+1,转step 2。
纯代码实现
使用logistics回归预测泰坦尼克号数据集,预处理部分就不展式了,我们重点关注实现logistics的代码:
m = len(X) #训练样本数量
b = np.ones(m)
X = np.insert(X,0,b,axis=1) #初始化
n = len(X[0])
def fun(theta):
return -1/m*np.sum([y[i]*np.log(1/(1+np.e**(-X[i]@theta)))+(1-y[i])*np.log(1-1/(1+np.e**(-X[i]@theta))) for i in range(m)])
def gfun(theta):
return -1/m*np.sum([(y[i]-1/(1+np.e**(-X[i]@theta)))*X[i].reshape(-1,1) for i in range(m)],axis=0)
#非精确线搜索
def Armijo(xk,dk):
beta=0.5;sigma=0.2;m=0;maxm=20;mk=0;
while m<maxm:
if fun(xk+beta**m*dk)<=fun(xk)+sigma*beta**m*gfun(xk).T@dk:
mk=m
break
m +=1
newxk=xk+beta**mk*dk
return newxk,mk
theta = np.ones(n).reshape(-1,1)
epsilon = 10**(-5)
maxn = 0
while maxn<10000:
gk = gfun(theta)
dk = -gk
[theta,mk] = Armijo(theta,dk)
if np.linalg.norm(gk)<epsilon:
break
maxn += 1
print('第%s次迭代,梯度范数:'%maxn,np.linalg.norm(gfun(theta)),'极小点是:',theta,'函数值:',fun(theta))
我们使用精准率、召回率和F1值作为模型评价指标
#模型评价
TP=0; FP=0; FN=0; TN=0
for i in range(m):
if X[i]@theta <0:
if y[i] == 0:
TP += 1
else:
FP +=1
else:
if y[i] == 0:
FN += 1
else:
TN +=1
P = TP/(TP+FP)
print('模型对标签0的精准率为:',P)
R = TP/(TP+FN)
print('模型对标签0的召回率为:',R)
F1Score = 2*P*R/(P+R)
print('模型对标签0的F1-Score为:',F1Score)
#标签为1的
TP=0; FP=0; FN=0; TN=0
for i in range(m):
if X[i]@theta >0:
if y[i] == 1:
TP += 1
else:
FP +=1
else:
if y[i] == 1:
FN += 1
else:
TN +=1
P = TP/(TP+FP)
print('模型对标签1的精准率为:',P)
R = TP/(TP+FN)
print('模型对标签1的召回率为:',R)
F1Score = 2*P*R/(P+R)
print('模型对标签1的F1-Score为:',F1Score)
在迭代一万次后,可以得到在负类上F1值为0.83,在正类上达到0.72。总的来说,效果还是可以的,但是梯度下降法迭代的速度和效率都太慢了。

本文深入解析Logistics回归算法,从sigmoid函数出发,介绍其在分类问题中的应用,详细推导内部原理,包括最大似然估计及梯度下降优化过程,并通过泰坦尼克号数据集实战演示,评估模型性能。
3320

被折叠的 条评论
为什么被折叠?



