一、Redis入门简介及基本操作命令
问题的抛出
出现的问题:
- 海量用户
- 高并发
罪魁祸首——关系型数据库:
- 性能瓶颈:磁盘IO性能低下
- 扩展瓶颈:数据关系复杂,扩展性差,不便于大规模集群
解决思路
- 降低磁盘IO次数,越低越好 —— 内存存储
- 去除数据间的关系,越简单越好 —— 不存储关系,仅存储数据
Nosql简介
NoSQL:
即Not-OnlySQL(泛指非关系型的数据库),作为关系型数据库的补充。
作用:
应用对于海量用户和海量数据前提吓得数据处理问题。
特征:
- 可扩容,可伸缩
- 大数据量下得高性能
- 灵活得数据模型
- 高可用
常见Nosql数据库:
- Redis
- memcache
- HBase
- MongoDB
解决方案(电商场景)

Redis
概念:
Redis(REmote DIctinary Server)是用C语言开发的一个开源的高性能键值对(key-value)数据库
特征:
- 数据间没有必然的关联关系
- 内部采用单线程机制进行工作
- 高性能。官方提供测试数据,50个并发执行100000个请求,读的速度是110000次/s,写的速度是81000次/s。
- 多数据类型支持:string(字符串类型)、list(列表类型)、hash(散列类型)、set(集合类型)、sorted_set(有序集合类型)
- 持久化支持。可以进行数据灾难恢复
Redis的应用
- 为热点数据加速查询(主要场景)、如热点商品、热点新闻、热点资讯、推广类等提高访问量信息等。
- 任务队列、如秒杀、抢购、购票等
- 即时信息查询,如各位排行榜、各类网站访问统计、公交到站信息、在线人数信息(聊天室、网站)、设备信号等
- 时效性信息控制,如验证码控制,投票控制等
- 分布式数据共享,如分布式集群构架中的session分离
- 消息队列
- 分布式锁
Redis的基本操作
命令行模式工具使用思考
- 功能性命令
- 清除屏幕信息
- 帮助信息查阅
- 退出指令
信息添加
- 功能:设置key,value数据
- 命令
set key value
- 范例
set name itheima
信息查询
- 功能:根据key查询对应的value,如果不存在,返回空(null)
- 命令
get key
- 范例
get name

清除屏幕信息
- 功能:清除屏幕中的信息
- 命令
clear
帮助命令
- 功能:获取命令帮助文档,获取组中所有命令信息名称
- 命令
help 命令名称
help @组名


退出客户端命令行模式
- 功能:退出客户端
- 命令
quit
exit
<ESC>(慎用)
123
二、Redis数据类型 String
数据存储类型介绍
业务数据的特殊性
作为缓存使用
- 原始业务功能设计
秒杀
618活动
双十一活动
排队购票 - 运营平台监控到的突发高频访问数据
突发市政要闻,被强势关注围观 - 高频、复杂的统计数据
在线人数
投票排行榜
附加功能
系统功能优化或升级
- 单服务器升级集群
- Session管理
- Token管理
Redis 数据类型(5种常用)
- string --> String
- hash --> Hashmap
- list --> LinkList
- set --> HashSet
- sorted_set --> TreeSet
String类型
redis 数据存储格式
- redis自身是一个Map,其中所有的数据都是采用key:value的形式存储
- 数据类型指的是存储的数据的类型,也就是value部分的类型,key部分永远都是字符串

String 类型- 存储的数据:单个数据,最贱的数据存储类型,也是最常用的数据存储类型
- 存储数据的格式:一个存储空间保存一个数据
- 存储内容:通常使用字符串,如果字符串以整数的形式展示,可以作为数字操作使用

String 类型数据的基本操作
- 添加/修改数据
set key value
- 获取数据
get key
- 删除数据
del key
- 添加/修改多个数据
mset key1 valueq key2 value2 …
- 获取多个数据
mget key1 key2 …
- 获取数据字符个数(字符串长度)
strlen key
- 追加信息到原始信息后部(如果原始信息存在就追加,否则新建)
append key value
String类型数据的扩展操作
业务场景
大型企业级应用中,分表操作是基本操作,使用多张表存储同类型数据,但是对应的主键id必须保证统一性,不能重复。Oracle数据库具有sequence设定,可以解决该问题,但是MySQL数据库并不具有类似的机制,那么如何解决?
解决方案
- 设置数值数据增加指定范围的值
incr key
incrby key increment
incrbyfloat key increment
- 设置数值数据减少指定范围的值
decr key
decrby key increment


String作为数值操作
- string在redis内部存储默认就是一个字符串,当遇到增减类操作incr,decr时会转成数值型进行计算
- redis所有的操作都是原子性的,采用单线程处理所有业务,命令是一个一个执行的,因此无需考虑并发带来的数据影响。
- 注意:按数值进行操作的数据,如果原始数据不能转成数值,或超过了redis数值上线范围,将会报错。9223372036854775807 (java中long型数据最大值,Long.MAX_VALUE)
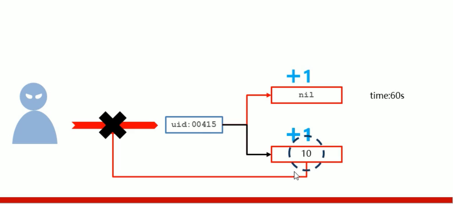
String 数据时效性设置
业务场景
场景一:“最强女生”,启动海选投票,只能通过微信投票,每个微信号每4个小时只能投1票。
场景二:电商商家开启热门商品推荐,热门商品不能一直处于热门期,每种商品热门期维持3天,3天后自动取消热门
场景三:新闻网站会出现热点新闻,热点新闻最大的特征是对时效性,如何自动控制热点新闻的时效性
解决方案
- 设置数据具有指定的声明周期
setex key seconds value
psetex key milliseconds value
Tips 2:
- redis 控制数据的生命周期,通过数据是否失效控制业务行为,适用于所有具有时效性限定控制的操作
String 类型的注意事项
- 数据操作不成功的反馈与数据正常操作之间的差异
1、表示运行结果是否成功
(integer)0–>false 失败
(integer)1–>true 成功
2、表示运行结果值
(integer)3–>3 3个
(integer)1–>1 1个 - 数据未获取到
(nil)等同于null - 数据最大存储量
512MB - 数值计算最大范围(java中的long的最大值)
String类型应用场景
业务场景
主页高频访问信息显示控制,例如新浪微博大V主页显示粉丝数与微博数量

key的设置约定
- 数据库中的热点数据key命名惯例

三、Redis数据类型 Hash
Hash类型
存储的困惑
对象类数据的存储如果具有较为频繁的更新需求操作会显得笨重

hash类型
- 新的存储需求:对一系列存储的数据进行编组,方便管理,典型应用存储对象信息
- 需要的内存结构:一个存储空间保存多少个键值对数据
- hash类型:底层使用哈希表结构实现数据存储

hash类型数据的基本操作
- 添加/修改数据
hset key field value
- 获取数据
hget key field
hgetall key
- 删除数据
hdel key field1 [field2]
- 添加/修改多个数据
hmset key field1 value1 field2 calue2
- 获取多个数据
hmget key field1 field2 …
- 获取哈希表中字段的数量
hlen key
- 获取哈希表中是否存在指定的字段
hexists key field
hash类型数据扩展操作
- 获取哈希表中所有的字段名和字段值
hkeys key
hvals key
- 设置指定字段的数值数据增加指定范围的值
hincrby key field increment
hincrbyfloat key field increment
hash类型数据操作的注意事项
- hash类型下的value只能存储字符串,不允许存储其他类型数据,不存在嵌套现象。如果数据未获取到,对应的值为(nil)
- 每个hash可以存储232-1个键值对
- hash类型十分贴近对象的数据存储形式,并且可以灵活添加删除对象属性。但hash设计初中不是为了存储大量对象而设计的,切记不可滥用,更不可以将hash作为对象列表使用
- hgetall操作可以获取全部属性,如果内部fiekd过多,遍历整体数据效率就会很低,有可能成为数据访问瓶颈
hash类型应用场景购物车


当前设计是否加速了购物车的呈现
当前仅仅是将数据存储到redis中,并没有起到加速的所用,商品信息还需要二次查询数据库
- 每条购物车中的商品记录保存成两条field
- field1 专用于保存购买数量
1、命名格式:商品id:nums
2、保存数据:数值 - field2 专用于保存购物车中显示的信息,包含文字描述,图片地址,所属商家信息灯还
1、命名格式:商品id:info
2、保存数据:json 
可以看出来又具有了大量的信息重复,所以我们可以把field2的内容变成一个固定的hash- 修改数据,如果有失败,如果没有创建
hsetnx key field value
Hash实现抢购
Hash应用场景

解决方案
- 以商家id作为key
- 将参与抢购的商品id作为field
- 将参与抢购的商品数量作为对应的value
- 抢购时使用降至的方式控制产品数量
Hash类型的引用场景
业务场景
string存储对象(json)与hash存储对象
- string存储对象(json)以读为主
- hash存储对象 可以写
四、list类型
- 数据存储需求:存储多个数据,并对数据进入存储空间的顺序进行区分
- 需要的存储数据:一个存储空间保存多个数据,且通过数据可以体现进入顺序
- list类型:保存多个数据,底层使用双向链表存储结构实现

list类型数据基本操作
- 添加/修改数据
lpush key value1 [value2] …
rpush key value1 [value2] …
- 获取数据
lrange key start stop
lindex key index
llen key
- 删除并移除数据
lpop key
rpop key
list 类型数组扩展操作
- 规定时间内获取并移除数据
blpop key1 [key2] timeout
brpop key1 [key2] timeout
阻塞式获取,获取值如果还没有的时候可以等,如果有值就可以获取到。
业务场景
微信朋友圈点赞,要求按照点赞顺序显示点赞好友信息,如果取消点赞,移除对应好友信息

- 移除指定数据
lrem key count value

- redis应用于具有操作线后顺序的数据控制
list类型数据操作注意事项
- list 中保存的数据都是string类型的,数据总容量式由有限的,最多2^32-1个元素(4294967295)
- list具有索引的概念,但是操作数据时候通常以队列的形式进行入队出队操作,或以栈的形式进入栈出栈的操作
- 获取全部数据操作结束索引设置为-1
- list 可以对数据进行分页操作,通过第一页的信息来自list,第2页及更多的信息通过数据库的形式加载
list类型应用场景
业务场景
- twitter、新浪微博、腾讯微博中个人用于的关注列表需要按照用户的关注顺序进行展示,粉丝列表需要将最近关注的粉丝列在前面
- 新闻、资讯类网站如何将最新的新闻或资讯按照发生的事件顺序展示
- 企业运营过程中,系统将产生出大量的运营数据,如何保障堕胎服务器操作日志的统一顺序输出?

解决方案
- 依赖list的数据具有顺序的特征对信息进行管理
- 使用队列模型解决多路信息汇总合并的问题
- 使用栈模型解决最新消息的问题
五、Set类型
- 新的存储需求:存储大量的数据,在查询方面提供更高的效率
- 休要的存储结构:能够保存大量的数据,搞笑的内部存储机制,便于查询
- set类型:与hash存储结构完全相同,仅存储键,不存储值(nil),并且值式不允许重复的

set类型数据的基本操作
- 添加数据
sadd key menber1 [member2]
- 获取全部数据
smembers key
- 删除数据
srem key member1 [member2]
- 获取集合数据总量
scard key
- 判断集合中是否包含指定数据
sismember key member
set类型数据的扩展操作
业务场景
每位用户首次使用进入头条时候会设置3项爱好的内容,但是后期为了增加用户的活跃度,兴趣点,必须让用户对其他信息类别逐渐产生兴趣,增加客户留存度,如何实现?
业务分析
- 系统分析出各个分类的最新或最热点信息条目并组织成set集合
- 随机挑选其中部分信息
- 配合用户关注信息分类中的热点信息组织展示的全信息集合
解决方案 - 随机获取集合中指定数量的数据
srandmember key [count]
- 随机获取集合中的某个数据并将该数据移出集合
spop key
- redis应用于随机推荐类信息检索,例如热点歌单推荐,热点新闻推荐,热点旅游线路,应用APP推荐,大V推荐等
set类型数据的扩展操作
业务场景
脉脉为了促进用户间的交流,保障业务成单率的提升,需要让每位用户拥有大量的好友,事实上职场新人不具有更多的职场好友,如何快速为用户积累更多的好友?
新浪微博为了增加用户热度,提高用户留存性,需要微博用户在关注更多的人,以此获得更多的信息或热门话题,如何提高用户关注他人的总量?
QQ新用户入网年龄越来越低,这些用户的朋友圈交际圈非常小,往往集中在一所学校甚至一个班级中,如何帮助用户快速积累好友用户带来更多的活跃度?
微信公众号是微信信息流通的渠道之一,增加用户关注的公众号成为提高用户活跃度的一种方式,如何帮助用户积累更多关注的公众号?
美团外卖为了提升成单量,必须帮助用户挖掘美食需求,如何推荐给用户最适合自己的美食?
解决方案
- 求两个集合的交、并、差集
sinter key1 [key2]
sunion key1 [key2]
sdiff key1 [key2]
- 求两个集合的交、并、差集并存储到指定集合中
sinterstore destination key1 [key2]
sunionstore destination key1 [key2]
sdiffstore destination key1 [key2]
- 将指定数据从原始集合移动到目标集合中
smove source destination member
- redis应用于同类信息的关联搜索,二度关联搜索,深度关联搜索
- 显示共同关注(一度)
- 显示共同好友(一度)
- 由用户A出发,获取到好友用户B的好友信息列表(一度)
- 由用户A出发,获取到好友用户B的购物清单列表(二度)
- 由用户A出发,获取到好友用户B的游戏充值列表(二度)
Set类型数据操作的注意事项
- set类型不允许数据重复,如果添加的数据在set中已经存在,将只保留一份
- set虽然与hash的存储结构相同,但是无法启用hash中存储值的空间
业务场景

解决方案
- 依赖set集合数据不重复的特征,依赖set集合hash存储结构特征完成数据过滤与快速查询
- 根据用户id获取用户所有角色
- 根据用户所有角色获取用户所有操作权限放入set集合
- 根据用户所有觉得获取用户所有数据全选放入set集合
校验工作:redis提供基础数据还是提供校验结果
Tips 10:
- redis应用于同类型不重复数据的合并操作
set类型应用场景
业务场景

解决方案
- 利用set集合的数据去重特征,记录各种访问数据
- 建立string类型数据,利用incr统计日访问量(PV)
- 建立set模型,记录不同cookie数量(UV)
- 建立set模型,记录不用IP数量(IP)
业务场景(黑白名单)
资讯类信息类网站追求高访问量,但是由于其信息的价值,往往容易被不法分子利用,通过爬虫技术,快速获取信息,个别特种行业网站信息通过爬虫获取分析后,可以转换成商业机密进行出售。例如第三方火车票、机票、酒店刷票代购软件,电商刷评论、刷好评。
同时爬虫带来的伪流量也会给经营者带来错觉,产生错误的决策,有效避免网站被爬虫反复爬取成为每个网站都要考虑的基本问题。在基于技术层面区分出爬虫用户后,需要将此类用户进行有效的屏蔽,这就是黑名单的典型应用。
ps:不是说爬虫一定做摧毁性的工作,有些小型网站需要爬虫为其带来一些流量。
白名单
对于安全性更高的应用访问,仅仅靠黑名单是不能解决安全问题的,此时需要设定可访问的用户群体,依赖白名单做更为苛刻的访问验证。
解决方案
- 基于经营战略设定问题用户发现、鉴别规则
- 周期性更行满足规则的用户黑名单,加入set集合
- 用户行为信息达到后与黑名单进行比比对,确认行为去向
- 黑名单过滤IP地址:应用于开放游客访问权限的信息源
- 黑名单过滤设备信息:应用于限定访问设备的信息源
- 黑名单过滤用户:应用于基于访问权限的信息源
Tips 12:
- redis应用于基于黑名单与白名单设定的服务控制
六、sorted_set
- 新的存储需求:根据排序有利于数据的有效显示,需要提供一种可以根据自身特征进行排序的方式
- 需要的存储结构:新的存储模型,可以保存可排序的数据
- sorted_set类型:在set的存储结构基础上添加可排序字段

sorted_set类型数据的基本操作
- 添加数据
zadd key score1 member1 [score2 member2]
- 获取全部数据
zrange key start stop [WITHSCORES]
zrevrange key start stop [WITHSCORES]
- 删除数据
zrem key member [member …]



- 按条件获取数据
zrangebyscore key min max [WITHSCORES] [LIMIT]
zrevrangebyscore key max min [WITHSCORES]
- 条件删除
zremrangebyrank key start stop
zremrangebyscore key min max

注意:
- min与max用于限定搜索查询的条件
- start与stop用于限定查询范围,作用于索引,表示开始和结束索引
- offset与count用于限定查询范围,作用于查询结果,表示开始位置和数据总量
- 获取集合数据总量
zcard key
zcount key min max
- 集合交、并操作
zinterstore destination numkeys key [key …]
zunionstore destination numkeys key [key …]

sorted_set 类型数据的扩展操作
业务场景


解决方案
- 获取数据对应的索引(排名)
zrank key member
zrevrank key member
- score 值获取与修改
zscore key member
zincrby key increment member

Tips 13:
- redis 应用于计数器组合排序功能对应的排名
sorted_set 类型数据操作的注意事项
- score 保存的数据存储空间是64位,如果是整数范围是

- score保存的数据也可以是一个双精度的double值,基于双精度浮点数的特征,可能会丢失精度,使用时侯要慎重
- sorted_set底层存储还是基于set结构的,因此数据不能重复,如果重复添加相同的数据,score值将被反复覆盖,保留最后一次修改的结果
业务场景

解决方案
- 对于基于时间线限定的任务处理,将处理时间记录位score值,利用排序功能区分处理的先后顺序
- 记录下一个要处理的事件,当到期后处理对应的任务,移除redis中的记录,并记录下一个要处理的时间
- 当新任务加入时,判定并更新当前下一个要处理的任务时间
- 为提升sorted_set的性能,通常将任务根据特征存储成若干个sorted_set.例如1小时内,1天内,年度等,操作时逐渐提升,将即将操作的若干个任务纳入到1小时内处理队列中
- 获取当前系统时间
time
Tips 14:
- redis应用于定时任务执行顺序管理或任务过期管理
业务场景任务/消息权重设定应用
当任务或者消息待处理,形成了任务队列或消息队列时,对于高优先级的任务要保障对其优先处理,如何实现任务权重管理。
解决方案
- 对于带有权重的任务,优先处理权重高的任务,采用score记录权重即可

如果权重条件过多时,需要对排序score值进行处理,保障score值能够兼容2条件或者多条件,例如外贸订单优先于国内订单,总裁订单优先于员工订单,经理订单优先于员工订单
- 因score长度受限,需要对数据进行截断处理,尤其是时间设置为小时或分钟级即可(折算后)
- 先设定订单类别,后设定订单发起角色类别,整体score长度必须是统一的,不足位补0。第一排序规则首位不得是0
- 例如外贸101,国内102,经理004,员工008。
- 员工下的外贸单score值为101008(优先)
- 经理下的国内单score值为102004
Tips 15:
redis应用于即时任务/消息队列执行管理
实践案例
业务场景
限时按次结算的服务控制
Tip16:
限时按次结算的服务控制






基于时间顺序的数据操作,而不关注具体时间
Tip17:
基于时间顺序的数据操作,而不关注具体时间




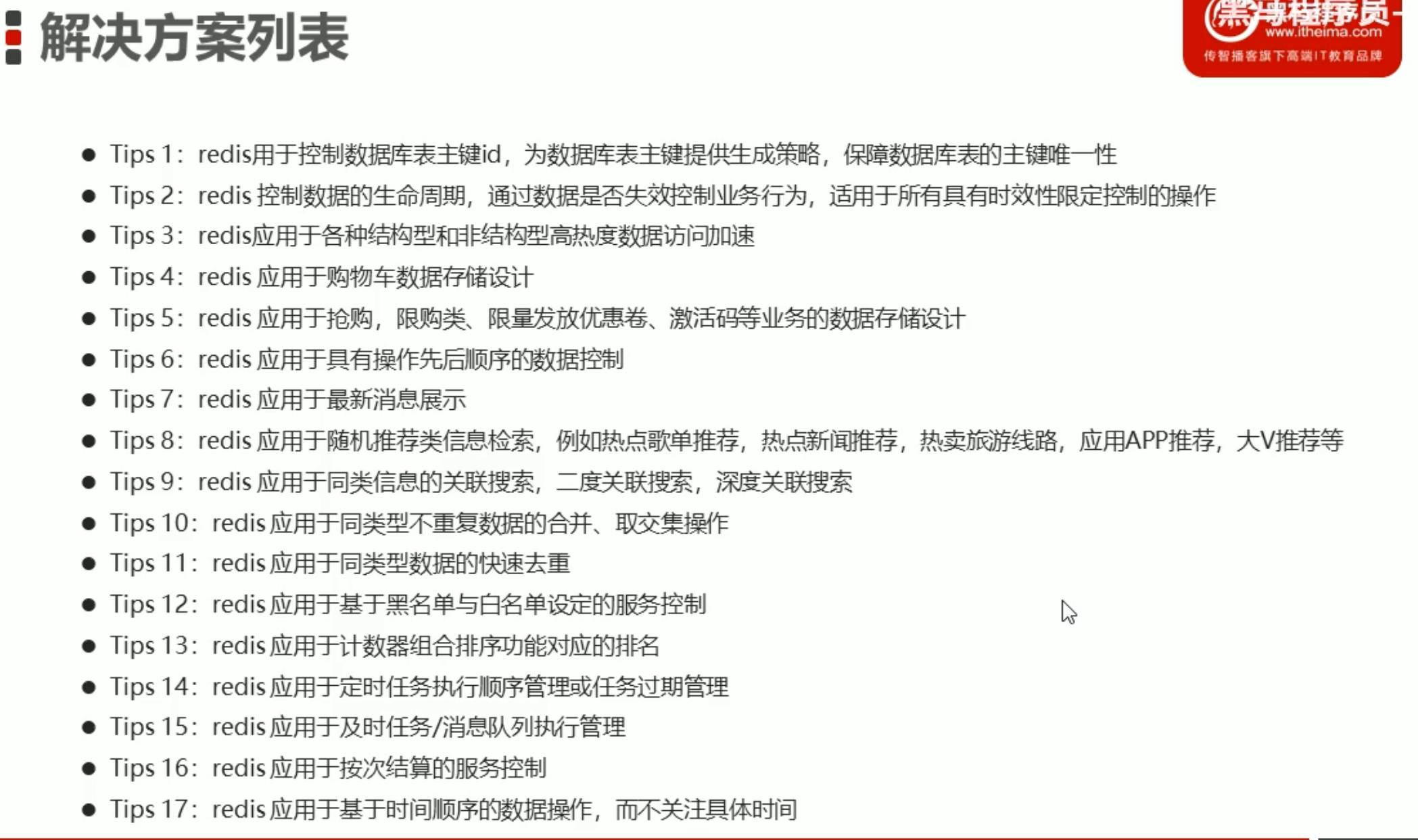
总结 解决方案列表

3238

被折叠的 条评论
为什么被折叠?



