一、开发板平台简介:
1、开发板资源简介
(1)开发板主芯片型号:STM32L431RCT6
(2)开发板主芯片封装:LQFP-64_10x10x05P
(3)开发板主芯片内核:ARM® Cortex®-M4
(4)开发板主芯片主频:80MHz
(5)开发板主芯片Flash大小:256KB
(6)开发板主芯片RAM大小:64KB


2、LED灯资源
(1) STM32L431RCT6开发板共5个LED灯资源,其中一个红色LED为系统指示灯,指示开发板供电系统是否正常,如供电系统正常,红色LED为上电常亮状态,硬件原理图如下图所示:

(2)其他四个LED灯为黄绿色可控LED,高电平点亮、低电平熄灭,计划用LED常亮验证看门狗的作用,硬件原理图如下图所示:

3、串口printf打印工作原理
串口全称为串行通讯接口,即数据在通信线上一次传输一位,按先后一定顺序传输。我们通常所说的单片机串口准确来说应该是串行异步收发传输器(Universal Asynchronous Receiver/Transmitter,UART),使用TTL电平,串口需要RXD、TXD、GND三根线进行通信。
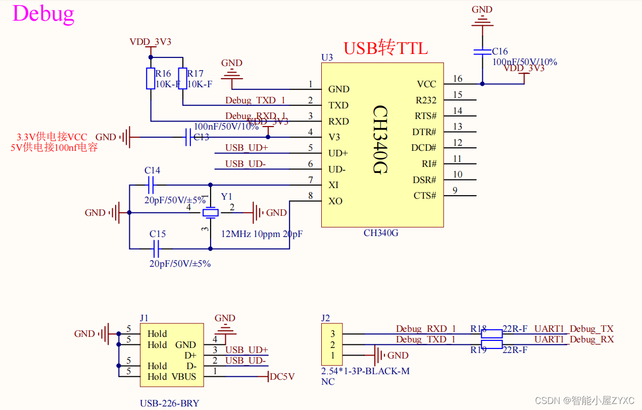
(1)我们选用的STM32L431RCT6开发板串口1已通过USB转TLL串口芯片CH340G引出,使用时,只需要用公对公USB线连接电脑即可(注意也得需要安装CH340G驱动),后期验证试验也可使用该串口作为debug串口。
(2)开发板上的其他串口已通过排针引出,为TTL电平,通信的时候需要注意选择对应的电平模块,如USB转TTL串口模块等。
TTL转CH340串口,硬件原理图如下所示:

4、ADC简介:
ADC全称 Analog-to-Digital Converter,即模拟-数字转换器,可以将连续变化的模拟信号转换为离散的数字信号,进而使用数字电路进行处理,称之为数字信号处理。
STM32L431xx 系列有 1 个 ADC,ADC 分辨率高达 12 位,每个 ADC 具有多达 20 个的采集通道,这些通道的 A/D 转换可以单次、连续、扫描或间断模式执行。 ADC 的结果可以左对齐或右对齐方式存储在 16 位数据寄存器中。
STM32L431 的 ADC 最大的转换速率为 5.33Mhz,也就是转换时间为 0.188us(12 位分辨率时),ADC 的转换时间与 AHB 总线时钟频率无关。

本文介绍STM32L431RCT6开发板的ADC实验过程,包括开发板资源简介、LED控制、串口配置、ADC配置及代码实现等内容。
最低0.47元/天 解锁文章
1541

被折叠的 条评论
为什么被折叠?



